Nerve Growth Factor Signaling from Membrane Microdomains to the Nucleus: Differential Regulation by Caveolins
Abstract
:1. Introduction
2. Results
2.1. Caveolin-1 (Cav-1) Overexpression Impairs Neurite Growth of Embryonic Sensory Neurons
2.2. Effect of Cav-1 and Cav-2 on Nerve Growth Factor (NGF)-Induced Neurite Formation in PC12 Cells
2.3. Effect of Cav-1 and Cav-2 on the Anti-Mitogenic Response to NGF
2.4. Effect of Cav-1 and Cav-2 on NGF-Induced TrkA and p75NTR Internalization
2.5. Interplay of p75NTR and TrkA
2.6. Effect of Cav-1 and Cav-2 on Activation of TrkA and Downstream Signaling Effectors
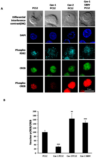
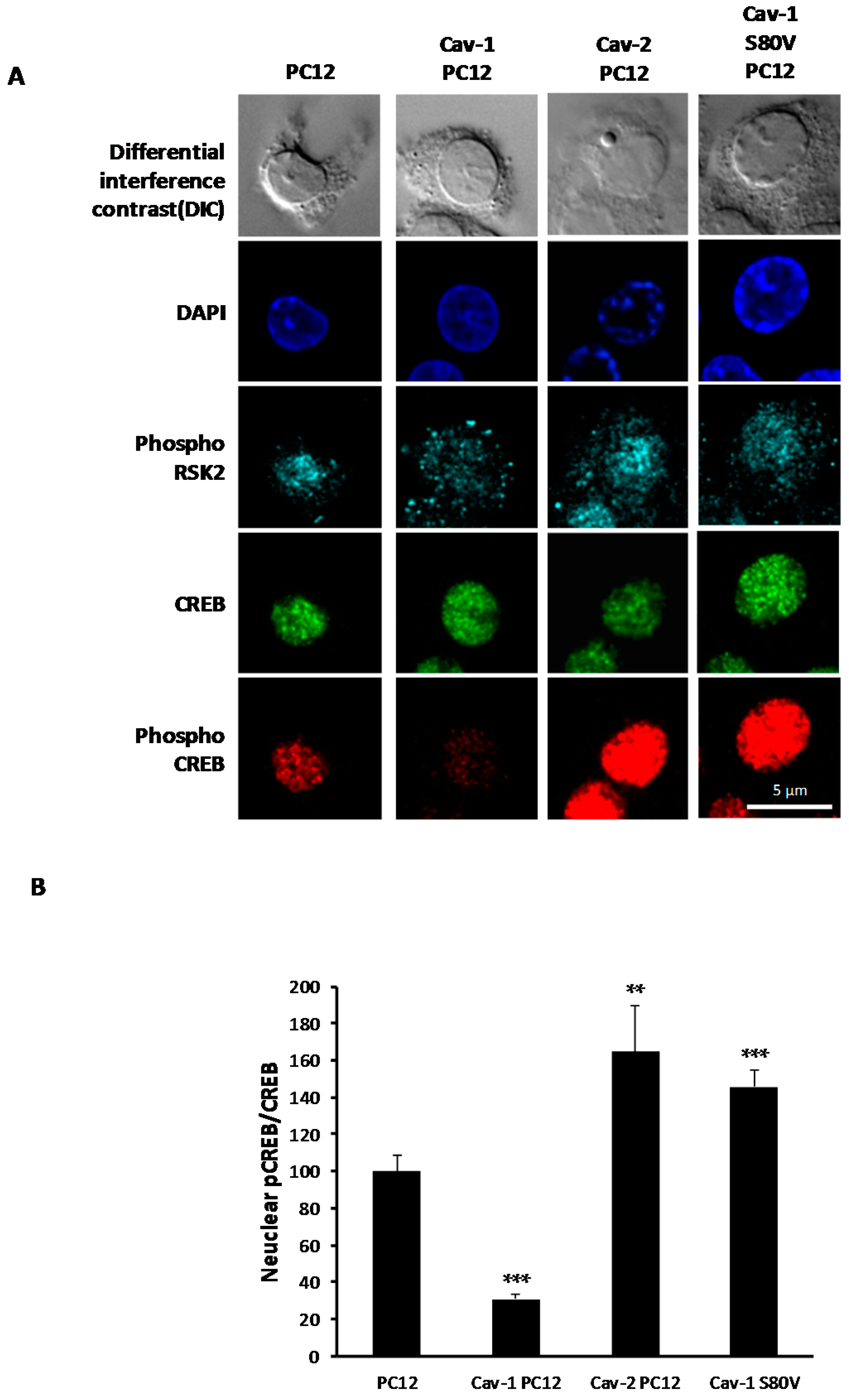
2.7. Effect of Cav-1 and Cav-2 Expression on TrkA Effector Localization
2.8. Effect of Cav-1 Point Mutations on the NGF Signaling Pathway
3. Discussion
3.1. NGF-Induced Exit of TrkA and p75NTR from Lipid Rafts
3.2. Cav-1 Mode of Action
3.3. MC192 Induced NGF Receptor Immobilization in Rafts
3.4. Effect of Cav-2 on the NGF Signaling Pathway
4. Materials and Methods
4.1. Reagents
4.2. Cell Culture and Transfection
4.3. siRNA Transfection
4.4. DRG Neuron Culture, Transfection, and Quantification
4.5. Western Blot Analysis
4.6. Luciferase Assays
4.7. Immunoprecipitation
4.8. Isolation of Lipid Rafts
4.9. Confocal Immunofluorescence Microscopy
4.10. Statistical Analysis
5. Conclusions
Supplementary Materials
Acknowledgments
Author Contributions
Conflicts of Interest
References
- Simons, K.; Toomre, D. Lipid rafts and signal transduction. Nat. Rev. 2000, 1, 31–39. [Google Scholar] [CrossRef] [PubMed]
- de Laurentiis, A.; Donovan, L.; Arcaro, A. Lipid rafts and caveolae in signaling by growth factor receptors. Open Biochem. J. 2007, 1, 12–32. [Google Scholar] [CrossRef] [PubMed]
- Parton, R.G.; Simons, K. The multiple faces of caveolae. Nat. Rev. 2007, 8, 185–194. [Google Scholar] [CrossRef] [PubMed]
- Tang, Z.; Scherer, P.E.; Okamoto, T.; Song, K.; Chu, C.; Kohtz, D.S.; Nishimoto, I.; Lodish, H.F.; Lisanti, M.P. Molecular cloning of caveolin-3, a novel member of the caveolin gene family expressed predominantly in muscle. J. Biol. Chem. 1996, 271, 2255–2261. [Google Scholar] [PubMed]
- Way, M.; Parton, R.G. M-caveolin, a muscle-specific caveolin-related protein. FEBS Lett. 1995, 376, 108–112. [Google Scholar] [CrossRef]
- Fra, A.M.; Williamson, E.; Simons, K.; Parton, R.G. De novo formation of caveolae in lymphocytes by expression of VIP21-caveolin. Proc. Natl. Acad. Sci. USA 1995, 92, 8655–8659. [Google Scholar] [CrossRef] [PubMed]
- Lipardi, C.; Mora, R.; Colomer, V.; Paladino, S.; Nitsch, L.; Rodriguez-Boulan, E.; Zurzolo, C. Caveolin transfection results in caveolae formation but not apical sorting of glycosylphosphatidylinositol (GPI)-anchored proteins in epithelial cells. J. Cell Biol. 1998, 140, 617–626. [Google Scholar] [CrossRef] [PubMed]
- Sowa, G.; Xie, L.; Xu, L.; Sessa, W.C. Serine 23 and 36 phosphorylation of caveolin-2 is differentially regulated by targeting to lipid raft/caveolae and in mitotic endothelial cells. Biochemistry 2008, 47, 101–111. [Google Scholar] [CrossRef] [PubMed]
- Okamoto, C.T. Endocytosis and transcytosis. Adv. Drug Deliv. Rev. 1998, 29, 215–228. [Google Scholar] [CrossRef]
- Stary, C.; Tsutsumi, Y.; Patel, P.; Head, B.; Patel, H.; Roth, D. Caveolins: Targeting pro-survival signaling in the heart and brain. Front. Physiol. 2012, 3, 393. [Google Scholar] [CrossRef] [PubMed]
- Peiro, S.; Comella, J.X.; Enrich, C.; Martin-Zanca, D.; Rocamora, N. PC12 cells have caveolae that contain TrkA. Caveolae-disrupting drugs inhibit nerve growth factor-induced, but not epidermal growth factor-induced, MAPK phosphorylation. J. Biol. Chem. 2000, 275, 37846–37852. [Google Scholar] [CrossRef] [PubMed]
- Huang, C.S.; Zhou, J.; Feng, A.K.; Lynch, C.C.; Klumperman, J.; DeArmond, S.J.; Mobley, W.C. Nerve growth factor signaling in caveolae-like domains at the plasma membrane. J. Biol. Chem. 1999, 274, 36707–36714. [Google Scholar] [CrossRef] [PubMed]
- Hibbert, A.P.; Kramer, B.M.; Miller, F.D.; Kaplan, D.R. The localization, trafficking and retrograde transport of BDNF bound to p75NTR in sympathetic neurons. Mol. Cell. Neurosci. 2006, 32, 387–402. [Google Scholar] [CrossRef] [PubMed]
- Bilderback, T.R.; Gazula, V.R.; Lisanti, M.P.; Dobrowsky, R.T. Caveolin interacts with Trk A and p75(NTR) and regulates neurotrophin signaling pathways. J. Biol. Chem. 1999, 274, 257–263. [Google Scholar] [CrossRef] [PubMed]
- Schmitz, M.; Kloppner, S.; Klopfleisch, S.; Mobius, W.; Schwartz, P.; Zerr, I.; Althaus, H.H. Mutual effects of caveolin and nerve growth factor signaling in pig oligodendrocytes. J. Neurosci. Res. 2010, 88, 572–588. [Google Scholar] [CrossRef] [PubMed]
- Galbiati, F.; Volonte, D.; Gil, O.; Zanazzi, G.; Salzer, J.L.; Sargiacomo, M.; Scherer, P.E.; Engelman, J.A.; Schlegel, A.; Parenti, M.; et al. Expression of caveolin-1 and -2 in differentiating PC12 cells and dorsal root ganglion neurons: Caveolin-2 is up-regulated in response to cell injury. Proc. Natl. Acad. Sci. USA 1998, 95, 10257–10262. [Google Scholar] [CrossRef] [PubMed]
- Wu, C.; Butz, S.; Ying, Y.; Anderson, R.G. Tyrosine kinase receptors concentrated in caveolae-like domains from neuronal plasma membrane. J. Biol. Chem. 1997, 272, 3554–3559. [Google Scholar] [CrossRef] [PubMed]
- Stern, C.M.; Mermelstein, P.G. Caveolin regulation of neuronal intracellular signaling. Cell. Mol. Life Sci. 2010, 67, 3785–3795. [Google Scholar] [CrossRef] [PubMed]
- Gaudreault, S.; Dea, D.; Poirier, J. Increased caveolin-1 expression in Alzheimer’s disease brain. Neurobiol. Aging 2004, 25, 753–759. [Google Scholar] [CrossRef] [PubMed]
- Head, B.; Peart, J.; Panneerselvam, M.; Yokoyama, T.; Pearn, M.; Niesman, I.; Bonds, J.; Schilling, J.; Miyanohara, A.; Headrick, J.; et al. Loss of caveolin-1 accelerates neurodegeneration and aging. PLoS ONE 2010, 5, 12. [Google Scholar] [CrossRef] [PubMed]
- Galbiati, F.; Volonte, D.; Engelman, J.A.; Watanabe, G.; Burk, R.; Pestell, R.G.; Lisanti, M.P. Targeted downregulation of caveolin-1 is sufficient to drive cell transformation and hyperactivate the p42/44 MAP kinase cascade. EMBO J. 1998, 17, 6633–6648. [Google Scholar] [CrossRef] [PubMed]
- Burgermeister, E.; Liscovitch, M.; Rocken, C.; Schmid, R.M.; Ebert, M.P. Caveats of caveolin-1 in cancer progression. Cancer Lett. 2008, 268, 187–201. [Google Scholar] [CrossRef] [PubMed]
- Sainz-Jaspeado, M.; Martin-Liberal, J.; Lagares-Tena, L.; Mateo-Lozano, S.; Garcia del Muro, X.; Tirado, O. Caveolin-1 in sarcomas: Friend or foe? Oncotarget 2011, 2, 305–312. [Google Scholar] [CrossRef] [PubMed]
- Williams, T.M.; Lisanti, M.P. Caveolin-1 in oncogenic transformation, cancer, and metastasis. Am. J. Physiol. Cell Physiol. 2005, 288, C494–C506. [Google Scholar] [CrossRef] [PubMed]
- Sotgia, F.; Martinez-Outschoorn, U.E.; Pavlides, S.; Howell, A.; Pestell, R.G.; Lisanti, M.P. Understanding the Warburg effect and the prognostic value of stromal caveolin-1 as a marker of a lethal tumor microenvironment. Breast Cancer Res. 2011, 13, 213. [Google Scholar] [CrossRef] [PubMed]
- Tahir, S.A.; Yang, G.; Goltsov, A.A.; Watanabe, M.; Tabata, K.; Addai, J.; el Fattah, M.A.; Kadmon, D.; Thompson, T.C. Tumor cell-secreted caveolin-1 has proangiogenic activities in prostate cancer. Cancer Res. 2008, 68, 731–739. [Google Scholar] [CrossRef] [PubMed]
- Patani, N.; Martin, L.A.; Reis-Filho, J.S.; Dowsett, M. The role of caveolin-1 in human breast cancer. Breast Cancer Res. Treat. 2012, 131, 1–15. [Google Scholar] [CrossRef] [PubMed]
- Logozzi, M.; De Milito, A.; Lugini, L.; Borghi, M.; Calabro, L.; Spada, M.; Perdicchio, M.; Marino, M.L.; Federici, C.; Iessi, E.; et al. High levels of exosomes expressing CD63 and caveolin-1 in plasma of melanoma patients. PLoS ONE 2009, 4, e5219. [Google Scholar] [CrossRef] [PubMed]
- Kucharzewska, P.; Christianson, H.C.; Welch, J.E.; Svensson, K.J.; Fredlund, E.; Ringner, M.; Morgelin, M.; Bourseau-Guilmain, E.; Bengzon, J.; Belting, M. Exosomes reflect the hypoxic status of glioma cells and mediate hypoxia-dependent activation of vascular cells during tumor development. Proc. Natl. Acad. Sci. USA 2013, 110, 7312–7317. [Google Scholar] [CrossRef] [PubMed]
- Svensson, K.J.; Christianson, H.C.; Wittrup, A.; Bourseau-Guilmain, E.; Lindqvist, E.; Svensson, L.M.; Morgelin, M.; Belting, M. Exosome uptake depends on ERK1/2-heat shock protein 27 signaling and lipid Raft-mediated endocytosis negatively regulated by caveolin-1. J. Biol. Chem. 2013, 288, 17713–17724. [Google Scholar] [CrossRef] [PubMed]
- Syn, N.; Wang, L.; Sethi, G.; Thiery, J.P.; Goh, B.C. Exosome-Mediated Metastasis: From Epithelial-Mesenchymal Transition to Escape from Immunosurveillance. Trends Pharmacol. Sci. 2016, 37, 606–617. [Google Scholar] [CrossRef] [PubMed]
- Ernsberger, U. Role of neurotrophin signalling in the differentiation of neurons from dorsal root ganglia and sympathetic ganglia. Cell Tissue Res. 2009, 336, 349–384. [Google Scholar] [CrossRef] [PubMed]
- Ben-Zvi, A.; Ben-Gigi, L.; Yagil, Z.; Lerman, O.; Behar, O. Semaphorin3A regulates axon growth independently of growth cone repulsion via modulation of TrkA signaling. Cell. Signal. 2008, 20, 467–479. [Google Scholar] [CrossRef] [PubMed]
- Lentz, S.I.; Knudson, C.M.; Korsmeyer, S.J.; Snider, W.D. Neurotrophins support the development of diverse sensory axon morphologies. J. Neurosci. 1999, 19, 1038–1048. [Google Scholar] [PubMed]
- Liu, R.Y.; Schmid, R.S.; Snider, W.D.; Maness, P.F. NGF enhances sensory axon growth induced by laminin but not by the L1 cell adhesion molecule. Mol. Cell. Neurosci. 2002, 20, 2–12. [Google Scholar] [CrossRef] [PubMed]
- White, F.A.; Silos-Santiago, I.; Molliver, D.C.; Nishimura, M.; Phillips, H.; Barbacid, M.; Snider, W.D. Synchronous onset of NGF and TrkA survival dependence in developing dorsal root ganglia. J. Neurosci. 1996, 16, 4662–4672. [Google Scholar] [PubMed]
- Yu, L.; Reynaud, F.; Falk, J.; Spencer, A.; Ding, Y.D.; Baumle, V.; Lu, R.; Castellani, V.; Yuan, C.; Rudkin, B.B. Highly efficient method for gene delivery into mouse dorsal root ganglia neurons. Front. Mol. Neurosci. 2015, 8, 2. [Google Scholar] [CrossRef] [PubMed]
- Tagawa, A.; Mezzacasa, A.; Hayer, A.; Longatti, A.; Pelkmans, L.; Helenius, A. Assembly and trafficking of caveolar domains in the cell: Caveolae as stable, cargo-triggered, vesicular transporters. J. Cell Biol. 2005, 170, 769–779. [Google Scholar] [CrossRef] [PubMed]
- Greene, L.A.; Tischler, A.S. Establishment of a noradrenergic clonal line of rat adrenal pheochromocytoma cells which respond to nerve growth factor. Proc. Natl. Acad. Sci. USA 1976, 73, 2424–2428. [Google Scholar] [CrossRef] [PubMed]
- Rudkin, B.B.; Lazarovici, P.; Levi, B.Z.; Abe, Y.; Fujita, K.; Guroff, G. Cell cycle-specific action of nerve growth factor in PC12 cells: Differentiation without proliferation. EMBO J. 1989, 8, 3319–3325. [Google Scholar] [PubMed]
- Yan, G.Z.; Ziff, E.B. NGF regulates the PC12 cell cycle machinery through specific inhibition of the Cdk kinases and induction of cyclin D1. J. Neurosci. 1995, 15, 6200–6212. [Google Scholar] [PubMed]
- Van Grunsven, L.A.; Billon, N.; Savatier, P.; Thomas, A.; Urdiales, J.L.; Rudkin, B.B. Effect of nerve growth factor on the expression of cell cycle regulatory proteins in PC12 cells: Dissection of the neurotrophic response from the anti-mitogenic response. Oncogene 1996, 12, 1347–1356. [Google Scholar] [PubMed]
- Datto, M.B.; Li, Y.; Panus, J.F.; Howe, D.J.; Xiong, Y.; Wang, X.F. Transforming growth factor beta induces the cyclin-dependent kinase inhibitor p21 through a p53-independent mechanism. Proc. Natl. Acad. Sci. USA 1995, 92, 5545–5549. [Google Scholar] [CrossRef] [PubMed]
- Billon, N.; Carlisi, D.; Datto, M.B.; van Grunsven, L.A.; Watt, A.; Wang, X.F.; Rudkin, B.B. Cooperation of Sp1 and p300 in the induction of the CDK inhibitor p21WAF1/CIP1 during NGF-mediated neuronal differentiation. Oncogene 1999, 18, 2872–2882. [Google Scholar] [CrossRef] [PubMed]
- Billon, N.; van Grunsven, L.A.; Rudkin, B.B. The CDK inhibitor p21WAF1/Cip1 is induced through a p300-dependent mechanism during NGF-mediated neuronal differentiation of PC12 cells. Oncogene 1996, 13, 2047–2054. [Google Scholar] [PubMed]
- Perrone, L.; Paladino, S.; Mazzone, M.; Nitsch, L.; Gulisano, M.; Zurzolo, C. Functional interaction between p75NTR and TrkA: The endocytic trafficking of p75NTR is driven by TrkA and regulates TrkA-mediated signalling. Biochem. J. 2005, 385, 233–241. [Google Scholar] [CrossRef] [PubMed]
- Urdiales, J.L.; Becker, E.; Andrieu, M.; Thomas, A.; Jullien, J.; van Grunsven, L.A.; Menut, S.; Evan, G.I.; Martin-Zanca, D.; Rudkin, B.B. Cell cycle phase-specific surface expression of nerve growth factor receptors TrkA and p75(NTR). J. Neurosci. 1998, 18, 6767–6775. [Google Scholar] [PubMed]
- Xu, X.H.; Zhang, Z.G.; Wu, F.M. [Improving effect of NGF by intrahippocampal injection on aging-related memory impairment]. Yao Xue Xue Bao 2000, 35, 729–732. [Google Scholar] [PubMed]
- Grimes, M.L.; Zhou, J.; Beattie, E.C.; Yuen, E.C.; Hall, D.E.; Valletta, J.S.; Topp, K.S.; LaVail, J.H.; Bunnett, N.W.; Mobley, W.C. Endocytosis of activated TrkA: Evidence that nerve growth factor induces formation of signaling endosomes. J. Neurosci. 1996, 16, 7950–7964. [Google Scholar] [PubMed]
- Grimes, M.L.; Beattie, E.; Mobley, W.C. A signaling organelle containing the nerve growth factor-activated receptor tyrosine kinase, TrkA. Proc. Natl. Acad. Sci. USA 1997, 94, 9909–9914. [Google Scholar] [CrossRef] [PubMed]
- MacInnis, B.L.; Senger, D.L.; Campenot, R.B. Spatial requirements for TrkA kinase activity in the support of neuronal survival and axon growth in rat sympathetic neurons. Neuropharmacology 2003, 45, 995–1010. [Google Scholar] [CrossRef]
- Senger, D.L.; Campenot, R.B. Rapid retrograde tyrosine phosphorylation of trkA and other proteins in rat sympathetic neurons in compartmented cultures. J. Cell. Biol. 1997, 138, 411–421. [Google Scholar] [CrossRef] [PubMed]
- Harrington, A.W.; St Hillaire, C.; Zweifel, L.S.; Glebova, N.O.; Philippidou, P.; Halegoua, S.; Ginty, D.D. Recruitment of actin modifiers to TrkA endosomes governs retrograde NGF signaling and survival. Cell 2011, 146, 421–434. [Google Scholar] [CrossRef] [PubMed]
- Bhattacharyya, A.; Watson, F.L.; Bradlee, T.A.; Pomeroy, S.L.; Stiles, C.D.; Segal, R.A. Trk receptors function as rapid retrograde signal carriers in the adult nervous system. J. Neurosci. 1997, 17, 7007–7016. [Google Scholar] [PubMed]
- Jullien, J.; Guili, V.; Derrington, E.A.; Darlix, J.L.; Reichardt, L.F.; Rudkin, B.B. Trafficking of TrkA-green fluorescent protein chimerae during nerve growth factor-induced differentiation. J. Biol. Chem. 2003, 278, 8706–8716. [Google Scholar] [CrossRef] [PubMed]
- Clary, D.O.; Weskamp, G.; Austin, L.R.; Reichardt, L.F. TrkA cross-linking mimics neuronal responses to nerve growth factor. Mol. Biol. Cell 1994, 5, 549–563. [Google Scholar] [CrossRef] [PubMed]
- Barker, P.A.; Shooter, E.M. Disruption of NGF binding to the low affinity neurotrophin receptor p75LNTR reduces NGF binding to TrkA on PC12 cells. Neuron 1994, 13, 203–215. [Google Scholar] [CrossRef]
- Jullien, J.; Guili, V.; Reichardt, L.F.; Rudkin, B.B. Molecular kinetics of nerve growth factor receptor trafficking and activation. J. Biol. Chem. 2002, 277, 38700–38708. [Google Scholar] [CrossRef] [PubMed]
- Loeb, D.M.; Maragos, J.; Martin-Zanca, D.; Chao, M.V.; Parada, L.F.; Greene, L.A. The trk proto-oncogene rescues NGF responsiveness in mutant NGF-nonresponsive PC12 cell lines. Cell 1991, 66, 961–966. [Google Scholar] [CrossRef]
- Marshall, C.J. Specificity of receptor tyrosine kinase signaling: Transient versus sustained extracellular signal-regulated kinase activation. Cell 1995, 80, 179–185. [Google Scholar] [CrossRef]
- Ginty, D.D.; Bonni, A.; Greenberg, M.E. Nerve growth factor activates a Ras-dependent protein kinase that stimulates c-fos transcription via phosphorylation of CREB. Cell 1994, 77, 713–725. [Google Scholar] [CrossRef]
- Xing, J.; Ginty, D.D.; Greenberg, M.E. Coupling of the RAS-MAPK pathway to gene activation by RSK2, a growth factor-regulated CREB kinase. Science 1996, 273, 959–963. [Google Scholar] [CrossRef] [PubMed]
- Descamps, S.; Toillon, R.A.; Adriaenssens, E.; Pawlowski, V.; Cool, S.M.; Nurcombe, V.; Le Bourhis, X.; Boilly, B.; Peyrat, J.P.; Hondermarck, H. Nerve growth factor stimulates proliferation and survival of human breast cancer cells through two distinct signaling pathways. J. Biol. Chem. 2001, 276, 17864–17870. [Google Scholar] [CrossRef] [PubMed]
- Dolle, L.; Adriaenssens, E.; El Yazidi-Belkoura, I.; Le Bourhis, X.; Nurcombe, V.; Hondermarck, H. Nerve growth factor receptors and signaling in breast cancer. Curr. Cancer Drug Target 2004, 4, 463–470. [Google Scholar] [CrossRef]
- Li, T.; Sotgia, F.; Vuolo, M.A.; Li, M.; Yang, W.C.; Pestell, R.G.; Sparano, J.A.; Lisanti, M.P. Caveolin-1 mutations in human breast cancer: Functional association with estrogen receptor alpha-positive status. Am. J. Pathol. 2006, 168, 1998–2013. [Google Scholar] [CrossRef] [PubMed]
- Nico, B.; Mangieri, D.; Benagiano, V.; Crivellato, E.; Ribatti, D. Nerve growth factor as an angiogenic factor. Microvasc. Res. 2008, 75, 135–141. [Google Scholar] [CrossRef] [PubMed]
- Zhu, Z.; Kleeff, J.; Kayed, H.; Wang, L.; Korc, M.; Buchler, M.W.; Friess, H. Nerve growth factor and enhancement of proliferation, invasion, and tumorigenicity of pancreatic cancer cells. Mol. Carcinog. 2002, 35, 138–147. [Google Scholar] [CrossRef] [PubMed]
- Tahir, S.A.; Yang, G.; Ebara, S.; Timme, T.L.; Satoh, T.; Li, L.; Goltsov, A.; Ittmann, M.; Morrisett, J.D.; Thompson, T.C. Secreted caveolin-1 stimulates cell survival/clonal growth and contributes to metastasis in androgen-insensitive prostate cancer. Cancer Res. 2001, 61, 3882–3885. [Google Scholar] [PubMed]
- Hayashi, K.; Matsuda, S.; Machida, K.; Yamamoto, T.; Fukuda, Y.; Nimura, Y.; Hayakawa, T.; Hamaguchi, M. Invasion activating caveolin-1 mutation in human scirrhous breast cancers. Cancer Res. 2001, 61, 2361–2364. [Google Scholar] [PubMed]
- Schlegel, A.; Arvan, P.; Lisanti, M.P. Caveolin-1 binding to endoplasmic reticulum membranes and entry into the regulated secretory pathway are regulated by serine phosphorylation. Protein sorting at the level of the endoplasmic reticulum. J. Biol. Chem. 2001, 276, 4398–4408. [Google Scholar] [CrossRef] [PubMed]
- Sonnino, S.; Prinetti, A. Membrane domains and the “Lipid Raft” concept. Curr. Med. Chem. 2013, 20, 4–21. [Google Scholar] [PubMed]
- Pike, L.J. Growth factor receptors, lipid rafts and caveolae: An evolving story. Biochim. Biophys. Acta 2005, 1746, 260–273. [Google Scholar] [CrossRef] [PubMed]
- Zonta, B.; Minichiello, L. Synaptic membrane rafts: Traffic lights for local neurotrophin signaling? Front. Synaptic. Neurosci. 2013, 5, 9. [Google Scholar] [CrossRef] [PubMed]
- Paratcha, G.; Ibanez, C.F. Lipid rafts and the control of neurotrophic factor signaling in the nervous system: Variations on a theme. Curr. Opin. Neurobiol. 2002, 12, 542–549. [Google Scholar] [CrossRef]
- Irschick, R.; Trost, T.; Karp, G.; Hausott, B.; Auer, M.; Claus, P.; Klimaschewski, L. Sorting of the FGF receptor 1 in a human glioma cell line. Histochem. Cell. Biol. 2013, 139, 135–148. [Google Scholar] [CrossRef] [PubMed]
- Boothe, T.; Lim, G.E.; Cen, H.; Skovsø, S.; Piske, M.; Li, S.N.; Nabi, I.R.; Gilon, P.; Johnson, J.D. Inter-domain tagging implicates caveolin-1 in insulin receptor trafficking and Erk signaling bias in pancreatic beta-cells. Mol. Metab. 2016, 5, 366–378. [Google Scholar] [CrossRef] [PubMed]
- Limpert, A.S.; Karlo, J.C.; Landreth, G.E. Nerve growth factor stimulates the concentration of TrkA within lipid rafts and extracellular signal-regulated kinase activation through c-Cbl-associated protein. Mol. Cell. Biol. 2007, 27, 5686–5698. [Google Scholar] [CrossRef] [PubMed]
- Pereira, D.B.; Chao, M.V. The tyrosine kinase Fyn determines the localization of TrkB receptors in lipid rafts. J. Neurosci. 2007, 27, 4859–4869. [Google Scholar] [CrossRef] [PubMed]
- Pryor, S.; McCaffrey, G.; Young, L.R.; Grimes, M.L. NGF causes TrkA to specifically attract microtubules to lipid rafts. PLoS ONE 2012, 7, e35163. [Google Scholar]
- Nishio, M.; Fukumoto, S.; Furukawa, K.; Ichimura, A.; Miyazaki, H.; Kusunoki, S.; Urano, T. Overexpressed GM1 suppresses nerve growth factor (NGF) signals by modulating the intracellular localization of NGF receptors and membrane fluidity in PC12 cells. J. Biol. Chem. 2004, 279, 33368–33378. [Google Scholar] [CrossRef] [PubMed]
- Ingelmo-Torres, M.; Gaus, K.; Herms, A.; Gonzalez-Moreno, E.; Kassan, A.; Bosch, M.; Grewal, T.; Tebar, F.; Enrich, C.; Pol, A. Triton X-100 promotes a cholesterol-dependent condensation of the plasma membrane. Biochem. J. 2009, 420, 373–381. [Google Scholar] [CrossRef] [PubMed]
- Owen, D.M.; Gaus, K. Imaging lipid domains in cell membranes: The advent of super-resolution fluorescence microscopy. Front. Plant Sci. 2013, 4, 503. [Google Scholar] [CrossRef] [PubMed]
- Ma, Y.; Hinde, E.; Gaus, K. Nanodomains in biological membranes. Essays Biochem. 2015, 57, 93–107. [Google Scholar] [CrossRef] [PubMed]
- Kim, Y.N.; Bertics, P.J. The endocytosis-linked protein dynamin associates with caveolin-1 and is tyrosine phosphorylated in response to the activation of a noninternalizing epidermal growth factor receptor mutant. Endocrinology 2002, 143, 1726–1731. [Google Scholar] [CrossRef] [PubMed]
- Pike, L.J. Rafts defined: A report on the Keystone Symposium on Lipid Rafts and Cell Function. J. Lipid. Res. 2006, 47, 1597–1598. [Google Scholar] [CrossRef] [PubMed]
- Lajoie, P.; Kojic, L.D.; Nim, S.; Li, L.; Dennis, J.W.; Nabi, I.R. Caveolin-1 regulation of dynamin-dependent, raft-mediated endocytosis of cholera toxin-B sub-unit occurs independently of caveolae. J. Cell. Mol. Med. 2009, 13, 3218–3225. [Google Scholar] [CrossRef] [PubMed]
- Fielding, P.E.; Chau, P.; Liu, D.; Spencer, T.A.; Fielding, C.J. Mechanism of platelet-derived growth factor-dependent caveolin-1 phosphorylation: Relationship to sterol binding and the role of serine-80. Biochemistry 2004, 43, 2578–2586. [Google Scholar] [CrossRef] [PubMed]
- Couet, J.; Sargiacomo, M.; Lisanti, M.P. Interaction of a receptor tyrosine kinase, EGF-R, with caveolins. Caveolin binding negatively regulates tyrosine and serine/threonine kinase activities. J. Biol. Chem. 1997, 272, 30429–30438. [Google Scholar] [CrossRef] [PubMed]
- Bilderback, T.R.; Grigsby, R.J.; Dobrowsky, R.T. Association of p75(NTR) with caveolin and localization of neurotrophin-induced sphingomyelin hydrolysis to caveolae. J. Biol. Chem. 1997, 272, 10922–10927. [Google Scholar] [PubMed]
- Kimpinski, K.; Jelinski, S.; Mearow, K. The anti-p75 antibody, MC192, and brain-derived neurotrophic factor inhibit nerve growth factor-dependent neurite growth from adult sensory neurons. Neuroscience 1999, 93, 253–263. [Google Scholar] [CrossRef]
- Lahtinen, U.; Honsho, M.; Parton, R.G.; Simons, K.; Verkade, P. Involvement of caveolin-2 in caveolar biogenesis in MDCK cells. FEBS Lett. 2003, 538, 85–88. [Google Scholar] [CrossRef]
- Razani, B.; Wang, X.B.; Engelman, J.A.; Battista, M.; Lagaud, G.; Zhang, X.L.; Kneitz, B.; Hou, H., Jr.; Christ, G.J.; Edelmann, W.; et al. Caveolin-2-deficient mice show evidence of severe pulmonary dysfunction without disruption of caveolae. Mol. Cell. Biol. 2002, 22, 2329–2344. [Google Scholar] [CrossRef] [PubMed]
- Scherer, P.E.; Lewis, R.Y.; Volonte, D.; Engelman, J.A.; Galbiati, F.; Couet, J.; Kohtz, D.S.; van Donselaar, E.; Peters, P.; Lisanti, M.P. Cell-type and tissue-specific expression of caveolin-2. Caveolins 1 and 2 co-localize and form a stable hetero-oligomeric complex in vivo. J. Biol. Chem. 1997, 272, 29337–29346. [Google Scholar] [CrossRef] [PubMed]
- Chan, Y.G.; Cardwell, M.M.; Hermanas, T.M.; Uchiyama, T.; Martinez, J.J. Rickettsial outer-membrane protein B (rOmpB) mediates bacterial invasion through Ku70 in an actin, c-Cbl, clathrin and caveolin 2-dependent manner. Cell. Microbiol. 2009, 11, 629–644. [Google Scholar] [CrossRef] [PubMed]
- Parker, S.; Walker, D.S.; Ly, S.; Baylis, H.A. Caveolin-2 is required for apical lipid trafficking and suppresses basolateral recycling defects in the intestine of Caenorhabditis elegans. Mol. Biol. Cell 2009, 20, 1763–1771. [Google Scholar] [CrossRef] [PubMed]
- Fong, A.; Garcia, E.; Gwynn, L.; Lisanti, M.P.; Fazzari, M.J.; Li, M. Expression of caveolin-1 and caveolin-2 in urothelial carcinoma of the urinary bladder correlates with tumor grade and squamous differentiation. Am. J. Clin. Pathol. 2003, 120, 93–100. [Google Scholar] [CrossRef] [PubMed]
- Hu, Y.C.; Lam, K.Y.; Law, S.; Wong, J.; Srivastava, G. Profiling of differentially expressed cancer-related genes in esophageal squamous cell carcinoma (ESCC) using human cancer cDNA arrays: Overexpression of oncogene MET correlates with tumor differentiation in ESCC. Clin. Cancer Res. 2001, 7, 3519–3525. [Google Scholar] [PubMed]
- Kwon, H.; Pak, Y. Prolonged tyrosine kinase activation of insulin receptor by pY27-caveolin-2. Biochem. Biophys. Res. Commun. 2009. [Google Scholar] [CrossRef] [PubMed]
- Mora, R.; Bonilha, V.L.; Marmorstein, A.; Scherer, P.E.; Brown, D.; Lisanti, M.P.; Rodriguez-Boulan, E. Caveolin-2 localizes to the golgi complex but redistributes to plasma membrane, caveolae, and rafts when co-expressed with caveolin-1. J. Biol. Chem. 1999, 274, 25708–25717. [Google Scholar] [CrossRef] [PubMed]
- Tisi, M.A.; Xie, Y.; Yeo, T.T.; Longo, F.M. Downregulation of LAR tyrosine phosphatase prevents apoptosis and augments NGF-induced neurite outgrowth. J. Neurobiol. 2000, 42, 477–486. [Google Scholar] [CrossRef]
- Meijering, E.; Jacob, M.; Sarria, J.C.; Steiner, P.; Hirling, H.; Unser, M. Design and validation of a tool for neurite tracing and analysis in fluorescence microscopy images. Cytom. Part A 2004, 58, 167–176. [Google Scholar] [CrossRef] [PubMed]
- Yan, G.Z.; Ziff, E.B. Nerve growth factor induces transcription of the p21 WAF1/CIP1 and cyclin D1 genes in PC12 cells by activating the Sp1 transcription factor. J. Neurosci. 1997, 17, 6122–6132. [Google Scholar] [PubMed]
- Song, K.S.; Li, S.; Okamoto, T.; Quilliam, L.A.; Sargiacomo, M.; Lisanti, M.P. Co-purification and direct interaction of Ras with caveolin, an integral membrane protein of caveolae microdomains. Detergent-free purification of caveolae microdomains. J. Biol. Chem. 1996, 271, 9690–9697. [Google Scholar] [PubMed]










© 2017 by the authors. Licensee MDPI, Basel, Switzerland. This article is an open access article distributed under the terms and conditions of the Creative Commons Attribution (CC BY) license (http://creativecommons.org/licenses/by/4.0/).
Share and Cite
Spencer, A.; Yu, L.; Guili, V.; Reynaud, F.; Ding, Y.; Ma, J.; Jullien, J.; Koubi, D.; Gauthier, E.; Cluet, D.; et al. Nerve Growth Factor Signaling from Membrane Microdomains to the Nucleus: Differential Regulation by Caveolins. Int. J. Mol. Sci. 2017, 18, 693. https://doi.org/10.3390/ijms18040693
Spencer A, Yu L, Guili V, Reynaud F, Ding Y, Ma J, Jullien J, Koubi D, Gauthier E, Cluet D, et al. Nerve Growth Factor Signaling from Membrane Microdomains to the Nucleus: Differential Regulation by Caveolins. International Journal of Molecular Sciences. 2017; 18(4):693. https://doi.org/10.3390/ijms18040693
Chicago/Turabian StyleSpencer, Ambre, Lingli Yu, Vincent Guili, Florie Reynaud, Yindi Ding, Ji Ma, Jérôme Jullien, David Koubi, Emmanuel Gauthier, David Cluet, and et al. 2017. "Nerve Growth Factor Signaling from Membrane Microdomains to the Nucleus: Differential Regulation by Caveolins" International Journal of Molecular Sciences 18, no. 4: 693. https://doi.org/10.3390/ijms18040693
APA StyleSpencer, A., Yu, L., Guili, V., Reynaud, F., Ding, Y., Ma, J., Jullien, J., Koubi, D., Gauthier, E., Cluet, D., Falk, J., Castellani, V., Yuan, C., & Rudkin, B. B. (2017). Nerve Growth Factor Signaling from Membrane Microdomains to the Nucleus: Differential Regulation by Caveolins. International Journal of Molecular Sciences, 18(4), 693. https://doi.org/10.3390/ijms18040693

