Caveolin-1 Limits the Contribution of BKCa Channel to MCF-7 Breast Cancer Cell Proliferation and Invasion
Abstract
:1. Introduction
2. Results
2.1. BKCa Channels Are Associated with Caveolin-1 in Human Breast Cancer MCF-7 Cells
2.2. Caveolin-1 Knockdown Results in Activation and Increased Surface Expression of BKCa Channel in MCF7 Cells



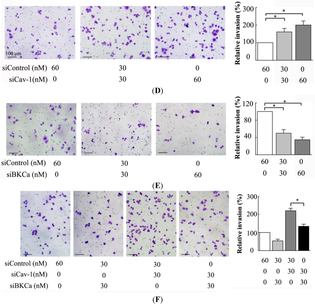
2.3. Caveolin-1 Knockdown Mediated Up-Regulation and Activation of BKCa Channel Promote Breast Cancer Cell Proliferation and Invasion


2.4. Caveolin-1 Up-Regulation Suppressed Function and Surface Expression of BKCa Channel in MCF7 Cells




2.5. Inhibition of BKCa Channel by Caveolin-1 Up-Regulation Suppressed Breast Cancer Cell Proliferation and Invasion
3. Discussion
4. Materials and Methods
4.1. Cell Culture
4.2. Immunofluorescence Microscopy
4.3. Co-Immunoprecipitation
4.4. Plasmids and siRNAs Transfection
4.5. Western Blot
4.6. Patch Clamp
4.7. MTT Assays
4.8. Invasion Assays
4.9. Statistical Analysis
5. Conclusions
Supplementary Materials
Acknowledgments
Author Contributions
Conflicts of Interest
References
- Siegel, R.; Ma, J.; Zou, Z.; Jemal, A. Cancer statistics, 2014. CA Cancer J. Clin. 2014, 64, 9–29. [Google Scholar]
- DeSantis, C.; Ma, J.; Bryan, L.; Jemal, A. Breast cancer statistics, 2013. CA Cancer J. Clin. 2014, 64, 52–62. [Google Scholar]
- Echarri, A.; del Pozo, M.A. Caveolae. Curr. Biol. 2012, 22, R114–R116. [Google Scholar]
- Thompson, M.A.; Prakash, Y.S.; Pabelick, C.M. The role of caveolae in the pathophysiology of lung diseases. Expert Rev. Respir. Med. 2014, 8, 111–122. [Google Scholar]
- Parat, M.O.; Riggins, G.J. Caveolin-1, caveolae, and glioblastoma. Neuro Oncol. 2012, 14, 679–688. [Google Scholar]
- Patani, N.; Martin, L.A.; Reis-Filho, J.S.; Dowsett, M. The role of caveolin-1 in human breast cancer. Breast Cancer Res. Treat. 2012, 131, 1–15. [Google Scholar]
- Yang, G.; Goltsov, A.A.; Ren, C.; Kurosaka, S.; Edamura, K.; Logothetis, R.; DeMayo, F.J.; Troncoso, P.; Blando, J.; DiGiovanni, J.; et al. Caveolin-1 upregulation contributes to c-Myc-induced high-grade prostatic intraepithelial neoplasia and prostate cancer. Mol. Cancer Res. 2012, 10, 218–229. [Google Scholar]
- Fecchi, K.; Travaglione, S.; Spadaro, F.; Quattrini, A.; Parolini, I.; Piccaro, G.; Raggi, C.; Fabbri, A.; Felicetti, F.; Carè, A.; et al. Human melanoma cells express FGFR/Src/Rho signaling that entails an adhesion-independent caveolin-1 membrane association. Int. J. Cancer 2012, 130, 1273–1283. [Google Scholar]
- Fiucci, G.; Ravid, D.; Reich, R.; Liscovitch, M. Caveolin-1 inhibits anchorage-independent growth, anoikis and invasiveness in MCF-7 human breast cancer cells. Oncogene 2002, 21, 2365–2375. [Google Scholar]
- Sloan, E.K.; Stanley, K.L.; Anderson, R.L. Caveolin-1 inhibits breast cancer growth and metastasis. Oncogene 2004, 23, 7893–7897. [Google Scholar]
- Chiu, W.T.; Lee, H.T.; Huang, F.J.; Aldape, K.D.; Yao, J.; Steeg, P.S.; Chou, C.Y.; Lu, Z.; Xie, K.; Huang, S. Caveolin-1 upregulation mediates suppression of primary breast tumor growth and brain metastases by StAT3 inhibition. Cancer Res. 2011, 71, 4932–4943. [Google Scholar]
- Williams, T.M.; Cheung, M.W.; Park, D.S.; Razani, B.; Cohen, A.W.; Muller, W.J.; di Vizio, D.; Chopra, N.G.; Pestell, R.G.; Lisanti, M.P. Loss of caveolin-1 gene expression accelerates the development of dysplastic mammary lesions in tumor-prone transgenic mice. Mol. Biol. Cell 2003, 14, 1027–1042. [Google Scholar]
- Lee, S.W.; Reimer, C.L.; Oh, P.; Campbell, D.B.; Schnitzer, J.E. Tumor cell growth inhibition by caveolin re-expression in human breast cancer cells. Oncogene 1998, 16, 1391–1397. [Google Scholar]
- Contreras, G.F.; Castillo, K.; Enrique, N.; Carrasquel-Ursulaez, W.; Castillo, J.P.; Milesi, V.; Neely, A.; Alvarez, O.; Ferreira, G.; González, C.; et al. A BK (Slo1) channel journey from molecule to physiology. Channels 2013, 7, 442–458. [Google Scholar]
- Bloch, M.; Ousingsawat, J.; Simon, R.; Schraml, P.; Gasser, T.C.; Mihatsch, M.J.; Kunzelmann, K.; Bubendorf, L. KCNMA1 gene amplification promotes tumor cell proliferation in human prostate cancer. Oncogene 2007, 26, 2525–2534. [Google Scholar]
- Oeggerli, M.; Tian, Y.; Ruiz, C.; Wijker, B.; Sauter, G.; Obermann, E.; Güth, U.; Zlobec, I.; Sausbier, M.; Kunzelmann, K.; et al. Role of KCNMA1 in breast cancer. PLoS One 2012, 7, e41664. [Google Scholar]
- Khaitan, D.; Sankpal, U.T.; Weksler, B.; Meister, E.A.; Romero, I.A.; Couraud, P.O.; Ningaraj, N.S. Role of KCNMA1 gene in breast cancer invasion and metastasis to brain. BMC Cancer 2009, 9, 258. [Google Scholar]
- Rothberg, B.S. The BK channel, a vital link between cellular calcium and electrical signaling. Protein Cell 2012, 3, 883–892. [Google Scholar]
- Tajima, N.; Itokazu, Y.; Korpi, E.R.; Somerharju, P.; Käkelä, R. Activity of BKCa channel is modulated by membrane cholesterol content and association with Na+/K+-ATPase in human melanoma IGR39 cells. J. Biol. Chem. 2011, 286, 5624–5638. [Google Scholar]
- Alioua, A.; Lu, R.; Kumar, Y.; Eghbali, M.; Kundu, P.; Toro, L.; Stefani, E. Slo1 caveolin-binding motif, a mechanism of caveolin-1-Slo1 interaction regulating Slo1 surface expression. J. Biol. Chem. 2008, 283, 4808–4817. [Google Scholar]
- Feher, A.; Rutkai, I.; Beleznai, T.; Ungvari, Z.; Csiszar, A.; Edes, I.; Bagi, Z. Caveolin-1 limits the contribution of BKCa channel to EDHF-mediated arteriolar dilation, implications in diet-induced obesity. Cardiovasc. Res. 2010, 87, 732–739. [Google Scholar]
- Stralfors, P. Caveolins and caveolae, roles in insulin signalling and diabetes. Adv. Exp. Med. Biol. 2012, 729, 111–126. [Google Scholar]
- Boscher, C.; Nabi, I.R. Caveolin-1, role in cell signaling. Adv. Exp. Med. Biol. 2012, 729, 29–50. [Google Scholar]
- Quest, A.F.; Lobos-Gonzalez, L.; Nunez, S.; Sanhueza, C.; Fernandez, J.G.; Aguirre, A.; Rodríguez, D.; Leyton, L.; Torres, V. The caveolin-1 connection to cell death and survival. Curr. Mol. Med. 2013, 13, 266–281. [Google Scholar]
- Freeman, M.R.; Yang, W.; di Vizio, D. Caveolin-1 and prostate cancer progression. Curr. Mol. Med. 2012, 729, 95–110. [Google Scholar]
- Gumulec, J.; Sochor, J.; Hlavna, M.; Sztalmachova, M.; Krizkova, S.; Babula, P.; Hrabec, R.; Rovny, A.; Adam, V.; Eckschlager, T.; et al. Caveolin-1 as a potential high-risk prostate cancer biomarker. Oncol. Rep. 2012, 27, 831–841. [Google Scholar]
- Toro, L.; Li, M.; Zhang, Z.; Singh, H.; Wu, Y.; Stefani, E. MaxiK channel and cell signalling. Pflug. Archiv. 2014, 447, 875–886. [Google Scholar]
- Dopico, A.M.; Bukiya, A.N.; Singh, A.K. Large conductance, calcium- and voltage-gated potassium (BK) channels, regulation by cholesterol. Pharmacol. Ther. 2012, 135, 133–150. [Google Scholar]
- McFerrin, M.B.; Sontheimer, H. A role for ion channels in glioma cell invasion. Neuron Glia Biol. 2006, 2, 39–49. [Google Scholar]
- Mound, A.; Rodat-Despoix, L.; Bougarn, S.; Ouadid-Ahidouch, H.; Matifat, F. Molecular interaction and functional coupling between type 3 inositol 1,4,5-trisphosphate receptor and BKCa channel stimulate breast cancer cell proliferation. Eur. J. Cancer. 2013, 49, 3738–3751. [Google Scholar]
- Gu, X.Q.; Pamenter, M.E.; Siemen, D.; Sun, X.; Haddad, G.G. Mitochondrial but not plasmalemmal BK channels are hypoxia-sensitive in human glioma. Glia 2014, 62, 504–513. [Google Scholar]
- Wang, X.L.; Ye, D.; Peterson, T.E.; Cao, S.; Shah, V.H.; Katusic, Z.S.; Katusic, Z.S.; Sieck, G.C.; Lee, H.C. Caveolae targeting and regulation of large conductance Ca2+-activated K+ channels in vascular endothelial cells. J. Biol. Chem. 2005, 280, 11656–11664. [Google Scholar]
- Riddle, M.A.; Hughes, J.M.; Walker, B.R. Role of caveolin-1 in endothelial BKCa channel regulation of vasoreactivity. Am. J. Physiol. Cell Physiol. 2011, 301, C1404–C1414. [Google Scholar]
- Lippiat, J.D.; Standen, N.B.; Harrow, I.D.; Phillips, S.C.; Davies, N.W. Properties of BKCa channels formed by bicistronic expression of hSloα and β1–4 subunits in HEK293 cells. J. Membr. Biol. 2003, 192, 141–148. [Google Scholar]
- Ma, Y.G.; Liu, W.C.; Dong, S.; Du, C.; Wang, X.J.; Li, J.S.; Xie, X.P.; Wu, L.; Ma, D.C.; Yu, Z.B.; et al. Activation of BKCa channels in zoledronic acid-induced apoptosis of MDA-MB-231 breast cancer cells. PLoS One 2012, 7, e37451. [Google Scholar]
© 2014 by the authors; licensee MDPI, Basel, Switzerland. This article is an open access article distributed under the terms and conditions of the Creative Commons Attribution license (http://creativecommons.org/licenses/by/4.0/).
Share and Cite
Du, C.; Chen, L.; Zhang, H.; Wang, Z.; Liu, W.; Xie, X.; Xie, M. Caveolin-1 Limits the Contribution of BKCa Channel to MCF-7 Breast Cancer Cell Proliferation and Invasion. Int. J. Mol. Sci. 2014, 15, 20706-20722. https://doi.org/10.3390/ijms151120706
Du C, Chen L, Zhang H, Wang Z, Liu W, Xie X, Xie M. Caveolin-1 Limits the Contribution of BKCa Channel to MCF-7 Breast Cancer Cell Proliferation and Invasion. International Journal of Molecular Sciences. 2014; 15(11):20706-20722. https://doi.org/10.3390/ijms151120706
Chicago/Turabian StyleDu, Cheng, Li Chen, Haijun Zhang, Zhongchao Wang, Wenchao Liu, Xiaodong Xie, and Manjiang Xie. 2014. "Caveolin-1 Limits the Contribution of BKCa Channel to MCF-7 Breast Cancer Cell Proliferation and Invasion" International Journal of Molecular Sciences 15, no. 11: 20706-20722. https://doi.org/10.3390/ijms151120706
APA StyleDu, C., Chen, L., Zhang, H., Wang, Z., Liu, W., Xie, X., & Xie, M. (2014). Caveolin-1 Limits the Contribution of BKCa Channel to MCF-7 Breast Cancer Cell Proliferation and Invasion. International Journal of Molecular Sciences, 15(11), 20706-20722. https://doi.org/10.3390/ijms151120706
