Next Article in Journal
Size-Dependent Cytotoxicity of Nanocarbon Blacks
Previous Article in Journal
Synthetic Resveratrol Analogue, 3,3',4,4',5,5'-Hexahydroxy-trans-Stilbene, Accelerates Senescence in Peritoneal Mesothelium and Promotes Senescence-Dependent Growth of Gastrointestinal Cancers
 
 
Font Type:
Arial Georgia Verdana
Font Size:
Aa Aa Aa
Line Spacing:
Column Width:
Background:
Review

A Review of Microsatellite Markers and Their Applications in Rice Breeding Programs to Improve Blast Disease Resistance

1
Laboratory of Food Crops, Institute of Tropical Agriculture, Universiti Putra Malaysia, 43400 UPM Serdang, Selangor, Malaysia
2
Department of Crop Science, Faculty of Agriculture, Universiti Putra Malaysia, 43400 UPM Serdang, Selangor, Malaysia
3
Agrotechnology and Bioscience Division, Malaysian Nuclear Agency, 43000 Kajang, Selangor, Malaysia
4
Laboratory of Anatomy and Histology, Department of Veterinary Preclinical Sciences, Faculty of Veterinary Medicine, Universiti Putra Malaysia, 43400 UPM Serdang, Selangor, Malaysia
5
Bangladesh Rice Research Institute, Gazipur 1701, Bangladesh
*
Author to whom correspondence should be addressed.
Int. J. Mol. Sci. 2013, 14(11), 22499-22528; https://doi.org/10.3390/ijms141122499
Submission received: 12 August 2013 / Revised: 26 September 2013 / Accepted: 16 October 2013 / Published: 14 November 2013
(This article belongs to the Section Molecular Pathology, Diagnostics, and Therapeutics)

Abstract

:
Over the last few decades, the use of molecular markers has played an increasing role in rice breeding and genetics. Of the different types of molecular markers, microsatellites have been utilized most extensively, because they can be readily amplified by PCR and the large amount of allelic variation at each locus. Microsatellites are also known as simple sequence repeats (SSR), and they are typically composed of 1–6 nucleotide repeats. These markers are abundant, distributed throughout the genome and are highly polymorphic compared with other genetic markers, as well as being species-specific and co-dominant. For these reasons, they have become increasingly important genetic markers in rice breeding programs. The evolution of new biotypes of pests and diseases as well as the pressures of climate change pose serious challenges to rice breeders, who would like to increase rice production by introducing resistance to multiple biotic and abiotic stresses. Recent advances in rice genomics have now made it possible to identify and map a number of genes through linkage to existing DNA markers. Among the more noteworthy examples of genes that have been tightly linked to molecular markers in rice are those that confer resistance or tolerance to blast. Therefore, in combination with conventional breeding approaches, marker-assisted selection (MAS) can be used to monitor the presence or lack of these genes in breeding populations. For example, marker-assisted backcross breeding has been used to integrate important genes with significant biological effects into a number of commonly grown rice varieties. The use of cost-effective, finely mapped microsatellite markers and MAS strategies should provide opportunities for breeders to develop high-yield, blast resistance rice cultivars. The aim of this review is to summarize the current knowledge concerning the linkage of microsatellite markers to rice blast resistance genes, as well as to explore the use of MAS in rice breeding programs aimed at improving blast resistance in this species. We also discuss the various advantages, disadvantages and uses of microsatellite markers relative to other molecular marker types.

1. Introduction

Rice blast, which is caused by Pyricularia grisea (Cooke) Sacc., the anamorphous state of Magnaporthe grisea (T.T. Hebert) Barr [1], is the primary limiting biotic factor for rice production throughout the world. The use of resistant cultivars is the most effective and economical way to control rice blast disease, and therefore, breeding efforts to develop new resistant cultivars continue to be a priority for rice breeding programs. One of the challenges facing breeders during the development of improved rice cultivars, be they for conventional or organic agriculture, is the incorporation of disease resistance. Since the idea of indirect selection using genetic markers was first reported by Sax [2] over 80 years ago, and particularly in the last few decades, new technologies have emerged that allow breeders to more easily select changes at the DNA level. Much of the progress to date has centered on marker-assisted backcrossing or the pyramiding of genes against rice blast [3]. Presently, the integration of genomics and molecular-based breeding strategies for developing disease resistance, with gene-based marker assisted selection (MAS) being particularly effective, is a powerful method for efficient selection. In this context, pyramiding several major resistance genes into a valuable genetic background is simplified by the use of marker-based selection [4]. In short, the development and use of DNA markers has irrevocably changed the fields of rice genetics and breeding.
Molecular markers are now widely used to track loci and genome regions in crop breeding programs, as large numbers of molecular markers that are tightly linked to disease resistance traits are available in most major crop species [57]. The majority of molecular markers have been isolated from genomic DNA libraries or from libraries of randomly amplified PCR fragments. Molecular markers are essential for mapping genes of interest, marker-assisted breeding, and cloning genes using mapping-based cloning strategies [8]. Other uses of molecular markers include gene introgression through backcrossing, germplasm characterization and phylogenetic analysis [6]. Of the various classes of existing markers, microsatellites have emerged as the markers of choice for plant breeding applications [9]. Restriction fragment length polymorphism (RFLP) analyses are not easily scalable to high-throughput methods, and random amplification of polymorphic DNA (RAPD) assays are often not reproducible or transferable between laboratories. Although both microsatellites and amplified fragment length polymorphisms (AFLPs) can both be used to efficiently identify polymorphisms, microsatellite-based methods are more readily automated [10]. In addition, AFLP analysis is not always straightforward, as seemingly individual bands may actually be composed of multiple fragments [11], particularly when using large genomic templates. Furthermore, molecular markers can be used to estimate overall genetic variability, determine the proportion of a genome that has been introgressed from a donor, identify genes that are phenotypically related to a particular analyzed trait, and select for traits during multiple rounds of introgression [12].
Identifying resistance genes using molecular markers is the basic prerequisite for performing MAS in resistance breeding programs [13]. PCR-based microsatellite markers have attracted a great deal of attention due to several key advantages. Most importantly, they are hypervariable, abundant and well distributed throughout the rice genome. Furthermore, these markers are readily accessible through published linkage maps and public databases, and they permit the differentiation between homozygous and heterozygous individuals [14,15]. Overall, the speed, reliability and cost-effectiveness of acrylamide gel-based microsatellite analysis make this method an attractive tool for MAS in blast resistance breeding programs [16].
In recent years, microsatellite markers have been widely used to screen, characterize and evaluate genetic diversity in cereal species [17]. In particular, microsatellite-based methods offer an attractive high-throughput and non-labor-intensive way to tag blast resistance genes in breeding programs. A number of microsatellite markers have been developed from publicly available databases ( http://www.gramene.org) that are tightly linked with the Pi-ta2, Pi-kh and Pi-b resistance genes [18,19]. Furthermore, the development of molecular methods to efficiently identify novel resistance genes has the potential to greatly improve modern cultivars, and such methods would help accelerate the application of MAS and marker-assisted backcross (MAB) breeding in rice improvement programs. Use of these markers should also facilitate the development of multiline cultivars that carry one or more blast resistance genes, without the need for pathogenic inoculation or phenotyping. Microsatellite markers have been integrated into the molecular genetic maps of a number of plant species, and they have been successfully used to perform gene-mapping, population and evolutionary studies for the purpose of cultivar development. In this review, we summarize the known microsatellite markers that are linked to rice blast disease resistance. Furthermore, we investigate the organization of microsatellites within the rice genome and evaluate their usefulness as genetic markers. In particular, this review focuses on the availability of DNA markers linked to blast resistance in rice improvement programs and their potential use in MAS. The main objectives of this review are the following: (i) to help increase the efficiency of MAS in breeding-program crosses, thus improving the chances of developing new lines for commercial release; (ii) to review the basic principles and characteristics of commonly used microsatellite markers; (iii) to outline the advantages and limitations of these markers; and (iv) to provide examples of how microsatellites have been used in molecular breeding programs for blast resistance.

2. Microsatellites

The term microsatellite was first coined by Litt and Luty [20]. Microsatellites are simple repeated motifs consisting of 1 to 6 base pairs, and they can be found in both coding and non-coding regions. The mutation rate of this type of genetic marker has been estimated to be between 10−2 and 10−4 per generation. The primary advantage of microsatellites as genetic markers is that they are inherited in a Mendelian fashion as codominant markers. Furthermore, high polymorphism rates, high abundance and a broad distribution throughout the genome have made microsatellites one of the most popular genetic markers for use in plant breeding programs [21,22]. However, significant drawbacks do exist with respect to using microsatellite-based methods, including relatively high development costs and technical challenges during the construction of enriched libraries and species-specific primers.

3. Microsatellites: The Marker of Choice

The underlying principles and methodologies of various types of molecular markers that have been used in plants are shown in Table 1. The main challenge for researchers lies in selecting one or more of these markers for their specific purposes. The ideal type of genetic marker should be highly polymorphic, show codominant inheritance and be evenly distributed throughout the genome. In addition, particular marker sequences should be easy to access, and analyses should be low cost, high-throughput, reproducible, and transferable between laboratories, populations and/or species. Unfortunately, no marker type currently exists that meet all these requirements. However, based on the particular type of study, one can still choose among the different molecular marker systems to find the one that best suits your needs. A number of factors should be considered when choosing between the various molecular markers:
(a)
Marker system availability
(b)
Complexity of the technique and time investment
(c)
Estimated polymorphism levels within the study population
(d)
Quantity and quality of available DNA available
(e)
Transferability between laboratories, populations, pedigrees and species
(f)
The size and structure of the population to be studied
(g)
Availability of skilled workers and equipment
(h)
Cost per data-point and funding availability
(i)
Method of marker inheritance (e.g., dominant vs. codominant) and the type of genetic information needed in the population [2327].
In most areas of molecular genetics, microsatellites are now the marker of choice [28]. Microsatellites are also outstanding markers for fluorescent techniques, high-throughput analyses and multiplexing. However, high development costs and the significant effort required to design primer sets for a given study species remain limitations for using microsatellite markers to screen genomic libraries.

4. Classification of Microsatellites

Microsatellites can be classified based on size, the nature of the repeated unit or their position within the genome. With respect to the number of nucleotides per repeat unit, microsatellites can be classified as mono-, di-, tri-, tetra-, penta- or hexa-nucleotide repeats (Table 2). Depending upon the arrangement of nucleotides within the repeat motifs, Weber [34] used the terms perfect, imperfect and compound to classify microsatellites, whereas Wang et al. [35] coined the terms simple perfect, simple imperfect, compound perfect and compound imperfect. Perfect repeats are tandem arrays of a single repeat motif, whereas imperfect repeats consist of otherwise perfect repeats that are sometimes interrupted by non-repeat sequences. In compound microsatellites, two basic repeat motifs are present together in various configurations. Jarne and Lagoda [36] coined the terms pure and interrupted to describe perfect or imperfect repeats, respectively, as shown in Table 2.

5. Comparative Advantages and Disadvantages of Microsatellite Markers

The use of molecular markers is still prohibitively expensive for most large-scale applications in rice breeding programs. Therefore, MAS methods are currently used for more targeted applications [37]. The advantages and disadvantages of the most commonly used markers are presented in Table 3.

6. Utility of Microsatellite Markers

A significant advance in the practical utilization of molecular markers was the development of microsatellite markers [38]. Microsatellites are extremely informative markers that can be used for a variety of population genetics studies. Microsatellites are also considered ideal markers for genetic mapping studies [36,39,40] and germplasm evolution. For instance, Sakai et al. [41] used microsatellite markers to investigate the genomic evolution of the African cultivated rice Oryza glaberrima and the Asian cultivated rice Oryza sativa, and they identified 2451 microsatellite from these two genomes. Of these 2451 microsatellites, 883 were identical among the three studied genomes (Oryza glaberrima, Oryza sativa indica and Oryza sativa japonica), whereas the remaining 1568 markers were variable. Microsatellite markers show a higher degree of polymorphism in rice compared with restriction fragment length polymorphisms (RFLPs), and they are also suitable for evaluating genetic diversity among closely related rice cultivars [42]. For MAS applications, microsatellite markers with high polymorphism information content (PIC) values are generally more useful. Parida et al. [43] observed higher PIC in indica strains compared with aromatic, japonica and aus/wild strains, which agreed well with earlier observations using microsatellite and SNP markers [4451]. Using their model, they were also able to identify four major genetically distinct groups within rice—indica, japonica, aromatics and aus/wild—based on population-structure analyses using microsatellites and SNP markers [45,4850]. The estimated genetic diversity among the rice subpopulations in their study was significantly higher than previously observed using microsatellite and SNP markers [47,49] but was comparable to the diversity detected within a larger group of rice genotypes analyzed using microsatellite markers [51]. There exist several other examples of using microsatellites for these types of studies. Another interesting application of microsatellites in rice breeding was described by Liu and Wu [52]. In a study by Edwards et al. [53], genotyping microarrays utilizing single feature polymorphisms (SFPs) were used to assess the genetic variability across 20 diverse O. sativa varieties representing five different subpopulations, as determined using STRUCTURE [54] analysis with 169 microsatellite markers [49]. The highest level of polymorphism (66.2%) was found between the temperate japonica and indica subpopulations. The lowest levels of polymorphism were found within the temperate japonica sub-population (10.4%), which is also the least diverse subpopulation according to microsatellite markers [49].
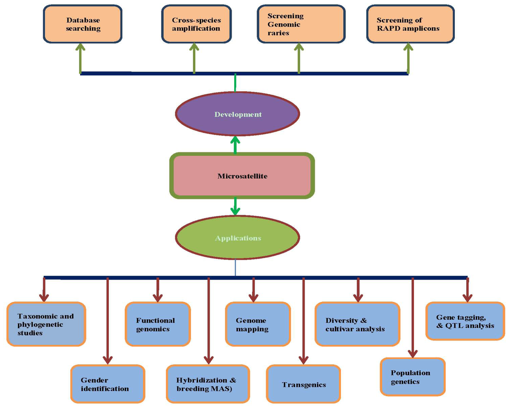
As the order of markers along chromosomes is conserved within species and generally conserved between related species, this information can be used to create linkage maps, which are becoming increasingly available and detailed for a large number of species. This information is available for many marker types, and microsatellite-based maps are particularly well suited for genotyping [55]. For example, by analyzing such mapping information, it is possible to determine the fates of distinct parts of the genome over the course of developing multi-line varieties and composite-crosses [56]. Summaries of the various applications of microsatellite-based markers in plants are presented in Table 4 and Figure 1. However, it should be noted that each type of microsatellite-based marker possesses its own set of advantages and disadvantages based on mode of inheritance, informativeness, reproducibility, or procedural complexity, as well as economic concerns, such as cost and labor time. Therefore, the decision concerning which type of marker to use should be carefully considered based on the nature of the particular research project.

7. Microsatellite Marker Development

Completely sequenced genomes provide the basis upon which to design a large number of gene-based microsatellite markers. For example, rice (Oryza sativa L.) was the first cereal to have its genome completely sequenced, which has enabled the development of a large number of microsatellite markers [58]. Recently, Zhang et al. [59] developed 52,485 microsatellite markers that are polymorphic between indica and japonica. However, the difficulty now lies in choosing the most useful and informative microsatellite markers from such large datasets to use in rice genotyping applications. This problem can be overcome by constructing smaller, informative microsatellite marker databases composed of markers located in potentially functional genic sequences with relatively high polymorphic potential. Considering the excellent genetic attributes and higher predicted informativeness of genic non-coding microsatellite (GNMS) markers, Parida et al. [60] identified 19,555 perfect GNMS repeats on chromosomes 1 and 12 in rice. With the entire rice genome now sequenced, microsatellite markers can be developed within a few thousand base pairs of any gene. For example, a study by Goff et al. [61] suggests the presence, on average, of one microsatellite repeat (defined as at least eight repeats of a 2–4 bp motif) every 8 kb, yielding a total of 48,351 markers in the entire genome. Of course, not all these repeats can be developed into microsatellite markers [37], which can also be identified by screening database sequences or by screening libraries of clones (Figure 1).
PCR primers for amplifying microsatellite markers were designed by Rozen and Skaletsky [62] using the online program Primer3 by subjectively choosing primers flanking the repeat regions. The primers were then ordered from various commercial vendors and tested for their ability to amplify the microsatellites and differentiate polymorphisms among the parental lines used in the Pi-z mapping studies. Markers RM527 and RM6836, which were previously localized near the Pi-z locus [63], were obtained from the gramene website ( http://www.gramene.org/) [64] and also included in primer testing [65].
Next-generation sequencing technologies (HighSSR, Roche 454 GS FLX) are now being used for microsatellite discovery with significant savings in cost and time [6670]. Rapid progress in DNA sequencing technologies has substantially reduced costs while exponentially increasing throughput and accuracy. Currently, the most cost effective next-generation sequencing platform is the IlluminaHiSeq2000 [71], which can reduce costs 3400-fold relative to traditional sequencing methods; it is reasonable to expect that continued improvements will lead to even lower costs [72].
Fjellstrom et al. [73] designed DNA markers using four different methods. Five of these markers (RM101, RM138, RM144, RM155, and RM166) were based on an earlier set of microsatellites identified at Texas A & M University identified by screening the NCBI public DNA sequence database for repeated sequences, as described in Temnykh et al. [42]. The genomic locations of Pi-b, Pi-k, and Pi-ta2 and their actual linkages were confirmed by mapping these genes in several of the populations described by Conaway et al. [19]. By mapping these initial markers relative to microsatellite markers developed using traditional methods at Cornell University [42], three additional tightly linked markers were subsequently identified: RM208, RM224, and RM266. After identifying candidate microsatellite markers from public database resources, the authors mapped these markers near to the blast resistance genes Pi-b, Pi-k, and Pi-ta2 on rice chromosomes 2, 11 and 12, respectively. The public release of the Monsanto rice microsatellite database then allowed for the development of two additional linked microsatellite markers, which released as RM1233 and RM7102 [14]. Although DNA markers for rice blast resistance have been developed, most are not suitable for routine use in the MAS program involving large numbers of progeny. A dominant marker for the Pi-b gene, Pibdom, has also been developed based on the sequence of the cloned Pi-b gene [74] (GenBank accession AB013448). These markers should facilitate the introgression and pyramiding of these three blast resistance genes into new rice cultivars and elite lines [73]. In addition, a high-density microsatellite map with a genome coverage of approximately one microsatellite per 0.5 cM has been developed by the International Rice Microsatellite Initiative (IRMI) [75], which can be used for developing tightly linked markers for a variety agronomic traits, including blast resistance. Accessibility to the complete genomic sequences of the rice subspecies indica and japonica under public domain ( http://rgp.dna.affrc.go.jp; http://www.genomics.org.cn) has enabled rice researchers to generate additional markers for the fine-scale mapping of targeted genes. For the purposes of obtaining a high-density linkage map for fine-scale mapping within their target region, new SSR, InDel, and CAPS markers were developed [76] using the publicly available rice genome sequence ( http://rgp.dna.affrc.go.jp).
In species with large genomes, the conversion of microsatellite-containing sequences into useful markers can be difficult [7780]. The recovery percentage of functional microsatellite primers in such genomes is usually low, which can be due to (i) the amplification of complex, weak or nonspecific patterns; (ii) lack of amplification; or (iii) non-polymorphic PCR products. Therefore, researchers often choose to use tri- and tetra-nucleotide repeat motifs, as opposed to di-nucleotide motifs, as these generally yield fewer “stutter bands” [40,81]. However, di-nucleotide motifs are more common than tri- or tetra-nucleotide motifs and are therefore easier to use in combinatorial screens. The wide variety of DNA markers discovered and developed in rice is shown in Table 5.
Although microsatellite marker are considered to be the most practical genetic markers, their application remains somewhat limited due to the time and effort needed to develop them. Two general strategies are used to identify and create microsatellite markers: (i) searching for sequences containing microsatellites within databases; and (ii) constructing and screening genomic libraries with probes complementary to microsatellite sequences. Two websites recommended by Romero et al. [82] are shown in Table 6.

8. Abundance of Microsatellite Motifs in Rice

The frequency of microsatellite motifs varies significantly among different organisms [39,83,84]. The most abundant microsatellite motif reported in plants is (AT)n, whereas (AC)n is most abundant motif in the human genome. Currently, there are no reliable estimates of the number of (AT)n or (GC)n sites in rice due to the difficulty of the hybridization-based screening methods used to detect these motifs [85,86]. The size of the rice genome is ~0.45 × 109 bp [87], whereas the size of the human genome is ~6.6 times larger (3.0 × 109 bp) [88]. These figures suggest that there should be one (AC)n site approximately every 360–450 kb in rice, compared with one every 40–80 kb in humans; similarly, it is estimated that there is one (GA)n motif every 225–330 kb in rice [85,86]. Three hundred and twenty three microsatellite markers identified by library screening [42,86,89,90] and GenBank searches of rice sequences [42,83,86] have been localized on the rice genetic map. The vast majority of these markers contain di- and tri-nucleotide motifs, with only seven loci containing tetra-nucleotide repeats, such as (AATT)n, (TTCC)n, (GATG)n, (ATGT)n, (GTAT)n, (ATTT)n, and (TTTG)n [42,86,89,90]. (GATA)n sequences, which to date have not been mapped in rice, are the most common tetra-nucleotide repeat, although only 270 of these motifs are found in the entire rice genome [91]. However, it should be kept in mind that it is the degree of polymorphism shown by microsatellites, rather than their abundance within the genome, that ultimately determines their usefulness in genomic analyses [92].
The motif (CGG)n has been reported to be very abundant in rice and is interspersed throughout the genome [89]. Several studies based on GenBank searches of rice sequences identified a variety of microsatellites motifs [83,86,90]. In a study by Panaud et al. [85], 34-bp oligonucleotides (representing two di-nucleotide, seven tri-nucleotide, and four tetra-nucleotide motifs) were synthesized and used as probes for library screening. Screening of a 15-kb insert genomic library suggested that the relative frequency of the various microsatellite motifs was inversely correlated with the size of the repeat motif [38]. This finding was consistent with previous reports based on GenBank searches in a range of plant species [39]. The microsatellite (GATA)n has also been frequently used for DNA fingerprinting. For example, Davierwala et al. [92] identified three polymorphic (GATA)n-harboring loci (OS1A6, OS1H10 and OS2E7) that contained 7–13 repeat motifs by probing a genomic library from the cultivated rice strain Oryza sativa var. Basmati-370 with a oligonucleotide (GATA)4 probe.
Microsatellites can also be screened for using published rice sequences in the DDBJ databank, as numerous sequencing datasets, including those for EST sites, are available in this database. Homology searches can be performed to identify all di- and tri-nucleotide motifs, as well as four types of tetra-nucleotide repeats, and several of these are shown in Figure 2. Out of 11,798 total sequences, 369 contained complete repeats, and most types of repeat sequences, with the exception of (GC/CG)n, (AGT/TCA)n and (GACC/CTGG)n, were found. Sequences containing (CGG/GCC)n were most frequently identified in the published rice sequences, followed by sequences containing (GAG/CTC)n (Figure 2). Poly (CGG) loci were also abundant and were found throughout the rice genome [89], and the results presented here are likely representative of this feature of the rice genome. However, only a limited number of published rice sequences contain (AT/TA) sequences, although this motif is generally abundant in other plant genomes [83,84].

9. Microsatellites for Tracking Blast Resistance in Rice

Many Pi genes confer resistance to overlapping spectra of blast pathotypes, and it is often difficult to monitor for the presence of individual resistance genes and pyramid these in breeding lines using traditional phenotypic screening. Therefore, DNA markers provide a straightforward and rapid means to select for multiple blast resistance genes without performing extensive progeny testing or disease screening. DNA markers linked to several of the Pi genes have been localized on rice chromosomes, as well as markers for Pi-ta [9395] and Pi-b [96]. Unfortunately, the majority of DNA markers for blast resistance are RFLPs, which are relatively labor intensive to analyze for use in breeding programs. Markers that can be analyzed by PCR are more amenable for breeding purposes, such as the ones developed for Pi-2 [94] and Pi-ta [93].
The rice blast resistance gene Pi-z, which is present in the rice genotypes Zenith and Fukunishiki, represents a potential source of blast resistance for the northwestern Himalayan region of India. Sharma et al. [97] and Rathour et al. [98] both tested the reliability of microsatellite markers linked to Pi-z for assessing the blast resistance phenotype in commercially important crosses. A new set of microsatellite markers linked to Pi-z was developed by exploiting publicly available marker and genomic resources in rice. Of the three previously reported markers for Pi-z, only MRG5836 was found to be suitable for MAS. Among 17 microsatellites selected from the putative Pi-z locus, two (RM8225 and RM8226) co-segregated with MRG5836, and they were located at distance of 1.2–4.5 cM from the gene. In addition, a new microsatellite marker, SSR236, was derived from the (CT)16 repeat within the PAC clone P0502B12, and it showed even closer linkage to Pi-z. A survey of the allelic diversity at the loci containing the Pi-z-linked microsatellite markers revealed that the Fukunishiki- and Zenith-type alleles were not present in a majority of the local indica rice genotypes. Therefore, as these markers are polymorphic between the Pi-z donors and the great majority of local indica rice strains that were tested, they can be used as selection tools in rice breeding programs aimed at improving blast resistance in local rice varieties [99]. Conaway-Bormans et al. [63] identified three microsatellite markers that mapped at a distance of 0.0–11.5 cM from Pi-z in several different crosses segregating for the gene. Genetic distances between markers often vary in different mapping populations due to differences in the genetic backgrounds of the parental genotypes [100]. The gene Pi-z has been reported to be allelic with, or at least closely linked to, three other blast resistance genes, Pi-2, Pi-zt and Pi-9, which map close to the centromere of chromosome 6 [8,101]. Furthermore, the SSR236 marker has now bridged the 7.5-cM gap between the microsatellite markers RM8226 (54.1 cM) and RM3330 (61.6 cM) in the current version of the IRMI SSR map [99]. In addition, RM208 has been linked to Pi-b resistance, YL155 and YL183 have been linked to Pi-ta resistance in indica, and AP5659-1 has been linked to Pi-z resistance [65,73,102].
The Pi20(t) gene was identified from 160 Chinese Magnaporthe oryzae isolates, and among these, isolate 98095 can specifically differentiate the Pi20(t) gene present in cv. IR24. Two flanking and three co-segregating microsatellite markers for Pi20(t), which is located near the centromeric region of chromosome 12, were identified using 526 highly susceptible F2 plants derived from a cross between Asominori (highly susceptible) and IR24 (resistant). The microsatellite OSR32 was mapped at a distance of 0.2 cM from Pi20(t), and the microsatellite RM28050 was mapped to the other side of Pi20(t) at a distance of 0.4 cM. The other three microsatellite markers, RM1337, RM5364 and RM7102, were observed to co-segregate with Pi20(t). In particular, RM1337 and RM5364 were found to be reliable markers of the resistance mediated by Pi20(t) in a wide range of elite rice germplasms from China. Therefore, these markers are useful tags for use in marker-assisted rice breeding programs aimed at incorporating Pi20(t) into advanced rice breeding lines [123]. Sharma et al. [127] concluded that RM25 and RM310 are two microsatellite markers linked to blast resistance in the Laxmi cultivar. These two markers are located 4.5 cM apart on chromosome 8 in rice [42]. An advanced backcross population of BC3F3 lines derived from the rice varieties Vandana and Moroberekan was analyzed for blast resistance by Wu et al. [128], and they identified four microsatellite markers (RM21, RM168, RM215 and RM250) that were significantly associated with the resistance gene.
This locus was mapped by Liu et al. [119] to a 5.8-cM interval bounded by RM5647 and RM8018 on the short arm of chromosome 8. This novel resistance gene has been tentatively designated as Pi36(t). According to a report by Liu, Pi-1 is located 6.8 cM away from the RM144 microsatellite; their results indicate that the physical distance between these two loci was between 57 and 72 kb [129]. Chen et al. [114] determined that the genetic distance between Pi-1 and the MRG4766 microsatellite marker was 1.3 cM. More recently, there has been a report concerning the identification of rice blast resistance using RM144 [130], indicating that it may be possible to identify this resistance gene using microsatellite markers. The known blast resistance genes and their linked microsatellite markers are shown in Table 7.
The Korean cultivar Suweon 365 carries three major resistance genes, Pi18, Pi21(t) and Pi22(t), that are effective against the Korean isolates KI-313, KJ-101, and KJ-201, respectively, and these genes have been tracked using microsatellite markers in an F2 population derived from a cross of the Suweon and Chucheongbyeo cultivars [131]. Microsatellite markers were used to map the gene Pi-kh, which confers resistance to blast races in the Himalayan region of Northeast India [121]. Pinheiro et al. [13] developed the cultivar Cica-8 by crossing the susceptible cultivar Metica-1 to the resistant cultivar Cica-8, and they found that one microsatellite marker, RM7102, was closely linked to the resistant allele. Yang et al. [132], while working on identifying and mapping the Pi41 gene, utilized resistant cultivar 93-11 and susceptible cultivar Nipponbare, as well as an F2 population derived from a cross of these two cultivars. They studied 180 microsatellite markers and identified seven markers that were linked to Pi41, one of which was RM7102. The markers RM144, RM224 and yca72 are linked to the resistance genes Pi-ks, Pi1 and Pia, respectively [133,134]. Koide et al. [135] identified four microsatellite markers, RM7419, RM1268, RM6648 and RM5811 that were linked to Pish. With respect to Pib, both a gene-specific marker, Pibdom, and a co-segregation marker, RM208, have been reported [73]. Gouda et al. [136] found that the two microsatellite markers RM5926 and AP5659-5 were tightly linked to the Pi-1 and Piz-5 genes, respectively, in PRR78. Pan et al. reported that Pii(t), Pi3(t), Pi5(t) and Pi15(t) are all located within the same interval on chromosome 9 in rice [124]. Moumeni and Leung reported that three microsatellite markers, RM224, RM179 and RM 277, on chromosomes 11 and 12 were tightly linked to components of rice blast resistance [137]. In addition, Liu et al. [109] revealed that RM247 and RM463 were located on chromosome 12 and were linked to the Pi39 resistance gene. Abedi et al. [138] also identified four microsatellite markers, RM224, RM277, RM463 and RM179, which are linked to resistance genes on rice chromosomes in Iranian rice genotypes. This suggests there exists at least one race-specific resistance gene among the genetic sources of genotypes that confers resistance functions to the blast races. The marker AP5930, which is linked to Piz-5 [65], and RM206, which is linked to Pi54 [121], were used for foreground selection in both backcrossed and “selfed” generations. Finally, Singh et al. [139] also used a microsatellite marker (RM6100) when incorporating blast resistance into PRR78, an elite Basmati rice restorer line, through marker-assisted backcross breeding.
A large number of databases are available for selecting molecular markers linked to the Pi genes ( http://www.gramene.org). Most of the known blast resistance genes have been mapped to chromosomes 12, 11 and 6 [140143] through the work of a large number of researchers. For example, Pi-1(t), Pi-2(t) and Pi-4(t) were mapped to chromosomes 11, 6 and 12, respectively [144]. The microsatellite markers RM168, RM8225, RM1233, RM6836, RM5961 and RM413 were analyzed by Ashkani et al. [145], and they were linked to blast resistance genes specific to pathotype P7.2. Furthermore, molecular marker-assisted rice breeding programs have been developed with the aim of developing durable blast resistance in rice cultivars by pyramiding the resistance genes Pi-1(t), Pi-2(t) and Pi-33(t), which shows potential for controlling blast pathogen populations in Latin America [146].

10. Microsatellite Markers and Marker-Assisted Selection

The continued development of molecular markers promises to overcome most of the existing limitations associated with morphological markers. In particular, the tight linkage of a molecular marker to a gene can be exploited for indirect selection of traits in a breeding program, which is also referred to as MAS. Advances in the development of molecular markers and their implementation in cereal breeding programs have led to a greater understanding of rice genetics and genomes. Disease assays to evaluate resistance to rice blast are time-consuming and laborious procedures that require specialized facilities. However, PCR-based analyses promise to significantly reduce the amount of labor needed for evaluating phenotypes by prescreening with MAS. To accelerate the effectiveness of MAS, the map locations of target QTL must first be precisely determined, and several flanking markers must be developed [147]. Indeed, four QTLs derived from upland rice cultivars that control partial resistance to rice blast have been successfully pyramidized into lowland rice cultivars using MAS [147]. However, the successful application of MAS requires extremely tight linkages between markers and phenotypic traits. Some successful examples of using microsatellite markers in MAS to introduce blast resistance in rice are shown in Table 8.
Compared with previously reported RFLP markers linked to the Pi-1(t) gene [94,155], microsatellite markers are potentially more useful in developing countries where financial support is the principal limiting factor to establishing MAS rice breeding programs. Fuentes et al. [16] discussed the utility of DNA markers in MAS and gene pyramiding in rice breeding programs aimed at improving blast resistance. Indeed, PCR-based allele-specific markers provide an efficient system for MAS in blast resistance breeding programs [122]. However, the importance of using DNA markers within or flanking genes of interest during MAS strategies in rice should be stressed [73]. Finally, it is possible that several blast resistance genes could be combined using MAS in a single genetic background to develop rice cultivars with broad-spectrum durable resistance to blast [156].

11. Future Directions of Microsatellite Marker Research

Microsatellite markers provide an invaluable tool for plant geneticists and breeders, as detecting polymorphisms are a limiting factor in many breeding strategies. In the long term, the development of allele-specific markers for genes controlling disease resistance traits (e.g., blast disease resistance) will become increasingly important in the science of rice breeding. The choice of the most appropriate marker systems for a given program must be made on a case by case basis and will depend on many issues, including the availability of technology platforms, costs for marker development, species transferability, information content and ease of documentation. In addition, a higher degree of genetic variability and the localization of more markers on the rice linkage map will provide additional resources for genomic analysis and rice breeding. Therefore, there exist great opportunities for more efficient breeding programs and faster development times for new rice varieties resistant to biotic diseases in the future.

12. Conclusions

Molecular mapping of rice populations is a prerequisite to identifying markers closely linked to the desirable Pi resistance gene. In particular, microsatellite markers have become very important in rice breeding. Although many marker types exist within the rice genome, microsatellite markers are used in a wide range of studies due to their small size and repetitive nature, and they have played an important role in the identification of numerous important genetic loci. Microsatellite markers are also widely used in MAS programs to develop durably resistant cultivars against specific diseases. In recent years, the popularity of microsatellite-based markers has increased considerably. Microsatellites have been found to be highly polymorphic, genome-specific, abundant and co-dominant, and they have become important genetic markers in rice breeding programs for improving blast resistance.
This review has been specifically written for readers who want to use microsatellite markers for blast resistance improvement programs in rice cultivars, and will likely be useful for studies aimed at identifying the linkages between blast resistance genes and microsatellite markers. The techniques described will likely also prove useful for marker-assisted selection in the absence of appropriate pathogen isolates or when funds are limited, as is the case in most developing countries. Investigating the abundance and structure of rice microsatellite repeats, as well as their allelic variations and distributions should extend our knowledge concerning this class of tandem repeat in the rice genome. We hope that some of the ideas proposed in this article will encourage the rice scientific community to work together to convert rice from a model crop species into a model species for marker-assisted breeding.
Figure 1. Development and applications of microsatellite markers at a glance [31].
Figure 1. Development and applications of microsatellite markers at a glance [31].
Ijms 14 22499f1
Figure 2. Frequencies of microsatellites in the rice sequences registered in the database [90].
Figure 2. Frequencies of microsatellites in the rice sequences registered in the database [90].
Ijms 14 22499f2
Table 1. Important feature of different types of molecular markers.
Table 1. Important feature of different types of molecular markers.
S.N.FeatureRFLPRAPDAFLPSSRsSNPs
1DNA Require (μg)100.020.5–1.00.050.05
2PCR basedNoYesYesYesYes
3DNA qualityHighHighModerateModerateHigh
4No. of Polymorph loci analyzed1–31.5–5020–1001–31
5Type of polymorphismSingle base change, insertion, deletionSingle base change, insertion, deletionSingle base change, insertion, deletionChange in repeat lengthSingle nucleotide change, insertion, deletion
6DominanceCo-dominantDominantDominant/Co-dominantCo-dominantCo-dominant
7ReproducibilityHighUnreliableHighHighHigh
8Ease of use and developmentNot easyEasyEasyEasyEasy
9AutomationLowModerateModerateHighHigh
10Cost per analysisHighLowModerateLowLow
11Developmental costLowLowModerateHighHigh
12Need for sequence dataYesNoNoYesYes
13AccuracyVery highVery lowMediumHighVery high
14Radioactive detectionUsually yesNoNoNoYes
15Genomic abundanceHighVery highVery highMediumMedium
16Part of genome surveyedLow copy coding regionsWhole genomeWhole genomeWhole genomeWhole genome
17Level of polymorphism aLowLow to moderateLow to moderateHighHigh
18Effective multiplex ratio bLowMediumHighMediumMedium
19Marker index cLowMediumHighMediumMedium
20InheritanceCodominantDominantDominantCodominantCodominant
21Detection of allelesYesNoNoYesYes
22Utility for genetic mappingSpecies specificCross specificCross specificSpecies specificSpecies specific
23Utility in Marker assisted selectionModerateLow to moderateLow to moderateHighLow to moderate
24Cost and labour involved in generationHighLow-moderateLow-moderateHighHigh
aLevel of polymorphism (average heterozygosity) is an average of the probability that two alleles taken at random can be distinguished;
bEffective multiplex ratio is the number of polymorphic loci analysed per experiment in the germplasm tested;
cMarker index is the product of the average expected heterozygosity and the effective multiplex ratio.
Source: [2933].
Table 2. Classification of microsatellites.
Table 2. Classification of microsatellites.
(A) Based on the arrangement of nucleotides in the repeat motifs [3436]

Pure or perfect or simple perfect (CA)n Simple imperfect (AAC)n ACT (AAC)n + 1
Compound or simple compound (CA)n (GA)n
Interrupted or imperfect or compound imperfect (CCA)n TT (CGA)n + 1

(B) Based on the number of nucleotides per repeat [31]

Mononucleotide (A)n
Dinucleotide (CA)n
Trinucleotide (CGT)n
Tetranucleotide (CAGA)n
Pentanucleotide (AAATT)n
Hexanucleotide (CTTTAA)n (n = number of variables)

(C) Based on location of SSRs in the genome [31]

Nuclear (nuSSRs)
Chloroplastic (cpSSRs)
Mitochondrial (mtSSRs)
Table 3. Some potential benefits and weakness of the most commonly used markers.
Table 3. Some potential benefits and weakness of the most commonly used markers.
Markers typeBenefitsWeakness
RFLP
  • -Co-dominant
  • -Genomic abundance high
  • -Highly reproducible
  • -Better genome exposure
  • -Applicable across the species
  • -No need for sequence information
  • -Reliably used in plants
  • -Need high-quality DNA
  • -Laborious (compared to RAPD)
  • -Complex to automate
  • -Radioactive labeling essential
  • -Characterization of probe is essential
RAPD
  • -Genomic abundance high
  • -Better genome coverage
  • -Sequence information unneeded
  • -Perfect for automation
  • -Requires less DNA
  • -No radioactive labeling
  • -More rapid
  • -No need of probe information
  • -Dominant markers
  • -Not reproducible
  • -Not suitable for across species
  • -Not well tested
SSR
  • -Easy to automate
  • -Genomic abundance high
  • -Highly reproducible
  • -High polymorphism
  • -Multiple alleles
  • -Moderately genome coverage
  • -No radioactive labeling
  • -Not well-examined
  • -Cannot suitable across species
  • -Sequence information needed
AFLP
  • -High polymorphism
  • -Genomic abundance high
  • -Can be used across species
  • -No need for sequence information
  • -Useful in preparing counting maps
  • -Works with smaller RFLP fragments
  • -Very tricky due to changes in materials used
  • -Not reproducible
  • -Very good primers needed
Sequence-tagged site (STS)
  • -Helpful in preparing counting maps
  • -Highly reproducible
  • -No radioactive labeling
  • -Can use filters many times
  • -Moderate genome coverage
  • -Need sequence information
  • -Out of the target sites, mutation detection not possible
  • -Laborious
  • -Cloning and probe characterization required
Minisatellites
  • -Highly polymorphic
  • -Multiallelic markers
  • -High reproducibility
  • -Low cost
  • -Many informative bands per reaction
  • -Band profiles can not be interpreted in terms of loci and alleles
Source: [29].
Table 4. A comparison of the main features of microsatellite-based markers.
Table 4. A comparison of the main features of microsatellite-based markers.
FeaturesMarker type
MicrosatelliteISSRSAMPL
AbundanceHighHighMedium/high
Locus specifityYesNoNo
Nature of polymorphismVariation in repeat length/number of motifsBase changes (insertions, deletions), variation in microsatellite repeat length/number of motifs(insertions, deletions) variation in SSR repeat length/number of motifs
Level of PolymorphismHigh/very highHigh/mediumHigh
Inheritance modeCodominanceDominance/codominanceCodominance/dominance
ReproducibilityHighHigh/mediumHigh
Sequence information requiredYesNoNo
Technical demandsmedium/low (except for library construction and screening)low/mediummedium
CostsMediumLowMedium
LaborHigh (a labor-consuming step of library construction and screening)LowMedium
TimeUsually a time-consuming step of library construction and screening is neededLowMedium
Main applicationsLinkage mapping, studies on genetic diversity, gene taggingIdentification of cultivars, phylogenetic studiesStudies on genetic diversity, linkage Mapping
Main advantagesHigh level of polymorphisms (up to 26 alleles), co-dominant mode of inheritance, very high reproducibilityMultilocus and highly polymorphic pattern production per reaction, technical simplicity, low expensesAmplification of many informative bands per reaction, high reproducibility
ProblemsFrequently a small number of potential microsatellite loci are identified, polymerase slippage when analysing mono- and di-ucleotide repeats, co-migrating fragments not always are homologousBand profiles cannot be interpreted in terms of loci and alleles, dominance of alleles (frequently), similar-sized fragments may not be homologousRelatively time consuming and labor-intensive procedure, high complexity of amplification profiles may occur
Source: [57].
Table 5. Abundance of DNA markers discovered and developed in rice.
Table 5. Abundance of DNA markers discovered and developed in rice.
CropGenome size (MB)RFLPRAPDAFLPSSRSNP
Rice415–460 b3,553 b133 b1,062 b12,992 b5,418,373 a
bGramene web browser ( http://www.gramene.org).
Source: [82].
Table 6. Recommended websites for microsatellite markers.
Table 6. Recommended websites for microsatellite markers.
Gramene web browser http://www.gramene.orgGramene is a data resource for comparative genome analysis in the grasses, in particular the cereals: rice, maize, oats etc. It provides comprehensive and in-depth information regarding markers used for mapping plant species such as RAPD, SSR, AFLP and RFLP.
MSU rice genome annotation projct http://rice.plantbiology.msu.eduThis website provides genome sequence from the Nipponbare subspecies of rice and annotation of the 12 rice chromosomes.
Source: [82].
Table 7. Microsatellite markers linked to rice blast disease resistance gene.
Table 7. Microsatellite markers linked to rice blast disease resistance gene.
Gene nameChromosomeLinked microsatellite markerRice varietyReferences
Pi-2(t)RM140Recombinant inbred lines[103]
Pi338RM72, RM44IR64 × Azucena and Azucena × Bala[104]
Pi-1(t)11RM1233*I and RM224Near-isogenic lines C101LAC and C101A5[16]
Pi-kh11RM1233*I and RM206Near-isogenic lines C101LAC and C101A5[73]
Pi-ks11RM224Near-isogenic lines C101LAC and C101A5[73]
Pi371RM140, RM302, RM212, FPSM1, FPSM2, FPSM4-[105]
Pi-b2RM166, RM138, RM208, RM266, RM138Tohoku IL9 and Sasanishiki[74]
Piz-t6RM225, RM226Isogenic line C101A51 and cultivar CO39[106]
Pi96RM136Cultivar TP309[107]
Pid28RM263Variety LTH and Digu[108]
Pi368RM544Q15 and Tsuyuake[109]
Pita12OSM89, RM155, RM7102Yashiro-mochi and Tsuyuake[110]
Pi27(t)1RM151, RN259Q14 and Q61[111]
Pitp(t)1RM246CO39 and Tetep[112]
Pi35(t)1RM1216, RM1003Hokkai 188 and Danghang-Shali[113]
Pi371RM302, RM212, FPSM1, FPSM2, FPSM4C101PKT, CO39 and AS20-1 crossed with cultivar St. No. 1[114]
Pid1(t)2RM262, RM208Lijiangxintuanheigu (LTH) and Jiangnanxiangnuo (JNXN) crossed with Digu[115]
Pig(t)2RM166Q61 and Q14[111]
Piy12RM3248, RM20Lijiangxintuanheigu (LTH) and Yanxian No.1[116]
Piy22RM3248, RM20Lijiangxintuanheigu (LTH) and Yanxian No.1[116]
Pi394RM5473, RM3843Mineasahi and Chubu 111[117]
Pi40(t)6RM527, RM3330Co39 and IR50 cross with IR65482-4-136-2-2[118]
Pi368RM5647Aichi Asahi and Lijiangxintuanheigu (LTH) crossed with Q61[119]
Pi3811RM206, RM21CO39 and Tadukan[120]
Pik-h11RM224, RM144, RM1233, RM144, RM1233, RM224, RM206, TRS33, TRS26, RM144HP2216 and Tetep[73,121]
Pik-s11RM1233, RM224, RM144, RM1233, RM224, RM144-[73]
Pita-212OSM89, RM155, OSM89, RM7102, OSM89, RM712Koshihikari cross with Fukunishiki (Piz+), Toride 1 (Piz-t+), K59 (Pit+), Kanto 51 (Pik+), Tsuyuake (Pik-m+), K60 (Pik-p+), BL 1 (Pib+), Yashiromochi (Pita+), and Pi No.4 (Pita-2+)[122]
Pi20(t)12RM1337, RM7102, RM54Asominori and IR24[123]
Pi159RM316Q61 and GA25[124]
Pi368RM5647-CRG2Aichi Asahi and Lijiangxintuanheigu (LTH) cross with Q61[119]
Pi371RM543-FPSM1cvs. C101PKT, CO39 and AS20-1 crossed with cultivar St. No. 1[114]
Pi3912RM27933-RM27940Tsuyuake crossed with Q15[109]
-4RM 5757White Ponni × Moroberekan[125]
-4RM 451White Ponni × Moroberekan[125]
-2RM 492White Ponni × Moroberekan[125]
-2RM208Gulfmont*2/Te-Qing F12, Maybelle*2/Te-Qing F2[73]
Pi-ks11RM224Maybelle*2/Kaybonnet F2, Maybelle*2/Lemont F2, Maybelle*2/Bengal F2, Maybelle*2/M-201 F2[73]
-2PibdomGulfmont*2/Te-Qing F12[73]
-12RM155Maybelle*2/Kaybonnet F2[73]
-12RM7102Kaybonnet/M-204 F2[73]
Pi406wild Oryza species (O. australiensis)[118]
Source: [126].
Table 8. Examples of MAS application for blast resistance in rice.
Table 8. Examples of MAS application for blast resistance in rice.
ApplicationTraitsGene/QTLsMarkers usedReferences
Gene surveys in parental materialBlast diseasePi-zMicrosatellite[65]
Gene surveys in parental materialBlast diseasePi-taGene-specific marker[148]
MAS applied for backcross breedingBlastPi1Microsatellite and ISSR[149]
Marker assisted backcrossingSubmergence tolerance, blast disease resistance, qualitySubchr9 QTL, Xa21, Bph and blast QTLs, and quality lociMicrosatellite and STS[150]
Marker assisted backcrossingBlast disease-Microsatellite[151]
MAS applied for backcross breedingBlast resistance BBPi1 and Pi2 for blast resistanceMicrosatellite[152]
Source: [153,154].

Acknowledgments

The authors sincerely acknowledge the Long-term Research Grant Scheme (LRGS), Food Security Project, Ministry of Higher Education, Malaysia, for their financial support to conduct research activities on rice breeding as well as the ENSF for providing financial assistance.

Conflicts of Interest

The authors declare no conflict of interest.

References

  1. Rossman, A.Y.; Howard, R.J.; Valent, B. Pyricularia grisea, the correct name for the rice blast fungus. Mycologia 1990, 82, 509–512. [Google Scholar]
  2. Sax, K. The association of size differences with seed-coat pattern and pigmentation inPhaseolus vulgaris. Genetics 1923, 8, 552–560. [Google Scholar]
  3. Torres, A.M. Application of Molecular Markers for Breeding Disease Resistant Varieties in Crop Plants. In Molecular Techniques in Crop Improvement; Jain, S.M., Brar, D.S., Eds.; Springer Science and Business Media B.V.: Dordrecht, The Netherlands, 2010; pp. 185–205. [Google Scholar]
  4. Song, W.Y.; Wang, G.L.; Zhu, L.H.; Fauquet, C.; Ronald, P. A receptor kinase-like protein encoded by the rice disease resistance geneXa21. Science 1995, 270, 1804–1806. [Google Scholar]
  5. Phillips, R.L.; Vasil, I.K. DNA-Based Markers in Plants. In DNA-Based Markers in Plants; Kluwer Academic Publishers: Dordrecht, The Netherlands, 2001; p. 497. [Google Scholar]
  6. Jain, S.M.; Brar, D.S.; Ahloowalia, B.S. Molecular Techniques in Crop Improvement, 2nd ed; Kluwer Academic Publishers: Dordrecht, The Netherlands, 2002; p. 772. [Google Scholar]
  7. Gupta, P.K.; Varshney, R.K. Cereal Genomics: An Overview. In Cereal Genomics; Gupta, P.K., Varshney, R.K., Eds.; Kluwer Academic Press: Dordrecht, The Netherlands, 2004; p. 639. [Google Scholar]
  8. Hayashi, K.; Hashimoto, N.; Daigen, M.; Ashikawa, I. Development of PCR-based SNP markers for rice blast resistance genes at the Piz locus. Theor. Appl. Genet 2004, 108, 1212–1220. [Google Scholar]
  9. Gupta, P.K.; Varshney, R.K. The development and use of microsatellite markers for genetics and plant breeding with emphasis on bread wheat. Euphytica 2000, 113, 163–185. [Google Scholar]
  10. Shariflou, M.R.; Hassani, M.E.; Sharp, P.J. A PCR-based DNA marker for detection of mutant and normal alleles of the Wx-D1 gene of wheat. Plant Breed 2001, 120, 121–124. [Google Scholar]
  11. Shan, X.; Blake, T.K.; Talbert, L.E. Conversion of AFLP markers to sequence-specific PCR markers in barley and wheat. Theor. Appl. Genet 1999, 98, 1072–1078. [Google Scholar]
  12. Brondani, C.; Hideo, P.; Rangel, N.; Borba, T.C.O.; Brondani, R.P.V. Transferability of micro-satellite and ISSR markers in Oryza species. Hereditas 2003, 138, 187–192. [Google Scholar]
  13. Pinheiro, T.M.; de Araujo, L.G.; da Silva-Lobo, V.L.; Prabhu, A.S.; de Filippi, M.C. Tagging microsatellite marker to a blast resistance gene in the irrigated rice cultivar Cica-8. Crop Breed. Appl. Biotechnol 2012, 12, 164–170. [Google Scholar]
  14. McCouch, S.R.; Teytelman, L.; Xu, Y.; Lobos, K.B.; Clare, K.; Walton, M.; Fu, B.; Maghirang, R.; Li, Z.; Xing, Y.; et al. Development and mapping of 2240 new SSR markers for rice (Oryza sativa L.). DNA Res 2002, 9, 199–207. [Google Scholar]
  15. Caixeta, E.T.; Oliveira, A.C.B.; Brito, G.G.; Sakiyama, N.S. Tipos de Marcadores Moleculares. In Marcadores Moleculares; Borem, A., Caixeta, E.T., Eds.; Editora UFV: Vicosa, Brazil, 2009; pp. 11–93. [Google Scholar]
  16. Fuentes, J.L.; Correa-Victoria, F.J.; Escobar, F.; Prado, G.; Aricapa, G.; Duque, M.C.; Thome, J. Identification of microsatellite markers linked to the blast resistance gene Pi-1(t) in rice. Euphytica 2008, 160, 295–304. [Google Scholar]
  17. Tautz, D. Hypervariability of simple sequences as a general source for polymorphic DNA markers. Nucleic Acids Res 1989, 17, 6463–6471. [Google Scholar]
  18. Fjellstrom, R.; McClung, A.; Shank, A.R.; Marchetti, M.A.; Bormans, C.; Park, W.D. Progress on Development of Microsatellite Markers Associated with Rice Blast Resistance Genes. Proceedings of the 29th Rice Technical Working Group Meeting, Little Rock, AR, USA, 24–27 February 2002; pp. 43–44.
  19. Conaway, C.; Cartinhour, S.; Ayres, N.; McClung, A.M.; Lai, X.H.; Marchetti, M.A.; Park, W.D. PCR Based Markers Linked to Blast Resistance Genes in Rice. Proceedings of the 27th Rice Technical Working Group Meeting, Reno-Sparks, NV, USA, 1–4 March 1998; p. 77.
  20. Litt, M.; Luty, J.A. A hypervariable microsatellite revealed by in vitro amplication of a dinucleotide repeat within the cardiac muscle actin gene. Am. J. Hum. Genet 1989, 44, 397–401. [Google Scholar]
  21. Morgante, M.; Hanafey, H.; Powell, W. Microsatellites are preferentially associated with nonrepetitive DNA in plant genome. Nat. Genet 2002, 30, 194–200. [Google Scholar]
  22. Wright, J.M.; Bentzen, P. Microsatellites: Genetic markers for the future. Rev. Fish Biol. Fish 1994, 4, 384–388. [Google Scholar]
  23. Staub, J.E.; Serquen, F.C. Genetic markers, map construction, and their application in plant breeding. Hort Sci 1996, 31, 729–740. [Google Scholar]
  24. Karp, A.; Kresovich, S.; Bhat, K.V.; Ayad, W.G.; Hodgkin, T. Molecular Tools in Plant Genetic Resources Conservation: A Guide to the Technologies; IPGRI Technical Bulletin No. 2; International Plant Genetic Resources Institute (IPGRI): Rome, Italy, 1997. [Google Scholar]
  25. Wolfe, A.D.; Liston, A. Contribution of PCR-Based Methods to Plant Systematics and Evolutionary Biology. In Molecular Systematics of Plants II: DNA Sequencing; Soltis, D.E., Soltis, P.S., Doyle, J.J., Eds.; Kluwer Academic Publishers: Dordrecht, The Netherlands, 1998; pp. 43–86. [Google Scholar]
  26. Mackay, T.F.C. The genetic architecture of quantitative traits. Ann. Rev. Genet 2001, 35, 303–339. [Google Scholar]
  27. Rungis, D.; Hamberger, B.; Berube, Y.; Wilkin, J.; Bohlmann, J.; Ritland, K. Efficient genetic mapping of single nucleotide polymorphisms based upon DNA mismatch digestion. Mol. Breed 2005, 16, 261–270. [Google Scholar]
  28. Gupta, P.K.; Varshney, R.K.; Sharma, P.C.; Ramesh, B. Molecular markers and their applications in wheat breeding. Plant Breed 1999, 118, 369–390. [Google Scholar]
  29. Kumar, P.; Gupta, V.K.; Misra, A.K.; Modi, D.R.; Pandey, B.K. Potential of molecular markers in plant biotechnology. Plant Omics J 2009, 2, 141–162. [Google Scholar]
  30. Benali, S.; Bencheikh, M.; Henni, J.E.; Claire, N. Advances of molecular markers application in plant pathology research. Eur. J. Sci. Res 2011, 50, 110–123. [Google Scholar]
  31. Kalia, R.K.; Manoj, K.R.; Sanjay, K.; Rohtas, S.; Dhawan, A.K. Microsatellite markers: An overview of the recent progress in plants. Euphytica 2011, 177, 309–334. [Google Scholar]
  32. Semagn, K.; Bjornstad, A.; Ndjiondjop, M.N. An overview of molecular marker methods for plants. Afr. J. Biotechnol 2006, 5, 2540–2568. [Google Scholar]
  33. Farooq, S.; Azam, F. Molecular markers in plant breeding-II. Some pre-requisites for use. Pak. J. Biol. Sci 2002, 5, 1141–1147. [Google Scholar]
  34. Weber, J.L. Informativeness of human (dC-dA)n(dGdT)n polymorphisms. Genomics 1990, 7, 524–530. [Google Scholar]
  35. Wang, M.L.; Barkley, N.A.; Jenkins, T.M. Microsatellite markers in plants and insects. Part I. Applications of biotechnology. Genes Genomes Genomics 2009, 3, 54–67. [Google Scholar]
  36. Jarne, P.; Lagoda, P.J.L. Microsatellites, from molecules to populations and back. Trends Ecol. Evol 1996, 11, 424–429. [Google Scholar]
  37. Mackill, D.J. Applications of genomics to rice breeding. IRRN 2003, 28, 9–15. [Google Scholar]
  38. McCouch, S.R.; Chen, X.; Panaud, O.; Temnykh, S.; Xu, Y. Microsatellite marker development, mapping and applications in rice genetics and breeding. Plant Mol. Biol 1997, 35, 89–99. [Google Scholar]
  39. Morgante, M.; Olivieri, A.M. PCR-amplified microsatellites as markers in plant genetics. Plant J 1993, 1, 175–182. [Google Scholar]
  40. Hearne, C.M.; Ghosh, S.; Todd, J.A. Microsatellites for linkage analysis of genetic traits. Tren Genet 1992, 8, 288–294. [Google Scholar]
  41. Sakai, H.; Ikawa, H.; Tanaka, T.; et al. Distinct evolutionary patterns of Oryza glaberrima deciphered by genome sequencing and comparative analysis. Plant J 2011, 66, 796–805. [Google Scholar]
  42. Temnykh, S.; Park, W.D.; Ayres, N.; Cartinhour, S.; Hauck, N.; Lipovtiesich, L. Mapping and genome organization of microsatellite sequences in rice (Oryza sativa L.). Theor. Appl. Genet 2000, 100, 697–712. [Google Scholar]
  43. Parida, S.K.; Mukerji, M.; Singh, A.K.; Singh, N.K.; Mohapatra, T. SNPs in stress-responsive rice genes: Validation, genotyping, functional relevance and population structure. BMC Genomics 2012, 13, 426. [Google Scholar]
  44. Rakshit, S.; Rakshit, A.; Matsumura, H.; Takahashi, Y.; Hasegawa, Y.; Ito, A.; Ishii, T.; Miyashita, T.; Terauchi, R. Large-scale DNA polymorphism study of Oryza sativa and O. rufipogon reveals the origin and divergence of Asian rice. Theor. Appl. Genet 2007, 114, 731–743. [Google Scholar]
  45. Caicedo, A.L.; Williamson, S.H.; Hernandez, R.D.; Boyko, A.; Fledel-Alon, A.; York, T.L.; Polato, N.R.; Olsen, K.M.; Nielsen, R.; McCouch, S.R.; et al. Genome-wide patterns of nucleotide polymorphism in domesticated rice. PLoS Genet 2007, 3, e163. [Google Scholar]
  46. Mather, K.A.; Caicedo, A.L.; Polato, N.R.; Olsen, K.M.; McCouch, S.; Purugganan, M.D. The extent of linkage disequilibrium in rice (Oryza sativa L.). Genetics 2007, 177, 2223–2232. [Google Scholar]
  47. Agrama, H.A.; Eizenga, G.E. Molecular diversity and genome-wide linkage disequilibrium patterns in a worldwide collection of Oryza sativa and its wild relatives. Euphytica 2008, 160, 339–355. [Google Scholar]
  48. Ni, J.; Colowitb, P.M.; Mackill, D.J. Evaluation of genetic diversity in rice subspecies using microsatellite markers. Crop Sci 2002, 42, 601–607. [Google Scholar]
  49. Garris, A.J.; Tai, T.H.; Coburn, J.; Kresovich, S.; McCouch, S.R. Genetic structure and diversity in Oryza sativa L. Genetics 2005, 169, 1631–1638. [Google Scholar]
  50. Agrama, H.A.; Eizenga, G.C.; Yan, W. Association mapping of yield and its components in rice cultivars. Mol. Breed 2007, 19, 341–356. [Google Scholar]
  51. Jin, L.; Lu, Y.; Xiao, P.; Sun, M.; Corke, H.; Bao, J. Genetic diversity and population structure of a diverse set of rice germplasm for association mapping. Theor. Appl. Genet 2010, 121, 475–487. [Google Scholar]
  52. Liu, X.C.; Wu, J.L. SSR heterotic patterns of parents for making and predicting heterosis. Mol. Breed 1998, 4, 263–268. [Google Scholar]
  53. Edwards, J.D.; Janda, J.; Sweeney, M.T.; Gaikwad, A.B.; Liu, B.; Leung, H.; Galbraith, D.W. Development and evaluation of a high-throughput, low-cost genotyping platform based on oligonucleotide microarrays in rice. Plant Methods 2008, 4, 13. [Google Scholar]
  54. Falush, D.; Stephens, M.; Pritchard, J.K. Inference of population structure using multilocus genotype data: Linked loci and correlated allele frequencies. Genetics 2003, 164, 1567–1587. [Google Scholar]
  55. Karakousis, A.; Barr, A.R.; Chalmers, K.J.; Eckermann, P.J.; Holton, T.A.; Henry, R.J.; Lim, P.; Langridge, P. Potential of SSR markers for plant breeding and variety identification in Australian barley germplasm. Aust. J. Plant Physiol 2003, 54, 1197–1210. [Google Scholar]
  56. Enjalbert, J.; Goldringer, I.; Paillard, S.; Brabant, P. Molecular markers to study genetic drift and selection in wheat populations. J. Exp. Bot 1999, 50, 283–290. [Google Scholar]
  57. Rakoczy-Trojanowska, M.; Bolibok, H. Characteristics and a comparison of three classes of microsatellite-based markers and their application in plants. Cell Mol. Biol. Lett 2004, 9, 221–238. [Google Scholar]
  58. International Rice Genome Sequencing Project. The map based sequence of rice genome. Nature 2005, 436, 793–800.
  59. Zhang, Z.; Deng, Y.; Tan, J.; Hu, S.; Yu, J.; Xue, Q. A genome-wide microsatellite polymorphism database for the indica and japonica rice. DNA Res 2007, 14, 37–45. [Google Scholar]
  60. Parida, S.K.; Dalal, V.; Singh, A.K.; Singh, N.K.; Mohapatra, T. Genic non-coding microsatellites in the rice genome: Characterization, marker design and use in assessing genetic and evolutionary relationships among domesticated groups. BMC Genomics 2009, 10, 140. [Google Scholar]
  61. Goff, S.A.; Ricke, D.; Lan, T.H.; Presting, G.; Wang, R.; Dunn, M.; Glazebrook, J.; Sessions, A.; Oeller, P.; Varma, H.; et al. A draft sequence of the rice genome (Oryza sativa L. ssp. japonica). Science 2002, 296, 92–100. [Google Scholar]
  62. Rozen, S.; Skaletsky, H.J. Primer3 on the WWW for General Users and for Biologist Programmers. In Bioinformatics Methods and Protocols: Methods in Molecular Biology; Misener, S., Krawetz, S.A., Eds.; Humana Press Inc: Totowa, NJ, USA, 2000; pp. 365–386. [Google Scholar]
  63. Conaway-Bormans, C.A.; Marchetti, M.A.; Johnson, C.W.; McClung, A.M.; Park, W.D. Molecular markers linked to the blast resistance gene Pi-z in rice for use in marker-assisted selection. Theor. Appl. Genet 2003, 107, 1014–1020. [Google Scholar]
  64. Ware, D.; Jaiswal, P.; Ni, J.; Pan, X.; Chang, K.; Clark, K.; Teytelman, L.; Schmidt, S.; Zhao, W.; Cartinhour, S.; et al. Gramene: A resource for comparative grass genomics. Nucleic Acids Res 2002, 30, 103–105. [Google Scholar]
  65. Fjellstrom, R.; McClung, A.M.; Shank, A.R. SSR markers closely linked to the Pi-z locus are useful for selection of blast resistance in a broad array of rice germplasm. Mol. Breed 2006, 17, 149–157. [Google Scholar]
  66. Abdelkrim, J.; Robertson, B.; Stanton, J.A.; Gemmell, N. Fast, cost-effective development of species-specific microsatellite markers by genomic sequencing. BioTechniques 2009, 46, 185–192. [Google Scholar]
  67. Dutta, S.; Kumawat, G.; Singh, B.P.; Gupta, D.K.; Singh, S.; Dogra, V.; Gaikwad, K.; Sharma, T.R.; Raje, R.S.; Bandhopadhya, T.K.; et al. Development of genic-SSR markers by deep transcriptome sequencing in pigeonpea [Cajanus cajan (L.) Millspaugh]. BMC Plant Biol 2011, 11, 17. [Google Scholar]
  68. Saarinen, E.V.; Austin, J.D. When technology meets conservation: Increased microsatellite marker production using 454 genome sequencing on the endangered Okaloosa darter (Etheostoma okaloosae). J. Hered 2010, 101, 784–788. [Google Scholar]
  69. Santana, Q.; Coetzee, M.; Steenkamp, E.; Mlonyeni, O.; Hammond, G.; Wingfield, M.; Wingfield, B. Microsatellite discovery by deep sequencing of enriched genomic libraries. Biotechniques 2009, 46, 217–223. [Google Scholar]
  70. Churbanov, A.; Ryan, R.; Hasan, N.; Bailey, D.; Chen, H.; Milligan, B.; Houde, P. HighSSR: High-throughput SSR characterization and locus development from next-gen sequencing data. Bioinformatic 2012, 28, 2797–2803. [Google Scholar]
  71. Liu, L.; Li, Y.; Li, S.; Hu, N.; He, Y.; Pong, R.; Lin, D.; Lu, L.; Law, M. Comparison of next-generation sequencing systems. J. Biomed. Biotechnol 2012. [Google Scholar] [CrossRef]
  72. Moran, C. Looking Back to Move Forward—A Personal Perspective on Pig Molecular Genetics from RFLPs to Nextgen Sequencing. Proceedings of the AGBU Pig Genetics Workshop, Armidale, NSW, Australia, 24–25 October 2012; pp. 7–12.
  73. Fjellstrom, R.; Conaway-Bormans, C.A.; McClung, A.M.; Marchetti, M.A.; Shank, A.R.; Park, W.D. Development of DNA markers suitable for marker assisted selection of three Pi genes conferring resistance to multiple Pyricularia grisea pathotypes. Crop Sci 2004, 44, 1790–1798. [Google Scholar]
  74. Wang, Z.X.; Yano, M.; Yamanouchi, U.; Iwamoto, M.; Monna, L.; Hayasaka, H.; Katayose, Y.; Sasaki, T. The Pib gene for disease resistance belongs to the nucleotide binding and leucine-rich repeat class of plant disease resistance genes. Plant J 1999, 19, 55–66. [Google Scholar]
  75. McCouch, S.R. Development and mapping of 2240 new SSR markers for rice (Oryza sativa L.). DNA Res 2002, 9, 193–207. [Google Scholar]
  76. Zhang, Y.X.; Wang, Q.; Jiang, L.; Liu, L.L.; Wang, B.X.; Shen, Y.Y.; Cheng, X.N.; Wan, J. Fine mapping of qSTV11KAS, a major QTL for rice stripe disease resistance. Theor. Appl. Genet 2011, 122, 1591–1604. [Google Scholar]
  77. Song, Q.J.; Fickus, E.W.; Cregan, P.B. Characteristics of trinucleotide markers in wheat. Theor. Appl. Genet 2002, 104, 286–293. [Google Scholar]
  78. Pfeiffer, A.; Olivieri, A.M.; Morgante, M. Identification and characterization of microsatellites in Norway spruce (Picea abies K). Genome 1997, 40, 411–419. [Google Scholar]
  79. Roder, M.S.; Plaschke, J.; Knig, S.U.; Berner, A.; Sorrels, M.E.; et al. Abundance, variability and chromosomal location of microsatellite in wheat. Mol. Gen. Genet 1995, 246, 327–333. [Google Scholar]
  80. Kostia, S.; Varvio, S.L.; Vakkari, P.; Pulkkinen, P. Microsatellite sequences inPinus sylvestris. Genome 1995, 38, 1244–1248. [Google Scholar]
  81. Diwan, N.; Cregan, P.B. Automated sizing of fluorescent labeled simple sequence repeat markers to assay genetic variation in soybean. Theor. Appl. Genet 1997, 95, 723–733. [Google Scholar]
  82. Romero, G.; Adeva, C.; Battad, Z., II. Genetic fingerprinting: Advancing the frontiers of crop biology research. Philipp. Sci. Lett 2009, 2, 8–13. [Google Scholar]
  83. Wang, Z.; Weber, J.L.; Zhong, G.; Tanksley, S.D. Survey of plant short tandem DNA repeats. Theor. Appl. Genet 1994, 88, 1–6. [Google Scholar]
  84. Lagercrantz, U.; Ellegren, H.; Andersson, L. The abundance of various polymorphic microsatellite motifs differs between plants and vertebrates. Nucl Acids Res 1993, 21, 1111–1115. [Google Scholar]
  85. Panaud, O.; Chen, X.; McCouch, S.R. Frequency of microsatellite sequences in rice (Oryza sativa L.). Genome 1995, 38, 1170–1176. [Google Scholar]
  86. Wu, K.S.; Tanksley, S.D. Abundance, polymorphism and genetic mapping of microsatellites in rice. Mol. Gen. Genet 1993, 241, 225–235. [Google Scholar]
  87. Arumunagathan, K.; Earle, E.D. Nuclear DNA content of some important plant species. Plant Mol. Biol 1991, 9, 208–218. [Google Scholar]
  88. Morton, N.E. Parameters of the human genome. Proc. Natl. Acad. Sci. USA 1991, 88, 7474–7476. [Google Scholar]
  89. Zhao, X.; Kochert, G. Characterization and genetic mapping of a short, highly repeated, interspersed DNA sequence from rice (Oryza sativa L.). Mol. Gen. Genet 1992, 231, 353–359. [Google Scholar]
  90. Akagi, H.; Yokozeki, Y.; Inagaki, A.; Fujimura, T. Microsatellite DNA markers for rice chromosomes. Theor. Appl. Genet 1996, 93, 1071–1077. [Google Scholar]
  91. Squirrel, J.; Hollingsworth, P.M.; Woodhead, M.L.; Russell, J.; Lowe, A.J.; Gibby, M.; Powell, W. How much effort is required to isolate nuclear microsatellites from plants? Mol. Ecol 2003, 12, 1339–1348. [Google Scholar]
  92. Davierwala, A.P.; Ramakrishna, W.; Chowdari, V.; Ranjekar, P.K.; Gupta, V.S. Potential of (GATA)n microsatellites from rice for inter- and intraspecific variability studies. BMC Evolut. Biol 2001, 1, 7. [Google Scholar]
  93. Jia, Y.; Wang, Z.; Singh, P. Development of dominant rice blast Pi-ta resistance gene markers. Crop Sci 2002, 42, 2145–2149. [Google Scholar]
  94. Hittalmani, S.; Parco, A.; Mew, T.V.; Ziegler, R.S.; Huang, N. Fine mapping and DNA marker-assisted pyramiding of the three major genes for blast resistance in rice. Theor. Appl. Genet 2000, 100, 1121–1128. [Google Scholar]
  95. Nakamura, S.; Asakawa, S.; Ohmido, N.; Fukui, K.; Shimizu, N.; Kawasaki, S. Construction of an 800-kb contig in the nearcentromeric region of the rice blast resistance gene Pi-ta2 using a highly representative rice BAC library. Mol. Gen. Genet 1997, 254, 611–620. [Google Scholar]
  96. Monna, L.; Miyao, A.; Zhong, H.S.; Yano, M.; Iwamoto, M.; Umehara, Y.; Kurata, N.; Haysaka, H.; Sasaki, T. Saturation mapping with subclones of YACs: DNA marker production targeting the rice blast disease resistance gene Pi-b. Theor. Appl. Genet 1997, 94, 170–176. [Google Scholar]
  97. Sharma, T.R.; Chauhan, R.S.; Singh, B.M.; Sagar, V.; Paul, R.; Rathour, R. RAPD and virulence analyses of Magnaporthe grisea rice populations from north-western Himalayan region of India. J. Phytopathol 2002, 150, 649–656. [Google Scholar]
  98. Rathour, R.; Singh, B.M.; Plaha, P. Virulence structure of Magnaporthe grisea rice population from north-western Himalayas. Phytoparastica 2006, 34, 281–291. [Google Scholar]
  99. Rathour, R.; Chopra, M.; Sharma, T.R. Development and validation of microsatellite markers linked to the rice blast resistance gene Pi-z of Fukunishiki and Zenith. Euphytica 2008, 163, 275–282. [Google Scholar]
  100. Wang, Z.; Taramino, G.; Yang, D.; Liu, G.; Tingey, S.V.; Miao, G.H.; Wang, G.L. Rice ESTs with disease-resistance gene or defense-response gene like sequences mapped to regions containing major resistance genes or QTLs. Mol. Genet. Genomics 2001, 265, 302–310. [Google Scholar]
  101. Liu, G.; Lu, G.; Zeng, L.; Wang, G.L. Two broad-spectrum blast resistance genes, Pi9 (t) and Pi2 (t), are physically linked on rice chromosome 6. Mol. Genet. Genomics 2002, 267, 472–480. [Google Scholar]
  102. Jia, Y.; Wang, Z.; Fjellstrom, R.G.; Moldenhauer, K.A.; Azam, M.A.; Correll, J.; Lee, F.N.; Xia, Y.; Rutger, J.N. Rice Pi-ta gene confers resistance to the major pathotypes of the rice blast fungus in the United States. Phytopathology 2004, 94, 296–301. [Google Scholar]
  103. Jiang, J.; Wang, S. Identification of a 118-kb DNA fragment containing the locus of blast resistance gene Pi-2(t) in rice. Mol. Genet. Genomics 2002, 268, 249–252. [Google Scholar]
  104. Berruyer, R.; Adreit, H.; Milazzo, J.; Gaillard, S.; Berger, A.; Dioh, W.; Lebrun, M.H.; Tharreau, D. Identification and fine mapping of Pi33, the rice resistance gene corresponding to the Magnaporthe grisea avirulence geneACE1. Theor. Appl. Genet 2003, 107, 1139–1147. [Google Scholar]
  105. Lin, F.; Chen, S.; Que, Z.; Wang, L.; Liu, X.; Pan, Q. The blast resistance gene Pi37 encodes a nucleotide binding site leucine-rich repeat protein and is a member of a resistance gene cluster on rice chromosome 1. Genetics 2007, 177, 1871–1880. [Google Scholar]
  106. Zhou, B.; Qu, S.; Liu, G.; Dolan, M.; Sakai, H.; Lu, G.; Bellizzi, M.; Wang, G.L. The eight amino acid differences within three leucine-rich repeats between Pi2 and Piz-t resistance proteins determine the resistance specificity toMagnaporthe grisea. Mol. Plant Microbe Interact 2006, 19, 1216–1228. [Google Scholar]
  107. Qu, S.; Liu, G.; Zhou, B.; Bellizzi, M.; Zeng, L.; Dai, L.; Han, B.; Wang, G.L. The broad-spectrum blast resistance gene Pi9 encodes a nucleotide binding site-leucine-rich repeat protein and is a member of a multigene family in rice. Genetics 2006, 172, 1901–1914. [Google Scholar]
  108. Chen, X.; Shang, J.; Chen, D.; Lei, C.; Zou, Y.; Zhai, W.; et al. A Blectin receptor kinase gene conferring rice blast resistance. Plant J 2006, 46, 794–804. [Google Scholar]
  109. Liu, X.; Yang, Q.; Lin, F.; Hua, L.; Wang, C.; Wang, L.; Pan, Q. Identification and fine mapping of Pi39(t), a major gene conferring the broad-spectrum resistance toMagnaporthe oryzae. Mol. Genet. Genomics 2007, 278, 403–410. [Google Scholar]
  110. Bryan, G.T.; Wu, K.; Farrall, L.; Jia, Y.; Hershey, H.P.; McAdams, S.A.; Tarchini, R.; Donaldson, G.; Faulk, K.; Valent, B. A single amino acid difference distinguishes resistant and susceptible alleles of the rice blast resistance gene Pi-ta. Plant Cell 2000, 12, 2033–2045. [Google Scholar]
  111. Zhu, M.; Wang, L.; Pan, Q. Identification and characterization of a new blast resistance gene located on rice chromosome 1 through linkage and differential analyses. Phytopathology 2004, 94, 515–519. [Google Scholar]
  112. Barman, S.R.; Gowda, M.; Venu, R.C.; Chattoo, B.B. Identification of a major blast resistance gene in the rice cultivar “Tetep”. Plant Bleed 2004, 123, 300–302. [Google Scholar]
  113. Nguyen, T.T.T.; Koizumi, S.; La, T.N.; Zenbayashi, K.S.; Ashizawa, T.; Yasuda, N.; Imazaki, I.; Miyasaka, A. Pi35(t), a new gene conferring partial resistance to leaf blast in the rice cultivar Hokkai 188. Theor. Appl. Genet 2006, 113, 697–704. [Google Scholar]
  114. Chen, S.; Wang, L.; Que, Z.; Pan, R.; Pan, Q. Genetic and physical mapping of Pi37(t), a new gene conferring resistance to rice blast in the famous cultivar St. No. 1. Theor. Appl. Genet 2005, 111, 1563–1570. [Google Scholar]
  115. Chen, X.W.; Li, S.G.; Xu, J.C.; Zhai, W.X.; Ling, Z.Z.; Ma, B.T.; Wang, Y.P.; Wang, W.M.; Cao, G.; Ma, Y.Q.; et al. Identification of two blast resistance genes in a rice variety, Digu. J. Phytopathol 2004, 152, 77–85. [Google Scholar]
  116. Lei, C.L.; Huang, D.Y.; Li, W.; Wang, J.L.; Liu, Z.L.; Wang, X.T.; Shi, K.; Cheng, Z.J.; Zhang, X.; Ling, Z.Z.; et al. Molecular mapping of a blast resistance gene in an indica rice cultivar Yanxian No. 1. Rice Genet. Newsl 2005, 22, 76–77. [Google Scholar]
  117. Terashima, T.; Fukuoka, S.; Saka, N.; Kudo, S. Mapping of a blast field resistance gene Pi39(t) of elite rice strain Chubu 111. Plant Breed 2008, 127, 485–489. [Google Scholar]
  118. Jeung, J.U.; Kim, B.R.; Cho, Y.C.; Han, S.S.; Moon, H.P.; Lee, Y.T.; Jena, K.K. A novel gene, Pi40(t), linked to the DNA markers derived from NBS-LRR motifs confers broad spectrum of blast resistance in rice. Theor. Appl. Genet 2007, 115, 1163–1177. [Google Scholar]
  119. Liu, X.Q.; Wang, L.; Chen, S.; Lin, F.; Pan, Q.H. Genetic and physical mapping of Pi36(t), a novel rice blast resistance gene located on rice chromosome 8. Mol. Gen. Genomics 2005, 274, 394–401. [Google Scholar]
  120. Gowda, M.; Roy-Barman, S.; Chattoo, B.B. Molecular mapping of a novel blast resistance gene Pi38 in rice using SSLP and AFLP markers. Plant Breed 2006, 125, 596–599. [Google Scholar]
  121. Sharma, T.R.; Madhav, M.S.; Singh, B.K.; Shanker, P.; Jana, T.K.; Dalal, V.; Pandit, A.; Singh, A.; Gaikwad, K.; Upreti, H.C.; et al. High resolution mapping, cloning and molecular characterization of the Pi-kh gene of rice, which confers resistance to M. grisea. Mol. Gen. Genom 2005, 274, 569–578. [Google Scholar]
  122. Hayashi, K.; Yoshida, H.; Ashikawa, I. Development of PCR-based allele-specific and InDel marker sets for nine rice blast resistance genes. Theor. Appl. Genet 2006, 113, 251–260. [Google Scholar]
  123. Li, W.; Lei, C.; Cheng, Z.; Jia, Y.; Huang, D.; Wang, J.; Wang, J.; Zhang, X.; Su, N.; Guo, X.; et al. Identification of SSR markers for a broad-spectrum blast resistance gene Pi20(t) for marker-assisted breeding. Mol. Breed 2008, 22, 141–149. [Google Scholar]
  124. Pan, Q.H.; Hu, Z.D.; Takatoshi, T.; Wang, L. Fine mapping of the blast resistance gene Pi15, linked to Pii on rice chromosome 9. Acta Bot. Sin. 2003, 45, 871–877. [Google Scholar]
  125. Selvaraj, I.C.; Pothiraj, N.; Thiyagarajan, K.; Bharathi, M.; Rabindran, R. Identification of microsatellite (SSR) and RAPD markers linked to rice blast disease resistance gene in rice (Oryza sativa L.). Afr. J. Biotechnol 2011, 10, 3301–3321. [Google Scholar]
  126. Mackill, D.J.; Junjian, N. Molecular Mapping and Marker Assisted Selection for Major-Gene Traits in Rice. In Rice Genetics IV; Khush, G.S., Brar, D.S., Hardy, B., Eds.; International Rice Research Institute, Science Publishers, Inc.: Enfield, NH, USA, 2001; pp. 140–141. [Google Scholar]
  127. Sharma, R.C.; Shrestha, S.M.; Pandey, M.P. Inheritance of blast resistance and associated microsatellite markers in rice cultivar Laxmi. J. Phytopathol 2007, 155, 749–753. [Google Scholar]
  128. Wu, J.L.; Sinha, P.K.; Variar, M.; Zheng, K.L.; Leach, J.E.; Courtois, B.; Leung, H. Association between molecular markers and blast resistance in an advanced backcross population of rice. Theor. Appl. Genet 2004, 108, 1024–1032. [Google Scholar]
  129. Liu, S.; Xue, Y. Locating rice blast resistance gene by DNA micro-satellite markers. J. Triple Gorge Univ 2003, 6, 574–576. [Google Scholar]
  130. Lin, H.; Jin, X.; Zhang, Y.; Wang, X. Identification of rice blast resistance gene Pi-1 in some japonica rice varieties with SSR Marker. J. Heilongjiang August First Land Reclam. Univ 2006, II, 13–15. [Google Scholar]
  131. Ahn, S.N.; Kim, Y.K.; Hong, H.C.; Han, S.S.; Kwon, S.J.; Choi, H.C.; Moon, H.P.; McCouch, S.R. Molecular mapping of a new gene for resistance to rice blast (Pyricularia grisea Sacc.). Euphytica 2000, 116, 17–22. [Google Scholar]
  132. Yang, Q.; Lin, F.; Wang, L.; Pan, Q. Identification and mapping of Pi41, a major gene c onferring resistance to rice blast in the Oryza sativa subsp. Indica reference cultivar, 93–11. Theor. Appl. Genet 2009, 118, 1027–1034. [Google Scholar]
  133. Suh, J.P.; Roh, J.H.; Cho, Y.C.; Han, S.S.; Kim, Y.G.; Jena, K.K. The Pi40 gene for durable resistance to rice blast and molecular analysis of Pi40-advanced backcross breeding lines. Phytopathology 2009, 99, 243–250. [Google Scholar]
  134. Jia, Y.; Moldenhauer, K. Development of monogenic and digenic rice lines for blast resistance genes Pi-ta, Pi-kh/Pi-ks. J. Plant Registrations 2010, 4, 163–166. [Google Scholar]
  135. Koide, Y.; Kawasaki, A.; Telebanco-Yanoria, M.J.; Hairmansis, A.; Nguyet, N.T.M.; Bigirimana, J.; Fujita, D.; Kobayashi, N.; Fukuta, Y. Development of pyramided lines with two resistance genes, Pish and Pib, for blast disease (Magnaporthe oryzae) in rice (Oryza sativa L.). Plant Breed 2010, 129, 670–675. [Google Scholar]
  136. Gouda, P.K.; Saikumar, S.; Varma, C.M.K.; Nagesh, K.; Thippeswamy, S.; Shenoy, V.; Ramesha, M.S.; Shashidhar, H.E. Marker-assisted breeding of Pi-1 and Piz-5 genes imparting resistance to rice blast in PRR78, restorer line of Pusa RH-10 Basmati rice hybrid. Plant Breed 2013, 132, 61–69. [Google Scholar]
  137. Moumeni, A.; Leung, H. Genetic and molecular dissection of blast resistance in rice using RFLP, simple repeats and defense-related candidate gene markers. Iran. J. Biotechnol 2003, 1, 47–54. [Google Scholar]
  138. Abedi, F.; Babaeiyan, N.; Moumeni, A. Performance of different rice genotypes against blast pathogen through linked molecular markers. J. Crop Sci. Biotech 2012, 15, 79–84. [Google Scholar]
  139. Singh, V.K.; Atul, S.; Singh, S.P.; Ranjith, K.E.; Vikas, C.; Sarkel, S.; Devinder, S.; Krishnan, S.G.; Nagarajan, M.; Vinod, K.K.; et al. Incorporation of blast resistance into “PRR78” an elite Basmati rice restorer line, through marker assisted backcross breeding. Field Crops Res 2012, 128, 8–16. [Google Scholar]
  140. Ashkani, S.; Rafii, M.Y.; Harun, A.R.; Latif, M.A. Genetic dissection of rice blast resistance by QTL mapping approach using an F3 population. Mol. Biol. Rep 2013, 40, 2503–2515. [Google Scholar]
  141. Sallaud, C.; Lorieux, M.; Roumen, E.; Tharreau, D.; Berruyer, R.; Garsmeur, S.O.; Ghesquiere, A.; Notteghem, J.L. Identification of five new blast resistance genes in the highly blast-resistant rice variety IR64 using a QTL mapping strategy. Theor. Appl. Genet 2003, 106, 794–803. [Google Scholar]
  142. Kinoshita, T. Linkage mapping using mutant genes in rice. Rice Genet Newslett 1998, 15, 13–74. [Google Scholar]
  143. McCouch, S.R.; Nelson, R.J.; Thome, J.; Zeigler, R.S. Mapping of blast resistance genes in rice; CAB International and International Rice Research Institute: Wallingford, UK, 1994; pp. 167–187. [Google Scholar]
  144. Yu, Z.H.; Mackill, D.J.; Bonmann, J.M.; Tanksley, S.D. Tagging genes for blast resistance in rice via linkage to RFLP markers. Theor. Appl. Genet 1991, 81, 471–476. [Google Scholar]
  145. Ashkani, S.; Rafii, M.Y.; Sariah, M.; Siti, N.A.A.; Rusli, I.; Harun, A.R.; Latif, M.A. Analysis of simple sequence repeat markers linked with blast disease resistance genes in a segregating population of rice (Oryza sativa). Genet. Mol. Res 2011, 10, 1345–1355. [Google Scholar]
  146. Correa-Victoria, F.J.; Tharreau, D.; Martinez, C.; Vales, M.; Escobar, F.; Prado, G.; Aricada, G. Combinación de genes en arroz para el desarrollo de resistencia durable a Pyricularia grisea en Colombia. Fitopatol. Colomb 2002, 26, 47–54. [Google Scholar]
  147. Yamamoto, T.; Yonemaru, J.; Yano, M. Towards the understanding of complex traits in rice: Substantially or superficially? DNA Res 2009, 16, 141–154. [Google Scholar]
  148. Wang, Z.; Jia, Y.; Rutger, J.N.; Xia, Y. Rapid survey for presence of a blast resistance gene Pi-ta in rice cultivars using the dominant DNA markers derived from portions of the Pita gene. Plant Breed 2007, 126, 36–42. [Google Scholar]
  149. Liu, S.P.; Li, X.; Wang, C.Y.; Li, X.H.; He, Y.Q. Improvement of resistance to rice blast in Zhenshan 97 by molecular marker-aided selection. Acta Bot. Sin 2003, 45, 1346–1350. [Google Scholar]
  150. Toojinda, T.; Tragoonrung, S.; Vanavichit, A.; Siangliw, J.L.; Pa-In, N.; Jantaboon, J.; Siangliw, M.; Fukai, S. Molecular breeding for rainfed lowland rice in the Mekong region. Plant Prod. Sci 2005, 8, 330–333. [Google Scholar]
  151. Arnao, E.; Borges, O.; Ramis, C.; Diaz, A.; Galindo, I. Recurrent parent genome recovery in a marker assisted backcross breeding program in rice. Interciencia 2006, 31, 431–436. [Google Scholar]
  152. Fu, C.; Wu, T.; Liu, W.; Wang, F.; Li, J.; Zhu, X.; Huang, H.; Liu, Z.R.; Liao, Y.; Zhu, M.; et al. Genetic improvement of resistance to blast and bacterial blight of the elite maintainer line Rongfeng B in hybrid rice (Oryza sativa L.) by using marker-assisted selection. Afr. J. Biotechnol 2012, 11, 13104–13114. [Google Scholar]
  153. Miah, G.; Rafii, M.Y.; Ismail, M.R.; Puteh, A.B.; Rahim, H.A.; Asfaliza, R.; Latif, M.A. Blast resistance in rice: A review of conventional breeding to molecular approaches. Mol. Biol. Rep 2013, 40, 2369–2388. [Google Scholar]
  154. Collard, B.C.Y.; Cruz, C.M.; McNally, K.L.; Virk, P.S.; Mackill, D.J. Rice molecular breeding laboratories in the genomics era: Current status and future and considerations. Int. J. Plant Genomics 2008. [Google Scholar] [CrossRef]
  155. Yu, Y.G.; Saghai-Maroof, M.A.; Buss, G.R. Divergence and allelomorphic relationship of a soybean virus resistance gene based on tightly linked DNA microsatellite and RFLP markers. Theor. Appl. Genet 1996, 92, 64–69. [Google Scholar]
  156. Jena, K.K.; Mackill, D.J. Molecular markers and their use in marker-assisted selection in rice. Crop Sci 2008, 48, 1266–1276. [Google Scholar]

Share and Cite

MDPI and ACS Style

Miah, G.; Rafii, M.Y.; Ismail, M.R.; Puteh, A.B.; Rahim, H.A.; Islam, K.N.; Latif, M.A. A Review of Microsatellite Markers and Their Applications in Rice Breeding Programs to Improve Blast Disease Resistance. Int. J. Mol. Sci. 2013, 14, 22499-22528. https://doi.org/10.3390/ijms141122499

AMA Style

Miah G, Rafii MY, Ismail MR, Puteh AB, Rahim HA, Islam KN, Latif MA. A Review of Microsatellite Markers and Their Applications in Rice Breeding Programs to Improve Blast Disease Resistance. International Journal of Molecular Sciences. 2013; 14(11):22499-22528. https://doi.org/10.3390/ijms141122499

Chicago/Turabian Style

Miah, Gous, Mohd Y. Rafii, Mohd R. Ismail, Adam B. Puteh, Harun A. Rahim, Kh. Nurul Islam, and Mohammad Abdul Latif. 2013. "A Review of Microsatellite Markers and Their Applications in Rice Breeding Programs to Improve Blast Disease Resistance" International Journal of Molecular Sciences 14, no. 11: 22499-22528. https://doi.org/10.3390/ijms141122499

APA Style

Miah, G., Rafii, M. Y., Ismail, M. R., Puteh, A. B., Rahim, H. A., Islam, K. N., & Latif, M. A. (2013). A Review of Microsatellite Markers and Their Applications in Rice Breeding Programs to Improve Blast Disease Resistance. International Journal of Molecular Sciences, 14(11), 22499-22528. https://doi.org/10.3390/ijms141122499

Article Metrics

Back to TopTop