Influence of Filler in the Form of Waste Wood Flour and Microcellulose on the Mechanical, Thermal, and Morphological Characteristics of Hierarchical Epoxy Composites
Abstract
1. Introduction
2. Results and Discussion
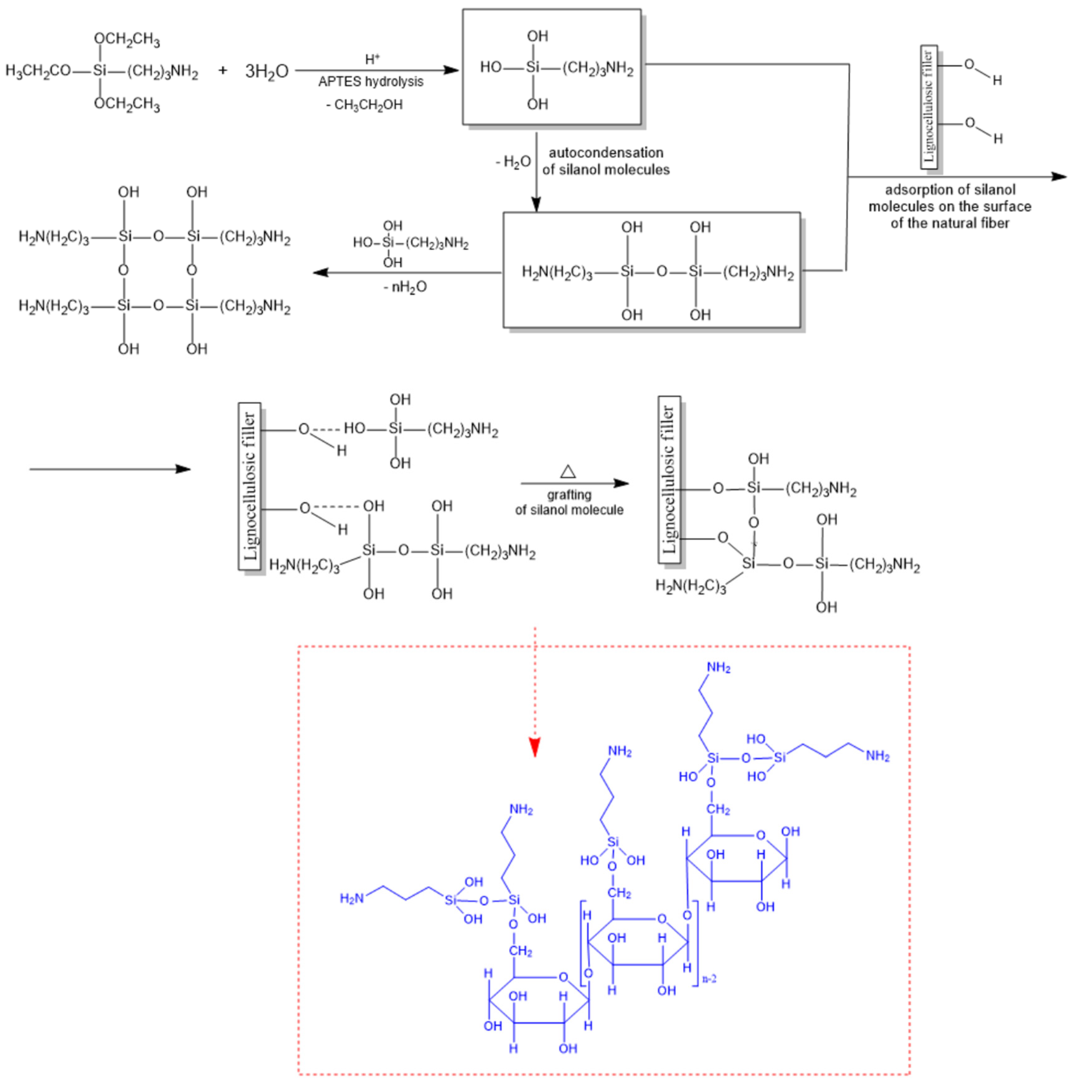
2.1. Silanization of Filler
2.2. Preparation of Epoxy Composites
3. Materials and Methods
3.1. Preparation of Filler
3.1.1. Waste Wood Filler
3.1.2. Microcrystalline Cellulose
3.2. Preparation of Epoxy-Waste Wood Composites
3.3. Characterization of Composite Materials
3.3.1. Spectroscopic Analysis (ATR/FT-IR)
3.3.2. Wide Angle X-Ray Diffraction (WAXD)
3.3.3. The Mechanical Properties of Epoxy Composites
- -
- The determination of tensile properties, including the tensile strength, elongation at break, and modulus elasticity, was determined according to PN-EN ISO 527-1:2012 standard on samples in the form of paddles (type B) [dimensions of measurement section: 4 × 10 mm and length of 50 mm] and using the Zwick apparatus equipped with an extensometer. Applied testing speed of measurements: 5 mm/min.
- -
- The determination of flexural properties, including flexural strength, elasticity, flexural modulus, and deflection, was tested according to PN-EN ISO 178:2011 standard on samples in the form of a cuboid beam with the cross-section dimensions of 4 × 10 mm, 64 mm spacing between supports, and a testing speed of 10 mm/min.
- -
- The determination of compressive strength and compression set was tested according to PN-EN ISO 604:2006 standard on rollers with 10 mm diameter and 25 mm height, with an applied testing speed of 0.8 mm/min.
- -
- The determination of impact strength without notching by the Charpy’s method was tested based on PN-EN ISO 1792:2001 standard using the ZORN PSW 4J Digital apparatus and cuboid beams with the cross-section of dimensions 4 × 10 mm.
3.3.4. Morphological Analysis
3.3.5. Thermogravimetric Analysis
4. Conclusions
Author Contributions
Funding
Data Availability Statement
Acknowledgments
Conflicts of Interest
Abbreviations
| EP | Cured epoxy composition based on low-molecular-weight epoxy resin Epidian 6. |
| EP/WF | Cured epoxy composite based on low-molecular-weight epoxy resin Epidian 6 filled with 5 wt.% of unmodified wood flour. |
| EP/sil-WF | Cured epoxy composite based on low-molecular-weight epoxy resin Epidian 6 filled with 5 wt.% of silanized wood flour. |
| EP/MCC | Cured epoxy composite based on low-molecular-weight epoxy resin Epidian 6 filled with 1 wt.% of unmodified microcrystalline cellulose. |
| EP/sil-MCC | Cured epoxy composite based on low-molecular-weight epoxy resin Epidian 6 filled with 1 wt.% of silanized microcrystalline cellulose. |
| EP/sil-WF/MCC | Cured epoxy composite based on low-molecular-weight epoxy resin Epidian 6 filled with 4 wt.% of silanized wood flour and 1 wt.% of unmodified microcrystalline cellulose. |
| EP/sil-WF/sil-MCC | Cured epoxy composite based on low-molecular-weight epoxy resin Epidian 6 filled with 4 wt.% of silanized wood flour and 1 wt.% of silanized microcrystalline cellulose. |
References
- Directive (EU) 2024/1203 of the European Parliament and of the Council of 11 April 2024 on the Protection of the Environment Through Criminal Law; European Union: Brussels, Belgium, 2024.
- European Commission. A New Circular Economy Action Plan; COM(2020)98; European Commission: Brussels, Belgium, 2020. [Google Scholar]
- Kalita, D.J.; Tarnavchyk, I.; Kalita, H.; Chisholm, B.J.; Webster, D.C. Novel bio-based epoxy resins from eugenol derived copolymers as an alternative to DGEBA resin. Prog. Org. Coat. 2023, 178, 107471. [Google Scholar] [CrossRef]
- Álvarez, M.; Reilly, A.; Suleyman, O.; Griffin, C. A systematic review of epoxidation methods and mechanical properties of sustainable bio-based epoxy resins. Polymers 2025, 17, 1956. [Google Scholar] [CrossRef]
- Hunek, R.; Franus, W. Reduction of epoxy resin VOCs using higher fatty acids from the agricultural industry: A review. Arch. Environ. Prot. 2025, 51, 45–56. [Google Scholar] [CrossRef]
- Jiménez-López, A.M.; Hincapié-Llanos, G.A. Identification of factors affecting the reduction of VOC emissions in the paint industry: Systematic literature review-SLR. Prog. Org. Coat. 2022, 170, 106945. [Google Scholar] [CrossRef]
- Zhang, S.; He, E.; Liang, H.; Yang, Z.; Wang, Y.; Yang, Z.; Gao, C.; Wang, G.; Wei, Y.; Ji, Y. Chemical recycling of epoxy thermosets: From sources to wastes. Actuators 2024, 13, 449. [Google Scholar] [CrossRef]
- Meng, F.; Hawkin, J.L.; Gast, L.; Job, S.; Brádaigh, Ó.; Cullen, C.M.; Zhang, L. End-of-life management for wind turbines. Nat. Rev. Clean Technol. 2025, 1, 677–698. [Google Scholar] [CrossRef]
- Czapla, A.; Ganesapillai, M.; Drewnowski, J. Composite as a material of the future in the era of green deal implementation strategies. Processes 2021, 9, 2238. [Google Scholar] [CrossRef]
- Pappa, C.; Feghali, E.; Vanbroekhoven, K.; Triantafyllidis, K.S. Recent advances in epoxy resins and composites derived from lignin and related bio-oils. Curr. Opin. Green Sustain. Chem. 2022, 38, 100687. [Google Scholar] [CrossRef]
- Turel, T.; Tomovic, Z. Chemically recyclable and upcyclable epoxy resins derived from vanillin. ACS Sustain. Chem. Eng. 2023, 11, 8308–8316. [Google Scholar] [CrossRef]
- Liu, G.; Jin, C.; Huo, S.; Kong, Z.; Chu, F. Preparation and properties of novel bio-based epoxy resin thermosets from lignin oligomers and cardanol. Int. J. Biol. Macromol. 2021, 193, 1400–1408. [Google Scholar] [CrossRef]
- Toan, M.; Kwon, K.; Shin, S. A tetrafunctional bio-based epoxy from isosorbide and succinic anhydride: Synthesis, properties and DGEBA comparison. Adv. Ind. Eng. Chem. 2025, 1, 5. [Google Scholar] [CrossRef]
- Czub, P.; Sienkiewicz, A. Synthesis of bioepoxy resins. In Bio-Based Epoxy Polymers, Blends, and Composites: Synthesis, Properties, Characterization and Applications; Parameswaranpillai, J., Rangappa, S.M., Siengchin, S., Jose, S., Eds.; John Wiley & Sons: Hoboken, NJ, USA, 2021. [Google Scholar]
- He, X.; Xu, Y.; Liu, L.; Fu, S.; Lou, G. Bio-based curing agent for epoxy resins: Simultaneously improved toughness, strength, and flame retardancy. Ind. Crops Prod. 2024, 222, 120028. [Google Scholar] [CrossRef]
- Rothenhäusler, F.; Ruckdaeschel, H. Amino acids as bio-based curing agents for epoxy resin: Correlation of network structure and mechanical properties. Polymers 2023, 15, 385. [Google Scholar] [CrossRef]
- Venkatarajan, S.; Subbu, C.; Athijayamani, A.; Muthuraja, R. Mechanical properties of natural cellulose fibers reinforced polymer composites-2015–2020: A review. Mater. Today Proc. 2021, 47, 1017–1024. [Google Scholar] [CrossRef]
- Ben, H.; Chen, X.; Han, G.; Shao, Y.; Jiang, W.; Pu, Y.; Ragauskas, A.J. Characterization of Whole Biomasses in Pyridine Based Ionic Liquid at Low Temperature by 31P NMR: An Approach to Quantitatively Measure Hydroxyl Groups in Biomass as Their Original Structures. Front. Energy Res. 2018, 6, 13. [Google Scholar] [CrossRef]
- Maiti, S.; Islam, M.R.; Uddin, M.A.; Afroj, S.; Eichhorn, S.J.; Karim, N. Sustainable fiber-reinforced composites: A review. Adv. Sustain. Syst. 2022, 6, 2200258. [Google Scholar] [CrossRef]
- Shakir Abbood, I.; Odaa, S.A.; Hasan, K.F.; Jasim, M.A. Properties evaluation of fiber reinforced polymers and their constituent materials used in structures—A review. Mater. Today Proc. 2021, 43, 1003. [Google Scholar] [CrossRef]
- Vinod, A.; Sanjay, M.R.; Suchart, S.; Jyotishkumar, P. Renewable and sustainable biobased materials: An assessment on biofibers, biofilms, biopolymers and biocomposites. J. Clean. Prod. 2020, 258, 120978. [Google Scholar] [CrossRef]
- Narayana, V.L.; Rao, L.B. A brief review on the effect of alkali treatment on mechanical properties of various natural fiber reinforced polymer composites. Mater. Today Proc. 2021, 44, 1988–1994. [Google Scholar] [CrossRef]
- Rauf, F.; Umair, M.; Shaker, K.; Nawab, Y.; Ullah, T.; Ahmad, S. Investigation of chemical treatments to enhance the mechanical properties of natural fiber composites. Int. J. Polym. Sci. 2023, 2023, 4719481. [Google Scholar] [CrossRef]
- Souza Da Rosa, T.; Trianoski, R.; Michaud, F.; Belloncle, C.; Iwakiri, S. Efficiency of different acetylation methods applied to cellulose fibers waste from pulp and paper mill sludge. J. Nat. Fibers 2022, 19, 185–198. [Google Scholar] [CrossRef]
- Liu, M.; Wu, Z.; Meng, Y.; Wang, Z.; He, X.; Gu, J.; Qin, X. Cationic etherification modification of corn starch and its sizing property. Text. Res. J. 2023, 93, 3680–3691. [Google Scholar] [CrossRef]
- Koschevic, M.T.; dos Santos, M.; dos Santos Garcia, V.A.; Fakhouri, F.M.; Velasco, J.I.; de Arruda, E.J.; Martelli, S.M. Influence of alkaline/hydrogen peroxide treatment on the properties of different natural cellulosic fibers. Fibers Polym. 2024, 25, 3683–3698. [Google Scholar] [CrossRef]
- Gupta, U.S.; Dhamarikar, M.; Dharkar, A.; Chaturvedi, S.; Kumrawat, A.; Giri, N.; Namdeo, R. Plasma modification of natural fiber: A review. Mater. Today Proc. 2021, 43, 451–457. [Google Scholar] [CrossRef]
- Jain, A.; Kumar, C.S.; Shrivastava, Y. Fabrication and machining of fiber matrix composite through electric discharge machining: A short review. Mater. Today Proc. 2022, 51, 1233–1237. [Google Scholar] [CrossRef]
- Wibowo, C.H.; Ariawan, D.; Surojo, E.; Sunardi, S. Microcrystalline cellulose as composite reinforcement: Assessment and future prospects. Mater. Sci. Forum 2024, 1122, 65–80. [Google Scholar] [CrossRef]
- Trache, D.; Hussin, M.H.; Hui Chuin, C.T.; Sabar, S.; Fazita, M.R.N.; Taiwo, O.F.A.; Hassan, T.M.; Haafiz, M.K.M. Microcrystalline cellulose: Isolation, characterization and bio-composites application—A review. Int. J. Biol. Macromol. 2016, 93, 789–804. [Google Scholar] [CrossRef]
- Sosiati, H.; Rizky, A.M.; Latief, A.L.M.; Adi, R.K.; Hamdan, S. The mechanical and physical properties of microcrystalline cellulose (MCC)/sisal/PMMA hybrid composites for dental applications. Mater. Res. Express 2023, 10, 035301. [Google Scholar] [CrossRef]
- Yudhanto, F. The Effect of Alkali Treatment and Addition of Microcrystalline Cellulose (MCC) on Physical and Tensile Properties of Ramie/Polyester Laminated Composites. J. Compos. Adv. Mater. 2022, 32, 77–84. [Google Scholar]
- Meraj, A.; Ismail, A.S.; Jawaid, M. Structural, morphological and thermal properties of kenaf microcrystalline cellulose/poly (butylene adipate-co-terephthalate) films for packaging applications. J. Nat. Fibers 2025, 22, 2455978. [Google Scholar] [CrossRef]
- Yuan, H.-B.; Tang, R.-C.; Yu, C.-B. Flame Retardant Functionalization of Microcrystalline Cellulose by Phosphorylation Reaction with Phytic Acid. Int. J. Mol. Sci. 2021, 22, 9631. [Google Scholar] [CrossRef]
- Wang, M.; Yu, T.; Feng, Z.; Sun, J.; Gu, X.; Li, H.; Zhang, S. Preparation of 3-aminopropyltriethoxy silane modified cellulose microcrystalline and their applications as flame retardant and reinforcing agents in epoxy resin. Polym. Adv. Technol. 2020, 31, 1340–1348. [Google Scholar] [CrossRef]
- Neves, R.M.; Ornaghi, H.L., Jr.; Zattera, A.J.; Amico, S.C. Recent studies on modified cellulose/nanocellulose epoxy review. Carbohydr. Polym. 2021, 255, 117366. [Google Scholar] [CrossRef]
- Sienkiewicz, A.; Czub, P. A method of managing waste oak flour as a biocomponent for obtaining composites based on modified soybean oil. Materials 2022, 15, 7737. [Google Scholar] [CrossRef]
- Sienkiewicz, A.; Czub, P. Functional management of waste wood flour as an example of a ‘greener’approach towards the synthesis of bio-based epoxy resins. Polymers 2023, 15, 3521. [Google Scholar] [CrossRef] [PubMed]
- Sienkiewicz, A.; Czub, P. Application of Bio-Waste Modified by Ionic Liquids in Epoxy Composites-From Preparation to Biodegradation. Molecules 2025, 30, 3714. [Google Scholar] [CrossRef]
- Sienkiewicz, A.; Czub, P. Modification of Epoxy Compositions by the Application of Various Fillers of Natural Origin. Materials 2023, 16, 3149. [Google Scholar] [CrossRef]
- Olmedo-Navarro, M.; Pérez, J.M.; Gutiérrez-Segura, N.; Sánchez-Sevilla, B.; Soriano-Jerez, Y.; Alonso, D.A.; Fernández, I. High degree of silanization of olive wood shell stone and its use in polyester biocomposites. RSC Sustain. 2024, 2, 1030–1039. [Google Scholar] [CrossRef]
- Zhou, F.; Cheng, G.; Jiang, B. Effect of silane treatment on microstructure of sisal fibers. Appl. Surf. Sci. 2014, 292, 806–812. [Google Scholar] [CrossRef]
- Nakonieczny, D.S.; Kern, F.; Dufner, L.; Dubiel, A.; Antonowicz, M.; Matus, K. Effect of calcination temperature on the phase composition, morphology, and thermal properties of ZrO2 and Al2O3 modified with APTES (3-aminopropyltriethoxysilane). Materials 2021, 14, 6651. [Google Scholar] [CrossRef]
- Siuda, J.; Perdoch, W.; Mazela, B.; Zborowska, M. Catalyzed reaction of cellulose and lignin with methyltrimethoxysilane—FT-IR, 13C NMR and 29Si NMR studies. Materials 2019, 12, 2006. [Google Scholar] [CrossRef]
- Sanjay, M.R.; Siengchin, S.; Parameswaranpillai, J.; Jawaid, M.; Pruncu, C.I.; Khan, A. A comprehensive review of techniques for natural fibers as reinforcement in composites: Preparation, processing characterization. Carbohydr. Polym. 2019, 207, 108–121. [Google Scholar] [CrossRef]
- Sang, X.; Qin, C.; Tong, Z.; Kong, S.; Jia, Z.; Wan, G.; Liu, X. Mechanism and kinetics studies of carboxyl group formation on the surface of cellulose fiber in a TEMPO-mediated system. Cellulose 2017, 24, 2415–2425. [Google Scholar] [CrossRef]
- Neves, R.M.; Ornaghi, H.L., Jr.; Zattera, A.J.; Amico, S.C. The influence of silane modification on microcrystalline characteristics. Carbohydr. Polym. 2020, 230, 115595. [Google Scholar] [CrossRef]
- Zhang, K.; Wang, F.; Liang, W.; Wang, Z.; Duan, Z.; Yang, B. Thermal and mechanical properties of composites. Polymers 2018, 10, 608. [Google Scholar]
- Liu, Y.; Lv, X.; Bao, J.; Xie, J.; Tang, X.; Che, J.; Ma, Y.; Tong, J. Characterization of silane treated and untreated natural cellulosic fibre from corn stalk waste as potential reinforcement in polymer composites. Carbohydr. Polym. 2019, 218, 179–187. [Google Scholar] [CrossRef]
- Wertz, J.L.; Bedue, O.; Mercier, J.P. Cellulose Science and Technology, 1st ed.; Taylor and Francis Group: Boca Raton, FL, USA, 2010. [Google Scholar]
- Mwaikambo, L.Y.; Ansell, M. Chemical modification of hemp, sisal, jute and kapok fibers by alkalization. J. Appl. Polym. Sci. 2002, 84, 2222–2234. [Google Scholar] [CrossRef]
- Bessa, W.; Trache, D.; Derradji, M.; Bentoumia, B.; Tarchoun, A.F.; Hemmouche, L. Effect of silane modified microcrystalline cellulose on the curing kinetics, thermo-mechanical properties and thermal degradation of benzoxazine resin. Int. J. Biol. Macromol. 2021, 180, 194–202. [Google Scholar] [CrossRef]
- Jain, J.; Jain, S.; Sinha, S. Characterization and thermal kinetic analysis of pineapple leaf fibers and their reinforcement in epoxy. J. Elastomers Plas. 2019, 51, 224–243. [Google Scholar] [CrossRef]
- Liu, W.; Fei, M.E.; Ban, Y.; Jia, A.; Qiu, R. Preparation and evaluation of green composites from microcrystalline cellulose and a soybean-oil derivative. Polymers 2017, 9, 541. [Google Scholar] [CrossRef]
- Monteiro, S.N.; Calado, V.; Rodriguez, R.J.S.; Margem, F.M. Thermogravimetric Stability of Polymer Composites Reinforced with Less Common Lignocellulosic Fibers—An Overview. J. Mater. Res. Technol. 2012, 1, 117–126. [Google Scholar] [CrossRef]
- Xiao, F.; Weng, F.; Guo, D.; Koranteng, E.; Zhou, H.; Wu, Q. Preparation and characterization of thermosetting wood flour composite material with high biomass content. Polym. Compos. 2021, 42, 4822–4830. [Google Scholar] [CrossRef]
- PN-EN ISO 527-1:2012; Plastics—Determination of Tensile Properties—Part 1: General Principles. ISO: Geneva, Switzerland, 2012.
- PN-EN ISO 178:2011; Plastics—Determination of Flexural Properties. ISO: Geneva, Switzerland, 2011.
- PN-EN ISO 604:2006; Plastics—Determination of Compressive Properties. ISO: Geneva, Switzerland, 2006.
- PN-EN ISO 179-2:2001; Plastics—Determination of Charpy Impact Properties—Part 2: Instrumented Impact Test. ISO: Geneva, Switzerland, 2001.















| Bands | Assigned Vibrations | |||
|---|---|---|---|---|
| MCC | sil-MCC | WF | sil-WF | |
| 3637–3000 | 3629–2991 | 3671–3000 | 3629–2999 | Stretching vibrations in OH groups and water (3629–3000 cm−1, 3600–3750 cm−1 free OH groups, respectively) |
| 3000–2844 | 3000–2819 | 2985–2822 | 3000–2828 | Stretching vibrations in CH2, CH, and CH3 (2822–3000 cm−1) |
| 1743 | - | 1732 | - | Stretching vibrations in -C=O of hemicellulose or lignin |
| 1642 | 1638 | 1600 | 1597 | Stretching vibrations in -C=C- (1597–1600 cm−1, including benzene ring, possibly from lignin) |
| 1437 | 1434 | 1422 | 1459 | 1459 cm−1 bending vibrations in -CH2, while 1422–1437 cm−1 bending vibrations in -CH2 and -OCH |
| 1366 | 1369 | 1366 | 1422 | Scissor -CH2, flat deformation -C-H |
| 1314 | 1316 | 1318 | 1321 | Bending vibrations in -COH and -CCH (1314–1321 cm−1) |
| 1202 | 1159 | 1228 | 1227 | Bending vibrations in -CCH and -COH, as well as wagging vibrations in -CH2 (1202–1228 cm−1) |
| 1161 | 1161 | 1164 | 1157 | Predominantly stretching vibrations in -C-O bonds (mainly vas(C-O-C) in bridge structure), 1157–1161 cm−1 |
| - | 1080 | - | 1054 | Stretching vibrations in Si-O (1080–1054 cm−1) |
| 1029 | 1029 | 1035 | 1032 | Stretching vibrations in -C-O bonds (1029–1035 cm−1) |
| 900 | 895 | 903 | 897 | Non-planar deformation -C-H; β-glycosidic bonds between monosaccharides |
| Composition | ||||||
|---|---|---|---|---|---|---|
| EP | EP/sil-WF | EP/MCC | EP/sil-MCC | EP/sil-WF/MCC | EP/sil-WF/sil-MCC | |
| Char residue [%] | 1.2 | 1.6 | 1.5 | 1.0 | 1.7 | 1.5 |
| Sample | Polymer Matrix | Hardener | Deaerator | Type and Amount of Filler [wt.%] | |||
|---|---|---|---|---|---|---|---|
| WF | sil-WF | MCC | sil-MCC | ||||
| EP | Epidian 6 | Isoforone dimane | BYK A530 | – | – | – | – |
| EP/WF | 5 | – | – | – | |||
| EP/sil-WF | – | 5 | – | – | |||
| EP/MCC | – | – | 1 | – | |||
| EP/sil-MCC | – | – | – | 1 | |||
| EP/sil-WF/MCC | – | 4 | 1 | – | |||
| EP/sil-WF/sil-MCC | – | 4 | – | 1 | |||
Disclaimer/Publisher’s Note: The statements, opinions and data contained in all publications are solely those of the individual author(s) and contributor(s) and not of MDPI and/or the editor(s). MDPI and/or the editor(s) disclaim responsibility for any injury to people or property resulting from any ideas, methods, instructions or products referred to in the content. |
© 2026 by the authors. Licensee MDPI, Basel, Switzerland. This article is an open access article distributed under the terms and conditions of the Creative Commons Attribution (CC BY) license.
Share and Cite
Sienkiewicz, A.; Czub, P. Influence of Filler in the Form of Waste Wood Flour and Microcellulose on the Mechanical, Thermal, and Morphological Characteristics of Hierarchical Epoxy Composites. Molecules 2026, 31, 363. https://doi.org/10.3390/molecules31020363
Sienkiewicz A, Czub P. Influence of Filler in the Form of Waste Wood Flour and Microcellulose on the Mechanical, Thermal, and Morphological Characteristics of Hierarchical Epoxy Composites. Molecules. 2026; 31(2):363. https://doi.org/10.3390/molecules31020363
Chicago/Turabian StyleSienkiewicz, Anna, and Piotr Czub. 2026. "Influence of Filler in the Form of Waste Wood Flour and Microcellulose on the Mechanical, Thermal, and Morphological Characteristics of Hierarchical Epoxy Composites" Molecules 31, no. 2: 363. https://doi.org/10.3390/molecules31020363
APA StyleSienkiewicz, A., & Czub, P. (2026). Influence of Filler in the Form of Waste Wood Flour and Microcellulose on the Mechanical, Thermal, and Morphological Characteristics of Hierarchical Epoxy Composites. Molecules, 31(2), 363. https://doi.org/10.3390/molecules31020363

