Abstract
This comprehensive review explores the advancements in the study of antimicrobial peptides (AMPs), highlighting their potential as promising alternatives to conventional antibiotics in the context of growing antibiotic resistance. AMPs are small molecular proteins found ubiquitously in nature, exhibiting broad-spectrum antimicrobial activity, including antibacterial, antiviral, and antifungal effects, and are vital components of the innate immune system. Due to their non-specific membrane-disrupting mechanism, AMPs are emerging as effective candidates for novel anti-infective agents. The integration of AMPs with biomaterials, such as nanoparticles, liposomes, polymers, and hydrogels, enhances their stability and efficacy while offering multifunctional therapeutic benefits. These combinations promote diverse antibacterial mechanisms, including membrane disruption, intracellular metabolic interference, cell wall modulation, and immune system activation. Despite challenges, such as toxicity, stability, and resistance, innovative strategies including computer-aided design and structural modification show promise in optimizing AMPs’ activity, targeting precision, and biocompatibility. The potential for AMPs in clinical applications remains highly promising, with significant opportunities for overcoming antimicrobial resistance through novel AMP-based therapeutic strategies.
1. Introduction
The increasing global issue of antibiotic resistance, driven in part by the misuse and overuse of antibiotics, is rendering many current treatments ineffective, potentially ushering in an era where existing antibiotics become obsolete [1,2]. Antimicrobial peptides (AMPs) have emerged as promising candidates for the next generation of antibiotics due to their unique non-specific mechanisms of action [3]. These small peptides, found across a wide range of organisms, offer a rapid innate immune response to microbial invasions, providing essential protection against bacterial, viral, and fungal pathogens [4,5,6]. Early research into AMPs primarily focused on their discovery and the evaluation of basic antimicrobial activities. The advent of genomics and proteomics in the early 2000s accelerated research, enabling the systematic study of AMP gene expression, regulatory pathways, and their roles in host defense [7,8].
In contrast to traditional antibiotics, which typically target a limited number of bacterial proteins, AMPs exhibit a diverse range of mechanisms. These include disruption of microbial cell membranes, interference with intracellular processes, modulation of cell wall synthesis, and the activation of immune responses, all of which reduce the likelihood of resistance development [9,10,11,12]. This multifaceted mode of action not only enhances their efficacy against drug-resistant pathogens but also allows for rapid antimicrobial responses and reduces the selective pressures that promote resistance. Additionally, AMPs have demonstrated a favorable safety profile, with negligible toxicity toward mammalian cells [13], thereby positioning them as promising candidates in the medical field. Recent innovations in AMP formulation have included the conjugation of these peptides with biomaterials such as metal nanoparticles, hydrogels, and liposomes. These conjugates enhance the stability, biocompatibility, and antibacterial efficacy of AMPs in vivo, opening new avenues for their clinical application. With the rapid advancements in computer-aided design, there has been growing interest in the development and optimization of AMPs to better meet therapeutic expectations [14]. As research progresses, AMPs are increasingly seen as a promising solution to the escalating challenge of antibiotic resistance.
This review aims to provide a comprehensive overview of the classification, structure, mechanisms of action, and biomedical applications of AMPs (Figure 1). It will also explore the latest advances in the design and optimization of these peptides, highlighting the strategies employed to enhance their therapeutic potential. Finally, the challenges and opportunities associated with AMP development will be discussed, with an emphasis on their future role in addressing antibiotic resistance. By synthesizing current research, this review underscores the significance of AMPs as a promising class of therapeutics in the ongoing fight against multidrug-resistant pathogens.
Figure 1.
Overview of the content covered in review.
2. Classification of AMPs
AMPs are typically small peptides consisting of 10–50 amino acid residues, and their molecular weight usually ranges from 1.5 to 6 kDa. The discovery of AMPs dates back to the early 20th century, when antibacterial properties were first identified in biological fluids such as serum [15]. However, it was not until the 1960s that AMPs were isolated from mammalian polymorphonuclear leukocytes, marking a major milestone in the study of these peptides [16]. With advances in molecular biology, the isolation and characterization of AMPs have been proliferated, expanding the known repertoire to include peptides like magainins from amphibian skin [17] and cecropins from insects [18]. Understanding the classification of AMPs based on their sources, structure, and molecular targets provides insight into their potential therapeutic applications.
2.1. Classification Based on Biological Sources
AMPs can be classified according to the biological sources from which they are derived. These sources include animals, plants, and microorganisms, and each source contributes to the diversity of AMP structures and mechanisms of action (Table 1) [19].
2.1.1. Animal-Derived AMPs
The discovery of AMPs in animals marked a significant step in the study of AMPs. These peptides are a critical part of the innate immune system in many animals, playing roles in the skin, respiratory tract, digestive tract, and other mucosal surfaces. For instance, human cathelicidins such as LL-37 are potent AMPs found in human skin, providing a barrier against pathogen entry [20]. Cecropins from insects have also been studied extensively and are known for their ability to disrupt bacterial membranes [18]. Defensins, present in many mammals, also exhibit broad antimicrobial activity, especially against Gram-negative (G−) bacteria [21].
2.1.2. Plant-Derived AMPs
Plants have evolved AMPs as part of their defense against herbivores and microbial pathogens. These peptides are often small, cysteine-rich, and function in various plant tissues such as seeds, leaves, and roots. Representative examples included thionins and lectins, which are known for their ability to defend against bacteria, fungi, and viruses [22].
Cyclotides are another class of plant-derived AMPs, characterized by their head-to-tail cyclized backbone and cystine knot motif, which confer exceptional stability against enzymatic degradation [23]. These structural features allow cyclotides to remain bioactive under harsh physiological conditions. Some cyclotides, such as kalata B1, have been reported to disrupt bacterial membranes, leading to cell lysis [24]. Their potent activity, combined with remarkable stability, makes them promising candidates for antimicrobial drug development.
2.1.3. Microbial-Derived AMPs
Microbial-derived AMPs: Many microorganisms, including bacteria and fungi, produce AMPs to protect themselves against competing microbial species. These peptides are a part of their natural defense mechanism and have also been harnessed for therapeutic use. For instance, nisin A from Lactococcus lactis is a well-known AMP used as a food preservative, effective against Gram-positive (G+) bacteria [25].
Table 1.
Natural AMPs: sources, mechanisms of action, amino acid sequences, and 3D structures.
Table 1.
Natural AMPs: sources, mechanisms of action, amino acid sequences, and 3D structures.
| Name | Source | Bactericidal Activity | Mechanism of Action | Amino Acid Sequence | 3D Structure (a,b) |
|---|---|---|---|---|---|
| LysAB2 P3 [26] | Acinetobacter baumannii phage | A. baumannii | Degradation of peptidoglycan cell wall and subsequent decomposition of bacterial cells | NPEKALEKLIAIQKAIKGMLNGWFTGVGFRRKR | α-helix, β-sheet a |
| PK34 [27] | Mycobacterium phage | Mycobacterium tuberculosis | Inactivation of MAPK and PKB signaling reduces inflammatory cytokines secretion | LPRVIETKVHGREVTGLARNVSEENVDRLAKRWIK | α-helix, β-sheet a |
| Human β-defensin 3 [28] | Homo sapiens | Staphylococcus epidermidis | Downregulation of genes responsible for biofilm formation | GIINTLQKYYCRVRGGRCAVLSCLPKEEQIGKCSTRGRKCCRRKK | α-helix, β-sheet a |
| Microcin J25 [29] | E. coli | G− bacteria | Bind to RNA polymerase and inhibit the activity of RNA polymerase | GGAGHVPEYFVGIGTPISFYG | β-sheet a |
| Satanin 1 [30] | Scarabaeidae | G− bacteria | Inhibits the release of pro-inflammatory cytokines such as tumor necrosis factor-α | RSKKWRKIEKRVKKIFEKTKEALPVIQGVATIVGAVGR | α-helix b |
| Bac-7 [31] | Bos taurus | E. coli, Salmonella typhimurium | Inhibit 70S ribosome protein synthesis and DnaK activity | RRIRPRPPRLPRPRPRPFPRPGPRPRPRFPLPFP | β-sheet a |
| LL-37 [32] | Homo sapiens | Severe Acute Respiratory Syndrome Coronavirus-2 | Inhibit bacterial adhesion; disruption of cell signaling system | LLGDFFRKSKEKIGKEFKRIVQRIKDFLRNLVPRTES | α-helix a |
| TO17 [33] | Sciaenops ocellatus | Infectious spleen and kidney necrosis virus | Induce degradation of genomic DNA and total RNA | KCRRRKVHGPMIRIRKK | β-sheet a |
| Buforin 2 [34] | Sphaenorhynchus lacteus | S. Aureus, E. coli | Bind with nucleic acids and finally inhibit the synthesis of DNA, RNA, and proteins | TRSSRAGLQFPVGRVHRLLRK | α-helix a |
| Pseudin-T2 [35] | Pseudis paradoxa | G− bacteria | Binds to DNA and forms pores on the cell membrane surface | LNALKKVFQKIHEAIKLI | α-helix a |
| Andropin [36] | Androctonus australis | G+ bacteria | Reducing the tissue levels of pro-inflammatory cytokines to inhibit inflammation | VFIDILDKVENAIHNAAQVGIGFAKPFEKLINPK | α-helix b |
| LactoferricinB [37] | Bos taurus | G+ bacteria, G− bacteria | Cause damage to the cell membrane | FKCRRWQWRMKKLGAPSITCVRRAF | β-sheet a |
| Bactericidin B-3 [38] | Manduca sexta | G+ bacteria, G− bacteria | * | WNPFKELERAGQRVRDAIISAGPAVATVGQAAAIARG | α-helix b |
| Bombinin H4 [39] | Bombina variegata | G+ bacteria, G− bacteria | Causes significant damage to the cell membrane, leading to protein leakage | ILGPVLGLVGSALGGLLKKI | α-helix a |
| Maximin 5 [40] | Bombina maxima | G+ bacteria, G− bacteria | Membranolytic mechanisms promoted by anionic lipid | SIGAKILGGVKTFFKGALKELASTYLQ | α-helix a |
| Brevinin-1 [41] | Rana brevipoda porsa | S. aureus, Klebsiella Pneumoniae | Lipopolysaccharide-neutralizing and anti-inflammatory activities | FLPVLAGIAAKVVPALFCKITKKC | α-helix, β-sheet b |
| Esculentin-1 [42] | Rana esculenta | E. coli, S. Aureus, P. aeruginosa | Disrupts membrane integrity, hydrolyzes DNA, and activates pro-inflammatory cytokines | GIFSKLGRKKIKNLLISGLKNVGKEVGMDVVRTGIDIAGCKIKGEC | α-helix a |
| Rugosin A [43] | Rana rugosa | S. aureus, Bacillus subtilis | Anti-inflammatory, promotes insulin secretion | GLLNTFKDWAISIAKGAGKGVLTTLSCKLDKSC | α-helix b |
| Thanatin [11] | Podisus maculiventris | G+ bacteria, G− bacteria | Competes with Ca2+ and Mg2+ for lipopolysaccharide, disrupts membrane integrity, inhibits NDM-1 activity | GSKKPVPIIYCNRRTGKCQRM | β-sheet a |
| AalCecA [44] | Aedes albopictus | G− bacteria | * | GGLKKLGKKLEGVGKRVFKASEKALPVAVGIKALG | α-helix b |
| Cecropin [45] | Antheraea pernyi | G+ bacteria, G− bacteria | Penetrates cardiolipin-containing bilayers, causing lipid instability. | WNPFKELERAGQRVRDAIISAGPAVATVAQATALAK | α-helix b |
| Melittin [46] | Apis mellifera | G+ bacteria, G− bacteria | Membrane permeabilization, ROS-mediated apoptosis, and (1,3)-β-D-glucan synthase inhibition | GIGAVLKVLTTGLPALISWIKRKRQQ | α-helix a |
| Indolicidin [47] | Bos taurus | G+ bacteria, G− bacteria | Indole derivatives increase membrane permeability, disrupting osmotic balance and causing cell rupture | ILPWKWPWWPWRR | Non-αβ a |
| Tritrpticin [48] | Sus scrofa | G+ bacteria, G− bacteria | Permeabilization of the cytoplasmic membrane | VRRFPWWWPFLRR | Non-αβ a |
| BTD-1 [49] | Papio anubis | E. coli, S. aureus | Cell permeabilization, intracellular accumulation of reactive oxygen species | GFCRCVCRRGVCRCVCTR | β-sheet a |
| Androctonin [50] | Androctonus australis | G+ bacteria, G− bacteria | High affinity for the postsynaptic acetylcholine receptor | RSVCRQIKICRRRGGCYYKCTNRPY | β-sheet a |
| Dermaseptin-S1 [51] | Phyllomedusa sauvagii | G+ bacteria, G− bacteria | Decreases expression of hyphal wall protein 1 and aspartic proteases genes | ALWKTMLKKLGTMALHAGKAALGAAADTISQGTQ | α-helix a |
| Pyrrhocoricin [52] | Pyrrhocoris apterus | G+ bacteria, G− bacteria | Inhibits the translation process in the protein synthesis system | VDKGSYLPRPTPPRPIYNRN | Non-αβ a |
| Drosocin [53] | Drosophila melanogaster | G+ bacteria, G− bacteria | Inhibits protein synthesis by blocking 50S ribosomal subunit assembly | GKPRPYSPRPTSHPRPIRV | Non-αβ a |
| Gomesin [54] | Acanthoscurria gomesiana | G+ bacteria, G− bacteria | L-type calcium channel influx, MAPK/ERK, PKC, and PI3K signaling, and ROS generation | QCRRLCYKQRCVTYCRGR | β-sheet a |
| Enbocin [55] | Bombyx mori | G+ bacteria, G− bacteria | * | PWNIFKEIERAVARTRDAVISAGPAVRTVAAATSVAS | α-helix b |
a 3D structure provided in reference; b 3D structure predicted by AlphaFold 3; * means that mechanism not yet discovered.
2.2. Classification Based on Three-Dimensional Structures
The three-dimensional (3D) structures of AMPs are crucial for their function, as these structures largely determine how AMPs interact with microbial membranes. The 3D structures of the currently explored AMPs can be determined using a variety of structural biology techniques, including X-ray crystallography, nuclear magnetic resonance (NMR) spectroscopy, circular dichroism (CD) spectroscopy, and more recently, the Alphafold 3 algorithm, which uses computational methods to predict protein structures. For more complex structures, 3D NMR [56] methods employing isotopically labeled peptides are indispensable, as demonstrated in the structure determination of human LL-37. Additionally, natural abundance heteronuclei 15N and 13C NMR [57] spectroscopy can provide further insights, particularly for short peptides rich in amino acids.
Due to their relatively small molecular weight, the 3D structures of AMPs are often influenced by environmental conditions, such as organic solvents, SDS, or DPC [58] The structural classification of AMPs is usually based on whether they form α-helices, β-sheets, or other configurations. These structural properties are essential for their antimicrobial activity.
2.2.1. α-Helix Structure Peptides
AMPs with α-helical structures tend to insert directly into microbial membranes, where they form pores that lead to the leakage of cellular contents, causing bacterial cell death. For instance, melittin, from bee venom, is a well-known example of an α-helical AMP that causes cell lysis by forming pores in bacterial membranes [59]. Magainin 2, isolated from amphibian skin, also adopts an α-helical structure and disrupts bacterial membranes [60].
2.2.2. β-Sheet Structure Peptides
β-sheet peptides are typically stabilized by disulfide bonds. These peptides are capable of penetrating microbial membranes and activating the immune system. For example, defensins are prominent β-sheet AMPs with antimicrobial and immune-modulatory effects [21], Thanatin, from insects, exhibits antimicrobial and immune-modulatory activity through β-sheet formation [61].
2.2.3. αβ Structure Peptides
Peptides such as Psd1 [62], Heliomicin [63], and Phormicin [64] are highly stable and can disrupt bacterial biofilms or interfere with bacterial cell wall synthesis.
2.2.4. Non-αβ Structure Peptides
Peptides such as Drosocin [65], nisin A [24], and mersacidin [66] can induce oxidative stress responses in bacteria, disrupting the oxidative-reductive equilibrium within bacterial cells, or interact with intracellular targets like nucleic acids, proteins, or organelles, thereby interfering with bacterial physiological functions.
2.3. Classification Based on Molecular Targets
AMPs can also be classified based on the specific molecular targets they interact with, which determines their mechanism of action.
2.3.1. Cell-Penetrating Peptides
These peptides primarily interact with the bacterial cell membrane, causing disruption or pore formation. This leads to the leakage of cellular contents and ultimately bacterial death. Examples of cell surface-targeting peptides include ABP-CM4 [67] and bombesin [68], which are known for their effectiveness in disrupting bacterial cell membranes.
2.3.2. Cell Interior-Targeting Peptides
In contrast to surface-targeting peptides, these AMPs exert their antimicrobial effects by penetrating the bacterial cell membrane and targeting intracellular processes. They can interfere with essential metabolic pathways or inhibit protein synthesis, thereby disrupting bacterial growth and function. Representative examples of cell interior-targeting peptides include BacA [69], which inhibits bacterial cell wall biosynthesis, and Apidecin [70], which interferes with bacterial protein synthesis.
3. Mechanisms of Action of Antimicrobial Peptides
AMPs exert their effects through a variety of mechanisms, primarily by targeting and disrupting microbial structures that are vital for survival. Their ability to interact with different components of microbial cells—including the membrane, cell wall, DNA, protein synthesis system, cytokines, enzyme, and reactive oxygen species—enables them to combat a wide range of pathogens (Figure 2). The primary mode of action for most AMPs is the direct disruption of the cell membrane, as this structure is essential for maintaining cellular integrity. This section will delve into the mechanisms through which AMPs target the microbial membrane, cell wall, and intracellular machinery, leading to their destabilization and ultimately cell death.
Figure 2.
Antibacterial mechanisms of AMPs. AMPs exert their bactericidal effects through multiple mechanisms, including cell wall targeting, membrane targeting, and disruption of intracellular metabolic processes. Different AMPs act on distinct bacterial targets, and their ability to kill bacteria through diverse modes of action helps mitigate the development of resistance.
3.1. Direct Disruption of Microbial Cell Membranes
One of the primary mechanisms by which AMPs exert their effects is by directly targeting and disrupting the microbial cell membrane. This membrane, which is essential for maintaining cellular integrity, serves as a critical point of attack for AMPs. The differences between bacterial and mammalian cell membranes enable AMPs to selectively recognize and disrupt microbial cells while sparing host cells [71].
For most AMPs, the structural distinctions between the outer membranes of G+ and G− bacteria lead to different modes of action. G+ bacteria possess negatively charged teichoic acids on their surface, facilitating the adsorption of cationic AMPs via electrostatic attraction. These peptides then penetrate the thick peptidoglycan layer and interact directly with the cytoplasmic membrane, where they bind to anionic phospholipids (e.g., phosphatidylglycerol) in the lipid bilayer [72]. In contrast, G− bacteria, despite having a thinner peptidoglycan layer, feature a complex outer membrane composed of lipopolysaccharides (LPS), phospholipids, and porins. AMPs must first traverse this barrier, often by binding to negatively charged LPS molecules and displacing divalent cations (e.g., Mg2+/Ca2+), thereby destabilizing the outer membrane [10].
Nevertheless, both types of bacteria share a fundamental similarity in their cytoplasmic membrane composition. Their membranes are enriched with phospholipids, phosphatidylglycerol, and cardiolipin—components characterized by predominantly anionic headgroups. These negatively charged moieties confer a strong electrostatic affinity for cationic AMPs, driving their targeted interaction with bacterial membranes [12]. AMPs then interact with the phospholipid bilayer via hydrophobic amino acid residues, often binding at the membrane surface and forming an initial membrane-bound complex [72]. Upon binding, AMPs undergo conformational changes, transitioning from a disordered or loose structure to a more ordered secondary structure, such as α-helices or β-sheets [73]. The insertion of AMPs into the membrane induces localized disturbances, forming transmembrane pores or channels that allow the non-selective passage of small molecules and ions [74]. As AMPs continue to insert and form pores, the integrity of the cell membrane is compromised, ultimately leading to membrane disruption [75].
Current research indicates that AMPs typically disrupt bacterial cytoplasmic membranes through three mechanisms, as shown in Figure 3 [76]. The three main membrane-disrupting mechanisms are as follows:
Figure 3.
Three main membrane-disrupting mechanisms of AMPs, including the “barrel-stave”, “carpet”, and “toroidal pore” models. The hydrophilic and hydrophobic regions of the AMPs are represented in yellow and purple.
- (1)
- The “barrel-stave” mechanism: In this mechanism, AMPs insert into the phospholipid bilayer, undergoing lateral diffusion across the membrane. Once inserted, they undergo a conformational change, folding into an α-helix, which facilitates the formation of a barrel-like structure across the membrane. For example, Melittin, an AMP derived from bees, is a cationic linear peptide composed of 26 amino acid residues. Upon binding to the lipid bilayer, its structure changes from a disordered structure into an amphipathic α-helical structure [59]. In this way, the hydrophilic faces of the peptides orient toward the channel, while their hydrophobic faces interact with the interior of the phospholipid bilayer. This alignment induces the aggregation of lipids around the peptides, destabilizing the membrane and causing leakage of membrane components such as ions and small molecules, leading to a loss of membrane integrity and cell death [77,78,79].
- (2)
- The “carpet” mechanism: Unlike the barrel-stave model, AMPs in the carpet mechanism do not penetrate the bilayer directly. Instead, they align parallel to the membrane surface, binding to the lipid head groups and covering the membrane like a carpet. As the concentration of AMPs increases, they accumulate on the membrane surface, and the peptides aggregate, forming a dense layer. This accumulation leads to a detergent-like effect, disrupting the membrane’s structural integrity by disturbing the packing of lipids. Eventually, this results in the formation of micelles, with the membrane destabilized and substances leaking out of the cell, compromising its physiological functions [80,81].
- (3)
- The “toroidal pore” mechanism: This mechanism shares similarities with the carpet model; AMPs remain largely parallel to the membrane surface [82]. However, in the toroidal pore model, the peptides are oriented vertically and interact with the lipid heads at the membrane–water interface. This interaction induces a curvature in the membrane, leading to the formation of a pore with a water-filled core at the center. The hydrophilic residues of the peptides interact with the lipid heads, while the hydrophobic regions penetrate the bilayer. This structural change results in a distortion of the bilayer, where the lipid monolayer bends around the pore, forming a toroidal shape. The resulting pores allow the passage of ions and small molecules, disrupting the cell’s internal balance and contributing to cell death [83,84,85].
3.2. Impact on Cell Wall Formation
Recent works suggest that some AMPs are not randomly distributed on the surface of the cytoplasmic membrane, but rather aggregate at specific sites associated with structures involved in cell division and cell wall remodeling [86,87]. This targeted accumulation can interfere with these critical processes, leading to cell lysis.
Researchers found that the interaction between bacteria and GL13K-coated surfaces resulted in the disruption of the bacterial cell wall at the septum or polar regions, leaving behind shell-like structures or exposed protoplasts. GL13K, an AMP derived from human salivary protein BPIFA2, was found to kill 100% of Streptococcus gordonii at a concentration of 8 μg/mL [88]. Due to its covalent interactions, GL13K does not cross the bacterial cell membrane, suggesting that its bactericidal action occurs primarily through its impact on the bacterial cell wall. Additionally, it was observed that the L-enantiomer of GL13K enhances the autolysis of G+ bacteria, whereas its D-enantiomer completely inhibits this process [85]. The structures in the bacterial cell wall, such as teichoic acid and lipoteichoic acid, which carry negative charges, are capable of attracting positively charged AMPs, thereby facilitating their binding and enabling them to exert their antimicrobial functions [89].
3.3. Interference with Intracellular Metabolism
AMPs derived from mammals and invertebrates, especially those rich in arginine or proline, exhibit specific activity against G− bacteria. For instance, the synthetic peptide PR-26—a derivative of the proline-arginine-rich neutrophil AMP PR-39—exhibits a significantly lower MIC against G− pathogens compared to other analogues. It is supposed that the positively charged guanidinium group in arginine enhances the peptide’s electrostatic interaction with the negatively charged LPS on G− bacterial surfaces. In addition, the structural rigidity and conformational flexibility imparted by proline facilitate the peptide’s membrane insertion and disruption [90]. Following membrane interaction, these AMPs interact with receptors or docking molecules in the cytoplasmic membrane transport system through stereospecific mechanisms [91], or they are transported into the cell via endocytosis or other cellular processes [92,93,94]. Once inside, they interact with their intracellular targets, such as chaperone protein DnaK, or directly bind to nucleic acids, interfering with DNA replication and protein synthesis [93,95,96].
Each AMP has its unique mode of action, and interestingly, the same AMP can exhibit different mechanisms depending on its concentration. Notably, Bac-7 operates through two distinct mechanisms; (i) at concentrations close to its minimum inhibitory concentration (MIC), it relies on stereospecific uptake to bind intracellular targets, and (ii) at higher concentrations, it dissolves the membrane in a non-stereoselective manner, disrupting cellular integrity [97]. This multi-modal action is one of the key advantages of AMPs. Their ability to utilize different mechanisms reduces the likelihood of microorganisms developing resistance.
In addition to directly interacting with nucleic acids, AMPs can also target and inactivate nucleases involved in critical metabolic processes, including those responsible for DNA replication and repair [98]. Indole-3-acetonitrile, an AMP, specifically inhibits the activity of DNA topoisomerase I [99]. Topoisomerase I is an enzyme that alleviates the torsional strain generated during DNA replication by inducing transient single-strand breaks. By inhibiting this enzyme, indole-3-acetonitrile prevents DNA relaxation, which is a necessary step for the proper unwinding and progression of the replication fork. This interference disrupts DNA replication and ultimately impedes bacterial cell division.
3.4. Induction of Immune Responses
In addition to their bactericidal properties, certain AMPs also play a significant role in modulating immune responses [100,101,102,103]. For instance, AMPs derived from amphibians, such as frogs, have demonstrated potential therapeutic effects beyond antimicrobial activity. A notable example is the esculentin family, which includes Esculentin-1, Esculentin-1b, and Esculentin-2Cha. These peptides have been shown to promote insulin release, suggesting their role in glucose metabolism and potential benefits in managing conditions like diabetes [104,105].
Furthermore, the brevinin family of AMPs, such as Brevinin-1CBb, Brevinin-1Pa, Brevinin-1E, Brevinin-2GUb, and Brevinin-2EC, activate pathways involving cAMP-dependent protein kinase A (PKA) and C-dependent G-protein-sensitive pathways. These mechanisms are also related to Ras homolog family member G (RhoG) proteins, which play a key role in cellular signaling and immune modulation [106,107,108]. Bioinformatics analyses have suggested that increasing the net positive charge and reducing hydrophobicity in AMPs can enhance their ability to promote insulin secretion, further linking their antimicrobial and immunomodulatory functions [109].
On the other hand, some AMPs are involved in immune cell recruitment and inflammation regulation. Specifically, human defensins such as hBD2 and hBD3, as well as their murine orthologs (mBD4 and mBD14), can bind to chemokine receptors CCR2 and CCR6. This interaction promotes the migration of leukocytes to the site of infection, contributing to the body’s immune defense [100]. Additionally, human β-defensin DEFB126 is known for its high affinity for LPS, a major component of G− bacterial cell walls. DEFB126 can neutralize LPS and inhibit the induction of inflammatory cytokines such as IL-1β, IL-6, and TNF-α in macrophages [101]. This suggests that some AMPs not only directly neutralize microbial components but also modulate the host’s immune response to reduce excessive inflammation.
4. Biomedical Applications of Antimicrobial Peptides
AMPs have a wide range of sources, multiple bactericidal methods, and a lower likelihood of developing resistance, among many other advantages. These characteristics make them highly promising for clinical applications. Some AMPs have already been approved for therapeutic use. A prime example is gramicidin, which has been approved by the U.S. Food and Drug Administration (FDA) and exhibits significant activity against G+ bacteria while also inhibiting certain G− bacteria at high concentrations [110]. However, clinical trials have shown that infected tissues often exhibit high proteolytic activity, a defense mechanism against foreign invaders. Unfortunately, this proteolytic activity can also pose a barrier to the clinical effectiveness of AMPs [111]. In addition, protein-based drugs, including AMPs, typically suffer from poor stability and a short circulating half-life. To address these challenges, several innovative biomaterials have been developed to enhance the stability, bactericidal efficacy, target ability, and cell toxicity compatibility of AMPs. These developments provide a stronger foundation for the clinical use of AMPs.
4.1. Synthetic Polymers
Polymers are large molecules composed of repeating units of smaller molecules (monomers). There are many natural polymers, such as cellulose and chitosan, as well as numerous artificially synthesized ones, including poly (lactic-co-glycolic acid) (PLGA), polyethylene glycol (PEG), polyvinyl alcohol (PVA), and chitosan (CS). Current research indicates that polymers can be effectively combined with various antimicrobial drugs, including low-molecular-weight antibiotics and AMPs. These polymer systems not only exert antibacterial effects independently but also provide additional or even synergistic antibacterial effects when used in combination with antimicrobial drugs [112].
Numerous studies have demonstrated the advantages of using PLGA as a delivery system for AMPs. These advantages include the following: (i) the ability to achieve sustained release of AMPs at the target site, (ii) protection against degradation by hydrolases and proteases, and (iii) reduced cell toxicity in mammals [113]. As an example, a PLGA-based drug delivery system was developed to incorporate NZ2114, a derivative of plectasin, which exhibits excellent antibacterial activity against G+ bacteria, particularly Staphylococcus aureus and Staphylococcus epidermidis. The minimal inhibit concentration (MIC) of NZ2114 was found to be as low as 4 μg/mL. In vivo experiments demonstrated that the PLGA-based delivery system provided better antibacterial effects than NZ2114 alone, highlighting that PLGA can protect NZ2114 from the complex pH and enzyme environment in biofilms [114]. Deng and co-authors developed a novel nanomedicine by encapsulating thanatin, an AMP, within nanoparticles composed of PLGA and hyaluronic acid. This PLGA-based delivery system protected thanatin from degradation, reduced cytotoxicity, and significantly increased its serum half-life and bioavailability, thereby enhancing its efficacy against Escherichia coli (E. coli)-induced sepsis [115].
CS is a non-toxic, biocompatible, and biodegradable polymer that is suitable for various drug delivery applications, such as enhancing absorption, achieving controlled release, and improving bioadhesiveness. AMPs can be effectively loaded onto CS-based polymers, as these materials are nanoscale in size and can overcome in vivo barriers, thereby increasing permeability [116]. The FDA has classified CS as a generally recognized as safe (GRAS) material for wound dressings [117]. Rishi et al. developed a nano-embedding system composed of CS and tripolyphosphate to load cryptdin-2. Cryptdin-2 was attached both to the surface and the interior of the CS matrix, achieving a release time of up to thirty minutes. CS, which is soluble at acidic pH, successfully delivered cryptdin-2 to the intestinal wall in its biologically active form after oral administration in animal studies [118]. Additionally, Layer-by-layer technique was employed to synthesize hollow nanocapsules made from CS and alginate. By encapsulating glycomacropeptide (GMP) in the third layer, the system prevented immediate release and provided a longer delivery time to the site of action [119]. To enhance Buforin I’s resistance to external environments and control its release, it was encapsulated into chitosan/polyethylene oxide nanofibers. Experimental results showed that at a concentration of 20 × minimum bactericidal concentration (MBC), the performance was significantly superior to that of currently available antibiotics, and it exhibited excellent tensile strength [120]. These studies underscore the broad potential of CS nanoparticles as effective carriers for therapeutic AMPs.
4.2. Liposomes
Liposomes are nanoscale, hollow spherical vesicles composed of one or more concentric lipid bilayers, typically made from phospholipids and cholesterol. Due to the amphipathic nature of phospholipids, liposomes self-assemble into lipid nanoparticles (LNPs) [121]. LNPs possess excellent biocompatibility and safety because of their natural lipid components [122]. Moreover, the amphipathic property of phospholipids allows these liposomes to encapsulate hydrophobic AMPs within the lipid bilayer and hydrophilic AMPs in the aqueous core. This encapsulation helps protect the cargo from degradation in vivo [123]. Additionally, liposomes are highly customized; their size, lipid composition, and surface modifications can be adjusted to alter their physicochemical properties. Notably, variations in lipid composition significantly influence liposome packing, fluidity, and charge, which in turn affect stability and encapsulation efficiency. These modifications can reduce the degradation resistance of AMPs, enhance their controlled-release capability, and increase their affinity for specific targets [124].
For instance, Herrera et al. developed a formulation to deliver active Thuricin CD through the gastrointestinal tract and locally to the colon. The researchers prepared liposomes composed of L-α-phosphatidylcholine (soy, HSPC) and 1,2-Dipalmitoyl-sn-glycero-3-phosphoglycerol (DPPG), encapsulating Thuricin CD in anionic liposomes. Their study found that Thuricin CD remained active after exposure to pepsin in gastric and intestinal juices. Furthermore, the liposome-encapsulated Thuricin CD induced significant morphological changes, puncturing, and leakage of cellular contents in Listeria monocytogenes (L. monocytogenes), which were not observed in other samples. This suggests that liposome encapsulation not only enhances the stability of AMPs in challenging environments but also significantly increases their antimicrobial efficacy by maintaining their biological activity. The liposome suspension containing Thuricin CD was also stable at room temperature for over 21 days and at 4 °C for over 60 days, while remaining non-toxic to intestinal epithelial cells [125].
Likewise, encapsulating the AMP LL-37 within glyceryl monooleate (GMO) LNPs has been shown to significantly enhance antibacterial activity against G− bacteria, particularly those with LPS-containing surfaces. The presence of LPS also stabilized the α-helicity structure of LL-37, enhancing its antimicrobial efficacy [126]. In another study, a cholesterol-containing vesicle system was designed to deliver AMP JR2KC, which facilitated rapid and effective membrane disruption through localized peptide concentration in cholesterol-rich regions [127]. These studies highlight the potential of lipid-based carriers to enhance the efficacy of AMPs by promoting specific membrane interactions.
In a different approach, DP7-C-modified azithromycin (AZT)-loaded liposomes were used to treat methicillin-resistant Staphylococcus aureus (MRSA) infections. The modified liposomes provided synergistic antibacterial effects, demonstrating the potential of lipid-AMP complexes in improving the therapeutic performance of traditional antibiotics [128]. Additionally, conjugating AMP IG-25 to a carboxylic acid-terminated polymerized liposome results in an 18-fold increase in efficacy compared to LL-37, without an increase in cell toxicity, further emphasizing the potential of liposomes as a delivery vehicle to enhance AMP activity [129].
These studies collectively underline the versatility of liposome-based systems in enhancing the stability, targeting, and antimicrobial effectiveness of AMPs. By modifying the lipid composition and incorporating specific structural features, liposomes can significantly improve the pharmacokinetics and therapeutic potential of AMPs, making them a promising tool for clinical applications.
4.3. Hydrogels
Hydrogels, which are hydrophilic polymers with a three-dimensional porous structure, are formed by crosslinking hydrated polymers through physical or covalent interactions. They offer several advantages, including high water swelling capacity, oxygen permeability, excellent biocompatibility, and efficient drug loading and release properties [130]. These features make hydrogels ideal carriers for AMPs, improving their efficacy while reducing cytotoxicity [131]. The physicochemical properties of hydrogels, such as their swelling behavior and release profiles, largely depend on the crosslinking method. Physically crosslinked hydrogels rely on non-covalent interactions like hydrogen bonds, while chemically crosslinked hydrogels utilize covalent bonds and often require crosslinking agents like glutaraldehyde, genipin, or dopamine [132,133].
AMPs generally display disordered in aqueous solutions. However, certain engineered AMPs can form well-defined nanostructures through self-assembly, typically driven by hydrophobic interactions [75,134,135,136]. Despite this, their inability to spontaneously crosslink or entangle often prevents them from forming stable hydrogels on their own [137]. To address this, recent studies have focused on combining AMPs with other substances to promote hydrogel formation. For instance, Bai and colleagues demonstrated that the AMP A9K2 could form micelles and short nanorods in solution, which upon exposure to fetal bovine serum (FBS) or plasma amine oxidase (PAO) transformed into a hydrogel with excellent antibacterial activity against both G− and G+ bacteria. Notably, this hydrogel exhibited minimal cytotoxicity to mammalian cells, highlighting its potential for therapeutic use [138]. Similarly, a hydrogel composed of oxidized dextran (ODEX), AMP-modified hyaluronic acid (HA-AMP), and platelet-rich plasma (PRP) has been developed under physiological conditions. This hydrogel exhibited significant antibacterial activity against Staphylococcus aureus and Pseudomonas aeruginosa (P. aeruginosa) and inhibited pro-inflammatory cytokines (TNF-α, IL-1β, and IL-6) while promoting anti-inflammatory factors’ production, indicating its potential for treating infections and modulating inflammation [139]. Additionally, a composite hydrogel (HAMA/t-GL13K) fabricated through photo-crosslinking exhibited broad-spectrum antibacterial and anti-inflammatory properties by inhibiting the expression of inflammatory factors and scavenging ROS. Their results suggested that such hydrogels may offer potential for clinical applications in treating microbial infections and promoting wound healing [140].
In addition to these formulations, other studies have explored the incorporation of AMPs into hydrogels for specific clinical applications. As an example, a hydrogel complex incorporating the AMP HX-12C has been synthesized, exhibiting excellent mechanical and high antibacterial efficacy. This dressing not only promoted wound healing but also stimulated the collagen deposition, which is essential for tissue repair [141]. Furthermore, an O-CMCS/SAP hydrogel loaded with the novel AMP mel-d1, derived from melittin, has been developed, showing enhanced wound closure and skin regeneration in an E. coli infection model [142]. Furthermore, an innovative strategy has been introduced to embed two AMPs, i.e., WR (sequence: WRWRWR-NH2) or Bac2A (sequence: RLARIVVIRVAR-NH2), into hydrogels using methyl sulfonate betaine ester (SBMA) and acrylic acid (AAc) as hydrogel monomers. The resulting hydrogel demonstrated excellent antibacterial and anti-adhesive properties against both G+ and G− bacteria. Moreover, the hydrogel coating effectively protected the AMPs’ long-term bioactivity while maintaining the biocompatibility and antibacterial ability of the system [143].
These studies collectively underline the versatility of AMP-loaded hydrogels in treating a variety of infections and enhancing wound healing. By combining the natural antibacterial properties of AMPs with the unique physical properties of hydrogels, these systems can offer controlled, localized drug delivery while minimizing side effects. However, challenges remain in optimizing the release kinetics and long-term stability of these hydrogel systems, as well as ensuring that AMPs maintain their bioactivity in complex physiological environments. Future studies should focus on developing novel materials, optimizing the design of AMP loading systems, and investigating the safety and efficacy of AMP hydrogels in clinical settings to ensure broader therapeutic use.
4.4. Metal Nanoparticles
Metal-based nanoparticles (MNPs), such as gold nanoparticles (AuNPs) and silver nanoparticles (AgNPs), are gaining significant attention in the field of biomedical applications due to their unique physicochemical properties, including excellent biocompatibility, optical activity, conductivity, stability, and heat resistance [144]. These nanoparticles are highly versatile, as they can be easily modified into various bio-conjugates, thus offering multiple binding sites for AMPs through non-covalent interactions, such as hydrogen bonding, ionic interactions, and van der Waals forces [145]. Although non-covalent bonds are generally weak, their multivalent nature enhances the stability and delivery efficiency of AMP-loaded MNPs, which is particularly useful for the controlled release of AMPs to target tissues and organs in vivo [146]. One of the key advantages of MNPs is their non-biological nature, which allows them to evade immune recognition, a critical factor in therapeutic applications. Additionally, MNPs can be engineered to respond to external stimuli, such as magnetic fields, and exhibit localized surface plasmon resonance effects, which can further enhance their targeting capabilities and therapeutic effectiveness [147,148]. These features, combined with their ability to stabilize and protect AMPs, make MNPs an ideal choice for optimizing AMP delivery systems.
AuNPs are particularly well-suited for AMP delivery due to their excellent biocompatibility, antioxidant properties, and ability to catalyze reactions in vivo [149]. AuNPs can promote oxidative stress within bacterial cells by catalyzing the decomposition of superoxide radicals, which leads to bacterial cell death. Furthermore, AuNPs disrupt bacterial cell membranes by binding irreversibly thiol groups in bacterial proteins, such as NADH dehydrogenase, which in turn inhibits essential bacterial processes like respiration [150]. Researchers have effectively conjugated AMPs to AuNPs to leverage both the antibacterial activity of the nanoparticles and the therapeutic properties of the peptides. For instance, Park et al. demonstrated that the histidine-tagged AMP Lys AB2 P3-His, conjugated with AuNPs, significantly inhibited Acinetobacter baumannii (A. baumannii) infection in mice, with prolonged survival times following intraperitoneal injection [151]. Similarly, Chowdhury and colleagues conjugated the AMP VG16KRKP (VARGWKRKCPLFGKGG) to AuNPs, showing strong bacterial lysis activity, particularly against Salmonella typhi (S. Typhi) [152]. This conjugate effectively targeted both intracellular and extracellular bacteria, without cytotoxicity to eukaryotic cells. In addition, the utilization of AuNPs to prolong the bioactivity of the AMP LL37 was also proved to enhance wound-healing properties in vivo. The LL37-AuNPs conjugates exhibited better performance than free LL37 in accelerating wound closure, suggesting that AuNPs can not only enhance the antimicrobial activity of AMPs but also promote tissue regeneration [153].
AgNPs are widely known for their strong antibacterial properties. These properties arise from two main mechanisms: their ability to directly interact with bacterial membranes, leading to contact killing, and their ion-mediated effects, which induce oxidative stress within bacterial cells [154,155]. Pal and co-authors conjugated the cationic peptide Odorranain-A-OA1 (OA1) with AgNPs (10 nm), significantly improving the stability of the AMP and reducing toxicity to mammalian cells [156]. Likewise, Li et al. synthesized AgNPs@AMP complexes using the AMP (LLRR)3. Their study demonstrated that these nanoparticle-AMP conjugates not only enhanced the stability of AgNPs in aqueous solutions but also significantly boosted their antibacterial efficacy against E. coli and Staphylococcus aureus. The AgNP@AMP complex effectively disrupted bacterial membranes, leading to leakage of cellular contents, which further amplified their antibacterial activity [157].
These studies underscore the promising potential of combining AMPs with various biomaterials, which not only enhances their antibacterial activity but also improves their stability, biocompatibility, and overall therapeutic potential. The integration of AMPs with lipid carriers, nanomaterials, or hydrogels has led to the development of multifunctional systems capable of targeted delivery, controlled release, and enhanced tissue penetration. These combinations have proven effective in diverse clinical applications, such as treating infections, inflammatory diseases, and promoting wound healing.
4.5. Combination with Multiple Biomaterials
The integration of AMPs with nanomaterials proves highly effective in wound-healing applications. One approach involved conjugating AMPs with graphene-AgNPs and embedding the resulting conjugate into chitosan hydrogels to create nanocomposite films (Figure 4a). The incorporation of graphene enhanced the mechanical properties of the hydrogel, providing the structural stability necessary for a functional wound dressing. The antibacterial AgNPs prevented bacterial growth, while AMP ε-poly-L-lysine added hydrophilicity, improving the stability, flexibility, and biocompatibility of the dressing. This combination demonstrated excellent potential for wound healing, showing both mechanical and antibacterial benefits [158]. Similarly, an antibacterial skin coating was developed for acne treatment by integrating AMP HHC36 with AgNPs conjugates in a carboxymethyl chitosan/sodium alginate (CMCS/SA) hydrogel. This composite hydrogel exhibited superior antibacterial performance compared to using the AMP or AgNPs alone, highlighting the potential of AMP–metal nanoparticle combinations in acne therapy [159].
In the same way, an antibacterial skin coating was developed for acne treatment by integrating AMP HHC36 with AgNPs conjugates in a carboxymethyl chitosan/sodium alginate (CMCS/SA) hydrogel. This composite hydrogel exhibited significantly enhanced antibacterial efficacy compared to the use of either AMP or AgNPs alone, underscoring the potential of AMP-metal nanoparticle formulations in dermatological applications.
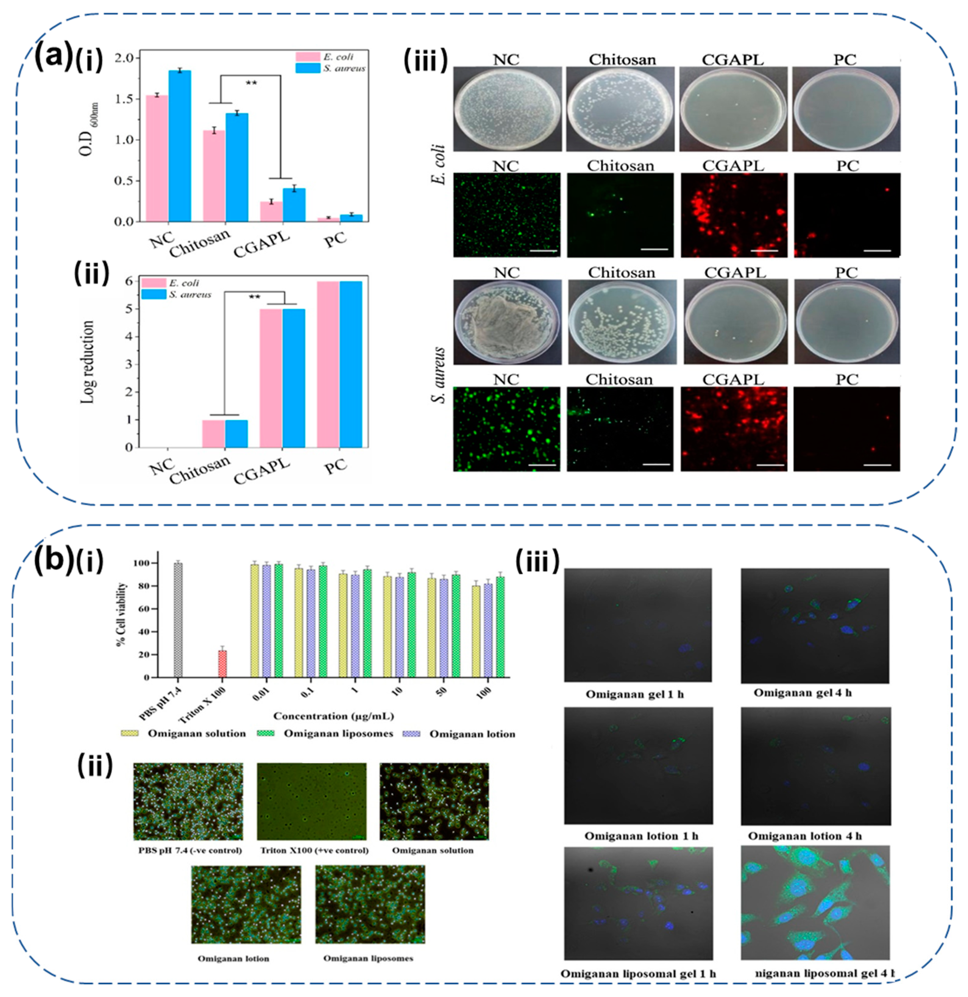
Integrating the optimization of antimicrobial peptides (AMPs) with the strategic use of carrier systems is also an effective strategy to maximize their antibacterial potency. For instance, Cantor and colleagues explored two approaches: (i) structural modification of AMPs and (ii) incorporating the modified peptides into lipid nanocarriers. By coating liposomes with the polymer Eudragit E-100, the antibacterial activity of the two modified peptides against L. monocytogenes was significantly enhanced—2083-fold and 1562-fold, respectively [160]. Similarly, encapsulating Omiganan, an AMP, within liposomes using reverse-phase evaporation technology and incorporating them into Carbopol 934P hydrogel not only improves the encapsulation efficiency (72%) and loading efficiency (7.8%) but also facilitates controlled release and enhanced permeability compared to traditional formulations (Figure 4b). The approach resulted in a significant reduction in pro-inflammatory cytokines and improved the condition of atopic dermatitis and psoriasis lesions, demonstrating the therapeutic potential of AMP-loaded liposomes in inflammatory skin diseases [161].
These studies underscore the promise of combining AMPs with various biomaterials, not only enhancing their antibacterial activity but also improving their stability, biocompatibility, and therapeutic potential. By integrating AMPs with lipid carriers, nanomaterials, or hydrogels, researchers have been able to create multifunctional systems capable of targeted delivery, controlled release, and enhanced tissue penetration. This combination approach has opened valuable avenues for clinical applications, particularly in treating infections, inflammatory diseases, and promoting wound healing.
Despite the clear advantages, several challenges remain in the development of AMP–biomaterial combinations. One significant issue is the scalability of synthesizing these composite systems while maintaining consistent quality and efficacy. Furthermore, the stability of these systems in vivo, particularly their long-term effects, remains a critical consideration for clinical translation. There is also a need to refine the balance between antimicrobial activity and cytotoxicity, ensuring that AMP–biomaterial systems are both effective against pathogens and safe for human use. Moving forward, research should focus on optimizing the interactions between AMPs and biomaterials, enhancing their stability, biocompatibility, and targeting specificity, to ensure their successful clinical applications.
Figure 4.
Two distinct approaches to enhancing the efficacy of AMPs in combination with biomaterials. (a) The integration of AMPs with AgNPs and hydrogels to form the nanobiocomposite hydrogel CGAPL. The antibacterial properties of chitosan and CGAPL were assessed against E. coli and Staphylococcus aureus through turbidimetry (i) and plate-counting assays (ii). Representative agar plate images and fluorescence micrographs (iii) show enhanced antibacterial action by CGAPL, highlighting its superior efficacy, ** p value < 0.006. Reproduced with permission from ref. [158]. Copyright 2023, Elsevier. (b) The combination of AMPs with liposomes and hydrogels, focusing on Omiganan formulations. In vitro results (i) demonstrate cell viability in 3T3 fibroblast cells, (ii) show cellular uptake of Omiganan formulations, and (iii) assess hemocompatibility. Reproduced with permission from ref. [161]. Copyright 2022, Elsevier.
Figure 4.
Two distinct approaches to enhancing the efficacy of AMPs in combination with biomaterials. (a) The integration of AMPs with AgNPs and hydrogels to form the nanobiocomposite hydrogel CGAPL. The antibacterial properties of chitosan and CGAPL were assessed against E. coli and Staphylococcus aureus through turbidimetry (i) and plate-counting assays (ii). Representative agar plate images and fluorescence micrographs (iii) show enhanced antibacterial action by CGAPL, highlighting its superior efficacy, ** p value < 0.006. Reproduced with permission from ref. [158]. Copyright 2023, Elsevier. (b) The combination of AMPs with liposomes and hydrogels, focusing on Omiganan formulations. In vitro results (i) demonstrate cell viability in 3T3 fibroblast cells, (ii) show cellular uptake of Omiganan formulations, and (iii) assess hemocompatibility. Reproduced with permission from ref. [161]. Copyright 2022, Elsevier.

5. Design and Optimization of Antimicrobial Peptides
Although AMPs are less likely to develop resistance, certain mechanisms of resistance have already emerged in bacteria [162]. If these challenges are not addressed, we may face similar issues as with antibiotics, necessitating the search for new alternatives. To mitigate this, strategies like combining AMPs with antibiotics [163,164], as well as computer-aided design and structural optimization methods, have shown promise in improving the efficacy, stability, and safety of AMPs for clinical use.
5.1. Structure-Based Optimization of Antimicrobial Peptides
Natural AMPs often suffer from structural instability and sensitivity to physiological conditions, which limits their clinical application. Therefore, researchers have employed various structural optimization strategies to enhance their stability, antimicrobial efficacy, and therapeutic potential [165].
5.1.1. Peptide Truncation and Amino Acid Substitution
By truncating the peptide chain or substituting amino acids, the stability and antimicrobial activity of AMPs can be significantly improved. Notably, Ye et al. obtained a truncated AMP (NCM4) from the green sea turtle’s Cm-CATH2, which exhibited enhanced antibacterial, anti-inflammatory and anti-biofilm properties with minimal cytotoxicity. Further ornithine substitution led to oNCM, which showed better stability without compromising antibacterial potency [166]. Likewise, KR-12, a truncated human host-defense peptide LL-37, was designed to a scaffold-cyclized dimer through disulfide, which showed improved stability under physiological conditions and retained strong antibacterial activities [167].
5.1.2. Cyclization and Modifications
Cyclization via disulfide bonds or introducing helical structures can significantly enhance the stability and activity of AMPs. For example, crabrolin-TR, a modified AMP obtained from the venom of the European hornet, demonstrated enhanced antibacterial activity against P. aeruginosa [168]. Similarly, [Lys4,19,Leu20]R2AW(1-22)-NH2, a modified version of the helical-loop peptide ranatuerin-2-AW (R2AW) from the skin secretions of the Wuyi torrent frog, exhibited improved antimicrobial and anticancer activities due to enhanced cationicity and hydrophobicity [169].
These structural optimization strategies have paved the way for the development of AMPs with greater stability, antimicrobial potency, and reduced toxicity, which are crucial for their clinical applications.
5.2. Computer-Aided Design of Antimicrobial Peptides
Traditional methods of AMP development, including isolation from natural sources and chemical synthesis, are time-consuming and costly. With the rapid advancement of computer technology and bioinformatics, researchers can now design new AMPs using computer-aided design (CAD) techniques, significantly speeding up the discovery and optimization process (Table 2). These methods not only significantly shorten the drug-development cycle but also enhance the accuracy and efficiency of AMP design.
The computer prediction methods can be generally categorized into five categories, including AMPs (computer models predict short peptide sequences with antimicrobial activity), AMP precursors (predicting AMP precursor sequences, which are inactive forms of AMPs that can be processed into active peptides by specific enzymes in vivo), AMPs and precursors (simultaneously optimizing both AMPs and their precursors to enhance their functionality and activity), processing enzymes (predicting and designing enzymes that are responsible for processing AMP precursors into their active forms), and environmental factors (considering the interactions between AMPs and their environment (such as pH, salt concentration, and temperature), which helps in designing more stable AMPs under physiological conditions) (Table 3). These methods are supported by large AMP databases such as APD3 (AMP Database) [170] and AMPSphere [14], which include thousands of AMP sequences and their biological data. Researchers can search these databases for existing active peptides, which can be used to predict new sequences and characteristics of AMPs. APD3 currently arranges AMPs in the following manner: (1) natural AMPs; (2) AMPs with known amino acid sequences; (3) AMPs with known activities (e.g., MIC < 100 μM); and (4) peptides with fewer than 100 amino acids [170]. This organization allows for a more convenient and efficient search of AMPs, making it easier for researchers to find peptides with desired properties. Additionally, there are other tools for screening and identifying AMPs, such as dbAMP [171] and Ensemble-AMPPred [172], which further support the discovery of new peptides by providing access to a wide array of sequence and activity data (Table 4).
Computer predictions not only help efficiently identify potential AMP sequences but also allow simulations of how environmental factors affect AMP activity. For instance, using algorithms like Support Vector Machines (SVM), researchers can screen AMP sequences from the database and simulate their stability and antimicrobial activity under different pH values and temperatures. Pleurocidin, an AMP discovered using this method, demonstrated strong antibacterial potential in computer simulations and subsequent experimental validation [173]. Moreover, DP7, a computer-designed AMP, has been shown to effectively combat multidrug-resistant (MDR) P. aeruginosa and related infections, demonstrating strong antimicrobial activity in laboratory tests [174]. Alternatively, the Joker algorithm can also be used to design AMP sequences [175]. For instance, EcDBS1R6, originally a peptide derived from the signal peptide sequence of E. coli, was modified into an AMP through the Joker algorithm [176]. The advantage of computational design lies in its ability to generate AMP sequences with enhanced antimicrobial activity while minimizing unwanted toxicity or instability during synthesis.
Table 2.
Artificially synthesized AMPs.
Table 2.
Artificially synthesized AMPs.
| ID | Amino Acid Sequence | Activity | Target Site | 3D Structure |
|---|---|---|---|---|
| Magainin-2 [F16W] | GIGKFLHSAKKFGKAWVGEIMNS | G+ bacteria, G− bacteria, Mammalian Cell | Lipid Bilayer | β-sheet |
| Dermaseptin S4 (1–13) AMD [M4K] | ALWKTLLKKVLKA | G+ bacteria, G− bacteria, Parasite, Fungus, Mammalian Cell | Lipid Bilayer | β-sheet |
| Dermaseptin S4 (1–16) [M4K] | ALWKTLLKKVLKAAAK | G+ bacteria, G− bacteria, Virus, Parasite, Fungus, Mammalian Cell | Lipid Bilayer, Virus entry | β-sheet |
| Dermaseptin S4 [M4K] [N20K] | ALWKTLLKKVLKAAAKAALKAVLVGANA | G+ bacteria, G− bacteria, Virus, Parasite, Cancer, Fungus, Mammalian Cell, Biofilm | Lipid Bilayer, Virus entry | β-sheet |
| Dermaseptin S4 (5–15) AMD | TLLKKVLKAAA | G+ bacteria, G− bacteria | Lipid Bilayer | β-sheet |
| Dermaseptin S4 (4–15) AMD [M4K] | KTLLKKVLKAAA | G+ bacteria, G− bacteria | Lipid Bilayer | β-sheet |
| Magainin-2 [S8K,A9V,K11S,A15S,F16W,V17I] | GIGHFLHKVKSFGKSWIGEIMNS | G+ bacteria, G− bacteria, Mammalian Cell | Lipid Bilayer | β-sheet |
| Magainin-2 [L6G,H7K,S8A,K10A,K11H,A15K,F16W] | GIAKFGKAAAHFGKKWVGELMNS | G+ bacteria, G− bacteria, Mammalian Cell | Lipid Bilayer | β-sheet |
| CAP7 (1–20) [L6K,I13K] | GLRKRKRKFRNKKKEKLKKI | G+ bacteria, G− bacteria | Lipid Bilayer | β-sheet |
| CAP7 (1–20) [R5A,K16A] | GLRKALRKFRNKIKEALKKI | G+ bacteria, G− bacteria | Lipid Bilayer | β-sheet |
| LL-37 fragment KR-12 | KRIVQRIKDFLR | G+ bacteria, G− bacteria, Virus, Cancer, Fungus, Mammalian Cell, Biofilm | Lipid Bilayer, Virus replication | β-sheet |
| LL-37 (13–32) [I13G,G14I,E16Q] | GIKQFKRIVQRIKDFLRNLV | Virus, Mammalian Cell | Virus replication | β-sheet |
| Tritrpticin [V1R,W7VC]-R | RRRFPWVCWPFLRRR | Fungus | Lipid Bilayer | β-sheet |
| Cathelicidin-6 (1–15) | GRFKRFRKKFKKLFK | Virus, Mammalian Cell | Virus replication | β-sheet |
| Cathelicidin-6 (1–18) [F6I,F10L, L17I] | GRFKRIRKKLKKLFKKIS | Virus, Mammalian Cell | Virus replication | β-sheet |
| CP26, MBI 26 | KWKSFIKKLTSAAKKVVTTAKPLISS | G+ bacteria, G− bacteria, Fungus, Mammalian Cell | Lipid Bilayer | β-sheet |
| CEME | KWKLFKKIGIGAVLKVLTTGLPALIS | G+ bacteria, G− bacteria, Fungus | Lipid Bilayer | β-sheet |
| CEMA, MBI-28 | KWKLFKKIGIGAVLKVLTTGLPALKLTK | G+ bacteria, G− bacteria, Mammalian Cell | Lipid Bilayer | β-sheet |
| CP29, MBI 29 | KWKSFIKKLTTAVKKVLTTGLPALIS | G+ bacteria, G− bacteria, Fungus, Mammalian Cell | Lipid Bilayer | β-sheet |
| BP100 | KKLFKKILKYL | G+ bacteria, G− bacteria, Cancer, Fungus, Mammalian Cell | Lipid Bilayer | β-sheet |
| P18 | KWKLFKKIPKFLHLAKKF | G+, G−, Cancer, Fungus, Mammalian Cell | Lipid Bilayer | β-sheet |
| Loop region of human lactoferricin | FQWQRNMRKVRGPPVS | G+ bacteria, G− bacteria | Lipid Bilayer | β-sheet |
| [RW]5 | RWRWRWRWRW | G+ bacteria, G− bacteria, Fungus, Mammalian Cell | Lipid Bilayer | β-sheet |
| Amphipathic-1l, K6L9 | LKLLKKLLKKLLKLL | G+ bacteria, G− bacteria, Mammalian Cell | Lipid Bilayer | β-sheet |
| (RW)3 | RWRWRW | G+, G−, Cancer, Fungus, Mammalian Cell | Lipid Bilayer | β-sheet |
| B-38 | IKQLLHFFQRF | G+ bacteria, G− bacteria | Lipid Bilayer | Mixed-αβ |
| Thanatin (8–21) | IIYCNRRTGKCQRM | G+ bacteria, G− bacteria, Fungus | Lipid Bilayer | β-sheet |
| 50S ribosomal protein L1 HP (2–20) [Q16W] | AKKVFKRLEKLFSKIWNDK | G+ bacteria, G− bacteria, Fungus | Lipid Bilayer | β-sheet |
| Esculentin (1–21) | GIFSKLAGKKIKNLLISGLKG | G+ bacteria, G− bacteria, Cancer, Fungus, Mammalian Cell, Biofilm | Lipid Bilayer, DNA/RNA | β-sheet |
| Ovispirin-3 -OH | KNLRRIIRKIIHIIKKYG | G+ bacteria, G− bacteria, Cancer, Fungus, Mammalian Cell | Lipid Bilayer | β-sheet |
| Cecropin A (1–7) + Melittine (2–9), CM15 | KWKLFKKIGAVLKVL | G+ bacteria, G− bacteria, Mammalian Cell, Biofilm | Lipid Bilayer | β-sheet |
| gp41w | KWASLWNWFNITNWLWYIK | G+ bacteria, G− bacteria, Mammalian Cell | Lipid Bilayer | Mixed-αβ |
| Anoplin [R5W] | GLLKWIKTLL | G+ bacteria, G− bacteria, Fungus, Mammalian Cell | Lipid Bilayer | β-sheet |
The aforementioned data are sourced from DBAASP v3 [177], with the date of reference being February 2025.
Despite the significant potential of CAD, no current method has been able to generate AMPs with characteristics superior to those optimized using known natural peptides for training. This suggests that, during AMP optimization, multiple factors must be considered, including antimicrobial activity, cytotoxicity, resistance to protease degradation, and other biological functions. Furthermore, the generated AMP sequences should ideally surpass the training samples in functionality, while maintaining biological relevance and stability.
With continuous improvements in computational design methods and tools, the future of AMP design looks promising. It is expected that these approaches will allow for the creation of more precise and effective AMPs, ultimately driving their clinical application against a broad range of pathogens.
Table 3.
Accessible databases for AMPs.
Table 3.
Accessible databases for AMPs.
| Database | URL |
|---|---|
| APD3 | https://aps.unmc.edu/home (accessed on 20 March 2025) |
| Cybase | https://www.cybase.org.au/ (accessed on 20 March 2025) |
| BACTIBASE | http://gec.u-picardie.fr/adaptable/ (accessed on 20 March 2025) |
| PhytAMP | http://gec.u-picardie.fr/adaptable/ (accessed on 20 March 2025) |
| CAMP | https://camp.bicnirrh.res.in/ (accessed on 20 March 2025) |
| DADP | http://split4.pmfst.hr/dadp/ (accessed on 20 March 2025) |
| DBAASP v3 | https://www.dbaasp.org/home (accessed on 20 March 2025) |
| DRAMP | http://dramp.cpu-bioinfor.org/ (accessed on 20 March 2025) |
Table 4.
Prediction tools for AMPs.
Table 4.
Prediction tools for AMPs.
| Prediction Tool | URL |
|---|---|
| APD3 | https://aps.unmc.edu/home (accessed on 20 March 2025) |
| BAGEL | http://bagel.molgenrug.nl/ (accessed on 20 March 2025) |
| antiSMASH | https://antismash.secondarymetabolites.org/#!/start (accessed on 20 March 2025) |
| AMPA | https://tcoffee.crg.eu/apps/ampa/do (accessed on 20 March 2025) |
| AMP_Scanner | https://www.dveltri.com/ascan/ (accessed on 20 March 2025) |
| CyPred | http://biomine.cs.vcu.edu/servers/CyPred/ (accessed on 20 March 2025) |
| AVPpred | http://crdd.osdd.net/servers/avppred (accessed on 20 March 2025) |
| AntiBP3 | https://webs.iiitd.edu.in/raghava/antibp3/ (accessed on 20 March 2025) |
5.3. Conjugation of Antimicrobial Peptides
While AMPs are effective against a wide range of pathogens, their practical applications are often limited by issues such as structural instability and sensitivity to physiological conditions. One promising strategy to enhance the effectiveness of AMPs is the conjugation of AMPs with antibiotics or other molecules. This combination can improve the specificity of AMPs against target microorganisms while synergizing with antibiotics to reduce toxicity to host cells, ultimately enhancing therapeutic safety. By forming conjugates, researchers can address limitations such as poor solubility, low bioavailability, or the emergence of antibiotic resistance.
For instance, vancomycin, an antibiotic commonly used to treat multidrug-resistant infections caused by G+ bacteria, has faced growing resistance, particularly from vancomycin-resistant Enterococcus faecium (E. faecium) and Staphylococcus aureus. To overcome this challenge, Umstätter and co-authors developed a conjugate of vancomycin with polycationic peptide Hecate (Figure 5a). This conjugate (FU002) exhibited a remarkable 1000-fold increase in antimicrobial activity compared to the free antibiotic, while blockade experiments revealed that its bactericidal mechanism is distinctly different from those of vancomycin and teicoplanin. Meanwhile, it shows no cytotoxicity to mammalian cells, demonstrating its potential as an effective strategy to combat resistant pathogens [178]. Similarly, Ptaszyńska et al. conjugated an AMP HLopt with antibiotics levofloxacin and ciprofloxacin. While only the ciprofloxacin conjugate showed enhanced antimicrobial activity, both conjugates exhibited improved solubility over a wide pH range, unlike the parent antibiotics, which are soluble only at pH 5. This enhancement in solubility overcame the limitations of conventional drug-delivery systems, thus improving the bioavailability and therapeutic efficacy of the conjugated drugs [179]. In addition, the combination of GL13K and tobramycin can eradicate P. aeruginosa at concentrations where each drug alone is ineffective [180]. Additionally, ampicillin can enhance the killing of vancomycin-resistant Enterococcus (VRE) mediated by daptomycin and cationic host-defense peptides [181].
The combination of AMPs with antibiotics can also result in synergistic effects, where the antimicrobial activity of one compound is amplified by the other. A notable example is that the synergistic use of the AMP GL13K with the antibiotic tobramycin was found to effectively eradicate P. aeruginosa at concentrations where each drug alone would be ineffective. This demonstrates the potential of combining AMPs with antibiotics to combat resistant bacterial strains more effectively [180]. Additionally, ampicillin, when combined with daptomycin and cationic host-defense peptides, significantly enhanced the killing of VRE. This synergistic effect suggests that AMP–antibiotic conjugates could be a promising approach to treating difficult-to-treat infections caused by resistant strains [181].
These examples underscore the growing potential of AMP conjugation strategies, not only for improving antimicrobial efficacy but also for overcoming the challenges posed by antibiotic resistance and poor drug delivery. By leveraging the unique properties of both AMPs and antibiotics, such conjugates can provide a more versatile and effective approach to tackling multidrug-resistant bacterial infections.
In addition to conjugation with antibiotics, conjugating AMPs with polymers is also a highly effective approach, which can improve their stability, prolong their circulation time, and reduce toxicity. For instance, hydroxyapatite (HA) was conjugated with innate defense regulator-1018, forming the modified peptide SHABP, which showed enhanced antimicrobial activity against biofilm-associated microorganisms [182]. Moreover, Lu and colleagues designed a star-shaped molecular scaffold with polyethyleneimine as the core and L-lysine on the surface, which improved the stability of AMPs, protected them from proteolysis, and extended their duration of action in vivo (Figure 5b). Time-kill assays revealed that P2 exhibits significantly stronger bactericidal activity compared to PLL alone. These findings suggest that P2 promotes membrane-induced peptide aggregation and subsequent cellular internalization, potentially underpinning its enhanced antimicrobial efficacy [183].
Recently, researchers have focused on designing hybrid peptides by combining different AMPs or peptide segments, which can significantly enhance antimicrobial activity and targeting ability while reducing cytotoxicity. Researchers created a hybrid peptide PA2-GNU7 by combining the targeting peptide PA2, which binds to the OprF porin on P. aeruginosa with AMP GNU7. As shown in Figure 5c, PA2-GUN7 demonstrates remarkable selective bactericidal activity against P. aeruginosa [184]. In addition, a chimeric human defensin (H4), combining sequences from human β-defensin-3 (hBD-3) and human β-defensin-4 (hBD-4), showed superior antimicrobial activity compared to either hBD-3 or hBD-4 alone [185].
Figure 5.
Strategies for enhancing the bactericidal activity of AMPs through conjugation with different molecules. (a) Conjugation of AMPs with antibiotics. (i) The peptide–antibiotic conjugate FU002, formed by conjugating an AMP with vancomycin. (ii) Antibacterial activity of vancomycin and its derivative FU002 (* = clinical isolate). (iii) Blocking experiments with the Nα,Nϵ-diacetyl-Lys-d-Ala-d-Ala binding motif on Staphylococcus aureus NCTC 10442. Reproduced with permission from ref. [178]. Copyright 2020, Wiley-VCH Verlag GmbH & Co. KGaA. (b) Conjugation of AMPs with polymers. (i) Schematic illustration of a star-shaped polymer (P2). (ii) Time-kill curves of P2 and linear PLL against MRSA. (iii) 3D-SIM images of bacteria before and after treatment with FITC-labeled P2 at 1 × MIC. Arrows indicate the local high green fluorescence on the membrane. Reproduced with permission from ref. [183]. Copyright 2019, Elsevier. (c) Conjugation of AMPs with peptides. (i) Schematic illustration of the hybrid peptide PA2-GUN7. (ii,iii) Selective bactericidal activity of the hybrid peptide against P. aeruginosa. Reproduced with permission from ref. [184]. Copyright 2020, Elsevier.
Figure 5.
Strategies for enhancing the bactericidal activity of AMPs through conjugation with different molecules. (a) Conjugation of AMPs with antibiotics. (i) The peptide–antibiotic conjugate FU002, formed by conjugating an AMP with vancomycin. (ii) Antibacterial activity of vancomycin and its derivative FU002 (* = clinical isolate). (iii) Blocking experiments with the Nα,Nϵ-diacetyl-Lys-d-Ala-d-Ala binding motif on Staphylococcus aureus NCTC 10442. Reproduced with permission from ref. [178]. Copyright 2020, Wiley-VCH Verlag GmbH & Co. KGaA. (b) Conjugation of AMPs with polymers. (i) Schematic illustration of a star-shaped polymer (P2). (ii) Time-kill curves of P2 and linear PLL against MRSA. (iii) 3D-SIM images of bacteria before and after treatment with FITC-labeled P2 at 1 × MIC. Arrows indicate the local high green fluorescence on the membrane. Reproduced with permission from ref. [183]. Copyright 2019, Elsevier. (c) Conjugation of AMPs with peptides. (i) Schematic illustration of the hybrid peptide PA2-GUN7. (ii,iii) Selective bactericidal activity of the hybrid peptide against P. aeruginosa. Reproduced with permission from ref. [184]. Copyright 2020, Elsevier.

6. Challenges and Opportunities
The global antimicrobial resistance (AMR) crisis has prompted a surge of interest in alternative therapeutic agents, with AMPs emerging as a promising class of anti-infective agents. Due to their broad-spectrum activity, low likelihood of resistance development, and unique antibacterial mechanisms of action, AMPs present great potential in addressing infections caused by multidrug-resistant pathogens. However, despite their promising prospects, AMPs still face several significant challenges in clinical application.
One of the main challenges is toxicity, particularly nephrotoxicity and hemolysis. AMPs such as colistin have been reported to cause kidney damage at concentrations necessary for antimicrobial activity. This issue arises because the therapeutic concentrations of AMPs often overlap with the concentrations that induce acute kidney injury, narrowing the therapeutic window and limiting their clinical use [186,187,188]. Additionally, the positive charges of AMPs can interact with the negatively charged membranes of red blood cells, leading to hemolysis, which further limits their safety profile in vivo [189,190,191,192]. These toxicities raise concerns about the systemic use of AMPs, particularly for long-term or large-scale applications.
Another major challenge lies in the structural instability of many AMPs. Most natural AMPs are susceptible to degradation by proteases and have poor stability under physiological conditions, which affects their therapeutic efficacy. While various modifications, such as truncation, cyclization, and conjugation with other molecules, have been proposed to enhance AMP stability, finding a balance between maintaining high antibacterial activity and improving stability remains a critical issue.
In response to these challenges, several promising strategies are being explored. For instance, the design of AMP-based nanomedicines and biomaterial combinations offer new opportunities for improving the in vivo performance of AMPs. Encapsulation of AMPs in nanoparticles or conjugating them with polymers can improve their stability, enhance tissue penetration, and facilitate controlled release. These strategies help minimize toxicity while maximizing the therapeutic effects. Combining AMPs with biomaterials such as hydrogels or metal nanoparticles also holds great potential for improving their biocompatibility and enhancing their antibacterial properties. Furthermore, CAD tools such as APD3, dbAMP, and Ensemble-AMPPred have been invaluable in identifying novel AMPs and optimizing their structures. The integration of CAD technologies in AMP development has become a promising avenue for overcoming existing limitations. Using AMP databases and advanced machine learning algorithms, researchers can now predict the sequence-activity relationships of AMPs, thus enabling the design of peptides with enhanced antimicrobial activity and reduced toxicity.
While these advancements show significant promise, there are still several barriers to overcome, particularly in translating these findings from the laboratory to clinical practice. One major issue is the scalability of AMP production, especially when modified peptides or peptide–drug conjugates are involved. Achieving high-yield synthesis and maintaining consistency in the quality of the final product are essential for ensuring that AMPs can be produced at a commercial scale. Moreover, long-term stability remains a concern for AMP formulations, particularly in terms of storage, shelf-life, and resistance to proteolytic degradation in the body. Looking forward, personalized medicine could play a crucial role in the future of AMP-based therapies. By combining AMPs with genomic and microbiomic insights, treatments could be tailored to individual patients, optimizing both the efficacy and safety of AMP therapies. For example, AMPs could be selected based on a patient’s unique microbiome or immune profile, improving therapeutic outcomes and reducing adverse effects.
In summary, while AMPs hold tremendous potential as a new class of antimicrobial agents, they are still hindered by challenges related to toxicity, stability, and scalability. The future of AMP-based therapies will depend on continued innovations in biomaterials, nanotechnology, and computational design, as well as the successful integration of these peptides into clinically feasible formulations. The combination of AMPs with advanced drug-delivery systems and the use of personalized treatment approaches are likely to be the key to overcoming these obstacles. With these advancements, AMPs could play a pivotal role in the fight against antimicrobial resistance, providing a powerful alternative to traditional antibiotics.
Author Contributions
Conceptualization, J.M. and J.C.; Writing—review and editing, H.Z., J.L., Z.M. and J.C.; Project administration, J.M. All authors have read and agreed to the published version of the manuscript.
Funding
This work was supported by Jilin Province Science and Technology Development Project [grant numbers 20240101145JC for JC] and the National Natural Science Foundation of China [grant number 22407048 for JC].
Institutional Review Board Statement
Not applicable.
Informed Consent Statement
Not applicable.
Data Availability Statement
No new data were created or analyzed in this study. Data sharing is not applicable to this article.
Conflicts of Interest
The authors declare no conflicts of interest.
Abbreviations
The following abbreviations are used in this manuscript:
| AMPs | antimicrobial peptides |
| NMR | nuclear magnetic resonance |
| CD | circular dichroism |
| MIC | minimum inhibitory concentration |
| PKA | protein kinase A |
| RhoG | Ras homolog family member G |
| LPS | lipopolysaccharide |
| FDA | Food and Drug Administration |
| PLGA | poly (lactic-co-glycolic acid) |
| PEG | polyethylene glycol |
| PVA | polyvinyl alcohol |
| CS | chitosan |
| MIC | minimal inhibit concentration |
| GRAS | generally recognized as safe |
| GMP | glycomacropeptide |
| MBC | minimum bactericidal concentration |
| LNPs | lipid nanoparticles |
| HSPC | L-α-phosphatidylcholine |
| DPPG | 1,2-Dipalmitoyl-sn-glycero-3-phosphoglycerol |
| GMO | glyceryl monooleate |
| AZT | azithromycin |
| MRSA | methicillin-resistant Staphylococcus aureus |
| FBS | fetal bovine serum |
| PAO | plasma amine oxidase |
| ODEX | oxidized dextran |
| PRP | platelet-rich plasma |
| SBMA | sulfonate betaine ester |
| AAc | acrylic acid |
| MNPs | metal-based nanoparticles |
| AuNPs | gold nanoparticles |
| AgNPs | silver nanoparticles |
| OA1 | Odorranain-A-OA1 |
| CMCS/SA | chitosan/sodium alginate |
| R2AW | ranatuerin-2-AW |
| CAD | computer-aided design |
| SVM | Support Vector Machines |
| MDR | multidrug-resistant |
| VRE | vancomycin-resistant Enterococcus |
| HA | hydroxyapatite |
| hBD-3 | β-defensin-3 |
| hBD-4 | β-defensin-4 |
| PEI | polyethyleneimine |
| PLL | poly (L-lysine) |
| AMR | antimicrobial resistance |
| G+ | Gram-positive |
| G− | Gram-negative |
References
- Molineri, A.I.; Camussone, C.; Zbrun, M.V.; Archilla, G.S.; Cristiani, M.; Neder, V.; Calvinho, L.; Signorini, M. Antimicrobial Resistance of Staphylococcus Aureus Isolated from Bovine Mastitis: Systematic Review and Meta-Analysis. Prev. Vet. Med. 2021, 188, 105261. [Google Scholar] [CrossRef]
- van Eijk, M.; Boerefijn, S.; Cen, L.; Rosa, M.; Morren, M.J.H.; van der Ent, C.K.; Kraak, B.; Dijksterhuis, J.; Valdes, I.D.; Haagsman, H.P.; et al. Cathelicidin-Inspired Antimicrobial Peptides as Novel Antifungal Compounds. Med. Mycol. 2020, 58, 1073–1084. [Google Scholar] [CrossRef] [PubMed]
- Moretta, A.; Scieuzo, C.; Petrone, A.M.; Salvia, R.; Manniello, M.D.; Franco, A.; Lucchetti, D.; Vassallo, A.; Vogel, H.; Sgambato, A.; et al. Antimicrobial Peptides: A New Hope in Biomedical and Pharmaceutical Fields. Front. Cell. Infect. Microbiol. 2021, 11, 668632. [Google Scholar] [CrossRef]
- Monteiro, J.M.C.; Oliveira, M.D.; Dias, R.S.; Nacif-Marçal, L.; Feio, R.N.; Ferreira, S.O.; Oliveira, L.L.; Silva, C.C.; Paula, S.O. The Antimicrobial Peptide HS-1 Inhibits Dengue Virus Infecstion. Virology 2018, 514, 79–87. [Google Scholar] [CrossRef]
- Yang, M.; Zhang, C.; Hansen, S.A.; Mitchell, W.J.; Zhang, M.Z.; Zhang, S. Antimicrobial Efficacy and Toxicity of Novel CAMPs against P. aeruginosa Infection in a Murine Skin Wound Infection Model. BMC Microbiol. 2019, 19, 293. [Google Scholar] [CrossRef]
- Nicolas, P.; Mor, A. Peptides as Weapons against Microorganisms in the Chemical Defense System of Vertebrates. Annu. Rev. Microbiol. 1995, 49, 277–304. [Google Scholar] [CrossRef]
- Magana, M.; Pushpanathan, M.; Santos, A.L.; Leanse, L.; Fernandez, M.; Ioannidis, A.; Giulianotti, M.A.; Apidianakis, Y.; Bradfute, S.; Ferguson, A.L.; et al. The Value of Antimicrobial Peptides in the Age of Resistance. Lancet Infect. Dis. 2020, 20, e216–e230. [Google Scholar] [CrossRef]
- Kapoor, G.; Saigal, S.; Elongavan, A. Action and Resistance Mechanisms of Antibiotics: A Guide for Clinicians. J. Anaesthesiol. Clin. Pharmacol. 2017, 33, 300–305. [Google Scholar] [CrossRef]
- Baran, A.; Kwiatkowska, A.; Potocki, L. Antibiotics and Bacterial Resistance—A Short Story of an Endless Arms Race. Int. J. Mol. Sci. 2023, 24, 5777. [Google Scholar] [CrossRef]
- Bucataru, C.; Ciobanasu, C. Antimicrobial Peptides: Opportunities and Challenges in Overcoming Resistance. Microbiol. Res. 2024, 286, 127822. [Google Scholar] [CrossRef]
- Ma, B.; Fang, C.; Lu, L.; Wang, M.; Xue, X.; Zhou, Y.; Li, M.; Hu, Y.; Luo, X.; Hou, Z. The Antimicrobial Peptide Thanatin Disrupts the Bacterial Outer Membrane and Inactivates the NDM-1 Metallo-β-Lactamase. Nat. Commun. 2019, 10, 3517. [Google Scholar] [CrossRef] [PubMed]
- Baharin, N.H.Z.; Mokhtar, N.F.K.; Desa, M.N.M.; Gopalsamy, B.; Zaki, N.N.M.; Yuswan, M.H.; Muthanna, A.; Dzaraly, N.D.; Abbasiliasi, S.; Hashim, A.M.; et al. The Characteristics and Roles of Antimicrobial Peptides as Potential Treatment for Antibiotic-Resistant Pathogens: A Review. PeerJ 2021, 9, e12193. [Google Scholar] [CrossRef] [PubMed]
- Meena, D.K.; Jayanthi, M. Monitoring Antibiotic Use in Public Health Care Facilities of South Indian Union Territory: A Step to Promote Rational Use of Antibiotics. Cureus 2021, 13, e18431. [Google Scholar] [CrossRef] [PubMed]
- Santos-Júnior, C.D.; Torres, M.D.T.; Duan, Y.; del Río, Á.R.; Schmidt, T.S.B.; Chong, H.; Fullam, A.; Kuhn, M.; Zhu, C.; Houseman, A.; et al. Discovery of Antimicrobial Peptides in the Global Microbiome with Machine Learning. Cell 2024, 187, 3761–3778.e16. [Google Scholar] [CrossRef]
- Sabin, A.B. A Study Of The Therapeutic Mechanism Of Antipneumococcic Serum On The Experimental Dermal Pneumococcus Infection In Rabbits. J. Exp. Med. 1933, 57, 139–163. [Google Scholar] [CrossRef]
- Dömer, D.; Walther, T.; Möller, S.; Behnen, M.; Laskay, T. Neutrophil Extracellular Traps Activate Proinflammatory Functions of Human Neutrophils. Front. Immunol. 2021, 12, 636954. [Google Scholar] [CrossRef]
- Berkowitz, B.A.; Bevins, C.L.; Zasloff, M.A. Magainins: A New Family of Membrane-Active Host Defense Peptides. Biochem. Pharmacol. 1990, 39, 625–629. [Google Scholar] [CrossRef]
- Brady, D.; Grapputo, A.; Romoli, O.; Sandrelli, F. Insect Cecropins, Antimicrobial Peptides with Potential Therapeutic Applications. Int. J. Mol. Sci. 2019, 20, 5862. [Google Scholar] [CrossRef]
- Huan, Y.; Kong, Q.; Mou, H.; Yi, H. Antimicrobial Peptides: Classification, Design, Application and Research Progress in Multiple Fields. Front. Microbiol. 2020, 11, 582779. [Google Scholar] [CrossRef]
- Kościuczuk, E.M.; Lisowski, P.; Jarczak, J.; Strzałkowska, N.; Jóźwik, A.; Horbańczuk, J.; Krzyżewski, J.; Zwierzchowski, L.; Bagnicka, E. Cathelicidins: Family of Antimicrobial Peptides. A Review. Mol. Biol. Rep. 2012, 39, 10957–10970. [Google Scholar] [CrossRef]
- Zhai, Y.J.; Feng, Y.; Ma, X.; Ma, F. Defensins: Defenders of Human Reproductive Health. Hum. Reprod. Update 2023, 29, 126–154. [Google Scholar] [CrossRef] [PubMed]
- Sharma, P.; Kaur, J.; Sharma, G.; Kashyap, P. Plant Derived Antimicrobial Peptides: Mechanism of Target, Isolation Techniques, Sources and Pharmaceutical Applications. J. Food Biochem. 2022, 46, e14348. [Google Scholar] [CrossRef] [PubMed]
- de Veer, S.J.; Kan, M.W.; Craik, D.J. Cyclotides: From Structure to Function. Chem. Rev. 2019, 119, 12375–12421. [Google Scholar] [CrossRef] [PubMed]
- Kamimori, H.; Hall, K.; Craik, D.J.; Aguilar, M.I. Studies on the Membrane Interactions of the Cyclotides Kalata B1 and Kalata B6 on Model Membrane Systems by Surface Plasmon Resonance. Anal. Biochem. 2005, 337, 149–153. [Google Scholar] [CrossRef]
- Wu, J.; Zang, M.; Wang, S.; Zhao, B.; Bai, J.; Xu, C.; Shi, Y.; Qiao, X. Nisin: From a Structural and Meat Preservation Perspective. Food Microbiol. 2023, 111, 104207. [Google Scholar] [CrossRef]
- Peng, S.Y.; You, R.I.; Lai, M.J.; Lin, N.T.; Chen, L.K.; Chang, K.C. Highly Potent Antimicrobial Modified Peptides Derived from the Acinetobacter Baumannii Phage Endolysin LysAB2. Sci. Rep. 2017, 7, 11477. [Google Scholar] [CrossRef]
- Wei, L.; Wu, J.; Liu, H.; Yang, H.; Rong, M.; Li, D.; Zhang, P.; Han, J.; Lai, R. A Mycobacteriophage-derived Trehalose-6,6′-dimycolate-binding Peptide Containing Both Antimycobacterial and Anti-inflammatory Abilities. FASEB J. 2013, 27, 3067–3077. [Google Scholar] [CrossRef]
- Sutton, J.M.; Pritts, T.A. Human Beta-Defensin 3: A Novel Inhibitor of Staphylococcus-Produced Biofilm Production. Commentary on “Human β-Defensin 3 Inhibits Antibiotic-Resistant Staphylococcus Biofilm Formation”. J. Surg. Res. 2014, 186, 99–100. [Google Scholar] [CrossRef]
- Braffman, N.R.; Piscotta, F.J.; Hauver, J.; Campbell, E.A.; Link, A.J.; Darst, S.A. Structural Mechanism of Transcription Inhibition by Lasso Peptides Microcin J25 and Capistruin. Proc. Natl. Acad. Sci. USA 2019, 116, 1273–1278. [Google Scholar] [CrossRef]
- Arias, D.C.H.; Toro, L.J.; Ramirez, G.A.T.; Osorio-Méndez, J.F.; Rodríguez-Carlos, A.; Valle, J.; Marín-Luevano, S.P.; Rivas-Santiago, B.; Andreu, D.; Osorio, J.C.C. Novel Antimicrobial Cecropins Derived from O. Curvicornis and D. Satanas Dung Beetles. Peptides 2021, 145, 170626. [Google Scholar] [CrossRef]
- Cardoso, M.H.; Meneguetti, B.T.; Costa, B.O.; Buccini, D.F.; Oshiro, K.G.N.; Preza, S.L.E.; Carvalho, C.M.E.; Migliolo, L.; Franco, O.L. Non-Lytic Antibacterial Peptides That Translocate Through Bacterial Membranes to Act on Intracellular Targets. Int. J. Mol. Sci. 2019, 20, 4877. [Google Scholar] [CrossRef] [PubMed]
- Wang, C.; Wang, S.; Li, D.; Chen, P.; Han, S.; Zhao, G.; Chen, Y.; Zhao, J.; Xiong, J.; Qiu, J.; et al. Human Cathelicidin Inhibits SARS-CoV-2 Infection: Killing Two Birds with One Stone. ACS Infect. Dis. 2021, 7, 1545–1554. [Google Scholar] [CrossRef] [PubMed]
- He, S.; Wang, G.; Yue, B.; Zhou, S.; Zhang, M. TO17: A Teleost Antimicrobial Peptide That Induces Degradation of Bacterial Nucleic Acids and Inhibits Bacterial Infection in Red Drum, Sciaenops Ocellatus. Fish. Shellfish. Immunol. 2018, 72, 639–645. [Google Scholar] [CrossRef] [PubMed]
- Muñoz-Camargo, C.; Salazar, V.A.; Barrero-Guevara, L.; Camargo, S.; Mosquera, A.; Groot, H.; Boix, E. Unveiling the Multifaceted Mechanisms of Antibacterial Activity of Buforin II and Frenatin 2.3S Peptides from Skin Micro-Organs of the Orinoco Lime Treefrog (Sphaenorhynchus Lacteus). Int. J. Mol. Sci. 2018, 19, 2170. [Google Scholar] [CrossRef]
- Kang, H.K.; Seo, C.H.; Luchian, T.; Park, Y. Pse-T2, an Antimicrobial Peptide with High-Level, Broad-Spectrum Antimicrobial Potency and Skin Biocompatibility against Multidrug-Resistant Pseudomonas Aeruginosa Infection. Antimicrob. Agents Chemother. 2018, 62, e01493-18. [Google Scholar] [CrossRef]
- Samakovlis, C.; Kylsten, P.; Kimbrell, D.A.; Engström, A.; Hultmark, D. The Andropin Gene and Its Product, a Male-Specific Antibacterial Peptide in Drosophila melanogaster. EMBO J. 1991, 10, 163–169. [Google Scholar] [CrossRef]
- Hilchie, A.L.; Vale, R.; Zemlak, T.S.; Hoskin, D.W. Generation of a Hematologic Malignancy-Selective Membranolytic Peptide from the Antimicrobial Core (RRWQWR) of Bovine Lactoferricin. Exp. Mol. Pathol. 2013, 95, 192–198. [Google Scholar] [CrossRef]
- Dickinson, L.; Russell, V.; Dunn, P.E. A Family of Bacteria-Regulated, Cecropin D-like Peptides from Manduca sexta. J. Biol. Chem. 1988, 263, 19424–19429. [Google Scholar] [CrossRef]
- Simmaco, M.; Kreil, G.; Barra, D. Bombinins, Antimicrobial Peptides from Bombina Species. BBA-Biomembr. 2009, 1788, 1551–1555. [Google Scholar] [CrossRef]
- Dennison, S.R.; Harris, F.; Phoenix, D.A. Investigations into the Potential Anticancer Activity of Maximin H5. Biochimie 2017, 137, 29–34. [Google Scholar] [CrossRef]
- Tian, M.; Wang, K.; Liang, Y.; Chai, J.; Wu, J.; Zhang, H.; Huang, X.; Chen, X.; Xu, X. The First Brevinin-1 Antimicrobial Peptide with LPS-Neutralizing and Anti-Inflammatory Activities in Vitro and in Vivo. Front. Microbiol. 2023, 14, 1102576. [Google Scholar] [CrossRef]
- Chen, J.; Yu, C.G.; Zhou, M.M.; Zhang, G.J.; Su, H.L.; Ding, G.H.; Wei, L.; Lin, Z.H.; Ma, L. An Esculentin-1 Homolog from a Dark-Spotted Frog (Pelophylax nigromaculatus) Possesses Antibacterial and Immunoregulatory Properties. BMC Veter. Res. 2024, 20, 164. [Google Scholar] [CrossRef]
- Kato, E.; Uenishi, Y.; Inagaki, Y.; Kurokawa, M.; Kawabata, J. Isolation of Rugosin A, B and Related Compounds as Dipeptidyl Peptidase-IV Inhibitors from Rose Bud Extract Powder. Biosci. Biotechnol. Biochem. 2016, 80, 2087–2092. [Google Scholar] [CrossRef] [PubMed][Green Version]
- Sun, D.; Eccleston, E.D.; Fallon, A.M. Cloning and Expression of Three Cecropin CDNAs from a Mosquito Cell Line. FEBS Lett. 1999, 454, 147–151. [Google Scholar] [CrossRef]
- Ramos-Martín, F.; Herrera-León, C.; D’Amelio, N. Bombyx Mori Cecropin D Could Trigger Cancer Cell Apoptosis by Interacting with Mitochondrial Cardiolipin. Biochim. Biophys. Acta Biomembr. 2022, 1864, 184003. [Google Scholar] [CrossRef]
- Memariani, H.; Memariani, M. Anti-Fungal Properties and Mechanisms of Melittin. Appl. Microbiol. Biotechnol. 2020, 104, 6513–6526. [Google Scholar] [CrossRef]
- Rokitskaya, T.I.; Kolodkin, N.I.; Kotova, E.A.; Antonenko, Y.N. Indolicidin Action on Membrane Permeability: Carrier Mechanism versus Pore Formation. Biochim. Biophys. Acta Biomembr. 2011, 1808, 91–97. [Google Scholar] [CrossRef]
- Arias, M.; Haney, E.F.; Hilchie, A.L.; Corcoran, J.A.; Hyndman, M.E.; Hancock, R.E.W.; Vogel, H.J. Selective Anticancer Activity of Synthetic Peptides Derived from the Host Defence Peptide Tritrpticin. Biochim. Biophys. Acta Biomembr. 2020, 1862, 183228. [Google Scholar] [CrossRef]
- Basso, V.; Garcia, A.; Tran, D.Q.; Schaal, J.B.; Tran, P.; Ngole, D.; Aqeel, Y.; Tongaonkar, P.; Ouellette, A.J.; Selsted, M.E. Fungicidal Potency and Mechanisms of θ-Defensins against Multidrug-Resistant Candida Species. Antimicrob. Agents Chemother. 2018, 62, e00111-18. [Google Scholar] [CrossRef]
- Goyffon, M.; Saul, F.; Faure, G. Relationships between venomous function and innate immune function. Biol. Aujourdhui 2015, 209, 195–210. [Google Scholar] [CrossRef]
- Belmadani, A.; Semlali, A.; Rouabhia, M. Dermaseptin-S1 Decreases Candida Albicans Growth, Biofilm Formation and the Expression of Hyphal Wall Protein 1 and Aspartic Protease Genes. J. Appl. Microbiol. 2018, 125, 72–83. [Google Scholar] [CrossRef] [PubMed]
- Taniguchi, M.; Ochiai, A.; Kondo, H.; Fukuda, S.; Ishiyama, Y.; Saitoh, E.; Kato, T.; Tanaka, T. Pyrrhocoricin, a Proline-Rich Antimicrobial Peptide Derived from Insect, Inhibits the Translation Process in the Cell-Free Escherichia coli Protein Synthesis System. J. Biosci. Bioeng. 2016, 121, 591–598. [Google Scholar] [CrossRef] [PubMed]
- Krizsan, A.; Prahl, C.; Goldbach, T.; Knappe, D.; Hoffmann, R. Short Proline-Rich Antimicrobial Peptides Inhibit Either the Bacterial 70S Ribosome or the Assembly of Its Large 50S Subunit. ChemBioChem 2015, 16, 2304–2308. [Google Scholar] [CrossRef] [PubMed]
- Soletti, R.C.; del Barrio, L.; Daffre, S.; Miranda, A.; Borges, H.L.; Moura-Neto, V.; Lopez, M.G.; Gabilan, N.H. Peptide Gomesin Triggers Cell Death through L-Type Channel Calcium Influx, MAPK/ERK, PKC and PI3K Signaling and Generation of Reactive Oxygen Species. Chem. Biol. Interact. 2010, 186, 135–143. [Google Scholar] [CrossRef]
- Kaneko, Y.; Furukawa, S.; Tanaka, H.; Yamakawa, M. Expression of Antimicrobial Peptide Genes Encoding Enbocin and Gloverin Isoforms in the Silkworm, Bombyx mori. Biosci. Biotechnol. Biochem. 2007, 71, 2233–2241. [Google Scholar] [CrossRef]
- Wang, G. Structures of Human Host Defense Cathelicidin LL-37 and Its Smallest Antimicrobial Peptide KR-12 in Lipid Micelles. J. Biol. Chem. 2008, 283, 32637–32643. [Google Scholar] [CrossRef]
- Huang, D.; Hudson, B.C.; Gao, Y.; Roberts, E.K.; Paravastu, A.K. Solid-State NMR Structural Characterization of Self-Assembled Peptides with Selective 13C and 15N Isotopic Labels. Methods Mol. Biol. 2018, 1777, 23–68. [Google Scholar] [CrossRef]
- Powers, J.P.S.; Hancock, R.E.W. The Relationship between Peptide Structure and Antibacterial Activity. Peptides 2003, 24, 1681–1691. [Google Scholar] [CrossRef]
- Guha, S.; Ferrie, R.P.; Ghimire, J.; Ventura, C.R.; Wu, E.; Sun, L.; Kim, S.Y.; Wiedman, G.R.; Hristova, K.; Wimley, W.C. Applications and Evolution of Melittin, the Quintessential Membrane Active Peptide. Biochem. Pharmacol. 2021, 193, 114769. [Google Scholar] [CrossRef]
- Semeraro, E.F.; Pajtinka, P.; Marx, L.; Kabelka, I.; Leber, R.; Lohner, K.; Vácha, R.; Pabst, G. Magainin 2 and PGLa in Bacterial Membrane Mimics IV: Membrane Curvature and Partitioning. Biophys. J. 2022, 121, 4689–4701. [Google Scholar] [CrossRef]
- Dash, R.; Bhattacharjya, S. Thanatin: An Emerging Host Defense Antimicrobial Peptide with Multiple Modes of Action. Int. J. Mol. Sci. 2021, 22, 1522. [Google Scholar] [CrossRef] [PubMed]
- Gonçalves, S.; Silva, P.M.; Felício, M.R.; de Medeiros, L.N.; Kurtenbach, E.; Santos, N.C. Psd1 Effects on Candida Albicans Planktonic Cells and Biofilms. Front. Cell. Infect. Microbiol. 2017, 7, 249. [Google Scholar] [CrossRef]
- Aumer, T.; Voisin, S.N.; Knobloch, T.; Landon, C.; Bulet, P. Impact of an Antifungal Insect Defensin on the Proteome of the Phytopathogenic Fungus Botrytis cinerea. J. Proteome Res. 2020, 19, 1131–1146. [Google Scholar] [CrossRef] [PubMed]
- Wang, B.; Yao, Y.; Wei, P.; Song, C.; Wan, S.; Yang, S.; Zhu, G.M.; Liu, H.M. Housefly Phormicin Inhibits Staphylococcus Aureus and MRSA by Disrupting Biofilm Formation and Altering Gene Expression in Vitro and in Vivo. Int. J. Biol. Macromol. 2021, 167, 1424–1434. [Google Scholar] [CrossRef]
- Mangano, K.; Klepacki, D.; Ohanmu, I.; Baliga, C.; Huang, W.; Brakel, A.; Krizsan, A.; Polikanov, Y.S.; Hoffmann, R.; Vázquez-Laslop, N.; et al. Inhibition of Translation Termination by the Antimicrobial Peptide Drosocin. Nat. Chem. Biol. 2023, 19, 1082–1090. [Google Scholar] [CrossRef]
- Viel, J.H.; Jaarsma, A.H.; Kuipers, O.P. Heterologous Expression of Mersacidin in Escherichia coli Elucidates the Mode of Leader Processing. ACS Synth. Biol. 2021, 10, 600–608. [Google Scholar] [CrossRef]
- Li, J.F.; Zhang, J.X.; Li, G.; Xu, Y.Y.; Lu, K.; Wang, Z.G.; Liu, J.P. Antimicrobial Activity and Mechanism of Peptide CM4 against Pseudomonas aeruginosa. Food Funct. 2020, 11, 7245–7254. [Google Scholar] [CrossRef]
- Rádis-Baptista, G. Cell-Penetrating Peptides Derived from Animal Venoms and Toxins. Toxins 2021, 13, 147. [Google Scholar] [CrossRef]
- Frimodt-Møller, J.; Campion, C.; Nielsen, P.E.; Løbner-Olesen, A. Translocation of Non-Lytic Antimicrobial Peptides and Bacteria Penetrating Peptides across the Inner Membrane of the Bacterial Envelope. Curr. Genet. 2022, 68, 83–90. [Google Scholar] [CrossRef]
- Shah, P.; Hsiao, F.S.; Ho, Y.; Chen, C. The Proteome Targets of Intracellular Targeting Antimicrobial Peptides. Proteomics 2016, 16, 1225–1237. [Google Scholar] [CrossRef]
- Lohner, K. New Strategies for Novel Antibiotics: Peptides Targeting Bacterial Cell Membranes. Gen. Physiol. Biophys. 2009, 28, 105–116. [Google Scholar] [CrossRef] [PubMed]
- Matsuzaki, K. Why and How Are Peptide–Lipid Interactions Utilized for Self-Defense? Magainins and Tachyplesins as Archetypes. Biochim. Biophys. Acta Biomembr. 1999, 1462, 1–10. [Google Scholar] [CrossRef]
- Fuertes, G.; Giménez, D.; Esteban-Martín, S.; Sánchez-Muñoz, O.L.; Salgado, J. A Lipocentric View of Peptide-Induced Pores. Eur. Biophys. J. Biophy 2011, 40, 399–415. [Google Scholar] [CrossRef]
- Brogden, K.A. Antimicrobial Peptides: Pore Formers or Metabolic Inhibitors in Bacteria? Nat. Rev. Microbiol. 2005, 3, 238–250. [Google Scholar] [CrossRef]
- Zasloff, M. Antimicrobial Peptides of Multicellular Organisms. Nature 2002, 415, 389–395. [Google Scholar] [CrossRef]
- Bin Hafeez, A.; Jiang, X.; Bergen, P.J.; Zhu, Y. Antimicrobial Peptides: An Update on Classifications and Databases. Int. J. Mol. Sci. 2021, 22, 11691. [Google Scholar] [CrossRef]
- Ehrenstein, G.; Lecar, H. Electrically Gated Ionic Channels in Lipid Bilayers. Q. Rev. Biophys. 1977, 10, 1–34. [Google Scholar] [CrossRef]
- Matsuzaki, K.; Shioyama, T.; Okamura, E.; Umemura, J.; Takenaka, T.; Takaishi, Y.; Fujita, T.; Miyajima, K. A Comparative Study on Interactions of α-Aminoisobutyric Acid Containing Antibiotic Peptides, Trichopolyn I and Hypelcin A with Phosphatidylcholine Bilayers. Biochim. Biophys. Acta Biomembr. 1991, 1070, 419–428. [Google Scholar] [CrossRef]
- Baumann, G.; Mueller, P. A Molecular Model of Membrane Excitability. J. Supramol. Struct. 1974, 2, 538–557. [Google Scholar] [CrossRef]
- Pouny, Y.; Rapaport, D.; Mor, A.; Nicolas, P.; Shai, Y. Interaction of Antimicrobial Dermaseptin and Its Fluorescently Labeled Analogs with Phospholipid Membranes. Biochemistry 1992, 31, 12416–12423. [Google Scholar] [CrossRef]
- Hancock, R. The Bacterial Outer Membrane as a Drug Barrier. Trends Microbiol. 1997, 5, 37–42. [Google Scholar] [CrossRef] [PubMed]
- Leontiadou, H.; Mark, A.E.; Marrink, S.J. Antimicrobial Peptides in Action. J. Am. Chem. Soc. 2006, 128, 12156–12161. [Google Scholar] [CrossRef] [PubMed]
- Ludtke, S.J.; He, K.; Heller, W.T.; Harroun, T.A.; Yang, L.; Huang, H.W. Membrane Pores Induced by Magainin. Biochemistry 1996, 35, 13723–13728. [Google Scholar] [CrossRef] [PubMed]
- Matsuzaki, K.; Murase, O.; Fujii, N.; Miyajima, K. An Antimicrobial Peptide, Magainin 2, Induced Rapid Flip-Flop of Phospholipids Coupled with Pore Formation and Peptide Translocation. Biochemistry 1996, 35, 11361–11368. [Google Scholar] [CrossRef]
- Bechinger, B.; Gorr, S.U. Antimicrobial Peptides: Mechanisms of Action and Resistance. J. Dent. Res. 2017, 96, 254–260. [Google Scholar] [CrossRef]
- Choi, H.; Rangarajan, N.; Weisshaar, J.C. Lights, Camera, Action! Antimicrobial Peptide Mechanisms Imaged in Space and Time. Trends Microbiol. 2016, 24, 111–122. [Google Scholar] [CrossRef]
- Rashid, R.; Veleba, M.; Kline, K.A. Focal Targeting of the Bacterial Envelope by Antimicrobial Peptides. Front. Cell. Dev. Biol. 2016, 4, 55. [Google Scholar] [CrossRef]
- Chen, X.; Hirt, H.; Li, Y.; Gorr, S.U.; Aparicio, C. Antimicrobial GL13K Peptide Coatings Killed and Ruptured the Wall of Streptococcus Gordonii and Prevented Formation and Growth of Biofilms. PLoS ONE 2014, 9, e111579. [Google Scholar] [CrossRef]
- Abdolhosseini, M.; Nandula, S.R.; Song, J.; Hirt, H.; Gorr, S.U. Lysine Substitutions Convert a Bacterial-Agglutinating Peptide into a Bactericidal Peptide That Retains Anti-Lipopolysaccharide Activity and Low Hemolytic Activity. Peptides 2012, 35, 231–238. [Google Scholar] [CrossRef]
- Shi, J.; Ross, C.R.; Chengappa, M.M.; Sylte, M.J.; McVey, D.S.; Blecha, F. Antibacterial Activity of a Synthetic Peptide (PR-26) Derived from PR-39, a Proline-Arginine-Rich Neutrophil Antimicrobial Peptide. Antimicrob. Agents Chemother. 1996, 40, 115–121. [Google Scholar] [CrossRef]
- Nicolas, P. Multifunctional Host Defense Peptides: Intracellular-targeting Antimicrobial Peptides. FEBS J. 2009, 276, 6483–6496. [Google Scholar] [CrossRef] [PubMed]
- Luo, Y.; Song, Y. Mechanism of Antimicrobial Peptides: Antimicrobial, Anti-Inflammatory and Antibiofilm Activities. Int. J. Mol. Sci. 2021, 22, 11401. [Google Scholar] [CrossRef] [PubMed]
- Kragol, G.; Hoffmann, R.; Chattergoon, M.A.; Lovas, S.; Cudic, M.; Bulet, P.; Condie, B.A.; Rosengren, K.J.; Montaner, L.J.; Otvos, L. Identification of Crucial Residues for the Antibacterial Activity of the Proline-rich Peptide, Pyrrhocoricin. Eur. J. Biochem. 2002, 269, 4226–4237. [Google Scholar] [CrossRef]
- Bamgbola, O. Review of Vancomycin-Induced Renal Toxicity: An Update. Ther. Adv. Endocrinol. Metab. 2016, 7, 136–147. [Google Scholar] [CrossRef]
- Otvos, L.; Snyder, C.; Condie, B.; Bulet, P.; Wade, J.D. Chimeric Antimicrobial Peptides Exhibit Multiple Modes of Action. Int. J. Pept. Res. Ther. 2005, 11, 29–42. [Google Scholar] [CrossRef]
- Otvos, J.L. The Short Proline-Rich Antibacterial Peptide Family. Cell. Mol. Life Sci. 2002, 59, 1138–1150. [Google Scholar] [CrossRef]
- Podda, E.; Benincasa, M.; Pacor, S.; Micali, F.; Mattiuzzo, M.; Gennaro, R.; Scocchi, M. Dual Mode of Action of Bac7, a Proline-Rich Antibacterial Peptide. Biochim. Biophys. Acta Gen. Subj. 2006, 1760, 1732–1740. [Google Scholar] [CrossRef]
- Li, X.; Zuo, S.; Wang, B.; Zhang, K.; Wang, Y. Antimicrobial Mechanisms and Clinical Application Prospects of Antimicrobial Peptides. Molecules 2022, 27, 2675. [Google Scholar] [CrossRef]
- Marchand, C.; Krajewski, K.; Lee, H.F.; Antony, S.; Johnson, A.A.; Amin, R.; Roller, P.; Kvaratskhelia, M.; Pommier, Y. Covalent Binding of the Natural Antimicrobial Peptide Indolicidin to DNA Abasic Sites. Nucleic Acids Res. 2006, 34, 5157–5165. [Google Scholar] [CrossRef]
- Röhrl, J.; Yang, D.; Oppenheim, J.J.; Hehlgans, T. Human β-Defensin 2 and 3 and Their Mouse Orthologs Induce Chemotaxis through Interaction with CCR2. J. Immunol. 2010, 184, 6688–6694. [Google Scholar] [CrossRef]
- Semple, F.; MacPherson, H.; Webb, S.; Cox, S.L.; Mallin, L.J.; Tyrrell, C.; Grimes, G.R.; Semple, C.A.; Nix, M.A.; Millhauser, G.L.; et al. Human Β-defensin 3 Affects the Activity of Pro-inflammatory Pathways Associated with MyD88 and TRIF. Eur. J. Immunol. 2011, 41, 3291–3300. [Google Scholar] [CrossRef] [PubMed]
- Pahar, B.; Madonna, S.; Das, A.; Albanesi, C.; Girolomoni, G. Immunomodulatory Role of the Antimicrobial LL-37 Peptide in Autoimmune Diseases and Viral Infections. Vaccines 2020, 8, 517. [Google Scholar] [CrossRef] [PubMed]
- Yang, M.; Zhang, C.; Zhang, X.; Zhang, M.Z.; Rottinghaus, G.E.; Zhang, S. Structure-Function Analysis of Avian β-Defensin-6 and β-Defensin-12: Role of Charge and Disulfide Bridges. BMC Microbiol. 2016, 16, 210. [Google Scholar] [CrossRef]
- Marenah, L.; Flatt, P.R.; Orr, D.F.; Shaw, C.; Abdel-Wahab, Y.H.A. Skin Secretions of Rana Saharica Frogs Reveal Antimicrobial Peptides Esculentins-1 and -1B and Brevinins-1E and -2EC with Novel Insulin Releasing Activity. J. Endocrinol. 2006, 188, 1–9. [Google Scholar] [CrossRef]
- Vasu, S.; Ojo, O.O.; Moffett, R.C.; Conlon, J.M.; Flatt, P.R.; Abdel-Wahab, Y.H.A. Anti-Diabetic Actions of Esculentin-2CHa(1–30) and Its Stable Analogues in a Diet-Induced Model of Obesity-Diabetes. Amino Acids 2017, 49, 1705–1717. [Google Scholar] [CrossRef]
- Conlon, J.M.; Power, G.J.; Abdel-Wahab, Y.H.A.; Flatt, P.R.; Jiansheng, H.; Coquet, L.; Leprince, J.; Jouenne, T.; Vaudry, H. A Potent, Non-Toxic Insulin-Releasing Peptide Isolated from an Extract of the Skin of the Asian Frog, Hylarana Guntheri (Anura:Ranidae). Regul. Pept. 2008, 151, 153–159. [Google Scholar] [CrossRef]
- Marenah, L.; Flatt, P.R.; Orr, D.F.; Shaw, C.; Abdel-Wahab, Y.H.A. Characterization of Naturally Occurring Peptides in the Skin Secretion of Rana Pipiens Frog Reveal Pipinin-1 as the Novel Insulin-releasing Agent. Int. J. Pept. Res. Ther. 2005, 66, 204–210. [Google Scholar] [CrossRef]
- Mechkarska, M.; Ojo, O.O.; Meetani, M.A.; Coquet, L.; Jouenne, T.; Abdel-Wahab, Y.H.A.; Flatt, P.R.; King, J.D.; Conlon, J.M. Peptidomic Analysis of Skin Secretions from the Bullfrog Lithobates Catesbeianus (Ranidae) Identifies Multiple Peptides with Potent Insulin-Releasing Activity. Peptides 2011, 32, 203–208. [Google Scholar] [CrossRef]
- Soltaninejad, H.; Zare-Zardini, H.; Ordooei, M.; Ghelmani, Y.; Ghadiri-Anari, A.; Mojahedi, S.; Hamidieh, A.A. Antimicrobial Peptides from Amphibian Innate Immune System as Potent Antidiabetic Agents: A Literature Review and Bioinformatics Analysis. J. Diabetes Res. 2021, 2021, 2894722. [Google Scholar] [CrossRef]
- Huang, H.W. Daptomycin, Its Membrane-Active Mechanism vs. That of Other Antimicrobial Peptides. Biochim. Biophys. Acta Biomembr. 2020, 1862, 183395. [Google Scholar] [CrossRef]
- Djayanti, K.; Maharjan, P.; Cho, K.H.; Jeong, S.; Kim, M.S.; Shin, M.C.; Min, K.A. Mesoporous Silica Nanoparticles as a Potential Nanoplatform: Therapeutic Applications and Considerations. Int. J. Mol. Sci. 2023, 24, 6349. [Google Scholar] [CrossRef] [PubMed]
- Nordström, R.; Malmsten, M. Delivery Systems for Antimicrobial Peptides. Adv. Colloid. Interface Sci. 2017, 242, 17–34. [Google Scholar] [CrossRef] [PubMed]
- Water, J.J.; Smart, S.; Franzyk, H.; Foged, C.; Nielsen, H.M. Nanoparticle-Mediated Delivery of the Antimicrobial Peptide Plectasin against Staphylococcus Aureus in Infected Epithelial Cells. Eur. J. Pharm. Biopharm. 2015, 92, 65–73. [Google Scholar] [CrossRef] [PubMed]
- Ma, X.; Yang, N.; Mao, R.; Hao, Y.; Teng, D.; Huang, Y.; Wang, J. Polylactic Glycolic Acid-Mediated Delivery of Plectasin Derivative NZ2114 in Staphylococcus epidermidis Biofilms. Antibiotics 2024, 13, 228. [Google Scholar] [CrossRef]
- Deng, X.; Wang, H.; Fang, C.; Xu, M.; Chu, Z.; Li, M.; Hou, Z.; Qin, H. Hyaluronic Acid Based Nanoparticles That Mediate Sustained Thanatin Release Protect against NDM-1–Resistant Bacterial Infections in a Murine Model. Nanomedicine 2025, 63, 102796. [Google Scholar] [CrossRef]
- Sreekumar, S.; Goycoolea, F.M.; Moerschbacher, B.M.; Rivera-Rodriguez, G.R. Parameters Influencing the Size of Chitosan-TPP Nano- and Microparticles. Sci. Rep. 2018, 8, 4695. [Google Scholar] [CrossRef]
- Matica, M.A.; Aachmann, F.L.; Tøndervik, A.; Sletta, H.; Ostafe, V. Chitosan as a Wound Dressing Starting Material: Antimicrobial Properties and Mode of Action. Int. J. Mol. Sci. 2019, 20, 5889. [Google Scholar] [CrossRef]
- Rishi, P.; Bhogal, A.; Arora, S.; Pandey, S.K.; Verma, I.; Kaur, I.P. Improved Oral Therapeutic Potential of Nanoencapsulated Cryptdin Formulation against Salmonella Infection. Eur. J. Pharm. Sci. 2015, 72, 27–33. [Google Scholar] [CrossRef]
- Rivera, M.C.; Pinheiro, A.C.; Bourbon, A.I.; Cerqueira, M.A.; Vicente, A.A. Hollow Chitosan/Alginate Nanocapsules for Bioactive Compound Delivery. Int. J. Biol. Macromol. 2015, 79, 95–102. [Google Scholar] [CrossRef]
- Roshanak, S.; Yarabbi, H.; Movaffagh, J.; Shahidi, F. Fabrication and Characterization of Buforin I-Loaded Electrospun Chitosan/Polyethylene Oxide Nanofibrous Membranes with Antimicrobial Activity for Food Packing Applications. Polymers 2025, 17, 549. [Google Scholar] [CrossRef]
- Akbarzadeh, A.; Rezaei-Sadabady, R.; Davaran, S.; Joo, S.W.; Zarghami, N.; Hanifehpour, Y.; Samiei, M.; Kouhi, M.; Nejati-Koshki, K. Liposome: Classification, Preparation, and Applications. Nanoscale Res. Lett. 2013, 8, 102. [Google Scholar] [CrossRef] [PubMed]
- da Silveira, S.A.; Shorr, A.F. Critical Parameters for the Development of Novel Therapies for Severe and Resistant Infections—A Case Study on CAL02, a Non-Traditional Broad-Spectrum Anti-Virulence Drug. Antibiotics 2020, 9, 94. [Google Scholar] [CrossRef] [PubMed]
- Flühmann, B.; Ntai, I.; Borchard, G.; Simoens, S.; Mühlebach, S. Nanomedicines: The Magic Bullets Reaching Their Target? Eur. J. Pharm. Sci. 2019, 128, 73–80. [Google Scholar] [CrossRef] [PubMed]
- Mu, L.M.; Ju, R.J.; Liu, R.; Bu, Y.Z.; Zhang, J.Y.; Li, X.Q.; Zeng, F.; Lu, W.L. Dual-Functional Drug Liposomes in Treatment of Resistant Cancers. Adv. Drug Deliv. Rev. 2017, 115, 46–56. [Google Scholar] [CrossRef]
- Herrera, C.V.; O’Connor, P.M.; Ratrey, P.; Ross, R.P.; Hill, C.; Hudson, S.P. Anionic Liposome Formulation for Oral Delivery of Thuricin CD, a Potential Antimicrobial Peptide Therapeutic. Int. J. Pharm. 2024, 654, 123918. [Google Scholar] [CrossRef]
- Hong, L.; Gontsarik, M.; Amenitsch, H.; Salentinig, S. Human Antimicrobial Peptide Triggered Colloidal Transformations in Bacteria Membrane Lipopolysaccharides. Small 2022, 18, e2104211. [Google Scholar] [CrossRef]
- Utterström, J.; Barriga, H.M.G.; Holme, M.N.; Selegård, R.; Stevens, M.M.; Aili, D. Peptide-Folding Triggered Phase Separation and Lipid Membrane Destabilization in Cholesterol-Rich Lipid Vesicles. Bioconjugate Chem. 2022, 33, 736–746. [Google Scholar] [CrossRef]
- Liu, X.; Li, Z.; Wang, X.; Chen, Y.; Wu, F.; Men, K.; Xu, T.; Luo, Y.; Yang, L. Novel Antimicrobial Peptide-Modified Azithromycin-Loaded Liposomes against Methicillin-Resistant Staphylococcus aureus. Int. J. Nanomed. 2016, 11, 6781–6794. [Google Scholar] [CrossRef]
- Kumar, A.; Kolar, S.S.; Zao, M.; McDermott, A.M.; Cai, C. Localization of Antimicrobial Peptides on Polymerized Liposomes Leading to Their Enhanced Efficacy against Pseudomonas aeruginosa. Mol. Biosyst. 2011, 7, 711–713. [Google Scholar] [CrossRef]
- Copling, A.; Akantibila, M.; Kumaresan, R.; Fleischer, G.; Cortes, D.; Tripathi, R.S.; Carabetta, V.J.; Vega, S.L. Recent Advances in Antimicrobial Peptide Hydrogels. Int. J. Mol. Sci. 2023, 24, 7563. [Google Scholar] [CrossRef]
- Hu, J.; Quan, Y.; Lai, Y.; Zheng, Z.; Hu, Z.; Wang, X.; Dai, T.; Zhang, Q.; Cheng, Y. A Smart Aminoglycoside Hydrogel with Tunable Gel Degradation, on-Demand Drug Release, and High Antibacterial Activity. J. Control. Release 2017, 247, 145–152. [Google Scholar] [CrossRef] [PubMed]
- Oryan, A.; Kamali, A.; Moshiri, A.; Baharvand, H.; Daemi, H. Chemical Crosslinking of Biopolymeric Scaffolds: Current Knowledge and Future Directions of Crosslinked Engineered Bone Scaffolds. Int. J. Biol. Macromol. 2018, 107, 678–688. [Google Scholar] [CrossRef]
- Wei, J.; Wei, G.; Shang, Y.; Zhou, J.; Wu, C.; Wang, Q. Dissolution–Crystallization Transition within a Polymer Hydrogel for a Processable Ultratough Electrolyte. Adv. Mater. 2019, 31, e1900248. [Google Scholar] [CrossRef]
- Chen, C.; Hu, J.; Zeng, P.; Chen, Y.; Xu, H.; Lu, J.R. High Cell Selectivity and Low-Level Antibacterial Resistance of Designed Amphiphilic Peptide G(IIKK)3I-NH2. ACS Appl. Mater. Interfaces 2014, 6, 16529–16536. [Google Scholar] [CrossRef] [PubMed]
- Makovitzki, A.; Baram, J.; Shai, Y. Antimicrobial Lipopolypeptides Composed of Palmitoyl Di- and Tricationic Peptides: In Vitro and in Vivo Activities, Self-Assembly to Nanostructures, and a Plausible Mode of Action. Biochemistry 2008, 47, 10630–10636. [Google Scholar] [CrossRef]
- Chen, C.; Hu, J.; Zhang, S.; Zhou, P.; Zhao, X.; Xu, H.; Zhao, X.; Yaseen, M.; Lu, J.R. Molecular Mechanisms of Antibacterial and Antitumor Actions of Designed Surfactant-like Peptides. Biomaterials 2012, 33, 592–603. [Google Scholar] [CrossRef]
- Chen, C.; Pan, F.; Zhang, S.; Hu, J.; Cao, M.; Wang, J.; Xu, H.; Zhao, X.; Lu, J.R. Antibacterial Activities of Short Designer Peptides: A Link between Propensity for Nanostructuring and Capacity for Membrane Destabilization. Biomacromolecules 2010, 11, 402–411. [Google Scholar] [CrossRef]
- Bai, J.; Chen, C.; Wang, J.; Zhang, Y.; Cox, H.; Zhang, J.; Wang, Y.; Penny, J.; Waigh, T.; Lu, J.R.; et al. Enzymatic Regulation of Self-Assembling Peptide A9K2 Nanostructures and Hydrogelation with Highly Selective Antibacterial Activities. ACS Appl. Mater. Interfaces 2016, 8, 15093–15102. [Google Scholar] [CrossRef]
- Wei, S.; Xu, P.; Yao, Z.; Cui, X.; Lei, X.; Li, L.; Dong, Y.; Zhu, W.; Guo, R.; Cheng, B. A Composite Hydrogel with Co-Delivery of Antimicrobial Peptides and Platelet-Rich Plasma to Enhance Healing of Infected Wounds in Diabetes. Acta Biomater. 2021, 124, 205–218. [Google Scholar] [CrossRef]
- Qi, C.; Sun, Q.; Xiao, D.; Zhang, M.; Gao, S.; Guo, B.; Lin, Y. Tetrahedral Framework Nucleic Acids/Hyaluronic Acid-Methacrylic Anhydride Hybrid Hydrogel with Antimicrobial and Anti-Inflammatory Properties for Infected Wound Healing. Int. J. Oral. Sci. 2024, 16, 30. [Google Scholar] [CrossRef]
- Chen, H.; Song, Y.; Peng, Y.; Wang, M.; Dessie, W.; Duns, G.J.; Xu, L.; Luo, X.; Qin, Z. Hydrogel Complex Containing the Antimicrobial Peptide HX-12C Accelerates Healing of Infected Wounds. Macromol. Biosci. 2023, 23, e2200514. [Google Scholar] [CrossRef] [PubMed]
- Huan, Y.; Kong, Q.; Tang, Q.; Wang, Y.; Mou, H.; Ying, R.; Li, C. Antimicrobial Peptides/Ciprofloxacin-Loaded O-Carboxymethyl Chitosan/Self-Assembling Peptides Hydrogel Dressing with Sustained-Release Effect for Enhanced Anti-Bacterial Infection and Wound Healing. Carbohydr. Polym. 2022, 280, 119033. [Google Scholar] [CrossRef] [PubMed]
- Liu, K.; Zhang, F.; Wei, Y.; Hu, Q.; Luo, Q.; Chen, C.; Wang, J.; Yang, L.; Luo, R.; Wang, Y. Dressing Blood-Contacting Materials by a Stable Hydrogel Coating with Embedded Antimicrobial Peptides for Robust Antibacterial and Antithrombus Properties. ACS Appl. Mater. Interfaces 2021, 13, 38947–38958. [Google Scholar] [CrossRef] [PubMed]
- El-Sayed, M.A. Some Interesting Properties of Metals Confined in Time and Nanometer Space of Different Shapes. Accounts. Chem. Res. 2001, 34, 257–264. [Google Scholar] [CrossRef]
- Moyano, D.F.; Rotello, V.M. Nano Meets Biology: Structure and Function at the Nanoparticle Interface. Langmuir 2011, 27, 10376–10385. [Google Scholar] [CrossRef]
- Kitov, P.I.; Bundle, D.R. On the Nature of the Multivalency Effect: A Thermodynamic Model. J. Am. Chem. Soc. 2003, 125, 16271–16284. [Google Scholar] [CrossRef]
- Yun, H.M.; Ahn, S.J.; Park, K.R.; Kim, M.J.; Kim, J.J.; Jin, G.Z.; Kim, H.W.; Kim, E.C. Magnetic Nanocomposite Scaffolds Combined with Static Magnetic Field in the Stimulation of Osteoblastic Differentiation and Bone Formation. Biomaterials 2016, 85, 88–98. [Google Scholar] [CrossRef]
- Lucky, S.S.; Soo, K.C.; Zhang, Y. Nanoparticles in Photodynamic Therapy. Chem. Rev. 2015, 115, 1990–2042. [Google Scholar] [CrossRef]
- Baptista, P.V.; McCusker, M.P.; Carvalho, A.; Ferreira, D.A.; Mohan, N.M.; Martins, M.; Fernandes, A.R. Nano-Strategies to Fight Multidrug Resistant Bacteria—“A Battle of the Titans”. Front. Microbiol 2018, 9, 1441. [Google Scholar] [CrossRef]
- Shamaila, S.; Zafar, N.; Riaz, S.; Sharif, R.; Nazir, J.; Naseem, S. Gold Nanoparticles: An Efficient Antimicrobial Agent against Enteric Bacterial Human Pathogen. Nanomaterials 2016, 6, 71. [Google Scholar] [CrossRef]
- Park, J.; Shin, E.; Yeom, J.H.; Choi, Y.; Joo, M.; Lee, M.; Kim, J.H.; Bae, J.; Lee, K. Gold Nanoparticle-DNA Aptamer-Assisted Delivery of Antimicrobial Peptide Effectively Inhibits Acinetobacter Baumannii Infection in Mice. J. Microbiol. 2022, 60, 128–136. [Google Scholar] [CrossRef] [PubMed]
- Chowdhury, R.; Ilyas, H.; Ghosh, A.; Ali, H.; Ghorai, A.; Midya, A.; Jana, N.R.; Das, S.; Bhunia, A. Multivalent Gold Nanoparticle–Peptide Conjugates for Targeting Intracellular Bacterial Infections. Nanoscale 2017, 9, 14074–14093. [Google Scholar] [CrossRef] [PubMed]
- Comune, M.; Rai, A.; Chereddy, K.K.; Pinto, S.; Aday, S.; Ferreira, A.F.; Zonari, A.; Blersch, J.; Cunha, R.; Rodrigues, R.; et al. Antimicrobial Peptide-Gold Nanoscale Therapeutic Formulation with High Skin Regenerative Potential. J. Control. Release 2017, 262, 58–71. [Google Scholar] [CrossRef] [PubMed]
- Khalandi, B.; Asadi, N.; Milani, M.; Davaran, S.; Abadi, A.; Abasi, E.; Akbarzadeh, A. A Review on Potential Role of Silver Nanoparticles and Possible Mechanisms of Their Actions on Bacteria. Drug Res. 2016, 67, 70–76. [Google Scholar] [CrossRef]
- Brahmkhatri, V.P.; Chandra, K.; Dubey, A.; Atreya, H.S. An Ultrastable Conjugate of Silver Nanoparticles and Protein Formed through Weak Interactions. Nanoscale 2015, 7, 12921–12931. [Google Scholar] [CrossRef]
- Pal, I.; Brahmkhatri, V.P.; Bera, S.; Bhattacharyya, D.; Quirishi, Y.; Bhunia, A.; Atreya, H.S. Enhanced Stability and Activity of an Antimicrobial Peptide in Conjugation with Silver Nanoparticle. J. Colloid. Interface Sci. 2016, 483, 385–393. [Google Scholar] [CrossRef]
- Li, R.; Mao, J.; Zheng, P.; Wang, R.; Yang, Z.; Qian, S. Improving the Biocompatibility and Antibacterial Efficacy of Silver Nanoparticles Functionalized with (LLRR)3 Antimicrobial Peptide. World J. Microbiol. Biotechnol. 2024, 40, 1. [Google Scholar] [CrossRef]
- Choudhary, P.; Ramalingam, B.; Das, S.K. Rational Design of Antimicrobial Peptide Conjugated Graphene-Silver Nanoparticle Loaded Chitosan Wound Dressing. Int. J. Biol. Macromol. 2023, 246, 125347. [Google Scholar] [CrossRef]
- Liu, H.; Zhan, J.; Lin, R.; Yin, Y.; Ren, L. Strong Infiltrative HHC36 Antimicrobial Peptide/Silver Nanoparticles-Loaded Carboxymethyl Chitosan/Sodium Alginate Hydrogel for Acne Vulgaris Therapy. Nanotechnology 2023, 34, 495101. [Google Scholar] [CrossRef]
- Cantor, S.; Vargas, L.; Rojas, A.O.E.; Yarce, C.J.; Salamanca, C.H.; Oñate-Garzón, J. Evaluation of the Antimicrobial Activity of Cationic Peptides Loaded in Surface-Modified Nanoliposomes against Foodborne Bacteria. Int. J. Mol. Sci. 2019, 20, 680. [Google Scholar] [CrossRef]
- Javia, A.; Misra, A.; Thakkar, H. Liposomes Encapsulating Novel Antimicrobial Peptide Omiganan: Characterization and Its Pharmacodynamic Evaluation in Atopic Dermatitis and Psoriasis Mice Model. Int. J. Pharm. 2022, 624, 122045. [Google Scholar] [CrossRef] [PubMed]
- Maria-Neto, S.; de Almeida, K.C.; Macedo, M.L.R.; Franco, O.L. Understanding Bacterial Resistance to Antimicrobial Peptides: From the Surface to Deep Inside. Biochim. Biophys. Acta Biomembr. 2015, 1848, 3078–3088. [Google Scholar] [CrossRef]
- Fleitas, O.; Franco, O.L. Induced Bacterial Cross-Resistance toward Host Antimicrobial Peptides: A Worrying Phenomenon. Front. Microbiol. 2016, 7, 381. [Google Scholar] [CrossRef]
- Lennard, P.R.; Hiemstra, P.S.; Nibbering, P.H. Complementary Activities of Host Defence Peptides and Antibiotics in Combating Antimicrobial Resistant Bacteria. Antibiotics 2023, 12, 1518. [Google Scholar] [CrossRef]
- Gagat, P.; Ostrówka, M.; Duda-Madej, A.; Mackiewicz, P. Enhancing Antimicrobial Peptide Activity through Modifications of Charge, Hydrophobicity, and Structure. Int. J. Mol. Sci. 2024, 25, 10821. [Google Scholar] [CrossRef]
- Ye, Z.; Xu, Z.; Ouyang, J.; Shi, W.; Li, S.; Wang, X.; Lu, B.; Wang, K.; Wang, Y. Improving the Stability and Anti-Infective Activity of Sea Turtle AMPs Using Multiple Structural Modification Strategies. J. Med. Chem. 2024, 67, 22104–22123. [Google Scholar] [CrossRef]
- Muhammad, T.; Strömstedt, A.A.; Gunasekera, S.; Göransson, U. Transforming Cross-Linked Cyclic Dimers of KR-12 into Stable and Potent Antimicrobial Drug Leads. Biomedicines 2023, 11, 504. [Google Scholar] [CrossRef]
- Yao, A.; Ma, Y.; Sun, R.; Zou, W.; Chen, X.; Zhou, M.; Ma, C.; Chen, T.; Shaw, C.; Wang, L. A Designed Analog of an Antimicrobial Peptide, Crabrolin, Exhibits Enhanced Anti-Proliferative and In Vivo Antimicrobial Activity. Int. J. Mol. Sci. 2023, 24, 14472. [Google Scholar] [CrossRef]
- Yao, A.; Liu, T.; Cai, Y.; Zhou, S.; Chen, X.; Zhou, M.; Ma, C.; Chen, T.; Shaw, C.; Wang, L. Progressive Design of a Ranatuerin-2 Peptide from Amolops Wuyiensis: Enhancement of Bioactivity and In Vivo Efficacy. Antibiotics 2023, 13, 5. [Google Scholar] [CrossRef]
- Wang, G.; Li, X.; Wang, Z. APD3: The Antimicrobial Peptide Database as a Tool for Research and Education. Nucleic Acids Res. 2016, 44, D1087–D1093. [Google Scholar] [CrossRef]
- Jhong, J.-H.; Yao, L.; Pang, Y.; Li, Z.; Chung, C.R.; Wang, R.; Li, S.; Li, W.; Luo, M.; Ma, R.; et al. DbAMP 2.0: Updated Resource for Antimicrobial Peptides with an Enhanced Scanning Method for Genomic and Proteomic Data. Nucleic Acids Res. 2022, 50, D460–D470. [Google Scholar] [CrossRef] [PubMed]
- Lertampaiporn, S.; Vorapreeda, T.; Hongsthong, A.; Thammarongtham, C. Ensemble-AMPPred: Robust AMP Prediction and Recognition Using the Ensemble Learning Method with a New Hybrid Feature for Differentiating AMPs. Genes 2021, 12, 137. [Google Scholar] [CrossRef]
- Okella, H.; Georrge, J.J.; Ochwo, S.; Ndekezi, C.; Koffi, K.T.; Aber, J.; Ajayi, C.O.; Fofana, F.G.; Ikiriza, H.; Mtewa, A.G.; et al. New Putative Antimicrobial Candidates: In Silico Design of Fish-Derived Antibacterial Peptide-Motifs. Front. Bioeng. Biotechnol. 2020, 8, 604041. [Google Scholar] [CrossRef]
- Yin, Q.; Wu, S.; Wu, L.; Wang, Z.; Mu, Y.; Zhang, R.; Dong, C.; Zhou, B.; Zhao, B.; Zheng, J.; et al. A Novel in Silico Antimicrobial Peptide DP7 Combats MDR Pseudomonas Aeruginosa and Related Biofilm Infections. J. Antimicrob. Chemother. 2020, 75, 3248–3259. [Google Scholar] [CrossRef]
- Porto, W.F.; Fensterseifer, I.C.M.; Ribeiro, S.M.; Franco, O.L. Joker: An Algorithm to Insert Patterns into Sequences for Designing Antimicrobial Peptides. Biochim. Biophys. Acta Gen. Subj. 2018, 1862, 2043–2052. [Google Scholar] [CrossRef]
- Porto, W.F.; Irazazabal, L.N.; Humblot, V.; Haney, E.F.; Ribeiro, S.M.; Hancock, R.E.W.; Ladram, A.; Franco, O.L. EcDBS1R6: A Novel Cationic Antimicrobial Peptide Derived from a Signal Peptide Sequence. Biochim. Biophys. Acta Gen. Subj. 2020, 1864, 129633. [Google Scholar] [CrossRef]
- Pirtskhalava, M.; Amstrong, A.A.; Grigolava, M.; Chubinidze, M.; Alimbarashvili, E.; Vishnepolsky, B.; Gabrielian, A.; Rosenthal, A.; Hurt, D.E.; Tartakovsky, M. DBAASP v3: Database of Antimicrobial/Cytotoxic Activity and Structure of Peptides as a Resource for Development of New Therapeutics. Nucleic Acids Res. 2021, 49, D288–D297. [Google Scholar] [CrossRef]
- Umstätter, F.; Domhan, C.; Hertlein, T.; Ohlsen, K.; Mühlberg, E.; Kleist, C.; Zimmermann, S.; Beijer, B.; Klika, K.D.; Haberkorn, U.; et al. Vancomycin Resistance Is Overcome by Conjugation of Polycationic Peptides. Angew. Chem. Int. 2020, 59, 8823–8827. [Google Scholar] [CrossRef]
- Ptaszyńska, N.; Gucwa, K.; Olkiewicz, K.; Łȩgowska, A.; Okońska, J.; Ruczyński, J.; Gitlin-Domagalska, A.; Dȩbowski, D.; Milewski, S.; Rolka, K.; et al. Antibiotic-Based Conjugates Containing Antimicrobial HLopt2 Peptide: Design, Synthesis, Antimicrobial and Cytotoxic Activities. ACS Chem. Biol. 2019, 14, 2233–2242. [Google Scholar] [CrossRef]
- Hirt, H.; Gorr, S.U. Antimicrobial Peptide GL13K Is Effective in Reducing Biofilms of Pseudomonas aeruginosa. Antimicrob. Agents Chemother. 2013, 57, 4903–4910. [Google Scholar] [CrossRef]
- Sakoulas, G.; Bayer, A.S.; Pogliano, J.; Tsuji, B.T.; Yang, S.-J.; Mishra, N.N.; Nizet, V.; Yeaman, M.R.; Moise, P.A. Ampicillin Enhances Daptomycin- and Cationic Host Defense Peptide-Mediated Killing of Ampicillin- and Vancomycin-Resistant Enterococcus faecium. Antimicrob. Agents Chemother. 2012, 56, 838–844. [Google Scholar] [CrossRef] [PubMed]
- Yang, Y.; Xia, L.; Haapasalo, M.; Wei, W.; Zhang, D.; Ma, J.; Shen, Y. A Novel Hydroxyapatite-Binding Antimicrobial Peptide against Oral Biofilms. Clin. Oral Investig. 2019, 23, 2705–2712. [Google Scholar] [CrossRef] [PubMed]
- Lu, C.; Quan, G.; Su, M.; Nimmagadda, A.; Chen, W.; Pan, M.; Teng, P.; Yu, F.; Liu, X.; Jiang, L.; et al. Molecular Architecture and Charging Effects Enhance the In Vitro and In Vivo Performance of Multi-Arm Antimicrobial Agents Based on Star-Shaped Poly(L-lysine). Adv. Ther. 2019, 2, 1900147. [Google Scholar] [CrossRef]
- Kim, H.; Jang, J.H.; Kim, S.C.; Cho, J.H. Development of a Novel Hybrid Antimicrobial Peptide for Targeted Killing of Pseudomonas aeruginosa. Eur. J. Med. Chem. 2020, 185, 111814. [Google Scholar] [CrossRef]
- Yu, W.; Ning, N.; Xue, Y.; Huang, Y.; Guo, F.; Li, T.; Yang, B.; Luo, D.; Sun, Y.; Li, Z.; et al. A Chimeric Cationic Peptide Composed of Human β-Defensin 3 and Human β-Defensin 4 Exhibits Improved Antibacterial Activity and Salt Resistance. Front. Microbiol. 2021, 12, 663151. [Google Scholar] [CrossRef]
- Pogue, J.M.; Ortwine, J.K.; Kaye, K.S. Clinical Considerations for Optimal Use of the Polymyxins: A Focus on Agent Selection and Dosing. Clin. Microbiol. Infect. 2017, 23, 229–233. [Google Scholar] [CrossRef]
- Kelesidis, T.; Falagas, M.E. The Safety of Polymyxin Antibiotics. Expert. Opin. Drug Saf. 2015, 14, 1687–1701. [Google Scholar] [CrossRef]
- Zavascki, A.P.; Nation, R.L. Nephrotoxicity of Polymyxins: Is There Any Difference between Colistimethate and Polymyxin B? Antimicrob. Agents Chemother. 2017, 61, e02319-16. [Google Scholar] [CrossRef]
- Maturana, P.; Martinez, M.; Noguera, M.E.; Santos, N.C.; Disalvo, E.A.; Semorile, L.; Maffia, P.C.; Hollmann, A. Lipid Selectivity in Novel Antimicrobial Peptides: Implication on Antimicrobial and Hemolytic Activity. Colloids Surf. B Biointerfaces 2017, 153, 152–159. [Google Scholar] [CrossRef]
- Edwards, I.A.; Elliott, A.G.; Kavanagh, A.M.; Blaskovich, M.A.T.; Cooper, M.A. Structure–Activity and −Toxicity Relationships of the Antimicrobial Peptide Tachyplesin-1. ACS Infect. Dis. 2017, 3, 917–926. [Google Scholar] [CrossRef]
- Olusanya, T.; Haj Ahmad, R.; Ibegbu, D.; Smith, J.; Elkordy, A. Liposomal Drug Delivery Systems and Anticancer Drugs. Molecules 2018, 23, 907. [Google Scholar] [CrossRef] [PubMed]
- Bruna, T.; Maldonado-Bravo, F.; Jara, P.; Caro, N. Silver Nanoparticles and Their Antibacterial Applications. Int. J. Mol. Sci. 2021, 22, 7202. [Google Scholar] [CrossRef] [PubMed]
Disclaimer/Publisher’s Note: The statements, opinions and data contained in all publications are solely those of the individual author(s) and contributor(s) and not of MDPI and/or the editor(s). MDPI and/or the editor(s) disclaim responsibility for any injury to people or property resulting from any ideas, methods, instructions or products referred to in the content. |
© 2025 by the authors. Licensee MDPI, Basel, Switzerland. This article is an open access article distributed under the terms and conditions of the Creative Commons Attribution (CC BY) license (https://creativecommons.org/licenses/by/4.0/).


