Abstract
Chondroitin sulfate (CS)-based nanoparticles have emerged as versatile and multifunctional platforms for cancer therapy, integrating effective drug delivery with diagnostic capabilities. Their ability to exploit the enhanced permeability and retention (EPR) effect enables selective accumulation within tumor tissues, while surface modification with CS enhances targeting efficiency through strong conformational and electrostatic affinity for CD44 receptors, which are overexpressed in many cancer cells. In addition, CS interacts with E-selectin, providing dual-targeting capabilities superior to those of other polysaccharides such as hyaluronic acid. A wide variety of CS-derived nanostructures—including micelles, nanogels, hybrid liposomes, and CS–drug conjugates—have shown great potential not only in drug delivery but also in advanced therapeutic modalities such as photodynamic, sonodynamic, and immunotherapy. This review discusses recent advances (2020–2025) in CS-based nanoplatforms for cancer therapy, with particular emphasis on the role of CS within nanostructures. It highlights how the functionalization of nanoparticles with CS represents a powerful strategy to improve colloidal stability, pharmacokinetics, and receptor-mediated uptake, thereby enabling controlled, site-specific drug release and reducing off-target toxicity. Ultimately, these advances open new opportunities for cancer treatment, with the potential for bench-to-clinic translation through the integration of AI-guided design, organelle-specific targeting, multi-pathway modulation, and immune system engagement.
1. Introduction
According to World Health Organization statistics for 2022, there were an estimated 20 million new cancer cases and 9.7 million cancer-related deaths worldwide. Approximately 53.5 million people were living within five years of a cancer diagnosis. Overall, about one in five people develop cancer during their lifetime, with roughly one in nine men and one in twelve women dying from the disease [1].
Despite rapid advances in nanotechnology and medical research, cancer treatment remains one of the greatest challenges to human health. Conventional therapeutic approaches, such as chemotherapy and radiotherapy, often fail to achieve optimal outcomes due to severe off-target side effects [2]. Nanotechnology plays a central role in overcoming these limitations, and a wide range of smart nanoplatforms based on pharmaceutical nanotechnology have been developed to enable site-specific delivery, tumor microenvironment responsiveness, and controlled or switchable drug release, while improving safety and stability in biological systems [3,4].
The success of a nanoplatform designed as a drug delivery system (DDS) largely depends on the physicochemical properties of both the nanocarrier and the therapeutic payload [5]. Among the various nanocarrier materials, polymers, whether synthetic or natural, have attracted significant attention for their ability to improve drug pharmacokinetics, prolong systemic circulation, and enhance tissue-specific targeting. In particular, natural biocompatible and biodegradable polymers, such as proteins and polysaccharides, are preferred in pharmaceutical applications because they are non-immunogenic and responsive to physiological stimuli such as pH or temperature variations. Moreover, their biodegradability ensures safe elimination from the body, minimizing accumulation and long-term toxicity [6,7,8].
Among polysaccharides, chondroitin sulfate (CS) has emerged as a particularly promising biopolymer for smart DDS design. CS is a naturally occurring anionic mucopolysaccharide belonging to the glycosaminoglycan (GAG) family, abundantly present in the extracellular matrix, cartilage, bone, skin, nerve tissue, and blood vessels of humans and other species [9]. It consists of alternating copolymers of (β-1,3)-linked glucuronic acid and (β-1,4)-linked N-acetylgalactosamine and exists in several isomeric forms, depending on the number and position of sulfate groups attached to the disaccharide units (Figure 1) [10].
Figure 1.
Chemical structure of CS. R1, R2, and R3 represent sites of sulfation. Reproduced from [11].
CS displays a wide range of biological and pharmacological activities, many of which stem from its characteristic structural features, particularly chain length and sulfation pattern. Like all polysaccharides, the length of the CS polymer strongly influences its physicochemical behavior, including viscosity, solubility, stability, and protein binding capacity. Longer chains, which confer higher molecular weight and greater viscosity, are essential for functions such as joint lubrication in synovial fluid [12]. Chain length also modulates how CS interacts with proteins, its susceptibility to enzymatic degradation, and its distribution in biological systems, thereby affecting its pharmacokinetic profile in medical applications [13].
Equally important is the diversity of CS sulfation patterns. Variations in both the number and position of sulfate groups on its disaccharide units create distinct regions of high negative charge density [14]. These charged domains play a critical role in shaping CS interactions with water and with surrounding biological components, provide better stealth properties compared to positively charged polysaccharides (e.g., Chitosan/Chitin) [15]. Through these interactions, CS contributes to the assembly and organization of the extracellular matrix (ECM), binding to proteins and proteoglycans to help create a dynamic, highly ordered microenvironment [16]. Sulfation patterns are therefore key determinants of CS bioactivity, influencing protein recognition, cell signaling pathways, tissue development, and the maintenance of tissue homeostasis [17]. These structural properties translate into unique bioactive and therapeutic functions.
Unlike many inert polysaccharide carriers used in drug delivery (e.g., Dextran, Algi-nate, Pectins), CS possesses inherent biological activities that can act synergistically with encapsulated therapeutics [15]. CS exhibits well-documented anti-inflammatory effects, sup-pressing the production of mediators such as phospholipase A2, cyclooxygenase-2, nitric oxide synthase-2, and C-reactive protein, while also inhibiting neutrophil phagocytosis and oxidative bursts [12]. In animal models of arthritis, oral CS has been shown to reduce disease severity, oxidative stress, and chronic inflammation, alongside improvements in antioxidant status [18]. CS-based scaffolds further demonstrate anti-inflammatory capacity by lowering Nitroxide (NO) and Prostaglandin PGE2 levels and promoting cartilage repair through downregulation of Prostaglandins and Inducible Nitric Oxide Synthase (iNOS) expression [19]. Beyond its anti-inflammatory role, CS also exerts antioxidant effects by scavenging reactive oxygen species, helps promote tissue regeneration as a natural ECM component, and even displays antitumor potential by inhibiting cancer cell proliferation and inducing apoptosis. In the nervous system, CS interacts with fibroblast growth factor-2 to regulate neurogenesis, axon guidance, and synapse formation, while influencing neural cell migration by modulating cell polarity [20]. Cardiovascular models likewise highlight CS therapeutic relevance: treatment markedly reduces atherosclerotic plaque formation and enhances endothelial repair, largely through the inhibition of TNF-α-mediated monocyte activation and cytokine release [21].
Another key advantage of CS over other polysaccharides (e.g., Dextran, Alginate, Pec-tins, and Chitosan) relies on its strong conformational and electrostatic affinity for CD44 receptors, which are overexpressed on chondrocytes and tumor cells. Through hydrogen bonding and electrostatic interactions with basic amino acid residues (lysine and argi-nine) on the receptor surface, CS facilitates receptor-mediated endocytosis and enhances targeting efficiency [22,23]. Furthermore, its interaction with E-selectin provides dual targeting capabilities superior to those of polysaccharides such as hyaluronic acid, which is more susceptible to enzymatic degradation by hyaluronidase [24].
CS exhibits moderate enzymatic stability, allowing for safe application in vivo, but should be considered in the design of biologically oriented materials. CS degrades under extreme pH (acidic/basic) or high heat via hydrolysis or beta-elimination, breaking down into smaller fragments and losing sulfate groups, which affects its function and detection [25].
On the other hand, the application of CS in biomedical fields faces several limitations, including batch-to-batch variability, low enzymatic stability, high production costs, and regulatory challenges. The use of CS extracted from animal sources is further restricted by long cultivation periods, limited raw material availability, concerns over zoonotic cross-contamination, and the presence of potential allergenic residues [9]. Many of these issues can be effectively addressed by adopting non-animal derived CS, with one such form already approved by the U.S. Food and Drug Administration as a food ingredient since 2017 [26]. Although several chemical synthesis strategies, such as post-glycosylation transformation, post-glycosylation oxidation, and various semi-synthetic approaches have been developed, the numerous steps involved (protection, activation, coupling, and deprotection) are time-consuming, environmentally demanding, and unsuitable for large scale industrial production. In contrast, biotechnological synthesis offers several advantages, including mild reaction conditions, environmentally friendly processes, and comparatively lower production costs [27].
2. CS Nanoplatforms in Cancer Therapy
As before discussed, nanoparticles (NPs) have demonstrated remarkable potential as multifunctional drug carriers for cancer treatment. They can efficiently deliver both therapeutic agents and imaging molecules to solid tumors owing to their ability to exploit the enhanced permeability and retention (EPR) effect, which arises from the leaky tumor vasculature and poor lymphatic drainage. The targeting specificity and retention of NPs can be further improved through surface modification, a key factor in achieving effective tumor therapy [28,29]. Functionalization of NPs with CS, via either non-covalent or covalent strategies, improves colloidal stability, enhances drug pharmacokinetics (solubility and bioavailability), promotes receptor-mediated uptake, and enables controlled targeted delivery of therapeutic agents, thereby reducing off-target toxicity [30,31].
Depending on the conjugation mechanism and composition, various CS-derived nanostructures have been developed, including polymeric micelles, hybrid liposomes, nanogels, lipid NPs, and CS-drug conjugates [32,33]. The abundance of free carboxyl and sulfate groups and the overall negative charge of CS, indeed, allow it to interact with a variety of substrates, including metal ions, amines, lipid macromolecules, and positively charged polymers (e.g., chitosan), forming CS-based complexes, conjugates, or nanoparticle delivery systems [34,35,36,37]. In addition, CS can be chemically modified through amidation or esterification reactions involving its hydroxyl, carboxyl, or amino groups to conjugate hydrophobic drugs, imaging agents, or other polymers. Such modifications enable the design of amphiphilic copolymers capable of self-assembling into tumor-targeting nanocarriers [38,39]. Beyond drug delivery, CS-based systems have shown potential in advanced therapeutic applications, including photodynamic therapy, sonodynamic therapy, immunotherapy, radiotherapy, and magnetic therapy [40].
This review aims to highlight recent research advances (2020–2025) in CS-based nanoplatforms for cancer therapy, with particular focus on the role of CS within nanostructures. Specifically, we examine cases where CS is employed as a coating material for either organic or inorganic NPs through electrostatic or covalent interactions to impart targeting capability, as well as instances where CS becomes an integral component of the nanoparticle structure through electrostatic forces or following chemical modification that imparts self-assembling properties (Figure 2). Finally, we discuss the design and synthesis of NPs based on CS-drug conjugates. In all cases, we summarize key findings, emerging opportunities, and current challenges in the field.
Figure 2.
Schematic representation of CS-based nanoplatform for cancer therapy discussed in this review.
3. CS as a Coating of Organic Nanoparticles
The high affinity of CS for CD44 receptors is the rationale behind its use as a coating material for preformed NPs, achieved either through electrostatic complexation between its negatively charged groups and positively charged nanostructures, or via covalent linkage to specific functional groups on the NP surface.
3.1. Coating of Organic NPs
The most recent examples of using CS as a coating element for organic NPs are shown in Table 1.
Table 1.
CS as a coating for organic nanocarriers.
Nagy and colleagues [41] developed N,N,N-trimethyl chitosan (TMCH) NPs with varying degrees of trimethylation (23–99%) and molecular weights (66–290 kDa), which were subsequently coated with CS via polyelectrolyte complexation (TMCH/CS ratio of 1/1 by weight) to produce biocompatible monodispersed NPs with hydrodynamic diameter of 188 nm. Cytotoxicity studies on ovarian cancer cell lines (SKOV-3 and OVISE) demonstrated a higher cytotoxic effect of TMCH against cancer cells compared to healthy cells (human umbilical vein endothelial cells, HUVECs).
The electrostatic interaction between positively charged doxorubicin (DOX) and negatively charged CS, together with the strong affinity between glycosaminoglycans and proteins, was exploited to design CS-mediated albumin corona NPs that enhanced the cytotoxic activity of the vectorized drug. In vivo studies demonstrated a marked reduction in tumor volume—approximately 50% with free DOX and 80% with DOX-loaded nanoparticles—highlighting the synergistic therapeutic effect of the formulation. The underlying rationale of this approach is that, following intravenous administration, the nanoparticles bind to the gp60 receptor on tumor vascular endothelial cells, thereby activating caveolin-1 and promoting their transcytosis across the endothelium. Subsequent interactions with SPARC and CD44 receptors facilitate nanoparticle accumulation within the tumor interstitium and efficient internalization by cancer cells [42].
CS was also proposed as a coating component for a β-cyclodextrin–polyethylenimine nanosystem (βCyD-PEI) designed for the co-delivery of a small interfering RNA (siRNA) and the chemotherapeutic drug paclitaxel (PTX) [43]. PTX was incorporated via host–guest interactions within βCyD, while siRNA was loaded through electrostatic binding. The βCyD-PEI was incubated with siRNA at different Nitrogen to Phosphorus (N/P) ratios, and Dynamic Light Scattering analyses identified an N/P ratio of 30 as optimal for the subsequent self-assembly between positively charged βCyD-PEI–siRNA and negatively charged CS, yielding NPs with the lowest polydispersity index (PDI = 0.21). The resulting nanocomplexes exhibited strong active targeting toward CD44-overexpressing breast cancer cells. The dual delivery system allows PTX to inhibit tumor cell proliferation, while siRNA targeting CD146 (siCD146) suppresses metastasis and induces apoptosis. Compared to monotherapies, this co-delivery system significantly enhances both cytotoxic and anti-metastatic effects in MDA-MB-231 breast cancer cells, with the IC50 (0.16 μg·mL−1) decreasing 3.6-fold compared to free PTX and 2-fold compared to control NPs prepared without siRNA.
Curcumin (CUR) is a well-known natural compound with promising anticancer potential, showing excellent in vitro efficacy; however, its clinical application is hindered by poor bioavailability [62]. To overcome this limitation, CUR was incorporated into hydrogels composed of chitosan (CH) and CS, prepared by polyelectrolytic complexation (PEC) using ionic liquids ([Hmim][HSO4]) to solubilize the high-molecular-weight CH polysaccharide [44]. CUR entrapment was nearly complete (~100%), and the resulting hydrogels exhibited favorable physicochemical properties, including hydrophobicity, pH-dependent swelling, and controlled dissolution/degradation.
In a complementary approach, CUR was combined with green-synthesized silver NPs (AgNPs) and subjected to visible-light irradiation via Photodynamic Therapy (PDT), which triggered selective cancer cell death through the Metal-Enhanced Singlet Oxygen effect [45]. Cellular assays confirmed that the PEC matrix was non-toxic to healthy tissues, while CUR loaded hydrogels showed high anticancer activity towards Cervix (IC50 327 μg mL−1), Colon (IC50 336 μg mL−1), and Prostate (IC50 442 μg mL−1) cancer cells. Moreover, PDT-mediated selective irradiation of AgNP-loaded hydrogels effectively inhibited the growth of Caco-2 human colon cancer cells with high selectivity. Moreover, cellular uptake studies demonstrated that CUR could function as a theranostic agent, combining therapeutic efficacy with diagnostic fluorescence imaging. Notably, hydrogels prepared in the absence of the ionic liquid were less effective, likely due to the reduced incorporation of CH within the hydrogel network.
Other phytochemicals have also been explored as potent, versatile, and more tolerable cytotoxic agents. Fisetin (Fis), a bioactive flavonol (3,3′,4′,7-tetrahydroxyflavone), although less well-known than other flavonoids, is one of the major polyphenolic compounds naturally occurring in strawberries. It exerts a broad spectrum of biological functions, including antimicrobial, antioxidant, anti-inflammatory, neuroprotective, and anticancer activities. Fis has been shown to inhibit tumor growth by modulating the cell cycle, inducing apoptosis, and suppressing angiogenesis, invasion, and metastasis, while sparing normal cells from toxicity [63]. Pterostilbene (PTS; trans-3,5-dimethoxy-4′-hydroxystilbene), a natural dimethyl ether analogue of resveratrol found in blueberries and grapes, has also demonstrated strong anticancer potential. Its mechanisms of action include inhibition of proliferation, metastasis, invasion, and angiogenesis, as well as suppression of cancer stem cells, induction of apoptosis, and cell cycle arrest [64]. However, similar to curcumin (CUR), the therapeutic applications of both Fis and PTS are limited by poor aqueous solubility, low bioavailability, and photochemical instability, thus necessitating the development of advanced nanocarriers for improved delivery.
To address these limitations, in separate research work, negatively charged phospholipid-stabilized emulsions mimicking natural lipoproteins and solid lipid nanoparticles (SLNs) were used to encapsulate Fis and PTS, respectively [46,47]. These carriers were then subjected to electrostatic layer-by-layer coating, first with a positively charged layer of lactoferrin (Lf) and subsequently with a negatively charged CS layer, both serving as targeting moieties. The resulting nanoparticles exhibited small particle sizes (209 nm for Fis@NPs and 223 nm for PTS@NPs) and negative zeta potentials (−37 mV and −12 mV, respectively). Both NPs effectively controlled and extended the release of their payloads, with Fis@NPs showing a marked improvement in solubility, achieving 100% release after 6 h, and PTS@NPs displaying prolonged release, with 73% release after 24 h. Cytotoxicity assays on breast cancer cells, along with in vivo studies, confirmed a significant enhancement in the anticancer activity of both phytochemicals, with approximately fourfold and threefold reductions in IC50 values and corresponding reductions in tumor growth compared to free Fis and PTS, respectively.
A nanotheranostic platform for osteosarcoma was developed by integrating carbon quantum dots (CQDs) as imaging nanoprobes with the cytotoxic drugs DOX and docetaxel (DTX) into chitosan(CH)/CS multilayered nanoparticles, where CQDs served as the hydrophobic core [48]. The nanoparticles exhibited sustained drug release (28 days) and showed strong inhibitory effects against osteosarcoma U2OS and Saos-2 cells, primarily through synergistic drug activity and necrosis-induced cell death.
CS-based nanocarriers were also developed by combining CS derivatives with hydrophobic proteins such as prolamins, plant storage proteins often employed as O/W stabilizers [65]. Among these, foxtail millet prolamin (FMP) and zein (ZN) were proposed for the vectorization of different anticancer drugs through CS coating. In one approach, CUR was efficiently loaded into FMP NPs prepared by solvent displacement in the presence of a sodium caseinate/CS mixture as a stabilizing coating, yielding a nanoplatform with an average size of ~140 nm and a zeta potential of −40 mV. Biological evaluation highlighted the key role of the CS coating, since NPs prepared in the absence of CS showed lower efficacy than the free flavonoid [49]. Moreover, hybrid CS/zein nanoparticles (NPs), prepared in the same manner, were proposed as carriers for docetaxel (DTX) and teriflunomide (TFM) for the treatment of prostate and breast cancer, respectively [50,51]. In vitro studies demonstrated that CS enhanced the colloidal stability and cellular uptake efficiency of zein NPs, as well as improved the pharmacokinetic profiles, with terminal half-lives 1.7- and 9.5-fold longer than those of free TFM and DTX, respectively. NPs exhibited CD44-mediated uptake, as evidenced by reduced internalization following CD44 receptor blocking (1.7- and 0.8-fold decreases in breast and prostate cancer cells, respectively). Compared with the free drugs, the NPs induced higher cytotoxicity and apoptosis, promoted ROS generation, and inhibited cell invasion.
CS coating was employed to enhance the efficiency of dual-responsive (pH- and redox- sensitive) nanoparticles synthesized via the self-assembly of redox responsive PEG–PLA copolymers (PEG–ss–PLA). In one design, the PEG–PLA copolymer was functionalized with thiocollagenase via a maleimide linker to degrade the dense collagen barrier in tumor tissues, facilitated by CS removal under the acidic tumor environment. In vivo studies in breast cancer-bearing mice confirmed the therapeutic potential of these dual pH- and GSH-responsive NPs, which exhibited effective tumor matrix degradation, deep tumor penetration, selective cellular uptake, and the ability to reduce cancer cell proliferation while enhancing apoptosis. These latter effects were demonstrated by the significant decrease in Ki-67–positive tumor areas, from 12.3% with free DOX to 2.1% with the NPs, and by the corresponding increase in TUNEL fluorescence intensity, from 12.6% to 34.8% [52].
In an alternative strategy, triphenylphosphonium (TPP) was grafted onto the PEG–PLA core, and CS served a dual purpose: achieving CD44-mediated targeting and prolonging blood circulation by masking the positive surface charge of TPP. Upon internalization, the acidic endosomal/lysosomal environment triggered CS detachment, exposing positively charged TPP residues, which facilitated mitochondrial localization. This induced membrane depolarization, increased permeability, and excessive reactive oxygen species (ROS) generation, thereby promoting apoptosis. Concurrently, DOX released from the disassembling nanoparticles (84% vs. 30% in physiological conditions) entered the mitochondria, causing mitochondrial DNA damage and enhancing cytotoxicity [53].
The same mechanism was exploited by preparing TPP-D-α-tocopherol polyethylene glycol 1000 succinate- poly(lactide-co-glycolide) NPs (TPP-TPGS-PLGA NPs) loaded with Celastrol (Cls) and coated with a CS-Folic acid (CS-FA) derivative as dual targeting element. Cls is then selectively released in the alkaline mitochondrial environment (pH ~8.0), minimizing premature release in the cytoplasm (pH 7.4) or lysosome (pH 5.0) [54].
The formation of positive charges on the NPs surface after cellular internalization to achieve mitochondrial targeting was also exploited to design of a dual-functionalized lipid–albumin nanosystem for the targeted delivery of paclitaxel (PTX) and the reversal of multidrug resistance (MDR) in breast cancer therapy. NPs, with a hydrodynamic diameter of 176 nm and a zeta potential of −18 mV, were constructed using TPGS as a P-glycoprotein (P-gp) inhibitor to modify cationic liposome structures loaded with a bovine serum albumin (BSA)-PTX complex and subsequently coated with CS. Once internalized into MCF-7/MDR breast cancer cells, the CS layer is predominantly degraded by hyaluronidase, leading to the exposure of the underlying cationic nanosystem. Within mitochondria, the released TPGS disrupts mitochondrial function and inhibits P-gp-mediated drug efflux, thereby enhancing the intracellular accumulation of PTX. In vivo studies confirmed the therapeutic potential of this approach, demonstrating prolonged blood circulation, increased tumor accumulation of PTX, and a tumor inhibition rate of 75.3% [55].
Mitochondrial localization was also exploited as a central design principle in the preparation of CS-coated liposome for the co-delivery of Berberine (Ber) and Magnolol (Mag) (optimal molar ratio 2:1) as natural bioactive ingredients, to lung cancer cells. The nanosystem demonstrated sustained drug release and enhanced uptake by A549 cells, leading to increased cytotoxicity, inhibition of tumor cell migration, and promotion of apoptosis by the regulation of Bcl-2, Bax, and Caspase-3 expression. In addition, in vivo biodistribution and pharmacokinetic studies showed improved blood stability, prolonged circulation time, and enhanced targeting ability, achieving a maximum tumor inhibition rate of 81.48% [56].
In a similar approach, a Ber derivative, 9-O-octadecyl–substituted berberine, serving as a mitochondrial function inhibitor was self-assembled with Hemin, a BACH1 inhibitor, and further coated with CS. The BACH1 targeting reduces the expression of tumor-associated metabolites, glycolytic enzymes, and metastasis-related proteins, while mitochondrial targeting induces membrane depolarization, ROS overproduction, and activation of caspase-3 and caspase-9. These synergistic effects result in the inhibition of tumor cell proliferation, migration, and invasion, ultimately triggering apoptosis. In xenograft mouse models, the treatment achieved a tumor inhibition rate of up to 75%, without significant toxicity to major organs [57].
Multifunctional nanoparticles (NPs) integrating active tumor targeting, autophagy inhibition, chemotherapy, and immune checkpoint blockade were constructed using a PEI–oleic acid (PEI-OA) complex as the core and CS as the shell. The NPs were co-loaded with paclitaxel (PTX), chloroquine (CQ), CpG oligodeoxynucleotides, ovalbumin (OVA), and Atezolizumab (ATZ, an anti-PD-L1 antibody) to enhance tumor targeting and immune activation. Anti-PD-L1 facilitated immune checkpoint blockade and tumor-specific uptake, while CQ reversed the immunosuppressive tumor microenvironment, promoting T-cell infiltration. This combinatorial strategy enhanced cytotoxicity against 4T1 breast cancer cells, increased CD4+ and CD8+ T-cell infiltration, induced immune memory, inhibited lung metastasis, and achieved sustained antitumor efficacy with the tumor volume reduced up to 70% (Figure 3) [58].
Figure 3.
Schematic illustration of (A) NPs preparation method, and (B) combined application of chemotherapy, immunotherapy, and PD-L1 blockade therapy in tumor-bearing mice. Reproduced from [58].
The same PEI-OA complex was used as core element for the preparation of targeted NPs for the co-delivery of CRISPR/Cas9 ribonucleoprotein (RNP) and PTX with the aim of achieving synergistic gene therapy and chemotherapy in hepatocellular carcinoma. The nanoplatform was engineered using a linoleic acid-PEG-octreotide conjugate (LNA-PEG-OCT) to enable somatostatin receptor-mediated targeting of hepatoma cells, and CS coating to improve stability and biocompatibility. The multifunctional system allows for the targeted delivery of both PTX and Cas9 RNP directly to cancer cells, ensuring efficient lysosomal escape and nuclear transport of the CRISPR/Cas9 complex. As a result, high gene-editing efficiency of the PD-L1 gene was achieved, reaching 56% in vitro in HepG2 cells and 46.0% in vivo in tumor tissues. Therapeutically, this led to strong downregulation of PD-L1 protein, which reduced tumor immune escape, and enhanced infiltration of CD8+ and CD4+ T cells at the tumor site. The treatment also significantly inhibited tumor cell proliferation and achieved an 80% tumor growth suppression in xenograft mouse model, all while maintaining minimal systemic toxicity and demonstrating high liver-targeting efficiency [59].
Chemoimmunotherapy was also the core concept for the development of a liposomal nanoplatform co-loaded with PTX and cryptotanshinone (CTS) and coated with CS and LyP-1 peptide to engage the p32 receptor, enhancing cell-specific uptake. Once internalized, PTX induces immunogenic cell death, promoting cytotoxic T cell infiltration, while CTS suppresses STAT3 signaling, reducing the presence of regulatory T cells, M2-type tumor-associated macrophages, and myeloid-derived suppressor cells. Together, these actions synergistically reverse the immunosuppressive tumor microenvironment, enhancing the overall therapeutic effect [60].
A combinatorial nanotherapeutic strategy was designed to target the immunosuppressive tumor microenvironment, employing nanoparticles co-loaded with the BRD4 inhibitor JQ1 and the COX-2 inhibitor celecoxib (CXB) and coated with CS. These were administered alongside a biomimetic system consisting of poly(β-amino ester)-based nanoparticles coated with melittin-embedded leukocyte membranes. While the use of two separate systems presents challenges for clinical translation, the combination therapy demonstrated synergistic cytotoxicity and enhanced immune activation in TNBC models. Tumor tissue from the combination treatment group exhibited the most pronounced necrotic features, the lowest number of proliferating tumor cells, and the lowest mean microvessel density. Furthermore, the proportion of memory T cells (CD3+ CD44+ CD62L−) in the spleens was significantly increased, indicating effective activation of the antitumor immune response [61].
3.2. Coating of Inorganic NPs
Inorganic NPs are emerging as front runners in overcoming several limitations of conventional medicine, owing to their unique optical, electrical, catalytic, and magnetic properties that are not typically observed in organic nanoparticles. Owing to their inherent optical properties, inorganic NPs, either alone or in combination with other imaging agents, are increasingly effective in molecular imaging. In addition, they can be guided to target sites through external stimuli such as light or magnetic fields, offering precise spatial control in therapeutic applications. The versatility of inorganic NPs enables their functionalization with ligands, polymers, and biomolecules, significantly enhancing drug delivery performance. Furthermore, the loading of therapeutic agents such as drugs, nucleic acids, and photosensitizers improves the efficacy of various treatment modalities [66]. The most recent examples of using CS as a coating element for inorganic NPs are collected in Table 2.
Table 2.
CS as coating element for inorganic nanocarriers.
Liang et al. [67] proposed CS as a coating for calcium carbonate NPs, a widely studied inorganic material showing biological inertness and ability to dissociate under the acidic environments of the tumor tissues to accelerate the release of the encapsulated drugs. The resulting NPs (~100 nm in size) demonstrated enhanced accumulation in CD44-overexpressing lung cancer cells, improved cellular uptake, and stronger anticancer effects via apoptosis induction (downregulation of the anti-apoptosis factor Bcl-2 and upregulation pro-apoptosis factor Bax) both in vitro and in vivo.
CS was used as a targeting element for nanoscale hydroxyapatite (HAP). It is well known that HAP can induce Ca2+ overload, which in turn leads to severe cytotoxicity, since elevated Ca2+ levels result in massive oxidative stress and oxidation of mitochondrial DNA. The release of oxidized mitochondrial DNA into the cytoplasm activates the NLRP3 inflammasome, triggering caspase-1 cleavage and Gasdermin activation with the formation of membrane pores, ultimately causing cell swelling, membrane rupture, and the release of pro-inflammatory mediators (IL-1β, IL-18). This represents a potential strategy to reprogram immunosuppressive “cold” tumors into immunogenic “hot” tumors, enriched in tumor-infiltrating lymphocytes [79].
Moreover, bioactive species such as Kaempferol (KAE) and Atorvastatin (ATR) are able to promote Ca2+ uptake within cells and mitochondria, respectively, and have thus been investigated for enhancing the anticancer efficacy of PEGylated HAP nanoparticles [68,69].
Mesoporous silica nanoparticles (MSNs) were also conjugated with CS via a cystamine (cys) linker to combine their intrinsic properties (e.g., easily tunable morphology and particle size, hydrophilicity, and surface modifiability) with the targeting activity of CS. CS-MSNs were co-loaded with PTX and quercetin (QR) to overcome MDR in breast cancer. NPs (~227 nm) exhibited redox-responsive drug release and actively target CD44 receptors on MCF-7/ADR cells, enhancing cellular uptake. QR effectively downregulated P-gp expression, reducing drug efflux and increasing PTX retention within resistant tumor cells. This leads to significant G2/M phase cell cycle arrest, microtubule disruption, and increased apoptosis. In vivo, NPs demonstrated prolonged tumor retention and effectively reduced tumor volume while causing minimal toxicity to normal tissues [70].
The need of overcoming P-gp mediated MDR and heat shock proteins (HSPs)-mediated phototherapy resistance motivated the design of a CS-functionalized zeolitic imidazolate framework-8 (ZIF-8) nanoplatform for the co-delivery of DOX and IR780 iodide (IR780)-conjugated atovaquone (ATO) as chemotherapeutic and photosensitizing agents, respectively. In the acidic tumor microenvironment, the released ATO and zinc ions (from ZIF-8) disrupt mitochondrial electron transport and glycolysis through ROS production and inhibition of Glucose transporter 1, leading to energy depletion. This energy exhaustion suppressed P-gp and HSPs, effectively reversing resistance mechanisms [71].
Hydrogen peroxide (H2O2)/ultrasound-driven mesoporous manganese oxide-based nanomotors were developed by loading indocyanine green (ICG) as mitochondrial sonosensitizers into mesoporous channels and dual-functionalizing their surface with silk fibroin (SF) and CS. The obtained NPs exhibited a desirable size (200 nm), uniform size distribution, with a good colloidal stability due to the negatively charged surface (−27 mV). Endogenous (H2O2) and exogenous (ultrasound) stimuli induced enhanced NPs locomotory activity, efficient mucus-traversing ability, and deep tumor penetration. In the tumor microenvironment, Mn2+ ions catalyzed a Fenton-like reaction with the decomposition of excess H2O2 into hydroxyl radicals and O2. The generated O2 further participated in sonodynamic therapy, producing abundant singlet oxygen. Moreover, after cell internalization, ICG is released in response to multiple stimuli, including hydrogen ions, ROS, GSH and ultrasonication. The combined chemodynamic and sonodynamic therapy synergistically induced ferroptosis of tumor cells, promoted the release of tumor antigens, and triggered adaptive immune responses. In vivo experiments demonstrated that oral administration of NPs embedded in a chitosan/alginate hydrogel, in combination with PD-L1 immune checkpoint inhibitors, effectively suppressed both primary and distant tumors [72].
Metal NPs, especially those composed of noble metals such as gold, silver, and palladium, have attracted significant attention in the biomedical field due to their tunable physicochemical properties (e.g., magnetic, optical, and electronic), their high surface area-to-volume ratio, and their capacity for controlled surface functionalization [80].
Metal–organic framework (MOF) materials, organic–inorganic nanohybrids formed by the coordination between metal ions and organic ligands, were also used as a core for CS coating in anticancer therapeutic approaches [81]. A CS coated nanosystem integrated ellagic acid (EA) coordinated with Cu2+ to form nanoscale metal–organic frameworks, which are loaded with DOX. EA suppresses tumor cell stemness by inhibiting the hedgehog pathway, while Cu2+ disrupts mitochondrial metabolism and induces cuproptosis. This dual action reduces ATP levels, suppresses P-gp activity, and thereby decreases drug efflux, enhancing DOX retention and efficacy in resistant cancer cells [73].
P-gp was also inhibited by CS-coated MOFs immobilizing cholesterol oxidase (COD), which catalyzes cholesterol consumption and generates hydrogen peroxide (H2O2). The subsequent peroxidase-like activity converts H2O2 into highly toxic hydroxyl radicals (•OH), thereby inducing cancer cell apoptosis and reversing drug resistance. In vivo, this strategy led to a marked reduction in P-gp activity, with DOX efflux decreasing from 54% for free DOX to 28% for DOX-loaded MOFs (Figure 4) [74].
Figure 4.
Preparation of nanocarriers based on cascade catalysis and tumor region specific targeting for efficient delivery and reversal of multidrug resistance. Reproduced from [74].
Gold nanoparticles (AuNPs) are particularly noteworthy, with a long-established record of use in medical applications (e.g., antibacterial, anticancer, antifungal, and wound-healing), owing to their high stability, excellent biocompatibility, low reactogenicity, minimal toxicity both in vitro and in vivo, as well as their distinctive optical and electronic properties, including scattering and absorption capabilities [82]. Mardhekar et al. used spherical gold nanoparticles with a diameter of 20 nm to design glycosaminoglycan (GAG) nanoprobes for studying carbohydrate-mediated cell targeting, demonstrating that CS-coated nanoprobes preferentially target CD44-expressing cancer cells and neurons through caveolin-mediated endocytosis [75].
A green synthesis approach was employed to fabricate spherical AuNPs with an average size of 41 nm, using shark-derived CS as both a stabilizing and targeting agent, in the presence of sodium borohydride as a reducing agent. The resulting CS-AuNPs exhibited significant cytotoxicity against human osteosarcoma cells MG63 at 10 μg mL−1, while maintaining excellent biocompatibility with normal mouse fibroblast cells, even at higher concentrations (100 μg mL−1). Mechanistic investigations revealed that NPs induced apoptosis in MG63 cells through increased ROS production and mitochondrial dysfunction [76]. In a similar approach, yellow-nose skate (Dipturus chilensis) cartilage extract, rich in CS and collagen type II, was employed as both a reducing and stabilizing agent. The resulting nanosystem (c-sk AuNPs), loaded with DOX (loading efficiency of 90%), exhibited an average size of 15 nm and demonstrated the strongest cytotoxicity against breast cancer cells compared with other cell lines (e.g., stomach cancer cells), attributed to their higher uptake efficiency (30 vs. 15%) [77].
CS was also used for the coating of Selenium nanoparticles (Se NPs), which have attracted considerable attention due to their remarkable bioactivity and antioxidant properties. The coated NPs exhibited stronger anti-proliferative effects than unmodified Se NPs in a dose- and time-dependent manner. Mechanistic studies revealed that they induced S-phase cell cycle arrest by downregulating cyclin A and CDK2 while upregulating p21. Apoptosis was triggered through both mitochondrial and death receptor pathways, as evidenced by increased Bax, decreased Bcl-2, cytochrome C release, and activation of caspases-3, -8, and -9. Additionally, they elevated intracellular ROS levels, which likely acted upstream of both S-phase arrest and apoptosis [78].
4. Chemical Modification of CS
The chemical modification of CS was also explored as a strategy for preparing targeted NPs via surface coating or for conferring self-assembling properties.
4.1. CS Derivatives for NPs Coating
Table 3 summarizes the most relevant examples of CS derivatives proposed as a coating of NPs.
Table 3.
CS derivatives as coating elements of NPs.
Oxidized CS was used as a gelling agent for the in situ formation of injectable hydrogels through the reaction of OCS aldehyde groups with NH2-rich molecules and the formation of reversible Schiff base bonds. Some examples of this approach have been proposed for the post-operative treatment of osteosarcoma and liver cancer, by combining OCS with Gelatin (Gel) and polyacrylamide (PAAm), respectively.
In detail, the osteosarcoma treatment involved the preparation of a mesoporous bioactive glass nanoparticle (MBGN)-MTX conjugate through a serial amidation reaction among aminated MBGN, the redox sensitizer dithiodiglycolic acid, and MTX. This conjugate was then mixed with OCS and allowed to react with Gel to form hydrogel systems. This hydrogel offers dual-stage functionality: in the first phase, the acidic and reductive tumor microenvironment triggers the cleavage of Schiff base bonds, releasing MTX-loaded nanoparticles via pH- and GSH-responsive mechanisms. This release induces ROS generation, mitochondrial dysfunction, and activation of the p16-CYLD tumor suppressor pathway, thereby promoting apoptosis and reducing metastasis. In the later phase, the hydrogel transitions into an osteoconductive scaffold, supporting bone regeneration through enhanced osteogenic differentiation. In vivo studies demonstrated effective suppression of tumors and lung metastasis, along with the promotion of bone repair and minimal systemic toxicity [83].
Regarding liver cancer, a PAAm-OCS hydrogel was loaded with MOFs encapsulating a triple-drug cocktail consisting of the autophagy inhibitor 3-methyladenine (3-MA), the CD73 inhibitor ARL 67,156 trisodium (ARL), and the NETs lyase DNase I. The powder formed an adhesive hydrogel in situ when applied to the surgical margin, enabling liver-localized, sustained drug delivery and enhancing RT-induced NK cell activation. In murine models, this strategy successfully prevented intrahepatic recurrence and also triggered systemic CD8+ T cell responses, suppressing postoperative lung metastases. The hydrogel further exhibited rapid hemostatic properties in rat and porcine models [84].
A different approach involved the gelation of a CS-SH derivative induced by oxidized glutathione to encapsulate ultrasmall nanoparticles composed of oxidized starch (SNPs) (~10–40 nm). The resulting nanoassemblies were loaded with DOX and tested for the treatment of colon cancer both in vitro and in vivo. The larger CS-based nanoassembly served as a protective outer layer that enabled systemic circulation and tumor targeting, while the smaller SNPs, with their high DOX-loading capability (through imine interactions between aldehyde groups and unprotonated DOX), ensured deep tumor penetration. Once in the reductive tumor microenvironment, the disulfide bonds were cleaved, causing the nanogel to degrade and release the smaller SNPs for localized drug delivery. CS coating was found to significantly suppress tumor growth (20.0× vs. 11.1× for free and encapsulated DOX) [85].
A methoxy polyethylene glycol–CS conjugate (mPEG-CS) was proposed as a coating for the targeted delivery of a Platinum(IV) prodrug to ovarian and colon cancers. In one approach, a chlorin e6 (Ce6)-Pt(IV) prodrug and a polyaspartamide (PAS)-mPEG derivative were conjugated via 1-ethyl-3-(3-dimethylaminopropyl)carbodiimide (EDC) chemistry, coordinated with a gallic acid (GA)-Fe3+ complex, and finally coated with mPEG-CS to neutralize the positive charge of the nanosystem. In colon cancer, the acidic conditions of the tumor microenvironment and intracellular lysosomes induce the dissociation of the GA-Fe3+ complex from Ce6-Pt(IV), enabling photodynamic therapy through activation of Ce6-Pt(IV) upon red light irradiation. The subsequent ROS generation reduces Pt(IV) to Pt(II) complexes, thereby initiating chemotherapy. In addition, ferroptosis is triggered by the reduction in ferric ions by released GA, together with depletion of intracellular GSH, ultimately promoting macrophage polarization in cancer cells [86].
Similarly, the photothermal sensitizer IR-820 was conjugated to PEI along with a norcantharidin–platinum (NCTD-Pt(IV)) prodrug and coated with mPEG-CS. Once internalized by ovarian cancer cells, NIR irradiation induced nanoplatform disassembly and reduction in NCTD-Pt(IV), thereby enabling the cytotoxic action of NCTD and Pt(II). At the same time, the photothermal effect increased the intracellular concentration of calcium ions, disrupting the circadian clock of cancer cells and rendering them more sensitive to chemotherapeutics [87].
4.2. Self-Assembling CS Derivatives
Besides being used as a coating element, a different approach involved the use of CS as a structural component in NP architecture. In particular, the insertion of lipophilic moieties into the CS structure allowed the development of amphiphilic CS derivatives capable of self-assembly in aqueous environments. Different strategies have been proposed to achieve this goal, mainly involving the use of cholesterol and/or fatty acids as derivatizing agents (Table 4).
Table 4.
NPs prepared by self-assembling of CS derivatives.
Cholesterol (Chl) has been employed in nanoparticle design either for its fundamental role as a component of cell membranes, which facilitates drug permeability, or for its elevated serum levels in cancer tissues that sustain the uncontrolled growth of cancer cells.
Mono- and dual-responsive DOX delivery systems were obtained through the self-assembly of CS-Chl conjugates synthesized using formate and succinate/thioketal linkers, respectively. The core concept of these approaches lies in combining the active targeting ability of CS with the distinctive features of tumor tissues: formate and succinate groups are cleavable under acidic pH, while thioketal spacers are sensitive to the oxidative environment. Both nanosystems exhibited high anticancer activity in vitro and in vivo, with the mono-responsive carrier achieving a breast cancer inhibition rate of 76% compared to 63% for free DOX [88], and the dual-responsive nanosystem reducing the DOX IC50 from 2.074 to 0.912 μg mL−1 [89].
Deoxycholic acid (DChA) was also employed as the hydrophobic moiety of CS amphiphiles for DOX-based breast cancer treatment in both in vitro and in vivo models. Dual-targeting strategies were proposed, with the CDVEWVDVS peptide and the AS1411 aptamer serving as targeting elements for P-selectin and nucleolin, respectively. The CS-DChA conjugate was synthesized using cys as a redox-responsive linker to trigger drug release within the tumor microenvironment. As a result, the peptide-containing carrier exhibited greater efficacy (p < 0.05) in CD44-overexpressing MDA-MB-231 cells compared to non-triple-negative MCF-7 cells [90], while the aptamer-based material displayed high cell invasion inhibition (77% vs. 25% for free DOX) [91]
Maleimide (MAL) was incorporated to enhance cellular uptake and extend the blood circulation of the CS-DChA–based Docetaxel (DTX) nanocarrier. This system operates by exploiting the transient binding of MAL with thiol groups in blood components and cell membranes, thereby boosting the CD44-targeting ability of CS. Specifically, PEG-NH2 was used as a linker between CS and MAL residues, while protonation of the carboxylate ions in the CS backbone at the tumor site modulated drug–polymer interactions, leading to enhanced drug release [92].
CS-DChA was combined with lipid components for the fabrication of lipid NPs or liposomes (hydrodynamic diameter of around 100 nm and high colloidal stability ovetime) via thin-film hydration, proposed as a strategy to combine the cytotoxic activity of DOX with the anti-metastatic activity of retinoic acid (ReA), which interferes with Golgi apparatus function. DOX and ReA were co-loaded through the formation of an electrostatic complex with high efficiency, enabling sustained release for up to 96 h and demonstrating significant anticancer activity against liver [93], melanoma, and breast cancers (Figure 5) [94].
Figure 5.
CS-modified liposomes for the co-delivery of DOX and ReA to breast cancer cells. (A) hypothesized structure; (B) Transmission electron micrograph; (C) mean hydrodynamic diameter; (D) stability overtime. Reproduced from [94].
A TPGS/CS–cholic acid (ChA) micellar structure was designed for the delivery of an Elesclomol (ES)–Cu complex, capable of inducing mitochondrial oxidative stress and copper-dependent cell death. ES moves cupric ions from the extracellular matrix into the cytoplasm, where it triggers proteotoxic stress and subsequent cuproptosis. Specifically, a CS-ChA/CuSO4 aqueous solution was used as the hydrating medium for an ES/TPGS film. After optimization to ensure serum stability, the NPs were shown to overcome MDR and induce cell death without impairing efflux transporter activity, which is desirable since P-gp activity protects healthy cells and tissues from PTX toxicity. Moreover, the release of oxidized mitochondrial DNA triggered an immune response via multiple pathways [95].
The stimulation of the immune response was achieved by coating cationic liposomes with a mixture of CS-glycocholic acid (CS-GCA) and CS-mannose (CS-MN) derivatives. Specifically, negatively charged OVA and polyinosine–polycytidylic acid (PIC), acting as an antigen and a cancer-specific adjuvant, respectively, were electrostatically loaded onto the liposome surface and further coated with the CS derivatives. Repeated oral administration of the nanoplatform increased the populations of CD3+ CD8+ T cells, CD44high CD62Llow memory T cells, and CD11b+ CD27+ natural killer cells in the blood, while reducing serum levels of CD4+ CD25+ Foxp3+ regulatory T cells, thereby completely preventing melanoma development in melanoma-bearing mice [96].
Amphiphilic CS derivatives obtained through conjugation with fatty acid derivatives (i.e., oleic acid, OA, and Fmoc-8-amino-3,6-dioxaoctanoic acid, Fmoc-AEEA) or 3-indoleacetic acid (IAA) were proposed as coating elements for DOX and PTX nanocrystals, improving the water solubility of the drug crystals and consistently enhancing their anticancer activity against different solid tumors. DOX-loaded NPs (based on CS-OA, ~100 nm) were more effective than conventional DOX micelles prepared with PEG derivatives, with drug release triggered by pH and hyaluronidase activity (Figure 6) [97].
Figure 6.
Schematic representation of targeted DOX delivery system by CS coating of DOX nanocrystals. Reproduced from [97].
PTX nanocarriers (based on CS-Fmoc-AEEA [98] or CS-IAA [99], ~200 nm) effectively targeted the Golgi apparatus and induced ROS production both in vitro and in vivo. Furthermore, combined treatment with CS-IAA nanoplatforms and αPD-L1 antibodies prolonged survival in in vivo studies.
The conjugation of CS with octadecylamine (ODA) was explored for the preparation of CUR nanogel (~60 nm), achieving prolonged release (over 70 h) and an increased proportion of cells in the sub-G1 phase [100]. In similar approaches, CS was lipidized via conjugation with palmitic acid (PA) and arachidonic acid (AA) through a cys linker to prepare redox-responsive nanocarriers. In detail, the self-assembly of CS-ss-PA was employed for the vectorization of Tamoxifen (TMX) to breast cancer cells with high efficiency, achieving a 60% improvement in survival compared to the control group [101]. Nanomedicine-driven ferroptosis was the core concept of CS-ss-AA–based nanosystems. CS-AA was self-assembled in PPI aqueous solution and decorated with Fe3+ ions through coordination with CS hydroxyl groups. A dual effect of exogenous and endogenous iron delivery was observed: the exogenous iron corresponded to the loaded Fe3+, while PPI promoted endogenous iron release by inducing ferritinophagy and ferritin degradation. AA residues served as substrates for lipid peroxidation, further enhancing oxidative stress [102].
Alpha-tocopherol succinate (TOS) was also employed as a CS lipidizing agent to obtain self-assembling micelles capable of delivering DOX to melanoma cells both in vitro and in vivo. This system effectively inhibited the metastatic process through the combined cytotoxic effect of DOX and the ability of TOS to inhibit matrix metalloproteinase-9 [103]. In a similar approach, the use of cys as a linker in the TOS–CS conjugation enabled the development of a highly effective DTX delivery vehicle. Treatment with redox-sensitive NPs resulted in superior antitumor efficacy, as evidenced by the necrosis rate (5%), late apoptosis rate (2%), early apoptosis rate (42%), and percentage of normal cells (52%), which were more favorable than those obtained with non-redox-sensitive NPs prepared using adipic dihydrazide instead of cys. In the latter case, the corresponding values were 2% (necrosis rate), 6% (late apoptosis rate), 34% (early apoptosis rate), and 58% (percentage of normal cells) [104].
A 1,2-distearoyl-sn-glycero-3-phosphoethanolamine (DSPE)-PEG-CS conjugate was proposed as an amphiphilic component for the preparation of liposomal and micellar nanosystems, designed for co-administration in a three-drug combination treatment of breast cancer. In this strategy, DOX was employed as a cytotoxic agent (loaded into micelles), while Mifepristone (Ru486) and Ber were incorporated into pH-responsive liposomes as metastasis inhibitors, achieving high tumor inhibitory rates and significant reduction in tumor volume, ECM deposition and tumor angiogenesis [105].
Another class of amphiphilic CS derivative consists of ZN-CS conjugates, which were used to prepare micellar systems for the treatment of breast cancer. In detail, etoposide (ETP) and all-trans retinoic acid (ATRA) were employed as bioactive agents for topoisomerase II inhibition and apoptosis induction/immune system activation, respectively. The micelles were further stabilized by Ca2+ crosslinking, achieving high synergistic antitumor efficacy (combination index: 0.8) [106].
As an extension of this concept, the same authors demonstrated that a Zein–sulphasalazine–CS conjugate (ZN-SFZ-CS) was able to potentiate the anticancer effect of Cls. In this nanoplatform, ZN acted as a Cls-loading promoter, CS as the targeting element, and SFZ as an inhibitor of the pro-inflammatory NF-κB pathway and inducer of apoptosis in cancer cells. Notably, SFZ also reduced intracellular GSH levels, thereby preventing Cls from reductive inactivation. Furthermore, a dual-targeting effect was achieved by incorporating superparamagnetic iron oxide nanoparticles (SPIONs) into the micellar core. This system enabled prolonged Cls release, with an SFZ/Cls combination index of 0.7. The added value of SPION loading was highlighted by the further reduction in IC50 upon application of an external magnetic field [107].
5. CS-Drug Conjugates
The conjugation of anticancer drugs to CS with the obtainment of polymeric prodrugs, is a valuable approach for the synthesis of effective delivery vehicles. Compared with their low-molecular-weight counterparts, polymeric prodrugs offer several advantages: (1) improved water solubility of poorly soluble or insoluble drugs, enhancing bioavailability; (2) protection of the drug from deactivation, thus maintaining its activity during circulation, transport to organs or tissues, and intracellular delivery; (3) improved pharmacokinetic properties; (4) reduced antigenicity, resulting in a milder immune response; (5) potential for passive or active targeting of the drug to its specific site of action; and (6) the ability to form advanced drug delivery systems that, besides the drug and polymer carrier, may include additional active components enhancing the drug’s specific activity [108]. The main examples of applying this concept to CS NPs are collected in Table 5.
Table 5.
NPs composed of CS-based prodrugs.
Environmental-responsive micellar systems were developed by conjugating anticancer drugs to CS through suitable cleavable spacers. CS-DTX and CS-flurbiprofen (CS-FBP) conjugates were co-assembled into monodisperse micelles with an average diameter of approximately 200 nm, thereby combining the complementary anticancer effects of DTX and COX-2 inhibition in promoting cancer cell apoptosis. DTX acts by binding to tubulin, stabilizing microtubules, and disrupting mitosis, whereas FBP suppresses prostaglandin E2 production, thereby reducing cell proliferation and angiogenesis. Specifically, DTX and FBP were linked to CS via redox-responsive (cys) and pH-sensitive (EDC-mediated) bonds, respectively, achieving a synergistic effect on breast cancer models [109]. In a similar strategy, a redox-responsive CS-Celecoxib (CS-CXB) conjugate was self-assembled to encapsulate and enhance the anticancer efficacy of Camptothecin (CPT) against colon cancer. This formulation also contributed to reducing oxidative stress and improving the inflammatory microenvironment in murine models, as evidenced by decreased TNF-α and IL-6 levels [110].
A self-assembling CS-DOX conjugate, synthesized with adipic dihydrazide (ADH) as a pH-responsive linker, was developed for the combined DOX/berberine (Ber) treatment of breast cancer. By simultaneously inducing apoptosis through DOX and remodeling the tumor microenvironment via Ber, the nanoplatform achieved a marked tumor growth inhibition of approximately 95% [111].
In a different approach, chlorambucil (Chl) was conjugated to CS via amide bonding to obtain enzyme-responsive nanoparticles (NPs), which were further endowed with redox sensitivity by co-assembling a CS–lipoic acid (CS–LA) conjugate. In vitro viability studies on MDA-MB-231 breast cancer cells demonstrated a marked enhancement of the anticancer activity of Chl compared to the free drug (cell death of 89% vs. 38%), which further increased to 95% upon DOX encapsulation within the NPs [112].
The conjugation of CS to rosmarinic acid (RA) and CUR via a cys linker enabled the formation of micelles for the selective, redox-sensitive delivery of doxorubicin (DOX) to colon and brain cancers, respectively. Specifically, CS-ss-RA was co-assembled with DSPE-PEG to obtain micelles with a mean diameter of 190 nm, which achieved optimal tumor suppression (600 and 230 mm3 for free and encapsulated DOX, respectively) after 19 days of treatment [113]. Similarly, DOX was encapsulated in CS-ss-CUR micelles, which were further functionalized with the neurotropic rabies virus-derived polypeptide (RVG) and evaluated for glioma treatment. By combining the CD44-targeting capability of CS, the redox sensitivity conferred by cys, the ability of RVG to enhance blood–brain barrier penetration, and the P-gp inhibition effect of CUR, the micelles effectively suppressed glioma growth while causing negligible adverse effects and preserving brain function (Figure 7) [114].
Figure 7.
(A) Schematic representation of CS-ss-CUR micelles formation. (B) BBB Penetration. (C) Active tumor cell entry and glutathione triggered drug release. Reproduced from [114].
A multifunctional CS conjugate was developed using ADH as a pH-responsive linker for cinnamaldehyde (CA) and CUR as a ligand for TPP. Under acidic conditions, NPs destabilization and lysosomal escape enabled CUR to target and damage mitochondria through TPP-mediated localization. CA acted synergistically with CUR to generate high levels of ROS and deplete intracellular GSH, thereby disrupting redox homeostasis and inducing ferroptosis via downregulation of GPX4 and xCT expression. The onset of ferroptosis further triggered immunogenic cell death, promoting the secretion of IFN-γ, TNF-α, and IL-6 [115].
Taking advantage by the high yield of singlet oxygen produced upon laser irradiation within the 660–670 nm, CS-Chlorin e6 (Ce6) conjugate were proposed for combined photodynamic and DOX/PTX based chemotherapy treatment of breast cancer, with the use of cys as a linker allowing redox-responsive behavior. In the first case, NPs with diameter of 270 nm possessed superior antitumor activity against 4T1 and MDA-MB-231 cells [116], while the co-loading of QR into PTX nanocarriers was proposed as a strategy to overcome MDR by P-gp inhibition [117].
A CS–ICG conjugate was employed as a targeted delivery vehicle for erastin (ERS), a potent ferroptosis-inducing system xc− inhibitor with significant clinical limitations due to its poor physicochemical and pharmacokinetic properties. NPs, with a mean diameter of 190 nm, enabled sustained ERS release over 120 h and induced G1-phase cell cycle arrest, thereby inhibiting cancer cell proliferation predominantly through a non-ferroptotic mechanism. Furthermore, ICG enhanced cytotoxicity upon laser activation, resulting in a tumor reduction 2.5-fold greater than that achieved with free ERS. Remarkably, NPs significantly improved tumor-specific accumulation of ERS (1.9-fold higher than free drug) while markedly reducing off-target deposition in the lungs and spleen by 203-fold and 19.1-fold, respectively [118].
In a related strategy, an ICG analogue (IR806) was conjugated to CS via a cys linker to enable synergistic sonodynamic and phototherapy (both photothermal and photodynamic) against localized prostate cancer. The resulting NPs exhibited substantially enhanced water solubility, dramatically reduced dark toxicity, and excellent biocompatibility compared to the free sensitizers. They also demonstrated CD44 receptor-mediated endocytosis and subcellular mitochondrial targeting, along with dual redox- and hyaluronidase-responsiveness, collectively enhancing cellular uptake and therapeutic efficacy. Upon dual sono/photoirradiation, NPs generated effective hyperthermia and high levels of ROS, achieving synergistic antitumor activity via complementary mechanisms of sonodynamic and phototherapy (combination index: 0.7) [119].
Rhein (Rh), a naturally occurring anthraquinone with various pharmacological activities, including ROS generating activity, was also conjugated to CS for a sonodynamic treatment of melanoma and lung cancers. In the first case, the conjugation of CS to Rh improved solubility, tumor-targeting ability, and antitumor activity compared with free Rh. Furthermore, the linkage to perfluorocarbon (PFC) enabled NPs to carry and deliver oxygen to B16F10 melanoma cells, resulting in higher ROS production and stronger tumor inhibition both in vitro and in vivo. Notably, Rh can also directly and gradually generate ROS through the c-Jun N-terminal kinase (JNK)/Jun/caspase-3 signaling pathway, increasing ROS levels in deeper tissues not directly exposed to ultrasound energy. In addition, Rh inhibits tumor growth by activating apoptosis-related proteins, including caspase-3, BCL-2, and BAX, and by suppressing tumor angiogenesis. When loaded with DTX, NPs further promoted immunogenic cell death, and enhanced antitumor immune responses as evidenced by the significant increase in tumor-infiltrating CD4+ and CD8+ T cell populations [120].
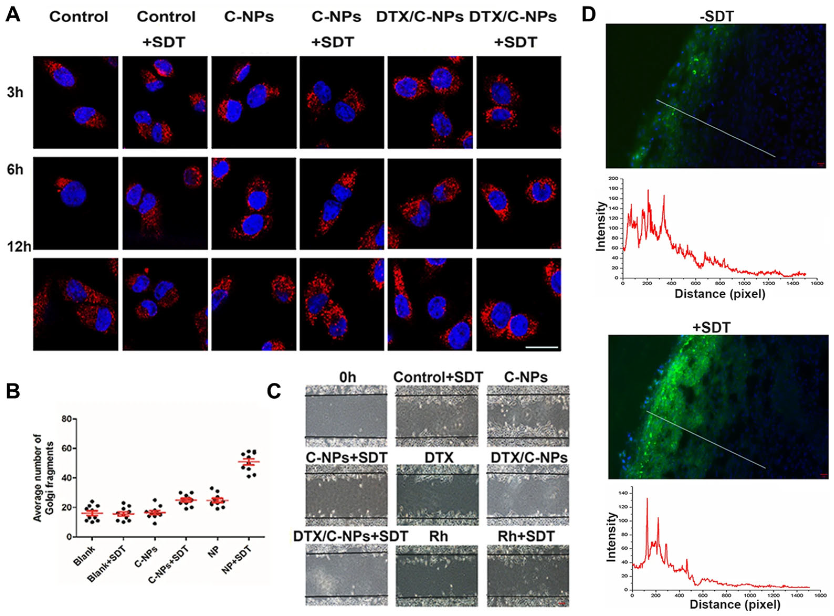
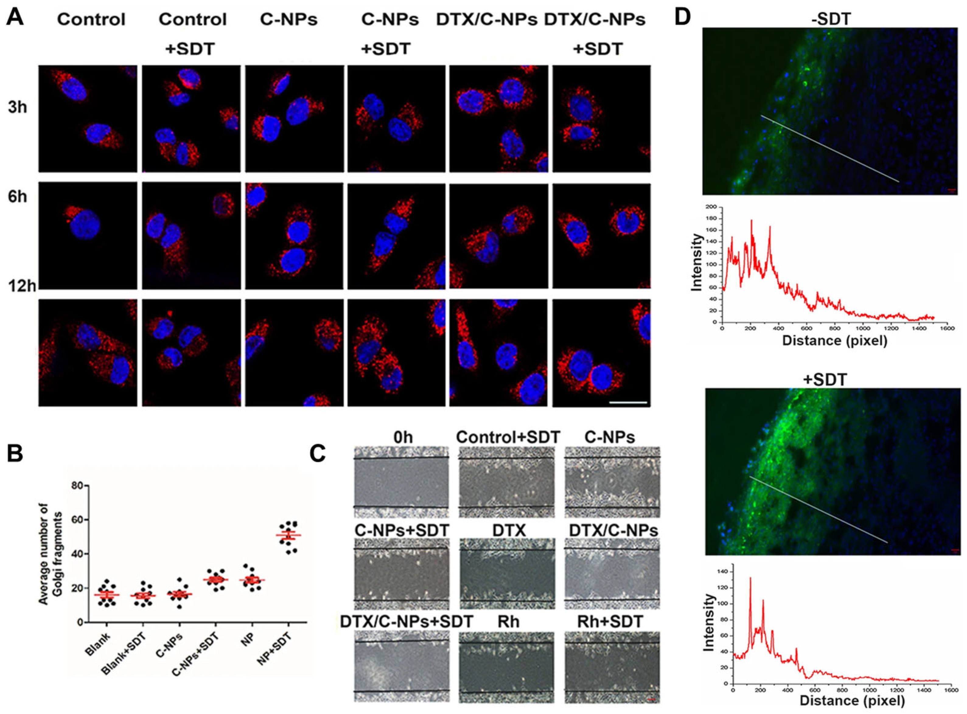
For lung cancer treatment, DTX was loaded on NPs obtained by the self-assembly of CS-ADH-Rh-LA conjugate, where the LA ability to form intermolecular disulfide bonds was exploited to confer combined redox/ultrasound-responsive properties. NPs selectively targeted subcellular organelles, including the Golgi apparatus and mitochondria, causing structural damage, while encapsulated DTX further disrupted microtubule morphology and blocked the mitotic cycle of A549 cancer cells, amplifying the antitumor effect. Ultrasound (SDT) treatment enhanced tumor tissue penetration of NPs, enabling deeper distribution and more effective tumor suppression (Figure 8). The nanoplatform also modulated the tumor immune microenvironment by reducing M2-type macrophages and promoting M1-type macrophages, while concurrently inhibiting tumor angiogenesis [121].
Figure 8.
(A) Integrity of Golgi apparatus structure incubated with different preparations with/without SDT treatment. (B) Fragmented quantitation in Golgi apparatus for A549 cells after treatments. (C) Wound healing ability of A549 cells incubated in the absence and presence of SDT for 24 h. (D) Fluorescence distribution and intensity of NPs in A549 solid tumor with/without ultrasound treatment. Reproduced from [121].
6. Conclusions and Outlook
CS-based NPs have emerged as a promising class of smart nanomedicines for cancer therapy, offering a unique combination of biological activities (e.g., anti-inflammatory, antioxidant, anti-thrombotic, and neuroprotective properties) and physicochemical versatility. Their intrinsic anti-angiogenic and antimetastatic properties, along with immune-modulatory effects, make them attractive candidates for targeting tumor cells while minimizing off-target toxicity. CS NPs can exploit receptor-mediated endocytosis for tumor-specific delivery, and their physicochemical properties, such as enhanced stability, reduced immune recognition, and favorable biodistribution, distinguish them from conventional nanocarriers. These characteristics, combined with their potential for theranostic applications, enable the simultaneous delivery of therapeutic agents and imaging molecules, supporting both cancer treatment and diagnosis.
Despite their promise, clinical translation of CS NPs remains limited. The primary barrier to commercialization, as with other nanoparticle systems, is regulatory approval. Manufacturers must demonstrate both short- and long-term safety and efficacy in humans, a process that is highly labor-intensive and time-consuming. The lack of standardized guidelines often complicates this process further. Additionally, large-scale production poses challenge due to the inherent complexity of multi-component NPs. Conventional synthesis methods frequently yield variable particle size, low drug loading, and inconsistent reproducibility, limiting their feasibility for clinical applications. Emerging techniques such as microemulsion, nanoprecipitation, microfluidics, and self-assembly offer scalable, reproducible, and cost-effective alternatives for manufacturing CS NPs, providing tighter control over size distribution, encapsulation efficiency, and stability. In addition, CS faces significant regulatory challenges due to its biological origin, variability in purity, and its dual classification as both a dietary supplement (subject to minimal regulation) and a potential drug or biomaterial (requiring strict regulatory oversight). Major issues include risks of contamination (e.g., viruses, allergens), structural inconsistency arising from differences in source and processing methods, and questions regarding efficacy, particularly when distinguishing between nutraceutical-grade products, which often exhibit high variability, and pharmaceutical-grade CS, which requires well-defined characteristics.
A critical factor in successful translation is the accurate prediction of in vivo behavior. Traditional in vitro models often fail to replicate the complex tumor microenvironment, contributing to discrepancies between laboratory results and clinical outcomes. Integrating organoids, co-culture systems, and organ-on-a-chip platforms can better mimic physiological conditions, providing insights into nanoparticle biodistribution, cellular uptake, and drug release. Patient-derived xenografts, genetically engineered mouse models, and humanized mice offer improved representations of tumor heterogeneity and metastasis, yet no model fully captures human malignancy. CS NPs, with their capacity to evade the mononuclear phagocyte system and penetrate complex tumor microenvironments, are particularly well-suited to address these challenges. Multi-pathway-targeting CS formulations further enhance therapeutic efficacy by overcoming barriers such as intratumoral pressure, multidrug resistance, and endosomal entrapment.
Recent research has highlighted the importance of subcellular organelle targeting in enhancing nanoparticle efficacy. Interactions among organelles, including the endoplasmic reticulum, mitochondria, Golgi apparatus, and lysosomes, play essential roles in maintaining cellular homeostasis. CS NPs can be engineered to disrupt these interactions selectively, inducing ferroptosis, impairing mitochondrial function, or interfering with ER–Golgi signaling to promote apoptosis. Multi-organelle-targeted formulations, pH-responsive biomineralized CS liposomes, and synthetic peptides with ER- or Golgi-specific affinity have demonstrated significant antitumor effects in preclinical models.
Modifying nanoparticle charge, size, and surface chemistry can improve endocytic uptake and prevent lysosomal entrapment. Functionalization such as polymeric shells or triphenylphosphonium conjugation have further extended circulation time and tumor accumulation, paralleling strategies successfully employed in other nanoparticle systems.
Artificial intelligence (AI) and computational modeling are playing an increasingly vital role in optimizing CS-based nanoparticle design. Traditional computational tools such as molecular docking, molecular dynamics, and quantitative structure–activity relationships (QSAR) have long supported nanoparticle formulation, but their integration with AI, machine learning, deep learning, and big data analytics now provides far more powerful predictive capabilities. These integrated approaches enable accurate forecasting of drug loading efficiency, release kinetics, cellular interactions, and systemic distribution. In addition, AI-driven algorithms can anticipate patient-specific responses, refine dosing strategies, and minimize empirical trial-and-error processes, thereby accelerating the path toward clinical translation.
Looking ahead, CS-based NPs hold significant promise for the development of patient-friendly, controlled, and potentially self-administered cancer therapies, especially as AI-supported design continues to demonstrate its transformative potential. Machine learning tools are increasingly able to uncover hidden correlations within large datasets, predict formulation performance, and guide the rational engineering of delivery systems, allowing researchers to explore expansive formulation landscapes with unprecedented precision. When applied to nanoparticle development, AI expedites the identification of innovative CS-based architectures, optimizes their biodistribution and cellular uptake, and improves understanding of their interactions with the immune system, reducing reliance on labor-intensive experimental screening. By integrating AI-guided design with organelle-targeted delivery, modulation of multiple therapeutic pathways, and strategic engagement of immune mechanisms, CS nanomedicines may overcome many of the limitations associated with conventional cancer treatments. This convergence of AI and nanotechnology positions CS-based NPs as a powerful platform capable of delivering safer, more effective, and personalized anticancer therapies that transform technological innovation into real clinical benefit.
Author Contributions
Conceptualization, G.C. and M.C.; methodology, G.C. and F.I.; software, L.S. and M.F.; investigation, L.S., M.F. and G.C.; writing—original draft preparation, G.C. and M.C.; writing—review and editing, F.P.N. and F.I.; visualization, M.C. and F.I.; supervision, F.P.N., F.I. and M.C. All authors have read and agreed to the published version of the manuscript.
Funding
This research received no external funding.
Institutional Review Board Statement
Not applicable.
Informed Consent Statement
Not applicable.
Data Availability Statement
No new data were created or analyzed in this study.
Acknowledgments
During the preparation of this manuscript, the authors used ChatGPT (GPT-4.0, OpenAI, San Francisco, CA, USA) for improving the English style and readability of the manuscript. The authors have reviewed and edited the output and take full responsibility for the content of this publication.
Conflicts of Interest
The authors declare no conflicts of interest.
References
- Bray, F.; Laversanne, M.; Sung, H.; Ferlay, J.; Siegel, R.L.; Soerjomataram, I.; Jemal, A. Global Cancer Statistics 2022: GLOBOCAN Estimates of Incidence and Mortality Worldwide for 36 Cancers in 185 Countries. CA Cancer J. Clin. 2024, 74, 229–263. [Google Scholar] [CrossRef] [PubMed]
- Liu, B.; Zhou, H.; Tan, L.; Siu, K.T.H.; Guan, X.Y. Exploring Treatment Options in Cancer: Tumor Treatment Strategies. Signal Transduct. Target. Ther. 2024, 9, 175. [Google Scholar] [CrossRef] [PubMed]
- Chehelgerdi, M.; Chehelgerdi, M.; Allela, O.Q.B.; Pecho, R.D.C.; Jayasankar, N.; Rao, D.P.; Thamaraikani, T.; Vasanthan, M.; Viktor, P.; Lakshmaiya, N.; et al. Progressing Nanotechnology to Improve Targeted Cancer Treatment: Overcoming Hurdles in Its Clinical Implementation. Mol. Cancer 2023, 22, 169. [Google Scholar] [CrossRef] [PubMed]
- Jin, C.; Wang, K.; Oppong-Gyebi, A.; Hu, J. Application of Nanotechnology in Cancer Diagnosis and Therapy—A Mini-Review. Int. J. Med. Sci. 2020, 17, 2964–2973. [Google Scholar] [CrossRef]
- Chowdhury, M.M.H.; Kubra, K.; Islam, A. Fundamentals behind the Success of Nanotechnology in Cancer Treatment and Diagnosis. OpenNano 2024, 20, 100215. [Google Scholar] [CrossRef]
- Ding, J.; Feng, X.; Jiang, Z.; Xu, W.; Guo, H.; Zhuang, X.; Chen, X. Polymer-Mediated Penetration-Independent Cancer Therapy. Biomacromolecules 2019, 20, 4258–4271. [Google Scholar] [CrossRef]
- Bag, A.; Maheshwari, R. Advances in Polymer-Centric Nanomedicines for Theranostic Cancer Treatment. J. Drug Deliv. Sci. Technol. 2024, 100, 106105. [Google Scholar] [CrossRef]
- Salari, N.; Faraji, F.; Torghabeh, F.M.; Faraji, F.; Mansouri, K.; Abam, F.; Shohaimi, S.; Akbari, H.; Mohammadi, M. Polymer-Based Drug Delivery Systems for Anticancer Drugs: A Systematic Review. Cancer Treat. Res. Commun. 2022, 32, 100605. [Google Scholar] [CrossRef]
- Volpi, N. Chondroitin Sulfate Safety and Quality. Molecules 2019, 24, 1447. [Google Scholar] [CrossRef]
- Fajardo, A.R.; Guerry, A.; Britta, E.A.; Nakamura, C.V.; Muniz, E.C.; Borsali, R.; Halila, S. Sulfated Glycosaminoglycan-Based Block Copolymer: Preparation of Biocompatible Chondroitin Sulfate-b-Poly(Lactic Acid) Micelles. Biomacromolecules 2014, 15, 2691–2700. [Google Scholar] [CrossRef]
- Martel-Pelletier, J.; Farran, A.; Montell, E.; Vergés, J.; Pelletier, J.P. Discrepancies in Composition and Biological Effects of Different Formulations of Chondroitin Sulfate. Molecules 2015, 20, 4277–4289. [Google Scholar] [CrossRef]
- Rajesh, A.; Sajeev, D.; Nethish Kumaar, R.; Rangasamy, J.; Nair, S.C. Chondroitin Sulfate: From Bioactive Molecule to Versatile Drug Delivery System for Advancing Regenerative Medicine. Int. J. Biol. Macromol. 2025, 311, 143746. [Google Scholar] [CrossRef] [PubMed]
- Victor, X.V.; Nguyen, T.K.N.; Ethirajan, M.; Tran, V.M.; Nguyen, K.V.; Kuberan, B. Investigating the Elusive Mechanism of Glycosaminoglycan Biosynthesis. J. Biol. Chem. 2009, 284, 25842–25853. [Google Scholar] [CrossRef]
- Djerbal, L.; Lortat-Jacob, H.; Kwok, J. Chondroitin Sulfates and Their Binding Molecules in the Central Nervous System. Glycoconj. J. 2017, 34, 363–376. [Google Scholar] [CrossRef] [PubMed]
- Shui, J.; Yang, S.; Zhao, Y.; Qi, D.; Su, Y.; Bai, J.; Zhang, S. Advances and Prospects of Targeting Research for Polysaccharide Based Drugs: A Review. Carbohydr. Polym. Technol. Appl. 2025, 9, 100735. [Google Scholar] [CrossRef]
- Pomin, V.H.; Vignovich, W.P.; Gonzales, A.V.; Vasconcelos, A.A.; Mulloy, B. Galactosaminoglycans: Medical Applications and Drawbacks. Molecules 2019, 24, 2803. [Google Scholar] [CrossRef]
- Du Souich, P.; García, A.G.; Vergés, J.; Montell, E. Immunomodulatory and Anti-Inflammatory Effects of Chondroitin Sulphate. J. Cell. Mol. Med. 2009, 13, 1451–1463. [Google Scholar] [CrossRef]
- Bauerova, K.; Ponist, S.; Kuncirova, V.; Mihalova, D.; Paulovicova, E.; Volpi, N. Chondroitin Sulfate Effect on Induced Arthritis in Rats. Osteoarthr. Cartil. 2011, 19, 1373–1379. [Google Scholar] [CrossRef][Green Version]
- Chen, S.; Chen, W.; Chen, Y.; Mo, X.; Fan, C. Chondroitin Sulfate Modified 3D Porous Electrospun Nanofiber Scaffolds Promote Cartilage Regeneration. Mater. Sci. Eng. C 2021, 118, 111312. [Google Scholar] [CrossRef]
- Mencio, C.P.; Hussein, R.K.; Yu, P.; Geller, H.M. The Role of Chondroitin Sulfate Proteoglycans in Nervous System Development. J. Histochem. Cytochem. 2021, 69, 61–80. [Google Scholar] [CrossRef]
- Melgar-Lesmes, P.; Sánchez-Herrero, A.; Lozano-Juan, F.; De La Torre Hernández, J.M.; Montell, E.; Jiménez, W.; Edelman, E.R.; Balcells, M. Chondroitin Sulphate Attenuates Atherosclerosis in ApoE Knockout Mice Involving Cellular Regulation of the Inflammatory Response. Thromb. Haemost. 2018, 118, 1329–1339. [Google Scholar] [CrossRef]
- Sugiura, N.; Shioiri, T.; Chiba, M.; Sato, T.; Narimatsu, H.; Kimata, K.; Watanabe, H. Construction of a Chondroitin Sulfate Library with Defined Structures and Analysis of Molecular Interactions. J. Biol. Chem. 2012, 287, 43390–43400. [Google Scholar] [CrossRef] [PubMed]
- Shen, Q.; Guo, Y.; Wang, K.; Zhang, C.; Ma, Y. A Review of Chondroitin Sulfate’s Preparation, Properties, Functions, and Applications. Molecules 2023, 28, 7093. [Google Scholar] [CrossRef] [PubMed]
- Igarashi, N.; Takeguchi, A.; Sakai, S.; Akiyama, H.; Higashi, K.; Toida, T. Effect of Molecular Sizes of Chondroitin Sulfate on Interaction with L-Selectin. Int. J. Carbohydr. Chem. 2013, 2013, 856142. [Google Scholar] [CrossRef]
- Wang, K.; Qi, L.; Zhao, L.; Liu, J.; Guo, Y.; Zhang, C. Degradation of Chondroitin Sulfate: Mechanism of Degradation, Influence Factors, Structure-Bioactivity Relationship and Application. Carbohydr. Polym. 2023, 301, 120361. [Google Scholar] [CrossRef] [PubMed]
- Volpi, N.; Mantovani, V.; Galeotti, F.; Bianchi, D.; Straniero, V.; Valoti, E.; Miraglia, N. Oral Bioavailability and Pharmacokinetics of Nonanimal Chondroitin Sulfate and Its Constituents in Healthy Male Volunteers. Clin. Pharmacol. Drug Dev. 2019, 8, 336–345. [Google Scholar] [CrossRef]
- Zhang, W.; Xu, R.; Chen, J.; Xiong, H.; Wang, Y.; Pang, B.; Du, G.; Kang, Z. Advances and Challenges in Biotechnological Production of Chondroitin Sulfate and Its Oligosaccharides. Int. J. Biol. Macromol. 2023, 253, 126551. [Google Scholar] [CrossRef]
- Wang, B.; Hu, S.; Teng, Y.; Chen, J.; Wang, H.; Xu, Y.; Wang, K.; Xu, J.; Cheng, Y.; Gao, X. Current Advance of Nanotechnology in Diagnosis and Treatment for Malignant Tumors. Signal Transduct. Target. Ther. 2024, 9, 200. [Google Scholar] [CrossRef]
- Gavas, S.; Quazi, S.; Karpiński, T.M. Nanoparticles for Cancer Therapy: Current Progress and Challenges. Nanoscale Res. Lett. 2021, 16, 173. [Google Scholar] [CrossRef]
- Tóth, I.Y.; Illés, E.; Szekeres, M.; Zupkó, I.; Turcu, R.; Tombácz, E. Chondroitin-Sulfate-A-Coated Magnetite Nanoparticles: Synthesis, Characterization and Testing to Predict Their Colloidal Behavior in Biological Milieu. Int. J. Mol. Sci. 2019, 20, 4096. [Google Scholar] [CrossRef]
- Liu, P.; Chen, N.; Yan, L.; Gao, F.; Ji, D.; Zhang, S.; Zhang, L.; Li, Y.; Xiao, Y. Preparation, Characterisation and In Vitro and In Vivo Evaluation of CD44-Targeted Chondroitin Sulphate-Conjugated Doxorubicin PLGA Nanoparticles. Carbohydr. Polym. 2019, 213, 17–26. [Google Scholar] [CrossRef] [PubMed]
- Peng, C.; Zheng, A.; Wang, L.; Shen, Y.; Peng, C.; Yu, J.; Shao, S. Advances in Chondroitin Sulfate-Based Nanoplatforms for Biomedical Applications. Int. J. Nanomed. 2025, 20, 9857–9881. [Google Scholar] [CrossRef] [PubMed]
- Mneimneh, A.T.; Mehanna, M.M. Chondroitin Sulphate: An Emerging Therapeutic Multidimensional Proteoglycan in Colon Cancer. Int. J. Biol. Macromol. 2024, 254, 127672. [Google Scholar] [CrossRef] [PubMed]
- Onishi, H.; Ikeuchi-Takahashi, Y.; Kawano, K.; Hattori, Y. Preparation of Chondroitin Sulfate-Glycyl-Prednisolone Conjugate Nanogel and Its Efficacy in Rats with Ulcerative Colitis. Biol. Pharm. Bull. 2019, 42, 1155–1163. [Google Scholar] [CrossRef]
- Li, F.; Na, K. Self-Assembled Chlorin E6 Conjugated Chondroitin Sulfate Nanodrug for Photodynamic Therapy. Biomacromolecules 2011, 12, 1724–1730. [Google Scholar] [CrossRef]
- Riaz, M.K.; Riaz, M.A.; Zhang, X.; Lin, C.; Wong, K.H.; Chen, X.; Zhang, G.; Lu, A.; Yang, Z. Surface Functionalization and Targeting Strategies of Liposomes in Solid Tumor Therapy: A Review. Int. J. Mol. Sci. 2018, 19, 195. [Google Scholar] [CrossRef]
- Santos, P.R.M.; Johny, A.; Silva, C.Q.; Azenha, M.A.; Vázquez, J.A.; Valcarcel, J.; Pereira, C.M.; Silva, A.F. Improved Metal Cation Optosensing Membranes through the Incorporation of Sulphated Polysaccharides. Molecules 2022, 27, 5026. [Google Scholar] [CrossRef]
- Liu, H.; Wu, S.; Yu, J.; Fan, D.; Ren, J.; Zhang, L.; Zhao, J. Reduction-Sensitive Micelles Self-Assembled from Amphiphilic Chondroitin Sulfate A-Deoxycholic Acid Conjugate for Triggered Release of Doxorubicin. Mater. Sci. Eng. C 2017, 75, 55–63. [Google Scholar] [CrossRef]
- Liu, M.; Du, H.; Khan, A.R.; Ji, J.; Yu, A.; Zhai, G. Redox/Enzyme Sensitive Chondroitin Sulfate-Based Self-Assembled Nanoparticles Loading Docetaxel for the Inhibition of Metastasis and Growth of Melanoma. Carbohydr. Polym. 2018, 184, 82–93. [Google Scholar] [CrossRef]
- Khan, A.R.; Yang, X.; Du, X.; Yang, H.; Liu, Y.; Khan, A.Q.; Zhai, G. Chondroitin Sulfate Derived Theranostic and Therapeutic Nanocarriers for Tumor-Targeted Drug Delivery. Carbohydr. Polym. 2020, 233, 115837. [Google Scholar] [CrossRef]
- Nagy, V.; Quader, S.; Másson, M. Fine-Tuning the Cytotoxicity Profile of N,N,N-Trimethyl Chitosan through Trimethylation, Molecular Weight, and Polyelectrolyte Complex Nanoparticles. Int. J. Biol. Macromol. 2024, 281, 135805. [Google Scholar] [CrossRef] [PubMed]
- Tan, T.; Yang, Q.; Chen, D.; Zhao, J.; Xiang, L.; Feng, J.; Song, X.; Fu, Y.; Gong, T. Chondroitin Sulfate-Mediated Albumin Corona Nanoparticles for the Treatment of Breast Cancer. Asian J. Pharm. Sci. 2021, 16, 508–518. [Google Scholar] [CrossRef] [PubMed]
- Chen, Y.; Li, B.; Chen, X.; Wu, M.; Ji, Y.; Tang, G.; Ping, Y. A Supramolecular Co-Delivery Strategy for Combined Breast Cancer Treatment and Metastasis Prevention. Chin. Chem. Lett. 2020, 31, 1153–1158. [Google Scholar] [CrossRef]
- Caldas, B.S.; Nunes, C.S.; Panice, M.R.; Scariot, D.B.; Nakamura, C.V.; Muniz, E.C. Manufacturing Micro/Nano Chitosan/Chondroitin Sulfate Curcumin-Loaded Hydrogel in Ionic Liquid: A New Biomaterial Effective against Cancer Cells. Int. J. Biol. Macromol. 2021, 180, 88–96. [Google Scholar] [CrossRef]
- de Freitas, C.F.; Kimura, E.; Rubira, A.F.; Muniz, E.C. Curcumin and Silver Nanoparticles Carried out from Polysaccharide-Based Hydrogels Improved the Photodynamic Properties of Curcumin through Metal-Enhanced Singlet Oxygen Effect. Mater. Sci. Eng. C 2020, 112, 110853. [Google Scholar] [CrossRef]
- Talaat, S.M.; Elnaggar, Y.S.R.; El-Ganainy, S.O.; Gowayed, M.A.; Abdel-Bary, A.; Abdallah, O.Y. Novel Bio-Inspired Lipid Nanoparticles for Improving the Anti-Tumoral Efficacy of Fisetin against Breast Cancer. Int. J. Pharm. 2022, 628, 122184. [Google Scholar] [CrossRef]
- Aly, S.; El-Kamel, A.H.; Sheta, E.; El-Habashy, S.E. Chondroitin/Lactoferrin-Dual Functionalized Pterostilbene-Solid Lipid Nanoparticles as Targeted Breast Cancer Therapy. Int. J. Pharm. 2023, 642, 123163. [Google Scholar] [CrossRef]
- Desmond, L.; Margini, S.; Barchiesi, E.; Pontrelli, G.; Phan, A.N.; Gentile, P. Layer-by-Layer Assembly of Nanotheranostic Particles for Simultaneous Delivery of Docetaxel and Doxorubicin to Target Osteosarcoma. APL Bioeng. 2024, 8, 16113. [Google Scholar] [CrossRef]
- Chen, X.; Wu, Y.C.; Gong, P.X.; Zhang, Y.H.; Li, H.J. Chondroitin Sulfate Deposited on Foxtail Millet Prolamin/Caseinate Nanoparticles to Improve Physicochemical Properties and Enhance Cancer Therapeutic Effects. Food Funct. 2022, 13, 5343–5352. [Google Scholar] [CrossRef]
- Lee, H.S.; Kang, N.W.; Kim, H.; Kim, D.H.; Chae, J.-w.; Lee, W.; Song, G.Y.; Cho, C.W.; Kim, D.D.; Lee, J.Y. Chondroitin Sulfate-Hybridized Zein Nanoparticles for Tumor-Targeted Delivery of Docetaxel. Carbohydr. Polym. 2021, 253, 117187. [Google Scholar] [CrossRef]
- Rajana, N.; Naraharisetti, L.T.; Kumari, N.U.; Vasave, R.; Chigurupati, S.P.D.; Sharma, A.; Godugu, C.; Mehra, N.K. Fabrication and Characterization of Teriflunomide-Loaded Chondroitin Sulfate Hybridized Zein Nanoparticles for the Management of Triple Negative Breast Cancer. Int. J. Biol. Macromol. 2025, 300, 140316. [Google Scholar] [CrossRef] [PubMed]
- Ren, Y.; Li, P.; Xie, Y.; Xu, J.; Luo, Q.; Chen, M.; Liu, R.; Feng, H.; Chen, Y.; Liu, Y.; et al. Dual-Responsive Nanoparticles for Enhanced Drug Delivery in Breast Cancer Chemotherapy. J. Control. Release 2025, 377, 146–161. [Google Scholar] [CrossRef] [PubMed]
- Zhang, X.; Wang, Y.; Wei, G.; Zhao, J.; Yang, G.; Zhou, S. Stepwise Dual Targeting and Dual Responsive Polymer Micelles for Mitochondrion Therapy. J. Control. Release 2020, 322, 157–169. [Google Scholar] [CrossRef] [PubMed]
- Qin, Y.; Wang, Z.; Wang, X.; Zhang, T.; Hu, Y.; Wang, D.; Sun, H.; Zhang, L.; Zhu, Y. Therapeutic Effect of Multifunctional Celastrol Nanoparticles with Mitochondrial Alkaline Drug Release in Breast Cancer. Mater. Today Adv. 2023, 17, 100328. [Google Scholar] [CrossRef]
- Luo, K.; Xu, F.; Yao, T.; Zhu, J.; Yu, H.; Wang, G.; Li, J. TPGS and Chondroitin Sulfate Dual-Modified Lipid-Albumin Nanosystem for Targeted Delivery of Chemotherapeutic Agent against Multidrug-Resistant Cancer. Int. J. Biol. Macromol. 2021, 183, 1270–1282. [Google Scholar] [CrossRef]
- Ma, X.; Sui, X.; Liu, C.; Li, H.; Han, C.; Xu, T.; Zhang, H.; Zhang, Y.; Cai, D.; Li, Y.; et al. Co-Delivery of Berberine and Magnolol Targeted Liposomes for Synergistic Anti-Lung Cancer. Colloids Surf. A Physicochem. Eng. Asp. 2023, 673, 131773. [Google Scholar] [CrossRef]
- Yang, X.; Wang, Y.; Zhao, J.; Rong, H.; Chen, Y.; Xiong, M.; Ye, X.; Yu, S.; Hu, H. Coordinated Regulation of BACH1 and Mitochondrial Metabolism through Tumor-Targeted Self-Assembled Nanoparticles for Effective Triple Negative Breast Cancer Combination Therapy. Acta Pharm. Sin. B 2022, 12, 3934–3951. [Google Scholar] [CrossRef]
- Cheng, Y.; Wang, C.; Wang, H.; Zhang, Z.; Yang, X.; Dong, Y.; Ma, L.; Luo, J. Combination of an Autophagy Inhibitor with Immunoadjuvants and an Anti-PD-L1 Antibody in Multifunctional Nanoparticles for Enhanced Breast Cancer Immunotherapy. BMC Med. 2022, 20, 411. [Google Scholar] [CrossRef]
- Zhang, S.; Li, M.; Zeng, J.; Zhou, S.; Yue, F.; Chen, Z.; Ma, L.; Wang, Y.; Wang, F.; Luo, J. Somatostatin Receptor-Targeted Polymeric Nanoplatform for Efficient CRISPR/Cas9 Gene Editing to Enhance Synergistic Hepatocellular Carcinoma Therapy. J. Nanobiotechnol. 2025, 23, 127. [Google Scholar] [CrossRef]
- Luo, K.; Yang, L.; Yan, C.; Zhao, Y.; Li, Q.; Liu, X.; Xie, L.; Sun, Q.; Li, X.; Luo, K.; et al. A Dual-Targeting Liposome Enhances Triple-Negative Breast Cancer Chemoimmunotherapy through Inducing Immunogenic Cell Death and Inhibiting STAT3 Activation. Small 2023, 19, 2302834. [Google Scholar] [CrossRef]
- Bai, L.; Liu, H.; You, R.; Jiang, X.; Zhang, T.; Li, Y.; Shan, T.; Qian, Z.; Wang, Y.; Liu, Y.; et al. Combination Nano-Delivery Systems Remodel the Immunosuppressive Tumor Microenvironment for Metastatic Triple-Negative Breast Cancer Therapy. Mol. Pharm. 2024, 21, 2148–2162. [Google Scholar] [CrossRef] [PubMed]
- Yan, Y.; Kulsoom; Sun, Y.; Li, Y.; Wang, Z.; Xue, L.; Wang, F. Advancing Cancer Therapy: Nanomaterial-Based Encapsulation Strategies for Enhanced Delivery and Efficacy of Curcumin. Mater. Today Bio 2025, 33, 101963. [Google Scholar] [CrossRef] [PubMed]
- Zhou, C.; Huang, Y.; Nie, S.; Zhou, S.; Gao, X.; Chen, G. Biological Effects and Mechanisms of Fisetin in Cancer: A Promising Anti-Cancer Agent. Eur. J. Med. Res. 2023, 28, 297. [Google Scholar] [CrossRef] [PubMed]
- Ho, C.H.; Fan, C.K.; Chu, Y.C.; Liu, S.P.; Cheng, P.C. Effects of Pterostilbene on Inducing Apoptosis in Normal Bladder and Bladder Cancer Cells. Tissue Cell 2025, 94, 102794. [Google Scholar] [CrossRef]
- Karaca, A.C.; Boostani, S.; Assadpour, E.; Tan, C.; Zhang, F.; Jafari, S.M. Pickering Emulsions Stabilized by Prolamin-Based Proteins as Innovative Carriers of Bioactive Compounds. Adv. Colloid Interface Sci. 2024, 333, 103246. [Google Scholar] [CrossRef]
- Amaldoss, M.J.N.; Yang, J.L.; Koshy, P.; Unnikrishnan, A.; Sorrell, C.C. Inorganic Nanoparticle-Based Advanced Cancer Therapies: Promising Combination Strategies. Drug Discov. Today 2022, 27, 103386. [Google Scholar] [CrossRef]
- Liang, X.; Liang, X. Chondroitin Sulfate Modified and Adriamycin Preloaded Hybrid Nanoparticles for Tumor-Targeted Chemotherapy of Lung Cancer. Kaohsiung J. Med. Sci. 2021, 37, 411–418. [Google Scholar] [CrossRef]
- Chen, Q.; Peng, B.; Lin, L.; Chen, J.; Jiang, Z.; Luo, Y.; Huang, L.; Li, J.; Peng, Y.; Wu, J.; et al. Chondroitin Sulfate-Modified Hydroxyapatite for Caspase-1 Activated Induced Pyroptosis through Ca Overload/ER Stress/STING/IRF3 Pathway in Colorectal Cancer. Small 2024, 20, 2403201. [Google Scholar] [CrossRef]
- Yang, Y.; Yang, J.; Zhu, N.; Qiu, H.; Feng, W.; Chen, Y.; Chen, X.; Chen, Y.; Zheng, W.; Liang, M.; et al. Tumor-Targeting Hydroxyapatite Nanoparticles for Remodeling Tumor Immune Microenvironment (TIME) by Activating MitoDNA-Pyroptosis Pathway in Cancer. J. Nanobiotechnol. 2023, 21, 470. [Google Scholar] [CrossRef]
- Liu, M.; Fu, M.; Yang, X.; Jia, G.; Shi, X.; Ji, J.; Liu, X.; Zhai, G. Paclitaxel and Quercetin Co-Loaded Functional Mesoporous Silica Nanoparticles Overcoming Multidrug Resistance in Breast Cancer. Colloids Surf. B Biointerfaces 2020, 196, 111284. [Google Scholar] [CrossRef]
- Lu, S.; Tian, H.; Li, L.; Li, B.; Yang, M.; Zhou, L.; Jiang, H.; Li, Q.; Wang, W.; Nice, E.C.; et al. Nanoengineering a Zeolitic Imidazolate Framework-8 Capable of Manipulating Energy Metabolism against Cancer Chemo-Phototherapy Resistance. Small 2022, 18, 2204926. [Google Scholar] [CrossRef] [PubMed]
- Cao, Y.; Liu, S.; Ma, Y.; Ma, L.; Zu, M.; Sun, J.; Dai, F.; Duan, L.; Xiao, B.; Cao, Y.; et al. Oral Nanomotor-Enabled Mucus Traverse and Tumor Penetration for Targeted Chemo-Sono-Immunotherapy against Colon Cancer. Small 2022, 18, 2203466. [Google Scholar] [CrossRef] [PubMed]
- Lu, S.; Tian, H.; Li, B.; Li, L.; Jiang, H.; Gao, Y.; Zheng, L.; Huang, C.; Zhou, Y.; Du, Z.; et al. An Ellagic Acid Coordinated Copper-Based Nanoplatform for Efficiently Overcoming Cancer Chemoresistance by Cuproptosis and Synergistic Inhibition of Cancer Cell Stemness. Small 2024, 20, 2309215. [Google Scholar] [CrossRef] [PubMed]
- Du, B.; Zheng, M.; Ma, H.; Huang, J.; Jiao, Q.; Bai, Y.; Zhao, M.; Zhou, J. Nanozyme-Natural Enzymes Cascade Catalyze Cholesterol Consumption and Reverse Cancer Multidrug Resistance. J. Nanobiotechnol. 2022, 20, 209. [Google Scholar] [CrossRef]
- Mardhekar, S.; Subramani, B.; Samudra, P.; Srikanth, P.; Mahida, V.; Ravindra Bhoge, P.; Toraskar, S.; Abraham, N.M.; Kikkeri, R. Sulfation of Heparan and Chondroitin Sulfate Ligands Enables Cell-Specific Homing of Nanoprobes. Chem.—Eur. J. 2023, 29, e202202622. [Google Scholar] [CrossRef]
- Vijayakumar, S.; González-Sánchez, Z.I.; Amanullah, M.; Sonamuthu, J.; Rajkumar, M.; Divya, M.; Durán-Lara, E.F.; Li, M. Shark Chondroitin Sulfate Gold Nanoparticles: A Biocompatible Apoptotic Agent for Osteosarcoma. Int. J. Biol. Macromol. 2025, 290, 138793. [Google Scholar] [CrossRef]
- Ahn, E.Y.; Park, Y. Doxorubicin Delivery of Green-Synthesized Gold Nanoparticles to MDA-MB-231 Cells and Collagen Type II Identification from Yellow Nose Skate Cartilage. Discov. Nano 2025, 20, 69. [Google Scholar] [CrossRef]
- Chen, J.; Chen, X.; Tang, A.; Wang, Z.; Cheong, K.L.; Liu, X.; Zhong, S. Chondroitin Sulfate–Functionalized Selenium Nanoparticle–Induced S-Phase Cell Cycle Arrest and Apoptosis in HeLa Cells. J. Food Sci. 2024, 89, 4469–4479. [Google Scholar] [CrossRef]
- Liu, Y.T.; Wang, Y.L.; Wang, S.; Li, J.J.; He, W.; Fan, X.J.; Wan, X.B. Turning Cold Tumors into Hot Tumors to Ignite Immunotherapy. Mol. Cancer 2025, 24, 254. [Google Scholar] [CrossRef]
- Xu, J.J.; Zhang, W.C.; Guo, Y.W.; Chen, X.Y.; Zhang, Y.N. Metal Nanoparticles as a Promising Technology in Targeted Cancer Treatment. Drug Deliv. 2022, 29, 664–678. [Google Scholar] [CrossRef]
- Ullah Khan, M.; Alissa, M.; Inam, M.; Alsuwat, M.A.; Abdulaziz, O.; Mostafa, Y.S.; Hussain, T.; ur Rehman, K.; Zaman, U.; Khan, D. Comprehensive Overview of Utilizing Metal-Organic Frameworks (MOFs) for Precise Cancer Drug Delivery. Microchem. J. 2024, 204, 111056. [Google Scholar] [CrossRef]
- Kesharwani, P.; Ma, R.; Sang, L.; Fatima, M.; Sheikh, A.; Abourehab, M.A.S.; Gupta, N.; Chen, Z.S.; Zhou, Y. Gold Nanoparticles and Gold Nanorods in the Landscape of Cancer Therapy. Mol. Cancer 2023, 22, 98. [Google Scholar] [CrossRef] [PubMed]
- Cai, M.; Li, X.; Xu, M.; Zhou, S.; Fan, L.; Huang, J.; Xiao, C.; Lee, Y.; Yang, B.; Wang, L.; et al. Injectable Tumor Microenvironment-Modulated Hydrogels with Enhanced Chemosensitivity and Osteogenesis for Tumor-Associated Bone Defects Closed-Loop Management. Chem. Eng. J. 2022, 450, 138086. [Google Scholar] [CrossRef]
- Gong, Y.; Cheng, Y.; Zeng, F.; Liu, X.; Yang, Y.; Zhang, F.; Wen, C.; Yang, F.; Li, H.; He, Y.; et al. A Self-Gelling Hemostatic Powder Boosting Radiotherapy-Elicited NK Cell Immunity to Combat Postoperative Hepatocellular Carcinoma Relapse. Biomaterials 2025, 317, 123068. [Google Scholar] [CrossRef]
- Campea, M.A.; Lofts, A.; Xu, F.; Yeganeh, M.; Kostashuk, M.; Hoare, T. Disulfide-Cross-Linked Nanogel-Based Nanoassemblies for Chemotherapeutic Drug Delivery. ACS Appl. Mater. Interfaces 2023, 15, 25324–25338. [Google Scholar] [CrossRef]
- Li, J.; Zhang, Q.; Yang, H.; Lu, W.; Fu, Y.; Xiong, Y.; Wang, X.; Lu, T.; Xin, Y.; Xie, Z.; et al. Sequential Dual-Locking Strategy Using Photoactivated Pt(IV)-Based Metallo-Nano Prodrug for Enhanced Chemotherapy and Photodynamic Efficacy by Triggering Ferroptosis and Macrophage Polarization. Acta Pharm. Sin. B 2024, 14, 3251–3265. [Google Scholar] [CrossRef]
- Lin, J.; Zhang, Q.; Xin, Y.; Lin, K.; Zhou, Z.; Yang, X.; Zhou, Y.; Wang, Y.; Li, J.; Yang, H.; et al. Spatiotemporal Circadian Oscillator Manipulation for Enhanced Ovarian Cancer Therapy Using a Versatile Nanoplatform. ACS Appl. Mater. Interfaces 2025, 17, 35023–35039. [Google Scholar] [CrossRef]
- Azimijou, N.; Karimi-Soflou, R.; Karkhaneh, A. CD44 Targeted-Chondroitin Sulfate Nanoparticles: Fine-Tuning Hydrophobic Groups to Enhance in Vitro PH-Responsiveness and in Vivo Efficacy for Advanced Breast Cancer Treatment. Biomater. Adv. 2024, 158, 213776. [Google Scholar] [CrossRef]
- Yu, J.; Yuan, Q.; Li, C.; Hong, S.; Li, Y.; Li, Y.; Ren, J.; Jiang, D.; Chen, P.; Zhang, L. Reactive Oxygen Species-Sensitive Chondroitin Sulfate A-Cholesteryl Hemisuccinate Micelles for Targeted Doxorubicin Delivery in Tumor Therapy. J. Drug Deliv. Sci. Technol. 2024, 96, 105690. [Google Scholar] [CrossRef]
- Yu, J.; Wang, L.; Ling, Y.; Xiao, X.; Gong, J.; Jin, H.; Xu, J.; Chen, P.; Xie, X.; Zhang, L. Peptide-Modified Bioresponsive Chondroitin Sulfate Micelles for Targeted Doxorubicin Delivery in Triple-Negative Breast Cancer. Colloids Surf. B Biointerfaces 2023, 227, 113381. [Google Scholar] [CrossRef]
- Yu, J.; Xie, X.; Wang, L.; Liu, W.; Xu, H.; Lu, X.; Li, X.; Ren, J.; Li, W. Smart Chondroitin Sulfate Micelles for Effective Targeted Delivery of Doxorubicin Against Breast Cancer Metastasis. Int. J. Nanomed. 2023, 18, 663–677. [Google Scholar] [CrossRef] [PubMed]
- Lee, J.Y.; Lee, H.S.; Kang, N.W.; Lee, S.Y.; Kim, D.H.; Kim, S.; Yoon, I.S.; Cho, H.J.; Kim, D.D. Blood Component Ridable and CD44 Receptor Targetable Nanoparticles Based on a Maleimide-Functionalized Chondroitin Sulfate Derivative. Carbohydr. Polym. 2020, 230, 115568. [Google Scholar] [CrossRef] [PubMed]
- Luo, J.; Gong, T.; Ma, L. Chondroitin-Modified Lipid Nanoparticles Target the Golgi to Degrade Extracellular Matrix for Liver Cancer Management. Carbohydr. Polym. 2020, 249, 116887. [Google Scholar] [CrossRef] [PubMed]
- Zhang, Z.; Ma, L.; Luo, J. Chondroitin Sulfate-Modified Liposomes for Targeted Co-Delivery of Doxorubicin and Retinoic Acid to Suppress Breast Cancer Lung Metastasis. Pharmaceutics 2021, 13, 406. [Google Scholar] [CrossRef]
- Wang, Q.; Huang, C.H.; Wibowo, F.S.; Amin, R.; Shen, J.; Li, F.; Babu, R.J. Elesclomol-Copper Nanoparticles Overcome Multidrug Resistance in Cancer Cells. ACS Appl. Mater. Interfaces 2024, 16, 13509–13524. [Google Scholar] [CrossRef]
- Kim, K.S.; Lee, S.; Na, K.; Bae, Y.H. Ovalbumin and Poly(i:C) Encapsulated Dendritic Cell-Targeted Nanoparticles for Immune Activation in the Small Intestinal Lymphatic System. Adv. Healthc. Mater. 2022, 11, 2200909. [Google Scholar] [CrossRef]
- Liang, Y.; Fu, X.; Du, C.; Xia, H.; Lai, Y.; Sun, Y. Enzyme/PH-Triggered Anticancer Drug Delivery of Chondroitin Sulfate Modified Doxorubicin Nanocrystal. Artif. Cells Nanomed. Biotechnol. 2020, 48, 1114–1124. [Google Scholar] [CrossRef]
- Huang, D.; Gui, J.; Chen, X.; Yu, R.; Gong, T.; Zhang, Z.; Fu, Y. Chondroitin Sulfate-Derived Paclitaxel Nanocrystal via π–π Stacking with Enhanced Stability and Tumor Targetability. ACS Appl. Mater. Interfaces 2022, 14, 51776–51789. [Google Scholar] [CrossRef]
- Zhu, Y.; Hu, A.; Chen, M.; Zhang, Y.; Gong, T.; Zhang, Z.; Yu, R.; Fu, Y. 3-Indoleacetic Acid-Modified Chondroitin Sulfate-Mediated Paclitaxel Nanocrystal Assembly for the Treatment of Pancreatic Cancer. ACS Appl. Mater. Interfaces 2025, 17, 9035–9046. [Google Scholar] [CrossRef]
- Setayesh, A.; Bagheri, F.; Boddohi, S. Self-Assembled Formation of Chondroitin Sulfate-Based Micellar Nanogel for Curcumin Delivery to Breast Cancer Cells. Int. J. Biol. Macromol. 2020, 161, 771–778. [Google Scholar] [CrossRef]
- Azimijou, N.; Karimi-Soflou, R.; Karkhaneh, A. Actively Targeted Delivery of Tamoxifen through Stimuli-Responsive Polymeric Nanoparticles for Cancer Chemotherapy. J. Drug Deliv. Sci. Technol. 2023, 87, 104779. [Google Scholar] [CrossRef]
- Chen, R.; Wen, L.; Guo, F.; He, J.; Wong, K.H.; Chen, M. Glutathione-Scavenging Natural-Derived Ferroptotic Nano-Amplifiers Strengthen Tumor Therapy through Aggravating Iron Overload and Lipid Peroxidation. J. Control. Release 2025, 379, 866–878. [Google Scholar] [CrossRef] [PubMed]
- Xu, S.; Liu, C.; Zang, S.; Li, J.; Wang, Y.; Ren, K.; Li, M.; Zhang, Z.; He, Q. Multifunctional Self-Delivery Micelles Targeting the Invasion-Metastasis Cascade for Enhanced Chemotherapy against Melanoma and the Lung Metastasis. Asian J. Pharm. Sci. 2021, 16, 794–805. [Google Scholar] [CrossRef] [PubMed]
- Khan, A.R.; Liu, Y.; Yang, H.; Yang, X.; Liu, S.; Ji, J.; Zhai, G. Chondroitin Sulfate-Based Redox-Responsive Nanoparticles for Melanoma-Targeted Drug Delivery. J. Drug Deliv. Sci. Technol. 2020, 60, 102033. [Google Scholar] [CrossRef]
- Wu, J.; Lu, Q.; Zhao, J.; Wu, W.; Wang, Z.; Yu, G.; Tian, G.; Gao, Z.; Wang, Q. Enhancing the Inhibition of Breast Cancer Growth Through Synergistic Modulation of the Tumor Microenvironment Using Combined Nano-Delivery Systems. Int. J. Nanomed. 2024, 19, 5125–5138. [Google Scholar] [CrossRef]
- Gaber, M.; Elhasany, K.A.; Sabra, S.; Helmy, M.W.; Fang, J.Y.; Khattab, S.N.; Bekhit, A.A.; Teleb, M.; Elkodairy, K.A.; Elzoghby, A.O. Co-Administration of Tretinoin Enhances the Anti-Cancer Efficacy of Etoposide via Tumor-Targeted Green Nano-Micelles. Colloids Surf. B Biointerfaces 2020, 192, 110997. [Google Scholar] [CrossRef]
- Elhasany, K.A.; Khattab, S.N.; Bekhit, A.A.; Ragab, D.M.; Abdulkader, M.A.; Zaky, A.; Helmy, M.W.; Ashour, H.M.A.; Teleb, M.; Haiba, N.S.; et al. Combination of Magnetic Targeting with Synergistic Inhibition of NF-ΚB and Glutathione via Micellar Drug Nanomedicine Enhances Its Anti-Tumor Efficacy. Eur. J. Pharm. Biopharm. 2020, 155, 162–176. [Google Scholar] [CrossRef]
- Khandare, J.; Minko, T. Polymer–Drug Conjugates: Progress in Polymeric Prodrugs. Prog. Polym. Sci. 2006, 31, 359–397. [Google Scholar] [CrossRef]
- Hu, L.; Ma, H.; Yang, C.; Wang, K.; Ji, X.; Xu, T.; Xu, H.; Zhao, Y.; Zhen, Y. Environmental Responsive Dual-Drug Synergistic and Dual-Targeted Polymer Micelles Based on Chondroitin Sulfate for Treatment of Breast Cancer. Int. J. Biol. Macromol. 2025, 311, 144083. [Google Scholar] [CrossRef]
- Qiao, Q.; Li, J.; Tao, C.; Yang, M.; Chen, W.; Qiu, L.; Tu, H. Camptothecin-Loaded Chondroitin Sulfate-Celecoxib Reduction-Sensitive Micelles for Enhanced Colon Cancer Treatment. Int. J. Biol. Macromol. 2025, 315, 144489. [Google Scholar] [CrossRef]
- Wu, J.; Li, Y.; Sun, S.; Li, W.; Sun, J.; Zhu, L.; Wang, Z.; Yang, F.; Wang, Q.; Ding, H.; et al. The PH-Sensitive Chondroitin Sulphate-Based Nanoparticles for Co-Delivery of Doxorubicin and Berberine Enhance the Treatment of Breast Cancer. Int. J. Biol. Macromol. 2024, 281, 136484. [Google Scholar] [CrossRef]
- Poursani, E.; Cirillo, G.; Curcio, M.; Vittorio, O.; De Luca, M.; Leggio, A.; Nicoletta, F.P.; Iemma, F. Dual-Responsive Chondroitin Sulfate Self-Assembling Nanoparticles for Combination Therapy in Metastatic Cancer Cells. Int. J. Pharm. X 2024, 7, 100235. [Google Scholar] [CrossRef] [PubMed]
- Long, M.; Chen, W.; Li, J.; Kong, W.; Su, M.; Qiu, L.; Cheng, X.; Bi, L. Redox-Responsive Chondroitin Sulfate-Based Micelle System for Enhanced Chemotherapy and Inflammation Suppression to Synergistically Antitumor Therapy. Int. J. Biol. Macromol. 2025, 311, 143686. [Google Scholar] [CrossRef] [PubMed]
- Xu, J.; Yang, X.; Ji, J.; Gao, Y.; Qiu, N.; Xi, Y.; Liu, A.; Zhai, G. RVG-Functionalized Reduction Sensitive Micelles for the Effective Accumulation of Doxorubicin in Brain. J. Nanobiotechnol. 2021, 19, 251. [Google Scholar] [CrossRef] [PubMed]
- Wang, H.; Lin, S.; Xie, J.; Chen, X.; Deng, Y.; Huang, P.; Peng, K.; Gao, W.; Ye, G.; Wang, G.; et al. Chondroitin Sulfate Nanoparticles Based on Co-Delivery Dual Drug Induced Ferroptosis in Lung Cancer Cells by Disrupting Mitochondrial Oxidative Homeostasis. Mater. Today Bio 2025, 31, 101632. [Google Scholar] [CrossRef]
- Yu, J.; Xu, J.; Jiang, R.; Yuan, Q.; Ding, Y.; Ren, J.; Jiang, D.; Wang, Y.; Wang, L.; Chen, P.; et al. Versatile Chondroitin Sulfate-Based Nanoplatform for Chemo-Photodynamic Therapy against Triple-Negative Breast Cancer. Int. J. Biol. Macromol. 2024, 265, 130709. [Google Scholar] [CrossRef]
- Shi, X.; Yang, X.; Liu, M.; Wang, R.; Qiu, N.; Liu, Y.; Yang, H.; Ji, J.; Zhai, G. Chondroitin Sulfate-Based Nanoparticles for Enhanced Chemo-Photodynamic Therapy Overcoming Multidrug Resistance and Lung Metastasis of Breast Cancer. Carbohydr. Polym. 2021, 254, 117459. [Google Scholar] [CrossRef]
- Yoo, S.Y.; Kim, H.Y.; Kim, D.H.; Shim, W.S.; Lee, S.M.; Lee, D.H.; Koo, J.M.; Yoo, J.H.; Koh, S.; Park, J.C.; et al. Laser-Responsive Erastin-Loaded Chondroitin Sulfate Nanomedicine Targeting CD44 and System Xc− in Liver Cancer: A Non-Ferroptotic Approach. J. Control. Release 2024, 375, 574–588. [Google Scholar] [CrossRef]
- Hu, D.R.; Pan, M.; Yang, Y.; Sun, A.; Chen, Y.; Yuan, L.P.; Huang, K.K.; Qu, Y.; He, C.Q.; Wei, Q.; et al. Trimodal Sono/Photoinduced Focal Therapy for Localized Prostate Cancer: Single-Drug-Based Nanosensitizer under Dual-Activation. Adv. Funct. Mater. 2021, 31, 2104473. [Google Scholar] [CrossRef]
- Zhang, Y.; Qiu, N.; Zhang, Y.; Yan, H.; Ji, J.; Xi, Y.; Yang, X.; Zhao, X.; Zhai, G. Oxygen-Carrying Nanoparticle-Based Chemo-Sonodynamic Therapy for Tumor Suppression and Autoimmunity Activation. Biomater. Sci. 2021, 9, 3989–4004. [Google Scholar] [CrossRef]
- Zhang, Y.; Khan, A.R.; Yang, X.; Shi, Y.; Zhao, X.; Zhai, G. A Sonosensitiser-based Polymeric Nanoplatform for Chemo-sonodynamic Combination Therapy of Lung Cancer. J. Nanobiotechnol. 2021, 19, 57. [Google Scholar] [CrossRef]
Disclaimer/Publisher’s Note: The statements, opinions and data contained in all publications are solely those of the individual author(s) and contributor(s) and not of MDPI and/or the editor(s). MDPI and/or the editor(s) disclaim responsibility for any injury to people or property resulting from any ideas, methods, instructions or products referred to in the content. |
© 2025 by the authors. Licensee MDPI, Basel, Switzerland. This article is an open access article distributed under the terms and conditions of the Creative Commons Attribution (CC BY) license (https://creativecommons.org/licenses/by/4.0/).







