Enhancing Permanence of Corrosion Inhibitors Within Acrylic Protective Coatings for Outdoor Bronze Using Green Nanocontainers
Abstract
1. Introduction
2. Results and Discussion
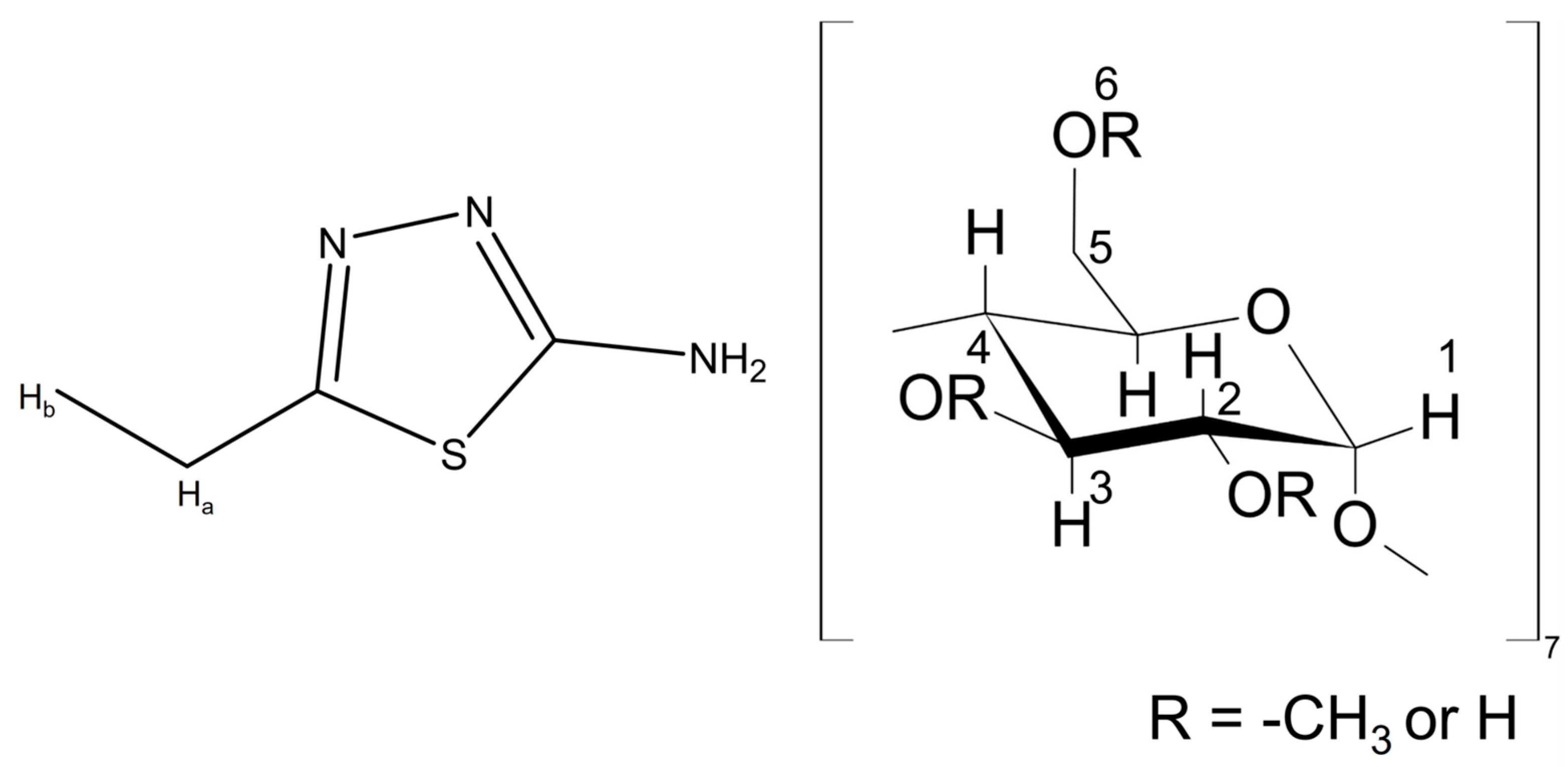
2.1. Methyl-β-Cyclodextrin/AEDTA Complex Characterization
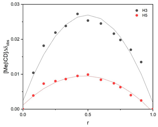
2.2. Study of the Methyl-β-Cyclodextrin/AEDTA Complex
2.3. Characterization of Acrylic Coatings Containing Methyl-β-Cyclodextrin/AEDTA Complex
3. Materials and Methods
3.1. Materials
3.2. Synthesis of Methyl-β-Cyclodextrin/AEDTA Complexes
3.3. Preparation of the Physical Mixture
3.4. Formulation of the Coatings
3.5. Instrumentation
3.5.1. Fourier-Transform Infrared Spectroscopy (FTIR)
3.5.2. X-Ray Diffraction (XRD)
3.5.3. Nuclear Magnetic Resonance (NMR) Spectroscopy
3.5.4. Thermal Desorption-Gas Chromatography/Mass Spectrometry (TD-GC/MS)
3.5.5. SPME-Gas Chromatography/Mass Spectrometry (SPME-GC/MS)
4. Conclusions
Author Contributions
Funding
Institutional Review Board Statement
Informed Consent Statement
Data Availability Statement
Acknowledgments
Conflicts of Interest
References
- Salvadori, B.; Cagnini, A.; Galeotti, M.; Porcinai, S.; Goidanich, S.; Vicenzo, A.; Celi, C.; Frediani, P.; Rosi, L.; Frediani, M. Traditional and Innovative Protective Coatings for Outdoor Bronze: Application and Performance Comparison. J. Appl. Polym. Sci. 2018, 135, 46011. [Google Scholar] [CrossRef]
- Letardi, P. Testing New Coatings for Outdoor Bronze Monuments: A Methodological Overview. Coatings 2021, 11, 131. [Google Scholar] [CrossRef]
- Sherif, E.M.; Park, S.-M. 2-Amino-5-ethyl-1,3,4-thiadiazole as a corrosion inhibitor for copper in 3.0% NaCl solutions. Corros. Sci. 2006, 48, 4065–4079. [Google Scholar] [CrossRef]
- Casaletto, M.P.; Cirrincione, C.; Privitera, A.; Basilissi, V. A Sustainable Approach to the Conservation of Bronze Artworks by Smart Nanostructured Coatings. In Proceedings of the Interim Meeting of the ICOM.CC Metal Working Group, New Delhi, India, 26–30 September 2016. [Google Scholar]
- Pellis, G.; Giussani, B.; Letardi, P.; Poli, T.; Rizzi, P.; Salvadori, B.; Sansonetti, A.; Scalarone, D. Improvement in the Sustainability and Stability of Acrylic Protective Coatings for Outdoor Bronze Artworks. Polym. Degrad. Stab. 2023, 218, 110575. [Google Scholar] [CrossRef]
- Del Valle, E.M.M. Cyclodextrins and Their Uses: A Review. Process Biochem. 2004, 39, 1033–1046. [Google Scholar] [CrossRef]
- Figueiras, A.; Sarraguça, J.M.G.; Carvalho, R.A.; Pais, A.A.C.C.; Veiga, F.J.B. Interaction of Omeprazole with a Methylated Derivative of β-Cyclodextrin: Phase Solubility, NMR Spectroscopy and Molecular Simulation. Pharm. Res. 2007, 24, 377–389. [Google Scholar] [CrossRef] [PubMed]
- Matencio, A.; Hoti, G.; Monfared, Y.K.; Rezayat, A.; Pedrazzo, A.R.; Caldera, F.; Trotta, F. Cyclodextrin Monomers and Polymers for Drug Activity Enhancement. Polymers 2021, 13, 1684. [Google Scholar] [CrossRef]
- Berdimurodov, E.; Eliboyev, I.; Berdimuradov, K.; Kholikov, A.; Akbarov, K.; Dagdag, O.; Rbaa, M.; El Ibrahimi, B.; Verma, D.K.; Haldhar, R.; et al. Green β-Cyclodextrin-Based Corrosion Inhibitors: Recent Developments, Innovations and Future Opportunities. Carbohydr. Polym. 2022, 292, 119719. [Google Scholar] [CrossRef]
- Nawaz, M.; Ahmad, S.; Taryba, M.G.; Montemor, M.F.; Kahraman, R.; Shakoor, R.A. Improvement in Inhibition Performance of Anti-Corrosion Coatings Using Polyolefin Matrix Embedded with Modified TiO2 Nanoparticles. Prog. Org. Coat. 2024, 195, 108659. [Google Scholar] [CrossRef]
- Montemor, M.F. Functional and Smart Coatings for Corrosion Protection: A Review of Recent Advances. Surf. Coat. Technol. 2014, 258, 17–37. [Google Scholar] [CrossRef]
- Monticelli, C.; Fantin, G.; Di Carmine, G.; Zanotto, F.; Balbo, A. Inclusion of 5-Mercapto-1-Phenyl-Tetrazole into β-Cyclodextrin for Entrapment in Silane Coatings: An Improvement in Bronze Corrosion Protection. Coatings 2019, 9, 508. [Google Scholar] [CrossRef]
- de Souza, T.M.; Cordeiro, R.F.B.; Viana, G.M.; Aguiar, L.C.S.; de Senna, L.F.; Malta, L.F.B.; D’Elia, E. Inclusion Compounds of Dibenzylthiourea with Hydroxypropylated-Cyclodextrins for Corrosion Protection of Carbon Steel in Acidic Medium. J. Mol. Struct. 2016, 1125, 331–339. [Google Scholar] [CrossRef]
- Khramov, A.N.; Voevodin, N.N.; Balbyshev, V.N.; Donley, M.S. Hybrid Organo-Ceramic Corrosion Protection Coatings with Encapsulated Organic Corrosion Inhibitors. Thin Solid. Film. 2004, 447–448, 549–557. [Google Scholar] [CrossRef]
- Khramov, A.N.; Voevodin, N.N.; Balbyshev, V.N.; Mantz, R.A. Sol-Gel-Derived Corrosion-Protective Coatings with Controllable Release of Incorporated Organic Corrosion Inhibitors. Thin Solid. Film. 2005, 483, 191–196. [Google Scholar] [CrossRef]
- Amiri, S.; Rahimi, A. Anticorrosion Behavior of Cyclodextrins/Inhibitor Nanocapsule-Based Self-Healing Coatings. J. Coat. Technol. Res. 2016, 13, 1095–1102. [Google Scholar] [CrossRef]
- Altin, A.; Rohwerder, M.; Erbe, A. Cyclodextrins as Carriers for Organic Corrosion Inhibitors in Organic Coatings. J. Electrochem. Soc. 2017, 164, C128–C134. [Google Scholar] [CrossRef]
- Zou, C.J.; Tang, Q.W.; Zhao, P.W.; Guan, E.D.; Wu, X.; Ye, H. Further Study on the Inclusion Complex of 2-Phosphonobutane-1,2,4-Tricarboxylic Acid with Β-Cyclodextrin: A New Insight of High Inhibition Efficiency for Protecting Steel Corrosion. J. Pet. Sci. Eng. 2013, 103, 29–35. [Google Scholar] [CrossRef]
- Fan, B.; Hao, H.; Yang, B.; Li, Y. Insights into the Inhibition Mechanism of a Novel Supramolecular Complex towards the Corrosion of Mild Steel in the Condensate Water: Experimental and Theoretical Studies. Res. Chem. Intermed. 2018, 44, 5711–5736. [Google Scholar] [CrossRef]
- Zoppi, A.; Delrivo, A.; Aiassa, V.; Longhi, M.R. Binding of Sulfamethazine to β-Cyclodextrin and Methyl-β-Cyclodextrin. AAPS PharmSciTech 2013, 14, 727–735. [Google Scholar] [CrossRef]
- Wang, X.; Luo, Z.; Xiao, Z. Preparation, Characterization, and Thermal Stability of β-Cyclodextrin/Soybean Lecithin Inclusion Complex. Carbohydr. Polym. 2014, 101, 1027–1032. [Google Scholar] [CrossRef]
- Shaaban, I.A.; Hassan, A.E.; Abuelela, A.M.; Zoghaieb, W.M.; Mohamed, T.A. Infrared, Raman and NMR Spectral Analysis, Vibrational Assignments, Normal Coordinate Analysis, and Quantum Mechanical Calculations of 2-Amino-5-Ethyl-1,3,4-Thiadiazole. J. Mol. Struct. 2016, 1103, 70–81. [Google Scholar] [CrossRef]
- Ribeiro, A.; Figueiras, A.; Santos, D.; Veiga, F. Preparation and Solid-State Characterization of Inclusion Complexes Formed between Miconazole and Methyl-β-Cyclodextrin. AAPS PharmSciTech 2008, 9, 1102–1109. [Google Scholar] [CrossRef]
- Naidu, N.B.; Chowdary, K.P.R.; Murthy, K.V.R.; Satyanarayana, V.; Hayman, A.R.; Becket, G. Physicochemical Characterization and Dissolution Properties of Meloxicam–Cyclodextrin Binary Systems. J. Pharm. Biomed. Anal. 2004, 35, 75–86. [Google Scholar] [CrossRef]
- Eid, E.E.M.; Abdul, A.B.; Suliman, F.E.O.; Sukari, M.A.; Rasedee, A.; Fatah, S.S. Characterization of the Inclusion Complex of Zerumbone with Hydroxypropyl-β-Cyclodextrin. Carbohydr. Polym. 2011, 83, 1707–1714. [Google Scholar] [CrossRef]
- Delrivo, A.; Zoppi, A.; Longhi, M.R. Interaction of Sulfadiazine with Cyclodextrins in Aqueous Solution and Solid State. Carbohydr. Polym. 2012, 87, 1980–1988. [Google Scholar] [CrossRef]
- Job, P. Formation and Stability of Inorganic Complexes in Solution. Ann. Chim 1928, 9, 113–134. [Google Scholar]
- Ganza-Gonzalez, A.; Vila-Jato, J.L.; Anguiano-Igea, S.; Otero-Espinar, F.J.; Blanco-Mkndez, J. A Proton Nuclear Magnetic Resonance Study of the Inclusion Complex of Naproxen with P-Cyclodextrin. Int. J. Pharm. 1994, 106, 179–185. [Google Scholar] [CrossRef]
- Floare, C.G.; Bogdan, M.; Tomoaia-Cotişel, M.; Mocanu, A. 1H NMR Spectroscopic Characterization of Inclusion Complex of Desferrioxamine B Chelator and β-Cyclodextrin. J. Mol. Struct. 2022, 1248, 131477. [Google Scholar] [CrossRef]
- Zou, C.; Liu, Y.; Yan, X.; Qin, Y.; Wang, M.; Zhou, L. Synthesis of Bridged β-Cyclodextrin–Polyethylene Glycol and Evaluation of Its Inhibition Performance in Oilfield Wastewater. Mater. Chem. Phys. 2014, 147, 521–527. [Google Scholar] [CrossRef]










| Methyl-β-Cyclodextrin | H1 | H1us | H3s | H3us | H5, H6 | H4 | H2us | HCH3 | H2s |
|---|---|---|---|---|---|---|---|---|---|
| δ (ppm) | 5.313 | 5.131 | 4.636 | 4.401 | 3.926 | 3.712 | 3.664 | 3.624 | 3.445 |
| Δδ free-complex (ppm) | −0.007 | −0.002 | 0.558 | 0.346 | 0.006 | 0.006 | −0.006 | 0 | −0.007 |
| Solution No. | AEDTA (mM) | Methyl-β-Cyclodextrin (mM) |
|---|---|---|
| 1 | 0.25 | 2.75 |
| 2 | 0.50 | 2.50 |
| 3 | 0.75 | 2.25 |
| 4 | 1.00 | 2.00 |
| 5 | 1.25 | 1.75 |
| 6 | 1.50 | 1.50 |
| 7 | 1.75 | 1.25 |
| 8 | 2.00 | 1.00 |
| 9 | 2.25 | 0.75 |
| 10 | 2.50 | 0.50 |
| 11 | 2.75 | 0.25 |
| 12 | 0.00 | 3.00 |
| 13 | 3.00 | 0.00 |
Disclaimer/Publisher’s Note: The statements, opinions and data contained in all publications are solely those of the individual author(s) and contributor(s) and not of MDPI and/or the editor(s). MDPI and/or the editor(s) disclaim responsibility for any injury to people or property resulting from any ideas, methods, instructions or products referred to in the content. |
© 2024 by the authors. Licensee MDPI, Basel, Switzerland. This article is an open access article distributed under the terms and conditions of the Creative Commons Attribution (CC BY) license (https://creativecommons.org/licenses/by/4.0/).
Share and Cite
Pellis, G.; Caldera, F.; Trotta, F.; Biazioli de Oliveira, T.; Rizzi, P.; Poli, T.; Scalarone, D. Enhancing Permanence of Corrosion Inhibitors Within Acrylic Protective Coatings for Outdoor Bronze Using Green Nanocontainers. Molecules 2024, 29, 5702. https://doi.org/10.3390/molecules29235702
Pellis G, Caldera F, Trotta F, Biazioli de Oliveira T, Rizzi P, Poli T, Scalarone D. Enhancing Permanence of Corrosion Inhibitors Within Acrylic Protective Coatings for Outdoor Bronze Using Green Nanocontainers. Molecules. 2024; 29(23):5702. https://doi.org/10.3390/molecules29235702
Chicago/Turabian StylePellis, Giulia, Fabrizio Caldera, Francesco Trotta, Thais Biazioli de Oliveira, Paola Rizzi, Tommaso Poli, and Dominique Scalarone. 2024. "Enhancing Permanence of Corrosion Inhibitors Within Acrylic Protective Coatings for Outdoor Bronze Using Green Nanocontainers" Molecules 29, no. 23: 5702. https://doi.org/10.3390/molecules29235702
APA StylePellis, G., Caldera, F., Trotta, F., Biazioli de Oliveira, T., Rizzi, P., Poli, T., & Scalarone, D. (2024). Enhancing Permanence of Corrosion Inhibitors Within Acrylic Protective Coatings for Outdoor Bronze Using Green Nanocontainers. Molecules, 29(23), 5702. https://doi.org/10.3390/molecules29235702

