Study on the Hepatotoxicity of Emodin and Its Application in the Treatment of Liver Fibrosis
Abstract
1. Introduction
2. Results
2.1. Determination of Physical and Chemical Properties
2.2. Toxicity–Efficacy of E-T/LNPs
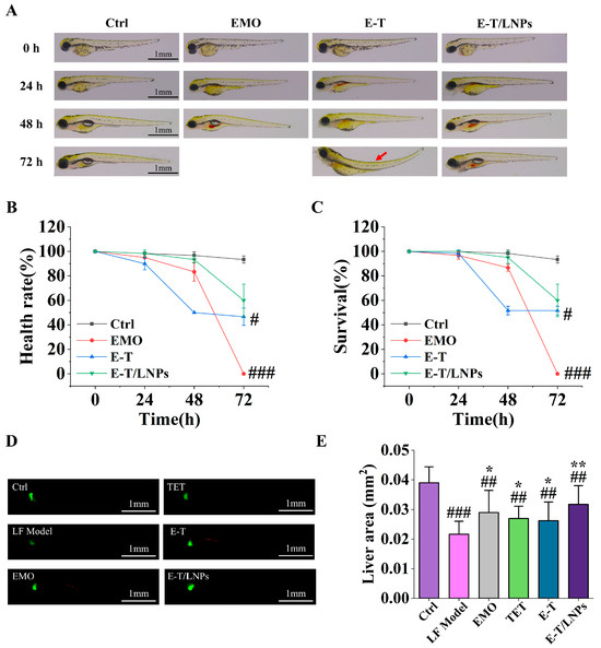
2.3. E-T/LNPs Reduced the Toxicity of EMO
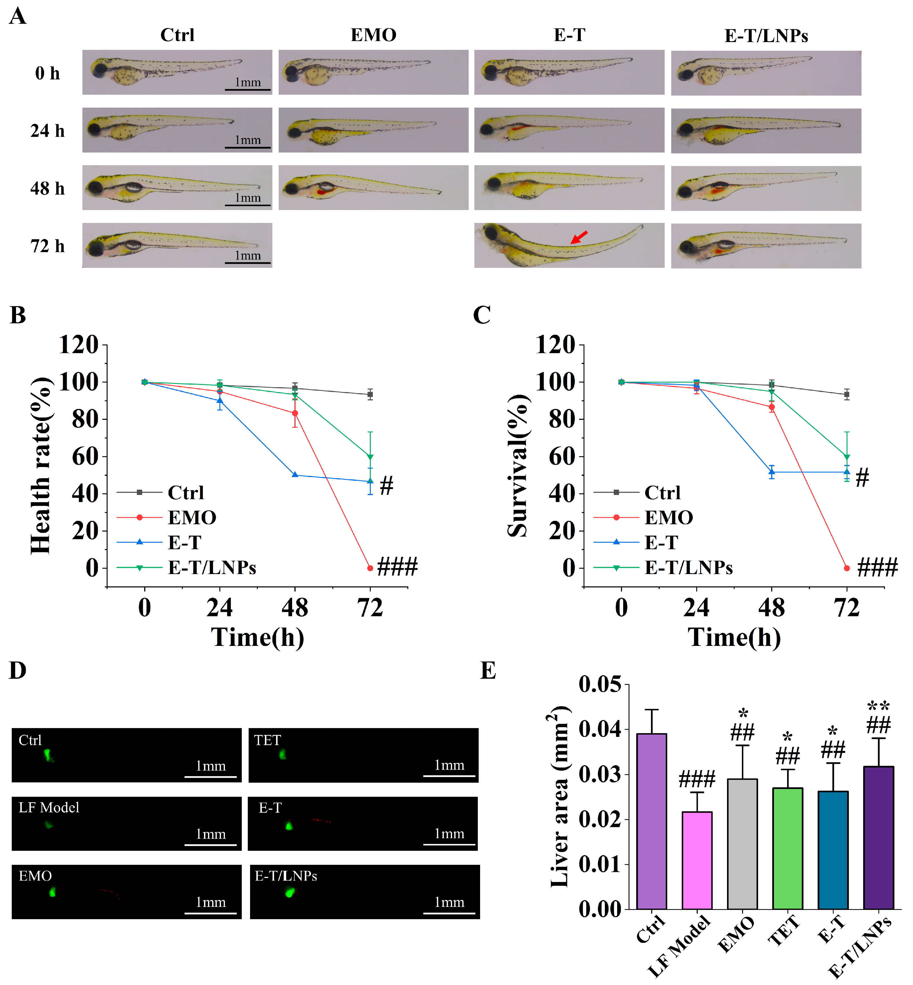
2.4. Therapeutic Effect of E-T/LNPs on Liver Fibrosis in Zebrafish
2.5. Masson Staining and Liver Biochemical Index
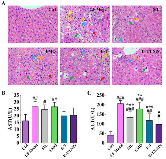
2.6. HE Staining and Serum Biochemical Index
2.7. E-T/LNPs Reduced TGF-β and IL-1β Levels
3. Discussion
4. Materials and Methods
4.1. Material
4.2. Animals
4.3. Preparation of E-T/LNPs
4.4. Determination of EE and DL
4.5. Optimization of Processes
4.6. Characterization of E-T/LNPs
4.7. Toxicity–Efficacy Concentrations of E-T/LNPs
4.8. Toxicity Evaluation of E-T/LNPs
4.9. Anti-Liver Fibrosis In Vivo
4.10. Sample Collection and Processing
4.11. Biochemical Index Detection
4.12. Histopathological
4.13. Immunohistochemistry
4.14. Data Analysis
5. Conclusions
Supplementary Materials
Author Contributions
Funding
Institutional Review Board Statement
Informed Consent Statement
Data Availability Statement
Acknowledgments
Conflicts of Interest
References
- Aydin, M.M.; Akcali, K.C. Liver fibrosis. Turk. J. Gastroenterol. 2018, 29, 14–21. [Google Scholar] [CrossRef] [PubMed]
- Bataller, R.; Brenner, D.A. Liver fibrosis. J. Clin. Investig. 2005, 115, 209–218. [Google Scholar] [CrossRef] [PubMed]
- De Siervi, S.; Cannito, S.; Turato, C. Chronic Liver Disease: Latest Research in Pathogenesis, Detection and Treatment. Int. J. Mol. Sci. 2023, 24, 10633. [Google Scholar] [CrossRef] [PubMed]
- Parola, M.; Pinzani, M. Liver fibrosis: Pathophysiology, pathogenetic targets and clinical issues. Mol. Asp. Med. 2019, 65, 37–55. [Google Scholar] [CrossRef] [PubMed]
- Li, H. Advances in anti hepatic fibrotic therapy with Traditional Chinese Medicine herbal formula. J. Ethnopharmacol. 2020, 251, 112442. [Google Scholar] [CrossRef]
- Hu, N.; Liu, J.; Xue, X.; Li, Y. The effect of emodin on liver disease—Comprehensive advances in molecular mechanisms. Eur. J. Pharmacol. 2020, 882, 173269. [Google Scholar] [CrossRef]
- Ding, Y.; Zhao, L.; Mei, H.; Zhang, S.-L.; Huang, Z.-H.; Duan, Y.-Y.; Ye, P. Exploration of Emodin to treat alpha-naphthylisothiocyanate-induced cholestatic hepatitis via anti-inflammatory pathway. Eur. J. Pharmacol. 2008, 590, 377–386. [Google Scholar] [CrossRef]
- Shen, C.; Pan, Z.; Wu, S.; Zheng, M.; Zhong, C.; Xin, X.; Lan, S.; Zhu, Z.; Liu, M.; Wu, H.; et al. Emodin palliates high-fat diet-induced nonalcoholic fatty liver disease in mice via activating the farnesoid X receptor pathway. J. Ethnopharmacol. 2021, 279, 114340. [Google Scholar] [CrossRef]
- Liang, B.; Gao, L.; Wang, F.; Li, Z.; Li, Y.; Tan, S.; Chen, A.; Shao, J.; Zhang, Z.; Sun, L.; et al. The mechanism research on the anti-liver fibrosis of emodin based on network pharmacology. IUBMB Life 2021, 73, 1166–1179. [Google Scholar] [CrossRef]
- Dong, X.; Fu, J.; Yin, X.; Cao, S.; Li, X.; Lin, L.; Ni, J. Emodin: A Review of its Pharmacology, Toxicity and Pharmacokinetics. Phytother. Res. 2016, 30, 1207–1218. [Google Scholar] [CrossRef]
- He, Q.; Liu, K.; Wang, S.; Hou, H.; Yuan, Y.; Wang, X. Toxicity induced by emodin on zebrafish embryos. Drug Chem. Toxicol. 2012, 35, 149–154. [Google Scholar] [CrossRef] [PubMed]
- Wang, S.; Kong, X.; Chen, N.; Hu, P.; Boucetta, H.; Hu, Z.; Xu, X.; Zhang, P.; Zhan, X.; Chang, M.; et al. Hepatotoxic metabolites in Polygoni Multiflori Radix— Comparative toxicology in mice. Front. Pharmacol. 2022, 13, 1007284. [Google Scholar] [CrossRef] [PubMed]
- Ruan, L.; Jiang, L.; Zhao, W.; Meng, H.; Zheng, Q.; Wang, J. Hepatotoxicity or hepatoprotection of emodin? Two sides of the same coin by 1H-NMR metabolomics profiling. Toxicol. Appl. Pharmacol. 2021, 431, 115734. [Google Scholar] [CrossRef]
- Gupta, P.; Neupane, Y.R.; Aqil, M.; Kohli, K.; Sultana, Y. Lipid-based nanoparticle-mediated combination therapy for breast cancer management: A comprehensive review. Drug Deliv. Transl. Res. 2023, 13, 2739–2766. [Google Scholar] [CrossRef] [PubMed]
- Jonnalagadda, B.; Arockiasamy, S.; Krishnamoorthy, S. Cellular growth factors as prospective therapeutic targets for combination therapy in androgen independent prostate cancer (AIPC). Life Sci. 2020, 259, 118208. [Google Scholar] [CrossRef]
- Gong, X.; Luo, F.L.; Zhang, L.; Li, H.Z.; Wu, M.J.; Li, X.H.; Wang, B.; Hu, N.; Wang, C.D.; Yang, J.Q.; et al. Tetrandrine attenuates lipopolysaccharide-induced fulminant hepatic failure in D-galactosamine-sensitized mice. Int. Immunopharmacol. 2010, 10, 357–363. [Google Scholar] [CrossRef]
- Li, X.; Jin, Q.; Wu, Y.-L.; Sun, P.; Jiang, S.; Zhang, Y.; Zhang, D.-Q.; Zhang, Y.-J.; Lian, L.-H.; Nan, J.-X. Tetrandrine regulates hepatic stellate cell activation via TAK1 and NF-κB signaling. Int. Immunopharmacol. 2016, 36, 263–270. [Google Scholar] [CrossRef]
- Liu, H.; Yuan, M.; Liu, Y.; Guo, Y.; Xiao, H.; Guo, L.; Liu, F. Self-Monitoring and Self-Delivery of Self-Assembled Fluorescent Nanoparticles in Cancer Therapy. Int. J. Nanomed. 2021, 16, 2487–2499. [Google Scholar] [CrossRef]
- Sharifi-Rad, J.; Herrera-Bravo, J.; Kamiloglu, S.; Petroni, K.; Mishra, A.P.; Monserrat-Mesquida, M.; Sureda, A.; Martorell, M.; Aidarbekovna, D.S.; Yessimsiitova, Z.; et al. Recent advances in the therapeutic potential of emodin for human health. Biomed. Pharmacother. Biomed. Pharmacother. 2022, 154, 113555. [Google Scholar] [CrossRef]
- Luan, F.; He, X.; Zeng, N. Tetrandrine: A review of its anticancer potentials, clinical settings, pharmacokinetics and drug delivery systems. J. Pharm. Pharmacol. 2020, 72, 1491–1512. [Google Scholar] [CrossRef]
- Dymek, M.; Sikora, E. Liposomes as biocompatible and smart delivery systems—The current state. Adv. Colloid. Interface Sci. 2022, 309, 102757. [Google Scholar] [CrossRef] [PubMed]
- Xu, Y.Y.; Zhu, M.; Wu, J.; Luo, L.B.; Dong, S.J.; Zhang, M.G.; Liu, X.; Wang, K.; Luo, H.; Jing, W.H.; et al. A mannitol-modified emodin nano-drug restores the intestinal barrier function and alleviates inflammation in a mouse model of DSS-induced ulcerative colitis. Chin. Med. 2023, 18, 98. [Google Scholar] [CrossRef] [PubMed]
- Pourhajibagher, M.; Etemad-Moghadam, S.; Alaeddini, M.; Bahador, A. Modulation of the triggered apoptosis by nano emodin transfersome-mediated sonodynamic therapy on head and neck squamous cell carcinoma cell lines. Photodiagnosis Photodyn. Ther 2021, 34, 102253. [Google Scholar] [CrossRef] [PubMed]
- Pourhajibagher, M.; Keshavarz Valian, N.; Bahador, A. Theranostic nanoplatforms of emodin-chitosan with blue laser light on enhancing the anti-biofilm activity of photodynamic therapy against Streptococcus mutans biofilms on the enamel surface. BMC Microbiol. 2022, 22, 68. [Google Scholar] [CrossRef] [PubMed]
- Pan, C.-J.; Wang, J.; Huang, N. Preparation, characterization and in vitro anticoagulation of emodin-eluting controlled biodegradable stent coatings. Colloids Surf. B Biointerfaces 2010, 77, 155–160. [Google Scholar] [CrossRef]
- Su, W.; Liang, Y.; Meng, Z.; Chen, X.; Lu, M.; Han, X.; Deng, X.; Zhang, Q.; Zhu, H.; Fu, T. Inhalation of Tetrandrine-hydroxypropyl-β-cyclodextrin Inclusion Complexes for Pulmonary Fibrosis Treatment. Mol. Pharm. 2020, 17, 1596–1607. [Google Scholar] [CrossRef]
- Rosa, J.G.S.; Lima, C.; Lopes-Ferreira, M. Zebrafish Larvae Behavior Models as a Tool for Drug Screenings and Pre-Clinical Trials: A Review. Int. J. Mol. Sci. 2022, 23, 6647. [Google Scholar] [CrossRef]
- Bambino, K.; Chu, J. Zebrafish in Toxicology and Environmental Health. In Zebrafish at the Interface of Development and Disease Research; Elsevier: Amsterdam, The Netherlands, 2017; pp. 331–367. [Google Scholar]
- Horzmann, K.A.; Freeman, J.L. Making Waves: New Developments in Toxicology with the Zebrafish. Toxicol. Sci. 2018, 163, 5–12. [Google Scholar] [CrossRef]
- Lu, J.; Xu, X.; Sun, X.; Du, Y. Protein and peptide-based renal targeted drug delivery systems. J. Control. Release Off. J. Control. Release Soc. 2023, 366, 65–84. [Google Scholar] [CrossRef]
- Patel, A.; Kosanovich, J.; Sansare, S.; Balmuri, S.; Sant, V.; Empey, K.M.; Sant, S. In vitro and in vivo evaluation of cerium oxide nanoparticles in respiratory syncytial virus infection. Bioact. Mater. 2023, 24, 124–135. [Google Scholar] [CrossRef]
- Banerjee, A.; Qi, J.; Gogoi, R.; Wong, J.; Mitragotri, S. Role of nanoparticle size, shape and surface chemistry in oral drug delivery. J. Control. Release Off. J. Control. Release Soc. 2016, 238, 176–185. [Google Scholar] [CrossRef] [PubMed]
- Clogston, J.D.; Patri, A.K. Zeta potential measurement. Methods Mol. Biol. 2011, 697, 63–70. [Google Scholar] [PubMed]
- Galiardi-Campoy, A.E.B.; Machado, F.C.; Carvalho, T.; Tedesco, A.C.; Rahal, P.; Calmon, M.F. Effects of photodynamic therapy mediated by emodin in cervical carcinoma cells. Photodiagnosis Photodyn. Ther. 2021, 35, 102394. [Google Scholar] [CrossRef] [PubMed]
- Yan, M.; Wang, H.; Wei, R.; Li, W. Arsenic trioxide: Applications, mechanisms of action, toxicity and rescue strategies to date. Arch. Pharmacal Res. 2024, 47, 249–271. [Google Scholar] [CrossRef]
- Chen, S.; Wu, J.L.; Liang, Y.; Tang, Y.G.; Song, H.X.; Wu, L.L.; Xing, Y.F.; Yan, N.; Li, Y.T.; Wang, Z.Y.; et al. Arsenic Trioxide Rescues Structural p53 Mutations through a Cryptic Allosteric Site. Cancer Cell 2021, 39, 225–239.e8. [Google Scholar] [CrossRef]
- Fang, S.; Wan, X.; Zou, X.; Sun, S.; Hao, X.; Liang, C.; Zhang, Z.; Zhang, F.; Sun, B.; Li, H.; et al. Arsenic trioxide induces macrophage autophagy and atheroprotection by regulating ROS-dependent TFEB nuclear translocation and AKT/mTOR pathway. Cell Death Dis. 2021, 12, 88. [Google Scholar] [CrossRef]
- Tang, S.; Shen, Y.; Wei, X.; Shen, Z.; Lu, W.; Xu, J. Olaparib synergizes with arsenic trioxide by promoting apoptosis and ferroptosis in platinum-resistant ovarian cancer. Cell Death Dis. 2022, 13, 826. [Google Scholar] [CrossRef]
- Zhao, Z.; Lin, C.-Y.; Cheng, K. siRNA- and miRNA-based therapeutics for liver fibrosis. Transl. Res. 2019, 214, 17–29. [Google Scholar] [CrossRef]
- Ezhilarasan, D. Molecular mechanisms in thioacetamide-induced acute and chronic liver injury models. Env. Toxicol Pharmacol 2023, 99, 104093. [Google Scholar] [CrossRef]
- Wang, S.; Li, W.; Liu, W.; Yu, L.; Peng, F.; Qin, J.; Pu, L.; Tang, Y.; Xie, X.; Peng, C. Total flavonoids extracted from Penthorum chinense Pursh mitigates CCl4-induced hepatic fibrosis in rats via inactivation of TLR4-MyD88-mediated NF-κB pathways and regulation of liver metabolism. Front. Pharmacol. 2023, 14, 1253013. [Google Scholar] [CrossRef]
- Chen, L.; Liang, B.; Xia, S.; Wang, F.; Li, Z.; Shao, J.; Zhang, Z.; Chen, A.; Zheng, S.; Zhang, F. Emodin promotes hepatic stellate cell senescence and alleviates liver fibrosis via a nuclear receptor (Nur77)-mediated epigenetic regulation of glutaminase 1. Br. J. Pharmacol. 2023, 180, 2577–2598. [Google Scholar] [CrossRef] [PubMed]
- Amir, M.; Czaja, M.J. Inflammasome-mediated inflammation and fibrosis: It is more than just the IL-1β. Hepatol. (Baltim. Md.) 2018, 67, 479–481. [Google Scholar] [CrossRef] [PubMed]
- Zhao, R.; Zhao, H.; Guo, Q.; Mu, Y.; Zhang, J.; Su, Y.; Han, Q. Edaravone protects against liver fibrosis progression via decreasing the IL-1β secretion of macrophages. Chem. Biol. Interact. 2022, 368, 110251. [Google Scholar] [CrossRef] [PubMed]
- Fabregat, I.; Moreno-Càceres, J.; Sánchez, A.; Dooley, S.; Dewidar, B.; Giannelli, G.; Ten Dijke, P. TGF-β signalling and liver disease. FEBS J. 2016, 283, 2219–2232. [Google Scholar] [CrossRef] [PubMed]
- Liu, F.; Zhang, J.; Qian, J.; Wu, G.; Ma, Z. Emodin alleviates CCl4-induced liver fibrosis by suppressing epithelial-mesenchymal transition and transforming growth factor-β1 in rats. Mol. Med. Rep. 2018, 18, 3262–3270. [Google Scholar] [CrossRef]
- Chen, Y.W.; Wu, J.X.; Chen, Y.W.; Li, D.G.; Lu, H.M. Tetrandrine inhibits activation of rat hepatic stellate cells in vitro via transforming growth factor-beta signaling. World J. Gastroenterol. 2005, 11, 2922–2926. [Google Scholar] [CrossRef]
- Wu, C.; Bian, Y.; Lu, B.; Wang, D.; Azami, N.L.B.; Wei, G.; Ma, F.; Sun, M. Rhubarb free anthraquinones improved mice nonalcoholic fatty liver disease by inhibiting NLRP3 inflammasome. J. Transl. Med. 2022, 20, 294. [Google Scholar] [CrossRef]
- Wu, H.; Cui, Z.; Huo, Y.; Sun, Y.; Zhang, X.; Guan, J.; Mao, S. Influence of drug-carrier compatibility and preparation method on the properties of paclitaxel-loaded lipid liquid crystalline nanoparticles. J. Pharm. Sci. 2021, 110, 2800–2807. [Google Scholar] [CrossRef]
- Köseoğlu Yılmaz, P.; Kolak, U. Development and Validation of a SPE-HPLC Method for Quantification of Rhein, Emodin, Chrysophanol and Physcion in Rhamnus petiolaris Boiss. & Balansa. J. Chromatogr. Sci. 2023, bmad053. [Google Scholar] [CrossRef]
- Tan, G.S.; Dai, Z.Y.; Xu, P.S. [Determination of tetrandrine in human plasma by high-performance liquid chromatography]. Hunan Yi Ke Da Xue Xue Bao 2000, 25, 409–410. [Google Scholar]
- Song, J.-W.; Liu, Y.-S.; Guo, Y.-R.; Zhong, W.-X.; Guo, Y.-P.; Guo, L. Nano–Liposomes Double Loaded with Curcumin and Tetrandrine: Preparation, Characterization, Hepatotoxicity and Anti–Tumor Effects. Int. J. Mol. Sci. 2022, 23, 6858. [Google Scholar] [CrossRef] [PubMed]
- Huang, S.; Wang, Y.; Xie, S.; Lai, Y.; Mo, C.; Zeng, T.; Kuang, S.; Zhou, C.; Zeng, Z.; Chen, Y.; et al. Isoliquiritigenin alleviates liver fibrosis through caveolin-1-mediated hepatic stellate cells ferroptosis in zebrafish and mice. Phytomedicine 2022, 101, 154117. [Google Scholar] [CrossRef] [PubMed]
- Wu, Y.; Li, Z.; Xiu, A.Y.; Meng, D.X.; Wang, S.N.; Zhang, C.Q. Carvedilol attenuates carbon tetrachloride-induced liver fibrosis and hepatic sinusoidal capillarization in mice. Drug Des. Devel. Ther. 2019, 13, 2667–2676. [Google Scholar] [CrossRef] [PubMed]
- Abdullah, A.S.; Sayed, I.; El-Torgoman, A.M.A.; Kalam, A.; Wageh, S.; Kamel, M.A. Green Synthesis of Silymarin-Chitosan Nanoparticles as a New Nano Formulation with Enhanced Anti-Fibrotic Effects against Liver Fibrosis. Int. J. Mol. Sci. 2022, 23, 5420. [Google Scholar] [CrossRef]






Disclaimer/Publisher’s Note: The statements, opinions and data contained in all publications are solely those of the individual author(s) and contributor(s) and not of MDPI and/or the editor(s). MDPI and/or the editor(s) disclaim responsibility for any injury to people or property resulting from any ideas, methods, instructions or products referred to in the content. |
© 2024 by the authors. Licensee MDPI, Basel, Switzerland. This article is an open access article distributed under the terms and conditions of the Creative Commons Attribution (CC BY) license (https://creativecommons.org/licenses/by/4.0/).
Share and Cite
Guo, Y.; Song, J.; Liu, Y.; Yuan, M.; Zhong, W.; Guo, Y.; Guo, L. Study on the Hepatotoxicity of Emodin and Its Application in the Treatment of Liver Fibrosis. Molecules 2024, 29, 5122. https://doi.org/10.3390/molecules29215122
Guo Y, Song J, Liu Y, Yuan M, Zhong W, Guo Y, Guo L. Study on the Hepatotoxicity of Emodin and Its Application in the Treatment of Liver Fibrosis. Molecules. 2024; 29(21):5122. https://doi.org/10.3390/molecules29215122
Chicago/Turabian StyleGuo, Yurou, Jiawen Song, Yushi Liu, Minghao Yuan, Wenxiao Zhong, Yiping Guo, and Li Guo. 2024. "Study on the Hepatotoxicity of Emodin and Its Application in the Treatment of Liver Fibrosis" Molecules 29, no. 21: 5122. https://doi.org/10.3390/molecules29215122
APA StyleGuo, Y., Song, J., Liu, Y., Yuan, M., Zhong, W., Guo, Y., & Guo, L. (2024). Study on the Hepatotoxicity of Emodin and Its Application in the Treatment of Liver Fibrosis. Molecules, 29(21), 5122. https://doi.org/10.3390/molecules29215122

