Preparation and Tumor Inhibitory Activity of Tricin from Carex Meyeriana Kunth
Abstract
1. Introduction
2. Results and Discussion
2.1. Screening of Adsorption Resins
2.2. Results of Adsorption Kinetics
2.3. Adsorption Thermodynamics
2.4. Dynamic Breakthrough Curves
2.5. Dynamic Desorption Curve
2.6. Prep-HPLC Separation of TRI
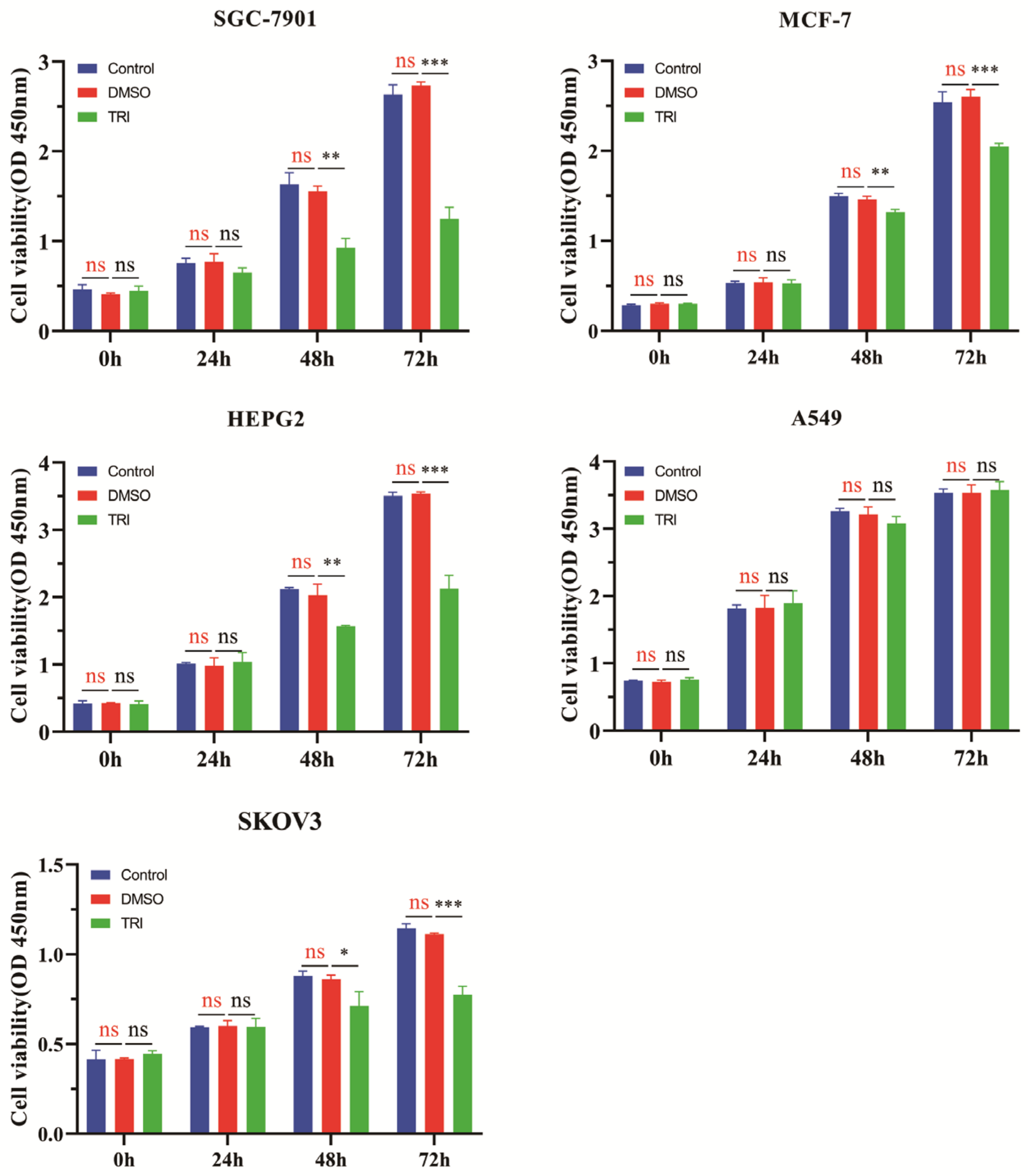
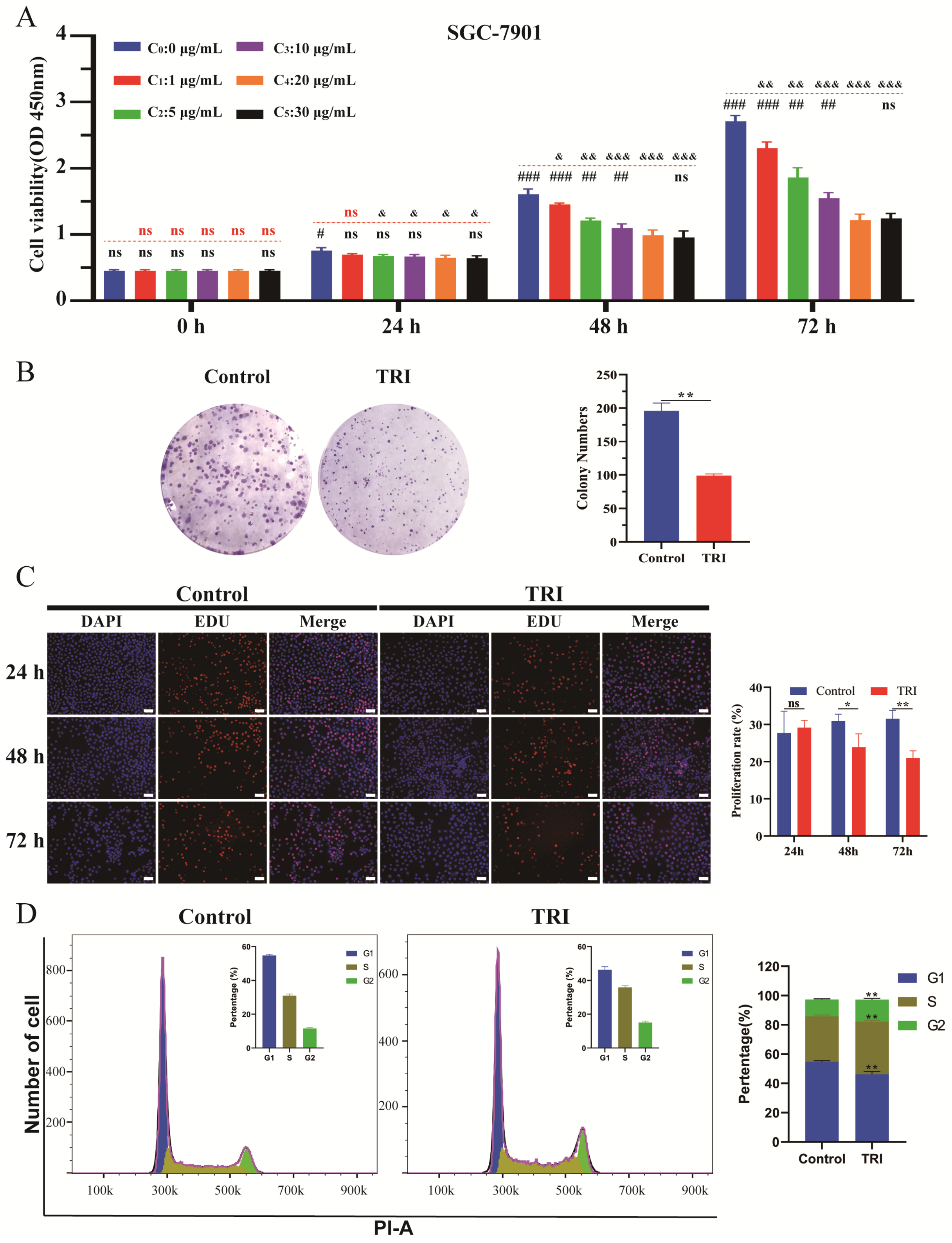
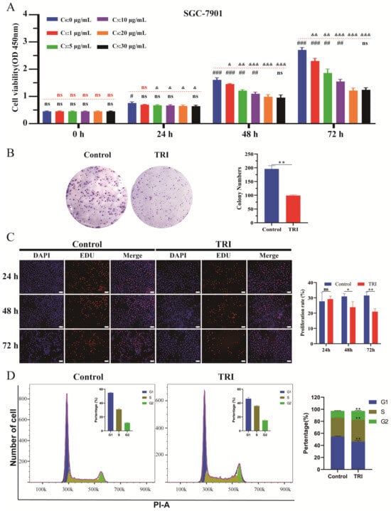
2.7. TRI Inhibited Tumor Cell Activity In Vitro
3. Materials and Methods
3.1. Materials and Reagents
3.2. Adsorbents
3.3. Preparation of CMK Extracts
3.4. Determination of TRI Content
3.5. Screening of Adsorption Resins by Static Adsorption/Desorption Experiments
3.6. Adsorption Kinetics
3.7. Adsorption Isotherms
3.8. Dynamic Adsorption and Desorption Tests
3.9. Purification of TRI using prep-HPLC
3.10. Cell Viability Assay and Cell Proliferation Assay
3.11. Clone Formation Assay
3.12. Cell Cycle Assay
3.13. Cell Culture Protocol for Determination of Glucose, Lactate, and ATP Content
4. Conclusions
Supplementary Materials
Author Contributions
Funding
Institutional Review Board Statement
Informed Consent Statement
Data Availability Statement
Conflicts of Interest
References
- Wang, H.; Nie, L.; Xu, Y.; Li, M.; Lv, Y. Traffic-emitted metal status and uptake by Carex meyeriana Kunth and Thelypteris palustris var. pubescens Fernald growing in roadside turfy swamp in the Changbai Mountain area, China. Environ. Sci. Pollut. Res. Int. 2018, 25, 18498–18509. [Google Scholar] [CrossRef] [PubMed]
- Yang, X.; Liu, H.; Han, F.-Y.; Jiang, S.; Liu, L.-F.; Xia, Z.-P. Fabrication of cellulose nanocrystal from Carex meyeriana Kunth and its application in the adsorption of methylene blue. Carbohydr. Polym. 2017, 175, 464–472. [Google Scholar] [CrossRef]
- Yu, K.-J.; Chen, X.-H.; Bi, K.-S. Content determination and bacteriostasis of volatile oil from Carex meyeriana Kunth. Northwest Pharm. J. 2005, 20, 204–206. [Google Scholar]
- Hu, Z.-Y.; Wang, P.-H.; Zhou, H.-L.; Li, Y.-P. Extraction, characterization and in vitro antioxidant activity of polysaccharides from Carex meyeriana Kunth using different methods. Int. J. Biol. Macromol. 2018, 120, 2155–2164. [Google Scholar] [CrossRef] [PubMed]
- Hu, Z.-Y.; Zhou, H.-L.; Li, Y.-P.; Wu, M.-F.; Yu, M.; Sun, X.-S. Optimized purification process of polysaccharides from Carex meyeriana Kunth by macroporous resin, its characterization and immunomodulatory activity. Int. J. Biol. Macromol. 2019, 132, 76–86. [Google Scholar] [CrossRef]
- Liu, J.-F.; Meng, J.; Du, J.-H.; Liu, X.-F.; Pu, Q.-S.; Di, D.-L.; Chen, C. Preparative separation of flavonoids from Goji berries by mixed-mode macroporous adsorption resins and effect on Aβ-expressing and anti-aging genes. Molecules 2020, 25, 3511. [Google Scholar] [CrossRef]
- Ismail, B.-B.; Yusuf, H.-L.; Pu, Y.-F.; Zhao, H.-H.; Guo, M.-M.; Liu, D.-H. Ultrasound-assisted adsorption/desorption for the enrichment and purification of flavonoids from baobab (Adansonia digitata) fruit pulp. Ultrason. Sonochem. 2020, 65, 104980–104993. [Google Scholar] [CrossRef] [PubMed]
- Hou, M.-Y.; Hu, W.-Z.; Xiu, Z.-L.; Shi, Y.-S.; Hao, K.-X.; Cao, D.; Guan, Y.-G.; Yin, H.-L. Efficient enrichment of total flavonoids from Pteris ensi-formis Burm. Extracts by macroporous adsorption resins and in vitro evaluation of antioxidant and antiproliferative activities. J. Chromatogr. B. 2020, 1138, 121960–121969. [Google Scholar] [CrossRef]
- Yu, Q.; Fan, L.-P.; Li, J.-W. A novel process for asparagus polyphenols utilization by ultrasound assisted adsorption and desorption using resins. Ultrason. Sonochem. 2020, 63, 104920–104949. [Google Scholar] [CrossRef]
- Wang, E.-W.; Li, Y.-Q.; Maguy, B.-L.; Lou, Z.-X.; Wang, H.-X.; Zhao, W.-Q.; Chen, X.-H. Separation and enrichment of phenolics improved the anti-biofilm and antibacterial activity of the fractions from Citrus medica L. var. sarcodactylis in vitro and in tofu. Food Chem. 2019, 294, 533–538. [Google Scholar] [CrossRef]
- Li, H.-J.; Shi, J.-L.; Li, Y.-Y.; Wang, C.-H.; Hou, G.-G.; Cong, W.; Zhao, F. Purification of spinosin from Ziziphi Spinosae Semen using macroporous resins followed by preparative high-performance liquid chromatography. J. Sep. Sci. 2019, 42, 3134–3140. [Google Scholar] [CrossRef] [PubMed]
- Liu, X.-X.; Sun, S.-W.; Yuan, W.-J.; Gao, H.; Si, Y.-Y.; Liu, K.; Zhang, S.; Liu, Y.; Wang, W. Isolation of tricin as a xanthine oxidase inhibitor from sweet white clover (Melilotus albus) and its distribution in selected gramineae species. Molecules 2018, 23, 2719. [Google Scholar] [CrossRef] [PubMed]
- Pagning, A.-L.-N.; Tamokou, J.; Lateef, M.; Tapondjou, L.-A.; Kuiate, J.; Ngnokam, D.; Ali, M.-S. New triterpene and new flavone glucoside from Rhynchospora corymbosa (Cyperaceae) with their antimicrobial, tyrosinase and butyrylcholinesterase inhibitory activities. Phytochem. Lett. 2016, 16, 121–128. [Google Scholar] [CrossRef]
- Oyama, T.; Yasui, Y.; Sugie, S.; Koketsu, M.; Watanabe, K.; Tanaka, T. Dietary tricin suppresses inflammation-related colon carcinogenesis in Male Crj: CD-1 Mice. Cancer Prev. Res. 2009, 2, 1031–1038. [Google Scholar] [CrossRef]
- Ninomiya, M.; Tanaka, K.-T.; Tsuchida, Y.; Muto, Y.; Koketsu, M.; Watanabe, K. Increased bioavailability of tricin-amino acid derivatives via a prodrug approach. J. Med. Chem. 2011, 54, 1529–1536. [Google Scholar] [CrossRef] [PubMed]
- Meng, T.-X.; Irino, N.; Kondo, R. Melanin biosynthesis inhibitory activity of a compound isolated from young green barley (Hordeum vulgare L.) in B16 melanoma cells. J. Nat. Med. 2015, 69, 427–431. [Google Scholar] [CrossRef]
- Quan, N.-V.; Thien, D.-D.; Khanh, T.-D.; Tran, H.; Xuan, T.-D. Momilactones A, B, and tricin in rice grain and by-products are potential skin aging inhibitors. Foods 2019, 8, 602. [Google Scholar] [CrossRef]
- Shalini, V.; Jayalekshmi, A.; Helen, A. Mechanism of anti-inflammatory effect of tricin, a flavonoid isolated from Njavara rice bran in LPS induced hPBMCs and carrageenan induced rats. Mol. Immunol. 2015, 66, 229–239. [Google Scholar] [CrossRef]
- Santos, A.-L.; Yamamoto, E.-S.; Passero, L.-D.; Laurenti, M.-D.; Martins, L.-F.; Lima, M.-L.; Uemi, M.; Soares, M.-G.; Lago, J.-H.; Tempone, A.-G.; et al. Antileishmanial Activity and immunomodulatory effects of tricin isolated from leaves of casearia arborea (Salicaceae). Chem. Biodivers. 2017, 14, e1600458. [Google Scholar] [CrossRef]
- Lee, D.; Imm, J. Antiobesity effect of tricin, a methylated cereal flavone, in high-fat-diet-induced obese mice. Agric. Food Chem. 2018, 66, 9989–9994. [Google Scholar] [CrossRef]
- Kim, S.; Go, G.; Imm, J. Promotion of glucose uptake in C2C12 myotubes by cereal flavone tricin and its underlying molecular mechanism. J. Agric. Food Chem. 2017, 65, 3819–3826. [Google Scholar] [CrossRef] [PubMed]
- Yazawa, K.; Kurokawa, M.; Obuchi, M.; Li, Y.; Yamada, R.; Sadanari, H.; Matsubara, K.; Watanabe, K.; Koketsu, M.; Tuchida, Y.; et al. Anti-influenza virus activity of tricin, 4′,5,7-trihydroxy-3′,5′-dimethoxyflavone. Antivir. Chem. Chemoth. 2011, 22, 1–11. [Google Scholar] [CrossRef] [PubMed]
- Chang, B.-Y.; Bae, J.-H.; Lim, C.-Y.; Kim, Y.-H.; Kim, T.-Y.; Kim, S.-Y. Tricin-enriched Zizania latifolia ameliorates non-alcoholic fatty liver disease through AMPK-dependent pathways. Food Sci. Biotechnol. 2023, 32, 2117–2129. [Google Scholar] [CrossRef]
- Wang, X.-X.; Hu, W.; Qu, L.-Q.; Wang, J.; Wu, A.-G.; Lo, H.-H.; Ng, J.-P.-L.; Tang, Y.; Yun, X.-X.; Wu, J.-H.; et al. Tricin promoted ATG-7 dependent autophagic degradation of α-synuclein and dopamine release for improving cognitive and motor deficits in Parkinson’s disease. Pharmacol. Res. 2023, 196, 106874. [Google Scholar] [CrossRef] [PubMed]
- Yang, F.; Liu, W.-M. Tricin attenuates the progression of LPS-induced severe pneumonia in bronchial epithelial cells by regulating AKT and MAPK signaling pathways. Allergol. Immunopathol. 2022, 50, 113–118. [Google Scholar] [CrossRef]
- Yang, X.-L.; Li, D.-L. Tricin attenuates diabetic retinopathy by inhibiting oxidative stress and angiogenesis through regulating Sestrin2/Nrf2 signaling. Hum. Exp. Toxicol. 2023, 42, 09603271231171642. [Google Scholar] [CrossRef]
- Liu, Y.; Qu, X.-N.; Yan, M.-J.; Li, D.-L.; Zou, R. Tricin attenuates cerebral ischemia/reperfusion injury through inhibiting nerve cell autophagy, apoptosis and inflammation by regulating the PI3K/Akt pathway. Hum. Exp. Toxicol. 2022, 41, 09603271221125928. [Google Scholar] [CrossRef]
- Lia, X.-X.; Chen, S.-G.; Yue, G.-G.-L.; Kwok, H.-F.; Lee, J.-K.-M.; Zheng, T.; Shaw, P.-C.; Simmonds, M.-S.-J.; Lau, C.-B.-S. Natural flavone tricin exerted anti-inflammatory activity in macrophage via NF-κB pathway and ameliorated acute colitis in mice. Phytomedicine 2021, 90, 153625. [Google Scholar] [CrossRef]
- Han, J.-M.; Kwon, H.-J.; Jung, H.-J. Tricin, 4′,5,7-trihydroxy-3′,5′-dimethoxyflavone, exhibits potent antiangiogenic activity in vitro. Int. J. Oncol. 2016, 49, 1497–1504. [Google Scholar] [CrossRef]
- Chung, D.-J.; Wang, C.-J.; Yeh, C.-W.; Tseng, T.-H. Inhibition of the Proliferation and Invasion of C6 Glioma Cells by Tricin via the Upregulation of Focal-Adhesion-Kinase-Targeting MicroRNA-7. J. Agric. Food Chem. 2018, 66, 6708–6716. [Google Scholar] [CrossRef]
- Wang, H.; Liu, R.-R.; Liu, Y.-F.; Meng, Y.-J.; Liu, Y.; Zhai, H.-L.; Di, D.-L. Investigation on Adsorption Mechanism of Peptides with Sur-face-Modified Super-Macroporous Resins. Langmuir 2019, 35, 4471–4480. [Google Scholar] [CrossRef] [PubMed]
- Li, H.-J.; Hou, G.-G.; Li, Y.-Y.; Zhao, F.; Cong, W.; Wang, C.-H. Preparative separation of phloridzin from apple leaves using macroporous resins followed by preparative high-performance liquid chromatography. J. Sep. Sci. 2018, 41, 3918–3924. [Google Scholar] [CrossRef]
- Sun, L.-W.; Zhou, R.; Sui, J.-L.; Liu, Y.-J. Simultaneous preparation of salidroside and p-tyrosol from Rhodiola crenulata by DIAION HP-20 macroporous resin chromatography combined with silica gel chromatography. Molecules 2018, 23, 1602. [Google Scholar] [CrossRef] [PubMed]
- Liu, D.; Shi, N.-N.; Wu, Y.-H.; Li, W.-H.; Zhang, M.-L.; Shi, Q.-W. Chemical constituents from plant of Artemisia frigida. Chin. Tradit. Herb. Drugs. 2017, 48, 5090–5098. [Google Scholar]
- Chen, P.; Yang, J.-S. Study on Chemical Constituents of sabal palm seeds. Chin. Tradit. Herb. Drugs 2007, 38, 665–667. [Google Scholar]
- Suski, J.-M.; Braun, M.; Strmiska, V.; Sicinski, P. Targeting cell-cycle machinery in cancer. Cancer Cell 2021, 39, 759–778. [Google Scholar] [CrossRef]
- Matthews, H.-K.; Bertoli, C.; Bruin, R.-A.-M. Cell cycle control in cancer. Nat. Rev. Mol. Cell Biol. 2022, 23, 74–88. [Google Scholar] [CrossRef] [PubMed]
- Molinari, M. Cell cycle checkpoints and their inactivation in human cancer. Cell Prolif. 2000, 33, 261–274. [Google Scholar] [CrossRef]
- Yang, Y.; Zhu, G.; Dong, B.; Piao, J.-J.; Chen, L.-Y.; Lin, Z.-H. The NQO1/PKLR axis promotes lymph node metastasis and breast cancer progression by modulating glycolytic reprogramming. Cancer Lett. 2019, 453, 170–183. [Google Scholar] [CrossRef]
- Qu, H.-N.; Wang, X.-Q.; Dong, Y.; Jin, Q.; Wei, J.-Y.; Quan, C.-S. CLDN6 Suppresses c–MYC–Mediated Aerobic Glycolysis to Inhibit Proliferation by TAZ in Breast Cancer. Int. J. Mol. Sci. 2022, 23, 129. [Google Scholar] [CrossRef]







| Temperature (K) | Langmuir Equation | Freundlich Equation | ||||
|---|---|---|---|---|---|---|
| Qmax | KL | R2 | KF | 1/n | R2 | |
| 298 | 19.6078 | 255.0000 | 0.9941 | 111.8770 | 0.4668 | 0.9815 |
| 308 | 19.0114 | 175.3333 | 0.9928 | 98.6620 | 0.4622 | 0.9823 |
| 318 | 18.1488 | 137.7500 | 0.9908 | 78.4923 | 0.4474 | 0.9776 |
| Model | Equation | R2 | K1 | K2 | Qe (mg/g) |
|---|---|---|---|---|---|
| The pseudo-first-order | ln (Qe − Qt) = 2.2956 − 0.0038t | 0.9468 | 0.0038 | \ | 9.9304 |
| The pseudo-second-order | t/Qt = 0.0609 + 0.0466t | 0.9975 | \ | 0.0356 | 21.4592 |
| Resin | Polarity | Particle Size (mm) | Surface Area (m2/g) | Average Pore Diameter (Å) |
|---|---|---|---|---|
| HPD-100 | Non-polar | 0.30–1.20 | 650–700 | 85–90 |
| HPD-300 | Non-polar | 0.30–1.20 | 800–870 | 50–55 |
| HPD-450 | Moderately polar | 0.30–1.20 | 500–550 | 90–110 |
| HPD-600 | Polar | 0.30–1.20 | 550–600 | 80 |
| ADS-17 | Moderately polar | 0.30–1.25 | 90–150 | 250–300 |
| NKA-9 | Polar | 0.30–1.25 | 500–550 | 100–120 |
Disclaimer/Publisher’s Note: The statements, opinions and data contained in all publications are solely those of the individual author(s) and contributor(s) and not of MDPI and/or the editor(s). MDPI and/or the editor(s) disclaim responsibility for any injury to people or property resulting from any ideas, methods, instructions or products referred to in the content. |
© 2024 by the authors. Licensee MDPI, Basel, Switzerland. This article is an open access article distributed under the terms and conditions of the Creative Commons Attribution (CC BY) license (https://creativecommons.org/licenses/by/4.0/).
Share and Cite
Cui, B.; Sun, J.; Chang, S.; Zhang, H.; Li, Y.; Feng, X.; Guo, Z. Preparation and Tumor Inhibitory Activity of Tricin from Carex Meyeriana Kunth. Molecules 2024, 29, 4530. https://doi.org/10.3390/molecules29194530
Cui B, Sun J, Chang S, Zhang H, Li Y, Feng X, Guo Z. Preparation and Tumor Inhibitory Activity of Tricin from Carex Meyeriana Kunth. Molecules. 2024; 29(19):4530. https://doi.org/10.3390/molecules29194530
Chicago/Turabian StyleCui, Baiji, Jie Sun, Sheng Chang, Hongmei Zhang, Yawei Li, Xianmin Feng, and Zengjun Guo. 2024. "Preparation and Tumor Inhibitory Activity of Tricin from Carex Meyeriana Kunth" Molecules 29, no. 19: 4530. https://doi.org/10.3390/molecules29194530
APA StyleCui, B., Sun, J., Chang, S., Zhang, H., Li, Y., Feng, X., & Guo, Z. (2024). Preparation and Tumor Inhibitory Activity of Tricin from Carex Meyeriana Kunth. Molecules, 29(19), 4530. https://doi.org/10.3390/molecules29194530

