Preparation, Evaluation, and Bioinformatics Study of Hyaluronic Acid-Modified Ginsenoside Rb1 Self-Assembled Nanoparticles for Treating Cardiovascular Diseases
Abstract
1. Introduction
2. Results
2.1. Results of Single-Factor Experiment
2.2. Significant Factors Identified through PBD
2.3. BBD Optimizes the Preparation of HA@GRb1@CS NPs
2.4. Characterization of HA@GRb1@CS NPs
2.4.1. Morphological Observation
2.4.2. FTIR Analysis
2.4.3. XRD Analysis
2.4.4. DSC Analysis
2.5. Results of Stability Study
2.6. Results of In Vitro Drug Release
2.7. Lyophilization Protection Technology Study
2.8. In Vitro Cytotoxicity of HA@GRb1@CS NPs
2.9. HA@GRb1@CS NPs Reduces MDA Content and Elevates SOD Content in Oxidatively Damaged H9c2 Cells
2.10. HA@GRb1@CS NPs Improves DPPH, ABTS+ Radical SCAVENGING
2.11. HA@GRb1@CS NPs Inhibit RAW264.7 Cells Inflammatory Factor Release of NO, IL-6
2.12. Bioinformatics Analysis Results of HA@GRb1@CS NPs in the Treatment of CVDs
2.12.1. Differential Gene Expression in CVDs
2.12.2. Target Screening for Intersection of HA@GRb1@CS NPs and CVDs
2.12.3. PPI Network Construction
2.12.4. GO and KEGG Analysis
2.12.5. Drug-Target Pathway Disease Topological Network Analysis
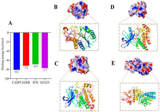
2.12.6. Molecular Docking Validation Results
3. Discussion
4. Materials and Methods
4.1. Materials
4.2. Preparation of HA@GRb1@CS NPs
4.3. Determination of Particle Size, Potential, Encapsulation Efficiency (EE), and Drug Loading Capacity (DL)
4.4. Single-Factor Experiment
4.5. Plackett–Burman Design (PBD)
4.6. Box–Behnken Design (BBD)
4.7. Characterization of HA@GRb1@CS NPs
4.7.1. Transmission Electron Microscopy (TEM) Morphological Observations
4.7.2. Fourier Transform Infrared Spectroscopy (FTIR) Analysis
4.7.3. X-ray Diffraction (XRD) Analysis
4.7.4. Differential Scanning (DSC) Analysis
4.8. Stability Study
4.9. Drug Release Studies In Vitro
4.10. Lyophilization Protection Studies
4.11. In Vitro Evaluation of Anti-Inflammatory and Antioxidant Activities
4.11.1. Cytotoxicity Assay
4.11.2. Evaluation of HA@GRb1@CS NPs against Oxidative Damage in H9c2 Cells
4.11.3. Determination of DPPH, ABTS+ Radical Scavenging by HA@GRb1@CS NPs
4.11.4. Evaluation of HA@GRb1@CS NPs in Anti-Inflammatory Activity in RAW264.7 Cells
4.12. Bioinformatics Analysis of HA@GRb1@CS NPs for the Treatment of CVDs
4.12.1. Differential Gene Acquisition in CVDs
4.12.2. HA@GRb1@CS NPs and CVDs Intersection Target Acquisition
4.12.3. Protein Interaction Network (PPI) Construction
4.12.4. Functional (GO) and Pathway Enrichment (KEGG) Analyses
4.12.5. Drug-Target Pathway Disease Topology Network Construction
4.12.6. Molecular Docking Validation
5. Conclusions
Author Contributions
Funding
Institutional Review Board Statement
Informed Consent Statement
Data Availability Statement
Conflicts of Interest
References
- Zheng, Z.; Wang, M.; Cheng, C.; Liu, D.; Wu, L.; Zhu, J.; Qian, X. Ginsenoside Rb1 reduces H2O2-induced HUVEC dysfunction by stimulating the sirtuin-1/AMP-activated protein kinase pathway. Mol. Med. Rep. 2020, 22, 247–256. [Google Scholar] [CrossRef] [PubMed]
- Ni, X.C.; Wang, H.F.; Cai, Y.Y.; Yang, D.; Alolga, R.N.; Liu, B.; Li, J.; Huang, F.-Q. Ginsenoside Rb1 inhibits astrocyte activation and promotes transfer of astrocytic mitochondria to neurons against ischemic stroke. Redox Biol. 2022, 54, 102363. [Google Scholar] [CrossRef] [PubMed]
- Zhou, P.; Deng, F.; Yang, Z.; Cao, C.; Zhao, H.; Liu, F.; Zhong, K.; Fu, L.; Peng, T.; Sun, D.; et al. Ginsenoside Rb1 inhibits oxidative stress-induced ovarian granulosa cell injury through Akt-FoxO1 interaction. Sci. China Life Sci. 2022, 65, 2301–2315. [Google Scholar] [CrossRef] [PubMed]
- Jiang, L.; Yin, X.; Chen, Y.H.; Jiang, W.; Zheng, H.; Huang, F.-Q.; Liu, B.; Zhou, W.; Qi, L.-W.; Li, J. Proteomic analysis reveals ginsenoside Rb1 attenuates myocardial ischemia/reperfusion injury through inhibiting ROS production from mitochondrial complex I. Theranostics 2021, 11, 1703–1720. [Google Scholar] [CrossRef] [PubMed]
- Qin, G.W.; Lu, P.; Peng, L.; Jiang, W. Ginsenoside Rb1 Inhibits Cardiomyocyte Autophagy via PI3K/Akt/mTOR Signaling Pathway and Reduces Myocardial Ischemia/Reperfusion Injury. Am. J. Chin. Med. 2021, 49, 1913–1927. [Google Scholar] [CrossRef]
- Wang, Z.C.; Niu, K.M.; Wu, Y.J.; Du, K.-R.; Qi, L.-W.; Zhou, Y.-B.; Sun, H.-J. A dual Keap1 and p47phox inhibitor Ginsenoside Rb1 ameliorates high glucose/ox-LDL-induced endothelial cell injury and atherosclerosis. Cell Death Dis. 2022, 13, 824. [Google Scholar] [CrossRef]
- Tapia-Hernández, J.A.; Del-Toro-Sánchez, C.L.; Cinco-Moroyoqui, F.J.; Ruiz-Cruz, S.; Juárez, J.; Castro-Enríquez, D.D.; Barreras-Urbina, C.G.; López-Ahumada, G.A.; Rodríguez-Félix, F. Gallic Acid-Loaded Zein Nanoparticles by Electrospraying Process. J. Food Sci. 2019, 84, 818–831. [Google Scholar] [CrossRef]
- Tapia-Hernández, J.A.; Rodríguez-Felix, F.; Juárez-Onofre, J.E.; Ruiz-Cruz, S.; Robles-García, M.A.; Borboa-Flores, J.; Wong-Corral, F.J.; Cinco-Moroyoqui, F.J.; Castro-Enríquez, D.D.; Del-Toro-Sánchez, C.L. Zein-polysaccharide nanoparticles as matrices for antioxidant compounds: A strategy for prevention of chronic degenerative diseases. Food Res. Int. 2018, 111, 451–471. [Google Scholar] [CrossRef]
- Du, L.; Lu, H.; Wang, Z.; Xiao, Y.; Guo, Z.; Li, Y. Therapeutic Potential of Ginsenoside Rb1-PLGA Nanoparticles for Heart Failure Treatment via the ROS/PPARα/PGC1α Pathway. Molecules 2023, 28, 8118. [Google Scholar] [CrossRef]
- Du, L.; Lu, H.; Xiao, Y.; Guo, Z.; Li, Y. Preparation, characterization and in vivo pharmacokinetic study of ginsenoside Rb1-PLGA nanoparticles. Sci. Rep. 2023, 13, 18472. [Google Scholar] [CrossRef]
- Lu, L.; Ao, H.; Fu, J.; Li, M.; Guo, Y.; Guo, Y.; Shi, R.; Wang, X. Ginsenoside Rb1 stabilized and paclitaxel / protopanaxadiol co-loaded nanoparticles for synergistic treatment of breast tumor. Biomed. Pharmacother. 2023, 163, 114870. [Google Scholar] [CrossRef]
- Luo, Z.; An, J.; Shi, W.; Li, C.; Gao, H. One step assembly of ginsenoside Rb1-based nanovehicles with fast cellular transport in photothermal-chemical combined cancer therapy. Nanotechnology 2021, 32, 195103. [Google Scholar] [CrossRef] [PubMed]
- Xue, Z.; Fu, R.; Duan, Z.; Chi, L.; Zhu, C.; Fan, D. Inhibitory Effect of pH-Responsive Nanogel Encapsulating Ginsenoside CK against Lung Cancer. Polymers 2021, 13, 1784. [Google Scholar] [CrossRef] [PubMed]
- Fu, Z.; Wang, X.; Lu, X.; Yang, Y.; Zhao, L.; Zhou, L.; Wang, K.; Fu, H. Mannose-decorated ginsenoside Rb1 albumin nanoparticles for targeted anti-inflammatory therapy. Front. Bioeng. Biotechnol. 2022, 10, 962380. [Google Scholar] [CrossRef] [PubMed]
- Răcuciu, M.; Oancea, S.; Barbu-Tudoran, L.; Drăghici, O.; Agavriloaei, A.; Creangă, D. A Study of Hyaluronic Acid’s Theoretical Reactivity and of Magnetic Nanoparticles Capped with Hyaluronic Acid. Materials 2024, 17, 1229. [Google Scholar] [CrossRef] [PubMed]
- Shanmugam, L.; Venkatasubbu, G.D.; Jayaraman, M. Hyaluronan-based nano-formulation with mesoporous silica enhances the anticancer efficacy of phloroglucinol against gastrointestinal cancers. Int. J. Biol. Macromol. 2024, 265, 130856. [Google Scholar] [CrossRef]
- Tan, G.; Hou, G.; Qian, J.; Wang, Y.; Xu, W.; Luo, W.; Chen, X.; Suo, A. Hyaluronan-decorated copper-doxorubicin-anlotinib nanoconjugate for targeted synergistic chemo/chemodynamic/antiangiogenic tritherapy against hepatocellular carcinoma. J. Colloid Interface Sci. 2024, 662, 857–869. [Google Scholar] [CrossRef]
- El-Demerdash, F.M.; Ahmed, M.M.; El-Sayed, R.A.; Mohemed, T.M.; Gerges, M.N. Nephroprotective effects of silymarin and its fabricated nanoparticles against aluminum-induced oxidative stress, hyperlipidemia, and genotoxicity. Environ. Toxicol. 2024, 39, 3746–3759. [Google Scholar] [CrossRef]
- Kamar, S.S.; ShamsEldeen, A.M.; Hosny, S.A.; El-Shafei, A.A.; Rashid, L.A.; Hassanein, R.T.; Hassan, R.M. Comparing Effectiveness of Hyaluronic Acid-Chitosan Nanoparticles Encapsulation Versus Hyaluronic Acid Monotherapy in Osteoarthritis Rat Model: Microarray Screening for miR-140. Microsc. Microanal. 2023, 29, 686–697. [Google Scholar] [CrossRef]
- Zhang, Z.; Zhao, L.; Zhou, X.; Meng, X.; Zhou, X. Role of inflammation, immunity, and oxidative stress in hypertension: New insights and potential therapeutic targets. Front. Immunol. 2023, 13, 1098725. [Google Scholar] [CrossRef]
- Donia, T.; Khamis, A. Management of oxidative stress and inflammation in cardiovascular diseases: Mechanisms and challenges. Environ. Sci. Pollut. Res. Int. 2021, 28, 34121–34153. [Google Scholar] [CrossRef] [PubMed]
- Bin Heyat, M.B.; Akhtar, F.; Sultana, A.; Akhtar, F.; Sultana, A.; Tumrani, S.; Teelhawod, B.N.; Abbasi, R.; Kamal, M.A.; Muaad, A.Y. Role of Oxidative Stress and Inflammation in Insomnia Sleep Disorder and Cardiovascular Diseases: Herbal Antioxidants and Anti-inflammatory Coupled with Insomnia Detection using Machine Learning. Curr. Pharm. Des. 2022, 28, 3618–3636. [Google Scholar] [CrossRef] [PubMed]
- El Hadri, K.; Smith, R.; Duplus, E.; El Amri, C. Inflammation, Oxidative Stress, Senescence in Atherosclerosis: Thioredoxine-1 as an Emerging Therapeutic Target. Int. J. Mol. Sci. 2021, 23, 77. [Google Scholar] [CrossRef] [PubMed]
- Li, J.; Li, Y.; Chen, G.; Liang, Y.; Xie, J.; Zhang, S.; Zhong, K.; Jiang, T.; Yi, H.; Tang, H.; et al. GLUT1 promotes NLRP3 inflammasome activation of airway epithelium in lipopolysaccharide-induced acute lung injury. Am. J. Pathol. 2024, 194, 1185–1196. [Google Scholar] [CrossRef] [PubMed]
- Viola, M.; de Jager, S.C.A.; Sluijter, J.P.G. Targeting Inflammation after Myocardial Infarction: A Therapeutic Opportunity for Extracellular Vesicles? Int. J. Mol. Sci. 2021, 22, 7831. [Google Scholar] [CrossRef]
- Batty, M.; Bennett, M.R.; Yu, E. The Role of Oxidative Stress in Atherosclerosis. Cells 2022, 11, 3843. [Google Scholar] [CrossRef]
- Aimo, A.; Castiglione, V.; Borrelli, C.; Saccaro, L.F.; Franzini, M.; Masi, S.; Emdin, M.; Giannoni, A. Oxidative stress and inflammation in the evolution of heart failure: From pathophysiology to therapeutic strategies. Eur. J. Prev. Cardiol. 2020, 27, 494–510. [Google Scholar] [CrossRef]
- Zhou, P.; Xie, W.; Luo, Y.; Lu, S.; Dai, Z.; Wang, R.; Li, G.; Sun, G.; Sun, X. Inhibitory Effects of Ginsenoside Rb1 on Early Atherosclerosis in ApoE-/- Mice via Inhibition of Apoptosis and Enhancing Autophagy. Molecules 2018, 23, 2912. [Google Scholar] [CrossRef]
- Ramli, F.F.; Ali, A.; Ibrahim, N’. Molecular-Signaling Pathways of Ginsenosides Rb in Myocardial Ischemia-Reperfusion Injury: A Mini Review. Int. J. Med. Sci. 2022, 19, 65–73. [Google Scholar] [CrossRef]
- Lin, Y.; Xu, L.; Lin, H.; Jiao, Y.; Wang, B.; Li, H.; Wang, X.; Wu, J. Network pharmacology and experimental validation to investigate the mechanism of Nao-Ling-Su capsule in the treatment of ischemia/reperfusion-induced acute kidney injury. J. Ethnopharmacol. 2024, 326, 117958. [Google Scholar] [CrossRef]
- Wen, J.; Moloney, E.B.; Canning, A.; Donohoe, E.; Ritter, T.; Wang, J.; Xiang, D.; Wu, J.; Li, Y. Synthesized nanoparticles, biomimetic nanoparticles and extracellular vesicles for treatment of autoimmune disease: Comparison and prospect. Pharmacol. Res. 2021, 172, 105833. [Google Scholar] [CrossRef] [PubMed]
- Varma, L.T.; Singh, N.; Gorain, B.; Choudhury, H.; Tambuwala, M.M.; Kesharwani, P.; Shukla, R. Recent Advances in Self-Assembled Nanoparticles for Drug Delivery. Curr. Drug Deliv. 2020, 17, 279–291. [Google Scholar] [CrossRef] [PubMed]
- Kirla, H.; Henry, D.J.; Jansen, S.; Thompson, P.L.; Hamzah, J. Use of Silica Nanoparticles for Drug Delivery in Cardiovascular Disease. Clin. Ther. 2023, 45, 1060–1068. [Google Scholar] [CrossRef] [PubMed]
- Kim, K.S.; Suzuki, K.; Cho, H.; Youn, Y.S.; Bae, Y.H. Oral Nanoparticles Exhibit Specific High-Efficiency Intestinal Uptake and Lymphatic Transport. ACS Nano 2018, 12, 8893–8900. [Google Scholar] [CrossRef] [PubMed]
- Shang, W.; Zhao, X.; Yang, F.; Wang, D.; Lu, L.; Xu, Z.; Zhao, Z.; Cai, H.; Shen, J. Ginsenoside Rg1 Nanoparticles Induce Demethylation of H3K27me3 in VEGF-A and Jagged 1 Promoter Regions to Activate Angiogenesis After Ischemic Stroke. Int. J. Nanomed. 2022, 17, 5447–5468. [Google Scholar] [CrossRef]
- Phatak, N.; Bhattacharya, S.; Shah, D.; Manthalkar, L.; Sreelaya, P.; Jain, A. CD44 targeted delivery of hyaluronic acid-coated polymeric nanoparticles against colorectal cancer. Nanomedicine 2023, 18, 1613–1634. [Google Scholar] [CrossRef]
- Chiesa, E.; Dorati, R.; Conti, B.; Modena, T.; Cova, E.; Meloni, F.; Genta, I. Hyaluronic Acid-Decorated Chitosan Nanoparticles for CD44-Targeted Delivery of Everolimus. Int. J. Mol. Sci. 2018, 19, 2310. [Google Scholar] [CrossRef]
- Hou, Y.; Wang, K.; Wan, W.; Cheng, Y.; Pu, X.; Ye, X. Resveratrol provides neuroprotection by regulating the JAK2/STAT3/PI3K/AKT/mTOR pathway after stroke in rats. Genes Dis. 2018, 5, 245–255. [Google Scholar] [CrossRef]
- Algül, S.; Schuldt, M.; Manders, E.; Jansen, V.; Schlossarek, S.; Haas, R.d.G.-D.; Henneman, A.A.; Piersma, S.R.; Jimenez, C.R.; Michels, M.; et al. EGFR/IGF1R Signaling Modulates Relaxation in Hypertrophic Cardiomyopathy. Circ. Res. 2023, 133, 387–399. [Google Scholar] [CrossRef]
- Tang, N.; Wang, Y.; Miao, J.; Zhao, Y.; Cao, Y.; Sun, W.; Zhang, J.; Sui, H.; Li, B. Potential pharmacological mechanisms of tanshinone IIA in the treatment of human neuroblastoma based on network pharmacological and molecular docking Technology. Front. Pharmacol. 2024, 15, 1363415. [Google Scholar] [CrossRef]
- Yadav, L.R.; Balagangadharan, K.; Lavanya, K.; Selvamurugan, N. Orsellinic acid-loaded chitosan nanoparticles in gelatin/nanohydroxyapatite scaffolds for bone formation in vitro. Life Sci. 2022, 299, 120559. [Google Scholar] [CrossRef] [PubMed]
- Solomon, D.; Gupta, N.; Mulla, N.S.; Shukla, S.; Guerrero, Y.A.; Gupta, V. Role of In Vitro Release Methods in Liposomal Formulation Development: Challenges and Regulatory Perspective. AAPS J. 2017, 19, 1669–1681. [Google Scholar] [CrossRef] [PubMed]













| Source | Particle Size | Potential | EE | DL | ||||
|---|---|---|---|---|---|---|---|---|
| F-Value | p-Value | F-Value | p-Value | F-Value | p-Value | F-Value | p-Value | |
| Model | 1.07 | 0.0030 * | 1.02 | 0.5025 | 9.84 | 0.0120 * | 5.31 | 0.0436 * |
| A | 3.21 | 0.0003 * | 1.03 | 0.3576 | 3.58 | 0.0012 * | 22.99 | 0.0049 * |
| B | 10.74 | 0.0220 * | 8.59 | 0.3663 | 3.59 | 0.8573 | 6.30 | 0.5265 |
| C | 5.49 | 0.0662 | 8.87 | 0.3657 | 8.77 | 0.0315 * | 1.96 | 0.2208 |
| D | 6.38 | 0.4523 | 1.03 | 0.3558 | 5.90 | 0.7065 | 1.68 | 0.2521 |
| E | 5.93 | 0.0590 | 8.73 | 0.3660 | 6.08 | 0.6313 | 2.22 | 0.8874 |
| F | 2.41 | 0.1816 | 1.09 | 0.3449 | 6.23 | 0.0548 | 4.73 | 0.0817 |
| Group | X1 | X2 | X3 | Particle Size/nm | Potential/mV | EE/% | DL/% | OD Value |
|---|---|---|---|---|---|---|---|---|
| 1 | 0 | +1 | −1 | 144.1 | 30.2 | 68.01 | 14.46 | 0.6926 |
| 2 | 0 | 0 | 0 | 169.4 | 34.1 | 71.74 | 12.99 | 0.7476 |
| 3 | 0 | +1 | +1 | 193.8 | 34.3 | 60.13 | 9.85 | 0.4817 |
| 4 | 0 | −1 | −1 | 184.1 | 30.2 | 72.41 | 14.93 | 0.7043 |
| 5 | 0 | 0 | 0 | 157.6 | 34.8 | 75.69 | 14.44 | 0.8502 |
| 6 | −1 | +1 | 0 | 212.3 | 34.5 | 55.76 | 12.52 | 0.5992 |
| 7 | 0 | −1 | +1 | 183.1 | 32.6 | 53.68 | 9.00 | 0.3168 |
| 8 | 0 | 0 | 0 | 205.8 | 31.1 | 69.85 | 14.56 | 0.6929 |
| 9 | 0 | 0 | 0 | 235.0 | 34.7 | 61.47 | 10.22 | 0.5031 |
| 10 | +1 | 0 | +1 | 298.6 | 30.5 | 37.93 | 8.61 | 0 |
| 11 | +1 | 0 | −1 | 188.3 | 31.3 | 66.69 | 11.78 | 0.5921 |
| 12 | −1 | −1 | 0 | 204.0 | 34.4 | 63.33 | 11.21 | 0.5947 |
| 13 | 0 | 0 | 0 | 122.5 | 37.2 | 83.23 | 15.23 | 1.0000 |
| 14 | +1 | +1 | 0 | 191.9 | 30.1 | 63.24 | 10.21 | 0.4563 |
| 15 | −1 | 0 | −1 | 183.6 | 29.4 | 65.74 | 10.50 | 0.4729 |
| 16 | +1 | −1 | 0 | 435.2 | 25.1 | 77.65 | 14.56 | 0 |
| 17 | −1 | 0 | +1 | 210.3 | 29.3 | 60.99 | 11.17 | 0.4710 |
| Source | Sum of Squares | Degrees of Freedom | F-Value | p-Value |
|---|---|---|---|---|
| model | 0.9210 | 9 | 4.2943 | 0.0339 * |
| X1 | 0.1483 | 1 | 6.2236 | 0.0413 * |
| X2 | 0.0471 | 1 | 1.9773 | 0.2025 |
| X3 | 0.1777 | 1 | 7.4582 | 0.0293 * |
| X1X2 | 0.0010 | 1 | 2.1413 | 0.1868 |
| X1X3 | 0.0871 | 1 | 3.6549 | 0.0975 |
| X2X3 | 0.0078 | 1 | 0.3272 | 0.5852 |
| X12 | 0.2749 | 1 | 11.5389 | 0.0115 * |
| X22 | 0.0346 | 1 | 1.4528 | 0.2672 |
| X32 | 0.0598 | 1 | 2.5109 | 0.1571 |
| residual | 0.1668 | 7 | / | / |
| lack of fit | 0.0304 | 3 | 0.2976 | 0.8265 |
| pure error | 0.1364 | 4 | / | / |
| total deviation | 1.09 | 16 | / | / |
| R2 | 0.9467 | / | / | / |
| CV% | 2.86% | / | / | / |
| Medium | Model | Equation | R2 | Medium | Model | Equation | R2 |
|---|---|---|---|---|---|---|---|
| pH5.0 PBS | zero level | Q = 12.9 + 1.7t | 0.7559 | artificial intestinal fluid | zero level | Q = 18.2 + 1.6t | 0.6337 |
| first order | Q = 76.5[1 − exp(−0.09t)] | 0.9874 | first order | Q = 72.2[1 − exp(−0.15t)] | 0.9942 | ||
| Higuchi | Q = 12.5t1/2 + 1 | 0.9133 | Higuchi | Q = 13.2t1/2 + 1 | 0.8550 | ||
| Ritger–Peppas | Q = 13.2t0.48 | 0.9139 | Ritger–Peppas | Q = 18.1t0.40 | 0.8753 | ||
| pH7.4 PBS | zero level | Q = 16.0 + 1.8t | 0.7343 | artificial gastric fluid | zero level | Q = 19.9 + 1.7t | 0.6614 |
| first order | Q = 83.5[1 − exp(−0.10t)] | 0.9888 | first order | Q = 77.6[1 − exp(−0.15t)] | 0.9952 | ||
| Higuchi | Q = 14.1t1/2 + 1 | 0.9076 | Higuchi | Q = 14.1t1/2 + 1 | 0.8641 | ||
| Ritger–Peppas | Q = 16.0t0.46 | 0.9122 | Ritger–Peppas | Q = 19.6t0.39 | 0.9003 |
| Mannitol/% | Particle Size/nm | Potential/mV | PDI | EE/% | DL/% |
|---|---|---|---|---|---|
| 1 | 161.0 ± 3.2 | 22.3 ± 1.0 | 0.275 ± 0.003 | 72.38 ± 1.58 | 10.05 ± 0.52 |
| 2 | 144.4 ± 4.1 | 29.3 ± 0.5 | 0.281 ± 0.005 | 76.92 ± 1.99 | 12.62 ± 0.21 |
| 5 | 129.9 ± 1.4 | 33.1 ± 0.2 | 0.274 ± 0.006 | 80.18 ± 1.34 | 15.03 ± 0.49 |
| 10 | 192.3 ± 4.9 | 26.6 ± 1.9 | 0.495 ± 0.014 | 67.62 ± 1.52 | 8.93 ± 0.15 |
| 20 | 285.4 ± 9.3 | 43.2 ± 3.7 | 0.556 ± 0.017 | 73.57 ± 2.47 | 6.68 ± 0.35 |
| Level | A | B | C | D | E | F |
|---|---|---|---|---|---|---|
| +1 | 3 mg/mL | 3 mg/mL | 3:1 | 5 mg | 0.3% | 2 h |
| −1 | 2 mg/mL | 1 mg/mL | 1:1 | 3 mg | 0.1% | 1 h |
| Level | X1 | X2 | X3 |
|---|---|---|---|
| +1 | 2.5 mg/mL | 3 mg/mL | 3:1 |
| 0 | 2.0 mg/mL | 2 mg/mL | 2:1 |
| −1 | 1.5 mg/mL | 1 mg/mL | 1:1 |
Disclaimer/Publisher’s Note: The statements, opinions and data contained in all publications are solely those of the individual author(s) and contributor(s) and not of MDPI and/or the editor(s). MDPI and/or the editor(s) disclaim responsibility for any injury to people or property resulting from any ideas, methods, instructions or products referred to in the content. |
© 2024 by the authors. Licensee MDPI, Basel, Switzerland. This article is an open access article distributed under the terms and conditions of the Creative Commons Attribution (CC BY) license (https://creativecommons.org/licenses/by/4.0/).
Share and Cite
Du, L.; Xiao, Y.; Wei, Q.; Guo, Z.; Li, Y. Preparation, Evaluation, and Bioinformatics Study of Hyaluronic Acid-Modified Ginsenoside Rb1 Self-Assembled Nanoparticles for Treating Cardiovascular Diseases. Molecules 2024, 29, 4425. https://doi.org/10.3390/molecules29184425
Du L, Xiao Y, Wei Q, Guo Z, Li Y. Preparation, Evaluation, and Bioinformatics Study of Hyaluronic Acid-Modified Ginsenoside Rb1 Self-Assembled Nanoparticles for Treating Cardiovascular Diseases. Molecules. 2024; 29(18):4425. https://doi.org/10.3390/molecules29184425
Chicago/Turabian StyleDu, Lixin, Yifei Xiao, Qidong Wei, Zhihua Guo, and Ya Li. 2024. "Preparation, Evaluation, and Bioinformatics Study of Hyaluronic Acid-Modified Ginsenoside Rb1 Self-Assembled Nanoparticles for Treating Cardiovascular Diseases" Molecules 29, no. 18: 4425. https://doi.org/10.3390/molecules29184425
APA StyleDu, L., Xiao, Y., Wei, Q., Guo, Z., & Li, Y. (2024). Preparation, Evaluation, and Bioinformatics Study of Hyaluronic Acid-Modified Ginsenoside Rb1 Self-Assembled Nanoparticles for Treating Cardiovascular Diseases. Molecules, 29(18), 4425. https://doi.org/10.3390/molecules29184425

