Development of Resorbable Phosphate-Based Glass Microspheres as MRI Contrast Media Agents
Abstract
1. Introduction
2. Results
2.1. Microsphere Morphologies
2.2. Structural Characterisation
2.3. Compositional Analysis
2.4. Degradation Studies
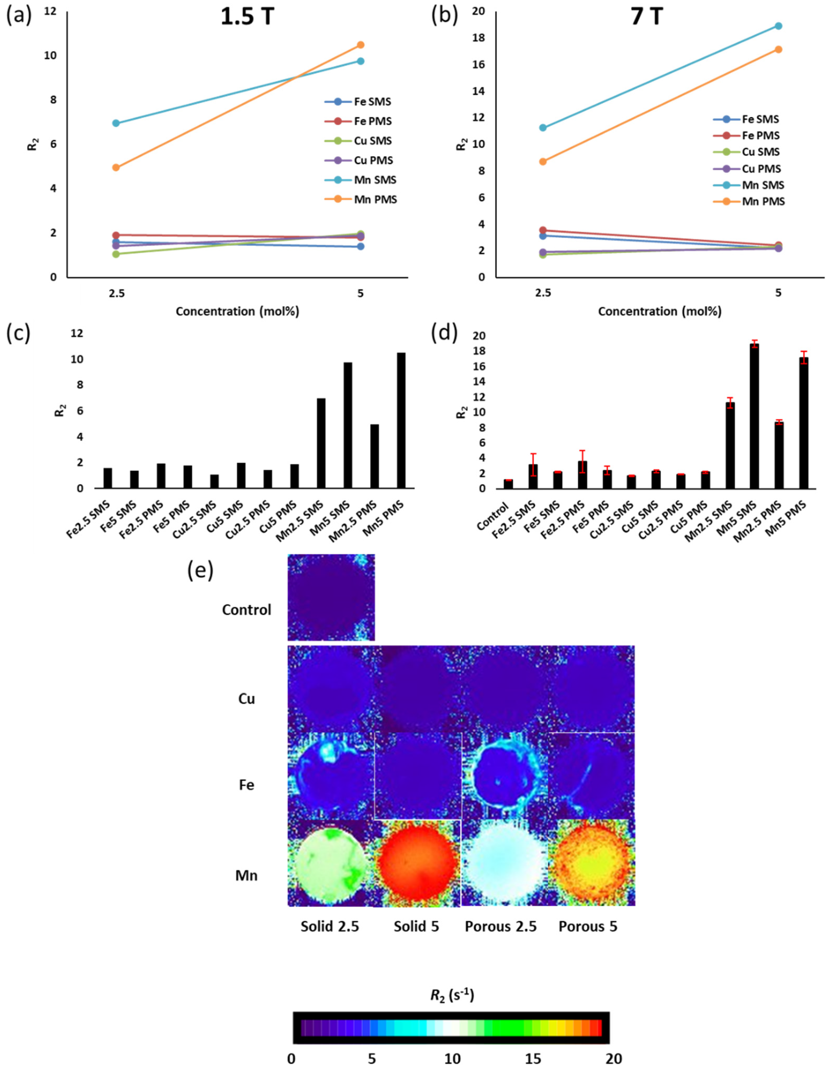
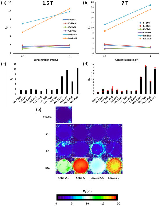
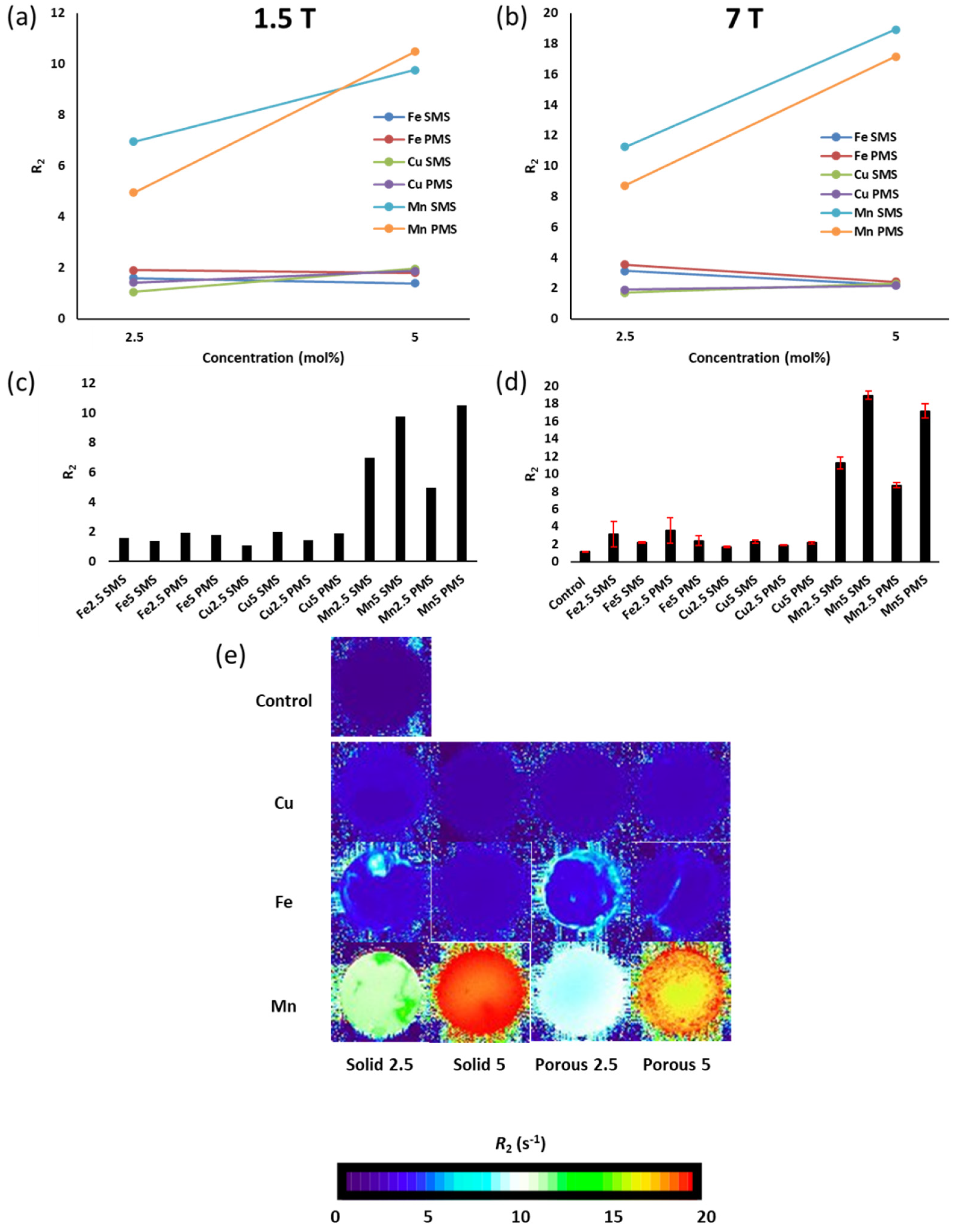
2.5. Measurement of MR Relaxation Times
3. Discussion
3.1. Materials Properties
3.2. MRI Analysis
4. Experimental
4.1. Materials
4.2. Glass Formulation
| Glass Code | P2O5/mol% | CaO/mol% | Na2O/mol% | Fe2O3/mol% | CuO/mol% | MnO2/mol% |
|---|---|---|---|---|---|---|
| P45-Fe2.5 | 45 | 40 | 12.5 | 2.5 | - | - |
| P45-Fe5 | 45 | 40 | 10 | 5 | - | - |
| P45-Cu2.5 | 45 | 40 | 12.5 | - | 2.5 | - |
| P45-Cu5 | 45 | 40 | 10 | - | 5 | - |
| P45-Mn2.5 | 45 | 40 | 12.5 | - | - | 2.5 |
| P45-Mn5 | 45 | 40 | 10 | - | - | 5 |
4.3. Microsphere Manufacture
4.4. Sample Preparation for EDX Analysis
4.5. Microsphere Characterisation
4.6. Degradation Studies
4.7. Magnetic Resonance Imaging
4.7.1. Suspension Preparation
4.7.2. MRI Analysis
5. Conclusions
Supplementary Materials
Author Contributions
Funding
Institutional Review Board Statement
Informed Consent Statement
Data Availability Statement
Acknowledgments
Conflicts of Interest
References
- Kose, K. Physical and technical aspects of human magnetic resonance imaging: Present status and 50 years historical review. Adv. Phys. X 2021, 6, 1885310. [Google Scholar] [CrossRef]
- Geraldes, C.F.; Laurent, S. Classification and basic properties of contrast agents for magnetic resonance imaging. Contrast Media Mol. Imaging 2009, 4, 1–23. [Google Scholar] [CrossRef]
- Kudr, J.; Haddad, Y.; Richtera, L.; Heger, Z.; Cernak, M.; Adam, V.; Zitka, O. Magnetic nanoparticles: From design and synthesis to real world applications. Nanomaterials 2017, 7, 243. [Google Scholar] [CrossRef]
- Khanna, G.; Alazraki, A.L. Signal intensity patterns in health and disease: Basics of abdominal magnetic resonance imaging in children. Pediatr. Radiol. 2022, 52, 158–166. [Google Scholar] [CrossRef]
- Xiao, Y.D.; Paudel, R.; Liu, J.; Ma, C.; Zhang, Z.S.; Zhou, S.K. MRI contrast agents: Classification and application. Int. J. Mol. Med. 2016, 38, 1319–1326. [Google Scholar] [CrossRef]
- Morana, G.; Cugini, C.; Scatto, G.; Zanato, R.; Fusaro, M.; Dorigo, A. Use of contrast agents in oncological imaging: Magnetic resonance imaging. Cancer Imaging 2013, 13, 350–359. [Google Scholar] [CrossRef][Green Version]
- Miller, M.A.; Arlauckas, S.; Weissleder, R. Prediction of anti-cancer nanotherapy efficacy by imaging. Nanotheranostics 2017, 1, 296–312. [Google Scholar] [CrossRef]
- Coimbra, S.; Rocha, S.; Sousa, N.R.; Catarino, C.; Belo, L.; Bronze-da-Rocha, E.; Valente, M.J.; Santos-Silva, A. Toxicity Mechanisms of Gadolinium and Gadolinium-Based Contrast Agents—A Review. Int. J. Mol. Sci. 2024, 25, 4071. [Google Scholar] [CrossRef]
- Fouquet, J.P.; Sikpa, D.; Lebel, R.; Sibgatulin, R.; Krämer, M.; Herrmann, K.H.; Deistung, A.; Tremblay, L.; Reichenbach, J.R.; Lepage, M. Characterization of microparticles of iron oxide for magnetic resonance imaging. Magn. Reson. Imaging 2022, 92, 67–81. [Google Scholar] [CrossRef]
- Yue, N.N.; Xu, H.M.; Xu, J.; Zhu, M.Z.; Zhang, Y.; Tian, C.M.; Nie, Y.Q.; Yao, J.; Liang, Y.J.; Wang, L.S. Application of nanoparticles in the diagnosis of gastrointestinal diseases: A complete future perspective. Int. J. Nanomed. 2023, 18, 4143–4170. [Google Scholar] [CrossRef]
- Zhou, J.; Chen, L.; Chen, L.; Zhang, Y.; Yuan, Y. Emerging role of nanoparticles in the diagnostic imaging of gastrointestinal cancer. Semin. Cancer Biol. Semin. Cancer Biol. 2022, 86, 580–594. [Google Scholar] [CrossRef]
- Revia, R.A.; Zhang, M. Magnetite nanoparticles for cancer diagnosis, treatment, and treatment monitoring: Recent advances. Mater. Today 2016, 19, 157–168. [Google Scholar] [CrossRef]
- Geppert, M.; Himly, M. Iron oxide nanoparticles in bioimaging–an immune perspective. Front. Immunol. 2021, 12, 688927. [Google Scholar] [CrossRef]
- El-Boubbou, K. Magnetic iron oxide nanoparticles as drug carriers: Clinical relevance. Nanomedicine 2018, 13, 953–971. [Google Scholar] [CrossRef]
- Stueber, D.D.; Villanova, J.; Aponte, I.; Xiao, Z.; Colvin, V.L. Magnetic nanoparticles in biology and medicine: Past, present, and future trends. Pharmaceutics 2021, 13, 943. [Google Scholar] [CrossRef]
- Zhang, H.; Liu, X.L.; Fan, H.M. Advances in magnetic nanoparticle-based magnetic resonance imaging contrast agents. Nano Res. 2023, 16, 12531–12542. [Google Scholar] [CrossRef]
- Tegafaw, T.; Liu, S.; Ahmad, M.Y.; Saidi, A.K.A.A.; Zhao, D.; Liu, Y.; Nam, S.W.; Chang, Y.M.; Lee, G.H. Magnetic Nanoparticle-Based High-Performance Positive and Negative Magnetic Resonance Imaging Contrast Agents. Pharmaceutics 2023, 15, 1745. [Google Scholar] [CrossRef]
- Si, G.X.; Du, Y.; Tang, P.; Ma, G.; Jia, Z.C.; Zhou, X.Y.; Mu, D.; Shen, Y.; Lu, Y.; Mao, Y.; et al. Unveiling the next generation of MRI contrast agents: Current insights and perspectives on ferumoxytol-enhanced MRI. Natl. Sci. Rev. 2024, 11, nwae057. [Google Scholar] [CrossRef]
- Henoumont, C.; Devreux, M.; Laurent, S. Mn-Based MRI Contrast Agents: An Overview. Molecules 2023, 28, 7275. [Google Scholar] [CrossRef]
- Minton, L.E.; Pandit, R.; Willoughby, W.R.; Porter, K.K. The Future of Magnetic Resonance Imaging Contrast Agents. Appl. Radiol. 2022, 51, 7–11. [Google Scholar] [CrossRef]
- Gottumukkala, R.V.; LaPointe, A.; Sargent, D.; Gee, M.S. Comparison of three oral contrast preparations for magnetic resonance enterography in pediatric patients with known or suspected Crohn disease: A prospective randomized trial. Pediatr. Radiol. 2019, 49, 889–896. [Google Scholar] [CrossRef]
- Frush, D.P. Oral Contrast Agents for Pediatric CT and MR Enterography: It’s a Matter of Good Taste. Radiology 2018, 288, 252–253. [Google Scholar] [CrossRef]
- Licciardi, G.; Rizzo, D.; Ravera, E.; Fragai, M.; Parigi, G.; Luchinat, C. Not only manganese, but fruit component effects dictate the efficiency of fruit juice as an oral magnetic resonance imaging contrast agent. NMR Biomed. 2022, 35, e4623. [Google Scholar] [CrossRef]
- Pan, D.; Schmieder, A.H.; Wickline, S.A.; Lanza, G.M. Manganese-based MRI contrast agents: Past, present and future. Tetrahedron 2011, 67, 8431–8444. [Google Scholar] [CrossRef]
- Faletti, R.; Gatti, M.; Di Chio, A.; Fronda, M.; Anselmino, M.; Ferraris, F.; Gaita, F.; Fonio, P. Concentrated pineapple juice for visualisation of the oesophagus during magnetic resonance angiography before atrial fibrillation radiofrequency catheter ablation. Eur. Radiol. Exp. 2018, 2, 39. [Google Scholar] [CrossRef]
- Bittman, M.E.; Callahan, M.J. The effective use of acai juice, blueberry juice and pineapple juice as negative contrast agents for magnetic resonance cholangiopancreatography in children. Pediatr. Radiol. 2014, 44, 883–887. [Google Scholar] [CrossRef]
- Luo, Y.; Yu, H.; Hu, D.; Li, J.; Hu, X.; Li, Z.; Shen, Y. Manganese threonine chelate—A new enteric contrast agent for MRI: A pilot study on rats. NMR Biomed. 2020, 33, e4293. [Google Scholar] [CrossRef]
- Rehani, M.M.; Nacouzi, D. Higher patient doses through X-ray imaging procedures. Phys. Med. 2020, 79, 80–86. [Google Scholar] [CrossRef]
- McLaren, J.S.; Macri-Pellizzeri, L.; Hossain, K.M.Z.; Patel, U.; Grant, D.M.; Scammell, B.E.; Ahmed, I.; Sottile, V. Porous Phosphate-Based Glass Microspheres Show Biocompatibility, Tissue Infiltration, and Osteogenic Onset in an Ovine Bone Defect Model. ACS Appl. Mater. Interfaces 2019, 11, 15436–15446. [Google Scholar] [CrossRef]
- Milborne, B.; Arafat, A.; Layfield, R.; Thompson, A.; Ahmed, I. The Use of Biomaterials in Internal Radiation Therapy. Recent Prog. Mater. 2020, 2, 1–34. [Google Scholar] [CrossRef]
- Wei, H.; Wiśniowska, A.; Fan, J.; Harvey, P.; Li, Y.; Wu, V.; Hansen, E.C.; Zhang, J.Y.; Kaul, M.G.; Frey, A.M.; et al. Single-nanometer iron oxide nanoparticles as tissue-permeable MRI contrast agents. Proc. Natl. Acad. Sci. USA 2021, 118, e2102340118. [Google Scholar] [CrossRef]
- Wei, J.W.; Yan, Y.; Gao, J.; Li, Y.; Wang, R.L.; Wang, J.X.; Zou, Q.; Zuo, Y.; Zhu, M.F.; Li, J.D. 3D-printed hydroxyapatite microspheres reinforced PLGA scaffolds for bone regeneration. Biomater. Adv. 2022, 133, 112618. [Google Scholar] [CrossRef]
- Arranja, A.G.; Hennink, W.E.; Denkova, A.G.; Hendrikx, R.W.A.; Nijsen, J.F.W. Radioactive holmium phosphate microspheres for cancer treatment. Int. J. Pharm. 2018, 548, 73–81. [Google Scholar] [CrossRef]
- Raja, N.; Sung, A.; Park, H.; Yun, H.S. Low-temperature fabrication of calcium deficient hydroxyapatite bone scaffold by optimization of 3D printing conditions. Ceram. Int. 2021, 47, 7005–7016. [Google Scholar] [CrossRef]
- Li, X.; Yuan, Y.; Liu, L.; Leung, Y.-S.; Chen, Y.; Guo, Y.; Chai, Y.; Chen, Y. 3D printing of hydroxyapatite/tricalcium phosphate scaffold with hierarchical porous structure for bone regeneration. Bio-Des. Manuf. 2020, 3, 15–29. [Google Scholar] [CrossRef]
- Hossain, K.M.Z.; Patel, U.; Ahmed, I. Development of microspheres for biomedical applications: A review. Prog. Biomater. 2015, 4, 1–19. [Google Scholar] [CrossRef]
- Hossain, K.M.Z.; Patel, U.; Kennedy, A.R.; Macri-Pellizzeri, L.; Sottile, V.; Grant, D.M.; Scammell, B.E.; Ahmed, I. Porous calcium phosphate glass microspheres for orthobiologic applications. Acta Biomater. 2018, 72, 396–406. [Google Scholar] [CrossRef]
- Molinar-Díaz, J.; Woodliffe, J.L.; Steer, E.; Morley, N.A.; Brown, P.D.; Ahmed, I. Optimisation of the Flame Spheroidisation Process for the Rapid Manufacture of Fe3O4-Based Porous and Dense Microspheres. Molecules 2023, 28, 2523. [Google Scholar] [CrossRef]
- Molinar-Díaz, J.; Woodliffe, J.L.; Milborne, B.; Murrell, L.; Islam, M.T.; Steer, E.; Weston, N.; Morley, N.A.; Brown, P.D.; Ahmed, I. Ferromagnetic Cytocompatible Glass-Ceramic Porous Microspheres for Magnetic Hyperthermia Applications. Adv. Mater. Interfaces 2023, 10, 2202089. [Google Scholar] [CrossRef]
- Molinar Díaz, J.; Samad, S.A.; Steer, E.; Neate, N.; Constantin, H.; Islam, M.T.; Brown, P.D.; Ahmed, I. Flame spheroidisation of dense and porous Ca2Fe2O5 microspheres. Mater. Adv. 2020, 1, 3539–3544. [Google Scholar] [CrossRef]
- De Melo, N.; Murrell, L.; Islam, M.T.; Titman, J.J.; Macri-Pellizzeri, L.; Ahmed, I.; Sottile, V. Tailoring Pyro-and Orthophosphate Species to Enhance Stem Cell Adhesion to Phosphate Glasses. Int. J. Mol. Sci. 2022, 2, 837. [Google Scholar] [CrossRef]
- Ahmed, I.; Lewis, M.; Olsen, I.; Knowles, J.C. Phosphate glasses for tissue engineering: Part 1. Processing and characterisation of a ternary-based P2O5–CaO–Na2O glass system. Biomaterials 2004, 25, 491–499. [Google Scholar] [CrossRef]
- Brow, R.K. Review: The structure of simple phosphate glasses. J. Non-Cryst. Solids 2000, 263, 1–28. [Google Scholar] [CrossRef]
- Milborne, B.; Murrell, L.; Cardillo-Zallo, I.; Titman, J.; Briggs, L.; Scotchford, C.; Thompson, A.; Layfield, R.; Ahmed, I. Developing Porous Ortho-and Pyrophosphate-Containing Glass Microspheres; Structural and Cytocompatibility Characterisation. Bioengineering 2022, 9, 611. [Google Scholar] [CrossRef]
- Brauer, D.S.; Rüssel, C.; Li, W.; Habelitz, S. Effect of degradation rates of resorbable phosphate invert glasses on in vitro osteoblast proliferation. J. Biomed. Mater. Res. 2006, 77, 213–219. [Google Scholar] [CrossRef]
- Schneiders, N.J. Solutions of two paramagnetic ions for use in nuclear magnetic resonance phantoms. Med. Phys. 1988, 151, 12–16. [Google Scholar] [CrossRef]
- Wahsner, J.; Gale, E.M.; Rodríguez-Rodríguez, A.; Caravan, P. Chemistry of MRI Contrast Agents: Current Challenges and New Frontiers. Chem. Rev. 2019, 119, 957–1057. [Google Scholar] [CrossRef]
- Dekker, H.M.; Stroomberg, G.J.; Van der Molen, A.J.; Prokop, M. Review of strategies to reduce the contamination of the water environment by gadolinium-based contrast agents. Insights Into Imaging 2024, 15, 62. [Google Scholar] [CrossRef]
- Avasthi, A.; Caro, C.; Pozo-Torres, E.; Leal, M.P.; García-Martín, M.L. Magnetic Nanoparticles as MRI Contrast Agents. Top. Curr. Chem. 2020, 378, 40. [Google Scholar] [CrossRef]
- Abbaspour, N.; Hurrell, R.; Kelishadi, R. Review on iron and its importance for human health. J. Res. Med. Sci. 2014, 19, 164–174. [Google Scholar]
- Ahmed, I.; Collins, C.A.; Lewis, M.P.; Olsen, I.; Knowles, J.C. Processing, characterisation and biocompatibility of iron-phosphate glass fibres for tissue engineering. Biomaterials 2004, 25, 3223–3232. [Google Scholar] [CrossRef]
- Lutsenko, S. Human copper homeostasis: A network of interconnected pathways. Curr. Opin. Chem. Biol. 2010, 14, 211–217. [Google Scholar] [CrossRef]
- Perlman, O.; Weitz, I.S.; Azhari, H. Copper oxide nanoparticles as contrast agents for MRI and ultrasound dual-modality imaging. Phys. Med. Biol. 2015, 60, 5767–5783. [Google Scholar] [CrossRef]
- Pan, D.; Caruthers, S.D.; Senpan, A.; Yalaz, C.; Stacy, A.J.; Hu, G.; Marsh, J.N.; Gaffney, P.J.; Wickline, S.A.; Lanza, G.M. Synthesis of NanoQ, a Copper-Based Contrast Agent for High-Resolution Magnetic Resonance Imaging Characterization of Human Thrombus. J. Am. Chem. Soc. 2011, 133, 9168–9171. [Google Scholar] [CrossRef]
- Hao, D.; Ai, T.; Goerner, F.; Hu, X.; Runge, V.M.; Tweedle, M. MRI contrast agents: Basic chemistry and safety. J. Magn. Reson. Imaging 2012, 36, 1060–1071. [Google Scholar] [CrossRef]
- Pellico, J.; Ellis, C.M.; Davis, J.J. Nanoparticle-Based Paramagnetic Contrast Agents for Magnetic Resonance Imaging. Contrast Media Mol. Imaging 2019, 2019, 1845637. [Google Scholar] [CrossRef]
- Yang, J.; Li, Q. Manganese-Enhanced Magnetic Resonance Imaging: Application in Central Nervous System Diseases. Front. Neurol. 2020, 11, 143. [Google Scholar] [CrossRef]
- Danewalia, S.S.; Singh, K. Magnetic and bioactive properties of MnO2/Fe2O3 modified Na2O-CaO-P2O5-SiO2 glasses and nanocrystalline glass-ceramics. Ceram. Int. 2016, 42, 11858–11865. [Google Scholar] [CrossRef]
- Li, G.; Feng, S.; Zhou, D. Magnetic bioactive glass ceramic in the system CaO-P2O5-SiO2-MgO-CaF2-MnO2-Fe2O3 for hyperthermia treatment of bone tumor. J. Mater. Sci. Mater. Med. 2011, 22, 2197. [Google Scholar] [CrossRef]
- Eldera, S.S.; Alsenany, N.; Aldawsari, S.; El-Bassyouni, G.T.; Hamzawy, E.M.A. Characterization, biocompatibility and in vivo of nominal MnO2-containing wollastonite glass-ceramic. Nanotechnol. Rev. 2022, 11, 2800–2813. [Google Scholar] [CrossRef]
- Islam, M.T.; Felfel, R.M.; Abou Neel, E.A.; Grant, D.M.; Ahmed, I.; Hossain, K.M.Z. Bioactive calcium phosphate–based glasses and ceramics and their biomedical applications: A review. J. Tissue Eng. 2017, 8, 2041731417719170. [Google Scholar] [CrossRef]
- Shokrollahi, H. Contrast agents for MRI. Mater. Sci. Eng. 2013, 33, 4485–4497. [Google Scholar] [CrossRef]
- Abou Neel, E.A.; Ahmed, I.; Pratten, J.; Nazhat, S.N.; Knowles, J.C. Characterisation of antibacterial copper releasing degradable phosphate glass fibres. Biomaterials 2005, 26, 2247–2254. [Google Scholar] [CrossRef]
- Barrioni, B.R.; Oliveira, A.C.; de Fátima Leite, M.; de Magalhães Pereira, M. Sol–gel-derived manganese-releasing bioactive glass as a therapeutic approach for bone tissue engineering. J. Mater. Sci. 2017, 52, 8904–8927. [Google Scholar] [CrossRef]
- Luo, Y.; Gao, C.; Chen, W.; Zhou, K.; Xu, M. Molecular Magnetic Resonance Imaging with Contrast Agents for Assessment of Inflammatory Bowel Disease: A Systematic Review. Contrast Media Mol. Imaging 2020, 2020, 4764985. [Google Scholar] [CrossRef]
- Kálmán, F.K.; Nagy, V.; Váradi, B.; Garda, Z.; Molnár, E.; Trencsényi, G.; Kiss, J.; Même, S.; Même, W.; Tóth, É. Mn(II)-Based MRI Contrast Agent Candidate for Vascular Imaging. J. Med. Chem. 2020, 63, 6057–6065. [Google Scholar] [CrossRef]
- Fu, Y.; Weiss, C.R.; Paudel, K.; Shin, E.J.; Kedziorek, D.; Arepally, A.; Anders, R.A.; Kraitchman, D.L. Bariatric Arterial Embolization: Effect of Microsphere Size on the Suppression of Fundal Ghrelin Expression and Weight Change in a Swine Model. Radiology 2018, 289, 83–89. [Google Scholar] [CrossRef]
- Harrop, A.C.F.; Tupally, K.R.; Pandey, P.; Parekh, H.S. Opportunities for Bioactive Glass in Gastrointestinal Conditions: A Review of Production Methodologies, Morphology, Composition, and Performance. Mol. Pharm. 2023, 20, 5954–5980. [Google Scholar] [CrossRef]
- Schindelin, J.; Arganda-Carreras, I.; Frise, E.; Kaynig, V.; Longair, M.; Pietzsch, T.; Preibisch, S.; Rueden, C.; Saalfeld, S.; Schmid, B.; et al. Fiji: An open-source platform for biological-image analysis. Nat. Methods 2012, 9, 676–682. [Google Scholar] [CrossRef]
- Schneider, C.A.; Rasband, W.S.; Eliceiri, K.W. NIH Image to ImageJ: 25 years of image analysis. Nat. Methods 2012, 9, 671–675. [Google Scholar] [CrossRef]
- Yablonskiy, D.A.; Haacke, E.M. An MRI method for measuring T2 in the presence of static and RF magnetic field inhomogeneities. Magn. Reason. Med. 1997, 37, 872–876. [Google Scholar] [CrossRef] [PubMed]










| Sample | P2O5/wt% | CaO/wt% | Na2O/wt% | Fe2O3/wt% | CuO/wt% | MnO2/wt% | |
|---|---|---|---|---|---|---|---|
| SMS | P45-Fe2.5 | 41 ± 4 | 44 ± 4 | 13 ± 1 | 2 | - | - |
| P45-Fe5 | 33 ± 1 | 51 ± 1 | 11 | 5 | - | - | |
| P45-Cu2.5 | 30 ± 4 | 60 ± 7 | 7 ± 3 | - | 3 | - | |
| P45-Cu5 | 29 ± 3 | 57 ± 5 | 8 ± 3 | - | 6 | - | |
| P45-Mn2.5 | 34 ± 1 | 50 ± 1 | 12 | - | - | 3 | |
| P45-Mn5 | 34 ± 2 | 51 ± 2 | 9 ± 1 | - | - | 6 | |
| PMS | P45-Fe2.5 | 35 ± 3 | 45 ± 4 | 17 ± 3 | 3 | - | - |
| P45-Fe5 | 35 ± 3 | 46 ± 6 | 14 ± 8 | 6 ± 1 | - | - | |
| P45-Cu2.5 | 37 ± 2 | 39 ± 4 | 21 ± 5 | - | 2 | - | |
| P45-Cu5 | 37 ± 4 | 41 ± 6 | 17 ± 5 | - | 5 ± 3 | - | |
| P45-Mn2.5 | 36 ± 4 | 49 ± 5 | 12 ± 2 | - | - | 2 | |
| P45-Mn5 | 38 ± 2 | 44 ± 2 | 13 ± 3 | - | - | 5 | |
| Samples | SMS | PMS | ||||
|---|---|---|---|---|---|---|
| Q0 | Q1 | Q2 | Q0 | Q1 | Q2 | |
| P45-Fe2.5 Shift/ppm Xn/% | - - | −8.1 44.8 | −22.8 55.2 | 3.3 8.7 | −6.2 50.1 | −22.3 40.6 |
| P45-Fe5 Shift/ppm Xn/% | - - | −8.5 61.4 | −20.9 38.6 | 3.8 24.4 | −5.3 37.5 | −20.8 38.1 |
| P45-Cu2.5 Shift/ppm Xn/% | - - | −8.0 31.9 | −23.9 68.1 | 2.8 11.1 | −6.6 34.4 | −23.1 54.3 |
| P45-Cu5 Shift/ppm Xn/% | - - | −7.9 32.6 | −23.8 67.4 | 3.9 2.2 | −6.5 32.7 | −22.8 65.1 |
| P45-Mn2.5 Shift/ppm Xn/% | −9 - | −22 - | - - | 3 - | −7 - | −21 - |
| P45-Mn5 Shift/ppm Xn/% | - - | −22 - | - - | 2.5 - | −8 - | −22 - |
| Samples | r1 (mM−1s−1) | r2 (mM−1s−1) | r2/r1 | |||
|---|---|---|---|---|---|---|
| 1.5 T | 7 T | 1.5 T | 7 T | 1.5 T | 7 T | |
| Mn SMS | 0.5 | 0.5 | 2.1 | 4.3 | 4.1 | 8.6 |
| Mn PMS | 0.9 | 0.5 | 2.7 | 4.6 | 3.0 | 9.2 |
Disclaimer/Publisher’s Note: The statements, opinions and data contained in all publications are solely those of the individual author(s) and contributor(s) and not of MDPI and/or the editor(s). MDPI and/or the editor(s) disclaim responsibility for any injury to people or property resulting from any ideas, methods, instructions or products referred to in the content. |
© 2024 by the authors. Licensee MDPI, Basel, Switzerland. This article is an open access article distributed under the terms and conditions of the Creative Commons Attribution (CC BY) license (https://creativecommons.org/licenses/by/4.0/).
Share and Cite
Molinar-Díaz, J.; Arjuna, A.; Abrehart, N.; McLellan, A.; Harris, R.; Islam, M.T.; Alzaidi, A.; Bradley, C.R.; Gidman, C.; Prior, M.J.W.; et al. Development of Resorbable Phosphate-Based Glass Microspheres as MRI Contrast Media Agents. Molecules 2024, 29, 4296. https://doi.org/10.3390/molecules29184296
Molinar-Díaz J, Arjuna A, Abrehart N, McLellan A, Harris R, Islam MT, Alzaidi A, Bradley CR, Gidman C, Prior MJW, et al. Development of Resorbable Phosphate-Based Glass Microspheres as MRI Contrast Media Agents. Molecules. 2024; 29(18):4296. https://doi.org/10.3390/molecules29184296
Chicago/Turabian StyleMolinar-Díaz, Jesús, Andi Arjuna, Nichola Abrehart, Alison McLellan, Roy Harris, Md Towhidul Islam, Ahlam Alzaidi, Chris R. Bradley, Charlotte Gidman, Malcolm J. W. Prior, and et al. 2024. "Development of Resorbable Phosphate-Based Glass Microspheres as MRI Contrast Media Agents" Molecules 29, no. 18: 4296. https://doi.org/10.3390/molecules29184296
APA StyleMolinar-Díaz, J., Arjuna, A., Abrehart, N., McLellan, A., Harris, R., Islam, M. T., Alzaidi, A., Bradley, C. R., Gidman, C., Prior, M. J. W., Titman, J., Blockley, N. P., Harvey, P., Marciani, L., & Ahmed, I. (2024). Development of Resorbable Phosphate-Based Glass Microspheres as MRI Contrast Media Agents. Molecules, 29(18), 4296. https://doi.org/10.3390/molecules29184296

