Synthesis of Coumarin-Based Photosensitizers for Enhanced Antibacterial Type I/II Photodynamic Therapy
Abstract
1. Introduction
2. Results and Discussion
2.1. Synthesis and Optical Performance of ICM
2.2. ROS Generation Evaluation and Theoretical Calculation
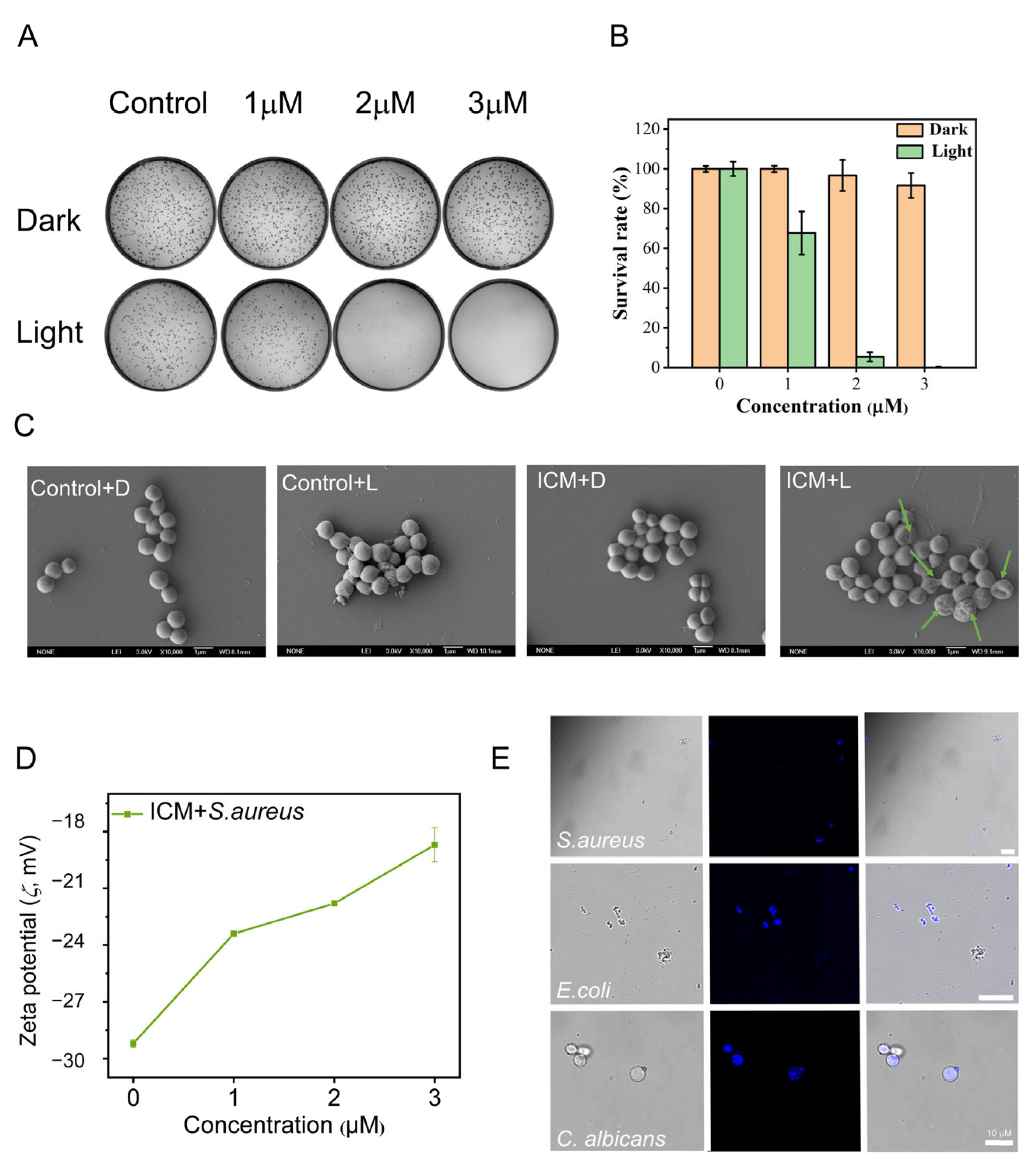
2.3. Pathogenic Microorganism Imaging and Photodynamic Antimicrobial Study
3. Materials and Methods
3.1. Materials
3.2. Synthesis of Compound 1
3.3. Synthesis of Compound 2
3.4. Synthesis of ICM
3.5. Measurement of Reactive Oxygen Species (ROS) Generation Capacity
3.5.1. Measurement of Total ROS Generation Capacity
3.5.2. Measurement of Hydroxyl Radical (HO•) Generation Capacity
3.5.3. Measurement of Singlet Oxygen (1O2) Generation Capacity
3.5.4. Measurement of Superoxide Anion (O2•−) Generation Capacity
3.5.5. Measurement of 1O2 Quantum Yield
3.6. Cultivation of Bacteria and Fungi
3.7. Photodynamic Antimicrobial Experiment
3.8. Zeta Potential Measurement
3.9. Scanning Electron Microscopy (SEM) Characterization
3.10. Confocal Laser Scanning Microscopy (CLSM) Imaging
3.11. Biocompatibility
4. Conclusions
Supplementary Materials
Author Contributions
Funding
Institutional Review Board Statement
Informed Consent Statement
Data Availability Statement
Conflicts of Interest
References
- Zlitni, A.; Gowrishankar, G.; Steinberg, I.; Haywood, T.; Sam Gambhir, S. Maltotriose-based probes for fluorescence and photoacoustic imaging of bacterial infections. Nat. Commun. 2020, 11, 1250. [Google Scholar] [CrossRef] [PubMed]
- Liu, Y.; Shi, L.; Su, L.; van der Mei, H.C.; Jutte, P.C.; Ren, Y.; Busscher, H.J. Nanotechnology-based antimicrobials and delivery systems for biofilm-infection control. Chem. Soc. Rev. 2019, 48, 428–446. [Google Scholar] [CrossRef] [PubMed]
- Ran, B.; Ran, L.; Wang, Z.; Liao, J.; Li, D.; Chen, K.; Cai, W.; Hou, J.; Peng, X. Photocatalytic Antimicrobials: Principles, Design Strategies, and Applications. Chem. Rev. 2023, 123, 12371–12430. [Google Scholar] [CrossRef] [PubMed]
- GBD 2019 Antimicrobial Resistance Collaborators. Global mortality associated with 33 bacterial pathogens in 2019: A systematic analysis for the Global Burden of Disease Study 2019. Lancet 2022, 400, 2221–2248. [Google Scholar] [CrossRef]
- Correia, J.H.; Rodrigues, J.A.; Pimenta, S.; Dong, T.; Yang, Z. Photodynamic Therapy Review: Principles, Photosensitizers, Applications, and Future Directions. Pharmaceutics 2021, 13, 1332. [Google Scholar] [CrossRef] [PubMed]
- Li, X.; Lee, S.; Yoon, J. Supramolecular photosensitizers rejuvenate photodynamic therapy. Chem. Soc. Rev. 2018, 47, 1174–1188. [Google Scholar] [CrossRef] [PubMed]
- Yuan, H.; Chong, H.; Wang, B.; Zhu, C.; Liu, L.; Yang, Q.; Lv, F.; Wang, S. Chemical molecule-induced light-activated system for anticancer and antifungal activities. J. Am. Chem. Soc. 2012, 134, 13184–13187. [Google Scholar] [CrossRef] [PubMed]
- Li, X.; Bai, H.; Yang, Y.; Yoon, J.; Wang, S.; Zhang, X. Supramolecular Antibacterial Materials for Combatting Antibiotic Resistance. Adv. Mater. 2019, 31, 1805092. [Google Scholar] [CrossRef] [PubMed]
- Ding, D.; Li, K.; Liu, B.; Tang, B.Z. Bioprobes based on AIE fluorogens. Acc. Chem. Res. 2013, 46, 2441–2453. [Google Scholar] [CrossRef]
- Wurthner, F. Aggregation-Induced Emission (AIE): A Historical Perspective. Angew. Chem. Int. Ed. 2020, 59, 14192–14196. [Google Scholar] [CrossRef] [PubMed]
- Mei, J.; Leung, N.L.; Kwok, R.T.; Lam, J.W.; Tang, B.Z. Aggregation-Induced Emission: Together We Shine, United We Soar! Chem. Rev. 2015, 115, 11718–11940. [Google Scholar] [CrossRef] [PubMed]
- Wang, B.; Liu, S.; Liu, X.; Hu, R.; Qin, A.; Tang, B.Z. Aggregation-Induced Emission Materials that Aid in Pharmaceutical Research. Adv. Healthc. Mater. 2021, 10, 2101067. [Google Scholar] [CrossRef] [PubMed]
- Yu, H.; Chen, B.; Huang, H.; He, Z.; Sun, J.; Wang, G.; Gu, X.; Tang, B.Z. AIE-Active Photosensitizers: Manipulation of Reactive Oxygen Species Generation and Applications in Photodynamic Therapy. Biosensors 2022, 12, 348. [Google Scholar] [CrossRef] [PubMed]
- Gao, J.; Tian, Y.; Li, Y.; Hu, F.; Wu, W. Design strategies for aggregation-induced emission photosensitizers with enhanced safety in photodynamic therapy. Talanta 2024, 504, 215756. [Google Scholar] [CrossRef]
- Li, X.; Kwon, N.; Guo, T.; Liu, Z.; Yoon, J. Innovative Strategies for Hypoxic-Tumor Photodynamic Therapy. Angew. Chem. Int. Ed. 2018, 57, 11522–11531. [Google Scholar] [CrossRef] [PubMed]
- Yu, L.; Liu, Z.; Xu, W.; Jin, K.; Liu, J.; Zhu, X.; Zhang, Y.; Wu, Y. Towards overcoming obstacles of type II photodynamic therapy: Endogenous production of light, photosensitizer, and oxygen. Acta Pharm. Sin. B 2024, 14, 1111–1131. [Google Scholar] [CrossRef] [PubMed]
- Bu, Y.; Xu, T.; Zhu, X.; Zhang, J.; Wang, L.; Yu, Z.; Yu, J.; Wang, A.; Tian, Y.; Zhou, H.; et al. A NIR-I light-responsive superoxide radical generator with cancer cell membrane targeting ability for enhanced imaging-guided photodynamic therapy. Chem. Sci. 2020, 11, 10279–10286. [Google Scholar] [CrossRef] [PubMed]
- Chen, D.; Xu, Q.; Wang, W.; Shao, J.; Huang, W.; Dong, X. Type I Photosensitizers Revitalizing Photodynamic Oncotherapy. Small 2021, 17, 2006742. [Google Scholar] [CrossRef] [PubMed]
- Ethirajan, M.; Chen, Y.; Joshi, P.; Pandey, R.K. The role of porphyrin chemistry in tumor imaging and photodynamic therapy. Chem. Soc. Rev. 2011, 40, 340–362. [Google Scholar] [CrossRef] [PubMed]
- Wang, Y.-Y.; Liu, Y.-C.; Sun, H.; Guo, D.-S. Type I photodynamic therapy by organic–inorganic hybrid materials: From strategies to applications. Coord. Chem. Rev. 2019, 395, 46–62. [Google Scholar] [CrossRef]
- Zhou, Z.; Song, J.; Nie, L.; Chen, X. Reactive oxygen species generating systems meeting challenges of photodynamic cancer therapy. Chem. Soc. Rev. 2016, 45, 6597–6626. [Google Scholar] [CrossRef]
- Chen, J.; Fan, T.; Xie, Z.; Zeng, Q.; Xue, P.; Zheng, T.; Chen, Y.; Luo, X.; Zhang, H. Advances in nanomaterials for photodynamic therapy applications: Status and challenges. Biomaterials 2020, 237, 119827. [Google Scholar] [CrossRef] [PubMed]
- Krajczewski, J.; Rucinska, K.; Townley, H.E.; Kudelski, A. Role of various nanoparticles in photodynamic therapy and detection methods of singlet oxygen. Photodiagn. Photodyn. Ther. 2019, 26, 162–178. [Google Scholar] [CrossRef] [PubMed]
- Hu, F.; Huang, Y.; Zhang, G.; Zhao, R.; Yang, H.; Zhang, D. Targeted bioimaging and photodynamic therapy of cancer cells with an activatable red fluorescent bioprobe. Anal. Chem. 2014, 86, 7987–7995. [Google Scholar] [CrossRef] [PubMed]
- Xiong, Y.; Zhao, Z.; Zhao, W.; Ma, H.; Peng, Q.; He, Z.; Zhang, X.; Chen, Y.; He, X.; Lam, J.W.Y.; et al. Designing Efficient and Ultralong Pure Organic Room-Temperature Phosphorescent Materials by Structural Isomerism. Angew. Chem. Int. Ed. 2018, 57, 7997–8001. [Google Scholar] [CrossRef] [PubMed]
- Wan, Q.; Zhang, R.; Zhuang, Z.; Li, Y.; Huang, Y.; Wang, Z.; Zhang, W.; Hou, J.; Tang, B.Z. Molecular Engineering to Boost AIE-Active Free Radical Photogenerators and Enable High-Performance Photodynamic Therapy under Hypoxia. Adv. Funct. Mater. 2020, 30, 2002057. [Google Scholar] [CrossRef]
- Zhao, X.; Dai, Y.; Ma, F.; Misal, S.; Hasrat, K.; Zhu, H.; Qi, Z. Molecular engineering to accelerate cancer cell discrimination and boost AIE-active type I photosensitizer for photodynamic therapy under hypoxia. Chem. Eng. J. 2021, 410, 128133. [Google Scholar] [CrossRef]
- Chen, M.; Zhang, Z.; Lin, R.; Liu, R.; Liu, J.; Xie, M.; He, X.; Zheng, C.; Kang, M.; Li, X.; et al. A planar electronic acceptor motif contributing to NIR-II AIEgen with combined imaging and therapeutic applications. Chem. Sci. 2024, 15, 6777–6788. [Google Scholar] [CrossRef]
- Cao, D.; Liu, Z.; Verwilst, P.; Koo, S.; Jangjili, P.; Kim, J.S.; Lin, W. Coumarin-Based Small-Molecule Fluorescent Chemosensors. Chem. Rev. 2019, 119, 10403–10519. [Google Scholar] [CrossRef] [PubMed]
- Liu, R.-Y.; Lan, H.-N.; Liu, Z.-H.; Li, B.-Z.; Yuan, Y.-J. Microbial valorization of lignin toward coumarins: Challenges and perspectives. Renew. Sust. Energy Rev. 2024, 191, 114205. [Google Scholar] [CrossRef]
- Beesley, A.; Beyer, S.F.; Wanders, V.; Levecque, S.; Bredenbruch, S.; Habash, S.S.; Schleker, A.S.S.; Gatgens, J.; Oldiges, M.; Schultheiss, H.; et al. Engineered coumarin accumulation reduces mycotoxin-induced oxidative stress and disease susceptibility. Plant Biotechnol. J. 2023, 21, 2490–2506. [Google Scholar] [CrossRef] [PubMed]
- Chen, S.S.; Wang, H.; Wu, B.; Li, Q.; Gong, J.; Zhao, Y.L.; Zhao, Y.; Xiao, X.; Lam, J.W.Y.; Zhao, Z.; et al. Natural Coumarin Isomers with Dramatically Different AIE Properties: Mechanism and Application. ACS Cent. Sci. 2023, 9, 883–891. [Google Scholar] [CrossRef] [PubMed]
- Ren, T.B.; Xu, W.; Zhang, W.; Zhang, X.X.; Wang, Z.Y.; Xiang, Z.; Yuan, L.; Zhang, X.B. A General Method To Increase Stokes Shift by Introducing Alternating Vibronic Structures. J. Am. Chem. Soc. 2018, 140, 7716–7722. [Google Scholar] [CrossRef] [PubMed]
- Zhang, X.; Yuan, L.; Jiang, J.; Hu, J.; du Rietz, A.; Cao, H.; Zhang, R.; Tian, X.; Zhang, F.; Ma, Y.; et al. Light-Up Lipid Droplets Dynamic Behaviors Using a Red-Emitting Fluorogenic Probe. Anal. Chem. 2020, 92, 3613–3619. [Google Scholar] [CrossRef] [PubMed]
- Zhou, C.; Jiang, M.; Du, J.; Bai, H.; Shan, G.; Kwok, R.T.K.; Chau, J.H.C.; Zhang, J.; Lam, J.W.Y.; Huang, P.; et al. One stone, three birds: One AIEgen with three colors for fast differentiation of three pathogens. Chem. Sci. 2020, 11, 4730–4740. [Google Scholar] [CrossRef] [PubMed]
- Yang, M.; Zhao, H.; Zhang, Z.; Yuan, Q.; Feng, Q.; Duan, X.; Wang, S.; Tang, Y. CO/light dual-activatable Ru (ii)-conjugated oligomer agent for lysosome-targeted multimodal cancer therapeutics. Chem. Sci. 2021, 12, 11515–11524. [Google Scholar] [CrossRef] [PubMed]
- Zhao, Y.; Zhang, Z.; Lu, Z.; Lu, Z.; Wang, H.; Tang, Y. Enhanced energy transfer in a donor–acceptor photosensitizer triggers efficient photodynamic therapy. ACS Appl. Mater. Interfaces 2019, 11, 38467–38474. [Google Scholar] [CrossRef] [PubMed]
- Xiao, Y.F.; Chen, J.X.; Li, S.; Tao, W.W.; Tian, S.; Wang, K.; Cui, X.; Huang, Z.; Zhang, X.H.; Lee, C.S. Manipulating exciton dynamics of thermally activated delayed fluorescence materials for tuning two-photon nanotheranostics. Chem. Sci. 2019, 11, 888–895. [Google Scholar] [CrossRef] [PubMed]
- Hu, R.; Deng, Q.; Tang, Q.; Zhang, R.; Wang, L.; Situ, B.; Gui, C.; Wang, Z.; Tang, B.Z. More is less: Creation of pathogenic microbe-related theranostic oriented AIEgens. Biomaterials 2021, 271, 120725. [Google Scholar] [CrossRef]
- Shi, X.; Sung, S.H.P.; Chau, J.H.C.; Li, Y.; Liu, Z.; Kwok, R.T.K.; Liu, J.; Xiao, P.; Zhang, J.; Liu, B.; et al. Killing G(+) or G(−) Bacteria? The Important Role of Molecular Charge in AIE-Active Photosensitizers. Small 2020, 4, 200046. [Google Scholar] [CrossRef]
- Bai, H.; He, W.; Chau, J.H.C.; Zheng, Z.; Kwok, R.T.K.; Lam, J.W.Y.; Tang, B.Z. AIEgens for microbial detection and antimicrobial therapy. Biomaterials 2021, 268, 120598. [Google Scholar] [CrossRef]





Disclaimer/Publisher’s Note: The statements, opinions and data contained in all publications are solely those of the individual author(s) and contributor(s) and not of MDPI and/or the editor(s). MDPI and/or the editor(s) disclaim responsibility for any injury to people or property resulting from any ideas, methods, instructions or products referred to in the content. |
© 2024 by the authors. Licensee MDPI, Basel, Switzerland. This article is an open access article distributed under the terms and conditions of the Creative Commons Attribution (CC BY) license (https://creativecommons.org/licenses/by/4.0/).
Share and Cite
Ma, M.; Luo, L.; Liu, L.; Ding, Y.; Dong, Y.; Fang, B. Synthesis of Coumarin-Based Photosensitizers for Enhanced Antibacterial Type I/II Photodynamic Therapy. Molecules 2024, 29, 3793. https://doi.org/10.3390/molecules29163793
Ma M, Luo L, Liu L, Ding Y, Dong Y, Fang B. Synthesis of Coumarin-Based Photosensitizers for Enhanced Antibacterial Type I/II Photodynamic Therapy. Molecules. 2024; 29(16):3793. https://doi.org/10.3390/molecules29163793
Chicago/Turabian StyleMa, Min, Lili Luo, Libing Liu, Yuxuan Ding, Yixuan Dong, and Bing Fang. 2024. "Synthesis of Coumarin-Based Photosensitizers for Enhanced Antibacterial Type I/II Photodynamic Therapy" Molecules 29, no. 16: 3793. https://doi.org/10.3390/molecules29163793
APA StyleMa, M., Luo, L., Liu, L., Ding, Y., Dong, Y., & Fang, B. (2024). Synthesis of Coumarin-Based Photosensitizers for Enhanced Antibacterial Type I/II Photodynamic Therapy. Molecules, 29(16), 3793. https://doi.org/10.3390/molecules29163793

