Insights into the Gene Expression Profile of Classical Hodgkin Lymphoma: A Study towards Discovery of Novel Therapeutic Targets
Abstract
1. Introduction
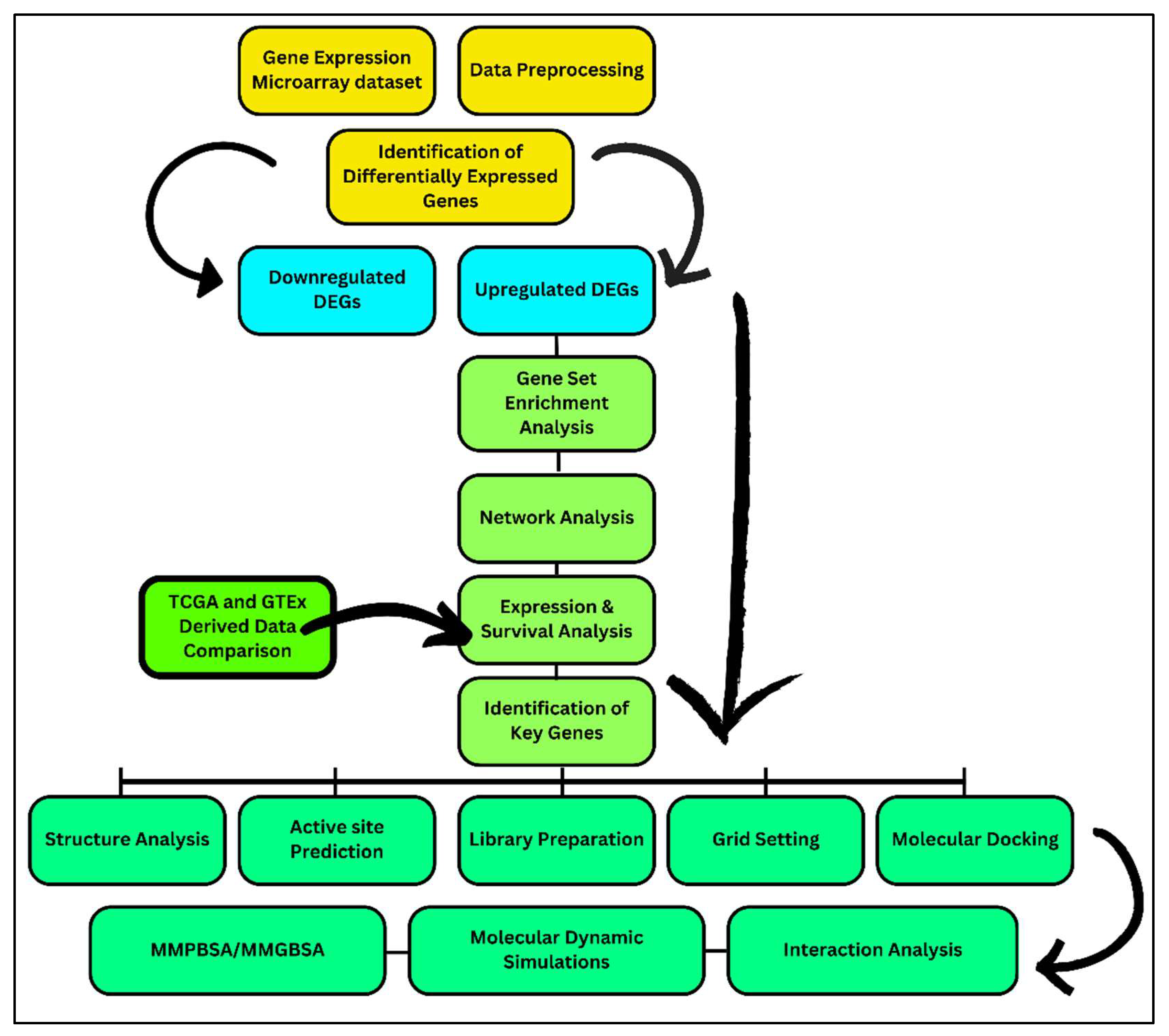
2. Research Workflow
2.1. Microarray Dataset Selection Criteria
2.2. Microarray Data Analysis
2.3. Gene Set Enrichment Analysis (GSEA)
2.4. Network Enrichment Analysis
2.5. TCGA and GTEx Derived Data Comparison
2.6. Survival Analysis and Identification of Target Gene
2.7. Structure Analysis of Target Protein and Active Site Prediction
2.8. Ligands Selection
2.9. Molecular Docking
2.10. Molecular Dynamic Simulations
2.11. MM-PB/GBSA Calculations
3. Results
3.1. Microarray Data Analysis and DEG Identification
3.2. Pathway Enrichment Analysis of DEGs
3.3. Interactive Network Analysis
3.4. Evaluation of the Target Genes
3.5. MMP12 Structure Analysis
3.6. Alpha-Based Active Site Prediction of MMP12 and Grid Coordinates Selection
3.7. Molecular Docking
3.8. Molecular Dynamic (MD) of Docked Complexes
3.9. Binding Free Energies Estimation
4. Discussion
5. Conclusions
Supplementary Materials
Funding
Institutional Review Board Statement
Informed Consent Statement
Data Availability Statement
Conflicts of Interest
References
- Achkova, D. Development of Immunotherapy for Classical Hodgkin’s Lymphoma and Anaplastic Large Cell Lymphoma Using Colony-Stimulating Factor-1 Receptor Re-Targeted T-Lymphocytes; Guy’s, King’s and St. Thomas’s School of Medicine: London, UK, 2016. [Google Scholar]
- Huang, X.; Nolte, I.; Gao, Z.; Vos, H.; Hepkema, B.; Poppema, S.; van den Berg, A.; Diepstra, A. Epidemiology of Classical Hodgkin Lymphoma and Its Association with Epstein Barr Virus in Northern China. PLoS ONE 2011, 6, e21152. [Google Scholar] [CrossRef] [PubMed]
- Liu, D. Hodgkin Lymphoma. In Tumors and Cancers; CRC Press: Boca Raton, FL, USA, 2017; pp. 171–176. [Google Scholar]
- Gao, J.; Chen, Y.; Wu, P.; Wang, F.; Tao, H.; Shen, Q.; Wang, S.; Gong, S.; Zhang, X.; Zhou, Z.; et al. Causes of Death and Effect of Non-Cancer-Specific Death on Rates of Overall Survival in Adult Classic Hodgkin Lymphoma: A Populated-Based Competing Risk Analysis. BMC Cancer 2021, 21, 955. [Google Scholar] [CrossRef] [PubMed]
- Gupta, S.; Craig, J.W. Classic Hodgkin Lymphoma in Young People. Semin. Diagn. Pathol. 2023, 40, 379–391. [Google Scholar] [CrossRef] [PubMed]
- Mohty, R.; Dulery, R.; Bazarbachi, A.H.; Savani, M.; Hamed, R.A.; Bazarbachi, A.; Mohty, M. Latest Advances in the Management of Classical Hodgkin Lymphoma: The Era of Novel Therapies. Blood Cancer J. 2021, 11, 126. [Google Scholar] [CrossRef] [PubMed]
- Beg, A.; Parveen, R. Role of Bioinformatics in Cancer Research and Drug Development. In Translational Bioinformatics in Healthcare and Medicine; Elsevier: Amsterdam, The Netherlands, 2021; pp. 141–148. [Google Scholar]
- Desany, B.; Zhang, Z. Bioinformatics and Cancer Target Discovery. Drug Discov. Today 2004, 9, 795–802. [Google Scholar] [CrossRef] [PubMed]
- Brenner, C. Applications of Bioinformatics in Cancer. Cancers 2019, 11, 1630. [Google Scholar] [CrossRef] [PubMed]
- Wang, W.; He, Y.; Zhao, Q.; Zhao, X.; Li, Z. Identification of Potential Key Genes in Gastric Cancer Using Bioinformatics Analysis. Biomed. Rep. 2020, 12, 178–192. [Google Scholar] [CrossRef] [PubMed]
- Nagl, S. Cancer Bioinformatics: From Therapy Design to Treatment; John Wiley & Sons Ltd.: Chichester, UK, 2006. [Google Scholar]
- Wu, D.; Rice, C.M.; Wang, X. Cancer Bioinformatics: A New Approach to Systems Clinical Medicine. BMC Bioinform. 2012, 13, 71. [Google Scholar] [CrossRef] [PubMed]
- Shi, J.; Walker, M.G. Gene Set Enrichment Analysis (GSEA) for Interpreting Gene Expression Profiles. Curr. Bioinform. 2007, 2, 133–137. [Google Scholar] [CrossRef]
- Szklarczyk, D.; Kirsch, R.; Koutrouli, M.; Nastou, K.; Mehryary, F.; Hachilif, R.; Gable, A.L.; Fang, T.; Doncheva, N.T.; Pyysalo, S. The STRING Database in 2023: Protein–Protein Association Networks and Functional Enrichment Analyses for Any Sequenced Genome of Interest. Nucleic Acids Res. 2023, 51, D638–D646. [Google Scholar] [CrossRef]
- Shannon, P.; Markiel, A.; Ozier, O.; Baliga, N.S.; Wang, J.T.; Ramage, D.; Amin, N.; Schwikowski, B.; Ideker, T. Cytoscape: A Software Environment for Integrated Models of Biomolecular Interaction Networks. Genome Res. 2003, 13, 2498–2504. [Google Scholar] [CrossRef] [PubMed]
- Weinstein, J.N.; Collisson, E.A.; Mills, G.B.; Shaw, K.R.; Ozenberger, B.A.; Ellrott, K.; Shmulevich, I.; Sander, C.; Stuart, J.M. The Cancer Genome Atlas Pan-Cancer Analysis Project. Nat. Genet. 2013, 45, 1113–1120. [Google Scholar] [CrossRef] [PubMed]
- Lonsdale, J.; Thomas, J.; Salvatore, M.; Phillips, R.; Lo, E.; Shad, S.; Hasz, R.; Walters, G.; Garcia, F.; Young, N.; et al. The Genotype-Tissue Expression (GTEx) Project. Nat. Genet. 2013, 45, 580–585. [Google Scholar] [CrossRef] [PubMed]
- Kim, C.S.; Hwang, S.; Zhang, S.-D. Rma with Quantile Normalization Mixes Biological Signals between Different Sample Groups in Microarray Data Analysis. In Proceedings of the 2014 IEEE International Conference on Bioinformatics and Biomedicine (BIBM), Belfast, UK, 2–5 November 2014; pp. 139–143. [Google Scholar]
- Brune, V.; Tiacci, E.; Pfeil, I.; Döring, C.; Eckerle, S.; Van Noesel, C.J.M.; Klapper, W.; Falini, B.; von Heydebreck, A.; Metzler, D.; et al. Origin and Pathogenesis of Nodular Lymphocyte—Predominant Hodgkin Lymphoma as Revealed by Global Gene Expression Analysis. J. Exp. Med. 2008, 205, 2251–2268. [Google Scholar] [CrossRef] [PubMed]
- Liu, S.; Wang, Z.; Zhu, R.; Wang, F.; Cheng, Y.; Liu, Y. Three Differential Expression Analysis Methods for RNA Sequencing: Limma, EdgeR, DESeq2. JoVE (J. Vis. Exp.) 2021, 18, e62528. [Google Scholar]
- Johnson, W.E.; Li, C.; Rabinovic, A. Adjusting Batch Effects in Microarray Expression Data Using Empirical Bayes Methods. Biostatistics 2007, 8, 118–127. [Google Scholar] [CrossRef] [PubMed]
- Tsai, C.-A.; Chen, Y.-J.; Chen, J.J. Testing for Differentially Expressed Genes with Microarray Data. Nucleic Acids Res. 2003, 31, e52. [Google Scholar] [CrossRef] [PubMed]
- Witten, D.; Tibshirani, R. A Comparison of Fold-Change and the t-Statistic for Microarray Data Analysis. Analysis 2007, 1776, 58–85. [Google Scholar]
- Chen, J.J.; Wang, S.J.; Tsai, C.A.; Lin, C.J. Selection of Differentially Expressed Genes in Microarray Data Analysis. Pharmacogenomics J. 2007, 7, 212–220. [Google Scholar] [CrossRef] [PubMed]
- Yu, G.; Wang, L.-G.; Han, Y.; He, Q.-Y. ClusterProfiler: An R Package for Comparing Biological Themes among Gene Clusters. Omics A J. Integr. Biol. 2012, 16, 284–287. [Google Scholar] [CrossRef]
- Dolgalev, I. Msigdbr: Msigdb Gene Sets for Multiple Organisms in a Tidy Data Format. R Package Version 7.2.1. 2020. Available online: https://igordot.github.io/msigdbr/authors.html (accessed on 21 February 2024).
- Suarez-Farinas, M.; Lowes, M.A.; Zaba, L.C.; Krueger, J.G. Evaluation of the Psoriasis Transcriptome across Different Studies by Gene Set Enrichment Analysis (GSEA). PLoS ONE 2010, 5, e10247. [Google Scholar] [CrossRef] [PubMed]
- Wickham, H.; Chang, W.; Wickham, M.H. Package ‘Ggplot2’. Creat. Elegant Data Vis. Using Gramm. Graph. Version 2016, 2, 1–189. [Google Scholar]
- Tang, Z.; Li, C.; Kang, B.; Gao, G.; Li, C.; Zhang, Z. GEPIA: A Web Server for Cancer and Normal Gene Expression Profiling and Interactive Analyses. Nucleic Acids Res. 2017, 45, W98–W102. [Google Scholar] [CrossRef] [PubMed]
- Shen, Y.; Liu, J.; Zhang, L.; Dong, S.; Zhang, J.; Liu, Y.; Zhou, H.; Dong, W. Identification of Potential Biomarkers and Survival Analysis for Head and Neck Squamous Cell Carcinoma Using Bioinformatics Strategy: A Study Based on TCGA and GEO Datasets. BioMed Res. Int. 2019, 2019, 7376034. [Google Scholar] [CrossRef] [PubMed]
- Consortium, U. UniProt: A Worldwide Hub of Protein Knowledge. Nucleic Acids Res. 2019, 47, D506–D515. [Google Scholar] [CrossRef]
- Lee, G.R.; Won, J.; Heo, L.; Seok, C. GalaxyRefine2: Simultaneous Refinement of Inaccurate Local Regions and Overall Protein Structure. Nucleic Acids Res. 2019, 47, W451–W455. [Google Scholar] [CrossRef]
- Laskowski, R.A. PDBsum 1: A Standalone Program for Generating PDBsum Analyses. Protein Sci. 2022, 31, e4473. [Google Scholar] [CrossRef] [PubMed]
- Colovos, C.; Yeates, T.O. Verification of Protein Structures: Patterns of Nonbonded Atomic Interactions. Protein Sci. 1993, 2, 1511–1519. [Google Scholar] [CrossRef]
- Dundas, J.; Ouyang, Z.; Tseng, J.; Binkowski, A.; Turpaz, Y.; Liang, J. CASTp: Computed Atlas of Surface Topography of Proteins with Structural and Topographical Mapping of Functionally Annotated Residues. Nucleic Acids Res. 2006, 34, W116–W118. [Google Scholar] [CrossRef]
- Dhameliya, T.M.; Nagar, P.R.; Gajjar, N.D. Systematic Virtual Screening in Search of SARS-CoV-2 Inhibitors against Spike Glycoprotein: Pharmacophore Screening, Molecular Docking, ADMET Analysis and MD Simulations. Mol. Divers. 2022, 26, 2775–2792. [Google Scholar] [CrossRef]
- Pettersen, E.F.; Goddard, T.D.; Huang, C.C.; Couch, G.S.; Greenblatt, D.M.; Meng, E.C.; Ferrin, T.E. UCSF Chimera—A Visualization System for Exploratory Research and Analysis. J. Comput. Chem. 2004, 25, 1605–1612. [Google Scholar] [CrossRef] [PubMed]
- Ganguly, A.; Tsai, H.-C.; Fernández-Pendás, M.; Lee, T.-S.; Giese, T.J.; York, D.M. AMBER Drug Discovery Boost Tools: Automated Workflow for Production Free-Energy Simulation Setup and Analysis (ProFESSA). J. Chem. Inf. Model. 2022, 62, 6069–6083. [Google Scholar] [CrossRef] [PubMed]
- Huey, R.; Morris, G.M.; Forli, S. Using AutoDock 4 and AutoDock Vina with AutoDockTools: A Tutorial. Scripps Res. Inst. Mol. Graph. Lab. 2012, 10550, 1000. [Google Scholar]
- Ounthaisong, U.; Tangyuenyongwatana, P. Cross-Docking Study of Flavonoids against Tyrosinase Enzymes Using PyRx 0.8 Virtual Screening Tool. TJPS 2017, 41, 189–192. [Google Scholar]
- Jejurikar, B.L.; Rohane, S.H. Drug Designing in Discovery Studio. 2021. Available online: https://www.proquest.com/docview/2532716945?sourcetype=Scholarly%20Journals (accessed on 20 February 2024).
- Case, D.A.; Aktulga, H.M.; Belfon, K.; Ben-Shalom, I.; Brozell, S.R.; Cerutti, D.S.; Cheatham, T.E., III; Cruzeiro, V.W.D.; Darden, T.A.; Duke, R.E.; et al. Amber 2021; University of California: San Francisco, CA, USA, 2021. [Google Scholar]
- Bayly, C.I.; Cieplak, P.; Cornell, W.; Kollman, P.A. A Well-Behaved Electrostatic Potential Based Method Using Charge Restraints for Deriving Atomic Charges: The RESP Model. J. Phys. Chem. 1993, 97, 10269–10280. [Google Scholar] [CrossRef]
- Wang, J.; Wolf, R.M.; Caldwell, J.W.; Kollman, P.A.; Case, D.A. Development and Testing of a General Amber Force Field. J. Comput. Chem. 2004, 25, 1157–1174. [Google Scholar] [CrossRef] [PubMed]
- Jorgensen, W.L.; Chandrasekhar, J.; Madura, J.D.; Impey, R.W.; Klein, M.L. Comparison of Simple Potential Functions for Simulating Liquid Water. J. Chem. Phys. 1983, 79, 926–935. [Google Scholar] [CrossRef]
- Debiec, K.T.; Cerutti, D.S.; Baker, L.R.; Gronenborn, A.M.; Case, D.A.; Chong, L.T. Further along the Road Less Traveled: AMBER Ff15ipq, an Original Protein Force Field Built on a Self-Consistent Physical Model. J. Chem. Theory Comput. 2016, 12, 3926–3947. [Google Scholar] [CrossRef] [PubMed]
- Darden, T.; York, D.; Pedersen, L. Particle Mesh Ewald: An N⋅ Log (N) Method for Ewald Sums in Large Systems. J. Chem. Phys. 1993, 98, 10089–10092. [Google Scholar] [CrossRef]
- Laskowski, R.A.; Swindells, M.B. LigPlot+: Multiple Ligand—Protein Interaction Diagrams for Drug Discovery. J. Chem. Inf. Model. 2011, 51, 2778–2786. [Google Scholar] [CrossRef]
- Wang, J.; Morin, P.; Wang, W.; Kollman, P.A. Use of MM-PBSA in Reproducing the Binding Free Energies to HIV-1 RT of TIBO Derivatives and Predicting the Binding Mode to HIV-1 RT of Efavirenz by Docking and MM-PBSA. J. Am. Chem. Soc. 2001, 123, 5221–5230. [Google Scholar] [CrossRef] [PubMed]
- Weiser, J.; Shenkin, P.S.; Still, W.C. Approximate Atomic Surfaces from Linear Combinations of Pairwise Overlaps (LCPO). J. Comput. Chem. 1999, 20, 217–230. [Google Scholar] [CrossRef]
- Sitkoff, D.; Sharp, K.A.; Honig, B. Accurate Calculation of Hydration Free Energies Using Macroscopic Solvent Models. J. Phys. Chem. 1994, 98, 1978–1988. [Google Scholar] [CrossRef]
- Cong, X.-J.; Tan, J.-J.; Liu, M.; Chen, W.-Z.; Wang, C.-X. Computational Study of Binding Mode for N-Substituted Pyrrole Derivatives to HIV-1 Gp41. Prog. Biochem. Biophys. 2010, 37, 904–915. [Google Scholar] [CrossRef]
- Adebayo, G.P.; Oduselu, G.O.; Aderohunmu, D.V.; Klika, K.D.; Olasehinde, G.I.; Ajani, O.O.; Adebiyi, E. Structure-Based Design, and Development of Amidinyl, Amidoximyl and Hydroxamic Acid Based Organic Molecules as Novel Antimalarial Drug Candidates. Arab. J. Chem. 2024, 17, 105573. [Google Scholar] [CrossRef] [PubMed]
- Mishra, S.; Kumar, S.; Ramdas; Khare, S.; Shukla, A.; Shanker, K.; Pal, A.; Khan, F.; Darokar, M.P. Quebrachitol from Putranjiva Roxburghii Wall.(Putranjivaceae) a Potent Antimalarial: Pre-Clinical Efficacy and Its Interaction with PfLDH. Parasitol. Int. 2023, 92, 102675. [Google Scholar] [CrossRef] [PubMed]
- Hjalgrim, H.; Jarrett, R.F. Epidemiology of Hodgkin Lymphoma. In Hodgkin Lymphoma. Hematologic Malignancies; Springer: Cham, Switzerland, 2020; pp. 3–23. [Google Scholar]
- Welsh, J.B.; Sapinoso, L.M.; Su, A.I.; Kern, S.G.; Wang-Rodriguez, J.; Moskaluk, C.A.; Frierson, H.F., Jr.; Hampton, G.M. Analysis of Gene Expression Identifies Candidate Markers and Pharmacological Targets in Prostate Cancer. Cancer Res. 2001, 61, 5974–5978. [Google Scholar] [PubMed]
- Bittner, M.; Meltzer, P.; Chen, Y.; Jiang, Y.; Seftor, E.; Hendrix, M.; Radmacher, M.; Simon, R.; Yakhini, Z.; Ben-Dor, A.; et al. Molecular Classification of Cutaneous Malignant Melanoma by Gene Expression Profiling. Nature 2000, 406, 536–540. [Google Scholar] [CrossRef]
- Carr, K.M.; Bittner, M.; Trent, J.M. Gene-Expression Profiling in Human Cutaneous Melanoma. Oncogene 2003, 22, 3076–3080. [Google Scholar] [CrossRef]
- Weeraratna, A.T.; Jiang, Y.; Hostetter, G.; Rosenblatt, K.; Duray, P.; Bittner, M.; Trent, J.M. Wnt5a Signaling Directly Affects Cell Motility and Invasion of Metastatic Melanoma. Cancer Cell 2002, 1, 279–288. [Google Scholar] [CrossRef]
- Nisar, M.; Paracha, R.Z.; Arshad, I.; Adil, S.; Zeb, S.; Hanif, R.; Rafiq, M.; Hussain, Z. Integrated Analysis of Microarray and RNA-Seq Data for the Identification of Hub Genes and Networks Involved in the Pancreatic Cancer. Front. Genet. 2021, 12, 663787. [Google Scholar] [CrossRef] [PubMed]
- Kuang, Z.; Guo, L.; Li, X. Identification of Key Genes and Pathways Associated with Classical Hodgkin Lymphoma by Bioinformatics Analysis. Mol. Med. Rep. 2017, 16, 4685–4693. [Google Scholar] [CrossRef] [PubMed]
- Sica, V.; Bravo-San Pedro, J.M.; Stoll, G.; Kroemer, G. Oxidative Phosphorylation as a Potential Therapeutic Target for Cancer Therapy. Int. J. Cancer 2020, 146, 10–17. [Google Scholar] [CrossRef] [PubMed]
- Ashton, T.M.; McKenna, W.G.; Kunz-Schughart, L.A.; Higgins, G.S. Oxidative Phosphorylation as an Emerging Target in Cancer Therapy. Clin. Cancer Res. 2018, 24, 2482–2490. [Google Scholar] [CrossRef]
- Nayak, A.P.; Kapur, A.; Barroilhet, L.; Patankar, M.S. Oxidative Phosphorylation: A Target for Novel Therapeutic Strategies against Ovarian Cancer. Cancers 2018, 10, 337. [Google Scholar] [CrossRef] [PubMed]
- Jardin, F. NFkB Pathway and Hodgkin Lymphoma. Biomedicines 2022, 10, 2153. [Google Scholar] [CrossRef]
- Kleczko, E.K.; Kwak, J.W.; Schenk, E.L.; Nemenoff, R.A. Targeting the Complement Pathway as a Therapeutic Strategy in Lung Cancer. Front. Immunol. 2019, 10, 453460. [Google Scholar] [CrossRef] [PubMed]
- Salmela, M.T.; Karjalainen-Lindsberg, M.-L.; Puolakkainen, P.; Saarialho-Kere, U. Upregulation and Differential Expression of Matrilysin (MMP-7) and Metalloelastase (MMP-12) and Their Inhibitors TIMP-1 and TIMP-3 in Barrett’s Oesophageal Adenocarcinoma. Br. J. Cancer 2001, 85, 383–392. [Google Scholar] [CrossRef]
- Hofmann, H.-S.; Hansen, G.; Richter, G.; Taege, C.; Simm, A.; Silber, R.-E.; Burdach, S. Matrix Metalloproteinase-12 Expression Correlates with Local Recurrence and Metastatic Disease in Non–Small Cell Lung Cancer Patients. Clin. Cancer Res. 2005, 11, 1086–1092. [Google Scholar] [CrossRef]
- Li, G.-S.; Tang, Y.-X.; Zhang, W.; Li, J.-D.; Huang, H.-Q.; Liu, J.; Fu, Z.-W.; He, R.-Q.; Kong, J.-L.; Zhou, H.-F.; et al. MMP12 Is a Potential Predictive and Prognostic Biomarker of Various Cancers Including Lung Adenocarcinoma. Cancer Control 2024, 31, 10732748241235468. [Google Scholar] [CrossRef]
- Lv, F.Z.; Wang, J.L.; Wu, Y.; Chen, H.F.; Shen, X.Y. Knockdown of MMP12 Inhibits the Growth and Invasion of Lung Adenocarcinoma Cells. Int. J. Immunopathol. Pharmacol. 2015, 28, 77–84. [Google Scholar] [CrossRef] [PubMed]
- Liu, S.; Chen, L.; Zeng, J.; Chen, Y. A Prognostic Model Based on the COL1A1-Network in Gastric Cancer. Am. J. Transl. Res. 2023, 15, 1640. [Google Scholar] [PubMed]
- Farhad, M.; Rolig, A.S.; Redmond, W.L. The Role of Galectin-3 in Modulating Tumor Growth and Immunosuppression within the Tumor Microenvironment. Oncoimmunology 2018, 7, e1434467. [Google Scholar] [CrossRef] [PubMed]
- Li, K.; Li, D.; Hafez, B.; Bekhit, M.M.S.; Jardan, Y.A.B.; Alanazi, F.K.; Taha, E.I.; Auda, S.H.; Ramzan, F.; Jamil, M. Identifying and Validating MMP Family Members (MMP2, MMP9, MMP12, and MMP16) as Therapeutic Targets and Biomarkers in Kidney Renal Clear Cell Carcinoma (KIRC). Oncol. Res. 2024, 32, 737. [Google Scholar] [CrossRef] [PubMed]
- Impola, U.; Uitto, V.-J.; Hietanen, J.; Hakkinen, L.; Zhang, L.; Larjava, H.; Isaka, K.; Saarialho-Kere, U. Differential Expression of Matrilysin-1 (MMP-7), 92 KD Gelatinase (MMP-9), and Metalloelastase (MMP-12) in Oral Verrucous and Squamous Cell Cancer. J. Pathol. A J. Pathol. Soc. Great Br. Irel. 2004, 202, 14–22. [Google Scholar] [CrossRef] [PubMed]
- Wu, C.Y.-J.; Chen, C.-H.; Lin, C.-Y.; Feng, L.-Y.; Lin, Y.-C.; Wei, K.-C.; Huang, C.-Y.; Fang, J.-Y.; Chen, P.-Y. CCL5 from Tumor-Associated Macrophages/Microglia (TAMs) Regulates Glioma Migration and Invasion via Calcium-Dependent Matrix Metalloproteinase-2. Cancer Res. 2018, 78, 3794. [Google Scholar] [CrossRef]
- Liu, M.; Guo, S.; Stiles, J.K. The Emerging Role of CXCL10 in Cancer. Oncol. Lett. 2011, 2, 583–589. [Google Scholar] [CrossRef] [PubMed]
- Anz, D.; Rapp, M.; Eiber, S.; Koelzer, V.H.; Thaler, R.; Haubner, S.; Knott, M.; Nagel, S.; Golic, M.; Wiedemann, G.M.; et al. Suppression of Intratumoral CCL22 by Type i Interferon Inhibits Migration of Regulatory T Cells and Blocks Cancer Progression. Cancer Res. 2015, 75, 4483–4493. [Google Scholar] [CrossRef]
- Sun, J.; Sun, J.; Song, B.; Zhang, L.; Shao, Q.; Liu, Y.; Yuan, D.; Zhang, Y.; Qu, X. Fucoidan Inhibits CCL22 Production through NF-κB Pathway in M2 Macrophages: A Potential Therapeutic Strategy for Cancer. Sci. Rep. 2016, 6, 35855. [Google Scholar] [CrossRef]
- Lecoq, I.; Kopp, K.L.; Chapellier, M.; Mantas, P.; Martinenaite, E.; Perez-Penco, M.; Rønn Olsen, L.; Zocca, M.-B.; Wakatsuki Pedersen, A.; Andersen, M.H. CCL22-Based Peptide Vaccines Induce Anti-Cancer Immunity by Modulating Tumor Microenvironment. Oncoimmunology 2022, 11, 2115655. [Google Scholar] [CrossRef]
- Mukaida, N.; Sasaki, S.; Baba, T. Chemokines in Cancer Development and Progression and Their Potential as Targeting Molecules for Cancer Treatment. Mediat. Inflamm. 2014, 2014, 170381. [Google Scholar] [CrossRef] [PubMed]
- Do, H.T.T.; Lee, C.H.; Cho, J. Chemokines and Their Receptors: Multifaceted Roles in Cancer Progression and Potential Value as Cancer Prognostic Markers. Cancers 2020, 12, 287. [Google Scholar] [CrossRef] [PubMed]
- Aloufi, B.H. Structure-Based Multi-Targeted Molecular Docking and Molecular Dynamic Simulation Analysis to Identify Potential Inhibitors against Ovarian Cancer. J. Biochem. Technol. 2022, 13, 29–39. [Google Scholar] [CrossRef]
- Jha, V.; Devkar, S.; Gharat, K.; Kasbe, S.; Matharoo, D.K.; Pendse, S.; Bhosale, A.; Bhargava, A. Screening of Phytochemicals as Potential Inhibitors of Breast Cancer Using Structure Based Multitargeted Molecular Docking Analysis. Phytomedicine Plus 2022, 2, 100227. [Google Scholar] [CrossRef]
- Acharya, R.; Chacko, S.; Bose, P.; Lapenna, A.; Pattanayak, S.P. Structure Based Multitargeted Molecular Docking Analysis of Selected Furanocoumarins against Breast Cancer. Sci. Rep. 2019, 9, 15743. [Google Scholar] [CrossRef]












| Accession No | Total Samples | Selected Samples | Platform | Country |
|---|---|---|---|---|
| GSE12453 | 67 samples | 22 samples
| Affymetrix Human Genome U133 Plus 2.0 Array | Germany |
| Detailed Information of Samples | ||||
| Source Name | Phenotype | Expression Files | ||
| cHL1 | Classical Hodgkin lymphoma | GSM312811 | ||
| cHL2 | Classical Hodgkin lymphoma | GSM312812 | ||
| cHL3 | Classical Hodgkin lymphoma | GSM312813 | ||
| cHL4 | Classical Hodgkin lymphoma | GSM312814 | ||
| cHL5 | Classical Hodgkin lymphoma | GSM312815 | ||
| cHL6 | Classical Hodgkin lymphoma | GSM312816 | ||
| cHL7 | Classical Hodgkin lymphoma | GSM312817 | ||
| cHL8 | Classical Hodgkin lymphoma | GSM312818 | ||
| cHL9 | Classical Hodgkin lymphoma | GSM312819 | ||
| cHL10 | Classical Hodgkin lymphoma | GSM312820 | ||
| cHL11 | Classical Hodgkin lymphoma | GSM312821 | ||
| cHL12 | Classical Hodgkin lymphoma | GSM312822 | ||
| Normal1 | Normal | GSM312870 | ||
| Normal2 | Normal | GSM312872 | ||
| Normal3 | Normal | GSM312874 | ||
| Normal4 | Normal | GSM312875 | ||
| Normal5 | Normal | GSM312876 | ||
| Normal6 | Normal | GSM312877 | ||
| Normal7 | Normal | GSM312879 | ||
| Normal8 | Normal | GSM312882 | ||
| Normal9 | Normal | GSM312883 | ||
| Normal10 | Normal | GSM312886 | ||
| S.No | Description | NES | Set Size |
|---|---|---|---|
| 1 | HALLMARK_OXIDATIVE_PHOSPHORYLATION | 3.259831 | 147 |
| 2 | HALLMARK_TNFA_SIGNALING_VIA_NFKB | 2.916283 | 121 |
| 3 | HALLMARK_COMPLEMENT | 2.866847 | 102 |
| 4 | HALLMARK_EPITHELIAL_MESENCHYMAL TRANSITION | 2.829082 | 82 |
| 5 | HALLMARK_COAGULATION | 2.732839 | 56 |
| 6 | HALLMARK_MTORC1_SIGNALING | 2.722621 | 128 |
| 7 | HALLMARK_E2F_TARGETS | 2.708754 | 143 |
| 8 | HALLMARK_INFLAMMATORY_RESPONSE | 2.669728 | 102 |
| 9 | HALLMARK_ADIPOGENESIS | 2.650821 | 115 |
| 10 | HALLMARK_MYC_TARGETS_V1 | 2.594028 | 140 |
| 11 | HALLMARK_IL6_JAK_STAT3_SIGNALING | 2.585827 | 52 |
| 12 | HALLMARK_GLYCOLYSIS | 2.572058 | 102 |
| 13 | HALLMARK_ALLOGRAFT_REJECTION | 2.568368 | 112 |
| 14 | HALLMARK_APOPTOSIS | 2.551558 | 102 |
| 15 | HALLMARK_IL2_STAT5_SIGNALING | 2.540642 | 119 |
| 16 | HALLMARK_INTERFERON_GAMMA_RESPONSE | 2.527682 | 128 |
| 17 | HALLMARK_UV_RESPONSE_UP | 2.491597 | 81 |
| 18 | HALLMARK_DNA_REPAIR | 2.290871 | 95 |
| 19 | HALLMARK_XENOBIOTIC_METABOLISM | 2.282905 | 91 |
| 20 | HALLMARK_MYC_TARGETS_V2 | 2.273425 | 40 |
| 21 | HALLMARK_HYPOXIA | 2.262949 | 107 |
| 22 | HALLMARK_P53_PATHWAY | 2.251974 | 116 |
| 23 | HALLMARK_REACTIVE_OXYGEN_SPECIES PATHWAY | 2.230879 | 31 |
| 24 | HALLMARK_CHOLESTEROL_HOMEOSTASIS | 2.202292 | 41 |
| 25 | HALLMARK_ESTROGEN_RESPONSE_LATE | 2.182724 | 95 |
| 26 | HALLMARK_FATTY_ACID_METABOLISM | 2.100737 | 78 |
| 27 | HALLMARK_KRAS_SIGNALING_UP | 2.056103 | 85 |
| 28 | HALLMARK_G2M_CHECKPOINT | 1.962562 | 137 |
| 29 | HALLMARK_UNFOLDED_PROTEIN_RESPONSE | 1.942093 | 74 |
| 30 | HALLMARK_INTERFERON_ALPHA_RESPONSE | 1.841332 | 58 |
| 31 | HALLMARK_APICAL_JUNCTION | 1.764329 | 85 |
| 32 | HALLMARK_BILE_ACID_METABOLISM | 1.688062 | 43 |
| 33 | HALLMARK_MYOGENESIS | 1.676596 | 90 |
| 34 | HALLMARK_PROTEIN_SECRETION | 1.644965 | 53 |
| 35 | HALLMARK_PEROXISOME | 1.580537 | 55 |
| 36 | HALLMARK_HEME_METABOLISM | 1.520337 | 104 |
| 37 | HALLMARK_ANDROGEN_RESPONSE | 1.517247 | 59 |
| Parameter/Region | Refined Ppk1 Protein | |
|---|---|---|
| No. of Residues | Percentage | |
| Most favored regions (A, B, C) | 389 | 95.8% |
| Additional allowed regions (a, b, l, p) | 14 | 3.4% |
| Generously allowed regions (~a, ~b, ~1, ~p) | 1 | 0.2% |
| Disallowed regions (XX) | 2 | 0.5% |
| Non-glycine and non-proline residues | 406 | 100% |
| End-residues (excl. Gly and pro) | 2 | |
| Glycine residues | 35 | |
| Proline residues | 27 | |
| Total Number of residues | 470 | |
| Asinex ID | BDC_24037121 | BDC_27854277 | Structure |
|---|---|---|---|
| Formula | C24H24ClN3O | C24H31N5O2S | ![]() |
| Molecular Weight | 405.92 | 453.6 | |
| Hydrogen Bond Donor | 0 | 2 | |
| Hydrogen Bond Acceptor | 3 | 4 | |
| Heavy atoms | 29 | 32 | |
| Lipophilicity | 4.11 | 1.68 | |
| BBB-permeability | Yes | No | |
| GI-absorption | High | High | |
| Pgp substrate | Yes | Yes | |
| CYP1A2 inhibitor | Yes | No | |
| CYP2C19 inhibitor | Yes | No | ![]() |
| CYP2C9 inhibitor | Yes | No | |
| CYP2D6 inhibitor | Yes | No | |
| CYP3A4 inhibitor | Yes | Yes | |
| Lipinski violations | No violations | No violations | |
| Ghose violations | No violations | No violations | |
| Veber violations | No violations | No violations | |
| Bioavailability Score | 0.55 | 0.55 | |
| PAINS alerts | 0 alerts | 1 alert | |
| hERG Blocker | No | No | |
| Lead likeness violations | 2 | 1 | |
| Synthetic accessibility | Moderate (2.96) | High (4.92) | |
| Visualized accepted properties | |||
| BDC_24037121 | BDC_27854277 | ||
![]() | ![]() | ||
| Parameter | MMP12-BDC_24037121 | MMP12-BDC_27854277 |
|---|---|---|
| MMGBSA | ||
| VDWAALS | −69.34 | −45.87 |
| Electrostatic Interactions | −24.09 | −14.28 |
| DELTA G solvation | 15.35 | 11.36 |
| DELTA TOTAL | −78.08 | −48.79 |
| MMPBSA | ||
| VDWAALS | −69.34 | −45.87 |
| Electrostatic Interactions | −24.09 | −14.28 |
| DELTA G solvation | 11.38 | 10.48 |
| DELTA TOTAL | −82.05 | −49.67 |
Disclaimer/Publisher’s Note: The statements, opinions and data contained in all publications are solely those of the individual author(s) and contributor(s) and not of MDPI and/or the editor(s). MDPI and/or the editor(s) disclaim responsibility for any injury to people or property resulting from any ideas, methods, instructions or products referred to in the content. |
© 2024 by the author. Licensee MDPI, Basel, Switzerland. This article is an open access article distributed under the terms and conditions of the Creative Commons Attribution (CC BY) license (https://creativecommons.org/licenses/by/4.0/).
Share and Cite
Aloliqi, A.A. Insights into the Gene Expression Profile of Classical Hodgkin Lymphoma: A Study towards Discovery of Novel Therapeutic Targets. Molecules 2024, 29, 3476. https://doi.org/10.3390/molecules29153476
Aloliqi AA. Insights into the Gene Expression Profile of Classical Hodgkin Lymphoma: A Study towards Discovery of Novel Therapeutic Targets. Molecules. 2024; 29(15):3476. https://doi.org/10.3390/molecules29153476
Chicago/Turabian StyleAloliqi, Abdulaziz A. 2024. "Insights into the Gene Expression Profile of Classical Hodgkin Lymphoma: A Study towards Discovery of Novel Therapeutic Targets" Molecules 29, no. 15: 3476. https://doi.org/10.3390/molecules29153476
APA StyleAloliqi, A. A. (2024). Insights into the Gene Expression Profile of Classical Hodgkin Lymphoma: A Study towards Discovery of Novel Therapeutic Targets. Molecules, 29(15), 3476. https://doi.org/10.3390/molecules29153476





