Evaluation of Aromatic Characteristics and Potential Applications of Hemerocallis L. Based on the Analytic Hierarchy Process
Abstract
1. Introduction
2. Results
2.1. Determination of Volatile Compounds
2.2. Analysis of Major Floral Aromatic Components
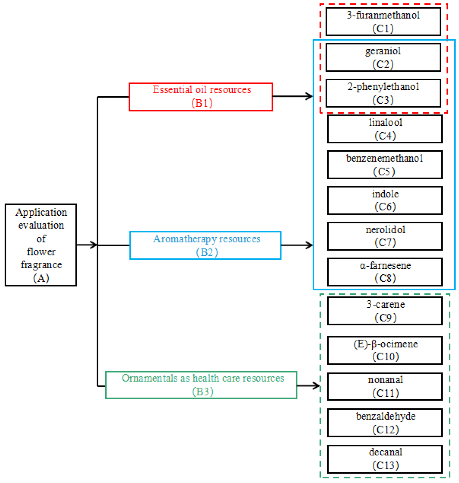
2.3. Weighted Scores and Resource Evaluation
| Floral Fragrance Application Evaluation | C1 | C2 | C3 | C4 | C5 | C6 | C7 | C8 | C9 | C10 | C11 | C12 | C13 | Wi | ||
|---|---|---|---|---|---|---|---|---|---|---|---|---|---|---|---|---|
| X1 | C1 | 1 | 2 | 2 | - | - | - | - | - | - | - | - | - | - | 0.5000 | λmax: 3 Proportion of consistency: 0 |
| C2 | 0.5 | 1 | 1 | - | - | - | - | - | - | - | - | - | - | 0.2500 | ||
| C3 | 0.5 | 1 | 1 | - | - | - | - | - | - | - | - | - | - | 0.2500 | ||
| X2 | C2 | - | 1 | 0.3333 | 1 | 2 | 0.3333 | 3 | 1 | - | - | - | - | - | 0.1131 | λmax: 7.7206 Proportion of consistency: 0.0883 |
| C3 | - | 3 | 1 | 0.2 | 3 | 0.2 | 5 | 3 | - | - | - | - | - | 0.1526 | ||
| C4 | - | 1 | 5 | 1 | 5 | 1 | 5 | 5 | - | - | - | - | - | 0.2698 | ||
| C5 | - | 0.5 | 0.3333 | 0.2 | 1 | 0.1667 | 1 | 0.3333 | - | - | - | - | - | 0.0425 | ||
| C6 | - | 3 | 5 | 1 | 6 | 1 | 5 | 4 | - | - | - | - | - | 0.2959 | ||
| C7 | - | 0.3333 | 0.2 | 0.2 | 1 | 0.2 | 1 | 0.3333 | - | - | - | - | - | 0.0400 | ||
| C8 | - | 1 | 0.3333 | 0.2 | 3 | 0.25 | 3 | 1 | - | - | - | - | - | 0.0861 | ||
| X3 | C9 | - | - | - | - | - | - | - | - | 1 | 1 | 5 | 3 | 3 | 0.3228 | λmax: 5.2837 Proportion of consistency: 0.0633 |
| C10 | - | - | - | - | - | - | - | - | 1 | 1 | 5 | 3 | 5 | 0.3495 | ||
| C11 | - | - | - | - | - | - | - | - | 0.2 | 0.2 | 1 | 0.2 | 1 | 0.0591 | ||
| C12 | - | - | - | - | - | - | - | - | 0.3333 | 0.3333 | 5 | 1 | 5 | 0.2002 | ||
| C13 | - | - | - | - | - | - | - | - | 0.3333 | 0.2 | 1 | 0.2 | 1 | 0.0684 | ||
| Floral Fragrance Application Evaluation | X1 | X2 | X3 | Wi | |
|---|---|---|---|---|---|
| X1 | X1 | 1 | 1 | 3 | 0.4286 |
| X2 | 1 | 1 | 3 | 0.4286 | |
| X3 | 0.3333 | 0.3333 | 1 | 0.1429 | |
| λmax: 3; proportion of consistency: 0 | |||||
| X2 | X1 | 1 | 0.3333 | 3 | 0.2605 |
| X2 | 3 | 1 | 5 | 0.6333 | |
| X3 | 0.3333 | 0.2 | 1 | 0.1062 | |
| λmax: 3.0387; proportion of consistency: 0.0372 | |||||
| X3 | X1 | 1 | 1 | 0.3333 | 0.2000 |
| X2 | 1 | 1 | 0.3333 | 0.2000 | |
| X3 | 3 | 3 | 1 | 0.6000 | |
| λmax: 3; proportion of consistency: 0 | |||||
3. Discussion
4. Materials and Methods
4.1. Plant Materials
4.2. Detection of Volatile Organic Compounds by HS-SPME-GC-MS
4.3. Evaluation of the Floral Fragrances of 60 Scented Hemerocallis Flower Varieties
4.3.1. Development of the Analytical Hierarchy Process Model
4.3.2. Construction of Judgment Matrices
4.3.3. Consistency Test and Calculation of Ranking Weights
5. Conclusions
Author Contributions
Funding
Institutional Review Board Statement
Informed Consent Statement
Data Availability Statement
Conflicts of Interest
References
- Li, S.; Cui, H.; Wang, J.; Hou, F.; Xing, G. Qualitative and Quantitative Analysis on Flavonoid Distribution in Different Floral Parts of 42 Hemerocallis Accessions. Front. Plant Sci. 2021, 12, 670506. [Google Scholar] [CrossRef] [PubMed]
- Wang, D.-Y.; Ye, Q.; Zhang, G.-L.; Li, B.-G. New anthraquinones from Gladiolus gandavensis. J. Asian Nat. Prod. Res. 2003, 5, 297–301. [Google Scholar] [CrossRef] [PubMed]
- Mohamed, K. Chemical Constituents of Gladiolus segetum Ker-Gawl. Bull. Pharm. Sci. Assiut 2005, 28, 71–78. [Google Scholar] [CrossRef]
- Ngamga, D.; Awouafack, M.D.; Tane, P.; Bezabih, M.; Abegaz, B.M. Two new anthraquinones from Gladiolus psittascinus. Biochem. Syst. Ecol. 2007, 35, 709–713. [Google Scholar] [CrossRef]
- Channelière, S.; Rivière, S.; Scalliet, G.; Szecsi, J.; Jullien, F.; Dolle, C.; Vergne, P.; Dumas, C.; Bendahmane, M.; Hugueney, P. Analysis of gene expression in rose petals using expressed sequence tags. FEBS Lett. 2002, 515, 35–38. [Google Scholar] [CrossRef] [PubMed]
- Dudareva, N.; Pichersky, E.; Gershenzon, J. Biochemistry of plant volatiles. Plant Physiol. 2004, 135, 1893–1902. [Google Scholar] [CrossRef] [PubMed]
- Prasad, N.S.; Raghavendra, R.; Lokesh, B.R.; Naidu, K.A. Spice phenolics inhibit human PMNL 5-lipoxygenase. Prostaglandins Leukot. Essent. Fatty Acids 2004, 70, 521–528. [Google Scholar] [CrossRef] [PubMed]
- Scalliet, G.; Piola, F.; Douady, C.J.; Réty, S.; Raymond, O.; Baudino, S.; Bordji, K.; Bendahmane, M.; Dumas, C.; Cock, J.M.; et al. Scent evolution in Chinese roses. Proc. Natl. Acad. Sci. USA 2008, 105, 5927–5932. [Google Scholar] [CrossRef] [PubMed]
- Atkinson, R.G. Phenylpropenes: Occurrence, Distribution, and Biosynthesis in Fruit. J. Agric. Food Chem. 2016, 66, 2259–2272. [Google Scholar] [CrossRef]
- Gochev, V.; Wlcek, K.; Buchbauer, G.; Stoyanova, A.; Jirovetz, L. Comparative evaluation of antimicrobial activity and composition of rose oils from various geographic origins, in particular Bulgarian rose oil. Nat. Prod. Commun. 2008, 3, 1063–1068. [Google Scholar] [CrossRef]
- Zhou, X.; Zhu, S.; Wei, J.; Zhou, Y. Volatile metabolomics and chemometric study provide insight into the formation of the characteristic cultivar aroma of Hemerocallis. Food Chem. 2023, 404, 134495. [Google Scholar] [CrossRef] [PubMed]
- Zidi, K.; Kati, D.E.; Bachir-bey, M.; Genva, M.; Fauconnier, M.-L. Comparative Study of Fig Volatile Compounds Using Headspace Solid-Phase Microextraction-Gas Chromatography/Mass Spectrometry: Effects of Cultivars and Ripening Stages. Front. Plant Sci. 2021, 12, 667809. [Google Scholar] [CrossRef]
- Majithia, D.; Metrani, R.; Dhowlaghar, N.; Crosby, K.M.; Patil, B.S. Assessment and Classification of Volatile Profiles in Melon Breeding Lines Using Headspace Solid-Phase Microextraction Coupled with Gas Chromatography-Mass Spectrometry. Plants 2021, 10, 2166. [Google Scholar] [CrossRef]
- Li, Y.-Y.; Feng, Z.; Zhao, L.-Y.; Mo, Z.-H.; Zhang, B. The Grey Analysis, Kriging and Selection Index of Flower Yield in Rugosa Rose. Agric. Sci. China 2007, 6, 1420–1425. [Google Scholar] [CrossRef]
- Xiang, W.; Li, K.; Dong, F.; Zhang, Y.; Zeng, Q.; Jiang, L.; Zhang, D.; Huang, Y.; Xiao, L.; Zhang, Z.; et al. Development of a multicriteria decision-making model for evaluating hybrid offspring in the sweetpotato (Ipomoea batatas L.) breeding process. Breed. Sci. 2023, 73, 246–260. [Google Scholar] [CrossRef]
- Wang, X.; Zhang, R.; Zhang, K.; Shao, L.; Xu, T.; Shi, X.; Li, D.; Zhang, J.; Xia, Y. Development of a Multi-Criteria Decision-Making Approach for Evaluating the Comprehensive Application of Herbaceous Peony at Low Latitudes. Int. J. Mol. Sci. 2022, 23, 14342. [Google Scholar] [CrossRef]
- Saaty, T. Decision making with the Analytic Hierarchy Process. Int. J. Serv. Sci. 2008, 1, 83–98. [Google Scholar] [CrossRef]
- Rahmawaty; Villanueva, T.; Carandang, M. Participatory Land Use Allocation Case Study in Besitang Watershed, Langkat, North Sumatra, Indonesia; Lambert Academic Publishing: Saarbrucken, Germany, 2011. [Google Scholar]
- Rahmawaty; Marpaung, R.M.E.; Batubara, R.; Rauf, Z. Analytical hierarchy process (ahp) application in the selection of plant types on the community’s agroforestry land. IOP Conf. Ser. Earth Environ. Sci. 2022, 959, 012008. [Google Scholar] [CrossRef]
- Vaidya, O.S.; Kumar, S. Analytic hierarchy process: An overview of applications. Eur. J. Oper. Res. 2006, 169, 1–29. [Google Scholar] [CrossRef]
- Sewale, B.; Mammo, S. Analysis of floristic composition and plant community types in Kenech Natural Forest, Kaffa Zone, Ethiopia. Trees For. People 2022, 7, 100170. [Google Scholar] [CrossRef]
- Feng, Y.; Cheng, X.; Lu, Y.; Wang, H.; Chen, D.; Luo, C.; Liu, H.; Gao, S.; Lei, T.; Huang, C.; et al. Gas chromatography-mass spectrometry analysis of floral fragrance-related compounds in scented rose (Rosa hybrida) varieties and a subsequent evaluation on the basis of the analytical hierarchy process. Plant Physiol. Biochem. 2022, 185, 368–377. [Google Scholar] [CrossRef]
- Jiao, F.; Liu, Q.; Sun, G.F.; Li, X.D.; Zhang, J.Z. Floral fragrances of Hemerocallis L. (daylily) evaluated by headspace solid-phase microextraction with gas chromatography-mass spectrometry. J. Hortic. Sci. Biotechnol. 2016, 91, 573–581. [Google Scholar] [CrossRef]
- Zhu, Y.; Chen, J.; Chen, X.; Chen, D.; Deng, S. Use of relative odor activity value (ROAV) to link aroma profiles to volatile compounds: Application to fresh and dried eel (Muraenesox cinereus). Int. J. Food Prop. 2020, 23, 2257–2270. [Google Scholar] [CrossRef]
- Aharoni, A.; Giri, A.P.; Verstappen, F.W.; Bertea, C.M.; Sevenier, R.; Sun, Z.; Jongsma, M.A.; Schwab, W.; Bouwmeester, H.J. Gain and loss of fruit flavor compounds produced by wild and cultivated strawberry species. Plant Cell 2004, 16, 3110–3131. [Google Scholar] [CrossRef] [PubMed]
- Wang, Y.; Zhang, H.; Lu, X.; Zong, H.; Zhuge, B. Advances in 2-phenylethanol production from engineered microorganisms. Biotechnol. Adv. 2019, 37, 403–409. [Google Scholar] [CrossRef] [PubMed]
- Wang, X.; Cao, J.; Cheng, X.; Liu, X.; Zhu, W.; Li, Y.; Wan, X.; Chen, S.; Liu, L. UV-B application during the aeration process improves the aroma characteristics of oolong tea. Food Chem. 2024, 435, 137585. [Google Scholar] [CrossRef]
- Li, X.; Xu, Y.; Shen, S.; Yin, X.; Klee, H.; Zhang, B.; Chen, K.; Hancock, R. Transcription factor CitERF71 activates the terpene synthase gene CitTPS16 involved in the synthesis of E-geraniol in sweet orange fruit. J. Exp. Bot. 2017, 68, 4929–4938. [Google Scholar] [CrossRef] [PubMed]
- Quan, W.; Jin, J.; Qian, C.; Li, C.; Zhou, H. Characterization of volatiles in flowers from four Rosa chinensis cultivars by HS-SPME-GC x GC-QTOFMS. Front. Plant Sci. 2023, 14, 1060747. [Google Scholar] [CrossRef]
- Mu, L.; Tong, Q.; Liu, Y.; Meng, X.; He, P.; Li, G.; Ye, L. Application of Gas-Liquid Microextraction (GLME)/GC-MS for Flavour and Fragrance in Ice Cream Detection and Composition Analysis. Molecules 2023, 28, 522. [Google Scholar] [CrossRef]
- Sun, Q.; Wu, F.; Wu, W.; Yu, W.; Zhang, G.; Huang, X.; Hao, Y.; Luo, L. Identification and quality evaluation of Lushan Yunwu tea from different geographical origins based on metabolomics. Food Res. Int. 2024, 186, 114379. [Google Scholar] [CrossRef]
- Wu, H.; Xu, Y.; Wang, H.; Miao, Y.; Li, C.; Zhao, R.; Shi, X.; Wang, B. Physicochemical Characteristics, Antioxidant Activities, and Aroma Compound Analysis of Seven Peach Cultivars (Prunus persica L. Batsch) in Shihezi, Xinjiang. Foods 2022, 11, 2944. [Google Scholar] [CrossRef] [PubMed]
- Dein, M.; Munafo, J.P., Jr. Characterization of Odorants in White Leaf Mountain Mint, Pycnanthemum albescens. J. Agric. Food Chem. 2022, 70, 12156–12163. [Google Scholar] [CrossRef] [PubMed]
- Niu, Y.; Zhang, X.; Xiao, Z.; Song, S.; Eric, K.; Jia, C.; Yu, H.; Zhu, J. Characterization of odor-active compounds of various cherry wines by gas chromatography-mass spectrometry, gas chromatography-olfactometry and their correlation with sensory attributes. J. Chromatogr. B Analyt Technol. Biomed. Life Sci. 2011, 879, 2287–2293. [Google Scholar] [CrossRef] [PubMed]
- Kim, M.K.; Lee, Y.Y.; Lee, K.G.; Jang, H.W. Instrumental volatile flavor analysis of omija (Schisandra chinesis Baillon) using headspace stir-bar sorptive extraction-gas chromatography-mass spectrometry and its relationship to human sensory perceptions. Food Res. Int. 2019, 120, 650–655. [Google Scholar] [CrossRef] [PubMed]
- Mindt, M.; Beyraghdar Kashkooli, A.; Suarez-Diez, M.; Ferrer, L.; Jilg, T.; Bosch, D.; Martins Dos Santos, V.; Wendisch, V.F.; Cankar, K. Production of indole by Corynebacterium glutamicum microbial cell factories for flavor and fragrance applications. Microb. Cell Fact. 2022, 21, 45. [Google Scholar] [CrossRef] [PubMed]
- Zhou, Y.; Chen, X.; Zhu, S.; Sun, M.; Zhou, X. Understanding the flavor signature of the rice grown in different regions of China via metabolite profiling. J. Sci. Food Agric. 2021, 102, 3010–3020. [Google Scholar] [CrossRef] [PubMed]
- Lin, P.; Cai, J.; Li, J.; Sang, W.; Su, Q. Constituents of the essential oil of Hemerocallis ava day lily. Flavour. Fragr. J. 2003, 18, 539–541. [Google Scholar] [CrossRef]
- Jian, H.; Feng, D.; Zhang, H.; Qiu, X.; Wang, Z.; Du, W.; Xie, L.; Wang, Q.; Zhou, N.; Wang, H. Comparison of Volatile Compounds between Wild and Cultivated Roses. HortScience 2022, 57, 657–663. [Google Scholar]
- Marchand, L. Integrative and complementary therapies for patients with advanced cancer. Ann. Palliat. Med. 2014, 3, 160–171. [Google Scholar]
- Hwang, E.; Shin, S. The effects of aromatherapy on sleep improvement: A systematic literature review and meta-analysis. J. Altern. Complement. Med. 2015, 21, 61–68. [Google Scholar] [CrossRef]
- Lee, S.H.; Kim, J.Y.; Yeo, S.; Kim, S.H.; Lim, S. Meta-Analysis of Massage Therapy on Cancer Pain. Integr. Cancer Ther. 2015, 14, 297–304. [Google Scholar] [CrossRef]
- Zhong, Y.; Zheng, Q.; Hu, P.; Huang, X.; Yang, M.; Ren, G.; Du, Q.; Luo, J.; Zhang, K.; Li, J.; et al. Sedative and hypnotic effects of compound Anshen essential oil inhalation for insomnia. BMC Complement. Altern. Med. 2019, 19, 306. [Google Scholar] [CrossRef] [PubMed]
- Ali, B.; Al-Wabel, N.A.; Shams, S.; Ahamad, A.; Khan, S.A.; Anwar, F. Essential oils used in aromatherapy: A systemic review. Asian Pac. J. Trop. Biomed. 2015, 5, 601–611. [Google Scholar] [CrossRef]
- Dobetsberger, C.; Buchbauer, G. Actions of essential oils on the central nervous system: An updated review. Flavour. Fragr. J. 2011, 26, 300–316. [Google Scholar] [CrossRef]
- Mahboubi, M. Rosa damascena as holy ancient herb with novel applications. J. Tradit. Complement. Med. 2016, 6, 10–16. [Google Scholar] [CrossRef] [PubMed]
- Majdi, A.; Hosseini, S.H.; Roozbeh, M.; Mohammadi, A. Antidepressant and Anxiolytic Effects of Geraniol in Mice: The Possible Role of Oxidative Stress and Apoptosis. Iran. Red Crescent Med. J. 2019, 21, 9. [Google Scholar] [CrossRef]
- Wang, Y.; Liu, B.; Wang, X.; Fan, Y. Comparison of Constituents and Antioxidant Activity of Above-Ground and Underground Parts of Dryopteris crassirhizoma Nakai Based on HS-SPME-GC-MS and UPLC/Q-TOF-MS. Molecules 2022, 27, 4991. [Google Scholar] [CrossRef]
- Lee, H.H.; Ahn, J.H.; Lee, E.S.; Kwon, A.R.; Kwak, J.H.; Min, Y.H. Chemical Composition and Antimicrobial Activity of the Essential Oil of Apricot Seed. Phytother. Res. 2014, 32, 63–68. [Google Scholar] [CrossRef]





Disclaimer/Publisher’s Note: The statements, opinions and data contained in all publications are solely those of the individual author(s) and contributor(s) and not of MDPI and/or the editor(s). MDPI and/or the editor(s) disclaim responsibility for any injury to people or property resulting from any ideas, methods, instructions or products referred to in the content. |
© 2024 by the authors. Licensee MDPI, Basel, Switzerland. This article is an open access article distributed under the terms and conditions of the Creative Commons Attribution (CC BY) license (https://creativecommons.org/licenses/by/4.0/).
Share and Cite
Zhou, Y.; Yang, W.; Zhu, S.; Wei, J.; Zhou, X.; Wang, M.; Lu, H. Evaluation of Aromatic Characteristics and Potential Applications of Hemerocallis L. Based on the Analytic Hierarchy Process. Molecules 2024, 29, 2712. https://doi.org/10.3390/molecules29112712
Zhou Y, Yang W, Zhu S, Wei J, Zhou X, Wang M, Lu H. Evaluation of Aromatic Characteristics and Potential Applications of Hemerocallis L. Based on the Analytic Hierarchy Process. Molecules. 2024; 29(11):2712. https://doi.org/10.3390/molecules29112712
Chicago/Turabian StyleZhou, Yiming, Wei Yang, Siyi Zhu, Jianan Wei, Xiaoli Zhou, Minglong Wang, and Hongxiu Lu. 2024. "Evaluation of Aromatic Characteristics and Potential Applications of Hemerocallis L. Based on the Analytic Hierarchy Process" Molecules 29, no. 11: 2712. https://doi.org/10.3390/molecules29112712
APA StyleZhou, Y., Yang, W., Zhu, S., Wei, J., Zhou, X., Wang, M., & Lu, H. (2024). Evaluation of Aromatic Characteristics and Potential Applications of Hemerocallis L. Based on the Analytic Hierarchy Process. Molecules, 29(11), 2712. https://doi.org/10.3390/molecules29112712

