Functional Characterization of F3H Gene and Optimization of Dihydrokaempferol Biosynthesis in Saccharomyces cerevisiae
Abstract
1. Introduction
2. Results
2.1. DHK Biosynthetic Pathway
2.2. Expression Level of TbF3H Gene in the Trapa bispinosa Roxb.
2.3. The TbF3H Gene Structure Analyses
2.4. Comparison of Homology between TbF3H Protein and Phylogenetic Tree Construction
2.5. TbF3H Gene Cloning and Vector Construction
2.6. Determination of Enzyme Activity of TbF3H Protein in S. cerevisiae
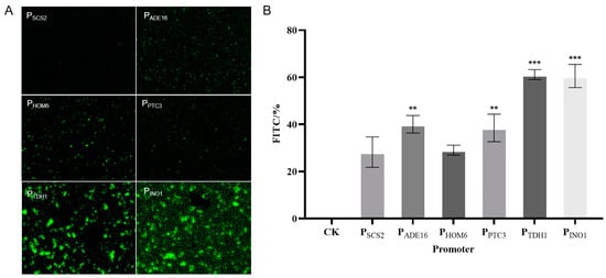
2.7. Verification of Promoter Strength with EGFP through Flow Cytometer
2.8. Enhancement of DHK Production by Promoter Adjustment
2.9. Fermentation Production of Dihydrocamptothecin under Different Fermentation Conditions
3. Discussion
4. Materials and Methods
4.1. Plant Materials
4.2. RNA Extraction and TbF3H Enzyme Gene Cloning
4.3. qRT-PCR Analysis
4.4. Bioinformatic Analysis of TbF3H Gene
4.5. Expression of Plasmids and Strain Construction
4.6. Enzyme Activity Detection of TbF3H Protein
4.7. Optimization of Fermentation Conditions of Saccharomyces cerevisiae to Improve DHK Production
5. Conclusions
Author Contributions
Funding
Institutional Review Board Statement
Informed Consent Statement
Data Availability Statement
Conflicts of Interest
References
- Nayik, G.A.; Gull, A. Antioxidants in Vegetables and Nuts—Properties and Health Benefits; Springer: Singapore, 2020. [Google Scholar]
- Lim, T.K. Edible Medicinal and Non-Medicinal Plants: Volume 6, Fruits; Springer: Berlin/Heidelberg, Germany, 2013; Volume 16, p. 132. [Google Scholar]
- Sahu, S.B.K. Cultivation of trap a crop based on indigenous knowledge. J. Trop. For. 2010, 26, 50–52. [Google Scholar]
- Mann, S.; Gupta, D.; Gupta, V.; Gupta, R.K. Evaluation of nutritional, phytochemical and antioxidant potential of Trapa bispinosa Roxb. Fruits. Int. J. Pharm. Pharm. Sci. 2012, 4, 432. [Google Scholar]
- Xia, J.; Yang, C.; Wang, Y.; Yang, Y.; Yu, J. Antioxidant and antiproliferative activities of the leaf extracts from Trapa bispinosa and active components. S. Afr. J. Bot. 2017, 113, 377. [Google Scholar] [CrossRef]
- Huang, H.; Chao, C.; Liaw, C.; Hwang, S.; Kuo, Y.; Chang, T.; Chao, C.; Chen, C.; Kuo, Y. Hypoglycemic constituents isolated from Trapa natans L. pericarps. J. Agric. Food Chem. 2016, 64, 3794. [Google Scholar] [CrossRef] [PubMed]
- Yin, D.; Ye, S.; Sun, X.; Chen, Q.; Min, T.; Wang, H.; Wang, L. Integrative Analysis of the Transcriptome and Metabolome Reveals Genes Involved in Phenylpropanoid and Flavonoid Biosynthesis in the Trapa bispinosa Roxb. Front. Plant Sci. 2022, 13, 913265. [Google Scholar] [CrossRef] [PubMed]
- Pietta, P. Flavonoids as antioxidants. Front. Plant Sci. 2000, 63, 1035. [Google Scholar] [CrossRef] [PubMed]
- Maleki, S.J.; Crespo, J.F.; Cabanillas, B. Anti-inflammatory effects of flavonoids. Food Chem. 2019, 299, 125124. [Google Scholar] [CrossRef] [PubMed]
- Hasan, S.; Mansour, H.; Wehbe, N.; Nasser, S.A.; Iratni, R.; Nasrallah, G.; Shaito, A.; Ghaddar, T.; Kobeissy, F.; Eid, A.H. Therapeutic potential of flavonoids in cancer: ROS-mediated mechanisms. Biomed. Pharmacother. 2022, 146, 112442. [Google Scholar]
- Liang, X.; Hu, C.; Liu, C.; Yu, K.; Jia, Y. Dihydrokaempferol (DHK) ameliorates severe acute pancreatitis (SAP) via Keap1/Nrf2 pathway. Life Sci. 2020, 261, 118340. [Google Scholar] [CrossRef]
- Wang, Q.; Zhang, L.; Pang, P. Dihydrokaempferol attenuates LPS-induced inflammation and apoptosis in WI-38 cells. Allergol. Immunopathol. 2023, 51, 23. [Google Scholar] [CrossRef]
- Huang, H.; Wei, S.; Wu, X.; Zhang, M.; Zhou, B.; Huang, D.; Dong, W. Dihydrokaempferol attenuates CCl4-induced hepatic fibrosis by inhibiting PARP-1 to affect multiple downstream pathways and cytokines. Toxicol. Appl. Pharmacol. 2023, 464, 116438. [Google Scholar] [CrossRef] [PubMed]
- Zhang, Y.; Yan, G.; Sun, C.; Li, H.; Fu, Y.; Xu, W. Apoptosis effects of dihydrokaempferol isolated from Bauhinia championii on synoviocytes. Evid.-Based Complement. Altern. Med. 2018, 2018, 9806160. [Google Scholar]
- Pelletier, M.K.; Shirley, B.W. Analysis of flavanone 3-hydroxylase in Arabidopsis seedlings (Coordinate regulation with chalcone synthase and chalcone isomerase). Plant Physiol. 1996, 111, 339. [Google Scholar] [CrossRef] [PubMed]
- Song, X.; Diao, J.; Ji, J.; Wang, G.; Guan, C.; Jin, C.; Wang, Y. Molecular cloning and identification of a flavanone 3-hydroxylase gene from Lycium chinense, and its overexpression enhances drought stress in tobacco. Plant Physiol. Biochem. 2016, 98, 89. [Google Scholar] [CrossRef] [PubMed]
- Singh, K.; Rani, A.; Kumar, S.; Sood, P.; Mahajan, M.; Yadav, S.K.; Singh, B.; Ahuja, P.S. An early gene of the flavonoid pathway, flavanone 3-hydroxylase, exhibits a positive relationship with the concentration of catechins in tea (Camellia sinensis). Tree Physiol. 2008, 28, 1349. [Google Scholar] [CrossRef] [PubMed]
- Kim, B.G.; Kim, J.H.; Kim, J.; Lee, C.; Ahn, J.H. Accumulation of flavonols in response to ultraviolet-B irradiation in soybean is related to induction of flavanone 3-β-hydroxylase and flavonol synthase. Mol. Cells 2008, 25, 247–252. [Google Scholar] [CrossRef] [PubMed]
- Liu, Y.; Qian, J.; Li, J.; Xing, M.; Grierson, D.; Sun, C.; Xu, C.; Li, X.; Chen, K. Hydroxylation decoration patterns of flavonoids in horticultural crops: Chemistry, bioactivity, and biosynthesis. Hortic. Res. 2022, 9, uhab68. [Google Scholar] [CrossRef] [PubMed]
- Nishihara, M.; Yamada, E.; Saito, M.; Fujita, K.; Takahashi, H.; Nakatsuka, T. Molecular characterization of mutations in white-flowered torenia plants. BMC Plant Biol. 2014, 14, 1. [Google Scholar] [CrossRef] [PubMed]
- Liu, M.; Li, X.; Liu, Y.; Cao, B. Regulation of flavanone 3-hydroxylase gene involved in the flavonoid biosynthesis pathway in response to UV-B radiation and drought stress in the desert plant, Reaumuria soongorica. Plant Physiol. Biochem. 2013, 73, 161. [Google Scholar] [CrossRef] [PubMed]
- Mahajan, M.; Yadav, S.K. Overexpression of a tea flavanone 3-hydroxylase gene confers tolerance to salt stress and Alternaria solani in transgenic tobacco. Plant Mol. Biol. 2014, 85, 551. [Google Scholar] [CrossRef]
- Gattuso, G.; Barreca, D.; Gargiulli, C.; Leuzzi, U.; Caristi, C. Flavonoid composition of citrus juices. Molecules 2007, 12, 1641. [Google Scholar] [CrossRef]
- Gao, S.; Zhou, H.; Zhou, J.; Chen, J. Promoter-library-based pathway optimization for efficient (2 S)-naringenin production from p-coumaric acid in Saccharomyces cerevisiae. J. Agric. Food Chem. 2020, 68, 6884. [Google Scholar] [CrossRef]
- Adhikari, B.; Shrestha, O.K. Effect of Processing Variables on Anthocyanin and Total Polyphenol Extraction from Water Caltrop (Trapa bispinosa) Hull. Himal. J. Sci. Technol. 2018, 2, 76. [Google Scholar] [CrossRef]
- Majee, C.; Mazumder, A.; Mazumder, R.; Choudhary, A.N. Determination of Total Phenolic Content and Total Antioxidant Activity in Various Parts of Trapa bispinosa. J. Pharm. Sci. Res. 2019, 11, 3625. [Google Scholar]
- Wang, J.; Liu, T.; Bian, X.; Hua, Z.; Chen, G.; Wu, X. Structural characterization and physicochemical properties of starch from four aquatic vegetable varieties in China. Int. J. Biol. Macromol. 2021, 172, 542. [Google Scholar] [CrossRef]
- Thakkar, A.B.; Kurtkoti, S.K.; Sastry, N.V. Phytochemical screening, antibacterial and free radical scavenging activity of the fruit and peel extracts of Trapa bispinosa (water chestnut). Int J Pharma. Bio. Sci. 2018, 94, 128–135. [Google Scholar] [CrossRef]
- Adkar, P.P.; Amita, D.; Ambavade, S.D.; Bhaskar, V.H. Effect of Trapa bispinosa on HDAC level in animal tissues for its anti-arthritic activity. Res. J. Pharm. Biol. Chem. Sci. 2014, 5, 1404. [Google Scholar]
- Bowles, D.; Isayenkova, J.; Lim, E.; Poppenberger, B. Glycosyltransferases: Managers of small molecules. Curr. Opin. Plant Biol. 2005, 8, 254. [Google Scholar] [CrossRef] [PubMed]
- Su, Z.; Xu, Z.; Peng, R.; Tian, Y.; Zhao, W.; Han, H.; Yao, Q.; Wu, A. Phytoremediation of trichlorophenol by phase II metabolism in transgenic Arabidopsis overexpressing a Populus glucosyltransferase. Environ. Sci. Technol. 2012, 46, 4016. [Google Scholar] [CrossRef]
- Deboo, G.B.; Albertsen, M.C.; Taylor, L.P. Flavanone 3-hydroxylase transcripts and flavonol accumulation are temporally coordinate in maize anthers. Plant J. 1995, 7, 703. [Google Scholar] [CrossRef]
- Mo, R.; Han, G.; Zhu, Z.; Essemine, J.; Dong, Z.; Li, Y.; Deng, W.; Qu, M.; Zhang, C.; Yu, C. The ethylene response factor ERF5 regulates anthocyanin biosynthesis in ‘Zijin’ mulberry fruits by interacting with MYBA and F3H genes. Int. J. Mol. Sci. 2022, 23, 7615. [Google Scholar] [CrossRef]
- Jiang, F.; Wang, J.; Jia, H.; Jia, W.; Wang, H.; Xiao, M. RNAi-mediated silencing of the flavanone 3-hydroxylase gene and its effect on flavonoid biosynthesis in strawberry fruit. J. Plant Growth Regul. 2013, 32, 182. [Google Scholar] [CrossRef]
- Jan, R.; Asaf, S.; Paudel, S.; Lubna; Lee, S.; Kim, K. Discovery and validation of a novel step catalyzed by OsF3H in the flavonoid biosynthesis pathway. Biology 2021, 10, 32. [Google Scholar] [CrossRef] [PubMed]
- Rotenberg, D.; Thompson, T.S.; German, T.L.; Willis, D.K. Methods for effective real-time RT-PCR analysis of virus-induced gene silencing. J. Virol. Methods 2006, 138, 49. [Google Scholar] [CrossRef] [PubMed]
- Ye, S.; Yin, D.; Sun, X.; Chen, Q.; Min, T.; Wang, H.; Wang, L. Molecular Cloning, Expression, and Functional Analysis of Glycosyltransferase (TbUGGT) Gene from Trapa bispinosa Roxb. Molecules 2022, 27, 8374. [Google Scholar] [CrossRef]
- Du, Y.; Yang, B.; Yi, Z.; Hu, L.; Li, M. Engineering Saccharomyces cerevisiae coculture platform for the production of flavonoids. J. Agric. Food Chem. 2020, 68, 2146. [Google Scholar] [CrossRef]













| Primer Name | Sequence (5′-3′) |
|---|---|
| TbF3H_F | TGGACAGCAAATGGGTCGCGGATCCATGGCTCCCACGGTCTCGAC |
| TbF3H_R | CGAGTGCGGCCGCAAGCTTGTCGACTTAAGCTAAGATCTGTTCCA |
| TbF3H_F | AACCCCGGATCCatggctccaaccgttagc |
| TbF3H_R | GTTCCATGTCGACtcaggccaggatttgttc |
| q-TbF3H_F | GCTGATGGACCTGGCGTGTAAG |
| q-TbF3H_R | GAGGGCACTTTGGGTAGTAGTTCAC |
| C1168.2_F | GCTTGAAGATATTGTCCCCTCATCCC |
| C1168.2_R | AGTCATCCTTTGTGCTGCCATTCTC |
| Primer Name | Sequence (5′-3′) |
|---|---|
| PSCS2_F | gcgttattgaaaaacatgatgcacgattcctttct |
| PSCS2_R | GGGAGCCATGGATCCGAATacttaggttcgcggag |
| PADE16_F | ggaatcgtgcatcattatcaagcaaacccctac |
| PADE16_R | GGAGCCATGGATCCttttagctcttttgttttttg |
| PHOM6_F | ggaatcgtgcatcatgtttttcaataacgcacatg |
| PHOM6_R | CCGTGGGAGCCATGGATCCtttttttttattattcgattg |
| PPTC3_F | gaatcgtgcatcattaaaaagacgttatcatg |
| PPTC3_R | GGAGCCATGGATCCgttatctctctctttcttc |
| PTDH1_F | tgtgtgGAAACCACACCGTGGGG |
| PTDH1_R | cccatGGATCCtttgttttgtgTGTAAATTTAG |
| PINO1_F | GTTTTACGTGATCgaagacgatgagGCCGGTG |
| PINO1_R | ggagccatGGATCCTGttacttctttttcactg |
| Component | Concentration | |||||
|---|---|---|---|---|---|---|
| Yeast | 1% | 2% | 3% | 4% | 5% | 6% |
| Tryptone | 2% | 4% | 6% | 8% | 10% | 12% |
| Glucose | 2% | 4% | 8% | 12% | 16% | 20% |
| Component | Concentration | ||||||
|---|---|---|---|---|---|---|---|
| α-Ketoglutaric acid | 0.005 | 0.01 | 0.05 | 0.1 | 0.5 | 1 | 2 |
| FeSO4/mM | 0.005 | 0.01 | 0.05 | 0.1 | 0.5 | 1 | 2 |
| Ascorbic acid | 0.005 | 0.01 | 0.05 | 0.1 | 0.5 | 1 | 2 |
| CaCl2 | 0.01 | 0.05 | 0.1 | 0.2 | 0.3 | 0.4 | 0.5 |
Disclaimer/Publisher’s Note: The statements, opinions and data contained in all publications are solely those of the individual author(s) and contributor(s) and not of MDPI and/or the editor(s). MDPI and/or the editor(s) disclaim responsibility for any injury to people or property resulting from any ideas, methods, instructions or products referred to in the content. |
© 2024 by the authors. Licensee MDPI, Basel, Switzerland. This article is an open access article distributed under the terms and conditions of the Creative Commons Attribution (CC BY) license (https://creativecommons.org/licenses/by/4.0/).
Share and Cite
Chen, Q.; Song, D.; Sun, X.; Tian, Y.; Yan, Z.; Min, T.; Wang, H.; Wang, L. Functional Characterization of F3H Gene and Optimization of Dihydrokaempferol Biosynthesis in Saccharomyces cerevisiae. Molecules 2024, 29, 2196. https://doi.org/10.3390/molecules29102196
Chen Q, Song D, Sun X, Tian Y, Yan Z, Min T, Wang H, Wang L. Functional Characterization of F3H Gene and Optimization of Dihydrokaempferol Biosynthesis in Saccharomyces cerevisiae. Molecules. 2024; 29(10):2196. https://doi.org/10.3390/molecules29102196
Chicago/Turabian StyleChen, Qinyi, Dandan Song, Xiaoyan Sun, Yulong Tian, Zecheng Yan, Ting Min, Hongxun Wang, and Limei Wang. 2024. "Functional Characterization of F3H Gene and Optimization of Dihydrokaempferol Biosynthesis in Saccharomyces cerevisiae" Molecules 29, no. 10: 2196. https://doi.org/10.3390/molecules29102196
APA StyleChen, Q., Song, D., Sun, X., Tian, Y., Yan, Z., Min, T., Wang, H., & Wang, L. (2024). Functional Characterization of F3H Gene and Optimization of Dihydrokaempferol Biosynthesis in Saccharomyces cerevisiae. Molecules, 29(10), 2196. https://doi.org/10.3390/molecules29102196

