Phytoestrogens as Biomarkers of Plant Raw Materials Used for Fish Feed Production
Abstract
1. Introduction
2. Results and Discussion
2.1. Extraction of Phytoestrogens
2.2. Quantification and Analytical Method Validation
2.3. Phytoestrogens in Raw Material Extracts
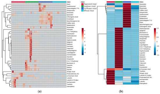
2.3.1. Phytoestrogen Content
2.3.2. Overview of the Presence of Phytoestrogens in Plant-Based Meals
3. Materials and Methods
3.1. Sample Preparation
3.2. Chemicals and Reagents
3.3. Extraction of Phytoestrogens from Raw Materials
3.3.1. Phytoestrogen Extraction from Plant Raw Materials of Meals
3.3.2. Phytoestrogen Extraction from Oils
3.4. LC–MS/MS Analysis
3.4.1. Preparation of Standard Solutions
3.4.2. Liquid Chromatography/Mass Spectrometry
3.5. Quantification of Phytoestrogens and Method Validation
3.6. Data Pre-Treatment and Statistics
4. Conclusions
Supplementary Materials
Author Contributions
Funding
Institutional Review Board Statement
Informed Consent Statement
Data Availability Statement
Acknowledgments
Conflicts of Interest
Sample Availability
References
- The State of World Fisheries and Aquaculture 2022; FAO: Rome, Italy, 2022; ISBN 978-92-5-136364-5.
- Boyd, C.E.; McNevin, A.A.; Davis, R.P. The Contribution of Fisheries and Aquaculture to the Global Protein Supply. Food Secur. 2022, 14, 805–827. [Google Scholar] [CrossRef] [PubMed]
- Nuzaiba, P.M.; Varghese, T.; Gupta, S.; Sahu, N.P.; Srivastava, P.P. Estrogenic and Vitellogenic Responses in Genistein Fed Adult Male Cyprinus carpio. Aquaculture 2022, 548, 737559. [Google Scholar] [CrossRef]
- Aragão, C.; Gonçalves, A.T.; Costas, B.; Azeredo, R.; Xavier, M.J.; Engrola, S. Alternative Proteins for Fish Diets: Implications beyond Growth. Animals 2022, 12, 1211. [Google Scholar] [CrossRef] [PubMed]
- Bagheri, T.; Imanpoor, M.R.; Jafari, V.; Bennetau-Pelissero, C. Reproductive Impairment and Endocrine Disruption in Goldfish by Feeding Diets Containing Soybean Meal. Anim. Reprod. Sci. 2013, 139, 136–144. [Google Scholar] [CrossRef]
- Drew, M.D.; Borgeson, T.L.; Thiessen, D.L. A Review of Processing of Feed Ingredients to Enhance Diet Digestibility in Finfish. Anim. Feed. Sci. Technol. 2007, 138, 118–136. [Google Scholar] [CrossRef]
- Zlaugotne, B.; Pubule, J.; Blumberga, D. Advantages and Disadvantages of Using More Sustainable Ingredients in Fish Feed. Heliyon 2022, 8, e10527. [Google Scholar] [CrossRef]
- Lomascolo, A.; Uzan-Boukhris, E.; Sigoillot, J.-C.; Fine, F. Rapeseed and Sunflower Meal: A Review on Biotechnology Status and Challenges. Appl. Microbiol. Biotechnol. 2012, 95, 1105–1114. [Google Scholar] [CrossRef]
- Nasopoulou, C.; Zabetakis, I. Benefits of Fish Oil Replacement by Plant Originated Oils in Compounded Fish Feeds. A Review. LWT 2012, 47, 217–224. [Google Scholar] [CrossRef]
- Dixon, R.A. Phytoestrogens. Annu. Rev. Plant Biol. 2004, 55, 225–261. [Google Scholar] [CrossRef]
- Wyse, J.; Latif, S.; Gurusinghe, S.; McCormick, J.; Weston, L.A.; Stephen, C.P. Phytoestrogens: A Review of Their Impacts on Reproductive Physiology and Other Effects upon Grazing Livestock. Animals 2022, 12, 2709. [Google Scholar] [CrossRef]
- Patisaul, H.B. Endocrine Disruption by Dietary Phyto-Oestrogens: Impact on Dimorphic Sexual Systems and Behaviours. Proc. Nutr. Soc. 2017, 76, 130–144. [Google Scholar] [CrossRef] [PubMed]
- Delbes, G.; Blázquez, M.; Fernandino, J.I.; Grigorova, P.; Hales, B.F.; Metcalfe, C.; Navarro-Martín, L.; Parent, L.; Robaire, B.; Rwigemera, A.; et al. Effects of Endocrine Disrupting Chemicals on Gonad Development: Mechanistic Insights from Fish and Mammals. Environ. Res. 2022, 204, 112040. [Google Scholar] [CrossRef] [PubMed]
- Green, C.C.; Kelly, A.M. Effects of the Estrogen Mimic Genistein as a Dietary Component on Sex Differentiation and Ethoxyresorufin-O-Deethylase (EROD) Activity in Channel Catfish (Ictalurus punctatus). Fish Physiol. Biochem. 2009, 35, 377–384. [Google Scholar] [CrossRef]
- Ishibashi, H.; Kobayashi, M.; Koshiishi, T.; Moriwaki, T.; Tachibana, K.; Tsuchimoto, M.; Soyano, K.; Iguchi, T.; Mori, C.; Arizono, K. Induction of Plasma Vitellogenin Synthesis by the Commercial Fish Diets in Male Goldfish (Carassius auratus) and Dietary Phytoestrogens. J. Health Sci. 2002, 48, 427–434. [Google Scholar] [CrossRef]
- Beresford, N.; Brian, J.V.; Runnalls, T.J.; Sumpter, J.P.; Jobling, S. Estrogenic Activity of Tropical Fish Food Can Alter Baseline Vitellogenin Concentrations in Male Fathead Minnow (Pimephales promelas). Environ. Toxicol. Chem. 2011, 30, 1139–1145. [Google Scholar] [CrossRef]
- Kiparissis, Y.; Balch, G.C.; Metcalfe, T.L.; Metcalfe, C.D. Effects of the Isoflavones Genistein and Equol on the Gonadal Development of Japanese Medaka Oryzias latipes. Environ. Health Perspect. 2003, 111, 1158–1163. [Google Scholar] [CrossRef] [PubMed]
- Bennetau-Pelissero, C.; Breton, B.B.; Bennetau, B.; Corraze, G.; Le Menn, F.; Davail-Cuisset, B.; Helou, C.; Kaushik, S.J. Effect of Genistein-Enriched Diets on the Endocrine Process of Gametogenesis and on Reproduction Efficiency of the Rainbow Trout Oncorhynchus mykiss. Gen. Comp. Endocrinol. 2001, 121, 173–187. [Google Scholar] [CrossRef]
- Pastore, M.R.; Negrato, E.; Poltronieri, C.; Barion, G.; Messina, M.; Tulli, F.; Ballarin, C.; Maccatrozzo, L.; Radaelli, G.; Bertotto, D. Effects of Dietary Soy Isoflavones on Estrogenic Activity, Cortisol Level, Health and Growth in Rainbow Trout, Oncorhynchus mykiss. Aquac. Res. 2018, 49, 1469–1479. [Google Scholar] [CrossRef]
- El-Sayed, A.-F.M.; Abdel-Aziz, E.-S.H.; Abdel-Ghani, H.M. Effects of Phytoestrogens on Sex Reversal of Nile Tilapia (Oreochromis niloticus) Larvae Fed Diets Treated with 17α-Methyltestosterone. Aquaculture 2012, 360–361, 58–63. [Google Scholar] [CrossRef]
- Jorge, T.F.; Mata, A.T.; António, C. Mass Spectrometry as a Quantitative Tool in Plant Metabolomics. Philos. Trans. R. Soc. A 2016, 374, 20150370. [Google Scholar] [CrossRef]
- Mashabela, M.D.; Masamba, P.; Kappo, A.P. Metabolomics and Chemoinformatics in Agricultural Biotechnology Research: Complementary Probes in Unravelling New Metabolites for Crop Improvement. Biology 2022, 11, 1156. [Google Scholar] [CrossRef] [PubMed]
- Shen, S.; Zhan, C.; Yang, C.; Fernie, A.R.; Luo, J. Metabolomics-Centered Mining of Plant Metabolic Diversity and Function: Past Decade and Future Perspectives. Mol. Plant 2023, 16, 43–63. [Google Scholar] [CrossRef]
- Blaise, B.J.; Correia, G.D.S.; Haggart, G.A.; Surowiec, I.; Sands, C.; Lewis, M.R.; Pearce, J.T.M.; Trygg, J.; Nicholson, J.K.; Holmes, E.; et al. Statistical Analysis in Metabolic Phenotyping. Nat. Protoc. 2021, 16, 4299–4326. [Google Scholar] [CrossRef]
- Xia, J.; Wishart, D.S. Web-Based Inference of Biological Patterns, Functions and Pathways from Metabolomic Data Using MetaboAnalyst. Nat. Protoc. 2011, 6, 743–760. [Google Scholar] [CrossRef] [PubMed]
- Blicharski, T.; Oniszczuk, A. Extraction Methods for the Isolation of Isoflavonoids from Plant Material. Open Chem. 2017, 15, 34–45. [Google Scholar] [CrossRef]
- Pizzutti, I.R.; de Kok, A.; Hiemstra, M.; Wickert, C.; Prestes, O.D. Method Validation and Comparison of Acetonitrile and Acetone Extraction for the Analysis of 169 Pesticides in Soya Grain by Liquid Chromatography–Tandem Mass Spectrometry. J. Chromatogr. A 2009, 1216, 4539–4552. [Google Scholar] [CrossRef]
- Bustamante-Rangel, M.; Delgado-Zamarreño, M.M.; Pérez-Martín, L.; Carabias-Martínez, R. QuEChERS Method for the Extraction of Isoflavones from Soy-Based Foods before Determination by Capillary Electrophoresis-Electrospray Ionization-Mass Spectrometry. Microchem. J. 2013, 108, 203–209. [Google Scholar] [CrossRef]
- Bustamante-Rangel, M.; Pérez-Martín, L.; Delgado-Zamarreño, M.M. Comparative Study of the Methodology Used in the Extraction of Isoflavones from Legumes Applying a Modified QuEChERS Approach: Influence of Different Methods Used for Extracting Isoflavones. Phytochem. Anal. 2014, 25, 170–177. [Google Scholar] [CrossRef] [PubMed]
- Bustamante-Rangel, M.; Delgado-Zamarreño, M.M.; Pérez-Martín, L.; Rodríguez-Gonzalo, E.; Domínguez-Álvarez, J. Analysis of Isoflavones in Foods: Analysis of Isoflavones in Foods. Compr. Rev. Food Sci. Food Saf. 2018, 17, 391–411. [Google Scholar] [CrossRef]
- Perestrelo, R.; Silva, P.; Porto-Figueira, P.; Pereira, J.A.M.; Silva, C.; Medina, S.; Câmara, J.S. QuEChERS-Fundamentals, Relevant Improvements, Applications and Future Trends. Anal. Chim. Acta 2019, 1070, 1–28. [Google Scholar] [CrossRef]
- Watson, A.M.; Napolitano, M.P.; Schock, T.B.; Bowden, J.A.; Frost, J.; Yost, J.; Denson, M.R. Evaluation of Graded Levels of Soy Oil as a Fish Oil Replacement in High Soy Protein Feeds for Juvenile Red Drum, Sciaenops ocellatus. Aquaculture 2020, 529, 735627. [Google Scholar] [CrossRef] [PubMed]
- Casado, N.; Morante-Zarcero, S.; Sierra, I. Application of the QuEChERS Strategy as a Useful Sample Preparation Tool for the Multiresidue Determination of Pyrrolizidine Alkaloids in Food and Feed Samples: A Critical Overview. Appl. Sci. 2022, 12, 4325. [Google Scholar] [CrossRef]
- Myrtsi, E.D.; Koulocheri, S.D.; Haroutounian, S.A. A Novel Method for the Efficient Simultaneous Quantification of 67 Phytoestrogens in Plants and Foodstuffs. Foods, 2023; under review. [Google Scholar]
- Dou, X.; Zhang, L.; Wang, X.; Yang, R.; Wang, X.; Ma, F.; Yu, L.; Mao, J.; Li, H.; Wang, X.; et al. Identification and Validation of Metabolic Markers for Adulteration Detection of Edible Oils Using Metabolic Networks. Metabolites 2020, 10, 85. [Google Scholar] [CrossRef]
- Nehmeh, M.; Rodriguez-Donis, I.; Cavaco-Soares, A.; Evon, P.; Gerbaud, V.; Thiebaud-Roux, S. Bio-Refinery of Oilseeds: Oil Extraction, Secondary Metabolites Separation towards Protein Meal Valorisation—A Review. Processes 2022, 10, 841. [Google Scholar] [CrossRef]
- Zhao, X.; Ma, F.; Li, P.; Li, G.; Zhang, L.; Zhang, Q.; Zhang, W.; Wang, X. Simultaneous Determination of Isoflavones and Resveratrols for Adulteration Detection of Soybean and Peanut Oils by Mixed-Mode SPE LC–MS/MS. Food Chem. 2015, 176, 465–471. [Google Scholar] [CrossRef]
- Azam, M.; Zhang, S.; Huai, Y.; Abdelghany, A.M.; Shaibu, A.S.; Qi, J.; Feng, Y.; Liu, Y.; Li, J.; Qiu, L.; et al. Identification of Genes for Seed Isoflavones Based on Bulk Segregant Analysis Sequencing in Soybean Natural Population. Theor. Appl. Genet. 2023, 136, 13. [Google Scholar] [CrossRef]
- Bian, X.; Zhuang, X.; Xing, J.; Liu, S.; Liu, Z.; Song, F. Native Mass Spectrometry Coupled to Spectroscopic Methods to Investigate the Effect of Soybean Isoflavones on Structural Stability and Aggregation of Zinc Deficient and Metal-Free Superoxide Dismutase. Molecules 2022, 27, 7303. [Google Scholar] [CrossRef]
- Gómez, J.D.; Vital, C.E.; Oliveira, M.G.A.; Ramos, H.J.O. Broad Range Flavonoid Profiling by LC/MS of Soybean Genotypes Contrasting for Resistance to Anticarsia gemmatalis (Lepidoptera: Noctuidae). PLoS ONE 2018, 13, e0205010. [Google Scholar] [CrossRef]
- Jung, W.; Yu, O.; Lau, S.-M.C.; O’Keefe, D.P.; Odell, J.; Fader, G.; McGonigle, B. Identification and Expression of Isoflavone Synthase, the Key Enzyme for Biosynthesis of Isoflavones in Legumes. Nat. Biotechnol. 2000, 18, 208–212. [Google Scholar] [CrossRef]
- Kape, R.; Parniske, M.; Brandt, S.; Werner, D. Isoliquiritigenin, a Strong Nod Gene- and Glyceollin Resistance-Inducing Flavonoid from Soybean Root Exudate. Appl. Environ. Microbiol. 1992, 58, 1705–1710. [Google Scholar] [CrossRef]
- Silva, L.R.; Pereira, M.J.; Azevedo, J.; Gonçalves, R.F.; Valentão, P.; de Pinho, P.G.; Andrade, P.B. Glycine max (L.) Merr., Vigna radiata L. and Medicago sativa L. Sprouts: A Natural Source of Bioactive Compounds. Food Res. Int. 2013, 50, 167–175. [Google Scholar] [CrossRef]
- Ross, K.A.; Beta, T.; Arntfield, S.D. A Comparative Study on the Phenolic Acids Identified and Quantified in Dry Beans Using HPLC as Affected by Different Extraction and Hydrolysis Methods. Food Chem. 2009, 113, 336–344. [Google Scholar] [CrossRef]
- Hutabarat, L.S.; Greenfield, H.; Mulholland, M. Quantitative Determination of Isoflavones and Coumestrol in Soybean by Column Liquid Chromatography. J. Chromatogr. A 2000, 886, 55–63. [Google Scholar] [CrossRef]
- Yin, N.-W.; Wang, S.-X.; Jia, L.-D.; Zhu, M.-C.; Yang, J.; Zhou, B.-J.; Yin, J.-M.; Lu, K.; Wang, R.; Li, J.-N.; et al. Identification and Characterization of Major Constituents in Different-Colored Rapeseed Petals by UPLC–HESI-MS/MS. J. Agric. Food Chem. 2019, 67, 11053–11065. [Google Scholar] [CrossRef] [PubMed]
- Le, T.T.; Framboisier, X.; Aymes, A.; Ropars, A.; Frippiat, J.-P.; Kapel, R. Identification and Capture of Phenolic Compounds from a Rapeseed Meal Protein Isolate Production Process By-Product by Macroporous Resin and Valorization Their Antioxidant Properties. Molecules 2021, 26, 5853. [Google Scholar] [CrossRef]
- Quinn, L.; Gray, S.G.; Meaney, S.; Finn, S.; Kenny, O.; Hayes, M. Sinapinic and Protocatechuic Acids Found in Rapeseed: Isolation, Characterisation and Potential Benefits for Human Health as Functional Food Ingredients. Ir. J. Agric. Food Res. 2017, 56, 104–119. [Google Scholar] [CrossRef]
- Pedrosa, M.M.; Muzquiz, M.; Garcia-Vallejo, C.; Burbano, C.; Cuadrado, C.; Ayet, G.; Robredo, L.M. Determination of Caffeic and Chlorogenic Acids and Their Derivatives in Different Sunflower Seeds. J. Sci. Food Agric. 2000, 80, 459–464. [Google Scholar] [CrossRef]
- Gai, F.; Karamać, M.; Janiak, M.A.; Amarowicz, R.; Peiretti, P.G. Sunflower (Helianthus annuus L.) Plants at Various Growth Stages Subjected to Extraction—Comparison of the Antioxidant Activity and Phenolic Profile. Antioxidants 2020, 9, 535. [Google Scholar] [CrossRef]
- Zilic, S.; Maksimovic-Dragisic, J.; Maksimovic, V.; Maksimovic, M.; Basic, Z.; Crevar, M.; Stankovic, G. The Content of Antioxidants in Sunflower Seed and Kernel. Helia 2010, 33, 75–84. [Google Scholar] [CrossRef]
- Amakura, Y.; Yoshimura, M.; Yamakami, S.; Yoshida, T. Isolation of Phenolic Constituents and Characterization of Antioxidant Markers from Sunflower (Helianthus annuus) Seed Extract. Phytochem. Lett. 2013, 6, 302–305. [Google Scholar] [CrossRef]
- Abdalla, A.A.A.; Yagi, S.; Abdallah, A.H.; Abdalla, M.; Sinan, K.I.; Zengin, G. Phenolic Profile, Antioxidant and Enzyme Inhibition Properties of Seed Methanolic Extract of Seven New Sunflower Lines: From Fields to Industrial Applications. Process Biochem. 2021, 111, 53–61. [Google Scholar] [CrossRef]
- Guo, S.; Ge, Y.; Na Jom, K. A Review of Phytochemistry, Metabolite Changes, and Medicinal Uses of the Common Sunflower Seed and Sprouts (Helianthus annuus L.). Chem. Cent. J. 2017, 11, 95. [Google Scholar] [CrossRef] [PubMed]
- Kuhnle, G.G.C.; Dell’Aquila, C.; Aspinall, S.M.; Runswick, S.A.; Mulligan, A.A.; Bingham, S.A. Phytoestrogen Content of Cereals and Cereal-Based Foods Consumed in the UK. Nutr. Cancer 2009, 61, 302–309. [Google Scholar] [CrossRef] [PubMed]
- Gammoh, S.; Alu’datt, M.H.; Alhamad, M.N.; Rababah, T.; Ereifej, K.; Almajwal, A.; Ammari, Z.A.; Al Khateeb, W.; Hussein, N.M. Characterization of Phenolic Compounds Extracted from Wheat Protein Fractions Using High-Performance Liquid Chromatography/Liquid Chromatography Mass Spectrometry in Relation to Anti-Allergenic, Anti-Oxidant, Anti-Hypertension, and Anti-Diabetic Properties. Int. J. Food Prop. 2017, 20, 2383–2395. [Google Scholar] [CrossRef]





| Disclaimer/Publisher’s Note: The statements, opinions and data contained in all publications are solely those of the individual author(s) and contributor(s) and not of MDPI and/or the editor(s). MDPI and/or the editor(s) disclaim responsibility for any injury to people or property resulting from any ideas, methods, instructions or products referred to in the content. | 
© 2023 by the authors. Licensee MDPI, Basel, Switzerland. This article is an open access article distributed under the terms and conditions of the Creative Commons Attribution (CC BY) license (https://creativecommons.org/licenses/by/4.0/).
Share and Cite
Pavlopoulos, D.T.; Myrtsi, E.D.; Tryfinopoulou, P.; Iliopoulos, V.; Koulocheri, S.D.; Haroutounian, S.A. Phytoestrogens as Biomarkers of Plant Raw Materials Used for Fish Feed Production. Molecules 2023, 28, 3623. https://doi.org/10.3390/molecules28083623
Pavlopoulos DT, Myrtsi ED, Tryfinopoulou P, Iliopoulos V, Koulocheri SD, Haroutounian SA. Phytoestrogens as Biomarkers of Plant Raw Materials Used for Fish Feed Production. Molecules. 2023; 28(8):3623. https://doi.org/10.3390/molecules28083623
Chicago/Turabian StylePavlopoulos, Dionysios T., Eleni D. Myrtsi, Paschalitsa Tryfinopoulou, Vasilios Iliopoulos, Sofia D. Koulocheri, and Serkos A. Haroutounian. 2023. "Phytoestrogens as Biomarkers of Plant Raw Materials Used for Fish Feed Production" Molecules 28, no. 8: 3623. https://doi.org/10.3390/molecules28083623
APA StylePavlopoulos, D. T., Myrtsi, E. D., Tryfinopoulou, P., Iliopoulos, V., Koulocheri, S. D., & Haroutounian, S. A. (2023). Phytoestrogens as Biomarkers of Plant Raw Materials Used for Fish Feed Production. Molecules, 28(8), 3623. https://doi.org/10.3390/molecules28083623
 
        




