Secondary Metabolites from Dendrobium nobile and Their Activities Induce Metabolites Apoptosis in OSC-19 Cells
Abstract
1. Introduction
2. Results and Discussion
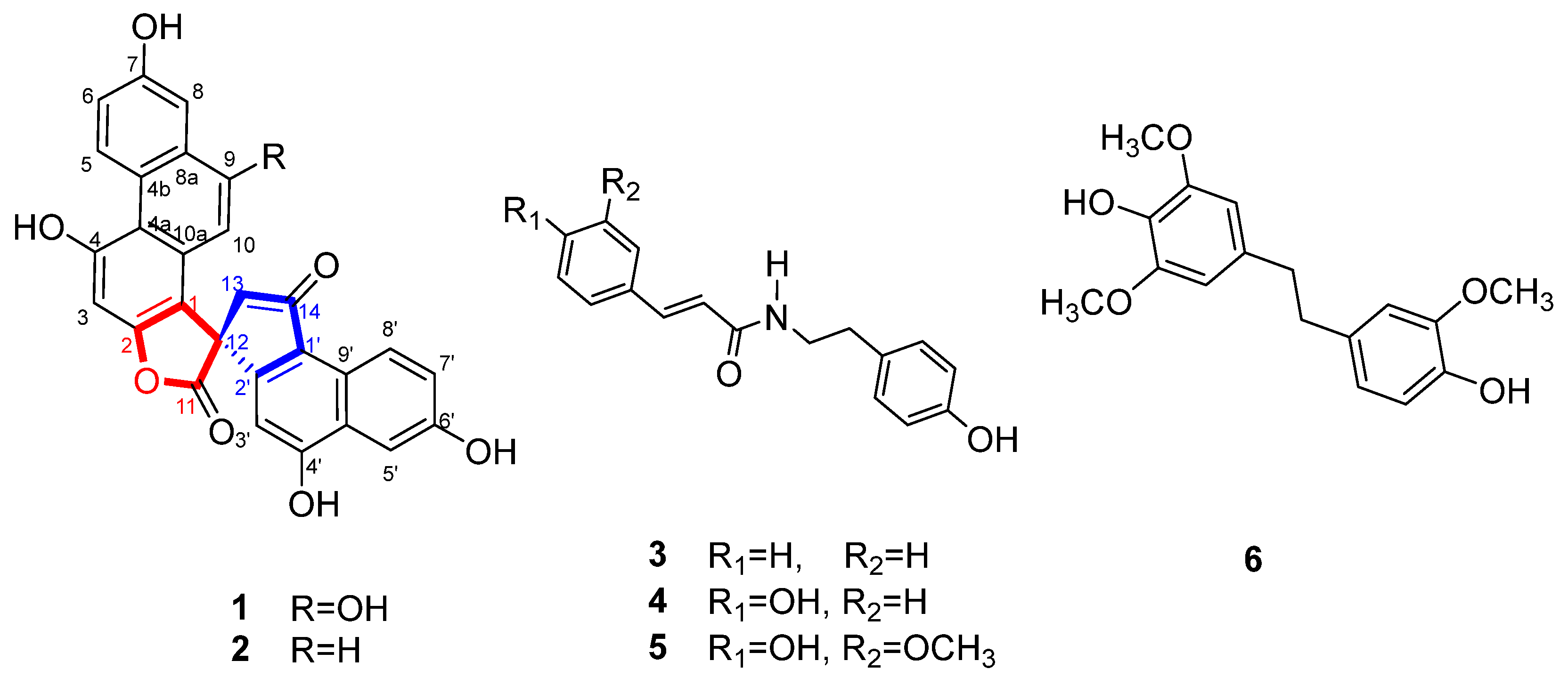
2.1. Isolation and Structure Elucidation
2.2. Effect of Compounds on Proliferation Activity in OSC-19
2.3. Moscatilin Inhibits the Migration of Tongue Cancer Cells
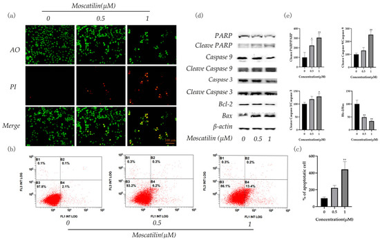
2.4. Apoptosis of Tongue Cancer Cells Induced by Moscatilin
2.5. Moscatilin Induces Apoptosis through MAPK Signaling Pathway
3. Materials and Methods
3.1. Reagents and Materials
3.2. Plant Material
3.3. Extraction and Purification of Compounds 1–6
3.4. Cell Viability Assay
3.5. Migration Assay
3.6. Apoptosis Assessment by AO/PI Staining
3.7. Annexin V-FITC/PI Assay for Apoptosis
3.8. Western Blot Analysis
3.9. Statistical Analysis
4. Conclusions
Supplementary Materials
Author Contributions
Funding
Institutional Review Board Statement
Informed Consent Statement
Data Availability Statement
Conflicts of Interest
Sample Availability
References
- Farhood, Z.; Simpson, M.; Ward, G.M.; Walker, R.J.; Osazuwa-Peters, N. Does anatomic subsite influence oral cavity cancer mortality? A SEER database analysis. Laryngoscope 2019, 129, 1400–1406. [Google Scholar] [CrossRef] [PubMed]
- Chen, H.-H.; Huang, Y.; Huang, J.; Lin, L.-Z.; Wei, G. Gigantol attenuates the proliferation of human liver cancer HepG2 cells through the PI3K/Akt/NF-κB signaling pathway. Oncol. Rep. 2017, 37, 865–870. [Google Scholar] [CrossRef]
- Deneuve, S.; Pérol, O.; Dantony, E.; Guizard, A.; Bossard, N.; Virard, F.; Fervers, B.; Registries, F.N. Diverging incidence trends of oral tongue cancer compared to other head and neck cancers in young adults in France. Int. J. Cancer 2022, 150, 1301–1309. [Google Scholar] [CrossRef] [PubMed]
- Khawaja, S.N.; Jamshed, A.; Hussain, R.T. Prevalence of pain in oral cancer: A retrospective study. Oral Dis. 2021, 27, 1806–1812. [Google Scholar] [CrossRef] [PubMed]
- Cohen Goldemberg, D.; de Araújo, L.H.D.; Antunes, H.; de Melo, A.C.; Thuler, L.C.S. Tongue cancer epidemiology in Brazil: Incidence, morbidity and mortality. Head Neck 2018, 40, 1834–1844. [Google Scholar] [CrossRef] [PubMed]
- Sha, W.L.; Luo, J.Y. Study of the Chinese drug shi-hu (Dendrobium). I. Investigation of botanical origin and the drug (author’s transl). Acta Pharmacol. Sin. 1980, 15, 351–357. [Google Scholar]
- Zhou, X.M.; Zheng, C.J.; Gan, L.; Chen, G.; Zhang, X.-P.; Song, X.-P.; Li, G.-N.; Sun, C.-G. Bioactive phenanthrene and bibenzyl derivatives from the stems of Dendrobium nobile. J. Nat. Prod. 2016, 79, 1791–1797. [Google Scholar] [CrossRef] [PubMed]
- Xiao, S.-J.; Liu, Z.; Zhang, M.-S.; Chen, Y.-Z.; Nie, X.-Q.; Zhang, J.-Y.; He, Y.; Shi, J.-S. A new bibenzyl compound from Dendrobium nobile. Acta Pharmacol. Sin. 2016, 51, 1117–1120. [Google Scholar]
- Ye, Q.; Zhao, W. New alloaromadendrane, cadinene and cyclocopacamphane type sesquiterpene derivatives and bibenzyls from Dendrobium nobile. Planta Med. 2002, 68, 723–729. [Google Scholar] [CrossRef]
- Wang, P.; Chen, X.; Wang, H.; Huang, S.; Cai, C.; Yuan, J.; Zhu, G.; Xu, X.; Mei, W.; Dai, H. Four New Picrotoxane-type sesquiterpenes from Dendrobium nobile Lindl. Front. Chem. 2019, 7, 812. [Google Scholar] [CrossRef]
- Wang, P.; Chen, X.; Cai, C.-H.; Kong, F.-D.; Huang, S.-Z.; Yuan, J.-Z.; Xu, X.-L.; Mei, W.-L.; Dai, H.-F. A new picrotoxane-type sesquiterpene from Dendrobium nobile Lindl. Nat. Prod. Res. 2022, 36, 2112–2117. [Google Scholar] [CrossRef]
- Hedman, K.; Leander, K. Studies on orchidaceae alkaloids. XXVII. Quaternary salts of the dendrobine type from Dendrobium nobile Lindl. Acta Chem. Scand. 1972, 26, 3177–3180. [Google Scholar] [CrossRef]
- Zhang, M.-S.; Linghu, L.; Wang, G.; He, Y.; Sun, C.-X.; Xiao, S.-J. Dendrobine-type alkaloids from Dendrobium nobile. Nat. Prod. Res. 2022, 36, 5393–5399. [Google Scholar] [CrossRef]
- Huang, J.; Liu, C.; Duan, S.; Lin, J.; Luo, Y.; Tao, S.; Xing, S.; Zhang, X.; Du, H.; Wang, H.; et al. Gigantol inhibits proliferation and enhances DDP-induced apoptosis in breast-cancer cells by downregulating the PI3K/Akt/mTOR signaling pathway. Life Sci. 2021, 274, 119354. [Google Scholar] [CrossRef]
- Li, S.; Li, H.; Yin, D.; Xue, X.; Chen, X.; Li, X.; Li, J.; Yi, Y. Effect of gigantol on the proliferation of hepatocellular carcinoma cells tested by a network-based pharmacological approach and experiments. Front. Biosci. 2022, 27, 25. [Google Scholar] [CrossRef]
- Yang, L.; Qin, L.-H.; Bligh, S.W.; Bashall, A.; Zhang, C.; Zhang, M.; Wang, Z.-T.; Xu, L.-S. A new phenanthrene with a spirolactone from Dendrobium chrysanthum and its anti-inflammatory activities. Bioorgan. Med. Chem. 2006, 14, 3496–3501. [Google Scholar] [CrossRef]
- He, X.; Yang, J.; Qiu, L.; Feng, D.; Ju, F.; Tan, L.; Li, Y.-Z.; Gu, Y.-C.; Zhang, Z.; Guo, D.-L.; et al. Thiodiketopiperazines produced by Penicillium crustosum and their activities to promote gastrointestinal motility. Molecules 2019, 24, 299. [Google Scholar] [CrossRef]
- Ju, F.; Kuang, Q.-X.; Li, Q.; Huang, L.-J.; Guo, W.; Gong, L.; Dai, Y.; Wang, L.-X.; Gu, Y.; Wang, D.; et al. Aureonitol analogues and orsellinic acid esters isolated from Chaetomium elatum and Their Antineuroinflammatory Activity. J. Nat. Prod. 2021, 84, 3044–3054. [Google Scholar] [CrossRef]
- Daifang, W.; Gui-xin, C.; Ningyi, Z.; Ting, Z.; Hong, X. Study on chemical constituents in stems of Dendrobium nobile. Chin. Tradit. Herb. Drugs 2012, 43, 1492–1495. [Google Scholar]
- Li, L.-H.; Ren, F.-Z.; Chen, S.-H.; Gao, Y. New homoisoflavanones from Polygonatum odoratum (Mill.) Druce. Acta Pharmacol. Sin. 2009, 44, 764–767. [Google Scholar]
- Li, M.; Hirata, Y.; Xu, G.J.; Niwa, M.; Wu, H.M. Studies on the chemical constituents of dendrobium loddigesii rolfe. Acta Pharmacol. Sin. 1991, 26, 307–310. [Google Scholar]
- Lay, M.M.; Karsani, S.A.; Malek, S.N. 1-(2,6-dihydroxy-4-methoxyphenyl)-2-(4-hydroxyphenyl) ethanone-induced cell cycle arrest in G (1)/G (0) in HT-29 cells human colon adenocarcinoma cells. Int. J. Mol. Sci. 2014, 15, 468–483. [Google Scholar] [CrossRef]
- Papadopoulos, F.; Isihou, R.; Alexiou, G.A.; Tsalios, T.; Vartholomatos, E.; Markopoulos, G.S.; Sioka, C.; Tsekeris, P.; Kyritsis, A.P.; Galani, V. Haloperidol induced cell cycle arrest and apoptosis in glioblastoma cells. Biomedicines 2020, 8, 595. [Google Scholar] [CrossRef]
- Liu, F.; Lin, S.; Zhang, C.; Ma, J.-H.; Han, Z.; Jia, F.-J.; Xie, W.; Li, X. The novel nature microtubule inhibitor ivalin induces G2/M arrest and apoptosis in human hepatocellular carcinoma SMMC-7721 cells in vitro. Medicina 2019, 55, 470. [Google Scholar] [CrossRef]
- Josifovska, N.; Albert, R.; Nagymihály, R.; Lytvynchuk, L.; Moe, M.; Kaarniranta, K.; Veréb, Z.; Petrovski, G. Resveratrol as inducer of autophagy, pro-survival, and anti-inflammatory stimuli in cultured human RPE cells. Int. J. Mol. Sci. 2020, 21, 813. [Google Scholar] [CrossRef]







| No. | 1 | 2 | ||
|---|---|---|---|---|
| δC | δH | δC | δH | |
| 1 | 112.1 | 114.4 | ||
| 2 | 158.6 | 159.0 | ||
| 3 | 95.3 | 7.01, s | 97.9 | 7.22, overlapped |
| 4 | 152.3 | 152.1 | ||
| 4a | 113.8 | 118.3 | ||
| 4b | 127.1 | 125.7 | ||
| 5 | 130.8 | 9.68, d, 9.4 | 130.7 | 9.69, d, 9.2 |
| 6 | 118.3 | 7.24, dd. 9.4, 2.8 | 118.1 | 7.22, overlapped |
| 7 | 155.9 | 156.0 | ||
| 8 | 106.9 | 7.68, d, 2.8 | 112.5 | 7.22, overlapped |
| 8a | 128.2 | 134.3 | ||
| 9 | 153.7 | 130.6 | 7.50, d, 9.0 | |
| 10 | 100.3 | 6.40, s | 121.2 | 7.00, d, 9.0 |
| 10a | 131.1 | 129.6 | ||
| 1′ | 124.6 | 123.9 | ||
| 2′ | 156.8 | 157.1 | ||
| 3′ | 103.7 | 6.39, s | 103.7 | |
| 4′ | 160.9 | 162.0 | ||
| 5′ | 106.4 | 7.66, d, 2.6 | 106.5 | 7.67, br. s |
| 6′ | 157.2 | 157.1 | ||
| 7′ | 122.2 | 7.45, dd, 9.0, 2.6 | 122.2 | 7.45, br. d, 9.0 |
| 8′ | 126.7 | 9.11, d, 9.0 | 126.6 | 9.12, d, 9.0 |
| 9′ | 125.9 | 125.8 | ||
| 10′ | 128.1 | 128.4 | ||
| 11′ | 179.3 | 179.3 | ||
| 12′ | 54.1 | 54.0 | ||
| 13′ | 47.9 | 3.23, d, 18.5; 3.36, d, 18.5 | 48.7 | 3.32, d, 18.5; 3.39, d, 18.5 |
| 14′ | 201.1 | 201.0 |
Disclaimer/Publisher’s Note: The statements, opinions and data contained in all publications are solely those of the individual author(s) and contributor(s) and not of MDPI and/or the editor(s). MDPI and/or the editor(s) disclaim responsibility for any injury to people or property resulting from any ideas, methods, instructions or products referred to in the content. |
© 2023 by the authors. Licensee MDPI, Basel, Switzerland. This article is an open access article distributed under the terms and conditions of the Creative Commons Attribution (CC BY) license (https://creativecommons.org/licenses/by/4.0/).
Share and Cite
Meng, Y.; Zhang, M.; Fang, Y.; Yang, J.; Dong, M.; Sun, C.; Xiao, S. Secondary Metabolites from Dendrobium nobile and Their Activities Induce Metabolites Apoptosis in OSC-19 Cells. Molecules 2023, 28, 3423. https://doi.org/10.3390/molecules28083423
Meng Y, Zhang M, Fang Y, Yang J, Dong M, Sun C, Xiao S. Secondary Metabolites from Dendrobium nobile and Their Activities Induce Metabolites Apoptosis in OSC-19 Cells. Molecules. 2023; 28(8):3423. https://doi.org/10.3390/molecules28083423
Chicago/Turabian StyleMeng, Yufan, Maosheng Zhang, Yike Fang, Jianwen Yang, Minjian Dong, Chengxin Sun, and Shiji Xiao. 2023. "Secondary Metabolites from Dendrobium nobile and Their Activities Induce Metabolites Apoptosis in OSC-19 Cells" Molecules 28, no. 8: 3423. https://doi.org/10.3390/molecules28083423
APA StyleMeng, Y., Zhang, M., Fang, Y., Yang, J., Dong, M., Sun, C., & Xiao, S. (2023). Secondary Metabolites from Dendrobium nobile and Their Activities Induce Metabolites Apoptosis in OSC-19 Cells. Molecules, 28(8), 3423. https://doi.org/10.3390/molecules28083423

