Abstract
Panax ginseng (P. ginseng), the dried root and rhizome of P. ginseng C. A. Meyer, is widely used in many fields as dietary supplements and medicine. To characterize the chemical constituents in P. ginseng cultivated in different growth environments, a UPLC-TOF-MS method was established for qualitative analysis. Four hundred and eight ginsenosides, including 81 new compounds, were characterized in P. ginseng from different regions. Among the detected compounds, 361 ginsenosides were recognized in P. ginseng cultivated in the region of Monsoon Climate of Medium Latitudes, possessing the largest amount of ginsenosides in all samples. Furthermore, 41 ginsenosides in 12 batches of P. ginsengs were quantified with a UPLC-MRM-MS method, and P. ginsengs from different regions were distinguished via chemometric analysis. This study showed that the different environments have a greater influence on P. ginseng, which laid a foundation for further quality control of the herb.
1. Introduction
Ginseng, mainly cultured in Northeast Asia, usually refers to the dried root and rhizome of P. ginseng C. A. Meyer (P. ginseng) [1], and it has been regarded as one of the greatest elixirs in China for centuries. Due to its efficacy and lower adverse effects, P. ginseng is popular in many countries around the world. As a commonly used functional food, dietary supplement and drug in clinical worldwide [2,3,4,5], ginseng has a variety of beneficial effects, such as anti-aging, anti-cancer, anti-diabetes, immunomodulation, neuromodulation [6,7,8,9,10], antiatherosclerosis [11,12], neuroprotection [13,14,15,16], anti-inflammation [17], anti-melanin [18], and treatment of chronic obstructive pulmonary disease [19] and organ fibrosis [20,21]. Thus, it is important to define the kinds and contents of active ingredients in P. ginseng. Due to the chemical diversity in Chinese herbal medicine, accurate analysis of these metabolites is still a great challenge. Benefiting from advanced liquid chromatography (LC) coupled with mass spectrometry (MS) technology, a novel method was used to characterize and quantitatively analyze ginsenosides in P. ginseng from different growth environments.
Wild and cultivated P. ginseng traditionally grow in a limited area of monsoon climate of medium latitudes (127° E–128° E, 41° N–42° N). Nowadays, the cultivation areas of P. ginseng are widespread and have expanded to other areas, such as the subtropical monsoon climate area. In recent years, P. ginseng has been widely invested because of the continuous expansion of ginseng cultivation areas and the increasing status of ginseng in medicinal herbs. However, not all regions can provide a high-quality environment for the growth of ginseng; the expansion of cultivation regions without choice is obviously unscientific. Different latitudes and longitudes receive different light, moisture, and temperature, which may result in the diversity of metabolites in P. ginseng grown in different regions, especially in areas with large climate and terrain differences.
Ginsenosides are the representative compounds of P. ginseng. The Chinese Pharmacopoeia uses ginsenosides as indicators to evaluate the quality of P. ginseng, which suggests the importance of ginsenosides in P. ginseng quality control. Currently, more than 200 ginsenosides have been reported, which were divided into four categories: protopanaxadiol (PPD), protopanaxatriol (PPT), oleanolic acid (OA), and pseudo (PG) types [22,23]. However, the market today is popular with P. ginseng from many sources, and their prices are very different. This may be attributed to the ginsenosides in P. ginseng [24]. Therefore, it is of great significance and urgency to investigate the chemical constituents of P. ginseng and their correlation with the quality of the drug in different regions. A precise targeted and untargeted research on ginsenosides was operated in this study.
Benefiting from modern technology, high-resolution mass spectrometry, such as Quadrupole Time of Flight (Q-TOF), has been maturely applied to the non-targeted study of metabolites without reference [25,26,27,28,29]. In addition, liquid chromatography-electrospray ionization triple-quadrupole tandem mass spectrometry (LC-ESI-QQQ-MS/MS) coupled with multiple reaction monitoring (MRM) is also a mature technique for marker-targeted quantitative analysis [30,31]. However, there are few overall studies on targeting and non-targeting of metabolites at the same time, resulting in the inability to fully reveal the characteristics of a particular medicinal material. Hence, a rapid and sensitive UPLC-TOF-MS/MS combined UFLC-ESI-MS/MS method for the targeting, and non-targeting analysis of ginsenosides was established to explore the discrepancy of the metabolites of P. ginseng from different latitudes and longitudes [24].
Consequently, the aim of this study was to combine non-targeted and targeted methods for metabolite characterization and quantitatively analyze P. ginseng from different latitudes and longitudes. For non-targeted analysis, the aglycons, glycosyl or acyl groups of these ginsenosides were identified by the retention time, precursor ion, and fragment ions of each compound. Then, the deduced molecular formula was searched in the SCI-Finder database. Totally 408 ginsenosides were identified from different P. ginseng samples and 81 potential new ginsenosides were identified. For targeted analysis, 41 ginsenoside markers in four groups of P. ginsengs were quantified by a rapid and accurate UPLC-MS/MS method. Furthermore, multivariate statistical methods were used for quantitative analysis, aiming to distinguish ginseng from different geographical locations by ginsenosides. The results showed that the Latitudes and longitudes have an important effect on the chemical constituents’ composition and content of P. ginseng.
2. Results and Discussion
2.1. Analysis of Untargeted Potential Metabolites
A total of 408 ginsenosides, including 81 new potential compounds, were detected in the four groups of P. ginseng. MS/MS data of the new and known ginsenosides are separately shown in Tables S1 and S2 [32,33,34,35,36,37,38,39,40,41,42,43,44,45,46]. As shown in Figure S1, up to 16 aglycones derived from protopanaxadiol (PPD), protopanaxatriol (PPT), oleanolic acid (OA), and pseudo-ginsenoside (PG), five glycosyl groups and 17 acyl groups were identified in the 408 ginsenosides. After careful comparison, we found that the references of DEDT (48) and DDT (59) could only be detected in the positive ion mode, while the detection of other ginsenosides was set in the negative mode due to better peak shapes and sensitivity. A total of 153 PPD-type ginsenosides, 210 PPT-type ginsenosides, 9 PPD or PPT-type ginsenosides, 13 OA-type ginsenosides, and 29 PG-type ginsenosides were detected and identified from all samples cultivated in the four areas. The PPD-type and PPT-type ginsenosides account for the largest proportion of ginsenosides in our research, similar to relevant studies on P. ginseng [22]. The 81 new ginsenosides were recognized and divided into four types: 41 PPT-type ginsenosides, 29 PPD-type ginsenosides, 4 PG-type ginsenosides, 1 OA-type ginsenosides, and six ginsenosides that could not be accurately determined as PPD or PPT-types. The structural classification of the 81 new ginsenosides is shown in Figure 1.
Figure 1.
Schematic structures of the 81 new ginsenosides.
2.2. The Fragmentation Regularity of Untargeted Potential Metabolites
As shown in Figure S1. PPD1-A is the aglycone of protopanaxadiol ginsenosides, while PPD1-B is the isomer of PPD1-A with C20–22 dehydration and C25 hydroxylation that shares the same ion with PPD1-A at m/z (459). The remaining PPD types are the compounds with side chain changes of PPD. PPD2-A and PPD2-B are C20–C22-dehydrated compounds of PPD1-A and share the same ion at m/z 441. The difference between the two types of ginsenosides is the olefinic bond position at the side chain. PPD3, with fragment ion at m/z 487, is the C20–C22-dehydrated-, C23-methoxylated-, and C24–C25-epoxidated ginsenoside of PPD1-A. PPD4 is the C25-hydroxylated PPD1-A, showing its fragment ion at m/z 477. PPD5 is the C24–C25-hydrogenated PPD1-A, and its characteristic fragment ion is at m/z 461. PPT1 is the aglycone of protopanaxatriol ginsenosides, and the remaining PPT types are compounds with side chain changes. PPT2-B (m/z 457) and PPD2-A are isomers and share the same fragment ion at m/z 475. The two types of ginsenosides are C20–C22-dehydrated ginsenosides of PPT1 with different positions of the olefinic bond at the side chain. PPT3-type (m/z 473) ginsenosides are the C20–C22-dehydrated and C24–hydroxylated compounds of PPT1, with a switched olefinic bond from C24–C25 to C25–C26. PPT4 (m/z 493) is the C25-hydroxylated ginsenosides of PPT1. PPT5-A and PPT5-B are isomers at m/z 477; their difference was the position of a hydroxyl group (C25-OH of PPT5-A and C20-OH of PPT5-B). These two ginsenosides types are C24–C25-dehydrated compounds of PPT1. The ions at m/z 337, 279 are the evidence of aglycone OA (m/z 455), while the ions at m/z 391, 257 are the evidence of aglycone PG (m/z 491). The types and linkage of glycogens and acyls are identified by neutral fragments. Finally, the molecular formulae of all ginsenosides are obtained by precise analysis of prerequisite ions and MS2 fragments derived from specific prerequisite ions and retention times.
As examples of compound identification, the secondary mass spectra of C33 and C42 and the fragmentation process are shown in Figure 2. The molecular formula of C33 was confirmed as C55H92O19 with [M-H]− at 1044.6233. The mass spectrum confirmed that the aglycone of C33 (tR = 8.48 min) was PPD1-A which showed characteristic ions at m/z 459, 375. From the MS2 spectrum, the difference between m/z 1043.5402 [M-H]−, 945.5465 [M-H-hexanoyl]−, 783.4928 [M-H-hexanoyl-glc]−, 621.4458 [M-H-hexanoyl-2glc]−, and 459.3973 [M-H-hexanoyl-3glc]− indicated the successive loss of a hexanoyl and three glucosyl groups. Thus, this compound was named as hexanoyl-Rd (Figure 2A). The [M+FA-H]− and [M-H]− of C42 were at m/z 833.4575 and 787.5343, respectively. In the MS2 spectrum of C42, the difference between 787.5343 [M-H]−, 637.4324 [M-H-decadienoyl]−, and 475.3793 [M-H-decadienoyl-glc]− indicated the presence of a decadienoyl and a glucosyl groups. The characteristic ions at m/z 475 and 391 in the MS2 spectrum confirmed the aglycones of C42 (tR = 10.56 min) were PPT1-type. It was concluded that the molecular formula of C42 was C46H76O10 at 788.5438. Thus, this compound was named decadienoyl-Rh1 (Figure 2B).
Figure 2.
The secondary mass spectra and the fragmentation process: (A) C33, (B) C42.
2.3. Chemometrics Analysis for 41 Targeted Compounds
Based on the untargeted analysis, we performed an accurate quantitative analysis of 41 marker standards for the same P. ginseng samples. The same mobile phase gradient as in the untargeted study was used for UPLC-MS/MS analysis. The contents of 41 marker standards in 4 P. ginseng batches are shown in Table S3. The content histogram of each analyte is shown in Figure S2, and the MRM mass spectrograms of each group of samples are shown in Figure S3. The results showed that PG-F11 (6) and PG-RT5 (7) could not be detected in all batches. Analytes 3, 4, 5, 8, 17, 21, 20 and 22 were higher than other analytes and were the main ginsenosides in P. ginseng. The other analytes could be detected and quantitated from all P. ginseng batches, but their content of them was much lower. Additionally, the proportion of all ginsenosides was similar in B1 and B2. The content of G-Re (4) is the highest in B1 and B2. For B1, G-Rg1, G-Re, G-Ro, and G-Rb3 are the four main ginsenosides, while G-Re, G-Ro, CS-Iva, and G-Rb3 are the four main ginsenosides in B2. The figure for B3 showed that the content of G-Ra1 is the highest, G-Rg1, G-Re, G-Ro, and G-Ra1 are the four most abundant ginsenosides. The content of different ginsenosides in B4 is much lower than in the other three groups, and even the main ginsenosides in B1, B2 and B3 also showed no obvious advantage in B4. Interestingly, PG-F11 could not be detected, which is consistent with the ginsenoside composition of Asian ginseng [47]. The quantitative analysis results showed that the content of the PPT ginsenosides type was the highest, and the PPD ginsenoside type was the second highest, which were the same as the result of untargeted potential metabolites analysis.
2.4. Discussion
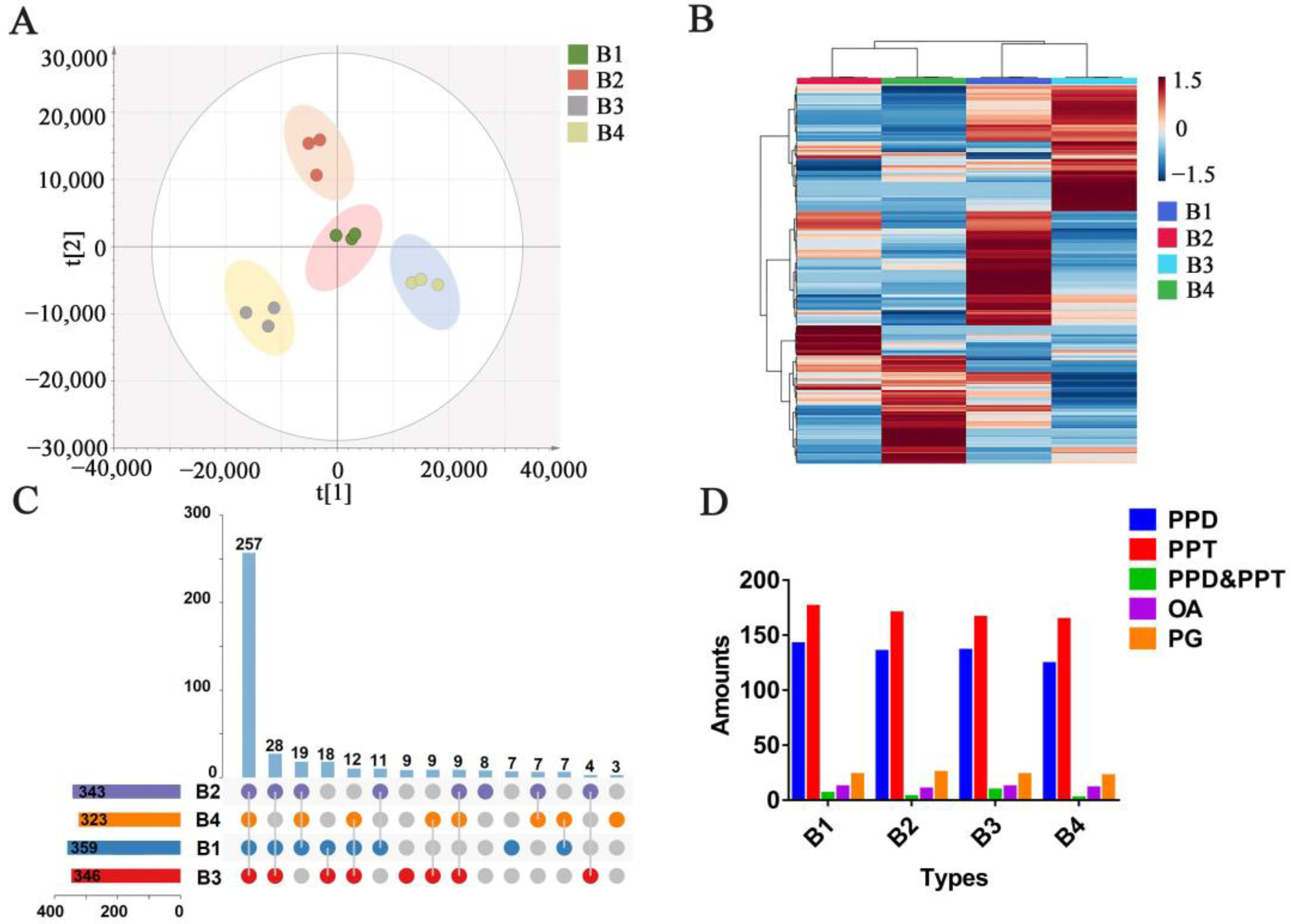
As shown in Figure 3A, an OPLS-DA analysis was processed to analyze the differences between P. ginseng from different regions. The results showed that the parallelism of three parallel samples in each group was reliable. In addition, there were significant differences among the four groups, which indicated that the growing environment and region influenced the chemical composition of P. ginseng.
Figure 3.
Multivariate statistical analysis of the P. ginseng samples. (A) OPLS-DA analysis of 4 groups of P. ginseng, (B) heat map analysis of P. ginseng, (C) The Venn diagram of 4 groups of P. ginseng, (D) Number of different types of ginsenosides in P. ginseng samples.
Figure 3B showed a heat map based on semi-quantitative results (shown in Table S4) of the 408 ginsenosides. The cluster analysis in the heat map gathered B2 and B4 into a group and B1 and B3 into another group. Interestingly, compared with B3 and B4, B1 and B2 are closer to the ocean and have the same climatic conditions, terrain environment, longitude and latitude. However, the statistical analysis grouped B1 and B3 together, indicating that the environment is not the only criterion for P. ginseng. Both B1 and B3 grow at higher elevations, while B2 and B4 grow in areas with relatively gentle terrain. Thus, the topography may be an important environmental factor in the grouping, affecting the type and content of metabolites in P. ginseng. It is preliminarily speculated that the influence of the growth environment on the quantity and type of ginsenosides is greater than that of the P. ginseng growth region. The Venn diagram on all 408 ginsenosides is shown in Figure 3C. The number of saponins of P. ginseng from different regions is in the order of B1 > B3 > B2 > B4. The number of ginsenosides in B1 and B3 is higher than that of B2 and B4, respectively. The climatic conditions affected by different latitudes and longitudes are important factors affecting the metabolites in ginseng. B1 and B2 have higher latitudes and temperate monsoon climates. B3 and B4 have lower latitudes and are subtropical monsoon climates. Firstly, in terms of climatic characteristics. Due to the similar climate conditions of humid, the temperature is an important difference between the two. The temperature in the high latitude is lower than it is in the low latitudes, and P. ginseng prefers to grow in a cooler environment. Secondly, in terms of topography, there is more shade caused by the intricate shrubs in mountainous areas, and the blocking out of sunlight is beneficial to P. ginseng growth. The climate condition in mountainous areas is generally humid and has plenty of oxygen, which is more suitable for P. ginseng growth. Thirdly, for geographical location, the closer distance to the ocean ensures a wetter environment, which provides a more suitable environment for P. ginseng to grow than inland.
According to Figure 3C, 257 ginsenosides were detected in all 4 P. ginseng groups. Additionally, there were unique ginsenosides in each group. Three unique ginsenosides for B4, nine unique ginsenosides for B3, seven unique ginsenosides for B1, and eight unique ginsenosides for B2, which showed the diversity and specificity of the chemical components in P. ginseng from different regions. The base peak chromatogram profiles and distribution of various types of ginsenosides in different samples are shown in Figure 4. The specific components in each group of the samples indicated the growth environment and growth area would affect the chemical composition of P. ginseng.
Figure 4.
Base peak chromatogram profiles and distribution of various types of ginsenosides in P. ginseng samples.
Previous researchers have found that the types of ginsenosides in P. ginseng from different growth environments are obviously different, which also supports the results of this study [48,49]. The unique components in the four P. ginseng groups can be used as indicators to identify P. ginseng from different growth areas. The base peak chromatogram profiles and distribution of various types of ginsenosides in different samples are shown in Figure 4. The specific components in each group of the samples indicated the growth environment and growth region have effects on the chemical composition of P. ginseng. In addition, the composition of various ginsenoside types in each group is similar, of which the proportion of PPT-type ginsenosides was the largest and the amount of PPD-type ginsenosides was slightly less than PPT-type, and the content of PPD-and PPT-type in the tested samples was much higher than other ginsenoside types (Figure 3D). This is consistent with the characteristic of P. ginseng in the ratio of the chemical composition of PPT and PPD ginsenoside types [22]. The amounts of OA and PG were similar, but the quantity of PG was higher than that of OA. Of note, PG-F11 is a unique compound that only exists in American ginseng [47]. One of its isomers was detected at tR = 5.01 min in our P. ginseng samples, which has similar fragmental ions with PG-F11.
The PCA and OPLS-DA analysis was established to perform the similarities and differences analysis in 12 sources of P. ginseng from various regions. As shown in Figure 5A,B, 12 sources of P. ginseng samples were divided into four groups (B1, B2, B3, and B4); there is no clear demarcation between B1 and B2 in supervised and unsupervised cluster analysis. In addition, there are clear boundaries between them and the other groups (B3 and B4).
Figure 5.
Multivariate statistical analysis of the P. ginseng samples. (A) PCA analysis. (B) OPLS-DA analysis. (C) heatmap. (D) The total content of each type of saponin.
As shown in Figure 5C, the heat map showed that the contents of different ginsenosides in B1 and B2 were similar, whereas the chemical composition of each group was different. The total content of the 41 analytes and the proportion of various ginsenoside types in B1, B2, B3, and B4 were calculated and analyzed. The results showed that the content of total ginsenosides in B1, B2, and B3 was much higher than that in B4 (Figure 5D). Since the chemical composition of B1 and B2 were closely related, we compared the proportion of different ginsenoside types of them. In Figure 5D, the proportion of PPT- and PPD-type of B1 were significantly higher than those of B2. However, the proportion of OA-type ginsenosides in B1 was lower than it was in B2. It is reasonable that the quality of P. ginseng from B1 is better than P. ginseng from B2, which is due to the advantage of higher terrain with less sunlight and sufficient water. Additionally, the PPD-type and OA-type in B3 were lower than those of B1, and all ginsenoside types in B4 were lower than those in other groups. As for B3 and B4, the lower latitude is associated with higher temperatures, which is not suitable for P. ginseng growth. Meanwhile, the higher longitude for B4 means that the growing environment of P. ginseng is far away from water sources, and the plain area may provide more sunlight; these factors may be the fundamental reasons for the generally low ginsenosides content in B4. Based on these results, the ginsenosides content and composition of P. ginseng were determined by the combination of several environmental factors, including the latitude and longitude and climate conditions.
3. Experimental
3.1. Materials
As shown in Figure 6, 12 batches of P. ginseng samples were obtained from 4 different regions (B1–B4, detailed information is shown in Table S5). All P. ginseng samples were harvested at five years. B1 (The hills of a plain region, Monsoon Climate of Medium Latitudes) and B2 (Plain, Monsoon Climate of Medium Latitudes) were collected from 41°41′ N–42°25′ N, 127°42′ E–128°16′ E. B3 was from 26°59′ N–27°32′ N, 103°09′ E–103°40′ E (Vysocina, Subtropical monsoon climate), and B4 was collected from 29°01′ N–33°06′ N, 108°21′ E–116°07′ E (Plain, Subtropical monsoon climate). All the voucher specimens, identified by Professor Xiuwei Yang of Peking University, were stored in the State Key Laboratory of Peking University.
Figure 6.
Geographic distribution of 4 groups of P. ginseng samples.
3.2. Standard Samples, Chemicals, and Reagents
As shown in Table S6, 63 ginsenosides, with purities above 98%, were used as the standards for non-targeted analysis. Acetonitrile, methanol, and ammonium formate suitable for LC-MS analysis were purchased from Thermo Fisher Scientific (Fair Lawn, NJ, USA). Water was produced by Millipore Alpha-Q Water Purification System (Bedford, MA, USA).
3.3. Preparation of Standard Solution and Samples
Each ginsenoside reference was weighed accurately and dissolved in methanol. A mixed standard reference solution was prepared for LC-MS analysis. 0.5 g P. ginseng powder (60 mesh size) of each sample was extracted by 20 mL 70% MeOH for 30 min in ultrasonic apparatus (250 W, 40 kHz). The standard and extracted solution were stored at −20 °C and filtered through a 0.22 μm filter membrane before analysis.
3.4. Instruments, Conditions, and Parameters of Analysis
The analysis was performed on a SCIEX triple TOF 6600+ mass spectrometer system equipped with the SCIEX Exion LC AD system. An ACQUITY UPLC ® CSH (C18 1.7 μm, 2.1 ×100 mm, Waters) with an AC quality UPLC ® BEH Shield RP-18 1.7 μm pre-column was used for separation. The mobile phase was composed of 0.5 mM ammonium formate in water (A) and acetonitrile (B). The gradient scale was as follows: 0–3 min 22% B; 3–5 min 22–30% B; 5–9 min 30–35% B; 9–11 min 35–40% B; 11–13 min 40–48% B; 13–18 min 48–55% B; 18–22 min 55–70% B; 22–25 min 70–90% B; 25–26 min 90% B. The injection volume was 2 μL. The column oven was set at 40 °C. The automatic sampler was set at 25 °C, and the flow rate was 0.35 mL min−1. The MS/MS data detection was in both positive (ion spray voltage: 5500 V) and negative (ion spray voltage: −4500 V) ion acquisition modes. The parameters of the mass spectrometer were set as follows: the scanning range m/z 100–1500, the temperature of the ion source was set at 600 °C, the collision energy was 40 ± 20 V, and the declustering potential was −80/80 V.
3.5. Method of Non-Targeted Analysis
The mass data were processed by Peakview 1.2 software. Based on the MS and MS/MS fragmental data of the 63 references, the molecular formula and linkage of aglycones and glycosyls of the ginsenosides were, in turn, deduced according to their retention time, precursor ions and MS/MS fragments. The errors within 10 ppm between the measured and theoretical molecular weight of all ginsenosides were considered reasonable. The chemical structures of the identified compounds were searched in the SciFinder database to determine whether they were new ginsenosides. Subsequently, a metabolomics strategy was used to compare the differences in the chemical composition of P. ginseng samples from different regions. After centroiding, deisotoping, filtering, peak recognition and integration, a multivariate data matrix including sample identity, ion identity (tR and m/z), and ion abundance was submitted to XCMS software for cluster and Venn analysis. Next, the multivariate data matrix was further analyzed with SIMCA-P 13.0 software (Umetrics, Kinnelon, NJ, USA). An OPLS-DA method was applied to obtain loading scatter S-plots. The ions that were responsible for the distinguishment of the different groups were selected and determined with their MS/MS data and the authentic standards.
3.6. Quantitative Analysis of Marker References
Targeted analysis for the same ginsengs as the non-targeted analysis was performed on LC-MS. The LCMS-8050 Triple Quadrupole Liquid Chromatograph Mass Spectrometer system (Shimadzu Corp., Kyoto, Japan) with equipment of electrospray ionization source (ESI) was used for the analysis of 41 marker references. The Ultra-Fast liquid chromatography (UFLC) system consists of a binary pump (LC-30AD), a column oven (CTO-20AC) and a prominence autosampler (SIL-30AC). The analysis conditions, including mobile phase, injection volume, flow rate, column temperature, autosampler temperature, and gradient scale, were the same as non-targeted analysis. The conditions of ESI-MS are based on the previous research of our research group [50], which are as follows: interface voltage, 3 kV; detector voltage, 2.6 kV; interface temperature, 300 °C; DL temperature, 250 °C; heating gas flow, 10 L/min; the flow rate of drying gas and nebulizer gas was 10 L/min and 3 L/min, respectively. The targeting analysis was performed in multiple reaction monitoring (MRM) modes under negative ion mode.
4. Conclusions
A rapid and sensitive targeted and non-targeted method for qualitative and quantitative analysis of ginsenosides has been successfully applied in this study. A total of more than 400 compounds, including 81 new compounds, have been identified in 12 sources of P. ginseng from four different geographies. C33 (named hexanoyl-Rd) and C43 (named decadienoyl-Rh1) are demonstrated for the process of compound fragmentation, which enriches the chemical library of P. ginseng and describes a novel method for saponin identification in this study. The structures of potential compounds were accurately identified by UPLC-TOF-MS based on retention time, precursor ions, and fragmentation. The targeted analysis of 41 ginsenosides directly indicated the effect of the growth environment on ginsenosides. P. ginseng grown in different geography has different chemical diversity, and the difference in topography, climate, moisture and sunlight caused by different latitudes and longitudes plays a key role in the composition and content of ginsenosides. The content of G-Ra1 increased with climate warming, and the content of G-Rg1 was positively correlated with altitude. CS-IVA accumulated more in plain-grown ginseng. In vivo accumulation of G-Re and G-Ro does not appear to be closely related to geographical location. In addition, with the growing popularity of dietary supplements and functional foods, P. ginseng will take a bigger share of the market as an important raw material for functional food and cosmetics. This experiment analyzed the differences in ginseng medicinal materials under different growth environments from the perspective of chemical components, though the relationship between the differences in chemical components and drug efficacy needs to be verified in future pharmacological experiments.
Supplementary Materials
The following supporting information can be downloaded at: https://www.mdpi.com/article/10.3390/molecules28072928/s1, Figure S1: Aglycone, glycosyl and acyls types of the ginsenosides. (A) The aglycone of all ginsenosides (PPD1 is protopanaxadiol saponin, PPT1 is protopanaxatriol saponin, OA is oleanolic acid saponin, PG is pseudo ginsenoside, and the rest are aglycones with changed side chains). (B) The glycosyl and acyls of all ginsenosides, Figure S2: The histogram of labeled reference content in four groups of P. ginseng samples, Figure S3: MRM mass spectrograms of each group of samples, Table S1: MS and MS/MS fragmentation of the 81 new ginsenosides, Table S2: MS and MS/MS fragmentation of the known ginsenosides, Table S3: The contents of 41 constituents in the 4 groups of P. ginseng samples (n = 3, mg/g), Table S4: The semi-quantitative data of 408 ginsenosides in 4 batches of P. ginseng samples, Table S5: Batch information of P. ginseng, Table S6: Sources and types of the 63 ginsenosides reference.
Author Contributions
Conceptualization, Y.Z., Q.G. and Y.S.; methodology, Y.S.; software, Y.S.; validation, Y.S. and X.F.; formal analysis, Y.S., W.X. and X.L.; data curation, Y.S.; writing—original draft preparation, Y.S.; writing—review and editing, Y.S. All authors have read and agreed to the published version of the manuscript.
Funding
This research was funded by the National Natural Science Foundation of China, grant numbers 81891011 and 81973446.
Institutional Review Board Statement
Not applicable.
Informed Consent Statement
Not applicable.
Data Availability Statement
Not applicable.
Acknowledgments
The authors thank Doctor Jun Li and Wen Ma from the State Key Laboratory of Natural and Biomimetic Drugs (Peking University, Beijing) for their technical support.
Conflicts of Interest
The authors declare no conflict of interest.
Sample Availability
Samples of the compounds are not available from the authors.
Abbreviations
P. ginseng: Panax ginseng C. A. Meyer; UPLC-Triple-TOF-MS/MS: an ultra-performance liquid chromatography-tandem triple quadrupole time-of-flight mass spectrometry; PPD: protopanaxadiol; PPT: protopanaxatriol; OA: oleanolic acid; PG: pseudo; B1 and B2: P. ginseng collected from 41°41′ N–42°25′ N, 127°42′ E–128°16′ E with the hills of a plain region; B3: P. ginseng collected from 26°59′ N–27°32′ N, 103°09′ E–103°40′ E in the Vysocina region, subtropical monsoon climate; B4: P. ginseng collected from 29°01′ N–33°06′ N, 108°21′ E–116°07′ E with plain, subtropical monsoon climate.
References
- Chen, W.; Balan, P.; Popovich, D.G. Ginsenosides analysis of New Zealand–grown Forest Panax ginseng by LC−QTOF−MS/MS. J. Ginseng Res. 2011, 44, 552–562. [Google Scholar] [CrossRef]
- Gillis, C.N. Panax ginseng pharmacology: A nitric oxide link? Biochem. Pharmacol. 1997, 54, 1–8. [Google Scholar] [CrossRef] [PubMed]
- Kim, J.H.; Kim, D.H.; Jo, S.; Cho, M.J.; Cho, Y.R.; Lee, Y.J.; Byun, S. Immunomodulatory functional foods and their molecular mechanisms. Exp. Mol. Med. 2022, 54, 1–11. [Google Scholar] [CrossRef] [PubMed]
- Zhou, R.; He, D.; Xie, J.; Zhou, Q.; Zeng, H.; Li, H.; Huang, L. The Synergistic Effects of Polysaccharides and Ginsenosides From American Ginseng (Panax quinquefolius L.) Ameliorating Cyclophosphamide-Induced Intestinal Immune Disorders and Gut Barrier Dysfunctions Based on Microbiome-Metabolomics Analysis. Front. Immunol. 2021, 12, 665901. [Google Scholar] [CrossRef] [PubMed]
- So, S.H.; Lee, J.W.; Kim, Y.S.; Hyun, S.H.; Han, C.K. Red ginseng monograph. J. Ginseng Res. 2018, 42, 549–561. [Google Scholar] [CrossRef]
- Ru, W.; Wang, D.; Xu, Y.; He, X.; Sun, Y.E.; Qian, L.; Zhou, X.; Qin, Y. Chemical constituents and bioactivities of Panax ginseng (C. A. Mey.). Drug Discov. Ther. 2015, 9, 23–32. [Google Scholar] [CrossRef]
- Zhou, P.; Xie, W.; He, S.; Sun, Y.; Meng, X.; Sun, G.; Sun, X. Ginsenoside Rb1 as an Anti-Diabetic Agent and Its Underlying Mechanism Analysis. Cells 2019, 8, 204. [Google Scholar] [CrossRef]
- Sun, M.; Ye, Y.; Xiao, L.; Duan, X.; Zhang, Y.; Zhang, H. Anticancer effects of ginsenoside Rg3 (Review). Int. J. Mol. Med. 2017, 39, 507–518. [Google Scholar] [CrossRef]
- Gao, X.F.; Zhang, J.J.; Gong, X.J.; Li, K.K.; Zhang, L.X.; Li, W. Ginsenoside Rg5: A Review of Anticancer and Neuroprotection with Network Pharmacology Approach. Am. J. Chin. Med. 2022, 50, 2033–2056. [Google Scholar] [CrossRef]
- Xiaodan, S.; Ying, C. Role of ginsenoside Rh2 in tumor therapy and tumor microenvironment immunomodulation. Biomed. Pharmacother. 2022, 156, 113912. [Google Scholar] [CrossRef]
- Yue, P.Y.; Mak, N.K.; Cheng, Y.K.; Leung, K.W.; Ng, T.B.; Fan, D.T.; Yeung, H.W.; Wong, R.N. Pharmacogenomics and the Yin/Yang actions of ginseng: Anti−tumor, angiomodulating and steroid−like activities of ginsenosides. Chin. Med. 2007, 15, 2–6. [Google Scholar] [CrossRef] [PubMed]
- Irfan, M.; Kwak, Y.S.; Han, C.K.; Hyun, S.H.; Rhee, M.H. Adaptogenic effects of Panax ginseng on modulation of cardiovascular functions. J. Ginseng Res. 2020, 44, 538–543. [Google Scholar] [CrossRef]
- Cheng, Z.; Zhang, M.; Ling, C.; Zhu, Y.; Ren, H.; Hong, C.; Qin, J.; Liu, T.; Wang, J. Neuroprotective Effects of Ginsenosides against Cerebral Ischemia. Molecules 2019, 24, 1102. [Google Scholar] [CrossRef] [PubMed]
- Chen, Y.Y.; Liu, Q.P.; An, P.; Jia, M.; Luan, X.; Tang, J.Y.; Zhang, H. Ginsenoside Rd: A promising natural neuroprotective agent. Phytomedicine 2022, 95, 153883. [Google Scholar] [CrossRef] [PubMed]
- Huang, X.; Li, N.; Pu, Y.; Zhang, T.; Wang, B. Neuroprotective Effects of Ginseng Phytochemicals: Recent Perspectives. Molecules 2019, 24, 2939. [Google Scholar] [CrossRef] [PubMed]
- Huang, Q.; Su, H.; Qi, B.; Wang, Y.; Yan, K.; Wang, X.; Li, X.; Zhao, D. A SIRT1 Activator, Ginsenoside Rc, Promotes Energy Metabolism in Cardiomyocytes and Neurons. J. Am. Chem. Soc. 2021, 143, 1416–1427. [Google Scholar] [CrossRef]
- Lorz, L.R.; Kim, M.Y.; Cho, J.Y. Medicinal potential of Panax ginseng and its ginsenosides in atopic dermatitis treatment. J. Ginseng Res. 2020, 44, 8–13. [Google Scholar] [CrossRef]
- Kim, K. Effect of ginseng and ginsenosides on melanogenesis and their mechanism of action. J. Ginseng Res. 2015, 39, 1–6. [Google Scholar] [CrossRef]
- Wu, L.; Zhang, A.L.; Di, Y.M.; Shergis, J.L.; Chen, Y.; Guo, X.; Wen, Z.; Thien, F.; Worsnop, C.; Lin, L.; et al. Panax ginseng therapy for chronic obstructive pulmonary disease: A clinical trial protocol and pilot study. Chin. Med. 2014, 14, 19–20. [Google Scholar] [CrossRef]
- Liu, H.; Lv, C.; Lu, J. Panax ginseng C. A. Meyer as a potential therapeutic agent for organ fibrosis disease. Chin. Med. 2020, 15, 124. [Google Scholar] [CrossRef]
- Li, X.; Mo, N.; Li, Z. Ginsenosides: Potential therapeutic source for fibrosis-associated human diseases. J. Ginseng Res. 2020, 44, 386–398. [Google Scholar] [CrossRef] [PubMed]
- Yu, C.; Wang, C.Z.; Zhou, C.J.; Wang, B.; Han, L.; Zhang, C.F.; Wu, X.H.; Yuan, C.S. Adulteration and cultivation region identification of American ginseng using HPLC coupled with multivariate analysis. J. Pharm. Biomed. Anal. 2014, 99, 8–15. [Google Scholar] [CrossRef]
- Gao, Y.; Liu, Y.; Yang, X.; Zhang, T.Y.; Hou, Y.; Wang, P.W.; Liu, Y.L.; Yuan, L.L.; Zhang, H.T.; Wu, C.F.; et al. Pseudoginsenoside−F11 ameliorates thromboembolic stroke injury in rats by reducing thrombo inflammation. Neurochem. Int. 2021, 149, 105108. [Google Scholar] [CrossRef]
- Chen, L.H.; Zhang, Y.B.; Yang, X.W.; Xu, W.; Wang, Y.P. Characterization and quantification of ginsenosides from the root of Panax quinquefolius L. by integrating untargeted metabolites and targeted analysis using UPLC-Triple TOF-MS coupled with UFLC-ESI-MS/MS. Food Chem. 2022, 384, 132466. [Google Scholar] [CrossRef]
- Liu, L.; Cui, Z.X.; Zhang, Y.B.; Xu, W.; Yang, X.W.; Zhong, L.J.; Zhang, P.; Gong, Y. Identification and quantification analysis of the chemical constituents from Mahonia fortune using Q-Exactive HF Mass Spectrometer and UPLC-ESI-MS/MS. J. Pharm. Biomed. Anal. 2021, 196, 113903. [Google Scholar] [CrossRef]
- Wang, R.; Sun, J.; Lassabliere, B.; Yu, B.; Liu, S.Q. UPLC-Q-TOF-MS based metabolomics and chemometric analyses for green tea fermented with Saccharomyces boulardii CNCM I-745 and Lactiplantibacillus plantarum 299V. Curr. Res. Food Sci. 2022, 5, 471–478. [Google Scholar] [CrossRef]
- Yang, F.Y.; Xu, R.L.; Niu, W.; Huo, J.G.; Ju, J.M. UPLC-Q-TOF-MS analysis of chemical constituents of classical prescription Yiguanjian standard decoction. Zhongguo Zhong Yao Za Zhi 2022, 47, 2134–2147. [Google Scholar] [PubMed]
- Wang, Y.; Li, Y.; Chen, B.; Deng, X.; Luo, Q.; Zao, X. UPLC-Q-TOF-MS/MS Analysis of Phenolic Compounds from the Fruit of Cephalostachyum fuchsianum Gamble and Their Antioxidant and Cytoprotective Activities. Molecules 2022, 27, 3767. [Google Scholar] [CrossRef] [PubMed]
- Zhang, Z.M.; Chen, M.J.; Zou, J.F.; Jiang, S.; Shang, E.X.; Qian, D.W.; Duan, J.A. UPLC-Q-TOF/MS based fecal metabolomics reveals the potential anti-diabetic effect of Xiexin Decoction on T2DM rats. J. Chromatogr. B. Analyt. Technol. Biomed. Life Sci. 2021, 1173, 122683. [Google Scholar] [CrossRef]
- Cain, N.; Marji, C.; von Wuthenau, K.; Segelke, T.; Fischer, M. Food Targeting: Determination of the Cocoa Shell Content (Theobroma cacao L.) in Cocoa Products by LC-QqQ-MS/MS. Metabolites 2020, 10, 91. [Google Scholar] [CrossRef] [PubMed]
- Mari, A.; Montoro, P.; D’Urso, G.; Macchia, M.; Pizza, C.; Piacente, S. Metabolic profiling of Vitex agnus castus leaves, fruits and sprouts: Analysis by LC/ESI/(QqQ)MS and (HR) LC/ESI/(Orbitrap)/MS n. J. Pharm. Biomed. Anal. 2015, 102, 215–221. [Google Scholar] [CrossRef]
- Dai, D.; Zhang, C.F.; Williams, S.; Yuan, C.S.; Wang, C.Z. Ginseng on Cancer: Potential Role in Modulating Inflammation–Mediated Angiogenesis. Am. J. Chin. Med. 2017, 45, 13–22. [Google Scholar] [CrossRef] [PubMed]
- Tung, N.H.; Shoyama, Y. Eastern blotting analysis and isolation of two new dammarane−type saponins from American ginseng. Chem. Pharm. Bull. 2012, 60, 1329–1333. [Google Scholar] [CrossRef] [PubMed]
- Wang, H.Y.; Hua, H.Y.; Liu, X.Y.; Liu, J.H.; Yu, B.Y. In vitro biotransformation of red ginseng extract by human intestinal microflora: Metabolites identification and metabolic profile elucidation using LC−Q−TOF/MS. J. Pharm. Biomed. Anal. 2014, 98, 296–306. [Google Scholar] [CrossRef]
- Kaennakam, S.; Aree, T.; Yahuafai, J.; Siripong, P.; Tip−Pyang, S. Erythrosaponins A−J, triterpene saponins from the roots and stem bark of Gardenia erythroclada. Phytochemistry 2018, 152, 36–44. [Google Scholar] [CrossRef] [PubMed]
- Duan, S.; Qi, W.; Zhang, S.; Huang, K.; Yuan, D. Ultra−high−performance liquid chromatography coupled with electrospray ionization/quadrupole time−of−flight mass spectrometry for the rapid analysis of constituents in the traditional Chinese medicine formula Wu Ji Bai Feng Pill. J. Sep. Sci. 2017, 40, 3977–3986. [Google Scholar] [CrossRef] [PubMed]
- Han, M.; Hou, J.G.; Dong, C.M.; Li, W.; Yu, H.L.; Zheng, Y.N.; Chen, L. Isolation, synthesis and structures of ginsenoside derivatives and their anti−tumor bioactivity. Molecules 2010, 15, 399–406. [Google Scholar] [CrossRef]
- Wang, J.; Yang, J.L.; Zhou, P.P.; Meng, X.H.; Shi, Y.P. Further New Gypenosides from Jiaogulan (Gynostemma pentaphyllum). J. Agric. Food Chem. 2017, 65, 5926–5934. [Google Scholar] [CrossRef]
- Liu, J.Q.; Wang, C.F.; Chen, J.C.; Tu, S.H.; Gu, H.F.; Hu, W.X.; Qiu, M.H. Six New Triterpenoid Glycosides from Gynostemma pentaphyllum. Helvetica 2009, 92, 2737–2745. [Google Scholar] [CrossRef]
- Qiu, S.; Yang, W.Z.; Yao, C.L.; Shi, X.J.; Li, J.Y.; Lou, Y.; Duan, Y.N.; Wu, W.Y.; Guo, D.A. Malonylginsenosides with Potential Antidiabetic Activities from the Flower Buds of Panax ginseng. J. Nat. Prod. 2017, 80, 899–908. [Google Scholar] [CrossRef]
- Ren, Y.; Ai, J.; Liu, X.; Liang, S.; Zheng, Y.; Deng, X.; Li, Y.; Wang, J.; Deng, X.; Chen, L.L. Anticoagulant active ingredients identification of total saponin extraction of different Panax medicinal plants based on grey relational analysis combined with UPLC−MS and molecular docking. J. Ethnopharmacol. 2020, 260, 112955. [Google Scholar] [CrossRef]
- Liang, Z.; Chen, Y.; Xu, L.; Qin, M.; Yi, T.; Chen, H.; Zhao, Z. Localization of ginsenosides in the rhizome and root of Panax ginseng by laser microdissection and liquid chromatography−quadrupole/time of flight−mass spectrometry. J. Pharm. Biomed. Anal. 2015, 105, 121–133. [Google Scholar] [CrossRef] [PubMed]
- Yoshikawa, M.; Morikawa, T.; Yashiro, K.; Murakami, T.; Matsuda, H. Bioactive saponins and glycosides. XIX. Notoginseng (3): Immunological adjuvant activity of notoginsenosides and related saponins: Structures of notoginsenosides−L, −M, and −N from the roots of Panax notoginseng (Burk.) F. H. Chen. Chem. Pharm. Bull. 2001, 49, 1452–1456. [Google Scholar] [CrossRef] [PubMed]
- Wang, J.R.; Yau, L.F.; Zhang, R.; Xia, Y.; Ma, J.; Ho, H.M.; Hu, P.; Hu, M.; Liu, L.; Jiang, Z.H. Transformation of ginsenosides from notoginseng by artificial gastric juice can increase cytotoxicity toward cancer cells. J. Agric. Food Chem. 2014, 62, 2558–2573. [Google Scholar] [CrossRef]
- Saleh, F.S.; Mao, L.; Ohsaka, T. A promising dehydrogenase−based bioanode for a glucose biosensor and glucose/O2 biofuel cell. Analyst 2012, 137, 2233–2238. [Google Scholar] [CrossRef] [PubMed]
- Teng, R.W.; Ang, C.; McManus, D.; Armstrong, D.; Mau, S.; Bacic, A. Regioselective acylation of ginsenosides by Novozyme 435 to generate molecular diversity. Helvetica 2004, 87, 1860–1872. [Google Scholar] [CrossRef]
- Li, W.; Gu, C.; Zhang, H.; Awang, D.V.; Fitzloff, J.F.; Fong, H.H.; van Breemen, R.B. Use of high−performance liquid chromatography−tandem mass spectrometry to distinguish Panax ginseng C. A. Meyer (Asian ginseng) and Panax quinquefolius L. (North American ginseng). Anal. Chem. 2000, 72, 5417–5422. [Google Scholar] [CrossRef]
- Kochkin, D.V.; Kachala, V.V.; Shashkov, A.S.; Chizhov, A.O.; Chirva, V.Y.; Nosov, A.M. Malonyl−ginsenoside content of a cell−suspension culture of Panax japonicus var. repens. Phytochemistry 2013, 93, 18–26. [Google Scholar] [CrossRef]
- Kim, Y.J.; Zhang, D.; Yang, D.C. Biosynthesis and biotechnological production of ginsenosides. Biotechnol. Adv. 2015, 33, 717–735. [Google Scholar] [CrossRef]
- Zhou, Q.L.; Zhu, D.N.; Yang, X.W.; Xu, W.; Wang, Y.P. Development and validation of a UFLC−MS/MS method for simultaneous quantification of sixty−six saponins and their six aglycones: Application to comparative analysis of red ginseng and white ginseng. J. Pharm. Biomed. Anal. 2018, 159, 153–165. [Google Scholar] [CrossRef]
Disclaimer/Publisher’s Note: The statements, opinions and data contained in all publications are solely those of the individual author(s) and contributor(s) and not of MDPI and/or the editor(s). MDPI and/or the editor(s) disclaim responsibility for any injury to people or property resulting from any ideas, methods, instructions or products referred to in the content. |
© 2023 by the authors. Licensee MDPI, Basel, Switzerland. This article is an open access article distributed under the terms and conditions of the Creative Commons Attribution (CC BY) license (https://creativecommons.org/licenses/by/4.0/).





