Evaluating the Anti-Melanoma Effects and Toxicity of Cinnamaldehyde Analogues
Abstract
:1. Introduction
2. Results
2.1. Structure Elucidation of CA Analogues
2.2. Evaluating the Anti-Melanoma Activity of Synthesized Analogues
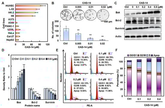
2.3. CAD-14 Inhibited the Growth of A375 Cells and Arrested Cell Cycle
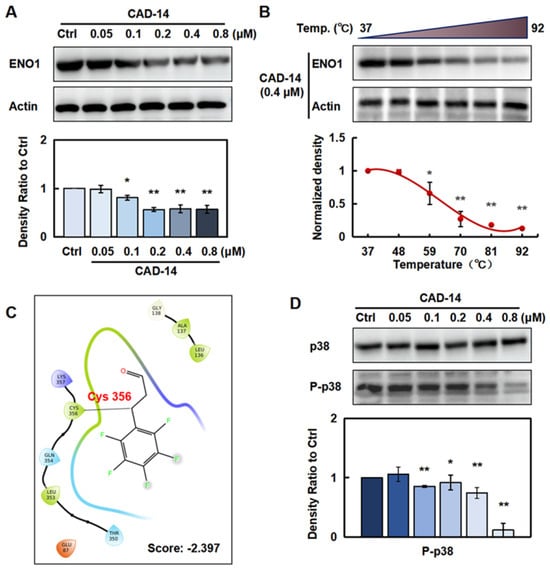
2.4. CAD-14 Induced Apoptosis and Inhibited the P38 Pathway
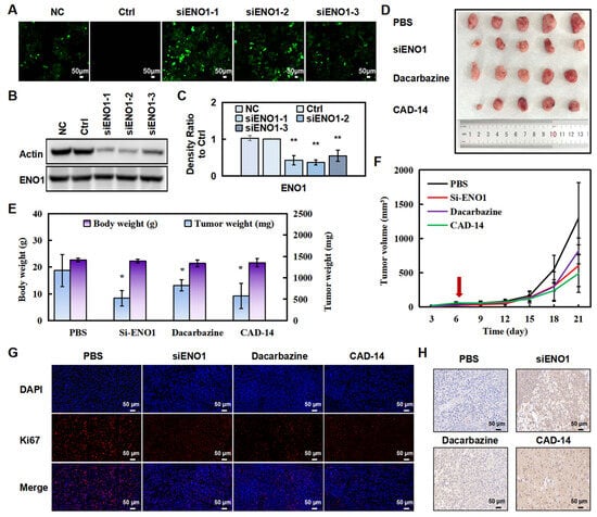
2.5. CAD-14 Inhibited Tumor Growth by Inhibiting ENO1 In Vivo
2.6. Acute Toxicity Study of CAD-14 In Vivo
3. Discussion
4. Materials and Methods
4.1. Chemistry (Procedure for the Synthesis of Compounds 1–25)
- Preparation of (E)-3-([1,1′-biphenyl]-4-yl)acrylaldehyde (CAD-1) [23]: Under an argon atmosphere, [1,1′-biphenyl]-4- carbaldehyde (182 mg, 1 mmol) was dissolved in 3 mL tetrahydrofuran under ice bath, 40% acetaldehyde aqueous solution (170 μL, 1.2 mmol) and 1 mL 1 mol/L NaOH aqueous solution were added to react for 3 h. The crude products were purified by column chromatography (petroleum ether: ethyl acetate = 6:1). The product compound 1 was obtained as a pale yellow solid, 173.4 mg, with a yield of 83.1%. 1H NMR (400 MHz, CDCl3) δ 9.82 (d, J = 7.5 Hz, 1H), 7.64 (s, 4H), 7.68–7.56 (m, 2H), 7.48–7.29 (m, 4H), 6.74 (dd, J = 16.1, 8.1 Hz, 1H). MS (EI) m/z: 208, found 208.
- Preparation of (E)-3-(naphthalen-1-yl)acrylaldehyde (CAD-2) [24]: Under an argon atmosphere, 1-naphthaldehyde (156 mg, 1 mmol) was dissolved in 3 mL tetrahydrofuran under ice bath; 40% acetaldehyde aqueous solution (170 μL, 1.2 mmol) and 1 mL 1 mol/L NaOH aqueous solution were added to react for 8 h. The crude products were purified via column chromatography (petroleum ether: ethyl acetate = 6:1). The product compound 2 was obtained as a pale yellow solid, 60.5 mg, with a yield of 33.2%. 1H NMR (400 MHz, CDCl3) δ 9.62 (dd, J = 6.1, 1.0 Hz, 1H), 8.03–7.79 (m, 3H), 7.66 (t, J = 7.5 Hz, 1H), 7.62–7.53 (m, 3H), 7.52–7.43 (m, 1H), 6.58 (dd, J = 15.1, 6.1 Hz, 1H). MS (EI) m/z: 182, found 182.
- Preparation of (E)-3-(3-hydroxyphenyl)acrylaldehyde (CAD-3) [25]: Under an argon atmosphere, 4-methylbenzaldehyde (120 mg, 1 mmol) was dissolved in 3 mL tetrahydrofuran in an ice bath; 40% acetaldehyde aqueous solution (170 uL, 1.2 mmol) and 1 mL 1 mol/L NaOH aqueous solution were added to react for 4 h. The crude products were purified via column chromatography (dichloromethane: methanol = 10:1). The product compound 3 was obtained as a pale yellow oil, 77 mg, with a yield of 52.0%. 1H NMR (400 MHz, CDCl3) δ 9.62 (dd, J = 8.4, 2.4 Hz, 1H), 7.44 (d, J = 15.9 Hz, 1H), 7.08 (d, J = 7.8 Hz, 1H), 6.98 (t, J = 5.0 Hz, 3H), 6.84 (d, J = 8.8 Hz, 1H), 6.28 (dd, J = 15.0, 8.1 Hz, 1H). MS (EI) m/z: 148, found 148.
- Preparation of (E)-3-(2-methoxyphenyl)acrylaldehyde (CAD-4) [23]: Under an argon atmosphere, 2-methoxybenzaldehyde (136 mg, 1 mmol) was dissolved in 3 mL tetrahydrofuran in an ice bath; 40% acetaldehyde aqueous solution (170 uL, 1.2 mmol) and 1 mL 1 mol/L NaOH aqueous solution were added to react for 4 h. The crude products were purified via column chromatography (petroleum ether: ethyl acetate = 6:1). The product compound 4 was obtained as a pale yellow solid, 114 mg, with a yield of 70.5%. 1H NMR (400 MHz, CDCl3) δ 9.70 (d, J = 7.9 Hz, 1H), 7.85 (d, J = 16.1 Hz, 1H), 7.56 (dd, J = 7.7, 1.7 Hz, 1H), 7.42 (ddd, J = 8.4, 7.4, 1.7 Hz, 1H), 7.01 (td, J = 7.6, 1.1 Hz, 1H), 6.96 (dd, J = 8.4, 1.1 Hz, 1H), 6.80 (dd, J = 16.1, 7.9 Hz, 1H), 3.92 (s, 3H). 13C NMR (100 MHz, Chloroform-d) δ 194.70, 158.30, 148.30, 132.73, 129.11, 128.90, 122.96, 120.90, 111.28, 55.59. MS (EI) m/z: 162, found 162.
- Preparation of (E)-3-(3-methoxyphenyl)acrylaldehyde (CAD-5) [26]: Under an argon atmosphere, 3-methoxybenzaldehyde (136 mg, 1 mmol) was dissolved in 3 mL tetrahydrofuran in an ice bath; 40% acetaldehyde aqueous solution (170 uL, 1.2 mmol) and 1 mL 1 mol/L NaOH aqueous solution were added to react for 5 h. The crude products were purified via column chromatography (petroleum ether: ethyl acetate = 6:1). The product compound 5 was obtained as a pale yellow solid, 108 mg, with a yield of 66.7%. 1H NMR (400 MHz, CDCl3) δ 9.60 (dd, J = 6.2, 0.9 Hz, 1H), 7.43 (t, J = 7.5 Hz, 1H), 7.38 (dd, J = 15.0, 1.1 Hz, 1H), 7.24 (dd, J = 7.5, 1.0 Hz, 1H), 7.17 (q, J = 1.9 Hz, 1H), 7.01 (d, J = 7.5 Hz, 1H), 6.62 (dd, J = 15.2, 6.2 Hz, 1H), 3.83 (s, 3H). MS (EI) m/z: 162, found 162.
- Preparation of (E)-3-(2,3-dihydrobenzo[b][1,4)dioxin-6-yl)acrylaldehyde (CAD-6) [27]: Under an argon atmosphere, thiophene-3-carbaldehyde (164 mg, 1 mmol) was dissolved in 3 mL tetrahydrofuran in an ice bath; 40% acetaldehyde aqueous solution (170 μL, 1.2 mmol) and 1 mL 1 mol/L NaOH aqueous solution were added to react for 5 h. The crude products were purified via column chromatography (petroleum ether: ethyl acetate = 6:1). The product compound 6 was obtained as a pale yellow solid, 125.4 mg, with a yield of 66.1%. 1H NMR (400 MHz, CDCl3) δ 9.83 (d, J = 2.1 Hz, 1H), 7.41 (p, J = 2.6, 1.9 Hz, 2H), 7.09 (d, J = 10.2 Hz, 1H), 6.99 (dd, J = 8.6, 2.2 Hz, 1H), 6.91 (d, J = 8.6 Hz, 1H), 4.33–4.27 (m, 4H). MS (EI) m/z: 190, found 190.
- Preparation of (E)-3-(2-bromophenyl)acrylaldehyde (CAD-7) [23]: Under an argon atmosphere, 2-bromobenzaldehyde (184 mg, 1 mmol) was dissolved in 3 mL tetrahydrofuran under ice bath; 40% acetaldehyde aqueous solution (170 μL, 1.2 mmol) and 1 mL 1 mol/L NaOH aqueous solution were added to react for 3 h. The crude products were purified via column chromatography (dichloromethane: methanol = 10:1). The product compound 7 was obtained as a pale yellow oil, 184.5 mg, with a yield of 88%. 1H NMR (400 MHz, CDCl3) δ 9.73 (d, J = 7.6 Hz, 1H), 7.87–7.47 (m, 2H), 7.45–7.34 (m, 2H), 7.27 (ddd, J = 7.5, 6.1, 3.4 Hz, 1H), 6.46 (dd, J = 15.0, 6.2 Hz, 1H). MS (EI) m/z: 210, found 210.
- Preparation of (E)-3-(3-bromophenyl)acrylaldehyde (CAD-8) [28]: Under an argon atmosphere, 3-bromobenzaldehyde (184 mg, 1 mmol) was dissolved in 3 mL tetrahydrofuran in an ice bath; 40% acetaldehyde aqueous solution (170 μL, 1.2 mmol) and 1 mL 1 mol/L NaOH aqueous solution were added to react for 6 h. The crude products were purified via column chromatography (petroleum ether: ethyl acetate = 6:1). The product compound 8 was obtained as a pale yellow solid, 120.1 mg, with a yield of 57.2%. 1H NMR (400 MHz, CDCl3) δ 9.71 (d, J = 7.6 Hz, 1H), 7.71 (t, J = 1.8 Hz, 1H), 7.57 (ddd, J = 8.0, 2.0, 1.1 Hz, 1H), 7.50 (dt, J = 7.7, 1.3 Hz, 1H), 7.40 (d, J = 16.0 Hz, 1H), 7.31 (t, J = 7.9 Hz, 1H), 6.70 (dd, J = 16.0, 7.5 Hz, 1H). 13C NMR (100 MHz, Chloroform-d) δ 193.21, 150.62, 136.07, 133.98, 131.23, 130.61, 129.69, 126.92, 123.25. MS (EI) m/z: 210, found 210.
- Preparation of (E)-3-(2-chlorophenyl)acrylaldehyde (CAD-9) [23]: Under an argon atmosphere, 2-chlorobenzaldehyde (140 mg, 1 mmol) was dissolved in 3 mL tetrahydrofuran in an ice bath; 40% acetaldehyde aqueous solution (170 μL, 1.2 mmol) and 1 mL 1 mol/L NaOH aqueous solution were added to react for 3 h. The crude products were purified via column chromatography (dichloromethane: methanol = 10:1). The product compound 9 was obtained as a pale yellow oil, 135 mg, with a yield of 81.4%. 1H NMR (400 MHz, CDCl3) δ 9.79 (d, J = 7.6 Hz, 1H), 8.12 (dd, J = 8.1, 1.2 Hz, 1H), 8.05 (d, J = 15.9 Hz, 1H), 7.77–7.67 (m, 2H), 7.62 (ddd, J = 8.6, 6.8, 2.0 Hz, 1H), 6.64 (dd, J = 15.9, 7.6 Hz, 1H). 13C NMR (100 MHz, Chloroform-d) δ 193.13, 147.30, 133.83, 132.67, 131.16, 130.04, 129.09, 125.24. MS (EI) m/z: 166, found 166.
- Preparation of (E)-3-(3-chlorophenyl)acrylaldehyde (CAD-10) [28]: Under an argon atmosphere, 3-chlorobenzaldehyde (140 mg, 1 mmol) was dissolved in 3 mL tetrahydrofuran under ice bath, 40% acetaldehyde aqueous solution (170 μL, 1.2 mmol) and 1 mL 1 mol/L NaOH aqueous solution were added to react for 3 h. The crude products were purified via column chromatography (dichloromethane: methanol = 10:1). The product compound 10 was obtained as a pale yellow oil, 137 mg, with a yield of 77.5%. 1H NMR (400 MHz, CDCl3) δ 9.81 (d, J = 7.6 Hz, 1H), 8.15 (dd, J = 8.1, 1.2 Hz, 1H), 8.35 (d, J = 15.9 Hz, 1H), 7.77–7.83 (m, 2H), 7.42 (ddd, J = 8.6, 6.8, 2.0 Hz, 1H), 6.64 (dd, J = 15.9, 7.6 Hz, 1H). MS (EI) m/z: 166, found 166.
- Preparation of (E)-3-(4-chlorophenyl)acrylaldehyde (CAD-11) [23]: Under an argon atmosphere, 4-chlorobenzaldehyde (140 mg, 1 mmol) was dissolved in 3 mL tetrahydrofuran in an ice bath; 40% acetaldehyde aqueous solution (170 μL, 1.2 mmol) and 1 mL 1 mol/L NaOH aqueous solution were added to react for 8 h. The crude products were purified via column chromatography (petroleum ether: ethyl acetate = 8:1). The product compound 11 was obtained as a pale yellow solid, 128.5 mg, with a yield of 77.4%. 1H NMR (400 MHz, CDCl3) δ 9.71 (d, J = 8.1 Hz, 1H), 7.57 (d, J = 8.4 Hz, 2H), 7.39–7.44 (m, 3H), 6.70 (dd, J = 16.0, 7.5 Hz, 1H). MS (EI) m/z: 166, found 166.
- Preparation of (E)-3-(2,3-dichlorophenyl)acrylaldehyde (CAD-12) [29]: Under an argon atmosphere, 2,3-dichlorobenzaldehyde (174 mg, 1 mmol) was dissolved in 3 mL tetrahydrofuran in an ice bath; 40% acetaldehyde aqueous solution (170 μL, 1.2 mmol) and 1 mL 1 mol/L NaOH aqueous solution were added to react for 3 h. The crude products were purified via column chromatography (petroleum ether: ethyl acetate = 8:1). The product compound 12 was obtained as a pale yellow solid, 95.6 mg, with a yield of 47.8%. 1H NMR (400 MHz, CDCl3) δ 9.72 (d, J = 7.6 Hz, 1H), 7.81–7.74 (m, 1H), 7.65 (dd, J = 7.2, 2.1 Hz, 1H), 7.35 (t, J = 7.4 Hz, 1H), 7.32–7.25 (m, 1H), 6.56 (dd, J = 15.8, 6.4 Hz, 1H). MS (EI) m/z: 200, found 200.
- Preparation of (E)-3-(4-(trifluoromethyl)phenyl)acrylaldehyde (CAD-13) [23]: Under an argon atmosphere, 4-(trifluoromethyl) benzaldehyde (174 mg, 1 mmol) was dissolved in 3 mL tetrahydrofuran in an ice bath; 40% acetaldehyde aqueous solution (170 μL, 1.2 mmol) and 1 mL 1 mol/L NaOH aqueous solution were added to react for 3 h. The crude products were purified via column chromatography (petroleum ether: ethyl acetate = 6:1). The product compound 13 was obtained as a pale yellow solid, 176.8 mg, with a yield of 88.1%. 1H NMR (400 MHz, CDCl3) δ 9.85 (d, J = 7.5 MHz, 1H), 7.69 (m, 4H), 7.51 (d, J = 16.0 Hz, 1H), 6.77 (dd, J = 16.0, 7.5 Hz, 1 H). MS (EI) m/z: 200, found 200.
- Preparation of (E)-3-(perfluorophenyl)acrylaldehyde (CAD-14) [29]: Under an argon atmosphere, pentafluorobenzaldehyde (196 mg, 1 mmol) was added to a solution of (triphenylphosphoranylidene) acetaldehyde (334.4 g, 1.1 mmol) in toluene (8 mL), and the mixture was stirred for 4 h at 80 °C. The crude products were purified via column chromatography (petroleum ether: ethyl acetate = 5:1). The product compound 14 was obtained as a colorless oil, 184 mg, with a yield of 83%.IR (KBr) v (cm-1):2965.07, 2932.59, 1696.10, 1650.75, 1613.97, 1532.60, 1499.77, 1422.04, 1158.05, 1121.47, 1000.29, 980.57, 967.62, 664.87. 1H NMR (400 MHz, CDCl3) δ 9.74 (d, J = 7.3 Hz, 1H), 7.48 (d, J = 16.5 Hz, 1H), 6.99 (dd, J = 16.5, 7.4 Hz, 1H). 13C NMR (100 MHz, Chloroform-d) δ 193.23, 146.77, 146.69, 144.26, 144.18, 139.14, 136.62, 135.27, 135.25, 135.16, 135.11, 130.89, 128.81, 109.65. 19F NMR (376 MHz, Chloroform-d) δ -138.57–138.88 (m), -149.20, -161.02 (dd, J = 20.1, 13.2 Hz). MS (EI) m/z: 222, found 222.
- Preparation of (E)-3-(2-nitrophenyl)acrylaldehyde (CAD-15) [23]: Under an argon atmosphere, thiophene-3-carbaldehyde (151 mg, 1 mmol) was dissolved in 3 mL tetrahydrofuran in an ice bath; 40% acetaldehyde aqueous solution (170 μL, 1.2 mmol) and 1 mL 1 mol/L NaOH aqueous solution were added to react for 3 h. The crude products were purified via column chromatography (petroleum ether: ethyl acetate = 6:1). The product compound 15 was obtained as a pale yellow solid, 46 mg, with a yield of 26%. 1H NMR (400 MHz, CDCl3) δ 9.79 (d, J = 7.7 Hz, 1H), 8.12 (dd, J = 8.1, 1.3 Hz, 1H), 8.05 (d, J = 15.8 Hz, 1H), 7.74–7.67 (m, 2H), 7.62 (ddd, J = 8.7, 6.9, 2.0 Hz, 1H), 6.65 (dd, J = 15.9, 7.7 Hz, 1H). 13C NMR (100 MHz, Chloroform-d) δ 193.20, 147.38, 133.87, 132.67, 131.17, 129.11, 125.27. MS (EI) m/z: 177, found 177.
- Preparation of (E)-3-(3-nitrophenyl)acrylaldehyde (CAD-16) [30]: Under an argon atmosphere, thiophene-3-carbaldehyde (151 mg, 1 mmol) was dissolved in 3 mL tetrahydrofuran in an ice bath; 40% acetaldehyde aqueous solution (170 μL, 1.2 mmol) and 1 mL 1 mol/L NaOH aqueous solution were added to react for 3 h. The crude products were purified via column chromatography (petroleum ether: ethyl acetate = 6:1). The product compound 16 was obtained as a pale yellow solid, 63.5 mg, with a yield of 35.9%. 1H NMR (400 MHz, CDCl3) δ 9.78 (d, J = 7.6 Hz, 1H), 8.43 (s, 1H), 8.30 (d, J = 8.3 Hz, 1H), 7.90 (d, J = 7.9 Hz, 1H), 7.65 (t, J = 8.1 Hz, 1H), 7.54 (d, J = 16.0 Hz, 1H), 6.83 (dd, J = 16.1, 7.5 Hz, 1H). MS (EI) m/z: 177, found 177.
- Preparation of (E)-3-(p-tolyl)acrylaldehyde (CAD-17) [28]: Under an argon atmosphere, 4-methylbenzaldehyde (120 mg, 1 mmol) was dissolved in 3 mL tetrahydrofuran in an ice bath; 40% acetaldehyde aqueous solution (170 μL, 1.2 mmol) and 1 mL 1 mol/L NaOH aqueous solution were added to react for 9 h. The crude products were purified via column chromatography (dichloromethane: methanol = 10:1). The product compound 17 was obtained as a pale yellow oil, 52 mg, with a yield of 35.6%. 1H NMR (400 MHz, CDCl3) δ 9.69 (d, J = 7.7 Hz, 1H), 7.50–7.39 (m, 3H), 7.26 (d, J = 3.1 Hz, 2H), 6.69 (dd, J = 15.9, 7.7 Hz, 1H), 2.40 (s, 3H). 13C NMR (100 MHz, Chloroform-d) δ 193.83, 152.96, 129.88, 128.56, 127.77, 21.61. MS (EI) m/z: 146, found 146.
- Preparation of (E)-3-(4-(dimethylamino)phenyl)acrylaldehyde (CAD-18) [31]: Under an argon atmosphere, 4-(dimethylamino) benzaldehyde (149 mg, 1 mmol) was dissolved in 3 mL tetrahydrofuran in an ice bath; 40% acetaldehyde aqueous solution (170 μL, 1.2 mmol) and 1 mL 1 mol/L NaOH aqueous solution were added to react for 3 h. The crude products were purified via column chromatography (petroleum ether: ethyl acetate = 6:1). The product compound 18 was obtained as a pale yellow solid, 152.1 mg, with a yield of 86.9%. 1H NMR (400 MHz, CDCl3) δ 9.59 (d, J = 7.9 Hz, 1H), 7.45 (d, J = 8.9 Hz, 2H), 7.38 (d, J = 15.6 Hz, 1H), 6.69 (d, J = 8.9 Hz, 2H), 6.54 (dd, J = 15.6, 7.9 Hz, 1H), 3.05 (s, 6H). 13C NMR (100 MHz, CDCl3) δ 193.74, 153.90, 152.36, 130.52, 123.89, 121.89, 111.85, 40.15. MS (EI) m/z: 175, found 175.
- Preparation of (E)-3-(pyridin-3-yl)acrylaldehyde (CAD-19) [28]: Under an argon atmosphere, CA (132 mg, 1 mmol) was dissolved in 3 mL tetrahydrofuran in an ice bath; 40% acetaldehyde aqueous solution (170 μL, 1.2 mmol) and 1 mL 1 mol/L NaOH aqueous solution were added to react for 3 h. The crude products were purified via column chromatography (dichloromethane: methanol = 10:1). The product compound 19 was obtained as a pale yellow oil, 82 mg, with a yield of 51.8%. 1H NMR (400 MHz, CDCl3) δ 9.71 (d, J = 7.7 Hz, 1H), 7.60–7.55 (m, 2H), 7.51 (s, 1H), 7.47 (s, 1H), 7.44 (dd, J = 5.1, 1.9 Hz, 4H), 6.73 (dd, J = 16.0, 7.7 Hz, 1H). 13C NMR (100 MHz, CDCl3) δ 193.73, 152.81, 134.03, 131.31, 129.14, 128.64, 128.52. MS (EI) m/z: 158, found 158.
- Preparation of (E)-3-(pyridin-3-yl)acrylaldehyde (CAD-20) [23]: Under an argon atmosphere, 3-Pyridinecarboxaldehyde (107 mg, 1 mmol) was dissolved in 3 mL tetrahydrofuran in an ice bath; 40% acetaldehyde aqueous solution (170 μL, 1.2 mmol) and 1 mL 1 mol/L NaOH aqueous solution were added to react for 3 h. The crude products were purified via column chromatography (petroleum ether: ethyl acetate = 1:1). The product compound 20 was obtained as a pale yellow solid, 113 mg, with a yield of 85.1%. 1H NMR (400 MHz, CDCl3) δ 9.75 (d, J = 7.5 Hz, 1H), 8.83–8.75 (m, 1H), 7.94–7.89 (m, 1H), 7.50 (d, J = 16.1 Hz, 1H), 7.40 (dd, J = 8.0, 4.8 Hz, 1H), 7.13–6.96 (m, 1H), 6.79 (dd, J = 16.1, 7.6 Hz, 1H). 13C NMR (100 MHz, CDCl3) δ 193.03, 151.91, 150.10, 148.50, 134.4, 130.22, 123.96. MS (EI) m/z: 133, found 133.
- Preparation of (E)-3-(pyridin-4-yl)acrylaldehyde (CAD-21) [23]: Under an argon atmosphere, isonicotinaldehyde (107 mg, 1 mmol) was dissolved in 3 mL tetrahydrofuran in an ice bath; 40% acetaldehyde aqueous solution (170 μL, 1.2 mmol) and 1 mL 1 mol/L NaOH aqueous solution were added to react for 3 h. The crude products were purified via column chromatography (dichloromethane: methanol = 10:1). The product compound 21 was obtained as a pale yellow solid, 34 mg, with a yield of 25.6%.1H NMR (400 MHz, CDCl3) δ 9.63 (d, J = 7.9 Hz, 1H), 8.62 (dd, J = 18.8, 5.8 Hz, 2H), 7.36 (t, J = 7.0 Hz, 2H), 7.12 (dd, J = 15.2, 4.5 Hz, 1H), 6.74 (d, J = 15.2 Hz, 1H). MS (EI) m/z: 133, found 133.
- Preparation of (E)-3-(pyridin-2-yl)acrylaldehyde (CAD-22) [23]: Under an argon atmosphere, picolinaldehyde (107 mg, 1 mmol) was dissolved in 3 mL tetrahydrofuran in an ice bath; 40% acetaldehyde aqueous solution (170 uL, 1.2 mmol) and 1 mL 1 mol/L NaOH aqueous solution were added to react for 3 h. The crude products were purified via column chromatography (dichloromethane: methanol = 10:1). The product compound 22 was obtained as a pale yellow solid, 28 mg, with a yield of 21.1%.1H NMR (400 MHz, CDCl3) δ 9.61 (d, J = 7.9 Hz, 1H), 8.72 (d, J = 4.9 Hz, 2H), 7.76 (t, J = 7.0 Hz, 2H), 7.12 (dd, J = 15.2, 4.5 Hz, 1H), 6.74 (d, J = 15.2 Hz, 1H). MS (EI) m/z: 133, found 133.
- Preparation of (E)-3-(thiophen-3-yl)acrylaldehyde (CAD-23) [32]: Under an argon atmosphere, thiophene-3-carbaldehyde (112 mg, 1 mmol) was dissolved in 3 mL tetrahydrofuran in an ice bath; 40% acetaldehyde aqueous solution (170 uL, 1.2 mmol) and 1 mL 1 mol/L NaOH aqueous solution were added to react for 3 h. The crude products were purified via column chromatography (petroleum ether: ethyl acetate = 3:1). The product compound 23 was obtained as a light yellow liquid, 103 mg, with a yield of 75.3%. 1H NMR (400 MHz, CDCl3) δ 9.66 (d, J = 7.8 Hz, 1H), 7.63 (dd, J = 2.9, 1.3 Hz, 1H), 7.49 (d, J = 15.8 Hz, 1H), 7.40 (ddd, J = 5.1, 2.9, 0.6 Hz, 1H), 7.33 (dd, J = 5.1, 1.3 Hz, 1H), 6.54 (dd, J = 15.8, 7.8 Hz, 1H). MS (EI) m/z: 138, found 138.
- Preparation of (E)-3-(thiophen-2-yl)acrylaldehyde (CAD-24) [32]: Under an argon atmosphere, thiophene-2-carbaldehyde (112 mg, 1 mmol) was dissolved in 3 mL tetrahydrofuran in an ice bath; 40% acetaldehyde aqueous solution (170 uL, 1.2 mmol) and 1 mL 1 mol/L NaOH aqueous solution were added to react for 3 h. The crude products were purified via column chromatography (petroleum ether: ethyl acetate = 5:1). The product compound 24 was obtained as a pale yellow liquid, 110 mg, with a yield of 79.7%. 1H NMR (400 MHz, CDCl3) δ 9.63 (d, J = 7.7 Hz, 1H), 7.59 (d, J = 15.7 Hz, 1H), 7.51 (dt, J = 5.0, 1.0 Hz, 1H), 7.39–7.34 (m, 1H), 7.12 (dd, J = 5.1, 3.7 Hz, 1H), 6.52 (dd, J = 15.7, 7.7 Hz, 1H). 13C NMR (100 MHz, CDCl3) δ 192.91, 144.42, 139.30, 132.07, 130.40, 128.54, 127.41. MS (EI) m/z: 138, found 138.
- Preparation of (E)-3-(furan-3-yl)acrylaldehyde (CAD-25) [33]: Under an argon atmosphere, furan-3-carbaldehyde (96 mg, 1 mmol) was dissolved in 3 mL tetrahydrofuran in an ice bath; 40% acetaldehyde aqueous solution (170 μL, 1.2 mmol) and 1 mL 1 mol/L NaOH aqueous solution were added to react for 3 h. The crude products were purified via column chromatography (petroleum ether: ethyl acetate = 3:1). The product compound 25 was obtained as a colorless liquid, 72 mg, with a yield of 59.0%. 1H NMR (400 MHz, CDCl3) δ 9.67 (dd, J = 7.2, 1.9 Hz, 1H), 7.78 (d, J = 1.3 Hz, 1H), 7.46 (d, J = 7.8 Hz, 1H), 7.39 (m, 1H), 6.62 (dd, J = 7.8, 1.9 Hz, 1H), 6.46 (m, 1H). MS (EI) m/z: 122, found 122.
4.2. Biological Assay
4.2.1. Cell Culture and Cell Viability Detection
4.2.2. Colony Formation Assays
4.2.3. Western Blotting Assay
4.2.4. Cell Cycle Analysis
4.2.5. Cellular Thermal Shift Assay (CETSA)
4.2.6. Molecular Dynamics (MD) Assay
4.2.7. Building the Low ENO1-Expressing A375 Cells
4.2.8. Xenografts In Vivo
4.2.9. Immunohistochemical Staining and Immunofluorescent Staining
4.2.10. Developmental Toxicity Test of Zebrafish Embryos
4.2.11. Statistical Analysis
5. Conclusions
Supplementary Materials
Author Contributions
Funding
Institutional Review Board Statement
Data Availability Statement
Conflicts of Interest
Sample Availability
References
- Nomura, D.K.; Maimone, T.J. Target Identification of Bioactive Covalently Acting Natural Products. Curr. Top. Microbiol. Immunol. 2019, 420, 351–374. [Google Scholar] [PubMed]
- Liu, X.; Lv, H.; Guo, Y.; Teka, T.; Wang, X.; Huang, Y.; Han, L.; Pan, G. Structure-Based Reactivity Profiles of Reactive Metabolites with Glutathione. Chem. Res. Toxicol. 2020, 33, 1579–1593. [Google Scholar]
- Loharch, S.; Berlicki, Ł. Rational Development of Bacterial Ureases Inhibitors. Chem. Rec. 2022, 22, e202200026. [Google Scholar] [CrossRef] [PubMed]
- Piesche, M.; Roos, J.; Kühn, B.; Fettel, J.; Hellmuth, N.; Brat, C.; Maucher, I.V.; Awad, O.; Matrone, C.; Comerma Steffensen, S.G.; et al. The Emerging Therapeutic Potential of Nitro Fatty Acids and Other Michael Acceptor-Containing Drugs for the Treatment of Inflammation and Cancer. Front. Pharmacol. 2020, 11, 1297. [Google Scholar] [PubMed]
- Kiely-Collins, H.; Winter, G.E.; Bernardes, G.J.L. The role of reversible and irreversible covalent chemistry in targeted protein degradation. Cell Chem. Biol. 2021, 28, 952–968. [Google Scholar] [PubMed]
- Slominski, R.M.; Sarna, T.; Płonka, P.M.; Raman, C.; Brożyna, A.A.; Slominski, A.T. Melanoma, Melanin, and Melanogenesis: The Yin and Yang Relationship. Front. Oncol. 2022, 12, 842496. [Google Scholar] [PubMed]
- Boussadia, Z.; Gambardella, A.R.; Mattei, F.; Parolini, I. Acidic and Hypoxic Microenvironment in Melanoma: Impact of Tumour Exosomes on Disease Progression. Cells 2021, 10, 3311. [Google Scholar]
- Slominski, R.M.; Raman, C.; Chen, J.Y.; Slominski, A.T. How cancer hijacks the body’s homeostasis through the neuroendocrine system. Trends Neurosci. 2023, 46, 263–275. [Google Scholar]
- Trojaniello, C.; Luke, J.J.; Ascierto, P.A. Therapeutic Advancements Across Clinical Stages in Melanoma, With a Focus on Targeted Immunotherapy. Front. Oncol. 2021, 11, 670726. [Google Scholar]
- Siegel, R.L.; Miller, K.D.; Fuchs, H.E.; Jemal, A. Cancer Statistics, 2021. CA Cancer J. Clin. 2021, 71, 7–33. [Google Scholar]
- Dummer, R.; Ascierto, P.A.; Gogas, H.J.; Arance, A.; Mandala, M.; Liszkay, G.; Garbe, C.; Schadendorf, D.; Krajsova, I.; Gutzmer, R.; et al. Encorafenib plus binimetinib versus vemurafenib or encorafenib in patients with BRAF-mutant melanoma (COLUMBUS): A multicentre, open-label, randomised phase 3 trial. Lancet Oncol. 2018, 19, 603–615. [Google Scholar]
- Zhu, R.; Liu, H.; Liu, C.; Wang, L.; Ma, R.; Chen, B.; Li, L.; Niu, J.; Fu, M.; Zhang, D.; et al. Cinnamaldehyde in diabetes: A review of pharmacology, pharmacokinetics and safety. Pharmacol. Res. 2017, 122, 78–89. [Google Scholar]
- Zhang, W.; Gao, J.; Cheng, C.; Zhang, M.; Liu, W.; Ma, X.; Lei, W.; Hao, E.; Hou, X.; Hou, Y.; et al. Cinnamaldehyde Enhances Antimelanoma Activity through Covalently Binding ENO1 and Exhibits a Promoting Effect with Dacarbazine. Cancers 2020, 12, 311. [Google Scholar]
- Rodrigues, T.; Reker, D.; Schneider, P.; Schneider, G. Counting on natural products for drug design. Nat. Chem. 2016, 8, 531–541. [Google Scholar]
- Talalay, P.; De Long, M.J.; Prochaska, H.J. Identification of a common chemical signal regulating the induction of enzymes that protect against chemical carcinogenesis. Proc. Natl. Acad. Sci. USA 1988, 85, 8261–8265. [Google Scholar] [PubMed]
- Smith, E.L.; Landon, M.; Piszkiewicz, D.; Brattin, W.J.; Langley, T.J.; Melamed, M.D. Bovine liver glutamate dehydrogenase: Tentative amino acid sequence; identification of a reactive lysine; nitration of a specific tyrosine and loss of allosteric inhibition by guanosine triphosphate. Proc. Natl. Acad. Sci. USA 1970, 67, 724–730. [Google Scholar]
- Macpherson, L.J.; Dubin, A.E.; Evans, M.J.; Marr, F.; Schultz, P.G.; Cravatt, B.F.; Patapoutian, A. Noxious compounds activate TRPA1 ion channels through covalent modification of cysteines. Nature 2007, 445, 541–545. [Google Scholar] [PubMed]
- Capello, M.; Ferri-Borgogno, S.; Cappello, P.; Novelli, F. α-Enolase: A promising therapeutic and diagnostic tumor target. FEBS J. 2011, 278, 1064–1074. [Google Scholar] [PubMed]
- Mazurek, S.; Boschek, C.B.; Hugo, F.; Eigenbrodt, E. Pyruvate kinase type M2 and its role in tumor growth and spreading. Semin. Cancer Biol. 2005, 15, 300–308. [Google Scholar] [PubMed]
- Hamaguchi, T.; Iizuka, N.; Tsunedomi, R.; Hamamoto, Y.; Miyamoto, T.; Iida, M.; Tokuhisa, Y.; Sakamoto, K.; Takashima, M.; Tamesa, T.; et al. Glycolysis module activated by hypoxia-inducible factor 1alpha is related to the aggressive phenotype of hepatocellular carcinoma. Int. J. Oncol. 2008, 33, 725–731. [Google Scholar] [PubMed]
- Zhao, H.; Yuan, J.; Yang, Q.; Xie, Y.; Cao, W.; Wang, S. Cinnamaldehyde in a Novel Intravenous Submicrometer Emulsion: Pharmacokinetics, Tissue Distribution, Antitumor Efficacy, and Toxicity. J. Agric. Food Chem. 2015, 63, 6386–6392. [Google Scholar] [CrossRef] [PubMed]
- Mereto, E.; Brambilla-Campart, G.; Ghia, M.; Martelli, A.; Brambilla, G. Cinnamaldehyde-induced micronuclei in rodent liver. Mutat. Res. 1994, 322, 1–8. [Google Scholar] [CrossRef] [PubMed]
- Hayashi, Y.; Sakamoto, D.; Okamura, D. One-Pot Synthesis of (S)-Baclofen via Aldol Condensation of Acetaldehyde with Diphenylprolinol Silyl Ether Mediated Asymmetric Michael Reaction as a Key Step. Org. Lett. 2016, 18, 4–7. [Google Scholar] [CrossRef]
- Yang, B.; Zhang, S.L. Highly γ-Regioselective 1,2-Addition of α,β-Unsaturated Oxime Ethers with Allylzinc Bromides: A Straightforward Approach for the Synthesis of Homoallylic Amines. Synthesis 2019, 51, 3736–3746. [Google Scholar] [CrossRef]
- Chuprajob, T.; Changtam, C.; Chokchaisiri, R.; Chunglok, W.; Sornkaew, N.; Suksamrarn, A. Synthesis, cytotoxicity against human oral cancer KB cells and structure-activity relationship studies of trienone analogues of curcuminoids. Bioorg. Med. Chem. Lett. 2014, 24, 2839–2844. [Google Scholar] [CrossRef]
- Gao, M.; Meng, J.J.; Lv, H.; Zhang, X.M. Highly Regio-and Enantioselective Synthesis of γ,δ-Unsaturated Amido Esters by Catalytic Hydrogenation of Conjugated Enamides. Angew. Chem. Int. Ed. 2015, 54, 1885–1887. [Google Scholar] [CrossRef]
- Osman, N.A.; Mahmoud, A.H.; Klein, C.D.; Allarà, M.; Di Marzo, V.; Abouzid, K.M.; Abadi, A.H. Naphthalene and 2,3-dihydrobenzo[][1,4]dioxine derivatives with extended side chains as new scaffolds of CB-selective ligands. MedChemComm 2014, 5, 1571–1576. [Google Scholar] [CrossRef]
- Chen, H.; Wei, C.; Pang, G.L.; Liang, C.; Mo, D.L.; Ma, X.P. Synthesis of N-Vinyl Cinnamaldehyde Nitrones through Atropisomeric Quinoxaline-Derived,O-Ligand-Promoted Chan- Lam Reaction. Org. Lett. 2022, 24, 6013–6017. [Google Scholar] [CrossRef]
- Ramachandran, P.V.; Burghardt, T.E.; Reddy, M.V.R. Asymmetric allylboration of α,β-enals as a surrogate for the enantioselective synthesis of allylic amines and α-amino acids. J. Org. Chem. 2005, 70, 2329–2331. [Google Scholar] [CrossRef]
- Nudelman, A.; Binnes, Y.; ShmueliBroide, N.; Odessa, Y.; Hieble, J.P.; Sulpizio, A.C. ‘‘Vinylogs’’ and ‘‘acetylenylogs’’ of beta-adrenergic agents. Arch. Pharm. 1996, 329, 125–132. [Google Scholar] [CrossRef]
- Pietrzak, M.; Jedrzejewska, B. Aromatic Amines in Organic Synthesis. Part II. p-Aminocinnamaldehydes. Molecules 2021, 26, 4360. [Google Scholar] [CrossRef] [PubMed]
- Du, H.Y.; Rodriguez, J.; Bugaut, X.; Constantieux, T. Organocatalytic Enantioselective Multicomponent Synthesis of Pyrrolopiperazines. Adv. Synth. Catal. 2014, 356, 851–856. [Google Scholar] [CrossRef]
- Le, P.Q.; Nguyen, T.S.; May, J.A. A General Method for the Enantioselective Synthesis of α-Chiral Heterocycles. Org. Lett. 2012, 14, 6104–6107. [Google Scholar] [CrossRef] [PubMed]







| CAD-14 (μM) | Survival Number | Number of Deaths | Number of Deformities | Mortalities | Malformation Rates | |
|---|---|---|---|---|---|---|
| 0 | 20 | 0 | 0 | 0.00% | 0.00% | |
| 8 | 20 | 0 | 0 | 0.00% | 0.00% | |
| 96 h | 16 | 20 | 0 | 0 | 0.00% | 0.00% |
| 32 | 20 | 0 | 0 | 0.00% | 0.00% | |
| 64 | 20 | 0 | 0 | 0.00% | 0.00% | |
| 128 | 2 | 18 | 0 | 90.00% | 0.00% | |
| D | 20 | 0 | 0 | 0.00% | 0.00% |
Disclaimer/Publisher’s Note: The statements, opinions and data contained in all publications are solely those of the individual author(s) and contributor(s) and not of MDPI and/or the editor(s). MDPI and/or the editor(s) disclaim responsibility for any injury to people or property resulting from any ideas, methods, instructions or products referred to in the content. |
© 2023 by the authors. Licensee MDPI, Basel, Switzerland. This article is an open access article distributed under the terms and conditions of the Creative Commons Attribution (CC BY) license (https://creativecommons.org/licenses/by/4.0/).
Share and Cite
Jiang, R.; Shen, F.; Zhang, M.; Mulati, S.; Wang, J.; Tao, Y.; Zhang, W. Evaluating the Anti-Melanoma Effects and Toxicity of Cinnamaldehyde Analogues. Molecules 2023, 28, 7309. https://doi.org/10.3390/molecules28217309
Jiang R, Shen F, Zhang M, Mulati S, Wang J, Tao Y, Zhang W. Evaluating the Anti-Melanoma Effects and Toxicity of Cinnamaldehyde Analogues. Molecules. 2023; 28(21):7309. https://doi.org/10.3390/molecules28217309
Chicago/Turabian StyleJiang, Rongsong, Fukui Shen, Miaomiao Zhang, Shulipan Mulati, Jinfeng Wang, Yicun Tao, and Weiyi Zhang. 2023. "Evaluating the Anti-Melanoma Effects and Toxicity of Cinnamaldehyde Analogues" Molecules 28, no. 21: 7309. https://doi.org/10.3390/molecules28217309
APA StyleJiang, R., Shen, F., Zhang, M., Mulati, S., Wang, J., Tao, Y., & Zhang, W. (2023). Evaluating the Anti-Melanoma Effects and Toxicity of Cinnamaldehyde Analogues. Molecules, 28(21), 7309. https://doi.org/10.3390/molecules28217309
