Simultaneous Analysis of Cyanotoxins β-N-methylamino-L-alanine (BMAA) and Microcystins-RR, -LR, and -YR Using Liquid Chromatography–Tandem Mass Spectrometry (LC-MS/MS)
Abstract
1. Introduction
2. Results and Discussion
2.1. Method Development
2.1.1. MC Protonation
2.1.2. Derivatisation Considerations
2.1.3. Chromatographic Optimisation
2.2. Method Validation
2.3. Cyanotoxin Identification in Cyanobacterial Samples
3. Materials and Methods
3.1. Chemicals and Reagents
3.1.1. Standards
3.1.2. Samples
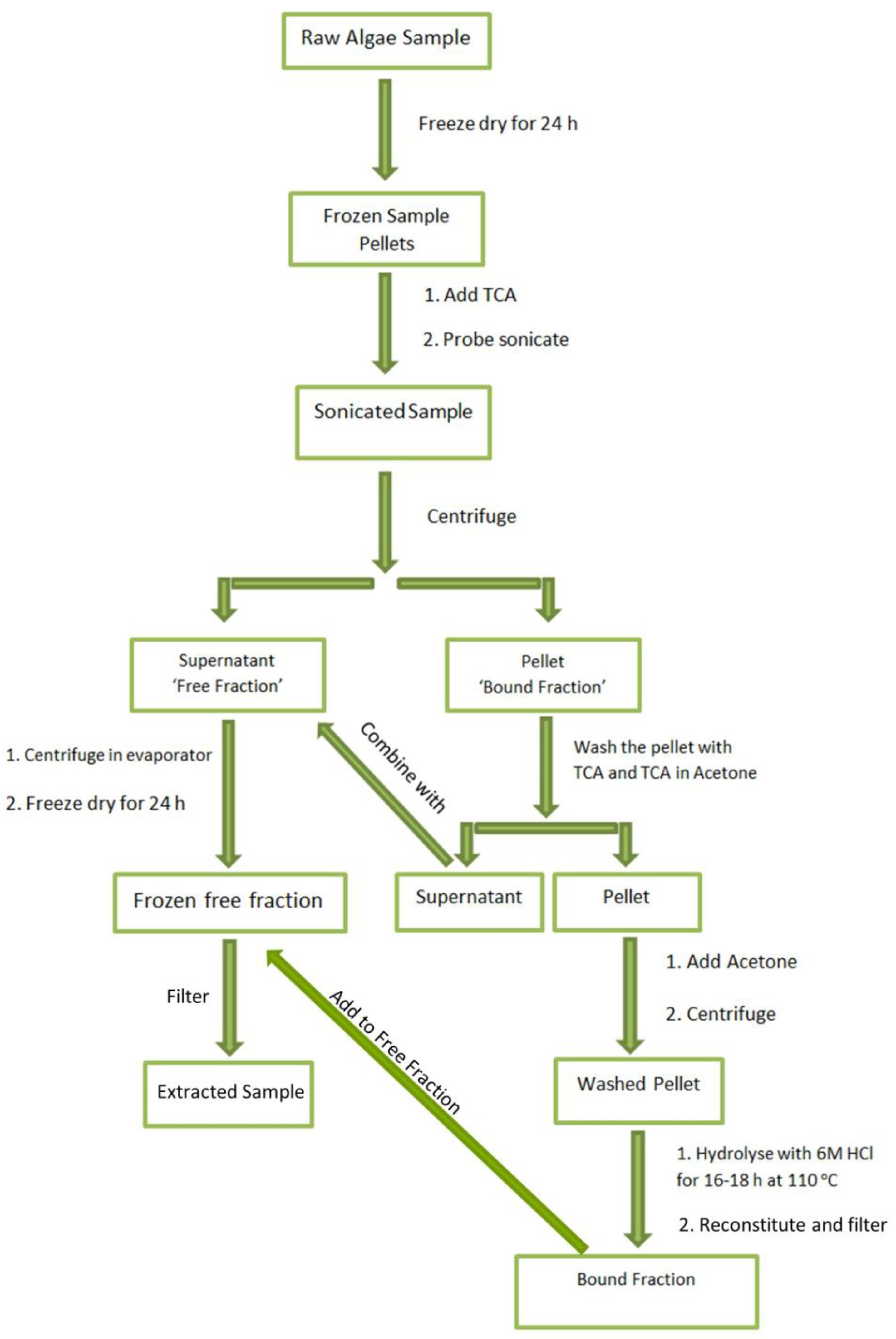
3.2. Sample Extraction
3.2.1. Extraction of BMAA, AEG, and 2,4-DAB
3.2.2. MC Extraction
3.2.3. Standard and Sample Preparation and Derivatisation
3.3. LC-MS/MS Analysis
3.4. Method Validation Parameters
3.5. Data Analysis
4. Conclusions
Author Contributions
Funding
Institutional Review Board Statement
Informed Consent Statement
Data Availability Statement
Conflicts of Interest
Sample Availability
References
- Chorus, I.; Falconer, I.R.; Salas, H.J.; Bartram, J. Health Risks Caused by Freshwater Cyanobacteria In Recreational Waters. J. Toxicol. Environ. Health Part B 2000, 3, 323–347. [Google Scholar] [CrossRef]
- Australian Government Initiative. Cyanobacteria (Blue-Green Algae) and Water Quality. Available online: https://www.waterquality.gov.au/issues/blue-green-algae (accessed on 29 April 2022).
- Violi, J.P.; Facey, J.A.; Mitrovic, S.M.; Colville, A.; Rodgers, K.J. Production of β-methylamino-L-alanine (BMAA) and Its Isomers by Freshwater Diatoms. Toxins 2019, 11, 512. [Google Scholar] [CrossRef] [PubMed]
- Delzor, A.; Couratier, P.; Boumédiène, F.; Nicol, M.; Druet-Cabanac, M.; Paraf, F.; Méjean, A.; Ploux, O.; Leleu, J.-P.; Brient, L.; et al. Searching for a link between the L-BMAA neurotoxin and amyotrophic lateral sclerosis: A study protocol of the French BMAALS programme. BMJ Open 2014, 4, e005528. [Google Scholar] [CrossRef] [PubMed]
- Dunlop, R.; Banack, S.; Bishop, S.; Metcalf, J.; Murch, S.; Davis, D.; Stommel, E.; Karlsson, O.; Brittebo, E.; Chatziefthimiou, A.; et al. Is Exposure to BMAA a Risk Factor for Neurodegenerative Diseases? A Response to a Critical Review of the BMAA Hypothesis. Neurotox. Res. 2021, 39, 81–106. [Google Scholar] [CrossRef]
- Tan, V.X.; Lassus, B.; Lim, C.K.; Tixador, P.; Courte, J.; Bessede, A.; Guillemin, G.J.; Peyrin, J.-M. Neurotoxicity of the Cyanotoxin BMAA Through Axonal Degeneration and Intercellular Spreading. Neurotox. Res. 2018, 33, 62–75. [Google Scholar] [CrossRef]
- Cox, P.A.; Banack, S.A.; Murch, S.J.; Rasmussen, U.; Tien, G.; Bidigare, R.R.; Metcalf, J.S.; Morrison, L.F.; Codd, G.A.; Bergman, B. Diverse taxa of cyanobacteria produce β-N-methylamino-L-alanine, a neurotoxic amino acid. Proc. Natl. Acad. Sci. USA 2005, 102, 5074–5078. [Google Scholar] [CrossRef]
- Kurland, L.K.; Mulder, D.W. Epidemiologic Investigations of Amyotrophic Lateral Sclerosis: 1. Preliminary Report on Geographic Distribution, with Special Reference to the Mariana Islands, Including Clinical and Pathologic Observations. Neurology 1954, 4, 355. [Google Scholar] [CrossRef]
- Prasad, U.K.; Kurland, L.T. Arrivai of new diseases on Guam: Lines of evidence suggesting the post-Spanish origins of Amyotrophic lateral sclerosis and Parkinson’s dementia. J. Pac. Hist. 1997, 32, 217–228. [Google Scholar] [CrossRef]
- Chen, C.-H.; Flory, W.; Koeppe, R.E. Variation of neurotoxicity of l- and d-2,4-diaminobutyric acid with route of administration. Toxicol. Appl. Pharmacol. 1972, 23, 334–338. [Google Scholar] [CrossRef]
- Main, B.J.; Rodgers, K.J. Assessing the combined toxicity of BMAA and its isomers 2, 4-DAB and AEG in vitro using human neuroblastoma cells. Neurotox. Res. 2018, 33, 33–42. [Google Scholar] [CrossRef]
- Metcalf, J.S.; Banack, S.A.; Richer, R.; Cox, P.A. Neurotoxic amino acids and their isomers in desert environments. J. Arid Environ. 2015, 112, 140–144. [Google Scholar] [CrossRef]
- Schneider, T.; Simpson, C.; Desai, P.; Tucker, M.; Lobner, D. Neurotoxicity of isomers of the environmental toxin L-BMAA. Toxicon 2020, 184, 175–179. [Google Scholar] [CrossRef]
- Azevedo, S.M.F.O.; Evans, W.R.; Carmichael, W.W.; Namikoshi, M. First report of microcystins from a Brazilian isolate of the cyanobacterium Microcystis aeruginosa. J. Appl. Phycol. 1994, 6, 261–265. [Google Scholar] [CrossRef]
- Sivonen, K. Cyanobacterial Toxins. In Encyclopedia of Microbiology, 3rd ed.; Schaechter, M., Ed.; Academic Press: Oxford, UK, 2009; pp. 290–307. [Google Scholar]
- Bouaïcha, N.; Miles, C.O.; Beach, D.G.; Labidi, Z.; Djabri, A.; Benayache, N.Y.; Nguyen-Quang, T. Structural Diversity, Characterization and Toxicology of Microcystins. Toxins 2019, 11, 714. [Google Scholar] [CrossRef] [PubMed]
- Wu, X.; Hou, L.; Lin, X.; Xie, Z. Chapter 12—Application of Novel Nanomaterials for Chemo- and Biosensing of Algal Toxins in Shellfish and Water. In Novel Nanomaterials for Biomedical, Environmental and Energy Applications; Wang, X., Chen, X., Eds.; Elsevier: Amsterdam, The Netherlands, 2019; pp. 353–414. [Google Scholar]
- Dittmann, E.; Fewer, D.P.; Neilan, B.A. Cyanobacterial toxins: Biosynthetic routes and evolutionary roots. FEMS Microbiol. Rev. 2013, 37, 23–43. [Google Scholar] [CrossRef] [PubMed]
- Díez-Quijada, L.; Prieto, A.I.; Guzmán-Guillén, R.; Jos, A.; Cameán, A.M. Occurrence and toxicity of microcystin congeners other than MC-LR and MC-RR: A review. Food Chem. Toxicol. 2019, 125, 106–132. [Google Scholar] [CrossRef]
- Massey, I.Y.; Wu, P.; Wei, J.; Luo, J.; Ding, P.; Wei, H.; Yang, F. A Mini-Review on Detection Methods of Microcystins. Toxins 2020, 12, 641. [Google Scholar] [CrossRef]
- Mbukwa, E.A.; Msagati, T.A.M.; Mamba, B.B. Quantitative Variations of Intracellular Microcystin-LR, -RR and -YR in Samples Collected from Four Locations in Hartbeespoort Dam in North West Province (South Africa) During the 2010/2011 Summer Season. Int. J. Environ. Res. Public Health 2012, 9, 3484–3505. [Google Scholar] [CrossRef]
- Jurczak, T.; Tarczyñska, M.; Karlsson, K.; Meriluoto, J. Characterization and Diversity of Cyano- bacterial Hepatotoxins (Microcystins) in Blooms from Polish Freshwaters Identified by Liquid Chromatography-Electrospray Ionisation Mass Spectrometry. Chromatographia 2004, 59, 571–578. [Google Scholar] [CrossRef]
- World Health Organization. Cyanobacterial Toxins: Microcystins; World Health Organization: Geneva, Switzerland, 2020. [Google Scholar]
- Puschner, B.; Moore, C. Chapter 43—Cyanobacteria. In Small Animal Toxicology, 3rd ed.; Peterson, M.E., Talcott, P.A., Eds.; W.B. Saunders: Saint Louis, MO, USA, 2013; pp. 533–540. [Google Scholar]
- McLellan, N.L.; Manderville, R.A. Toxic mechanisms of microcystins in mammals. Toxicol. Res. 2017, 6, 391–405. [Google Scholar] [CrossRef]
- Milutinović, A.; Živin, M.; Zorc-Pleskovič, R.; Sedmak, B.; Šuput, D. Nephrotoxic effects of chronic administration of microcystins -LR and -YR. Toxicon 2003, 42, 281–288. [Google Scholar] [CrossRef]
- Cao, L.; Massey, I.Y.; Feng, H.; Yang, F. A Review of Cardiovascular Toxicity of Microcystins. Toxins 2019, 11, 507. [Google Scholar] [CrossRef] [PubMed]
- Chen, L.; Chen, J.; Zhang, X.; Xie, P. A review of reproductive toxicity of microcystins. J. Hazard. Mater. 2016, 301, 381–399. [Google Scholar] [CrossRef] [PubMed]
- Australian Water Quality Centre—Algal Toxin Tests. Available online: https://www.awqc.com.au/water-quality-testing/organic-chemistry-testing-services/algal-toxin-tests (accessed on 11 October 2022).
- AWWA. Cyanotoxins in US Drinking Water: Occurrence, Case Studies and State Approaches to Regulation. Available online: https://www.awwa.org/Portals/0/AWWA/Government/201609_Cyanotoxin_Occurrence_States_Approach.pdf?ver=2018-12-13-101832-037 (accessed on 10 October 2021).
- Botha, C.J.; Laver, P.N.; Singo, A.; Venter, E.A.; Ferreira, G.C.H.; Rösemann, M.; Myburgh, J.G. Evaluation of a Norwegian-developed ELISA to determine microcystin concentrations in fresh water. Water Supply 2018, 19, 743–752. [Google Scholar] [CrossRef]
- Hurtado, I.; Pouget, L.; Fernández, S.; Cascales, P. Monitoring and forecasting cyanobacteria risk for a drinking water plant in Spain. Water Supply 2022, 22, 6296–6307. [Google Scholar] [CrossRef]
- WHO/Europe. Drinking Water Parameter Cooperation Project. Available online: https://ec.europa.eu/environment/water/water-drink/pdf/20171215_EC_project_report_final_corrected.pdf (accessed on 11 October 2022).
- Kaushik, R.; Balasubramanian, R. Methods and Approaches Used for Detection of Cyanotoxins in Environmental Samples: A Review. Crit. Rev. Environ. Sci. Technol. 2013, 43, 1349–1383. [Google Scholar] [CrossRef]
- WaterNSW. Algae. Available online: https://www.waternsw.com.au/water-quality/algae#stay (accessed on 28 April 2022).
- Lage, S.; Burian, A.; Rasmussen, U.; Costa, P.R.; Annadotter, H.; Godhe, A.; Rydberg, S. BMAA extraction of cyanobacteria samples: Which method to choose? Environ. Sci. Pollut. Res. 2016, 23, 338–350. [Google Scholar] [CrossRef]
- Cohen, S. Analytical techniques for the detection of α-amino-β-methylaminopropionic acid. Analyst 2012, 137, 1991–2005. [Google Scholar] [CrossRef]
- Vo Duy, S.; Munoz, G.; Dinh, Q.T.; Tien Do, D.; Simon, D.F.; Sauvé, S. Analysis of the neurotoxin β-N-methylamino-L-alanine (BMAA) and isomers in surface water by FMOC derivatization liquid chromatography high resolution mass spectrometry. PLoS ONE 2019, 14, e0220698. [Google Scholar] [CrossRef]
- Baker, T.C.; Tymm, F.J.M.; Murch, S.J. Assessing Environmental Exposure to β-N-Methylamino-l-Alanine (BMAA) in Complex Sample Matrices: A Comparison of the Three Most Popular LC-MS/MS Methods. Neurotox. Res. 2018, 33, 43–54. [Google Scholar] [CrossRef]
- Santa, T. Derivatization in LC-MS Bioanalysis. In Handbook of LC-MS Bioanalysis; John Wiley & Sons: Hoboken, NJ, USA, 2013; pp. 239–248. [Google Scholar]
- Spoof, L.; Vesterkvist, P.; Lindholm, T.; Meriluoto, J. Screening for cyanobacterial hepatotoxins, microcystins and nodularin in environmental water samples by reversed-phase liquid chromatography–electrospray ionisation mass spectrometry. J. Chromatogr. A 2003, 1020, 105–119. [Google Scholar] [CrossRef] [PubMed]
- Turner, A.D.; Waack, J.; Lewis, A.; Edwards, C.; Lawton, L. Development and single-laboratory validation of a UHPLC-MS/MS method for quantitation of microcystins and nodularin in natural water, cyanobacteria, shellfish and algal supplement tablet powders. J. Chromatogr. B 2018, 1074, 111–123. [Google Scholar] [CrossRef] [PubMed]
- Bouteiller, P.; Lance, E.; Guérin, T.; Biré, R. Analysis of Total-Forms of Cyanotoxins Microcystins in Biological Matrices: A Methodological Review. Toxins 2022, 14, 550. [Google Scholar] [CrossRef] [PubMed]
- Van Hassel, W.H.R.; Huybrechts, B.; Masquelier, J.; Wilmotte, A.; Andjelkovic, M. Development, Validation and Application of a Targeted LC-MS Method for Quantification of Microcystins and Nodularin: Towards a Better Characterization of Drinking Water. Water 2022, 14, 1195. [Google Scholar] [CrossRef]
- Haddad, S.P.; Bobbitt, J.M.; Taylor, R.B.; Lovin, L.M.; Conkle, J.L.; Chambliss, C.K.; Brooks, B.W. Determination of microcystins, nodularin, anatoxin-a, cylindrospermopsin, and saxitoxin in water and fish tissue using isotope dilution liquid chromatography tandem mass spectrometry. J. Chromatogr. A 2019, 1599, 66–74. [Google Scholar] [CrossRef]
- Al-Sammak, M.A.; Hoagland, K.D.; Snow, D.D.; Cassada, D. Methods for simultaneous detection of the cyanotoxins BMAA, DABA, and anatoxin-a in environmental samples. Toxicon 2013, 76, 316–325. [Google Scholar] [CrossRef]
- Díez-Quijada, L.; Guzmán-Guillén, R.; Prieto Ortega, A.I.; Llana-Ruíz-Cabello, M.; Campos, A.; Vasconcelos, V.; Jos, Á.; Cameán, A.M. New Method for Simultaneous Determination of Microcystins and Cylindrospermopsin in Vegetable Matrices by SPE-UPLC-MS/MS. Toxins 2018, 10, 406. [Google Scholar] [CrossRef]
- Díez-Quijada Jiménez, L.; Guzmán-Guillén, R.; Cătunescu, G.M.; Campos, A.; Vasconcelos, V.; Jos, Á.; Cameán, A.M. A new method for the simultaneous determination of cyanotoxins (Microcystins and Cylindrospermopsin) in mussels using SPE-UPLC-MS/MS. Environ. Res. 2020, 185, 109284. [Google Scholar] [CrossRef]
- Zervou, S.-K.; Christophoridis, C.; Kaloudis, T.; Triantis, T.M.; Hiskia, A. New SPE-LC-MS/MS method for simultaneous determination of multi-class cyanobacterial and algal toxins. J. Hazard. Mater. 2017, 323, 56–66. [Google Scholar] [CrossRef]
- Aparicio-Muriana, M.M.; Carmona-Molero, R.; Lara, F.J.; García-Campaña, A.M.; del Olmo-Iruela, M. Multiclass cyanotoxin analysis in reservoir waters: Tandem solid-phase extraction followed by zwitterionic hydrophilic interaction liquid chromatography-mass spectrometry. Talanta 2022, 237, 122929. [Google Scholar] [CrossRef]
- del Olmo-Iruela, M.; Aparicio-Muriana, M.d.M.; Lara, F.J.; García-Campaña, A.M. Determination of Multiclass Cyanotoxins in Spirulina-Based Dietary Supplements Using a SLE-Tandem-SPE Procedure Followed by HILIC-MS/MS. Biol. Life Sci. Forum 2022, 14, 42. [Google Scholar] [CrossRef]
- Violi, J.P.; Bishop, D.P.; Padula, M.P.; Steele, J.R.; Rodgers, K.J. Considerations for amino acid analysis by liquid chromatography-tandem mass spectrometry: A tutorial review. TrAC Trends Anal. Chem. 2020, 131, 116018. [Google Scholar] [CrossRef]
- Rivetti, C.; Gómez-Canela, C.; Lacorte, S.; Barata, C. Liquid chromatography coupled with tandem mass spectrometry to characterise trace levels of cyanobacteria and dinoflagellate toxins in suspended solids and sediments. Anal. Bioanal. Chem. 2015, 407, 1451–1462. [Google Scholar] [CrossRef] [PubMed]
- Yuan, M.; Namikoshi, M.; Otsuki, A.; Watanabe, M.F.; Rinehart, K.L. Electrospray ionization mass spectrometric analysis of microcystins, cyclic heptapeptide hepatotoxins: Modulation of charge states and [M+H]+ to [M+Na]+ ratio. J. Am. Soc. Mass Spectrom. 1999, 10, 1138–1151. [Google Scholar] [CrossRef] [PubMed][Green Version]
- Liu, B.-L.; Li, Y.-W.; Xie, L.-S.; Guo, J.-J.; Xiang, L.; Mo, C.-H. Sorption of microcystin-RR onto surface soils: Characteristics and influencing factors. J. Hazard. Mater. 2022, 431, 128571. [Google Scholar] [CrossRef]
- Draper, W.M.; Xu, D.; Behniwal, P.; McKinney, M.J.; Jayalath, P.; Dhoot, J.S.; Wijekoon, D. Optimizing LC-MS-MS determination of microcystin toxins in natural water and drinking water supplies. Anal. Methods 2013, 5, 6796–6806. [Google Scholar] [CrossRef]
- Li, C.-M.; Chu, R.Y.-Y.; Hsientang Hsieh, D.P. An enhanced LC-MS/MS method for microcystin-LR in lake water. J. Mass Spectrom. 2006, 41, 169–174. [Google Scholar] [CrossRef]
- Yuan, M.; Namikoshi, M.; Otsuki, A.; Rinehart, K.L.; Sivonen, K.; Watanabe, M.F. Low-energy collisionally activated decomposition and structural characterization of cyclic heptapeptide microcystins by electrospray ionization mass spectrometry. J. Mass Spectrom. 1999, 34, 33–43. [Google Scholar] [CrossRef]
- Krull, I.S.; Strong, R.S. CHROMATOGRAPHY: LIQUID | Derivatization. In Encyclopedia of Separation Science; Wilson, I.D., Ed.; Academic Press: Oxford, UK, 2000; pp. 583–591. [Google Scholar]
- Li, A.; Tian, Z.; Li, J.; Yu, R.; Banack, S.A.; Wang, Z. Detection of the neurotoxin BMAA within cyanobacteria isolated from freshwater in China. Toxicon 2010, 55, 947–953. [Google Scholar] [CrossRef]
- Banack, S.A.; Metcalf, J.S.; Spáčil, Z.; Downing, T.G.; Downing, S.; Long, A.; Nunn, P.B.; Cox, P.A. Distinguishing the cyanobacterial neurotoxin β-N-methylamino-l-alanine (BMAA) from other diamino acids. Toxicon 2011, 57, 730–738. [Google Scholar] [CrossRef]
- Tymm, F.J.M.; Bishop, S.L.; Murch, S.J. A Single Laboratory Validation for the Analysis of Underivatized β-N-Methylamino-L-Alanine (BMAA). Neurotox. Res. 2019, 39, 49–71. [Google Scholar] [CrossRef] [PubMed]
- Bishop, S.L.; Murch, S.J. A systematic review of analytical methods for the detection and quantification of β-N-methylamino-l-alanine (BMAA). Analyst 2020, 145, 13–28. [Google Scholar] [CrossRef] [PubMed]
- Jiang, L.; Aigret, B.; De Borggraeve, W.M.; Spacil, Z.; Ilag, L.L. Selective LC-MS/MS method for the identification of BMAA from its isomers in biological samples. Anal. Bioanal. Chem. 2012, 403, 1719–1730. [Google Scholar] [CrossRef]
- Manolidi, K.; Triantis, T.M.; Kaloudis, T.; Hiskia, A. Neurotoxin BMAA and its isomeric amino acids in cyanobacteria and cyanobacteria-based food supplements. J. Hazard. Mater. 2019, 365, 346–365. [Google Scholar] [CrossRef] [PubMed]
- Faassen, E.J. Presence of the Neurotoxin BMAA in Aquatic Ecosystems: What Do We Really Know? Toxins 2014, 6, 1109–1138. [Google Scholar] [CrossRef]
- Roy-Lachapelle, A.; Solliec, M.; Sauvé, S.; Gagnon, C. Evaluation of ELISA-based method for total anabaenopeptins determination and comparative analysis with on-line SPE-UHPLC-HRMS in freshwater cyanobacterial blooms. Talanta 2021, 223, 121802. [Google Scholar] [CrossRef]
- Pitois, F.; Fastner, J.; Pagotto, C.; Dechesne, M. Multi-Toxin Occurrences in Ten French Water Resource Reservoirs. Toxins 2018, 10, 283. [Google Scholar] [CrossRef]
- Ku, C.S.; Yang, Y.; Park, Y.; Lee, J. Health Benefits of Blue-Green Algae: Prevention of Cardiovascular Disease and Nonalcoholic Fatty Liver Disease. J. Med. Food 2013, 16, 103–111. [Google Scholar] [CrossRef]
- Ananya, A.K.; Ahmad, I.Z. Cyanobacteria “the blue green algae” and its novel applications: A brief review. Int. J. Innov. Appl. Stud. 2014, 7, 251. [Google Scholar]
- Gantar, M.; Svirčev, Z. Microalgae and Cyanobacteria: Food for Thought. J. Phycol. 2008, 44, 260–268. [Google Scholar] [CrossRef]
- Mendes, M.C.; Navalho, S.; Ferreira, A.; Paulino, C.; Figueiredo, D.; Silva, D.; Gao, F.; Gama, F.; Bombo, G.; Jacinto, R.; et al. Algae as Food in Europe: An Overview of Species Diversity and Their Application. Foods 2022, 11, 1871. [Google Scholar] [CrossRef] [PubMed]
- Metcalf, J.S.; Banack, S.A.; Lindsay, J.; Morrison, L.F.; Cox, P.A.; Codd, G.A. Co-occurrence of β-N-methylamino-l-alanine, a neurotoxic amino acid with other cyanobacterial toxins in British waterbodies, 1990–2004. Environ. Microbiol. 2008, 10, 702–708. [Google Scholar] [CrossRef] [PubMed]
- Greer, B.; McNamee, S.E.; Boots, B.; Cimarelli, L.; Guillebault, D.; Helmi, K.; Marcheggiani, S.; Panaiotov, S.; Breitenbach, U.; Akçaalan, R.; et al. A validated UPLC–MS/MS method for the surveillance of ten aquatic biotoxins in European brackish and freshwater systems. Harmful Algae 2016, 55, 31–40. [Google Scholar] [CrossRef]
- Jaramillo, M.; O’Shea, K.E. Analytical methods for assessment of cyanotoxin contamination in drinking water sources. Curr. Opin. Environ. Sci. Health 2019, 7, 45–51. [Google Scholar] [CrossRef]
- Kumar, P.; Rautela, A.; Kesari, V.; Szlag, D.; Westrick, J.; Kumar, S. Recent developments in the methods of quantitative analysis of microcystins. J. Biochem. Mol. Toxicol. 2020, 34, e22582. [Google Scholar] [CrossRef]
- Violi, J.P.; Mitrovic, S.M.; Colville, A.; Main, B.J.; Rodgers, K.J. Prevalence of β-methylamino-L-alanine (BMAA) and its isomers in freshwater cyanobacteria isolated from eastern Australia. Ecotoxicol. Environ. Saf. 2019, 172, 72–81. [Google Scholar] [CrossRef]
- Main, B.J.; Bowling, L.C.; Padula, M.P.; Bishop, D.P.; Mitrovic, S.M.; Guillemin, G.J.; Rodgers, K.J. Detection of the suspected neurotoxin β-methylamino-l-alanine (BMAA) in cyanobacterial blooms from multiple water bodies in Eastern Australia. Harmful Algae 2018, 74, 10–18. [Google Scholar] [CrossRef]
- Saqrane, S.; Ouahid, Y.; Hassni, M.E.; Hadrami, I.E.; Bouarab, L.; del Campo, F.F.; Oudra, B.; Vasconcelos, V. Phytotoxic effects of cyanobacteria extract on the aquatic plant Lemna gibba: Microcystin accumulation, detoxication and oxidative stress induction. Aquat. Toxicol. 2007, 83, 284–294. [Google Scholar] [CrossRef]







| Compound | Correlation Coefficient (r) | Linear Range (ng mL−1) | LOD (ng mL−1) | LOQ (ng mL−1) | % Recovery of a Spiked Sample |
|---|---|---|---|---|---|
| BMAA | 0.9971 | 2–500 | 0.46 | 1.38 | 107.1 |
| AEG | 0.9964 | 2–500 | 0.43 | 1.29 | 93.4 |
| 2,4-DAB | 0.9967 | 2–500 | 0.42 | 1.27 | 85.5 |
| MC-RR | 0.9982 | 0.5–500 | 0.13 | 0.40 | 94.6 |
| MC-YR | 0.9975 | 0.5–500 | 0.30 | 0.90 | 106.0 |
| MC-LR | 0.9971 | 0.5–500 | 0.28 | 0.85 | 109.3 |
| Peak Area %RSD | Retention Time %RSD | |||||
|---|---|---|---|---|---|---|
| Intra-Day | Inter-Day | Intra-Day | Inter-Day | |||
| Day 1 | Day 2 | Day 1 | Day 2 | |||
| BMAA | 4.9 | 1.2 | 1.1 | 0.3 | 0 | 0.2 |
| AEG | 5.1 | 6.6 | 3.8 | 0.2 | 0 | 0.2 |
| 2,4-DAB | 4.8 | 1.9 | 2.0 | 0.3 | 0.1 | 0.4 |
| MC-RR | 2.1 | 1.7 | 3.1 | 0.3 | 0 | 0 |
| MC-YR | 2.9 | 2.8 | 2.9 | 0.3 | 0.1 | 0 |
| MC-LR | 3.0 | 1.5 | 2.7 | 0.3 | 0.1 | 0 |
| Compound | Microcystis aeruginosa DW (ng mg−1) ± SEM | Gunbower Scum DW (ng mg−1) ± SEM |
|---|---|---|
| BMAA | N.D. | N.D. |
| AEG | N.D. | N.D. |
| 2,4-DAB | 0.249 ± 0.062 | N.D. |
| MC-RR | N.D. | 135 ± 4.80 |
| MC-YR | N.D. | N.D. |
| MC-LR | 4830 ± 721 | 47.2 ± 19.3 |
| Sample | Retention Time (min) | Precursor Ion (m/z) | Product Ions (m/z) | Collision Energy (eV) | Dwell Time (ms) |
|---|---|---|---|---|---|
| BMAA | 5.28 | 459 | 119 | 30 | 50 |
| 171 | 35 | ||||
| 258 * | 30 | ||||
| 289 | 20 | ||||
| AEG | 5.53 | 459 | 119 | 30 | 50 |
| 171 | 35 | ||||
| 214 * | 35 | ||||
| 289 | 20 | ||||
| 2,4-DAB | 6.01 | 459 | 119 | 30 | 50 |
| 171 | 35 | ||||
| 188 * | 35 | ||||
| 289 | 20 | ||||
| D5-DAB | 5.97 | 464 | 123 | 18 | 50 |
| 145 * | 30 | ||||
| 171 | 20 | ||||
| MC-RR | 7.86 | 520 | 103 | 70 | 50 |
| 127 | 50 | ||||
| 135 * | 30 | ||||
| NOD | 8.30 | 826 | 103 | 70 | 50 |
| 135 * | 60 | ||||
| 227 | 50 | ||||
| MC-YR | 8.74 | 1046 | 127 | 80 | 50 |
| 213 | 72 | ||||
| 523 | 135 * | 75 | |||
| MC-LR | 8.88 | 996 | 112 | 68 | 50 |
| 213 | 76 | ||||
| 498 | 135 * | 70 |
Disclaimer/Publisher’s Note: The statements, opinions and data contained in all publications are solely those of the individual author(s) and contributor(s) and not of MDPI and/or the editor(s). MDPI and/or the editor(s) disclaim responsibility for any injury to people or property resulting from any ideas, methods, instructions or products referred to in the content. |
© 2023 by the authors. Licensee MDPI, Basel, Switzerland. This article is an open access article distributed under the terms and conditions of the Creative Commons Attribution (CC BY) license (https://creativecommons.org/licenses/by/4.0/).
Share and Cite
Pravadali-Cekic, S.; Vojvodic, A.; Violi, J.P.; Mitrovic, S.M.; Rodgers, K.J.; Bishop, D.P. Simultaneous Analysis of Cyanotoxins β-N-methylamino-L-alanine (BMAA) and Microcystins-RR, -LR, and -YR Using Liquid Chromatography–Tandem Mass Spectrometry (LC-MS/MS). Molecules 2023, 28, 6733. https://doi.org/10.3390/molecules28186733
Pravadali-Cekic S, Vojvodic A, Violi JP, Mitrovic SM, Rodgers KJ, Bishop DP. Simultaneous Analysis of Cyanotoxins β-N-methylamino-L-alanine (BMAA) and Microcystins-RR, -LR, and -YR Using Liquid Chromatography–Tandem Mass Spectrometry (LC-MS/MS). Molecules. 2023; 28(18):6733. https://doi.org/10.3390/molecules28186733
Chicago/Turabian StylePravadali-Cekic, Sercan, Aleksandar Vojvodic, Jake P. Violi, Simon M. Mitrovic, Kenneth J. Rodgers, and David P. Bishop. 2023. "Simultaneous Analysis of Cyanotoxins β-N-methylamino-L-alanine (BMAA) and Microcystins-RR, -LR, and -YR Using Liquid Chromatography–Tandem Mass Spectrometry (LC-MS/MS)" Molecules 28, no. 18: 6733. https://doi.org/10.3390/molecules28186733
APA StylePravadali-Cekic, S., Vojvodic, A., Violi, J. P., Mitrovic, S. M., Rodgers, K. J., & Bishop, D. P. (2023). Simultaneous Analysis of Cyanotoxins β-N-methylamino-L-alanine (BMAA) and Microcystins-RR, -LR, and -YR Using Liquid Chromatography–Tandem Mass Spectrometry (LC-MS/MS). Molecules, 28(18), 6733. https://doi.org/10.3390/molecules28186733

