Ribes fasciculatum Ameliorates High-Fat-Diet-Induced Obesity by Elevating Peripheral Thermogenic Signaling
Abstract
1. Introduction
2. Results
2.1. RF Decreased HFD-Induced Obesity
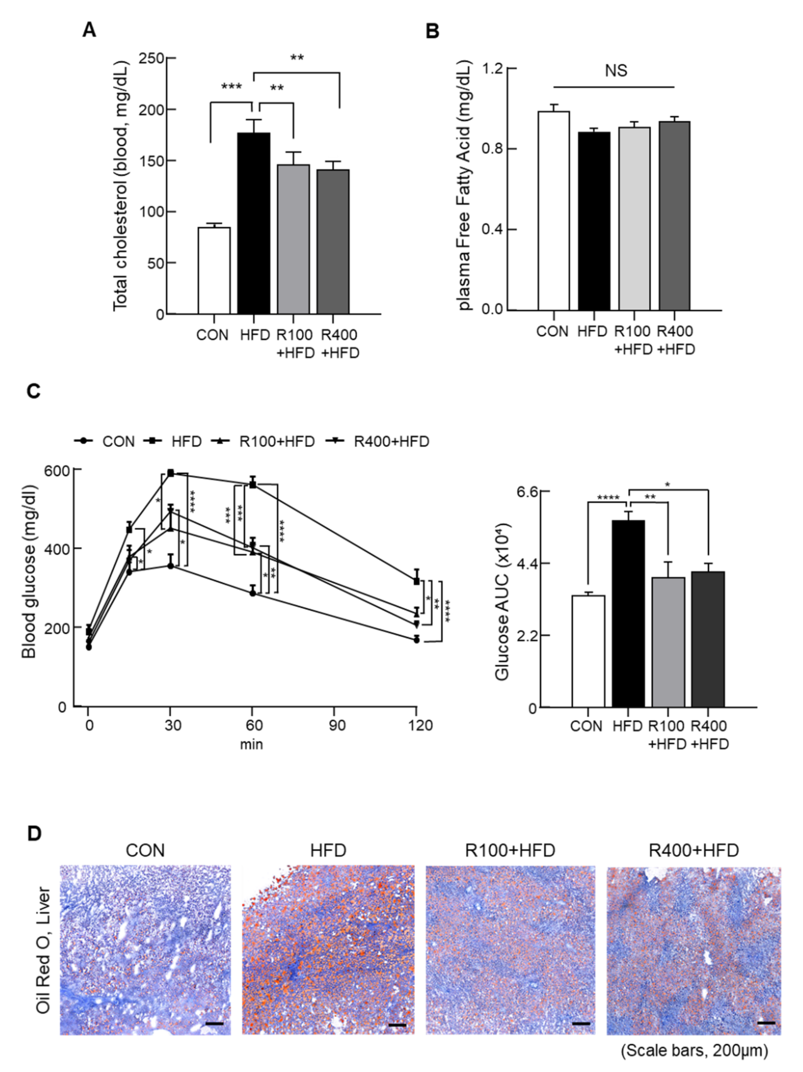
2.2. Ribes fasciculatum Ameliorates Blood Metabolic Parameters
2.3. RF Control Energy Expenditure by Elevating Body Temperature
2.4. Oral RF Feeding Induces Thermogenesis Signals
2.5. Afzelin Directly Elevates UCP-1 Transcription in Primary Cultured Adipocytes Derived from BAT
3. Discussion
4. Materials and Methods
4.1. Animals and Experimental Design
4.2. Biochemical Assays
4.3. Oil Red O Staining
4.4. Body Temperature Measurements
4.5. Total RNA Isolation and cDNA Synthesis
4.6. Isolation and Structural Identification of Major Compound from RF
4.7. Isolation and Immortalization of Ucp1 Luciferase Adipocytes
4.8. Cell Culture and Differentiation
4.9. Cell Viability Assay
4.10. Luciferase Assay
4.11. Statistical Analysis
Supplementary Materials
Author Contributions
Funding
Institutional Review Board Statement
Informed Consent Statement
Data Availability Statement
Conflicts of Interest
References
- Després, J.-P.; Lemieux, I. Abdominal obesity and metabolic syndrome. Nature 2006, 444, 881. [Google Scholar] [CrossRef] [PubMed]
- Fu, C.; Jiang, Y.; Guo, J.; Su, Z. Natural Products with Anti-obesity Effects and Different Mechanisms of Action. J. Agric. Food Chem. 2016, 64, 9571–9585. [Google Scholar] [CrossRef] [PubMed]
- Buyukhatipoglu, H. A possibly overlooked side effect of orlistat: Gastroesophageal reflux disease. J. Natl. Med. Assoc. 2008, 100, 1207. [Google Scholar] [CrossRef]
- Bonet, M.L.; Oliver, P.; Palou, A. Pharmacological and nutritional agents promoting browning of white adipose tissue. Biochim Biophys Acta 2013, 1831, 969–985. [Google Scholar] [CrossRef] [PubMed]
- Ohno, H.; Shinoda, K.; Spiegelman, B.M.; Kajimura, S. PPARgamma agonists induce a white-to-brown fat conversion through stabilization of PRDM16 protein. Cell Metab. 2012, 15, 395–404. [Google Scholar] [CrossRef]
- Contreras, C.; Nogueiras, R.; Diéguez, C.; Medina-Gómez, G.; López, M. Hypothalamus and thermogenesis: Heating the BAT, browning the WAT. Mol. Cell. Endocrinol. 2016, 438, 107–115. [Google Scholar] [CrossRef] [PubMed]
- Matsukawa, T.; Villareal, M.O.; Motojima, H.; Isoda, H. Increasing cAMP levels of preadipocytes by cyanidin-3-glucoside treatment induces the formation of beige phenotypes in 3T3-L1 adipocytes. J. Nutr. Biochem. 2017, 40, 77–85. [Google Scholar] [CrossRef]
- Ejaz, A.; Wu, D.; Kwan, P.; Meydani, M. Curcumin inhibits adipogenesis in 3T3-L1 adipocytes and angiogenesis and obesity in C57/BL mice. J. Nutr. 2009, 139, 919–925. [Google Scholar] [CrossRef]
- Kim, J.K.; Kim, H.N.; Kang, C.S.; Seo, J.H.; Seo, H.W.; Im, J.S.; Kim, B.S.; Cha, D.S.; Kwon, J.; Oh, C.H. Anti-inflammatory Effect of Ribes fasciculatum in IFN-γ/LPS-stimulated Mouse Peritoneal Macrophage. Nat. Prod. Sci. 2014, 20, 113–118. [Google Scholar]
- Kim, J.-S.; Sa, Y.-J.; Hyun, T.K.; Kim, M.-J. Comparison of biological activities of Ribes fasciculatum according to regional differences. J. Med. Plants Res. 2011, 5, 4771–4779. [Google Scholar]
- Jeon, H.; Cha, D.S. Anti-aging properties of Ribes fasciculatum in Caenorhabditis elegans. Chin. J. Nat. Med. 2016, 14, 335–342. [Google Scholar] [PubMed]
- Jung, J.-W.; Kim, S.-J.; Ahn, E.-M.; Oh, S.-R.; Lee, H.-J.; Jeong, J.-A.; Lee, J.-Y. Ribes fasciculatum var. chinense attenuated allergic inflammation in vivo and in vitro. Biomol. Ther. 2014, 22, 547. [Google Scholar] [CrossRef] [PubMed]
- Park, E.-k.; Han, K.-H.; Lee, S.-H.; Kim, N.-K.; Bae, M.-H.; Seo, Y.-H.; Yong, Y.-j.; Jeong, S.-Y.; Choi, C.-W. Neuroprotective Effects of Schisandra chinensis and Ribes fasciculatum Extract on Hydrogen Peroxide-Mediated Oxidative Stress in Neuroblastic SH-SY5Y Cell Line. Korean J. Food Nutr. 2018, 31, 865–872. [Google Scholar]
- Park, E.; Bae, M.H.; Seo, Y.H.; Yeo, S.; Kanwal, M.; Jeong, S.-Y.; Choi, C.W. Neuroprotective effects of Schisandra chinensis and Ribes fasciculatum extracts on scopolamine-induced memory impairment in SD rat. Proc. Conf. Korean Soc. Exp. Anim. 2018, 7, 181. [Google Scholar]
- Park, E.; Lee, C.G.; Jeong, H.; Yeo, S.; Kim, J.A.; Jeong, S.-Y. Antiadipogenic Effects of Mixtures of Cornus officinalis and Ribes fasciculatum Extracts on 3T3-L1 Preadipocytes and High-Fat Diet-Induced Mice. Molecules 2020, 25, 2350. [Google Scholar] [CrossRef] [PubMed]
- Park, E.; Lee, C.G.; Kim, J.; Kang, J.-H.; Cho, Y.G.; Jeong, S.-Y. Efficacy and Safety of Combined Extracts of Cornus officinalis and Ribes fasciculatum for Body Fat Reduction in Overweight Women. J. Clin. Med. 2020, 9, 3629. [Google Scholar] [CrossRef] [PubMed]
- Oh, S.-Y.; Jang, M.J.; Choi, Y.-H.; Hwang, H.; Rhim, H.; Lee, B.; Choi, C.W.; Kim, M.S. Central administration of afzelin extracted from Ribes fasciculatum improves cognitive and memory function in a mouse model of dementia. Sci. Rep. 2021, 11, 9182. [Google Scholar] [CrossRef]
- Majeed, M.; Majeed, S.; Nagabhushanam, K.; Gnanamani, M.; Mundkur, L.J.N. Lesser investigated natural ingredients for the management of obesity. Nutrients 2021, 13, 510. [Google Scholar] [CrossRef]
- Rachmi, E.; Purnomo, B.B.; Endharti, A.T.; Fitri, L.E.J.P.B.J. Identification of afzelin potential targets in inhibiting triple-negative breast cancer cell migration using reverse docking. Porto. Biomed. J. 2020, 5, e095. [Google Scholar] [CrossRef]
- Cechinel-Zanchett, C.C.; Bolda Mariano, L.s.N.l.; Boeing, T.; da Costa, J.d.C.; Da Silva, L.M.; Bastos, J.K.; Cechinel-Filho, V.; de Souza, P.J.J.o.N.P. Diuretic and renal protective effect of kaempferol 3-O-alpha-l-rhamnoside (afzelin) in normotensive and hypertensive rats. J. Nat. Prod. 2020, 83, 1980–1989. [Google Scholar] [CrossRef]
- Mao, L.; Nie, B.; Nie, T.; Hui, X.; Gao, X.; Lin, X.; Liu, X.; Xu, Y.; Tang, X.; Yuan, R.J.D. Visualization and quantification of browning using a Ucp1-2A-luciferase knock-in mouse model. Diabetes 2017, 66, 407–417. [Google Scholar] [CrossRef] [PubMed][Green Version]
- Galmozzi, A.; Sonne, S.B.; Altshuler-Keylin, S.; Hasegawa, Y.; Shinoda, K.; Luijten, I.H.; Chang, J.W.; Sharp, L.Z.; Cravatt, B.F.; Saez, E.J.C.r. ThermoMouse: An in vivo model to identify modulators of UCP1 expression in brown adipose tissue. Cell Rep. 2014, 9, 1584–1593. [Google Scholar] [CrossRef] [PubMed]
- Nair, A.B.; Jacob, S. A simple practice guide for dose conversion between animals and human. J. Basic Clin. Pharm. 2016, 7, 27–31. [Google Scholar] [CrossRef] [PubMed]
- Kim, M.; Shin, S.; Ryu, D.; Cho, E.; Yoo, J.; Park, D.; Jung, E. Evaluating the Sun Protection Factor of Cosmetic Formulations Containing Afzelin. Chem. Pharm. Bull. 2021, 69, 1039–1044. [Google Scholar] [CrossRef]
- Zhang, Z.; ElSohly, H.N.; Li, X.C.; Khan, S.I.; Broedel, S.E., Jr.; Raulli, R.E.; Cihlar, R.L.; Burandt, C.; Walker, L.A. Phenolic compounds from Nymphaea odorata. J. Nat. Prod. 2003, 66, 548–550. [Google Scholar] [CrossRef]
- Shin, S.W.; Jung, E.; Kim, S.; Kim, J.-H.; Kim, E.-G.; Lee, J.; Park, D. Antagonizing effects and mechanisms of afzelin against UVB-induced cell damage. PLoS ONE 2013, 8, e61971. [Google Scholar] [CrossRef]
- Kim, J.H.; Lee, S.; Cho, E.J. Flavonoids from Acer okamotoanum Inhibit Adipocyte Differentiation and Promote Lipolysis in the 3T3-L1 Cells. Molecules 2020, 25, 1920. [Google Scholar] [CrossRef]
- Tolson, K.P.; Marooki, N.; De Bond, J.-A.P.; Walenta, E.; Stephens, S.B.Z.; Liaw, R.B.; Savur, R.; Wolfe, A.; Oh, D.Y.; Smith, J.T.; et al. Conditional knockout of kisspeptin signaling in brown adipose tissue increases metabolic rate and body temperature and lowers body weight. FASEB J. 2020, 34, 107–121. [Google Scholar] [CrossRef]
- Meyer, C.W.; Ootsuka, Y.; Romanovsky, A.A. Body Temperature Measurements for Metabolic Phenotyping in Mice. Front Physiol. 2017, 8, 520. [Google Scholar] [CrossRef]
- Lee, D.G.; Ryu, M.J.; Cho, S.; Chung, H.S.; Lee, S. Identification of Afzelin and Quercitrin from Pinus koraiensis and Their Contents in Genus Pinus Using HPLC/UV Analysis. Nat. Prod. Sci. 2014, 20, 206–210. [Google Scholar]





Publisher’s Note: MDPI stays neutral with regard to jurisdictional claims in published maps and institutional affiliations. |
© 2022 by the authors. Licensee MDPI, Basel, Switzerland. This article is an open access article distributed under the terms and conditions of the Creative Commons Attribution (CC BY) license (https://creativecommons.org/licenses/by/4.0/).
Share and Cite
Lee, Y.; Park, Y.J.; Lee, B.; Park, E.; Kim, H.; Choi, C.W.; Kim, M.S. Ribes fasciculatum Ameliorates High-Fat-Diet-Induced Obesity by Elevating Peripheral Thermogenic Signaling. Molecules 2022, 27, 1649. https://doi.org/10.3390/molecules27051649
Lee Y, Park YJ, Lee B, Park E, Kim H, Choi CW, Kim MS. Ribes fasciculatum Ameliorates High-Fat-Diet-Induced Obesity by Elevating Peripheral Thermogenic Signaling. Molecules. 2022; 27(5):1649. https://doi.org/10.3390/molecules27051649
Chicago/Turabian StyleLee, Yuna, Yeo Jin Park, Bonggi Lee, Eunkuk Park, Hail Kim, Chun Whan Choi, and Min Soo Kim. 2022. "Ribes fasciculatum Ameliorates High-Fat-Diet-Induced Obesity by Elevating Peripheral Thermogenic Signaling" Molecules 27, no. 5: 1649. https://doi.org/10.3390/molecules27051649
APA StyleLee, Y., Park, Y. J., Lee, B., Park, E., Kim, H., Choi, C. W., & Kim, M. S. (2022). Ribes fasciculatum Ameliorates High-Fat-Diet-Induced Obesity by Elevating Peripheral Thermogenic Signaling. Molecules, 27(5), 1649. https://doi.org/10.3390/molecules27051649

