Corilagin: A Novel Antivirulence Strategy to Alleviate Streptococcus pneumoniae Infection by Diminishing Pneumolysin Oligomers
Abstract
:1. Introduction
2. Results
2.1. Corilagin Efficiently Attenuated the Hemolytic Activity of PLY
2.2. Corilagin Suppressed the Production of PLY Oligomers
2.3. Corilagin Enhanced the A549 Cell Viability during S. pneumoniae Invasion
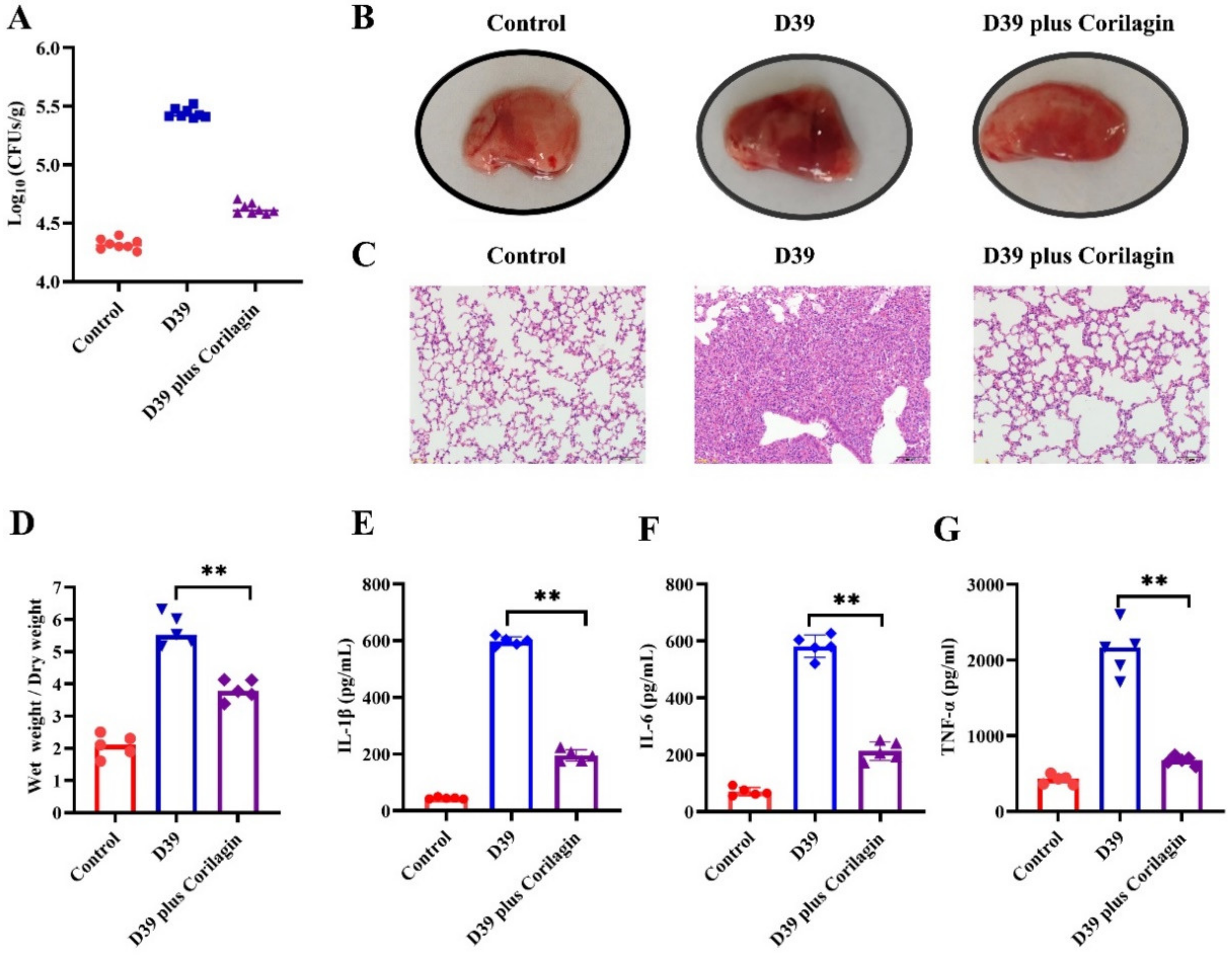
2.4. Corilagin Effectively Prevented Mice from S. pneumoniae Infection
2.5. Analysis and Validation of Potential Mechanisms of Action
3. Discussion
4. Materials and Methods
4.1. Bacterial Strains, Cell Lines and Chemicals
4.2. Mutant Construction and Protein Expression and Purification
4.3. Molecular Docking and Molecular Dynamics Simulation
4.4. PLY Purification
4.5. Haemolysis Assay
4.6. Growth Curve Test
4.7. PLY Expression Assessment with Western Blot Assay
4.8. Oligomerization Analysis
4.9. Cell Viability and Cytotoxicity Assays
4.10. Animal Test
4.11. Statistical Analysis
5. Conclusions
Author Contributions
Funding
Institutional Review Board Statement
Informed Consent Statement
Data Availability Statement
Conflicts of Interest
Sample Availability
References
- Liu, L.; Oza, S.; Hogan, D.; Chu, Y.; Perin, J.; Zhu, J.; Lawn, J.E.; Cousens, S.; Mathers, C.; Black, R.E. Global, regional, and national causes of under-5 mortality in 2000-15: An updated systematic analysis with implications for the Sustainable Development Goals. Lancet 2016, 388, 3027–3035. [Google Scholar] [CrossRef] [Green Version]
- Lai, X.; Wahl, B.; Yu, W.; Xu, T.; Zhang, H.; Garcia, C.; Qin, Y.; Guo, Y.; Yin, Z.; Knoll, M.D.; et al. National, regional, and provincial disease burden attributed to Streptococcus pneumoniae and Haemophilus influenzae type b in children in China: Modelled estimates for 2010–17. Lancet Reg. Health West. Pac. 2022, 22, 100430. [Google Scholar] [CrossRef] [PubMed]
- Nishimoto, A.T.; Rosch, J.W.; Tuomanen, E.I. Pneumolysin: Pathogenesis and Therapeutic Target. Front. Microbiol. 2020, 11, 1543. [Google Scholar] [CrossRef]
- Marriott, H.M.; Mitchell, T.J.; Dockrell, D.H. Pneumolysin: A double-edged sword during the host-pathogen interaction. Curr. Mol. Med. 2008, 8, 497–509. [Google Scholar] [CrossRef]
- Sonnen, A.F.P.; Plitzko, J.M.; Gilbert, R.J.C. Incomplete pneumolysin oligomers form membrane pores. Open Biol. 2014, 4, 140044. [Google Scholar] [CrossRef] [Green Version]
- Gilbert, R.J.C.; Sonnen, A.F.P. Measuring kinetic drivers of pneumolysin pore structure. Eur. Biophys. J. Biophys. 2016, 45, 365–376. [Google Scholar] [CrossRef] [Green Version]
- Tilley, S.J.; Orlova, E.V.; Gilbert, R.J.C.; Andrew, P.W.; Saibil, H.R. Structural basis of pore formation by the bacterial toxin pneumolysin. Cell 2005, 121, 247–256. [Google Scholar] [CrossRef] [Green Version]
- Reboul, C.F.; Whisstock, J.C.; Dunstone, M.A. A New Model for Pore Formation by Cholesterol-Dependent Cytolysins. PLoS Comput. Biol. 2014, 10, e1003791. [Google Scholar] [CrossRef] [Green Version]
- Ortqvist, A.; Hedlund, J.; Kalin, M. Streptococcus pneumoniae: Epidemiology, risk factors, and clinical features. Semin. Respir. Crit. Care Med. 2005, 26, 563–574. [Google Scholar] [CrossRef]
- Jacobs, M.R. Streptococcus pneumoniae: Epidemiology and patterns of resistance. Am. J. Med. 2004, 117 (Suppl. 3A), 3S–15S. [Google Scholar] [CrossRef]
- Harvey, R.M.; Hughes, C.E.; Paton, A.W.; Trappetti, C.; Tweten, R.K.; Paton, J.C. The impact of pneumolysin on the macrophage response to Streptococcus pneumoniae is strain-dependent. PLoS ONE 2014, 9, e103625. [Google Scholar] [CrossRef]
- Bhatt, I.D.; Rawat, S.; Badhani, A.; Rawal, R.S. Nutraceutical potential of selected wild edible fruits of the Indian Himalayan region. Food Chem. 2017, 233, 550–551. [Google Scholar] [CrossRef]
- Li, K.; Han, X.W.; Li, R.Z.; Xu, Z.; Pan, T.; Liu, J.; Li, B.; Wang, S.; Diao, Y.; Liu, X. Composition, Antivirulence Activity, and Active Property Distribution of the Fruit of Terminalia chebula Retz. J. Food Sci. 2019, 84, 1721–1729. [Google Scholar] [CrossRef]
- Okabe, S.; Suganuma, M.; Imayoshi, Y.; Taniguchi, S.; Yoshida, T.; Fujiki, H. New TNF-alpha releasing inhibitors, geraniin and corilagin, in leaves of Acer nikoense, Megusurino-ki. Biol. Pharm. Bull. 2001, 24, 1145–1148. [Google Scholar] [CrossRef] [Green Version]
- Huang, S.T.; Yang, R.C.; Pang, J.H.S. Aqueous extract of Phyllanthus urinaria induces apoptosis in human cancer cells. Am. J. Chin. Med. 2004, 32, 175–183. [Google Scholar] [CrossRef]
- Yan, F.; Cheng, D.; Wang, H.; Gao, M.; Zhang, J.; Cheng, H.; Wang, C.; Zhang, H.; Xiong, H. Corilagin Ameliorates Con A-Induced Hepatic Injury by Restricting M1 Macrophage Polarization. Front. Immunol. 2021, 12, 807509. [Google Scholar] [CrossRef]
- Widowati, W.; Kusuma, H.S.W.; Arumwardana, S.; Afifah, E.; Wahyuni, C.D.; Wijayanti, C.R.; Maulana, M.A.; Rizal, R. Corilagin potential in inhibiting oxidative and inflammatory stress in LPS-induced murine macrophage cell lines (RAW 264.7). Iran. J. Basic Med. Sci. 2021, 24, 1656–1665. [Google Scholar]
- Haddad, M.; Gaudreault, R.; Sasseville, G.; Nguyen, P.T.; Wiebe, H.; Van De Ven, T.; Bourgault, S.; Mousseau, N.; Ramassamy, C. Molecular Interactions of Tannic Acid with Proteins Associated with SARS-CoV-2 Infectivity. Int. J. Mol. Sci. 2022, 23, 2643. [Google Scholar] [CrossRef]
- Kim, J.Y.; Paton, J.C.; Briles, D.E.; Rhee, D.K.; Pyo, S. Streptococcus pneumoniae induces pyroptosis through the regulation of autophagy in murine microglia. Oncotarget 2015, 6, 44161–44178. [Google Scholar] [CrossRef] [Green Version]
- Fang, R.; Tsuchiya, K.; Kawamura, I.; Shen, Y.; Hara, H.; Sakai, S.; Yamamoto, T.; Fernandes-Alnemri, T.; Yang, R.; Hernandez-Cuellar, E.; et al. Critical roles of ASC inflammasomes in caspase-1 activation and host innate resistance to Streptococcus pneumoniae infection. J. Immunol. 2011, 187, 4890–4899. [Google Scholar] [CrossRef] [Green Version]
- Karmakar, M.; Katsnelson, M.; Malak, H.A.; Greene, N.G.; Howell, S.J.; Hise, A.G.; Camilli, A.; Kadioglu, A.; Dubyak, G.R.; Pearlman, E. Neutrophil IL-1beta processing induced by pneumolysin is mediated by the NLRP3/ASC inflammasome and caspase-1 activation and is dependent on K+ efflux. J. Immunol. 2015, 194, 1763–1775. [Google Scholar] [CrossRef] [Green Version]
- Tweten, R.K. Cholesterol-dependent cytolysins, a family of versatile pore-forming toxins. Infect. Immun. 2005, 73, 6199–6209. [Google Scholar] [CrossRef] [Green Version]
- Nel, J.G.; Durandt, C.; Mitchell, T.J.; Feldman, C.; Anderson, R.; Tintinger, G.R. Pneumolysin Mediates Platelet Activation In Vitro. Lung 2016, 194, 589–593. [Google Scholar] [CrossRef] [Green Version]
- Fischbach, M.A.; Walsh, C.T. Antibiotics for emerging pathogens. Science 2009, 325, 1089–1093. [Google Scholar] [CrossRef]
- Weinberger, D.M.; Malley, R.; Lipsitch, M. Serotype replacement in disease after pneumococcal vaccination. Lancet 2011, 378, 1962–1973. [Google Scholar] [CrossRef] [Green Version]
- Zhao, X.; Li, H.; Wang, J.; Guo, Y.; Liu, B.; Deng, X.; Niu, X. Verbascoside Alleviates Pneumococcal Pneumonia by Reducing Pneumolysin Oligomers. Mol. Pharmacol. 2016, 89, 376–387. [Google Scholar] [CrossRef]
- Punkvang, A.; Saparpakorn, P.; Hannongbua, S.; Wolschann, P.; Beyer, A.; Pungpo, P. Investigating the structural basis of arylamides to improve potency against M. tuberculosis strain through molecular dynamics simulations. Eur. J. Med. Chem. 2010, 45, 5585–5593. [Google Scholar] [CrossRef]
- Li, S.; Lv, Q.; Sun, X.; Tang, T.; Deng, X.; Yin, Y.; Li, L. Acacetin inhibits Streptococcus pneumoniae virulence by targeting pneumolysin. J. Pharm. Pharmacol. 2020, 72, 1092–1100. [Google Scholar] [CrossRef]
- Song, M.; Teng, Z.; Li, M.; Niu, X.; Wang, J.; Deng, X. Epigallocatechin gallate inhibits Streptococcus pneumoniae virulence by simultaneously targeting pneumolysin and sortase A. J. Cell Mol. Med. 2017, 21, 2586–2598. [Google Scholar] [CrossRef]





Publisher’s Note: MDPI stays neutral with regard to jurisdictional claims in published maps and institutional affiliations. |
© 2022 by the authors. Licensee MDPI, Basel, Switzerland. This article is an open access article distributed under the terms and conditions of the Creative Commons Attribution (CC BY) license (https://creativecommons.org/licenses/by/4.0/).
Share and Cite
Sheng, Q.; Hou, X.; Wang, N.; Liu, M.; Zhu, H.; Deng, X.; Liang, X.; Chi, G. Corilagin: A Novel Antivirulence Strategy to Alleviate Streptococcus pneumoniae Infection by Diminishing Pneumolysin Oligomers. Molecules 2022, 27, 5063. https://doi.org/10.3390/molecules27165063
Sheng Q, Hou X, Wang N, Liu M, Zhu H, Deng X, Liang X, Chi G. Corilagin: A Novel Antivirulence Strategy to Alleviate Streptococcus pneumoniae Infection by Diminishing Pneumolysin Oligomers. Molecules. 2022; 27(16):5063. https://doi.org/10.3390/molecules27165063
Chicago/Turabian StyleSheng, Qiushuang, Xiaoning Hou, Nan Wang, Minda Liu, Haoyu Zhu, Xuming Deng, Xiaoying Liang, and Gefu Chi. 2022. "Corilagin: A Novel Antivirulence Strategy to Alleviate Streptococcus pneumoniae Infection by Diminishing Pneumolysin Oligomers" Molecules 27, no. 16: 5063. https://doi.org/10.3390/molecules27165063
APA StyleSheng, Q., Hou, X., Wang, N., Liu, M., Zhu, H., Deng, X., Liang, X., & Chi, G. (2022). Corilagin: A Novel Antivirulence Strategy to Alleviate Streptococcus pneumoniae Infection by Diminishing Pneumolysin Oligomers. Molecules, 27(16), 5063. https://doi.org/10.3390/molecules27165063
