Microwave-Assisted Hydrothermal Rapid Synthesis of Ultralong Hydroxyapatite Nanowires Using Adenosine 5′-Triphosphate
Abstract
:1. Introduction
2. Experimental
2.1. Materials and Chemicals
2.2. Synthesis of Ultralong HAP Nanowires
2.3. Preparation of the Ultralong HAP Nanowire/Chitosan (CS) Scaffold
2.4. Characterization
2.5. Ion Release from the Ultralong HAP Nanowire Scaffold
2.6. Mineralization Tests
2.7. In Vitro Cytotoxicity of the HAP Nanowire/CS Scaffold
3. Results and Discussion
3.1. Characterization of Ultralong HAP Nanowires
3.2. The Effects of Experimental Parameters on the Formation of Ultralong HAP Nanowires
3.3. The Role of ATP and Formation Mechanism of Ultralong HAP Nanowires
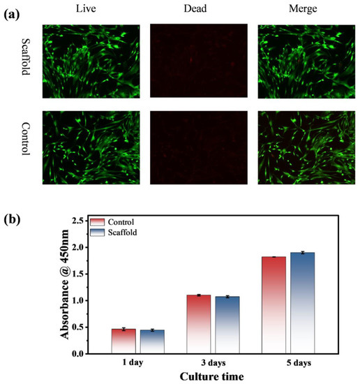
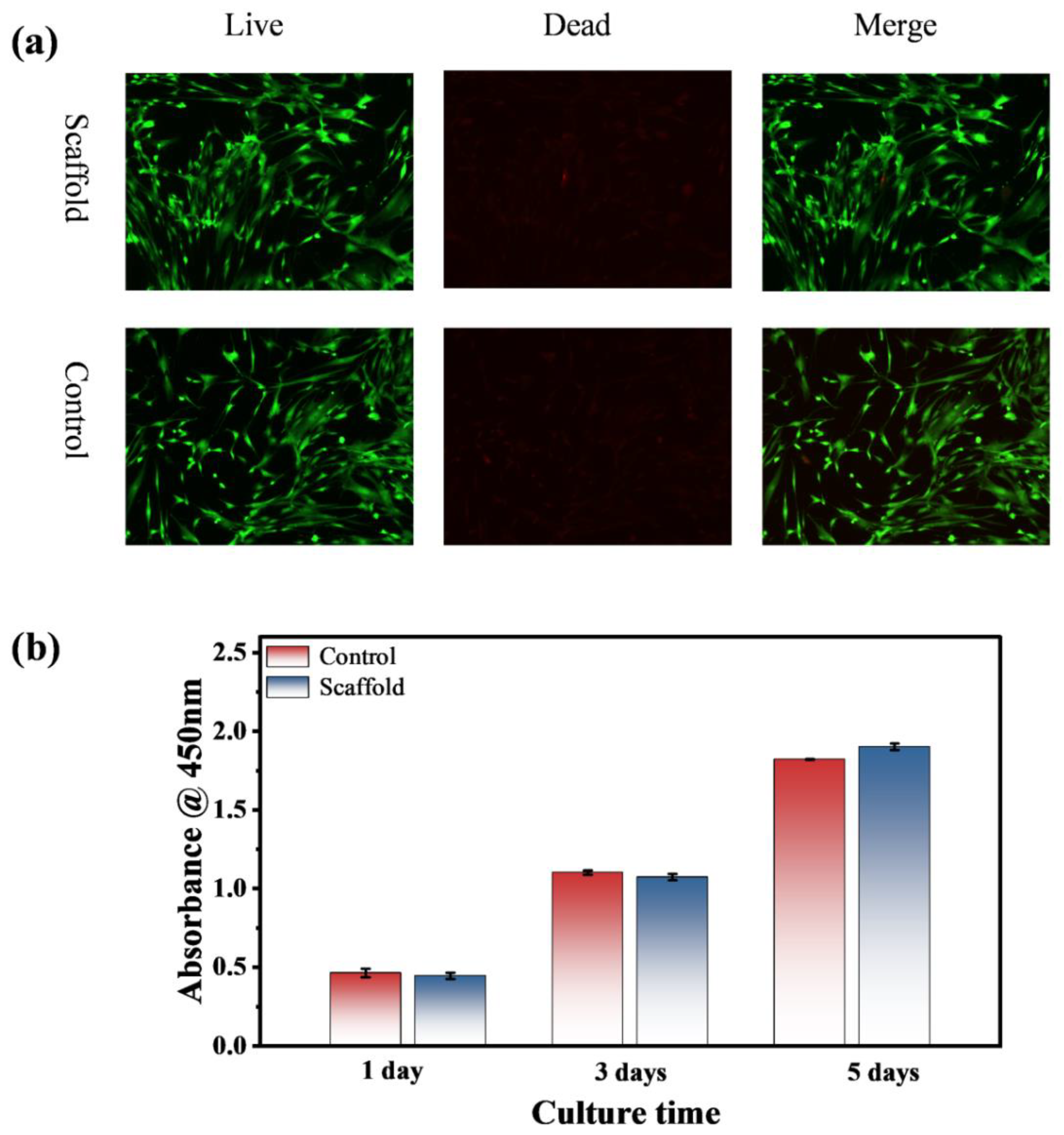
3.4. Characterization of the Ultralong HAP Nanowire/CS Scaffold In Vitro
4. Conclusions
Supplementary Materials
Author Contributions
Funding
Institutional Review Board Statement
Informed Consent Statement
Data Availability Statement
Conflicts of Interest
Sample Availability
References
- Li, X.; Ma, B.; Li, J.; Shang, L.; Liu, H.; Ge, S. A method to visually observe the degradation-diffusion-reconstruction behavior of hydroxyapatite in the bone repair process. Acta Biomater. 2020, 101, 554–564. [Google Scholar] [CrossRef] [PubMed]
- Li, Y.; Wang, Y.; Li, Y.; Luo, W.; Jiang, J.; Zhao, J.; Liu, C. Controllable synthesis of biomimetic hydroxyapatite nanorods with high osteogenic bioactivity. ACS Biomater. Sci. Eng. 2020, 6, 320–328. [Google Scholar] [CrossRef] [PubMed]
- Zhang, K.; Zhou, Y.; Xiao, C.; Zhao, W.; Wu, H.; Tang, J.; Li, Z.; Yu, S.; Li, X.; Min, L.; et al. Application of hydroxyapatite nanoparticles in tumor-associated bone segmental defect. Sci. Adv. 2019, 5, eaax6946. [Google Scholar] [CrossRef] [PubMed] [Green Version]
- Loiselle, A.E.; Wei, L.; Faryad, M.; Paul, E.M.; Lewis, G.S.; Gao, J.; Lakhtakia, A.; Donahue, H.J. Specific biomimetic hydroxyapatite nanotopographies enhance osteoblastic differentiation and bone graft osteointegration. Tissue Eng. Part A 2013, 19, 1704–1712. [Google Scholar] [CrossRef] [PubMed] [Green Version]
- Dutta, S.R.; Passi, D.; Singh, P.; Bhuibhar, A. Ceramic and non-ceramic hydroxyapatite as a bone graft material: A brief review. Ir. J. Med. Sci. 2015, 184, 101–106. [Google Scholar] [CrossRef] [PubMed]
- Cai, A.Y.; Zhu, Y.J.; Qi, C. Biodegradable inorganic nanostructured biomaterials for drug delivery. Adv. Mater. Interfaces 2020, 7, 2000819. [Google Scholar] [CrossRef]
- Zhu, Y.J.; Chen, F. pH-responsive drug delivery systems. Chem. Asian J. 2015, 10, 284–305. [Google Scholar] [CrossRef]
- Qi, C.; Zhu, Y.J.; Lu, B.Q.; Zhao, X.Y.; Zhao, J.; Chen, F. Hydroxyapatite nanosheet-assembled porous hollow microspheres: DNA-templated hydrothermal synthesis, drug delivery and protein adsorption. J. Mater. Chem. 2012, 22, 22642–22650. [Google Scholar] [CrossRef]
- Wan, Y.; Cui, T.; Xiong, G.; Li, W.; Tu, J.; Zhu, Y.; Luo, H. Magnetic lamellar nanohydroxyapatite as a novel nanocarrier for controlled delivery of 5-fluorouracil. Ceram. Int. 2017, 43, 4957–4964. [Google Scholar] [CrossRef]
- Yu, Y.D.; Zhu, Y.J.; Qi, C.; Jiang, Y.Y.; Li, H.; Wu, J. Hydroxyapatite nanorod-assembled porous hollow polyhedra as drug/protein carriers. J. Colloid Interface Sci. 2017, 496, 416–424. [Google Scholar] [CrossRef]
- Mondal, S.; Dorozhkin, S.V.; Pal, U. Recent progress on fabrication and drug delivery applications of nanostructured hydroxyapatite. Wiley Interdiscip. Rev. Nanomed. Nanobiotechnol. 2018, 10, e1504. [Google Scholar] [CrossRef] [PubMed]
- Yu, F.; Wang, J.; Tong, L.; Zhang, X. Studies of a novel hydroxyapatite sustained-release preparation for temozolidomide implantation. Mater. Chem. Phys. 2019, 228, 221–227. [Google Scholar] [CrossRef]
- Qi, C.; Zhu, Y.J.; Lu, B.Q.; Zhao, X.Y.; Zhao, J.; Chen, F.; Wu, J. Hydroxyapatite hierarchically nanostructured porous hollow microspheres: Rapid, sustainable microwave-hydrothermal synthesis by using creatine phosphate as an organic phosphorus source and application in drug delivery and protein adsorption. Chem. Eur. J. 2013, 19, 5332–5341. [Google Scholar] [CrossRef] [PubMed]
- Evcin, A.; Bohur, B.G. Coating of different silica sources containing hydroxyapatite for Ti6Al4V metal substrate using HVOF technique. Arab. J. Geosci. 2019, 12, 220. [Google Scholar] [CrossRef]
- Yang, T.C.; Shu, H.Y.; Chen, H.T.; Chung, C.J.; He, J.L. Interface between grown osteoblast and micro-arc oxidized bioactive layers. Surf. Coat. Technol. 2014, 259, 185–192. [Google Scholar] [CrossRef]
- Babayevska, N.; Woźniak-Budych, M.; Litowczenko, J.; Peplińska, B.; Jarek, M.; Florczak, P.; Bartkowiak, G.; Czarnecka, B.; Jurga, S. Novel nanosystems to enhance biological activity of hydroxyapatite against dental caries. Mater. Sci. Eng. C Mater. Biol. Appl. 2021, 124, 112062. [Google Scholar] [CrossRef]
- Sfalcin, R.A.; Correr, A.B.; Morbidelli, L.R.; Araújo, T.G.F.; Feitosa, V.P.; Correr-Sobrinho, L.; Watson, T.F.; Sauro, S. Influence of bioactive particles on the chemical-mechanical properties of experimental enamel resin infiltrants. Clin. Oral Investig. 2017, 21, 2143–2151. [Google Scholar] [CrossRef]
- Wu, H.; Hua, Y.; Wu, J.; Zeng, Q.; Yang, X.; Zhu, X.; Zhang, X. The morphology of hydroxyapatite nanoparticles regulates clathrin-mediated endocytosis in melanoma cells and resultant anti-tumor efficiency. Nano Res. 2022, 15, 6256–6265. [Google Scholar] [CrossRef]
- Lin, K.; Wu, C.; Chang, J. Advances in synthesis of calcium phosphate crystals with controlled size and shape. Acta Biomater. 2014, 10, 4071–4102. [Google Scholar] [CrossRef]
- Palmer, L.C.; Newcomb, C.J.; Kaltz, S.R.; Spoerke, E.D.; Stupp, S.I. Biomimetic systems for hydroxyapatite mineralization inspired by bone and enamel. Chem. Rev. 2008, 108, 4754–4783. [Google Scholar] [CrossRef] [Green Version]
- Reznikov, N.; Bilton, M.; Lari, L.; Stevens, M.M.; Kröger, R. Fractal-like hierarchical organization of bone begins at the nanoscale. Science 2018, 360, eaao2189. [Google Scholar] [CrossRef] [PubMed] [Green Version]
- Zhu, Y.J. Multifunctional fire-resistant paper based on ultralong hydroxyapatite nanowires. Chin. J. Chem. 2021, 39, 2296–2314. [Google Scholar] [CrossRef]
- Zhu, Y.J. Fire-Resistant Paper: Materials, Technologies, and Applications, 1st ed.; CRC Press: Boca Raton, FL, USA, 2021. [Google Scholar]
- Li, H.; Zhu, Y.J. Nanowires: Synthesis and energy/environmental applications. Energy Environ. Mater. 2021, 4, 544–561. [Google Scholar] [CrossRef]
- Lu, B.Q.; Zhu, Y.J.; Chen, F. Highly flexible and nonflammable inorganic hydroxyapatite paper. Chem. Eur. J. 2014, 20, 1242–1246. [Google Scholar] [CrossRef]
- Jiang, Y.Y.; Zhu, Y.J.; Chen, F.; Wu, J. Solvothermal synthesis of submillimeter ultralong hydroxyapatite nanowires using a calcium oleate precursor in a series of monohydroxy alcohols. Ceram. Int. 2015, 41, 6098–6102. [Google Scholar] [CrossRef]
- Zhang, Y.G.; Zhu, Y.J.; Chen, F.; Wu, J. Ultralong hydroxyapatite nanowires synthesized by solvothermal treatment using a series of phosphate sodium salts. Mater. Lett. 2015, 144, 135–137. [Google Scholar] [CrossRef]
- Chen, F.; Zhu, Y.J. Large-scale automated production of highly ordered ultralong hydroxyapatite nanowires and construction of various fire-resistant flexible ordered architectures. ACS Nano 2016, 10, 11483–11495. [Google Scholar] [CrossRef]
- Yang, R.L.; Zhu, Y.J.; Chen, F.F.; Qin, D.D.; Xiong, Z.C. Bioinspired macroscopic ribbon fibers with a nacre-mimetic architecture based on highly ordered alignment of ultralong hydroxyapatite nanowires. ACS Nano 2018, 12, 12284–12295. [Google Scholar] [CrossRef]
- Yu, H.P.; Zhu, Y.J. Bioinspired flexible, high-strength and versatile hydrogel with the fiberboard-and-mortar hierarchically ordered structure. Nano Res. 2021, 14, 3643–3652. [Google Scholar] [CrossRef]
- Li, H.; Zhu, Y.J.; Jiang, Y.Y.; Yu, Y.D.; Chen, F.; Dong, L.Y.; Wu, J. Hierarchical assembly of monodisperse hydroxyapatite nanowires and construction of high-strength fire-resistant inorganic paper with high-temperature flexibility. ChemNanoMat 2017, 3, 259–268. [Google Scholar] [CrossRef]
- Yu, H.P.; Zhu, Y.J.; Lu, B.Q. Highly efficient and environmentally friendly microwave hydrothermal rapid synthesis of ultralong hydroxyapatite nanowires. Ceram. Int. 2018, 44, 12352–12356. [Google Scholar] [CrossRef]
- Dong, L.Y.; Zhu, Y.J.; Zhang, Q.Q.; Shao, Y.T. Fire-retardant and high-temperature-resistant label paper and its potential applications. ChemNanoMat 2019, 5, 1418–1427. [Google Scholar] [CrossRef]
- Shao, Y.; Zhu, Y.; Dong, L.; Cai, A. A nanocomposite “Xuan paper” made from ultralong hydroxyapatite nanowires and cellulose fibers and its anti-mildew properties. J. Inorg. Mater. 2021, 36, 107–112. [Google Scholar]
- Chen, F.F.; Zhu, Y.J.; Xiong, Z.C.; Sun, T.W.; Shen, Y.Q. Highly flexible superhydrophobic and fire-resistant layered inorganic paper. ACS Appl. Mater. Interfaces 2016, 8, 34715–34724. [Google Scholar] [CrossRef] [PubMed]
- Zhang, Q.Q.; Zhu, Y.J.; Wu, J.; Shao, Y.T.; Dong, L.Y. A new kind of filter paper comprising ultralong hydroxyapatite nanowires and double metal oxide nanosheets for high-performance dye separation. J. Colloid Interface Sci. 2020, 575, 78–87. [Google Scholar] [CrossRef]
- Zhang, Q.Q.; Zhu, Y.J.; Wu, J.; Shao, Y.T.; Cai, A.Y.; Dong, L.Y. Ultralong hydroxyapatite nanowire-based filter paper for high-performance water purification. ACS Appl. Mater. Interfaces 2019, 11, 4288–4301. [Google Scholar] [CrossRef]
- Yang, R.L.; Zhu, Y.J.; Chen, F.F.; Dong, L.Y.; Xiong, Z.C. Luminescent, fire-resistant, and water-proof ultralong hydroxyapatite nanowire-based paper for multimode anticounterfeiting applications. ACS Appl. Mater. Interfaces 2017, 9, 25455–25464. [Google Scholar] [CrossRef]
- Chen, F.F.; Zhu, Y.J.; Zhang, Q.Q.; Yang, R.L.; Qin, D.D.; Xiong, Z.C. Secret paper with vinegar as an invisible security ink and fire as a decryption key for information protection. Chem. Eur. J. 2019, 25, 10918–10925. [Google Scholar] [CrossRef]
- Xiong, Z.C.; Zhu, Y.J.; Qin, D.D.; Chen, F.F.; Yang, R.L. Flexible fire-resistant photothermal paper comprising ultralong hydroxyapatite nanowires and carbon nanotubes for solar energy-driven water purification. Small 2018, 14, 1803387. [Google Scholar] [CrossRef]
- Kashiwada, H.; Shimizu, Y.; Sano, Y.; Yamauchi, K.; Guang, H.; Kumamoto, H.; Unuma, H.; Zhu, Y.J. In vivo behaviors of highly flexible paper consisting of ultralong hydroxyapatite nanowires. J. Biomed. Mater. Res. Part B 2021, 109, 1611–1621. [Google Scholar] [CrossRef]
- Zhou, Z.F.; Sun, T.W.; Qin, Y.H.; Zhu, Y.J.; Jiang, Y.Y.; Zhang, Y.; Liu, J.J.; Wu, J.; He, S.S.; Chen, F. Selenium-doped hydroxyapatite biopaper with anti-bone tumor effect by inducing apoptosis. Biomater. Sci. 2019, 7, 5044–5053. [Google Scholar] [CrossRef]
- Zeng, J.; Geng, X.; Tang, Y.; Xiong, Z.C.; Zhu, Y.J.; Chen, X. Flexible photothermal biopaper comprising Cu2+-doped ultralong hydroxyapatite nanowires and black phosphorus nanosheets for accelerated healing of infected wound. Chem. Eng. J. 2022, 437, 135347. [Google Scholar] [CrossRef]
- Gao, J.; Hao, L.S.; Ning, B.B.; Zhu, Y.K.; Guan, J.B.; Ren, H.W.; Yu, H.P.; Zhu, Y.J.; Duan, J.L. Biopaper based on ultralong hydroxyapatite nanowires and cellulose fibers promotes skin wound healing by inducing angiogenesis. Coatings 2022, 12, 479. [Google Scholar] [CrossRef]
- Zhu, Y.J.; Lu, B.Q. Deformable biomaterials based on ultralong hydroxyapatite nanowires. ACS Biomater. Sci. Eng. 2019, 5, 4951–4961. [Google Scholar] [CrossRef] [PubMed]
- Huang, G.J.; Yu, H.P.; Wang, X.L.; Ning, B.B.; Gao, J.; Shi, Y.Q.; Zhu, Y.J.; Duan, J.L. Highly porous and elastic aerogel based on ultralong hydroxyapatite nanowires for high-performance bone regeneration and neovascularization. J. Mater. Chem. B 2021, 9, 1277–1287. [Google Scholar] [CrossRef] [PubMed]
- Omelon, S.J.; Grynpas, M.D. Relationships between polyphosphate chemistry, biochemistry and apatite biomineralization. Chem. Rev. 2008, 108, 4694–4715. [Google Scholar] [CrossRef] [PubMed]
- LeGeros, R.Z. Calcium phosphate-based osteoinductive materials. Chem. Rev. 2008, 108, 4742–4753. [Google Scholar] [CrossRef]
- Sun, T.W.; Yu, W.L.; Zhu, Y.J.; Yang, R.L.; Shen, Y.Q.; Chen, D.Y.; He, Y.H.; Chen, F. Hydroxyapatite nanowire@magnesium silicate core-shell hierarchical nanocomposite: Synthesis and application in bone regeneration. ACS Appl. Mater. Interfaces 2017, 9, 16435–16447. [Google Scholar] [CrossRef]
- Sun, T.W.; Zhu, Y.J.; Chen, F. Hydroxyapatite nanowire/collagen elastic porous nanocomposite and its enhanced performance in bone defect repair. RSC Adv. 2018, 8, 26218–26229. [Google Scholar] [CrossRef] [Green Version]
- Deng, J.; Walther, A. ATP-responsive and ATP-fueled self-assembling systems and materials. Adv. Mater. 2020, 32, e2002629. [Google Scholar] [CrossRef]
- Mishra, A.; Dhiman, S.; George, S.J. ATP-driven synthetic supramolecular assemblies: From ATP as a template to fuel. Angew. Chem. 2021, 60, 2740–2756. [Google Scholar] [CrossRef] [PubMed]
- Qi, C.; Tang, Q.L.; Zhu, Y.J.; Zhao, X.Y.; Chen, F. Microwave hydrothermal rapid synthesis of hydroxyapatite nanowires using adenosine 5’-triphosphate disodium salt as phosphorus source. Mater. Lett. 2012, 85, 71–73. [Google Scholar] [CrossRef]
- Mikolajewicz, N.; Zimmermann, E.A.; Willie, B.M.; Komarova, S.V. Mechanically-stimulated ATP release from murine bone cells is regulated by a balance of injury and repair. Elife 2018, 7, e37812. [Google Scholar] [CrossRef] [PubMed]
- Ding, G.J.; Zhu, Y.J.; Cheng, G.F.; Ruan, Y.J.; Qi, C.; Sun, T.W.; Wu, J.; Chen, F. Hydrothermal synthesis of nanorod-assembled porous microspheres of hydroxyapatite/casein using ATP as a phosphorus source and casein sodium salt as a template. Mater. Lett. 2015, 160, 242–245. [Google Scholar] [CrossRef]
- Qi, C.; Zhu, Y.J.; Zhang, Y.G.; Jiang, Y.Y.; Wu, J.; Chen, F. Vesicle-like nanospheres of amorphous calcium phosphate: Sonochemical synthesis using adenosine 5’-triphosphate sodium salt and their application in pH-responsive drug delivery. J. Mater. Chem. B 2015, 3, 7347–7354. [Google Scholar] [CrossRef]
- Qi, C.; Zhu, Y.J.; Sun, T.W.; Wu, J.; Chen, F. Microwave hydrothermal rapid synthesis of amorphous calcium phosphate mesoporous microspheres using adenosine 5’-diphosphate and application in pH-responsive drug delivery. Chem. Asian J. 2015, 10, 2503–2511. [Google Scholar] [CrossRef]
- Ding, G.J.; Zhu, Y.J.; Qi, C.; Sun, T.W.; Wu, J.; Chen, F. Yolk-shell porous microspheres of calcium phosphate prepared using calcium (L)-lactate and adenosine 5’-triphosphate disodium salt: Application in protein/drug delivery. Chem. Eur. J. 2015, 21, 9868–9876. [Google Scholar] [CrossRef]
- Lu, B.Q.; Zhu, Y.J.; Chen, F.; Qi, C.; Zhao, X.Y.; Zhao, J. Core-shell hollow microspheres of magnetic iron oxide@amorphous calcium phosphate: Synthesis using adenosine 5’-triphosphate and application in pH-responsive drug delivery. Chem. Asian J. 2014, 9, 2908–2914. [Google Scholar] [CrossRef]
- Zhao, J.; Zhu, Y.J.; Zheng, J.Q.; Chen, F.; Wu, J. Microwave hydrothermal preparation using adenosine 5’-triphosphate disodium salt as a phosphate source and characterization of zinc-doped amorphous calcium phosphate mesoporous microspheres. Microporous Mesoporous Mater. 2013, 180, 79–85. [Google Scholar] [CrossRef]












Publisher’s Note: MDPI stays neutral with regard to jurisdictional claims in published maps and institutional affiliations. |
© 2022 by the authors. Licensee MDPI, Basel, Switzerland. This article is an open access article distributed under the terms and conditions of the Creative Commons Attribution (CC BY) license (https://creativecommons.org/licenses/by/4.0/).
Share and Cite
Zhang, Y.; Zhu, Y.-J.; Yu, H.-P. Microwave-Assisted Hydrothermal Rapid Synthesis of Ultralong Hydroxyapatite Nanowires Using Adenosine 5′-Triphosphate. Molecules 2022, 27, 5020. https://doi.org/10.3390/molecules27155020
Zhang Y, Zhu Y-J, Yu H-P. Microwave-Assisted Hydrothermal Rapid Synthesis of Ultralong Hydroxyapatite Nanowires Using Adenosine 5′-Triphosphate. Molecules. 2022; 27(15):5020. https://doi.org/10.3390/molecules27155020
Chicago/Turabian StyleZhang, Yu, Ying-Jie Zhu, and Han-Ping Yu. 2022. "Microwave-Assisted Hydrothermal Rapid Synthesis of Ultralong Hydroxyapatite Nanowires Using Adenosine 5′-Triphosphate" Molecules 27, no. 15: 5020. https://doi.org/10.3390/molecules27155020
APA StyleZhang, Y., Zhu, Y.-J., & Yu, H.-P. (2022). Microwave-Assisted Hydrothermal Rapid Synthesis of Ultralong Hydroxyapatite Nanowires Using Adenosine 5′-Triphosphate. Molecules, 27(15), 5020. https://doi.org/10.3390/molecules27155020

