The Dynamic Change in Fatty Acids during the Postharvest Process of Oolong Tea Production
Abstract
:1. Introduction
2. Results
2.1. Qualitative and Quantitative Analysis of FAs by GC-FID
2.2. Dynamic Change in FAs Component during the Postharvest Process of Oolong Tea Production
2.3. Influence of Mechanical Wounding on FAs Component
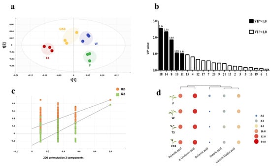
2.4. Recognition and Cluster Analysis of Significant Differential Compounds
2.5. Component Measurement of Main FAs during Postharvest Process of Oolong Tea by UPLC-MS/MS
2.6. Change in LOX Activity during the Postharvest Process of Oolong Tea Production
3. Discussion
3.1. Content of FAs in Fresh Oolong Tea Leaves
3.2. Change in FAs during the Postharvest Process of Oolong Tea Production
4. Materials and Methods
4.1. Materials
4.2. Methods
4.2.1. Reagents
4.2.2. Postharvest Treatments and Samples Preparation
4.2.3. Fatty Acid Content Determination via Direct Methylation
4.2.4. Calculation of Fatty Acid Content from GC Analysis
4.2.5. LOX Activity Analysis
4.2.6. Statistical Analysis
5. Conclusions
Supplementary Materials
Author Contributions
Funding
Institutional Review Board Statement
Informed Consent Statement
Data Availability Statement
Conflicts of Interest
References
- Vida, F. Lipid maps project launched. J. Proteome Res. 2003, 2, 576. [Google Scholar]
- Zhou, Z.W.; You, F.N.; Liu, B.B.; Deng, T.T.; Lai, Z.X.; Sun, Y. Effect of mechanical force during turn-over on the formation of aliphatic aroma in oolong Tea. Food Sci. 2019, 40, 52–59. [Google Scholar]
- Zhou, Z.W.; Liu, B.S.; Wu, Q.Y.; Bi, W.J.; Ni, Z.X.; Lai, Z.X.; Sun, Y.; Bi, W.; Liu, Z.; Sun, Y. Formation and regulation of aroma related volatiles during the manufacturing process of Wuyi Rougui tea via LOX-HPL pathway. J. Food Sci. Biotechnol. 2021, 40, 100–111. [Google Scholar]
- Qian, X.; Xu, X.Q.; Yu, K.J.; Zhu, B.Q.; Lan, Y.B.; Duan, C.Q.; Pan, Q.H. Varietal dependence of GLVs accumulation and LOX-HPL pathway gene expression in Four Vitis vinifera wine grapes. Int. J. Mol. Sci. 2016, 17, 1924. [Google Scholar] [CrossRef] [PubMed]
- Domenico, S.D.; Bonsegna, S.; Horres, R.; Pastor, V.; Taurino, M.; Poltronieri, P.; Imtiaz, M.; Kahl, G.; Flors, V.; Winter, P. Transcriptomic analysis of oxylipin biosynthesis genes and chemical profiling reveal an early induction of jasmonates in chickpea roots under drought stress. Plant Physiol. Biochem. 2012, 61, 115–122. [Google Scholar] [CrossRef]
- Tao, X.; Qiang, Z.; Wei, C.; Zhang, G.; He, G.; Gu, D.; Zhang, W. Involvement of Jasmonate-signaling pathway in the herbivore-induced rice plant defense. Chin. Sci. Bull. 2003, 48, 1982–1987. [Google Scholar]
- Xu, Q.; Sun, L.; Xu, X.Q.; Zhu, B.Q.; Xu, H.Y. Differential expression of VvLOXA diversifies C6 volatile profiles in some Vitis vinifera table grape cultivars. Int. J. Mol. Sci. 2017, 18, 2705. [Google Scholar]
- Ercisli, S.; Orhan, E.; Ozdemir, O.; Sengul, M.; Gungor, N. Seasonal variation of total phenolic, antioxidant activity, plant nutritional elements, and fatty acids in tea leaves (Camellia sinensis var. sinensis clone Derepazari 7) grown in Turkey. Pharm. Biol. 2009, 46, 683–687. [Google Scholar] [CrossRef]
- Kun, J.; Yan, J.; Shu, N.; Liao, X.; Tong, H. Effect of different sun drying techniques on fatty acids, volatile compounds and sensory quality of green tea. Food Ferment. Ind. 2020, 46, 154–160. [Google Scholar]
- Guth, H. Identification of potent odorants in static headspace samples of green and black tea powders on the basis of aroma extract dilution analysis (AEDA). Flavour Fragr. J. 1993, 8, 173–178. [Google Scholar] [CrossRef]
- Ravichandran, R.; Parthiban, R. Lipid occurrence, distribution and degradation to flavour volatiles during tea processing. Food Chem. 2000, 68, 7–13. [Google Scholar] [CrossRef]
- Wu, Q.Y.; Zhou, Z.W.; Ni, Z.X.; Yang, Y.; Lai, Z.X.; Sun, Y. Effects of tea varieties and turning over intensity on fatty acid content in oolong tea. J. South. Agric. 2021, 52, 2834–2841. [Google Scholar]
- Lv, S.; Jiang, D.; Yang, F.; Zhou, J.; Lian, M.; Meng, Q. Analysis of aroma components between pu-erh ripe tea and anhua dark tea by headspace solid-phase microextraction and gc-ms. Chin. J. Trop. Crop 2013, 34, 1583–1591. [Google Scholar]
- Zhang, Z.; Shi, Z.; Wan, X. Changes of fatty acids during storage of green tea and its effect on aroma. China Tea Process. 1999, 2, 39–41. [Google Scholar]
- Wan, X.; Xia, T. Tea Aroma. In Secondary Metabolism of Tea Plant; Science Press: Beijing, China, 2015; pp. 156–157. [Google Scholar]
- Lin, J.; Zhang, P.; Pan, Z.; Xu, H.; Luo, Y.; Wang, X. Discrimination of oolong tea (Camellia sinensis) varieties based on feature extraction and selection from aromatic profiles analysed by hs-spme/gc-ms. Food Chem. 2013, 141, 259–265. [Google Scholar] [CrossRef]
- Guo, Z.L.; Sun, L.L.; Xue, J.P.; Zhou, Z.; Xu, R.N. Unique region produces special tea: Metabolomic basis of the influence of production region on the quality of Wuyi rock tea. Sci. Sin. 2019, 49, 1013–1023. [Google Scholar] [CrossRef]
- Zeng, L.; Zhou, X.; Su, X.; Yang, Z.Y. Chinese oolong tea: An aromatic beverage produced under multiple stresses. Trends Food Sci. Technol. 2020, 106, 242–253. [Google Scholar] [CrossRef]
- Fu, X.; Chen, Y.; Xin, M.; Katsuno, T.; Yang, Z. Regulation of formation of volatile compounds of tea (Camellia sinensis) leaves by single light wavelength. Sci. Rep. 2015, 5, 16858. [Google Scholar] [CrossRef]
- Yang, Z.; Baldermann, S.; Watanabe, N. Recent studies of the volatile compounds in tea. Food Res. Int. 2013, 53, 585–599. [Google Scholar] [CrossRef]
- Ma, C.L.; Li, X.Y.; Yue, C.N.; Wang, Z.H.; Ye, Y.L.; Mao, S.H.; Tong, H.R. Progress on Fatty acids in tea and their influences on tea aroma. Food Res. Dev. 2017, 38, 220–224. [Google Scholar]
- Liu, R.; Xia, C. Study on the fatty acid composition of tea leaves. China Tea 1990, 3, 18–19. [Google Scholar]
- Zhu, X.; Kong, X.; Chen, C.; Chen, X.; Zhou, X.; Kong, X.; Sun, W.; Chen, Z.; Chen, C.; Chen, M. Tender leaf and fully-expanded leaf exhibited distinct cuticle structure and wax lipid composition in Camellia sinensis cv Fuyun 6. Sci. Rep. 2019, 1, 14944. [Google Scholar] [CrossRef] [PubMed] [Green Version]
- Yong, W.; Wang, M.; Sun, Y.; Wang, Y.; Li, T.; Chai, G.; Jiang, W.; Shan, L.; Li, C.; Xiao, E. FAR5, a fatty acyl-coenzyme A reductase, is involved in primary alcohol biosynthesis of the leaf blade cuticular wax in wheat (Triticum aestivum L.). J. Exp. Bot. 2015, 66, 1165–1178. [Google Scholar]
- Yan, X. Discussion on the structure of tea leaves and the quality of black tea. China Tea 1982, 12, 40. [Google Scholar]
- Huang, X. Comparative Research on Leaf Tissues for Different Oolong Tea Cultivars in Southern Tea Region of Fujian Province. Master’s Thesis, Fujian Agriculture and Forestry University, Fuzhou, China, 2010. [Google Scholar]
- Amos, W.; OKAL, P.; Okinda, O.; David, M.K.; Manguro, L.O.A. Effects of production locations and plucking intervals on clonal tea fatty acids levels in the kenya higlands. Food Sci. Technol. Res. 2012, 18, 351–356. [Google Scholar]
- Okal, A.W.; Owuor, P.O.; Kamau, D.M.; Manguro, L.O.A. Variations of fatty acids levels in young shoots of clonal tea with location of production and nitrogenous fertilizer rates in the kenya highlands. J. Agric. Sci. Technol. 2012, 14, 1543–1554. [Google Scholar]
- Wang, M.; Shao, C.; Zhu, Y.; Zhang, Y.; Lin, Z.; Lyu, H. Aroma constituents of Longjing tea produced in different areas. J. Tea Sci. 2018, 38, 508–517. [Google Scholar]
- Gui, J.; Fu, X.; Zhou, Y.; Katsuno, T.; Mei, X.; Deng, R.; Xu, X.; Zhang, L.; Dong, F.; Watanabe, N.; et al. Does Enzymatic Hydrolysis of Glycosidically Bound Volatile Compounds Really Contribute to the Formation of Volatile Compounds During the Oolong Tea Manufacturing Process? J. Agric. Food Chem. 2015, 63, 6905–6914. [Google Scholar] [CrossRef]
- Ni, Z.; Wu, Q.; Zhou, Z.; Yang, Y.; Hu, Q.; Deng, H.; Zheng, Y.; Bi, W.; Liu, Z.; Sun, Y. Effects of turning over intensity on fatty acid metabolites in postharvest leaves of Tieguanyin oolong tea(Camellia sinensis). PeerJ 2022, 10, e13453. [Google Scholar] [CrossRef]
- Guo, L.; Chen, M.; Guo, Y.; Lin, Z.V. Variations in fatty acids affected their derivative volatiles during Tieguanyin tea processing. Foods 2022, 11, 1563. [Google Scholar] [CrossRef]
- Wang, J. Relationship Between Lipoxygenase and Aroma Formation during Oolong Tea Processing Dissertation. Master’s Thesis, South China Agricultural University, Guangzhou, China, 2010. [Google Scholar]
- Gou, L.; Lv, H.; Chen, M.; Zhang, Y.; Ba, Y.C.; Guo, Y.L.; Lin, Z. Analysis of fatty acid compositions and contents in oolong tea from Fujian Province. Tea Sci. 2019, 39, 611–618. [Google Scholar]
- Li, A.H. Lipidomics Unraveling Plant Responses to Dehydration and Mechanical Injury. Ph.D. Thesis, University of Chinese Academy of Sciences, Beijing, China, 2014. [Google Scholar]
- Li, Y.F. Physiological and Biochemical Mechanism of Browning Development Caused by Active Oxygen in Pericarp of Harvested Longan Fruits. Master’s Thesis, Fujian Agriculture and Forestry University, Fuzhou, China, 2013. [Google Scholar]
- Christie, W.W. Gas chromatographic analysis of fatty acid methyl esters with high precision. Lipid Technol. 1991, 3, 97–98. [Google Scholar]












| Fatty Acid | Types | Retention Time (min) | Fatty Acid | Types | Retention Time (min) |
|---|---|---|---|---|---|
| Methyl decanoate | C10:0 | 2.029 | Methyl linolelaidate | C18:2(n-6) | 7.657 |
| Methyl undecanoate | C11:0 | 2.381 | Methyl γ-linolenate | C18:3(n-6) | 8.015 |
| Methyl laurate | C12:0 | 2.790 | Methyl linolenate | C18:3(n-3) | 8.434 |
| Methyl myristate | C14:0 | 3.857 | Methyl arachidate | C20:0 | 9.439 |
| Methyl myristoleate | C14:1 | 4.128 | Methyl cis-11-eicosenoate | C20:1(n-9) | 9.671 |
| Methyl pentadecanoate | C15:0 | 4.573 | cis-5,8,11,14,17-Eicosapentaenoic acid methyl ester | C20:5(n-3) | 12.785 |
| Methyl cis-10-pentadecenoate | C15:1 | 4.744 | Methyl behenate | C22:0 | 13.094 |
| Methyl palmitate | C16:0 | 5.311 | Methyl erucate | C22:1 | 13.252 |
| Methyl palmitoleate | C16:1 | 5.516 | cis-13,16-Docosadienoic acid methyl ester | C22:2 | 13.991 |
| Methyl stearate | C18:0 | 6.933 | Methyl lignocerate | C24:0 | 16.324 |
| trans-9-Elaidic acid methyl ester | C18:1t | 7.149 |
| Palmitate (C16:0) | Trans-9-Elaidic Acid (C18:1t) | α-Linolenic Acid (C18:3(n-3)) | Linoleic Acid (C18:2(n-6)) | |||||
|---|---|---|---|---|---|---|---|---|
| UPLC-MS/MS | ||||||||
| Four types of fatty acid content by GC-FID method | R | p | R | p | R | p | R | p |
| 0.863 | ** | −0.073 | NS | 0.800 | ** | 0.699 | * | |
Publisher’s Note: MDPI stays neutral with regard to jurisdictional claims in published maps and institutional affiliations. |
© 2022 by the authors. Licensee MDPI, Basel, Switzerland. This article is an open access article distributed under the terms and conditions of the Creative Commons Attribution (CC BY) license (https://creativecommons.org/licenses/by/4.0/).
Share and Cite
Zhou, Z.-W.; Wu, Q.-Y.; Yang, Y.; Hu, Q.-C.; Wu, Z.-J.; Huang, H.-Q.; Lin, H.-Z.; Lai, Z.-X.; Sun, Y. The Dynamic Change in Fatty Acids during the Postharvest Process of Oolong Tea Production. Molecules 2022, 27, 4298. https://doi.org/10.3390/molecules27134298
Zhou Z-W, Wu Q-Y, Yang Y, Hu Q-C, Wu Z-J, Huang H-Q, Lin H-Z, Lai Z-X, Sun Y. The Dynamic Change in Fatty Acids during the Postharvest Process of Oolong Tea Production. Molecules. 2022; 27(13):4298. https://doi.org/10.3390/molecules27134298
Chicago/Turabian StyleZhou, Zi-Wei, Qing-Yang Wu, Yun Yang, Qing-Cai Hu, Zong-Jie Wu, Hui-Qing Huang, Hong-Zheng Lin, Zhong-Xiong Lai, and Yun Sun. 2022. "The Dynamic Change in Fatty Acids during the Postharvest Process of Oolong Tea Production" Molecules 27, no. 13: 4298. https://doi.org/10.3390/molecules27134298
APA StyleZhou, Z.-W., Wu, Q.-Y., Yang, Y., Hu, Q.-C., Wu, Z.-J., Huang, H.-Q., Lin, H.-Z., Lai, Z.-X., & Sun, Y. (2022). The Dynamic Change in Fatty Acids during the Postharvest Process of Oolong Tea Production. Molecules, 27(13), 4298. https://doi.org/10.3390/molecules27134298

