Polyphenolic Profiling, Antioxidant, and Antimicrobial Activities Revealed the Quality and Adaptive Behavior of Viola Species, a Dietary Spice in the Himalayas
Abstract
:1. Introduction
2. Results and Discussions
2.1. Antioxidant Activity
2.2. Polyphenols Determination
2.3. Antimicrobial Activity
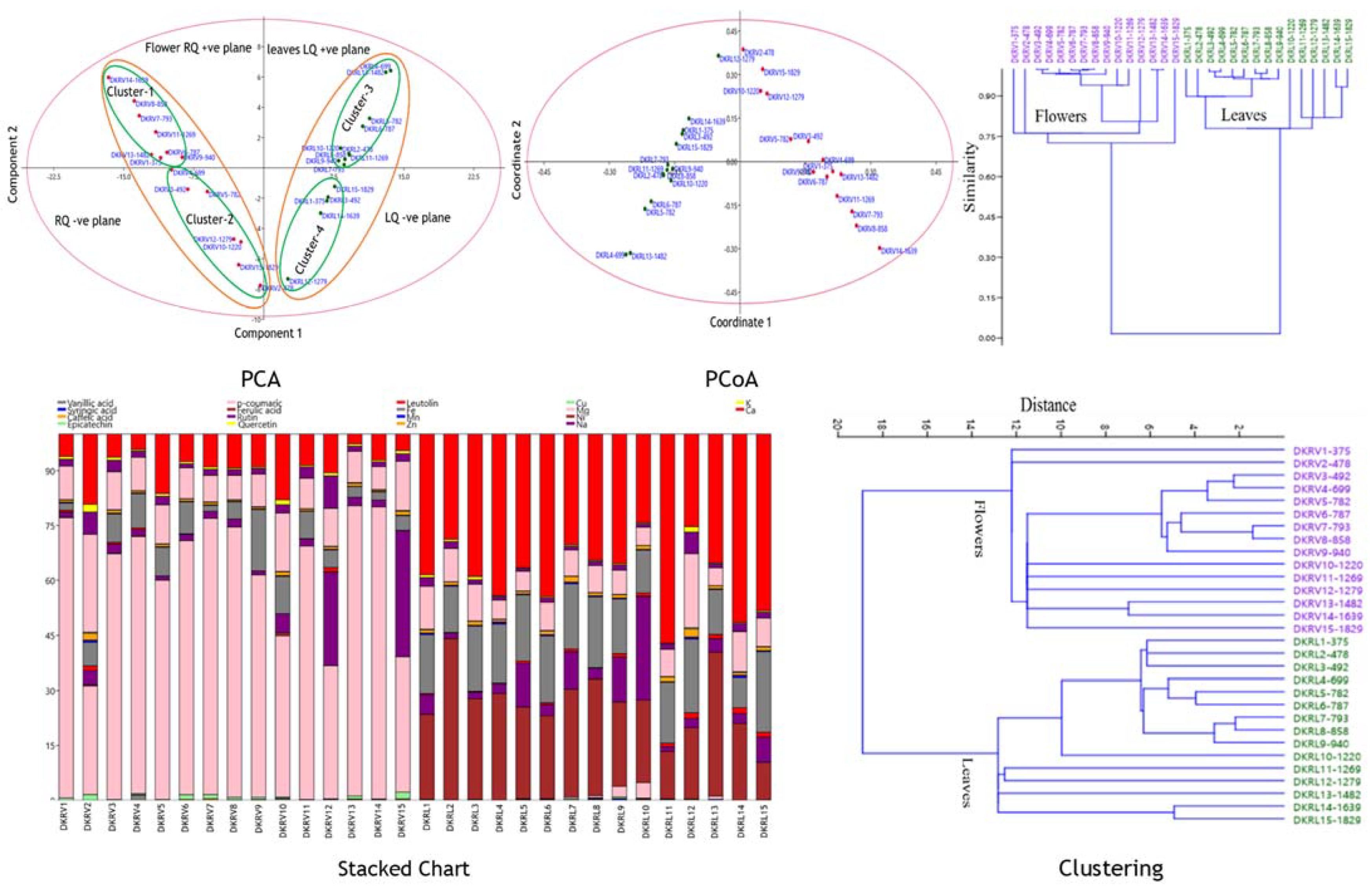
2.4. Adaptive, Correlation, Similarities, and Variations Insights of Viola Species at Gradient Altitudes
3. Experimental
3.1. Chemicals
3.2. Collection and Authentication
3.3. Extraction and Sample Preparation
Sample Preparation
3.4. Preliminary Phytochemical Analysis, Total Phenolic, and Flavonoid Contents
3.5. Mineral and Trace Element Analysis
3.6. Determination of Polyphenolic Traits in Viola Samples Using UPLC-DAD Method
3.7. Antioxidant Activity
Free Radical Scavenging Activity
3.8. Antimicrobial Activity
3.9. Adaptive Correlation, Similarities, and Variational Insights of Viola Species at Gradient Altitudes
4. Conclusions
Supplementary Materials
Author Contributions
Funding
Institutional Review Board Statement
Informed Consent Statement
Data Availability Statement
Conflicts of Interest
Sample Availability
References
- Shakya, A.K. Medicinal plants: Future source of new drugs. Int. J. Herb. Med. 2016, 4, 59–64. [Google Scholar]
- Kunle, O.F.; Egharevba, H.O.; Ahmadu, P.O. Standardization of herbal medicines-A review. Int. J. Biodivers. Conserv. 2012, 4, 101–112. [Google Scholar] [CrossRef]
- Benzie, I.F.; Wachtel-Galor, S. Herbal Medicine: Biomolecular and Clinical Aspects; CRC Press: Boca Raton, FL, USA, 2011. [Google Scholar]
- Corlett, R.T. Plant diversity in a changing world: Status, trends, and conservation needs. Plant Divers. 2016, 38, 10–16. [Google Scholar] [CrossRef] [PubMed] [Green Version]
- Shiva, M.P. Inventory of Forestry Resources for Sustainable Management and Biodiversity Conservation; Indus Publishing Company: New Delhi, India, 1996. [Google Scholar]
- Kala, C.P.; Dhyani, P.P.; Sajwan, B.S. Developing the medicinal plants sector in northern India: Challenges and opportunities. J. Ethnobiol. Ethnomed. 2006, 2, 32. [Google Scholar] [CrossRef] [Green Version]
- Adhami, S.; Siraj, S.; Farooqi, H. Unexplored medicinal plants of potential therapeutic importance: A review. Trop. J. Nat. Prod. Res. 2018, 2, 3–11. [Google Scholar]
- Ramakrishna, A.; Ravishankar, G.A. Influence of abiotic stress signals on secondary metabolites in plants. Plant Signal Behav. 2011, 6, 1720–1731. [Google Scholar]
- Mabberley, D.J. The Plant-Book: A Portable Dictionary of the Vascular Plants; Cambridge University Press: Cambridge, UK, 1997. [Google Scholar]
- Guleria, I.; Kumari, S.; Verma, R.; Kumari, A. Further insight into the distribution and morphology of some Viola species occurring in Himachal Pradesh, Western Himalaya, India. Int. J. Phytomed. 2019, 11, 169–176. [Google Scholar] [CrossRef]
- Salve, T.; Rathod, V.; Tike, S.K.; Kadam, R.; Khade, R. A review article on Banafsha (Viola odarata Linn.). PunarnaV Int. Peer Rev. Ayurvd J. 2019, 2, 1–8. [Google Scholar]
- Masood, M.; Arshad, M.; Asif, S.; Chaudhari, S.K. Viola canescens: Herbal Wealth to Be Conserved. J. Bot. 2014, 6, 345451. [Google Scholar] [CrossRef] [Green Version]
- Marwat, S.K. Ethno phytomedicines for treatment of various diseases in DI Khan district. Sarhad J. Agric. 2008, 24, 305–315. [Google Scholar]
- Kumar, P.; Digvijay, S. Assessment of genetic diversity of Viola serpens Wall. In Himachal Pradesh using molecular markers. World J. Pharm. Res. 2014, 3, 2716–2726. [Google Scholar]
- Kandpal, A.; Chaubey, S.; Pandey, M. A Brief knowledge of Banafsha (Viola odorata Linn.) & Other viola species. Int. J. Ayurveda Pharma Res. 2017, 5, 73–78. [Google Scholar]
- Singh, A.; Dhariwal, S.N. Traditional uses, antimicrobial potential, Pharmacological properties and Phytochemistry of Viola odorata: A Mini Review. Int. J. Phytopharm. 2018, 7, 103–105. [Google Scholar] [CrossRef]
- Prajapati, N.D.; Purohit, S.S.; Sharma, A.K.; Kumar, T. A Hand Book of Medicinal Plants, 3rd ed.; Agrobios Hindustan Printing Press: Jodhpur, India, 2006. [Google Scholar]
- Stuart, M. The Encyclopedia of Herbs and Herbalism; Macdonald and Co (Publishers) Ltd.: London, UK, 1989; p. 281. [Google Scholar]
- Ireland, D.C.; Colgrave, M.L.; Craik, D.J. A novel suite of cyclotides from Viola odorata: Sequence variation and the implications for structure, function and stability. Biochem. J. 2006, 400, 1–12. [Google Scholar] [CrossRef] [PubMed] [Green Version]
- Karioti, A.; Furlan, C.; Vincieri, F.F.; Bilia, A.R. Analysis of the constituents and quality control of Viola odorata aqueous preparations by HPLC-DAD and HPLC-ESI-MS. Anal. Bioanal. Chem. 2011, 399, 1715–1723. [Google Scholar] [CrossRef] [PubMed]
- Sharma, R.; Verma, S.; Kumar, D. Polyphenolics and therapeutic insights in different tissues extract and fractions of Camellia sinensis (L.) Kuntze (Kangra Tea). Food Biosci. 2021, 27, 101164. [Google Scholar] [CrossRef]
- Sharma, S.; Joshi, R.; Kumar, D. Metabolomics insights and bioprospection of Polygonatum verticillatum: An important dietary medicinal herb of alpine Himalaya. Int. Food Res. J. 2021, 148, 110619. [Google Scholar] [CrossRef]
- Gautam, M.; Katoch, S.; Chahota, R.K. Comprehensive nutritional profiling and activity directed identification of lead antioxidant, antilithiatic agent from Macrotyloma uniflorum (Lam.) Verdc. Int. Food Res. J. 2020, 137, 109600. [Google Scholar] [CrossRef]
- Kumar, D.; Sharma, A.; Joshi, R.; Nadda, G.; Kumar, D. A comprehensive search of the primary and secondary metabolites and radical scavenging potential of Trillium govanianum Wall. ex D. Don. Chem. Biodivers. 2021, 18, e2100300. [Google Scholar] [CrossRef]
- Qadir, A.M.; Shahzadi, S.K.; Bashir, A.; Munir, A.; Shahzad, S. Evaluation of phenolic compounds and antioxidant and antimicrobial activities of some common herbs. Int. J. Anal. Chem. 2017, 3475738. [Google Scholar]
- Sharma, S.; Patial, V.; Singh, D.; Sharma, U.; Kumar, D. Antimicrobial homoisoflavonoids from the rhizomes of Polygonatum verticillatum. Chem. Biodivers. 2018, 15, e1800430. [Google Scholar] [PubMed]
- Farzad, M.; Griesbach, R.; Weiss, M. Floral color change in Viola cornutaL. (Violaceae): A model system to study regulation of anthocyanin production. Plant Sci. 2002, 162, 225–231. [Google Scholar] [CrossRef]
- Rizwan, K.; Khan, A.S.; Ahmad, I.; Rasool, N.; Ibrahim, M.; Zubair, M.; Jaafar, H.Z.E.; Manea, R. A Comprehensive Review on Chemical and Pharmacological Potential of Viola betonicifolia: A Plant with Multiple Benefits. Molecules 2019, 24, 3138. [Google Scholar] [CrossRef] [PubMed] [Green Version]
- Jaakola, L.; Hohtola, A. Effect of latitude on flavonoid biosynthesis in plants. Plant Cell Environ. 2010, 33, 1239–1247. [Google Scholar] [CrossRef]
- Hseu, Z.Y.; Chen, Z.S.; Tsai, C.C.; Tsui, C.C.; Cheng, S.F.; Liu, C.L.; Lin, H.T. Digestion methods for total heavy metals in sediments and soils. Water Air Soil Pollut. 2002, 141, 189–205. [Google Scholar] [CrossRef]
- Stagos, D. Antioxidant Activity of Polyphenolic Plant Extracts. Antioxidants 2019, 9, 19. [Google Scholar] [CrossRef] [Green Version]
- Ferreira, P.S.; Victorelli, F.D.; Fonseca-Santos, B.; Chorilli, M. A review of analytical methods for p-coumaric acid in plant-based products, beverages, and biological matrices. Crit. Rev. Anal. Chem. 2019, 49, 21–31. [Google Scholar] [CrossRef]
- Zarrabi, M.; Dalirfardouei, R.; Sepehrizade, Z.; Kermanshahi, R.K. Comparison of the antimicrobial effects of semipurified cyclotides from I ranian Viola odorata against some of plant and human pathogenic bacteria. J. Appl. Microbiol. 2013, 115, 367–375. [Google Scholar] [CrossRef]
- Parsley, N.C.; Sadecki, P.W.; Hartmann, C.J.; Hicks, L.M. Viola “inconspicua” no more: An analysis of antibacterial cyclotides. J. Nat. Prod. 2019, 82, 2537–2543. [Google Scholar] [CrossRef]
- Ramezani, M.; Zarrinkamar, F.; Bagheri, M.; Rajabnia, R. Study of environment temperature effect on the antibacterial activity of water extract of different organs of Viola odorata in the different stages of growth. J. Babol Univ. Med. Sci. 2012, 14, 16–21. [Google Scholar]
- Gautam, S.S.; Kumar, S. The antibacterial and phytochemical aspects of Viola odorata Linn. extracts against respiratory tract pathogens. Proc. Natl. Acad. Sci. USA 2012, 82, 567–572. [Google Scholar] [CrossRef]







| Sample Code | Sample Location | Species | Altitudes (m) | Mineral Nutrients (mg/kg) | Antioxidant Activity | |||||||||
|---|---|---|---|---|---|---|---|---|---|---|---|---|---|---|
| Fe | Mn | Zn | Cu | Mg | Ni | Na | K | Ca | DPPH IC50 (mg/mL) | ABTS IC50 (mg/mL) | ||||
| DKRV1 | Berthin, Bilaspur | V. canescens | 375 | 414.16 | 49.22 | 123.46 | 21.3 | 1878.96 | 0.00 | 391.32 | 155.4 | 1252.0 | 0.24 ± 0.01 | 0.18 ± 0.00 |
| DKRV2 | Telkar, hamirpur | V. canescens | 478 | 447.44 | 44.20 | 130.98 | 19.46 | 1851.70 | 0.00 | 424.92 | 153.8 | 1325.2 | 0.39 ± 0.04 | 0.17 ± 0.02 |
| DKRV3 | Berru, Hamirpur | V. canescens | 492 | 1406.58 | 43.68 | 135.74 | 17.6 | 1893.52 | 6.40 | 547.16 | 162.6 | 1137.8 | 0.40 ± 0.00 | 0.21 ± 0.02 |
| DKRV4 | Ghumarwin, Bilaspur | V. canescens | 699 | 1909.76 | 40.50 | 113.00 | 19 | 1861.58 | 9.06 | 341.76 | 93.9 | 845.10 | 0.31 ± 0.06 | 0.14 ± 0.05 |
| DKRV5 | Bijni, Mandi | V. canescens | 782 | 1366.32 | 34.48 | 108.40 | 23.16 | 1860.74 | 3.36 | 403.68 | 126.0 | 2817.3 | 0.36 ± 0.01 | 0.21 ± 0.01 |
| DKRV6 | Chabutra, Hamirpur | V. canescens | 787 | 1938.40 | 38.34 | 129.60 | 22.7 | 1878.40 | 7.54 | 240.32 | 126.1 | 1672.4 | 0.39 ± 0.08 | 0.06 ± 0.00 |
| DKRV7 | Paddar, Mandi | V. canescens | 793 | 418.80 | 43.86 | 173.22 | 25.02 | 1872.60 | 2.98 | 409.16 | 165.2 | 2290.8 | 0.38 ± 0.02 | 0.16 ± 0.00 |
| DKRV8 | Pandoh, Mandi | V. canescens | 858 | 1295.88 | 39.50 | 100.42 | 21.3 | 1839.68 | 5.26 | 404.36 | 123.8 | 2564.8 | 0.33 ± 0.03 | 0.29 ± 0.02 |
| DKRV9 | Batour, Mandi | V. canescens | 940 | 3840.42 | 54.74 | 105.94 | 22.7 | 2053.30 | 1.10 | 365.06 | 99.00 | 2032.0 | 0.47 ± 0.00 | 0.18 ± 0.09 |
| DKRV10 | Chauntra, Mandi | V. canescens | 1220 | 1268.02 | 20.42 | 126.36 | 23.62 | 2003.28 | 1.10 | 283.74 | 168.3 | 2248.9 | 0.32 ± 0.05 | 0.07 ± 0.002 |
| DKRV11 | Kamand, Mandi | V. pilosa | 1269 | 1858.66 | 37.82 | 118.68 | 24.56 | 2079.14 | 4.12 | 760.76 | 111.3 | 2132.0 | 0.30 ± 0.04 | 0.10 ± 0.00 |
| DKRV12 | Kullu | V. canescens | 1279 | 863.92 | 39.34 | 123.46 | 21.78 | 1856.08 | 1.86 | 1583.76 | 154.0 | 1893.7 | 0.28 ± 0.04 | 0.15 ± 0.01 |
| DKRV13 | Chandpur, Kangra | V. canescens | 1482 | 610.78 | 18.74 | 181.96 | 26.4 | 1801.26 | 0.00 | 298.48 | 133.8 | 556.86 | 0.37 ± 0.03 | 0.15 ± 0.03 |
| DKRV14 | Gulera, Chamba | V. canescens | 1639 | 660.32 | 43.68 | 120.38 | 26.86 | 1840.82 | 0.00 | 380.52 | 131.5 | 2103.4 | 0.40 ± 0.02 | 0.24 ± 0.02 |
| DKRV15 | Barot, Mandi | V. pilosa | 1829 | 545.76 | 20.58 | 139.58 | 27.8 | 1827.96 | 0.00 | 275.76 | 118.8 | 605.06 | 0.37 ± 0.02 | 0.28 ± 0.02 |
| DKRL1 | Berthin, Bilaspur | V. canescens | 375 | 3361.24 | 91.56 | 194.10 | 25.48 | 2455.92 | 0.00 | 495.8 | 173.4 | 8095.9 | 0.52 ± 0.11 | 0.59 ± 0.30 |
| DKRL2 | Telkar, hamirpur | V. canescens | 478 | 3342.66 | 82.86 | 219.90 | 23.62 | 2425.56 | 0.00 | 488.78 | 171.9 | 7640.8 | 0.97 ± 0.03 | 0.78 ± 0.39 |
| DKRL3 | Berru, Hamirpur | V. canescens | 492 | 3568.7 | 52.40 | 208.54 | 17.6 | 2021.22 | 0.00 | 242.60 | 183.4 | 7861.2 | 1.22 ± 0.25 | 0.89 ± 0.45 |
| DKRL4 | Ghumarwin, Bilaspur | V. canescens | 699 | 6085.36 | 215.78 | 238.96 | 44.46 | 1972.48 | 1.10 | 373.06 | 77.6 | 16824 | 0.96 ± 0.01 | 0.75 ± 0.38 |
| DKRL5 | Bijni, Mandi | V. canescens | 782 | 6460.04 | 94.24 | 262.76 | 29.64 | 1953.56 | 0.00 | 261.92 | 86.7 | 13070 | 0.60 ± 0.01 | 0.43 ± 0.22 |
| DKRL6 | Chabutra, Hamirpur | V. canescens | 787 | 5664.24 | 123.88 | 317.28 | 35.66 | 2366.08 | 0.00 | 377.28 | 109.6 | 13930 | 1.36 ± 0.04 | 0.76 ± 0.39 |
| DKRL7 | Paddar, Mandi | V. canescens | 793 | 5049.6 | 122.70 | 448.30 | 22.7 | 2030.84 | 0.00 | 301.44 | 106.4 | 8564.4 | 0.63 ± 0.03 | 0.54 ± 0.27 |
| DKRL8 | Pandoh, Mandi | V. canescens | 858 | 5075.14 | 73.98 | 217.60 | 19.92 | 1936.18 | 0.72 | 321.56 | 91.7 | 9065.1 | 0.73 ± 0.06 | 0.66 ± 0.33 |
| DKRL9 | Batour, Mandi | V. canescens | 940 | 4258.44 | 73.16 | 261.08 | 20.84 | 1892.24 | 3.36 | 412.86 | 104.2 | 10130 | 0.53 ± 0.03 | 0.33 ± 0.17 |
| DKRL10 | Chauntra, Mandi | V. canescens | 1220 | 4462.04 | 74.32 | 381.48 | 20.84 | 1901.00 | 2.60 | 359.14 | 111.5 | 9146.3 | 1.23 ± 0.15 | 0.39 ± 0.20 |
| DKRL11 | Kamand, Mandi | V. pilosa | 1269 | 4241.42 | 51.56 | 287.34 | 16.68 | 1895.64 | 1.48 | 390.52 | 64.9 | 14495 | 0.64 ± 0.02 | 0.92 ± 0.46 |
| DKRL12 | Kullu | V. canescens | 1279 | 1824.6 | 50.88 | 203.32 | 26.40 | 1840.68 | 2.22 | 534.06 | 137.3 | 2301.5 | 0.81 ± 0.01 | 1.09 ± 0.55 |
| DKRL13 | Chandpur, Kangra | V. canescens | 1482 | 4647.82 | 75.50 | 322.96 | 23.16 | 1858.34 | 10.2 | 410.34 | 97.0 | 13433 | 0.49 ± 0.01 | 0.23 ± 0.12 |
| DKRL14 | Gulera, Chamba | V. canescens | 1639 | 1353.16 | 116.18 | 116.54 | 25.48 | 1854.10 | 6.02 | 360.32 | 54.9 | 8621.5 | 0.59 ± 0.02 | 0.67 ± 0.34 |
| DKRL15 | Barot, Mandi | V. pilosa | 1829 | 5145.58 | 57.42 | 239.88 | 18.06 | 1841.24 | 2.60 | 370.02 | 94.5 | 11318 | 0.68 ± 0.06 | 0.44 ± 0.22 |
| Sample Code | Altitudes (Meters) | Species | Polyphenols (mg/g), Rt | |||||||||
|---|---|---|---|---|---|---|---|---|---|---|---|---|
| Vanillic Acid (5.74) | Syringic Acid (6.09) | Caffeic Acid (6.45) | Epicatechin (6.63) | p-Coumaric acid (8.21) | Ferulic Acid (8.40) | Rutin (9.05) | Quercetin (11.95) | Luteolin (11.998) | Total | |||
| DKRV1 | 375 | V. canescens | NQ | NQ | 0.00 ± 0.00 | 0.13 ± 0.01 | 15.67 ± 0.99 | 0.03 ± 0.001 | 0.27 ± 0.02 | ND | 0.11 ± 0.01 | 16.24 ± 1.03 |
| DKRV2 | 478 | V. canescens | NQ | NQ | NQ | 0.11 ± 0.00 | 2.06 ± 0.08 | 0.02 ± 0.001 | 0.26 ± 0.02 | ND | 0.09 ± 0.00 | 2.54 ± 0.10 |
| DKRV3 | 492 | V. canescens | NQ | NQ | ND | 0.04 ± 0.002 | 12.13 ± 0.66 | 0.02 ± 0.00 | 0.47 ± 0.01 | ND | 0.09 ± 0.00 | 12.73 ± 0.672 |
| DKRV4 | 699 | V. canescens | 0.3 ± 0.01 | ND | ND | 0.08 ± 0.003 | 14.29 ± 1.2 | 0.02 ± 0.001 | 0.37 ± 0.02 | ND | 0.10 ± 0.00 | 14.84 ± 1.234 |
| DKRV5 | 782 | V. canescens | ND | NQ | ND | 0.04 ± 0.001 | 10.38 ± 0.76 | ND | 0.19 ± 0.01 | ND | ND | 10.61 ± 0.771 |
| DKRV6 | 787 | V. canescens | ND | NQ | 0.05 ± 0.002 | 0.29 ± 0.013 | 15.39 ± 1.11 | 0.01 ± 0.00 | 0.39 ± 0.00 | ND | 0.01 ± 0.00 | 16.14 ± 1.125 |
| DKRV7 | 793 | V. canescens | 0.01 ± 0.001 | ND | 0.10 ± 0.003 | 0.29 ± 0.015 | 19.25 ± 1.23 | ND | 0.49 ± 0.03 | ND | ND | 20.12 ± 1.27 |
| DKRV8 | 858 | V. canescens | 0.04 ± 0.002 | ND | ND | 0.18 ± 0.012 | 20.28 ± 1.66 | ND | 0.59 ± 0.02 | ND | ND | 21.05 ± 1.694 |
| DKRV9 | 940 | V. canescens | 0.03 ± 0.001 | ND | 0.02 ± 0.001 | 0.13 ± 0.01 | 13.90 ± 0.88 | 0.01 ± 0.00 | 0.24 ± 0.01 | ND | ND | 14.30 ± 0.902 |
| DKRV10 | 1220 | V. canescens | 0.06 ± 0.0021 | ND | 0.01 ± 0.0 | 0.04 ± 0.00 | 5.51 ± 0.05 | 0.10 ± 0.01 | 0.65 ± 0.05 | ND | ND | 6.30 ± 0.112 |
| DKRV11 | 1269 | V. pilosa | 0.05 ± 0.00 | NQ | 0.01 ± 0.0 | ND | 17.18 ± 1.33 | ND | 0.51 ± 0.01 | ND | ND | 17.71 ± 1.34 |
| DKRV12 | 1279 | V. canescens | 0.05 ± 0.002 | 0.02 ± 0.00 | ND | ND | 6.49 ± 0.43 | ND | 4.55 ± 0.04 | 0.02 ± 0.0 | 0.21 ± 0.01 | 11.28 ± 0.482 |
| DKRV13 | 1482 | V. canescens | 0.03 ± 0.001 | ND | 0.05 ± 0.003 | 0.18 ± 0.007 | 16.61 ± 1.21 | 0.01 ± 0.00 | 0.47 ± 0.01 | ND | ND | 17.32 ± 1.231 |
| DKRV14 | 1639 | V. canescens | 0.04 ± 0.001 | ND | 0.01 ± 0.001 | 0.05 ± 0.00 | 23.41 ± 1.77 | ND | 0.54 ± 0.01 | ND | ND | 24.01 ± 1.782 |
| DKRV15 | 1829 | V. pilosa | 0.01 ± 0.00 | ND | 0.04 ± 0.002 | 0.25 ± 0.01 | 5.02 ± 0.05 | ND | 4.68 ± 0.00 | ND | ND | 9.99 ± 0.062 |
| DKRL1 | 375 | V. canescens | 0.01 ± 0.001 | 0.04 ± 0.003 | ND | ND | ND | 4.91 ± 0.06 | 1.12 ± 0.09 | ND | 0.06 ± 0.001 | 6.16 ± 0.155 |
| DKRL2 | 478 | V. canescens | 0.01 ± 0.00 | 0.02 ± 0.001 | ND | ND | ND | 11.68 ± 1.1 | 0.40 ± 0.02 | ND | 0.04 ± 0.003 | 12.15 ± 1.124 |
| DKRL3 | 492 | V. canescens | 0.04 ± 0.001 | 0.01 ± 0.001 | NQ | ND | ND | 5.56 ± 0.34 | 0.38 ± 0.01 | ND | 0.04 ± 0.004 | 6.02 ± 0.356 |
| DKRL4 | 699 | V. canescens | ND | 0.03 ± 0.002 | ND | ND | ND | 11.12 ± 0.8 | 0.99 ± 0.04 | ND | 0.09 ± 0.002 | 12.21 ± 0.844 |
| DKRL5 | 782 | V. canescens | 0.03 ± 0.00 | 0.05 ± 0.004 | NQ | 0.07 ± 0.002 | ND | 8.99 ± 0.65 | 4.21 ± 0.11 | ND | 0.23 ± 0.00 | 13.58 ± 0.766 |
| DKRL6 | 787 | V. canescens | 0.05 ± 0.00 | 0.01 ± 0.00 | NQ | 0.01 ± 0.00 | 0.08 ± 0.002 | 7.10 ± 0.33 | 0.97 ± 0.06 | ND | 0.16 ± 0.01 | 8.36 ± 0.402 |
| DKRL7 | 793 | V. canescens | ND | 0.03 ± 0.001 | ND | 0.09 ± 0.005 | 0.13 ± 0.06 | 8.36 ± 0.23 | 2.85 ± 0.09 | ND | 0.21 ± 0.02 | 11.66 ± 0.406 |
| DKRL8 | 858 | V. canescens | 0.08 ± 0.001 | 0.05 ± 0.003 | ND | 0.05 ± 0.003 | 0.15 ± 0.01 | 8.40 ± 0.22 | 0.75 ± 0.03 | ND | 0.05 ± 0.00 | 9.53 ± 0.267 |
| DKRL9 | 940 | V. canescens | 0.01 ± 0.00 | 0.12 ± 0.001 | ND | 0.13 ± 0.01 | 0.82 ± 0.06 | 6.61 ± 0.54 | 3.46 ± 0.14 | ND | 0.27 ± 0.01 | 11.41 ± 0.761 |
| DKRL10 | 1220 | V. canescens | 0.04 ± 0.001 | 0.03 ± 0.002 | 0.09 ± 0.005 | 0.06 ± 0.002 | 1.62 ± 0.09 | 8.55 ± 0.66 | 10.63 ± 0.7 | ND | 0.34 ± 0.03 | 21.37 ± 1.49 |
| DKRL11 | 1269 | V. pilosa | 0.06 ± 0.003 | 0.02 ± 0.001 | ND | 0.01 ± 0.00 | ND | 3.32 ± 0.21 | 0.31 ± 0.01 | ND | 0.25 ± 0.02 | 3.96 ± 0.244 |
| DKRL12 | 1279 | V. canescens | 0.03 ± 0.002 | ND | ND | ND | ND | 1.78 ± 0.05 | 0.23 ± 0.00 | ND | 0.14 ± 0.00 | 2.18 ± 0.052 |
| DKRL13 | 1482 | V. canescens | ND | 0.09 ± 0.004 | 0.02 ± 0.003 | ND | 0.33 ± 0.02 | 14.97 ± 1.2 | 1.42 ± 0.05 | ND | 0.43 ± 0.03 | 17.29 ± 1.307 |
| DKRL14 | 1639 | V. canescens | ND | 0.01 ± 0.00 | NQ | ND | ND | 3.52 ± 0.15 | 0.46 ± 0.04 | ND | 0.26 ± 0.01 | 4.25 ± 0.2 |
| DKRL15 | 1829 | V. pilosa | ND | 0.02 ± 0.001 | NQ | 0.01 ± 0.00 | ND | 2.41 ± 0.11 | 1.62 ± 0.01 | ND | 0.31 ± 0.01 | 4.36 ± 0.131 |
| Zone of Inhibition in Radius (mm) | |||||||||||||||||
|---|---|---|---|---|---|---|---|---|---|---|---|---|---|---|---|---|---|
| Flowers | DKRV1 | DKRV2 | DKRV3 | DKRV4 | DKRV5 | DKRV6 | DKRV7 | DKRV8 | DKRV9 | DKRV10 | DKRV11 | DKRV12 | DKRV13 | DKRV14 | DKRV15 a | DKRV15 b | |
| Species | V. canescens | V. canescens | V. canescens | V. canescens | V. canescens | V. canescens | V. canescens | V. canescens | V. canescens | V. canescens | V. pilosa | V. canescens | V. canescens | V. canescens | V. pilosa | V. pilosa | |
| Altitudes | 375 | 478 | 492 | 699 | 722 | 787 | 793 | 858 | 940 | 1220 | 1269 | 1279 | 1482 | 1639 | 1829 | ||
| Gram +ve bacteria | B. subtilis MTCC121 | 0 | 1.25 | 1.25 | 1.5 | 2.25 | 2.25 | 5.25 | 4.125 | 4.75 | 3.25 | 2.25 | 5 | 5 | 4.25 | 4.25 | 0 |
| S. aures MTCC96 | 0 | 0 | 0 | 0 | 1 | 1 | 1 | 1.25 | 2.25 | 2.25 | 1.75 | 2.5 | 2.5 | 3.25 | 3.25 | 0 | |
| Gram -ve bacteria | S. typhimurium MTCC733 | 0 | 0 | 0 | 0 | 0 | 0 | 0 | 0 | 0 | 0 | 0 | 0 | 0 | 0 | 0 | 0 |
| E. coli MTCC43 | 0 | 0 | 0 | 0 | 0 | 0 | 0 | 0 | 0 | 0 | 0 | 0 | 0 | 0 | 0 | 0 | |
| Leaves | DKRL1 | DKRL2 | DKRL3 | DKRL4 | DKRL5 | DKRL6 | DKRL7 | DKRL8 | DKRL9 | DKRL10 | DKRL11 | DKRL12 | DKRL13 | DKRL14 | DKRL115 a | DKRL15 b | |
| Species | V. canescens | V. canescens | V. canescens | V. canescens | V. canescens | V. canescens | V. canescens | V. canescens | V. canescens | V. canescens | V. pilosa | V. canescens | V. canescens | V. canescens | V. pilosa | V. pilosa | |
| Gram + ve bacteria | B. subtilis MTCC121 | 4 | 2 | 3 | 2.5 | 2.5 | 3 | 3 | 3 | 3.5 | 2 | 2.5 | 3 | 4 | 4 | 2 | 2.5 |
| S. aures MTCC96 | 3 | 2 | 3 | 2.5 | 2.5 | 3 | 3 | 3 | 3.5 | 2 | 2.5 | 3 | 4 | 4 | 2 | 2.5 | |
| Gram − ve bacteria | S. typhimurium MTCC733 | 0 | 0 | 0 | 0 | 0 | 0 | 0 | 0 | 0 | 0 | 0 | 0 | 0 | 0 | 0 | 0 |
| E. coli MTCC43 | 0 | 0 | 0 | 0 | 0 | 0 | 0 | 0 | 0 | 0 | 0 | 0 | 0 | 0 | 0 | 0 | |
| Minimum inhibitory concentrations (mm) against Gram + bacteria | |||||||||||||||||
| Samples | DKRL1 | DKRL7 | DKRL13 | DKRL14 | DKRV7 | DKRV9 | DKRV12 | DKRV13 | |||||||||
| Species | V. canescens | V. canescens | V. canescens | V. canescens | V. canescens | V. canescens | V. canescens | V. canescens | |||||||||
| Amount | Altitudes | 375 | 793 | 1482 | 1639 | 793 | 940 | 1482 | 1639 | ||||||||
| 5 mg | B. subtilis MTCC121 | 1.25 ± 0.35 | 2.0 ± 0.0 | 1.25 ± 0.35 | 1.25 ± 0.35 | 2.25 ± 0.35 | 2.12 ± 0.18 | 3.25 ± 0.35 | 1.25 ± 0.35 | ||||||||
| S. aures MTCC96 | 1.25 ± 0.35 | 1.37 ± 0.18 | 1.25 ± 0.35 | 2.25 ± 0.35 | 0.5 ± 0.0 | 1.25 ± 0.35 | 1.5 ± 0.71 | 0.75 ± 0.35 | |||||||||
| 6 mg | B. subtilis MTCC121 | 4.5 ± 0.71 | 3.0 ± 0.0 | 4.25 ± 0.35 | 4.25 ± 0.35 | 5.25 ± 0.35 | 5.25 ± 0.0 | 4.75 ± 0.35 | 5.12 ± 0.18 | ||||||||
| S. aures MTCC96 | 3.0 ± 0.0 | 3.0 ± 0.0 | 4.25 ± 0.35 | 4.25 ± 0.35 | 1.25 ± 0.35 | 2.25 ± 0.0 | 2.5 ± 0.0 | 2.5 ± 0.0 | |||||||||
Publisher’s Note: MDPI stays neutral with regard to jurisdictional claims in published maps and institutional affiliations. |
© 2022 by the authors. Licensee MDPI, Basel, Switzerland. This article is an open access article distributed under the terms and conditions of the Creative Commons Attribution (CC BY) license (https://creativecommons.org/licenses/by/4.0/).
Share and Cite
Kaundal, R.; Kumar, M.; Kumar, S.; Singh, D.; Kumar, D. Polyphenolic Profiling, Antioxidant, and Antimicrobial Activities Revealed the Quality and Adaptive Behavior of Viola Species, a Dietary Spice in the Himalayas. Molecules 2022, 27, 3867. https://doi.org/10.3390/molecules27123867
Kaundal R, Kumar M, Kumar S, Singh D, Kumar D. Polyphenolic Profiling, Antioxidant, and Antimicrobial Activities Revealed the Quality and Adaptive Behavior of Viola Species, a Dietary Spice in the Himalayas. Molecules. 2022; 27(12):3867. https://doi.org/10.3390/molecules27123867
Chicago/Turabian StyleKaundal, Rishabh, Manish Kumar, Subhash Kumar, Dharam Singh, and Dinesh Kumar. 2022. "Polyphenolic Profiling, Antioxidant, and Antimicrobial Activities Revealed the Quality and Adaptive Behavior of Viola Species, a Dietary Spice in the Himalayas" Molecules 27, no. 12: 3867. https://doi.org/10.3390/molecules27123867
APA StyleKaundal, R., Kumar, M., Kumar, S., Singh, D., & Kumar, D. (2022). Polyphenolic Profiling, Antioxidant, and Antimicrobial Activities Revealed the Quality and Adaptive Behavior of Viola Species, a Dietary Spice in the Himalayas. Molecules, 27(12), 3867. https://doi.org/10.3390/molecules27123867

