Photodynamic Therapy with Zinc Phthalocyanine Inhibits the Stemness and Development of Colorectal Cancer: Time to Overcome the Challenging Barriers?
Abstract
:1. Introduction
2. Results
2.1. The Significance of CD44 and SOX2 in CRC Patients
2.2. The Effect of ZnPc-PDT on the Cell Viability of SW480 Cells
2.3. The Effect of ZnPc-PDT on the Cell Cycle of SW480
2.4. The Effect of ZnPc-PDT on the Autophagy of SW480 Cells
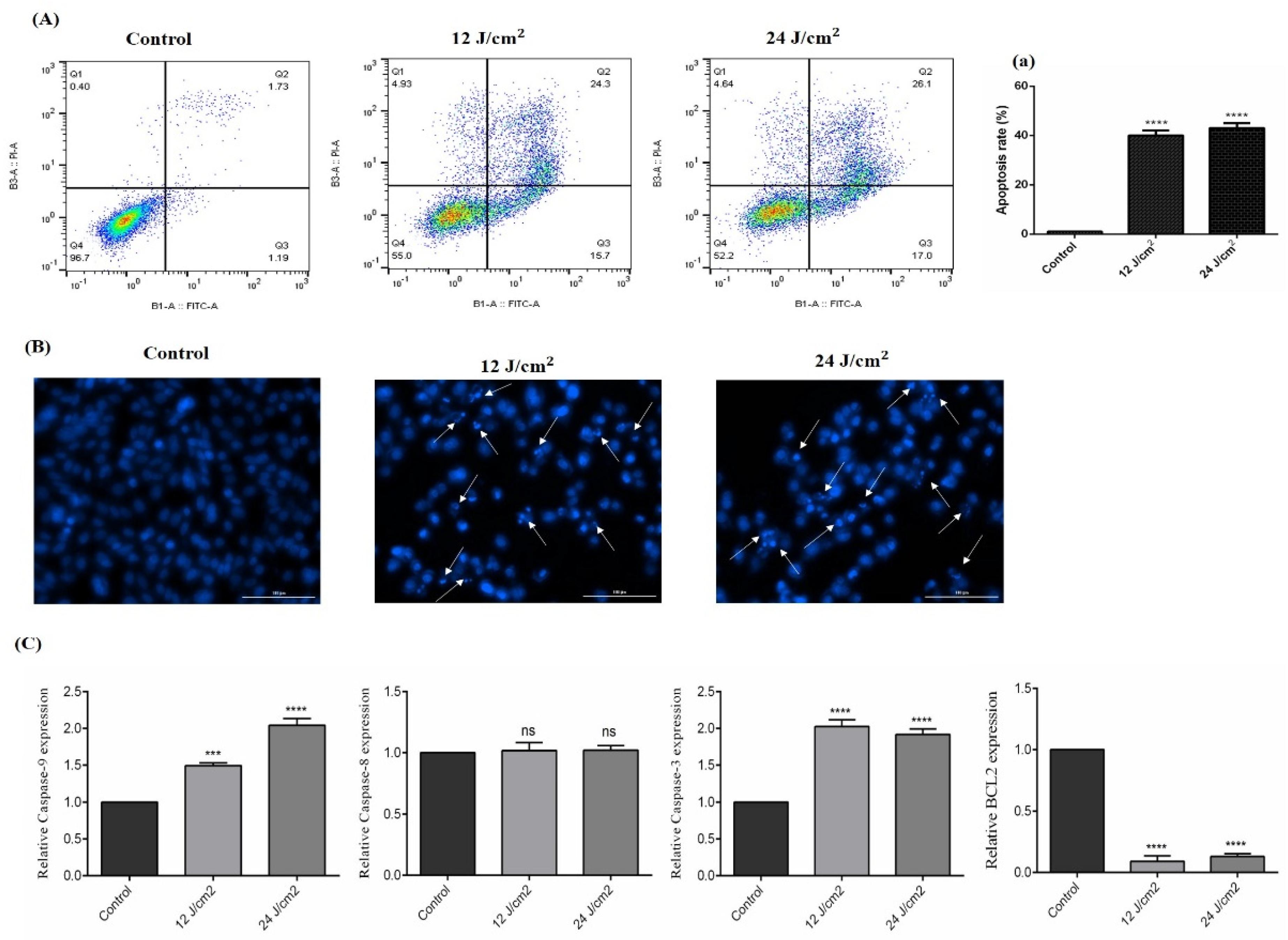
2.5. The Effect of ZnPc-PDT on Apoptosis/Necrosis
2.6. The Effect of ZnPc-PDT on the Stemness Features of SW480 Cells
2.7. The Effect of ZnPc-PDT on the Migration of SW480 Cells
2.8. The Interactions between the Studied Genes
3. Discussion
4. Materials and Methods
4.1. Materials
4.2. Cell Culture
4.3. PDT Treatment
4.3.1. Photosensitizer
4.3.2. Light Source
4.3.3. PDT Treatment
4.4. MTT Assay
4.5. Flow Cytometry of Cell Cycle
4.6. Flow Cytometry Analysis of Autophagic Cells
4.7. Apoptosis Assays
4.7.1. Flow Cytometry Analysis for Necrotic/Apoptotic Cells
4.7.2. Nuclear Staining
4.8. Colony Formation Assay
4.9. Migration Assay
4.10. Quantitative Real-Time PCR (qRT-PCR) Analysis
4.11. In Silico Study
4.12. Statistical Analysis
5. Conclusions
Author Contributions
Funding
Data Availability Statement
Conflicts of Interest
References
- Bray, F.; Ferlay, J.; Soerjomataram, I.; Siegel, R.L.; Torre, L.A.; Jemal, A. Global cancer statistics 2018: GLOBOCAN estimates of incidence and mortality worldwide for 36 cancers in 185 countries. CA Cancer J. Clin. 2018, 68, 394–424. [Google Scholar] [CrossRef] [PubMed] [Green Version]
- Mulsow, J.; Merkel, S.; Agaimy, A.; Hohenberger, W. Outcomes following surgery for colorectal cancer with synchronous peritoneal metastases. Br. J. Surg. 2011, 98, 1785–1791. [Google Scholar] [CrossRef] [PubMed]
- Jemal, A.; Bray, F.; Center, M.M.; Ferlay, J.; Ward, E.; Forman, D. Global cancer statistics. CA Cancer J. Clin. 2011, 61, 134. [Google Scholar] [CrossRef] [Green Version]
- Mornex, F.; Girard, N.; Beziat, C.; Kubas, A.; Khodri, M.; Trepo, C.; Merle, P. Feasibility and efficacy of high-dose three-dimensional-conformal radiotherapy in cirrhotic patients with small-size hepatocellular carcinoma non-eligible for curative therapies—mature results of the French Phase II RTF-1 trial. Int. J. Radiat. Oncol. Biol. Phys. 2006, 66, 1152–1158. [Google Scholar] [CrossRef]
- Dolmans, D.E.; Fukumura, D.; Jain, R.K. Photodynamic therapy for cancer. Nat. Rev. 2003, 3, 380–387. [Google Scholar] [CrossRef]
- Dougherty, T.J.; Gomer, C.J.; Henderson, B.W.; Jori, G.; Kessel, D.; Korbelik, M.; Moan, J.; Peng, Q. Photodynamic therapy. J. Natl. Cancer Inst. 1998, 90, 889–905. [Google Scholar] [CrossRef] [PubMed] [Green Version]
- Zhou, Z.; Song, J.; Nie, L.; Chen, X. Reactive oxygen species generating systems meeting challenges of photodynamic cancer therapy. Chem. Soc. Rev. 2016, 45, 6597–6626. [Google Scholar] [CrossRef] [Green Version]
- Hodgkinson, N.; Kruger, C.A.; Abrahamse, H. Targeted photodynamic therapy as potential treatment modality for the eradication of colon cancer and colon cancer stem cells. Tumor Biol. 2017, 39, 1010428317734691. [Google Scholar] [CrossRef] [PubMed] [Green Version]
- Vahidian, F.; Safarzadeh, E.; Mohammadi, A.; Najjary, S.; Mansoori, B.; Majidi, J.; Babaloo, Z.; Aghanejad, A.; Shadbad, M.A.; Mokhtarzadeh, A.; et al. siRNA-mediated silencing of CD44 delivered by Jet Pei enhanced Doxorubicin chemo sensitivity and altered miRNA expression in human breast cancer cell line (MDA-MB468). Mol. Biol. Rep. 2020, 47, 9541–9551. [Google Scholar] [CrossRef]
- Yaghobi, Z.; Movassaghpour, A.; Talebi, M.; Shadbad, M.A.; Hajiasgharzadeh, K.; Pourvahdani, S.; Baradaran, B. The role of CD44 in cancer chemoresistance: A concise review. Eur. J. Pharmacol. 2021, 903, 174147. [Google Scholar] [CrossRef]
- Najafzadeh, B.; Asadzadeh, Z.; Motafakker, A.R.; Mokhtarzadeh, A.; Baghbanzadeh, A.; Alemohammad, H.; Abdoli, S.M.; Vasefifar, P.; Najafi, S.; Baradaran, B. The oncogenic potential of NANOG: An important cancer induction mediator. J. Cell. Physiol. 2021, 236, 2443–2458. [Google Scholar]
- Derakhshani, A.; Rostami, Z.; Safarpour, H.; Shadbad, M.A.; Nourbakhsh, N.S.; Argentiero, A.; Taefehshokr, S.; Tabrizi, N.J.; Kooshkaki, O.; Astamal, R.V.; et al. From Oncogenic Signaling Pathways to Single-Cell Sequencing of Immune Cells: Changing the Landscape of Cancer Immunotherapy. Molecules 2021, 26, 2278. [Google Scholar] [CrossRef]
- Wahab, S.R.; Islam, F.; Gopalan, V.; Lam, A.K. The identifications and clinical implications of cancer stem cells in colorectal cancer. Clin. Colorectal Cancer. 2017, 16, 93–102. [Google Scholar] [CrossRef] [Green Version]
- Lundberg, I.V.; Edin, S.; Eklöf, V.; Öberg, Å.; Palmqvist, R.; Wikberg, M.L. SOX2 expression is associated with a cancer stem cell state and down-regulation of CDX2 in colorectal cancer. BMC Cancer. 2016, 16, 1–11. [Google Scholar] [CrossRef] [PubMed] [Green Version]
- Novak, D.; Hüser, L.; Elton, J.J.; Umansky, V.; Altevogt, P.; Utikal, J. SOX2 in development and cancer biology. Sem. Cancer Biol. 2020, 67, 74–82. [Google Scholar] [CrossRef]
- Doustvandi, M.A.; Mohammadnejad, F.; Mansoori, B.; Mohammadi, A.; Navaeipour, F.; Baradaran, B.; Tajalli, H. The interaction between the light source dose and caspase-dependent and-independent apoptosis in human SK-MEL-3 skin cancer cells following photodynamic therapy with zinc phthalocyanine: A comparative study. J. Photochem. Photobiol. B. Biol. 2017, 176, 62–68. [Google Scholar] [CrossRef]
- Doustvandi, M.A.; Mohammadnejad, F.; Mansoori, B.; Tajalli, H.; Mohammadi, A.; Mokhtarzadeh, A.; Baghbani, E.; Khaze, V.; Hajiasgharzadeh, K.; Moghaddam, M.M.; et al. Photodynamic therapy using zinc phthalocyanine with low dose of diode laser combined with doxorubicin is a synergistic combination therapy for human SK-MEL-3 melanoma cells. Photodiagnosis Photodyn. Ther. 2019, 28, 88–97. [Google Scholar] [CrossRef] [PubMed]
- Liu, X.; Zeng, X.; Liu, W.; Lu, Y.; Cheng, J.; Chen, Y. Targeting cancer stem cells as therapeutic approach in the treatment of colorectal cancer. Int. J. Biochem. 2019, 110, 75–83. [Google Scholar]
- Lotfinejad, P.; Kazemi, T.; Safaei, S.; Amini, M.; Baghbani, E.; Shotorbani, S.S.; Niaragh, F.J.; Derakhshani, A.; Shadbad, M.A.; Silvestris, N.; et al. PD-L1 silencing inhibits triple-negative breast cancer development and upregulates T-cell-induced pro-inflammatory cytokines. Biomed. Pharmacother. 2021, 138, 111436. [Google Scholar] [CrossRef] [PubMed]
- Cho, S.H.; Park, Y.S.; Kim, H.J.; Kim, C.H.; Lim, S.W.; Huh, J.W.; Lee, J.H.; Kim, H.R. CD44 enhances the epithelial-mesenchymal transition in association with colon cancer invasion. Int. J. Oncol. 2012, 41, 211–218. [Google Scholar]
- Park, Y.S.; Huh, J.W.; Lee, J.H.; Kim, H.R. shRNA against CD44 inhibits cell proliferation, invasion and migration, and promotes apoptosis of colon carcinoma cells. Oncol. Rep. 2012, 27, 339–346. [Google Scholar] [PubMed]
- Wang, Z.; Tang, Y.; Xie, L.; Huang, A.; Xue, C.; Gu, Z.; Wang, K.; Zong, S. The prognostic and clinical value of CD44 in colorectal cancer: A meta-analysis. Front. Oncol. 2019, 9, 309. [Google Scholar] [CrossRef] [PubMed]
- Takeda, K.; Mizushima, T.; Yokoyama, Y.; Hirose, H.; Wu, X.; Qian, Y.; Ikehata, K.; Miyoshi, N.; Takahashi, H.; Haraguchi, N.; et al. Sox2 is associated with cancer stem-like properties in colorectal cancer. Sci. Rep. 2018, 8, 1–9. [Google Scholar]
- Zheng, J.; Xu, L.; Pan, Y.; Yu, S.; Wang, H.; Kennedy, D.; Zhang, Y. Sox2 modulates motility and enhances progression of colorectal cancer via the Rho-ROCK signaling pathway. Oncotarget. 2017, 8, 98635. [Google Scholar] [CrossRef]
- Han, X.; Fang, X.; Lou, X.; Hua, D.; Ding, W.; Foltz, G.; Hood, L.; Yuan, Y.; Lin, B. Silencing SOX2 induced mesenchymal-epithelial transition and its expression predicts liver and lymph node metastasis of CRC patients. PLoS ONE. 2012, 7, e41335. [Google Scholar] [CrossRef] [Green Version]
- Zhang, S.; Xiong, X.; Sun, Y. Functional characterization of SOX2 as an anticancer target. Signal. Transduct. Target. Ther. 2020, 5, 1–17. [Google Scholar] [CrossRef]
- Zhang, X.H.; Wang, W.; Wang, Y.Q.; Zhu, L.; Ma, L. The association of SOX2 with clinical features and prognosis in colorectal cancer: A meta-analysis. Pathol. Res. Pract. 2020, 216, 152769. [Google Scholar] [CrossRef] [PubMed]
- Sekhejane, P.R.; Houreld, N.N.; Abrahamse, H. Multiorganelle localization of metallated phthalocyanine photosensitizer in colorectal cancer cells (DLD-1 and CaCo-2) enhances efficacy of photodynamic therapy. Int. J. Photoenergy 2014, 2014, 383027. [Google Scholar] [CrossRef] [Green Version]
- Huang, L.; Wei, G.; Sun, X.; Jiang, Y.; Huang, Z.; Huang, Y.; Shen, Y.; Xu, X.; Liao, Y.; Zhao, C. A tumor-targeted Ganetespib-zinc phthalocyanine conjugate for synergistic chemo-photodynamic therapy. Eur. J. Med. Chem. 2018, 151, 294–303. [Google Scholar] [CrossRef]
- Keyal, U.; Luo, Q.; Bhatta, A.K.; Luan, H.; Zhang, P.; Wu, Q.; Zhang, H.; Liu, P.; Zhang, L.; Wang, P.; et al. Zinc pthalocyanine-loaded chitosan/mPEG-PLA nanoparticles-mediated photodynamic therapy for the treatment of cutaneous squamous cell carcinoma. J. Biophotonics 2018, 11, e201800114. [Google Scholar] [CrossRef]
- Schmidt, J.; Kuzyniak, W.; Berkholz, J.; Steinemann, G.; Ogbodu, R.; Hoffmann, B.; Nouailles, G.; Gürek, A.G.; Nitzsche, B.; Höpfner, M. Novel zinc-and silicon-phthalocyanines as photosensitizers for photodynamic therapy of cholangiocarcinoma. Int. J. Mol. Med. 2018, 42, 534–546. [Google Scholar]
- Xue, E.Y.; Wong, R.C.; Wong, C.T.; Fong, W.P.; Ng, D.K. Synthesis and biological evaluation of an epidermal growth factor receptor-targeted peptide-conjugated phthalocyanine-based photosensitiser. RSC Adv. 2019, 9, 20652–20662. [Google Scholar] [CrossRef] [Green Version]
- Yu, W.; Ye, M.; Zhu, J.; Wang, Y.; Liang, C.; Tang, J.; Tao, H.; Shen, Y. Zinc phthalocyanine encapsulated in polymer micelles as a potent photosensitizer for the photodynamic therapy of osteosarcoma. Nanomed. Nanotechnol. Biol. Med. 2018, 14, 1099–1110. [Google Scholar] [CrossRef] [PubMed]
- Kuzyniak, W.; Schmidt, J.; Glac, W.; Berkholz, J.; Steinemann, G.; Hoffmann, B.; Ermilov, E.A.; Gürek, A.G.; Ahsen, V.; Nitzsche, B.; et al. Novel zinc phthalocyanine as a promising photosensitizer for photodynamic treatment of esophageal cancer. Int. J. Oncol. 2017, 50, 953–963. [Google Scholar] [CrossRef] [PubMed] [Green Version]
- Yu, X.N.; Deng, Y.; Zhang, G.C.; Liu, J.; Liu, T.T.; Dong, L.; Zhu, C.F.; Shen, X.Z.; Li, Y.H.; Zhu, J.M. Sorafenib-conjugated zinc phthalocyanine based nanocapsule for trimodal therapy in an orthotopic hepatocellular carcinoma xenograft mouse model. ACS Appl. Mater. Interfaces 2020, 12, 17193–17206. [Google Scholar] [CrossRef]
- Navaeipour, F.; Afsharan, H.; Tajalli, H.; Mollabashi, M.; Ranjbari, F.; Montaseri, A.; Rashidi, M.R. Effects of continuous wave and fractionated diode laser on human fibroblast cancer and dermal normal cells by zinc phthalocyanine in photodynamic therapy: A comparative study. J. Photochem. Photobiol. B. Biol. 2016, 161, 456–462. [Google Scholar] [CrossRef]









| Light Dose (J/cm2) | IC50 Values (μM) |
|---|---|
| 12 J/cm2 | 0.628 ± 0.01 |
| 24 J/cm2 | 0.145 ± 0.01 |
| Parameter | Continuous Wave Laser |
|---|---|
| Wavelength | 675 (nm) |
| Wave emission | Continuous |
| Beam diameter | 5 (mm) |
| Distance between laser tip and sample | 151 (mm) |
| Output power | 80 (mW) |
| Duration of irradiation | 30, 60 (s) |
| Primer Name | Primer Sequence |
|---|---|
| GAPDH | Forward: 5′ CCTCGTCCCGTAGACAAAA 3′ |
| Reverse: 5′ AATCTCCACTTTGCCACTG 3′ | |
| Bcl2 | Forward: 5′ CCTGTGGATGACTGAGTACC 3′ |
| Reverse: 5′ GAGACAGCCAGGAGAAATCA 3′ | |
| Caspase-9 | Forward: 5′ CCGGAATCCTGCTTGGGTATC 3′ |
| Reverse: 5′ CATCGGTGCATTTGGCATGTA 3′ | |
| Caspase-8 | Forward: 5′ GGTCTGAAGGCTGGTTGTTC 3′ |
| Reverse: 5′ AATCTCAATATTCCCAAGGTTCAAG 3′ | |
| Caspase-3 | Forward: 5′ TGTCATCTCGCTCTGGTACG 3′ |
| Reverse: 5′ AAATGACCCCTTCATCACCA 3′ | |
| MMP9 | Forward: 5′ GGTTCTTCTGCGCTACTGCTG 3′ |
| Reverse: 5′ GTCGTAGGGCTGCTGGAAGG 3′ | |
| ROCK1 | Forward: 5′ AATCGTGTGGGATGCTACCT 3′ |
| Reverse: 5′ AAAACCCTCAGTGTGTTGTGC 3′ | |
| CD44 | Forward: 5′ CTGCCGCTTTGCAGGTGTA 3′ |
| Reverse: 5′ CATTGTGGGCAAGGTGCTATT 3′ | |
| SOX2 | Forward: 5′ACATGTGAGGGCCGGACAGC 3′ |
| Reverse: 5′TTGCGTGAGTGTGGATGGGATTGG 3′ |
Publisher’s Note: MDPI stays neutral with regard to jurisdictional claims in published maps and institutional affiliations. |
© 2021 by the authors. Licensee MDPI, Basel, Switzerland. This article is an open access article distributed under the terms and conditions of the Creative Commons Attribution (CC BY) license (https://creativecommons.org/licenses/by/4.0/).
Share and Cite
Gholizadeh, M.; Doustvandi, M.A.; Mohammadnejad, F.; Shadbad, M.A.; Tajalli, H.; Brunetti, O.; Argentiero, A.; Silvestris, N.; Baradaran, B. Photodynamic Therapy with Zinc Phthalocyanine Inhibits the Stemness and Development of Colorectal Cancer: Time to Overcome the Challenging Barriers? Molecules 2021, 26, 6877. https://doi.org/10.3390/molecules26226877
Gholizadeh M, Doustvandi MA, Mohammadnejad F, Shadbad MA, Tajalli H, Brunetti O, Argentiero A, Silvestris N, Baradaran B. Photodynamic Therapy with Zinc Phthalocyanine Inhibits the Stemness and Development of Colorectal Cancer: Time to Overcome the Challenging Barriers? Molecules. 2021; 26(22):6877. https://doi.org/10.3390/molecules26226877
Chicago/Turabian StyleGholizadeh, Mahsa, Mohammad Amin Doustvandi, Fateme Mohammadnejad, Mahdi Abdoli Shadbad, Habib Tajalli, Oronzo Brunetti, Antonella Argentiero, Nicola Silvestris, and Behzad Baradaran. 2021. "Photodynamic Therapy with Zinc Phthalocyanine Inhibits the Stemness and Development of Colorectal Cancer: Time to Overcome the Challenging Barriers?" Molecules 26, no. 22: 6877. https://doi.org/10.3390/molecules26226877
APA StyleGholizadeh, M., Doustvandi, M. A., Mohammadnejad, F., Shadbad, M. A., Tajalli, H., Brunetti, O., Argentiero, A., Silvestris, N., & Baradaran, B. (2021). Photodynamic Therapy with Zinc Phthalocyanine Inhibits the Stemness and Development of Colorectal Cancer: Time to Overcome the Challenging Barriers? Molecules, 26(22), 6877. https://doi.org/10.3390/molecules26226877

