The Role of Hormones and Trophic Factors as Components of Preservation Solutions in Protection of Renal Function before Transplantation: A Review of the Literature
Abstract
1. Introduction
2. Literature Search
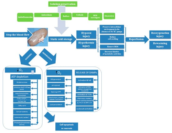
3. Renal Ischemia-Reperfusion Injury
4. Renal Perfusion and Preservation Solutions
5. Hormones with a Potential Nephroprotective Effect
5.1. Melatonin
5.2. Prolactin (PRL)
5.3. Thyrotrophic Hormone (TSH)
5.4. Corticotropin (ACTH)
5.5. Prostaglandin E-1 (PGE1)
6. Trophic Factors with a Potential Nephroprotective Effect
6.1. Tumour Growth Factor β (TGF-β)
6.2. Nerve Growth Factor β (NGF-β)
6.3. Epidermal Growth Factor (EGF)
6.4. Insulin-Like Growth Factor-1 (IGF-1)
6.5. Hepatocyte Growth Factor (HGF)
6.6. Bovine Neutrophil Peptide
6.7. Substance P (SP)
7. Effectiveness of Hormone and Trophic Factors—Modified Solutions in Protecting Other Organs
8. Conclusions
Author Contributions
Funding
Acknowledgments
Conflicts of Interest
References
- Cho, K.S.; Ko, I.K.; Yoo, J.J. Bioactive compounds for the treatment of renal disease. Yonsei Med. J. 2018, 59, 1015–1025. [Google Scholar] [CrossRef] [PubMed]
- Ostróżka-Cieślik, A.; Dolińska, B.; Ryszka, F. Tips for optimizing organ preservation solutions. Acta Biochim. Pol. 2018, 65, 9–15. [Google Scholar] [CrossRef] [PubMed]
- Yves, T.S.; Delpech, P.-O.; Giraud, S.; Thuillier, R.; Hauet, T. Additives to preservation solutions. Prog. Urol. 2014, 24, S31–S36. [Google Scholar] [CrossRef]
- Ostróżka-Cieślik, A.; Dolińska, B.; Ryszka, F. The effect of modified biolasol solution on the efficacy of storing isolated porcine kidneys. BioMed Res. Int. 2018, 2018, 1–7. [Google Scholar] [CrossRef] [PubMed]
- Banaei, S.; Rezagholizadeh, L. The role of hormones in renal disease and ischemia-reperfusion injury. Iran. J. Basic Med. Sci. 2019, 22, 469–476. [Google Scholar] [CrossRef] [PubMed]
- Perico, N.; Cattaneo, D.; Sayegh, M.H.; Remuzzi, G. Delayed graft function in kidney transplantation. Lancet 2004, 364, 1814–1827. [Google Scholar] [CrossRef]
- Kalogeris, T.; Baines, C.P.; Krenz, M.; Korthuis, R.J. Ischemia/reperfusion. Compr. Physiol. 2016, 7, 113–170. [Google Scholar]
- Kosieradzki, M.; Rowiński, W. Ischemia/reperfusion injury in kidney transplantation: Mechanisms and prevention. Transplant. Proc. 2008, 40, 3279–3288. [Google Scholar] [CrossRef]
- Hellberg, P.O.; Källskog, Ö.; Wolgast, M. Nephron function in the early phase of ischemic renal failure. Significance of erythrocyte trapping. Kidney Int. 1990, 38, 432–439. [Google Scholar] [CrossRef]
- Koyama, I.; Bulkley, G.B.; Williams, G.M.; Im, M.J. The role of oxygen free radicals in mediating the reperfusion injury of cold-preserved ischemic kidneys. Transplantation 1985, 40, 590–595. [Google Scholar] [CrossRef]
- Johnson, K.J.; Ward, P.A. Role of oxygen metabolites in immune complex injury of lung. J. Immunol. 1981, 126, 2365–2369. [Google Scholar] [PubMed]
- Capuano, P.; Capasso, G. The importance of intracellular pH in the regulation of cell function. Giornale Italiano di Nefrologia 2003, 20, 139–150. [Google Scholar] [PubMed]
- Atkinson, K.F.; Nauli, S.M. pH sensors and ion transporters: Potential therapeutic targets for acid-base disorders. Int. J. Pharma Res. Rev. 2016, 5, 51–58. [Google Scholar] [PubMed]
- Basile, D.P.; Anderson, M.D.; Sutton, T. Pathophysiology of acute kidney injury. Compr. Physiol. 2012, 2, 1303–1353. [Google Scholar] [CrossRef] [PubMed]
- Guy, A.J.; Nath, J.; Cobbold, M.; Ludwig, C.; Tennant, D.A.; Inston, N.; Ready, A.R. Metabolomic analysis of perfusate during hypothermic machine perfusion of human cadaveric kidneys. Transplantation 2015, 99, 754–759. [Google Scholar] [CrossRef]
- Hosgood, S.A.; Nicholson, H.F.; Nicholson, M.L. Oxygenated kidney preservation techniques. Transplantation 2012, 93, 455–459. [Google Scholar] [CrossRef]
- Giraud, S.; Favreau, F.; Chatauret, N.; Thuillier, R.; Maiga, S.; Hauet, T. Contribution of large pig for renal ischemia-reperfusion and transplantation studies: The preclinical model. J. Biomed. Biotechnol. 2011, 2011, 1–14. [Google Scholar] [CrossRef]
- Nieuwenhuijs-Moeke, G.J.; Pischke, S.E.; Berger, S.P.; Sanders, J.S.F.; Pol, R.A.; Struys, M.M.R.F.; Ploeg, R.J.; Leuvenink, H.G.D. Ischemia and reperfusion injury in kidney transplantation: relevant mechanisms in injury and repair. J. Clin. Med. 2020, 9, E253. [Google Scholar] [CrossRef]
- Zhao, H.; Alam, A.; Soo, A.P.; George, A.J.; Ma, D. Ischemia-reperfusion injury reduces long term renal graft survival: mechanism and beyond. EBioMedicine 2018, 28, 31–42. [Google Scholar] [CrossRef]
- Gill, J.; Dong, J.; Rose, C.; Gill, J. The risk of allograft failure and the survival benefit of kidney transplantation are complicated by delayed graft function. Kidney Int. 2016, 89, 1331–1336. [Google Scholar] [CrossRef]
- Chien, C.T.; Lee, P.H.; Chen, C.F.; Ma, M.C.; Lai, M.K.; Hsu, S.M. De novo demonstration and co-localisation of free-radical production and apoptosis formation in rat kidney subjected to ischemia/ reperfusion. J. Am. Soc. Nephrol. 2001, 12, 973–982. [Google Scholar] [PubMed]
- Neto, J.S.; Nakao, A.; Kimizuka, K.; Romanosky, A.J.; Stolz, N.B.; Uchiyama, T.; Nalesnik, M.A.; Otterbein, L.E.; Murase, N. Protection of transplant-induced renal ischemia-reperfusion injury with carbon monoxide. Am. J. Physiol. Renal Physiol. 2004, 287, F979–F989. [Google Scholar] [CrossRef] [PubMed]
- Petrenko, A.; Carnevale, M.; Somov, A.; Osorio, J.; Rodríguez, J.; Guibert, E.; Fuller, B.; Froghi, F. Organ preservation into the 2020s: The era of dynamic intervention. Transfus. Med. Hemother. 2019, 46, 151–172. [Google Scholar] [CrossRef]
- Carroll, R. Elsevier’s Integrated Physiology, 1st ed.; Mosby Elsevier: Philadelphia, PA, USA, 2007. [Google Scholar]
- Martens, H.; Leonhard-Marek, S.; Röntgen, M.; Stumpff, F. Magnesium homeostasis in cattle: Absorption and excretion. Nutr. Res. Rev. 2018, 31, 114–130. [Google Scholar] [CrossRef] [PubMed]
- Ryszka, F.; Dolińska, B.; Ostróżka-Cieślik, A.; Caban, A.; Cierpka, L. Comparing the effect of Biolasol® and HTK solutions on maintaining proper homeostasis, indicating the kidney storage efficiency prior to transplantation. Ann. Transplant. 2012, 17, 74–78. [Google Scholar] [CrossRef]
- Southard, J.H.; van Gulik, T.M.; Ametani, M.S.; Vreugdenhil, P.K.; Lindell, S.L.; Pienaar, B.L.; Belzer, F.O. Important components of the UW solution. Transplantation 1990, 49, 251–257. [Google Scholar] [CrossRef]
- Giraud, S.; Thuillier, R.; Codas, R.; Manguy, E.; Barrou, B.; Valagier, A.; Puichaud, A.; Badet, L.; Nicolas, E.; Eugene, M.; et al. The optimal PEG for kidney preservation: A preclinical porcine study. Int. J. Mol. Sci. 2018, 19, 454. [Google Scholar] [CrossRef]
- McCampbell, K.K.; Wingert, R.A. Renal stem cells: Fact or science fiction? Biochem. J. 2012, 444, 153–168. [Google Scholar] [CrossRef]
- Court, F.G.; Wemyss-Holden, S.A.; Dennison, A.R.; Maddern, G.J. The mystery of liver regeneration. Br. J. Surg. 2002, 89, 1089–1095. [Google Scholar] [CrossRef]
- Poulsom, R.; Forbes, S.J.; Hodivala-Dilke, K.; Ryan, E.; Wyles, S.; Navaratnarasah, S.; Jeffery, R.; Hunt, T.; Alison, M.; Cook, T.; et al. Bone marrow contributes to renal parenchymal turnover and regeneration. J. Pathol. 2001, 195, 229–235. [Google Scholar] [CrossRef]
- Gupta, S.; Verfaillie, C.; Chmielewski, D.; Kim, Y.; Rosenberg, M.E. A role for extrarenal cells in the regeneration following acute renal failure. Kidney Int. 2002, 62, 1285–1290. [Google Scholar] [CrossRef] [PubMed]
- Jung, B.; Ahmad, N. Melatonin in cancer management: Progress and promise. Cancer Res. 2006, 66, 9789–9793. [Google Scholar] [CrossRef] [PubMed]
- Brzezinski, A. Melatonin in humans. N. Engl. J. Med. 1997, 336, 186–195. [Google Scholar] [CrossRef] [PubMed]
- Claustrat, B.; Brun, J.; Chazot, G. The basic physiology and pathophysiology of melatonin. Sleep Med. Rev. 2005, 9, 11–24. [Google Scholar] [CrossRef] [PubMed]
- Hardeland, R. Antioxidative protection by melatonin: Multiplicity of mechanisms from radical detoxification to radical avoidance. Endocrine 2005, 27, 119–130. [Google Scholar] [CrossRef]
- Macchi, M.M.; Bruce, J.N. Human pineal physiology and functional significance of melatonin. Front. Neuroendocr. 2004, 25, 177–195. [Google Scholar] [CrossRef]
- Skwarło-Sońta, K.; Majewski, P. Melatonin, multifunctional signal molecule in mammals: Origin, functions, mechanisms of action. Folia Med. Lodz. 2010, 37, 15–55. [Google Scholar]
- López-Canul, M.; Min, S.; Posa, L.; De Gregorio, D.; Bedini, A.; Spadoni, G.; Gobbi, G.; Comai, S. Melatonin MT1 and MT2 receptors exhibit distinct effects in the modulation of body temperature across the light/dark cycle. Int. J. Mol. Sci. 2019, 20, 2452. [Google Scholar] [CrossRef]
- Nosjean, O.; Nicolas, J.-P.; Klupsch, F.; Delagrange, P.; Canet, E.; Boutin, J.A. Comparative pharmacological studies of melatonin receptors: mt1, mt2 and mt3/qr2. tissue distribution of mt3/qr2. Biochem. Pharmacol. 2001, 61, 1369–1379. [Google Scholar] [CrossRef]
- Delagrange, P.; Boutin, J.A. Therapeutic potential of melatonin ligands. Chronobiol. Int. 2006, 23, 413–418. [Google Scholar] [CrossRef]
- Gitto, E.; Tan, D.-X.; Reiter, R.J.; Karbownik-Lewinska, M.; Manchester, L.C.; Cuzzocrea, S.; Fulia, F.; Barberi, I. Individual and synergistic antioxidative actions of melatonin: Studies with vitamin E, vitamin C, glutathione and desferrrioxamine (desferoxamine) in rat liver homogenates. J. Pharm. Pharmacol. 2001, 53, 1393–1401. [Google Scholar] [CrossRef] [PubMed]
- Urata, Y.; Honma, S.; Goto, S.; Todoroki, S.; Iida, T.; Cho, S.; Honma, K.; Kondo, T. Melatonin induces γ-glutamylcysteine synthetase mediated by activator protein-1 in human vascular endothelial cells. Free Radic. Biol. Med. 1999, 27, 838–847. [Google Scholar] [CrossRef]
- Acuña-Castroviejo, D.; Martin, M.; Macias, M.; Escames, G.; Leon, J.; Khaldy, H.; Reiter, R.J. Melatonin, mitochondria, and cellular bioenergetics. J. Pineal Res. 2001, 30, 65–74. [Google Scholar] [CrossRef]
- Popławski, P.T.; Derlacz, R.A. How does melatonin work? Post. Bioch. 2003, 49, 13–21. [Google Scholar]
- Aslaner, A.; Günal, Ö.; Turgut, H.T.; Celik, E.; Yildirim, U.; Demirci, R.K.; Gunduz, U.R.; Calis, H.; Dogan, S. Effect of melatonin on kidney cold ischemic preservation injury. Int. J. Clin. Exp. Med. 2013, 6, 794–798. [Google Scholar] [PubMed]
- Freeman, M.E.; Kanyicska, B.; Lerant, A.; Nagy, G. Prolactin: Structure, function, and regulation of secretion. Physiol. Rev. 2000, 80, 1523–1631. [Google Scholar] [CrossRef] [PubMed]
- Roelfsema, F.; Pijl, H.; Keenan, D.M.; Veldhuis, J.D. Prolactin secretion in healthy adults is determined by gender, age and body mass index. PLoS ONE 2012, 7, e31305. [Google Scholar] [CrossRef]
- Bole-Feysot, C.; Goffin, V.; Edery, M.; Binart, N.; Kelly, P.A. Prolactin (PRL) and its receptor: Actions, signal transduction pathways and phenotypes observed in PRL receptor knockout mice. Endocr. Rev. 1998, 19, 225–268. [Google Scholar] [CrossRef]
- Aleksandrova, M.I.; Kushnareva, N.S.; Smirnova, O.V. Prolactin receptor expression in kidney tissue of female rats with cholestasis: The effect of hyperprolactin emia. Bull. Exp. Biol. Med. 2012, 153, 448–451. [Google Scholar] [CrossRef]
- Ibarra, F.; Crambert, S.; Eklöf, A.-C.; Lundquist, A.; Hansell, P.; Holtbäck, U. Prolactin, a natriuretic hormone, interacting with the renal dopamine system. Kidney Int. 2005, 68, 1700–1707. [Google Scholar] [CrossRef][Green Version]
- Binart, N.; Bachelot, A.; Bouilly, J. Impact of prolactin receptor isoforms on reproduction. Trends Endocrinol. Metab. 2010, 21, 362–368. [Google Scholar] [CrossRef] [PubMed]
- De Bellis, A.; Bizzaro, A.; Bellastella, A. Role of prolactin in autoimmune diseases. Handb. Syst. Autoimmune Dis. 2008, 9, 29–43. [Google Scholar]
- Abramicheva, P.A.; Balakina, T.A.; Bulaeva, O.A.; Guseva, A.A.; Lopina, O.D.; Smirnova, O.V. Role of Na+/K+-ATPase in Natriuretic effect of prolactin in a model of cholestasis of pregnancy. Biochemistry 2017, 82, 632–641. [Google Scholar] [CrossRef] [PubMed]
- Abramicheva, P.A.; Smirnova, O.V. Role of hormones in regulating sodium transporters in the kidney: Modulation of phosphorylation, traffic, and expression. Hum. Physiol. 2017, 43, 474–487. [Google Scholar] [CrossRef]
- Fidchenko, Y.M.; Kushnareva, N.S.; Smirnova, O.V. Effect of prolactin on the water-salt balance in rat females in the model of cholestasis of pregnancy. Bull. Exp. Biol. Med. 2014, 156, 803–806. [Google Scholar] [CrossRef]
- Caban, A.; Dolińska, B.; Oczkowicz, G.; Budziński, G.; Ostróżka-Cieślik, A.; Krzysztofik, M.; Cierpka, L.; Ryszka, F. The effect of HTK solution modification by addition of prolactin on biochemical indices reflecting ischaemic damage to porcine kidney. Transplant. Proc. 2010, 42, 3981–3983. [Google Scholar] [CrossRef]
- Ryszka, F.; Dolińska, B.; Czyż, K.; Jelińska, M.; Strabel, A.; Bocheńska, J. Effect of recombinant human prolactin addition to biolasol solution on biochemical indicators in perfundates of porcine kidneys. Transplant. Proc. 2016, 48, 1824–1828. [Google Scholar] [CrossRef]
- Estrada, J.M.; Soldin, D.; Buckey, T.M.; Burman, K.; Soldin, O.P. Thyrotropin isoforms: Implications for thyrotropin analysis and clinical practice. Thyroid 2014, 24, 411–423. [Google Scholar] [CrossRef]
- Mariotti, S.; Beck-Peccoz, P. Physiology of the Hypothalamic-Pituitary-Thyroid Axis. In Endotext [Internet]; Feingold, K.R., Anawalt, B., Boyce, A., Eds.; MDText.com, Inc.: South Dartmouth, MA, USA, 2016. [Google Scholar]
- Iglesias, P.; Díez, J.J. Thyroid dysfunction and kidney disease. Eur. J. Endocrinol. 2009, 160, 503–515. [Google Scholar] [CrossRef]
- Biondi, B. The normal TSH reference range: What has changed in the last decade? J. Clin. Endocrinol. Metab. 2013, 98, 3584–3587. [Google Scholar] [CrossRef]
- Lee, S.-H.; Jang, M.U.; Kim, Y.; Park, S.Y.; Kim, C.; Kim, Y.J.; Sohn, J.-H. Subclinical hyperthyroidism could predict poor outcomes in patients with acute ischemic stroke treated with reperfusion therapy. Front. Neurol. 2019, 10, 782. [Google Scholar] [CrossRef] [PubMed]
- Eisenberg, M.; Santini, F.; Marsili, A.; Pinchera, A.; Distefano, J.J. TSH regulation dynamics in central and extreme primary hypothyroidism. Thyroid 2010, 20, 1215–1228. [Google Scholar] [CrossRef] [PubMed]
- Kleinau, G.; Worth, C.L.; Kreuchwig, A.; Biebermann, H.; Marcinkowski, P.; Scheerer, P.; Krause, G. Structural-functional features of the thyrotropin receptor: A class A G-protein-coupled receptor at work. Front. Endocrinol. 2017, 8, 917. [Google Scholar] [CrossRef] [PubMed]
- Miguel, R.N.; Sanders, J.; Furmaniak, J.; Smith, B.R. Structure and activation of the TSH receptor transmembrane domain. Autoimmun. Highlights 2016, 8, 2. [Google Scholar] [CrossRef][Green Version]
- Abe, E.; Marians, R.C.; Yu, W.; Wu, X.B.; Ando, T.; Li, Y.; Iqbal, J.; Eldeiry, L.; Rajendren, G.; Blair, H.C.; et al. TSH is a negative regulator of skeletal remodeling. Cell 2003, 115, 151–162. [Google Scholar] [CrossRef]
- Antunes, T.T.; Gagnon, A.; Chen, B.; Pacini, F.; Smith, T.J.; Sorisky, A. Interleukin-6 release from human abdominal adipose cells is regulated by thyroid-stimulating hormone: Effect of adipocyte differentiation and anatomic depot. Am. J. Physiol. Metab. 2006, 290, E1140–E1144. [Google Scholar] [CrossRef]
- Davies, T.; Teng, C.; McLachlan, S.; Smith, B.; Hall, R. Thyrotropin receptors in adipose tissue, retro-orbital tissue and lymphocytes. Mol. Cell. Endocrinol. 1978, 9, 303–310. [Google Scholar] [CrossRef]
- Spitzweg, C.; Joba, W.; Heufelder, A. Expression of thyroid-related genes in human thymus. Thyroid 1999, 9, 133–141. [Google Scholar] [CrossRef]
- Brokken, L.J.S.; Scheenhart, J.W.C.; Wiersinga, W.M.; Prummel, M.F. Suppression of serum TSH by Graves’ Ig: Evidence for a functional pituitary TSH receptor. J. Clin. Endocrinol. Metab. 2001, 86, 4814–4817. [Google Scholar] [CrossRef]
- Kumar, R.; Ijiri, S.; Kight, K.; Swanson, P.; Dittman, A.; Alok, D.; Zohar, Y.; Trant, J.M. Cloning and functional expression of a thyrotropin receptor from the gonads of a vertebrate (bony fish): Potential thyroid-independent role for thyrotropin in reproduction. Mol. Cell. Endocrinol. 2000, 167, 1–9. [Google Scholar] [CrossRef]
- Sellitti, D.F.; Akamizu, T.; Doi, S.Q.; Kim, G.H.; Kariyil, J.T.; Kopchik, J.J.; Koshiyama, H. renal expression of two ‘thyroid-specific’ genes: Thyrotropin receptor and thyroglobulin. Nephron Exp. Nephrol. 2000, 8, 235–243. [Google Scholar] [CrossRef] [PubMed]
- Crisanti, P.; Omri, B.; Hughes, E.; Meduri, G.; Hery, C.; Clauser, E.; Jacquemin, C.; Saunier, B. The expression of thyrotropin receptor in the brain. Endocrinology 2001, 142, 812–822. [Google Scholar] [CrossRef] [PubMed][Green Version]
- Davies, T.; Marians, R.; Latif, R. The TSH receptor reveals itself. J. Clin. Investig. 2002, 110, 161–164. [Google Scholar] [CrossRef] [PubMed]
- Cianfarani, F.; Baldini, E.; Cavalli, A.; Marchioni, E.; Lembo, L.; Teson, M.; Persechino, S.; Zambruno, G.; Ulisse, S.; Odorisio, T.; et al. TSH receptor and thyroid-specific gene expression in human skin. J. Investig. Dermatol. 2010, 130, 93–101. [Google Scholar] [CrossRef] [PubMed]
- Coppola, A.; Hughes, J.; Esposito, E.; Schiavo, L.; Meli, R.; Diano, S. Suppression of hypothalamic deiodinase type II activity blunts TRH mRNA decline during fasting. FEBS Lett. 2005, 579, 4654–4658. [Google Scholar] [CrossRef]
- Coppola, A.; Meli, R.; Diano, S. Inverse shift in circulating corticosterone and leptin levels elevates hypothalamic deiodinase type 2 in fasted rats. Endocrinology 2005, 146, 2827–2833. [Google Scholar] [CrossRef]
- Zhang, Y.; Chang, Y.; Ryu, S.; Cho, J.; Lee, W.-Y.; Rhee, E.-J.; Kwon, M.-J.; Pastor-Barriuso, R.; Rampal, S.; Han, W.K.; et al. Thyroid hormone levels and incident chronic kidney disease in euthyroid individuals: The kangbuk samsung health study. Int. J. Epidemiol. 2014, 43, 1624–1632. [Google Scholar] [CrossRef]
- Coura-Filho, G.; Willegaignon, J.; Buchpiguel, C.A.; Sapienza, M.T. Effects of thyroid hormone withdrawal and recombinant human thyrotropin on glomerular filtration rate during radioiodine therapy for well-differentiated thyroid cancer. Thyroid 2015, 25, 1291–1296. [Google Scholar] [CrossRef]
- Duranton, F.; Lacoste, A.; Faurous, P.; Deshayes, E.; Ribstein, J.; Avignon, A.; Mourad, G.; Argilés, À. Exogenous thyrotropin improves renal function in euthyroid patients, while serum creatinine levels are increased in hypothyroidism. Clin. Kidney J. 2013, 6, 478–483. [Google Scholar] [CrossRef]
- Basu, G.; Mohapatra, A. Interactions between thyroid disorders and kidney disease. Indian J. Endocrinol. Metab. 2012, 16, 204–213. [Google Scholar] [CrossRef]
- Puchinger, M.G.; Zarzer, C.A.; Kügler, P.; Gaubitzer, E.; Köhler, G. In vitro detection of adrenocorticotropic hormone levels by fluorescence correlation spectroscopy immunoassay for mathematical modeling of glucocorticoid-mediated feedback mechanisms. EURASIP J. Bioinform. Syst. Biol. 2012, 2012, 17. [Google Scholar] [CrossRef] [PubMed]
- Dores, R.M. Adrenocorticotropic hormone, melanocyte-stimulating hormone, and the melanocortin receptors: Revisiting the work of Robert Schwyzer. Ann. N. Y. Acad. Sci. 2009, 1163, 93–100. [Google Scholar] [CrossRef] [PubMed]
- Gong, R. The renaissance of corticotropin therapy in proteinuric nephropathies. Nat. Rev. Nephrol. 2011, 8, 122–128. [Google Scholar] [CrossRef] [PubMed]
- Zhuang, Z.; Liu, X.; Bao, X.; Pan, B.; Deng, K.; Yao, Y.; Lian, W.; Xing, B.; Zhu, H.; Lu, L.; et al. Invasive ACTH-secreting pituitary macroadenoma in remission after transsphenoidal resection. Medicine 2018, 97, e13148. [Google Scholar] [CrossRef] [PubMed]
- Si, J.; Ge, Y.; Zhuang, S.; Wang, L.J.; Chen, S.; Gong, R. Adrenocorticotropic hormone ameliorates acute kidney injury by steroidogenic-dependent and -independent mechanisms. Kidney Int. 2013, 83, 635–646. [Google Scholar] [CrossRef] [PubMed]
- Beuschlein, F.; Fassnacht, M.; Klink, A.; Allolio, B.; Reincke, M. ACTH-receptor expression, regulation and role in adrenocortial tumor formation. Eur. J. Endocrinol. 2001, 144, 199–206. [Google Scholar] [CrossRef]
- Fridmanis, D.; Roga, A.; Klovins, J. ACTH receptor (MC2R) specificity: What do we know about underlying molecular mechanisms? Front. Endocrinol. 2017, 8, 13. [Google Scholar] [CrossRef]
- Iwen, K.A.H.; Senyaman, O.; Schwartz, A.; Drenckhan, M.; Meier, B.; Hadaschik, D.; Klein, J. Melanocortin crosstalk with adipose functions: ACTH directly induces insulin resistance, promotes a pro-inflammatory adipokine profile and stimulates UCP-1 in adipocytes. J. Endocrinol. 2008, 196, 465–472. [Google Scholar] [CrossRef]
- Berg, A.; Arnadottir, M. ACTH revisited—Potential implications for patients with renal disease. Nephrol. Dial. Transplant. 2000, 15, 940–942. [Google Scholar] [CrossRef][Green Version]
- Ponticelli, C. Membranous nephropathy. J. Nephrol. 2007, 20, 268–287. [Google Scholar]
- Caban, A.; Dolińska, B.; Budziński, G.; Oczkowicz, G.; Ostróżka-Cieślik, A.; Cierpka, L.; Ryszka, F. The effect of HTK solution modification by addition of thyrotropin and corticotropin on biochemical indices reflecting ischemic damage to porcine kidney. Transplant. Proc. 2013, 45, 1720–1722. [Google Scholar] [CrossRef] [PubMed]
- Li, Y.; Xia, W.; Zhao, F.; Wen, Z.; Zhang, A.; Huang, S.; Jia, Z.; Zhang, Y. Prostaglandins in the pathogenesis of kidney diseases. Oncotarget 2018, 9, 26586–26602. [Google Scholar] [CrossRef] [PubMed]
- Akkinapally, S.; Hundalani, S.G.; Kulkarni, M.; Fernandes, C.J.; Cabrera, A.G.; Shivanna, B.; Pammi, M. Prostaglandin E1 for maintaining ductal patency in neonates with ductal-dependent cardiac lesions. Cochrane Database Syst. Rev. 2018, 2018, 27. [Google Scholar] [CrossRef] [PubMed]
- Markovič, T.; Jakopin, Ž.; Dolenc, M.S.; Mlinarič-Raščan, I. Structural features of subtype-selective EP receptor modulators. Drug Discov. Today 2017, 22, 57–71. [Google Scholar] [CrossRef]
- Wang, F.; Liu, Y.; Xu, X.; Chen, Y.; Chen, G. Effect of vasodilator PGE1 on sciatic nerve function, VEGF level, vascular permeability and peripheral nerve in type 2 diabetic rats. Trop. J. Pharm. Res. 2019, 18, 1481–1485. [Google Scholar]
- Lee, J.C. Therapeutic effect of prostaglandin E1 in monocrotaline-induced pulmonary arterial hypertension rats. Anat. Cell Biol. 2017, 50, 60–68. [Google Scholar] [CrossRef]
- Orhan, N.; Bolkent, S. The role of prostaglandin E(1) on the model of acute ischemic reperfusion-induced renal injury in rats. IUFS J. Biol. 2016, 75, 7–17. [Google Scholar]
- Zhu, H.; Xu, X.; Ding, Y.; Zhou, L.; Huang, J. Effects of prostaglandin E1 on reperfusion injury patients. Medicine 2017, 96, e6591. [Google Scholar] [CrossRef]
- Lee, J.C.; Choe, S.Y.; Heo, C.Y.; Jeong, S.J. Prostaglandin E1 for preventing the progress of pulmonary arterial hypertension in rat model. Artery Res. 2018, 22, 49–56. [Google Scholar] [CrossRef]
- Wang, T.; Fu, X.; Chen, Q.; Patra, J.K.; Wang, D.; Wang, Z.; Gai, Z. Arachidonic acid metabolism and kidney inflammation. Int. J. Mol. Sci. 2019, 20, 3683. [Google Scholar] [CrossRef]
- Polyak, M.M.; Arrington, B.O.; Stubenbord, W.T.; Kapur, S.; Kinkhabwala, M. Prostaglandin E1 influences pulsatile preservation characteristics and early graft function in expanded criteria donor kidneys. J. Surg. Res. 1999, 85, 17–25. [Google Scholar] [CrossRef] [PubMed]
- Guarrera, J.V.; Polyak, M.; Arrington, B.O.; Kapur, S.; Stubenbord, W.T.; Kinkhabwala, M. Pulsatile machine perfusion with vasosol solution improves early graft function after cadaveric renal transplantation. Transplantation 2004, 77, 1264–1268. [Google Scholar] [CrossRef] [PubMed]
- Polyak, M.M.; Grosche, A. Comparison of Vasosol and University of Wisconsin solutions on early kidney function after 24 h of cold ischemia in a canine autotransplantation model. J. Surg. Res. 2008, 150, 255–260. [Google Scholar] [CrossRef] [PubMed]
- Polyak, M.M.; Grosche, A.; Towl, S.; Morton, A.J. The influence of a novel organ perfusion solution on early graft function in canine renal autotransplantation. Vet. Surg. 2008, 37, 383–389. [Google Scholar] [CrossRef]
- Mancini, N.; Monteagudo, J.; Suárez-Fariñas, M.; Bander, J.; Varshney, R.; Gonzalez, J.; Coller, B.S.; Ahamed, J. New methodologies to accurately assess circulating active transforming growth factor-β1 levels: Implications for evaluating heart failure and the impact of left ventricular assist devices. Transl. Res. 2018, 192, 15–29. [Google Scholar] [CrossRef]
- Hermonat, P.; Li, D.; Yang, B.; Mehta, J.L. Mechanism of action and delivery possibilities for TGF β1 in the treatment of myocardial ischemia. Cardiovasc. Res. 2007, 74, 235–243. [Google Scholar] [CrossRef][Green Version]
- Kim, S.G.; Jong, H.S.; Kim, N.K.; Lee, J.W.; Kim, N.K.; Hong, S.H.; Bang, Y.J. TGF β1 induces apoptosis through FAS ligand-independent activation of the FAS death pathway in human gastric SNU-620 carcinoma cells. Mol. Biol. Cell. 2004, 15, 420–434. [Google Scholar] [CrossRef]
- Sanchezcapelo, A. Dual role for TGF-β1 in apoptosis. Cytokine Growth Factor Rev. 2005, 16, 15–34. [Google Scholar] [CrossRef]
- Li, M.; Wan, Y.Y.; Sanjabi, S.; Robertson, A.-K.L.; Flavell, R.A. Transforming growth factor-β regulation of immune responses. Annu. Rev. Immunol. 2006, 24, 99–146. [Google Scholar] [CrossRef]
- Quan, T.; He, T.; Kang, S.; Voorhees, J.J.; Fisher, G.J. Ultraviolet irradiation alters transforming growth factor β/smad pathway in human skin in vivo. J. Investig. Dermatol. 2002, 119, 499–506. [Google Scholar] [CrossRef]
- Krzemien, S.; Knapczyk, P. Aktualne poglądy dotyczące znaczenia transformującego czynnika wzrostu beta (TGF-β) w patogenezie niektórych stanów chorobowych. Wiad. Lek. 2005, 58, 536–539. (In Polish) [Google Scholar] [PubMed]
- Keski-Oja, J.; Koli, K.; von Melchner, H. TGF-β activation by traction? Trends Cell Biol. 2004, 14, 657–659. [Google Scholar] [CrossRef] [PubMed]
- McLennan, I.S.; Koishi, K. The transforming growth factor-betas: Multifaceted regulators of the development and maintenance of skeletal muscles, motoneurons and Schwann cells. Int. J. Dev. Biol. 2002, 46, 559–567. [Google Scholar] [PubMed]
- Kwon, Y.S.; Foley, J.D.; Murphy, C.J.; McAnulty, J.F. The effect of trophic factor supplementation on cold ischemia-induced early apoptotic changes. Transplantation 2007, 83, 91–94. [Google Scholar] [CrossRef]
- Kwon, Y.S.; Foley, J.D.; Russell, P.; McAnulty, J.F.; Murphy, C.J. Prevention of cold ischemia/rewarming-induced ERK 1/2, p38 kinase and HO-1 activation by trophic factor supplementation of UW solution. Cryobiology 2008, 57, 72–74. [Google Scholar] [CrossRef]
- Horigome, K.; Pryor, J.C.; Bullock, E.D.; Johnson, E.M. Mediator release from mast cells by nerve growth factor. Neurotrophin specificity and receptor mediation. J. Biol. Chem. 1993, 268, 14881–14887. [Google Scholar]
- Otten, U.; Ehrhard, P.; Peck, R. Nerve growth factor induces growth and differentiation of human B lymphocytes. Proc. Natl. Acad. Sci. USA 1989, 86, 10059–10063. [Google Scholar] [CrossRef]
- Ochodnický, P.; Cruz, C.D.; Yoshimura, N.; Michel, M.C. Nerve growth factor in bladder dysfunction: Contributing factor, biomarker, and therapeutic target. Neurourol. Urodyn. 2011, 30, 1227–1241. [Google Scholar] [CrossRef]
- Skaper, S.D. The biology of neurotrophins, signalling pathways, and functional peptide mimetics of neurotrophins and their receptors. CNS Neurol. Disord. Drug Targets 2008, 7, 46–62. [Google Scholar] [CrossRef]
- Micera, A.; Lambiase, A.; Stampachiacchiere, B.; Bonini, S.; Levi-Schaffer, F. Nerve growth factor and tissue repair remodeling: trkANGFR and p75NTR, two receptors one fate. Cytokine Growth Factor Rev. 2007, 18, 245–256. [Google Scholar] [CrossRef]
- Kaplan, D.R.; Miller, F.D. Neurotrophin signal transduction in the nervous system. Curr. Opin. Neurobiol. 2000, 10, 381–391. [Google Scholar] [CrossRef]
- Aloe, L. Rita Levi-Montalcini and the discovery of NGF, the first nerve cell growth factor. Arch. Ital. Biol. 2011, 149, 175–181. [Google Scholar] [PubMed]
- Aloe, L.; Braccilaudiero, L.; Alleva, E.; Lambiase, A.; Micera, A.; Tirassa, P. Emotional stress induced by parachute jumping enhances blood nerve growth factor levels and the distribution of nerve growth factor receptors in lymphocytes. Proc. Natl. Acad. Sci. USA 1994, 91, 10440–10444. [Google Scholar] [CrossRef] [PubMed]
- Waller, K.R.; Foley, J.D.; McAnulty, J.; Murphy, C.J. Trophic factor supplementation protects kidney tubule cells from cold ischemic injury and decreases free radical production during rewarming. Cell Preserv. Technol. 2007, 5, 132–136. [Google Scholar] [CrossRef]
- Joh, T.; Itoh, M.; Katsumi, K.; Yokoyama, Y.; Takeuchi, T.; Kato, T.; Wada, Y.; Tanaka, R. Physiological concentrations of human epidermal growth factor in biological fluids: Use of a sensitive enzyme immunoassay. Clin. Chim. Acta 1986, 158, 81–90. [Google Scholar] [CrossRef]
- Normanno, N.; de Luca, A.; Bianco, C.; Strizzi, L.; Mancino, M.; Maiello, M.R.; Carotenuto, A.; de Feo, G.; Caponigro, F.; Salomon, D.S. Epidermal growth factor receptor (EGFR) signaling in cancer. Gene 2006, 366, 2–16. [Google Scholar] [CrossRef]
- Edwin, F.; Wiepz, G.J.; Singh, R.; Peet, C.R.; Chaturvedi, D.; Bertics, P.J.; Patel, T.B.; Tarun, P.B.; Paul, B.J. A historical perspective of the EGF receptor and related systems. Epidermal Growth Factor 2006, 327, 1–24. [Google Scholar] [CrossRef]
- Zhang, J.; Saba, N.F.; Chen, G.Z.; Shin, D.M. Targeting HER (ERBB) signaling in head and neck cancer: An essential update. Mol. Asp. Med. 2015, 45, 74–86. [Google Scholar] [CrossRef]
- Yan, M.; Parker, B.A.; Schwab, R.; Kurzrock, R. HER2 aberrations in cancer: Implications for therapy. Cancer Treat. Rev. 2014, 40, 770–780. [Google Scholar] [CrossRef]
- Bublil, E.M.; Yarden, Y. The EGF receptor family: Spearheading a merger of signaling and therapeutics. Curr. Opin. Cell Biol. 2007, 19, 124–134. [Google Scholar] [CrossRef]
- Fernandes, H.; Cohen, S.; Bishayee, S. Glycosylation-induced Conformational Modification Positively Regulates Receptor-Receptor Association: A study with an aberrant epidermal growth factor receptor (EGFRvIII/ DeltaEGFR) expressed in cancer cells. J. Biol. Chem. 2001, 276, 5375–5383. [Google Scholar] [CrossRef] [PubMed]
- Wells, A. EGF receptor. Int. J. Biochem. Cell Biol. 1999, 31, 637–643. [Google Scholar] [CrossRef]
- Lo, H.-W.; Hsu, S.-C.; Ali-Seyed, M.; Gunduz, M.; Xia, W.; Wei, Y.; Bartholomeusz, G.; Shih, J.; Hung, M.-C. Nuclear interaction of EGFR and STAT3 in the activation of the iNOS/NO pathway. Cancer Cell 2005, 7, 575–589. [Google Scholar] [CrossRef] [PubMed]
- Lo, H.W. EGFR-targeted therapy in malignant glioma: Novel aspects and mechanisms of drug resistance. Curr. Mol. Pharmacol. 2010, 3, 37–52. [Google Scholar] [CrossRef]
- McAnulty, J.F.; Reid, T.W.; Waller, K.R.; Murphy, C.J. Successful six-day kidney preservation using trophic factor supplemented media and simple cold storage. Am. J. Transplant. 2002, 2, 712–718. [Google Scholar] [CrossRef]
- Filus, A.; Zdrojewicz, Z. Insulin-like growth factor-1 (IGF-1)—Structure and the role in the human body. Pediatr. Endocrinol. Diabetes Metab. 2015, 20, 161–169. [Google Scholar] [CrossRef]
- Laron, Z. Insulin-like growth factor 1 (IGF-1): A growth hormone. Mol. Pathol. 2001, 54, 311–316. [Google Scholar] [CrossRef]
- Le Roith, D.; Bondy, C.; Yakar, S.; Liu, J.L.; Butler, A. The somatomedin hypothesis: 2001. Endocr. Rev. 2001, 22, 53–74. [Google Scholar] [CrossRef]
- Monzavi, R.; Cohen, P. IGFs and IGFBPs: Role in health and disease. Best Pr. Res. Clin. Endocrinol. Metab. 2002, 16, 433–447. [Google Scholar] [CrossRef]
- Juul, A. Serum levels of insulin-like growth factor I and its binding proteins in health and disease. Growth Horm. IGF Res. 2003, 13, 113–170. [Google Scholar] [CrossRef]
- Kwan, A.Y.M.; Hartman, M.L. IGF-I measurements in the diagnosis of adult growth hormone deficiency. Pituitary 2007, 10, 151–157. [Google Scholar] [CrossRef] [PubMed]
- Rosenfeld, R.G.; Cohen, P. Disorders of growth hormone/insulin-like growth factor secretion and action. In Pediatric Endocrinology, 3rd ed.; Sperling, M.A., Ed.; Saunders Elsevier: Philadelphia, PA, USA, 2008; pp. 254–334. [Google Scholar]
- Guler, H.P.; Zapf, J.; Scheiwiller, E.; Froesch, E.R. Recombinant human insulin-like growth factor I stimulates growth and has distinct effects on organ size in hypophysectomized rats. Proc. Natl. Acad. Sci. USA 1988, 85, 4889–4893. [Google Scholar] [CrossRef] [PubMed]
- Papastathi, C.; Mavrommatis, A.; Mentzelopoulos, S.; Konstandelou, E.; Alevizaki, M.; Zakynthinos, S. Insulin-like growth factor I and its binding protein 3 in sepsis. Growth Horm. IGF Res. 2013, 23, 98–104. [Google Scholar] [CrossRef] [PubMed]
- Cardona-Gómez, G.P.; Mendez, P.; DonCarlos, L.L.; Azcoitia, I.; García-Segura, L.M. Interactions of estrogens and insulin-like growth factor-I in the brain: Implications for neuroprotection. Brain Res. Rev. 2001, 37, 320–334. [Google Scholar] [CrossRef]
- Iglesias, P.; Díez, J.J.; Méndez, J.; Bajo, M.A.; Aguilera, A.; Fernández-Reyes, M.J.; Selgas, R. Growth hormone, IGF-I and its binding proteins (IGFBP-1 and -3) in adult uraemic patients undergoing peritoneal dialysis and haemodialysis. Clin. Endocrinol. 2004, 60, 741–749. [Google Scholar] [CrossRef]
- Wu, Z.; Yu, Y.; Niu, L.; Fei, A.; Pan, S. IGF-1 protects tubular epithelial cells during injury via activation of ERK/MAPK signaling pathway. Sci. Rep. 2016, 6, 28066. [Google Scholar] [CrossRef]
- Petrinec, D.; Reilly, J.M.; Sicard, G.A.; Lowell, J.A.; Howard, T.K.; Martin, D.R.; Brennan, D.C.; Miller, S.B. Insulin-like growth factor-I attenuates delayed graft function in a canine renal autotransplantation model. Surgery 1996, 120, 221–226. [Google Scholar] [CrossRef]
- Choi, W.; Lee, J.; Lee, J.; Lee, S.H.; Kim, S. Hepatocyte growth factor regulates macrophage transition to the M2 phenotype and promotes murine skeletal muscle regeneration. Front. Physiol. 2019, 10, 914. [Google Scholar] [CrossRef]
- Flaquer, M.; Romagnani, P.; Cruzado, J.M. Growth factors and renal regeneration. Nefrología 2010, 30, 385–393. [Google Scholar]
- Nakamura, T.; Mizuno, S. The discovery of Hepatocyte Growth Factor (HGF) and its significance for cell biology, life sciences and clinical medicine. Proc. Jpn. Acad. Ser. B 2010, 86, 588–610. [Google Scholar] [CrossRef]
- Oliveira, A.; Araújo, T.; Carvalho, B.D.M.; Rocha, G.; Santos, A.; Saad, M. The role of hepatocyte growth factor (HGF) in insulin resistance and diabetes. Front. Endocrinol. 2018, 9, 503. [Google Scholar] [CrossRef] [PubMed]
- Nakatani, T.; Kim, T.; Uchida, J.; Kumata, N.; Kawashima, H.; Sugimura, K. Hepatocyte growth factor ameliorates renal hemodynamic disorder after ischemia / reperfusion. Int. J. Mol. Med. 2002, 10, 217–219. [Google Scholar] [CrossRef] [PubMed]
- Yasue, H.; Yoshimura, M.; Sumida, H.; Kikuta, K.; Kugiyama, K.; Jougasaki, M.; Ogawa, H.; Okumura, K.; Mukoyama, M.; Nakao, K. Localisation and mechanism of secretion of B-type natriuretic peptide in comparison with those of A-type natriuretic peptide in normal subjects and patients with heart failure. Circulation 1994, 90, 195–203. [Google Scholar] [CrossRef] [PubMed]
- Holmes, S.J.; Espiner, E.A.; Richards, A.M.; Yandle, T.G.; Frampton, C. Renal, endocrine, and hemodynamic effects of human brain natriuretic peptide in normal man. J. Clin. Endocrinol. Metab. 1993, 76, 91–96. [Google Scholar]
- De Lemos, J.A.; McGuire, D.K.; Drazner, M.H. B-type natriuretic peptide in cardiovascular disease. Lancet 2003, 362, 316–322. [Google Scholar] [CrossRef]
- Stein, B.C.; Levin, R.I. Natriuretic peptides: Physiology, therapeutic potential, and risk stratification in ischemic heart disease. Am. Heart J. 1998, 135, 914–923. [Google Scholar] [CrossRef]
- Potter, L.R.; Yoder, A.R.; Flora, D.R.; Antos, L.K.; Dickey, D.M. Natriuretic peptides: Their structures, receptors, physiologic functions and therapeutic applications. Handb. Exp. Pharmacol. 2009, 191, 341–366. [Google Scholar] [CrossRef]
- Rose, R.A.; Giles, W.R. Natriuretic peptide C receptor signalling in the heart and vasculature. J. Physiol. 2008, 586, 353–366. [Google Scholar] [CrossRef]
- Jacob, J.; Chopra, S.; Cherian, D.; Verghese, P.P. Physiology and clinical significance of natriuretic hormones. Indian J. Endocrinol. Metab. 2013, 17, 83–90. [Google Scholar] [CrossRef]
- Volpe, M.; Carnovali, M.; Mastromarino, V. The natriuretic peptides system in the pathophysiology of heart failure: From molecular basis to treatment. Clin. Sci. 2016, 130, 57–77. [Google Scholar] [CrossRef]
- Scotland, R.S.; Cohen, M.; Foster, P.A.; Lovell, M.; Mathur, A.; Ahluwalia, A.; Hobbs, A.J. C-type natriuretic peptide inhibits leukocyte recruitment and platelet-leukocyte interactions via suppression of P-selectin expression. Proc. Natl. Acad. Sci. USA 2005, 102, 14452–14457. [Google Scholar] [CrossRef] [PubMed]
- Irzmański, R.; Serwa-Stepień, E.; Barylski, M.; Banach, M.; Kowalski, J.; Pawlicki, L. Endothelial dysfunction in hypertension. The role of natriuretic peptides and endothelin. Kardiol. Pol. 2005, 63, S457–S461. [Google Scholar] [PubMed]
- Herpfer, I.; Lieb, K. Substance P and substance P receptor antagonists in the pathogenesis and treatment of affective disorders. World J. Biol. Psychiatry 2003, 4, 56–63. [Google Scholar] [CrossRef] [PubMed]
- Mantyh, P.W. Neurobiology of substance P and the NK1 receptor. J. Clin. Psychiatry 2002, 63, 6–10. [Google Scholar]
- Goto, T.; Yamaza, T.; Kido, M.; Tanaka, T. Light- and electron-microscopic study of the distribution of axons containing substance P and the localization of neurokinin-1 receptor in bone. Cell Tissue Res. 1998, 293, 87–93. [Google Scholar] [CrossRef]
- Holzer, P. Peptidergic sensory neurons: Neuropharmacological and pathophysiological implications. In Sensory Neuropathies; Asbury, A.K., Budka, H., Sluga, E., Eds.; Springer: New York, NY, USA, 1995; pp. 13–24. [Google Scholar]
- Pennefather, J.N.; Lecci, A.; Candenas, L.; Patak, E.; Pinto, F.M.; Maggi, C.A. Tachykinins and tachykinin receptors: A growing family. Life Sci. 2004, 74, 1445–1463. [Google Scholar] [CrossRef]
- Corcoran, K.E.; Patel, N.; Rameshwar, P. Stromal derived growth factor-1α: Another mediator in neural-emerging immune system through Tac1 expression in bone marrow stromal cells. J. Immunol. 2007, 178, 2075–2082. [Google Scholar] [CrossRef]
- Aliakbari, J.; Sreedharan, S.P.; Turck, C.W.; Goetzl, E.J. Selective localisation of vasoactive intestinal peptide and Substance P in human eosinophils. Biochem. Biophys. Res. Commun. 1987, 148, 1440–1445. [Google Scholar]
- Minguell, J.J.; Erices, A.; Conget, P. Mesenchymal stem cells. Exp. Biol. Med. 2001, 226, 507–520. [Google Scholar] [CrossRef]
- Böckmann, S.; Seep, J.; Jonas, L. Delay of neutrophil apoptosis by the neurupeptide substance P: Involvement of caspase cascade. Peptides 2001, 22, 661–670. [Google Scholar] [CrossRef]
- Scicchitano, R.; Biennenstock, J.; Stanisz, A.M. In vivo immunomodulation by the neuropeptide substance P. Immunology 1988, 63, 733–735. [Google Scholar] [PubMed]
- Joos, G.; Germonpré, P.R.; Pauwels, R.A. Role of tachykinins in asthma. Allergy 2000, 55, 321–337. [Google Scholar] [CrossRef] [PubMed]
- Lördal, M.; Hallgren, A.; Nylander, O.; Hellström, P.M. Tachykinins increase vascular permeability in the gastrointestinal tract of the rat. Acta Physiol. Scand. 1996, 156, 489–494. [Google Scholar] [CrossRef] [PubMed]
- McMahon, S.B.; Cafferty, W.B.; Marchand, F. Immune and gial cell factors as pain mediators and modulators. Exp. Neurol. 2005, 192, 444–462. [Google Scholar] [CrossRef]
- Łazarczyk, M.; Matyja, E.; Lipkowski, A. Substance P and its receptors—A potential target for novel medicines in malignant brain tumour therapies (mini-review). Folia Neuropathol. 2007, 45, 99–107. [Google Scholar]
- Herpfer, I.; Lieb, K. Substance P receptor antagonists in psychiatry: Rationale for development and therapeutic potential. CNS Drugs 2005, 19, 275–293. [Google Scholar] [CrossRef]
- Qian, B.-F.; Zhou, G.-Q.; Hammarström, M.-L.; Danielsson, Å. Both substance P and its receptor are expressed in mouse intestinal T lymphocytes. Neuroendocrinology 2001, 73, 358–368. [Google Scholar] [CrossRef]
- Santoni, G.; Amantini, C.; Lucciarini, R.; Pompei, P.; Perfumi, M.C.; Nabissi, M.; Morrone, S.; Piccoli, M. Expression of substance P and its neurokinin-1 receptor on thymocytes: Functional relevance in the regulation of thymocyte apoptosis and proliferation. Neuroimmunomodulation 2002, 10, 232–246. [Google Scholar] [CrossRef]
- Lai, J.-P.; Douglas, S.D.; Wang, Y.-J.; Ho, W.-Z. Real-time reverse transcription-PCR quantitation of substance P receptor (NK-1R) mRNA. Clin. Diagn. Lab. Immunol. 2005, 12, 537–541. [Google Scholar] [CrossRef]
- Graham, G.J.; Stevens, J.M.; Page, N.M.; Grant, A.; Brain, S.D.; Lowry, P.J.; Gibbins, J.M.; Graham, G.J. Tachykinins regulate the function of platelets. Blood 2004, 104, 1058–1065. [Google Scholar] [CrossRef]
- Renzi, D.; Pellegrini, B.; Tonelli, F.; Surrenti, C.; Calabrò, A. Substance P (Neurokinin-1) and neurokinin A (Neurokinin-2) receptor gene and protein expression in the healthy and inflamed human intestine. Am. J. Pathol. 2000, 157, 1511–1522. [Google Scholar] [CrossRef]
- Goode, T.; O’Connell, J.; Anton, P.; Wong, H.; Reeve, J.; O’Sullivan, G.C.; Collins, J.K.; Shanahan, F. Neurokinin-1 receptor expression in inflammatory bowel disease: Molecular quantitation and localisation. Gut 2000, 47, 387–396. [Google Scholar] [CrossRef] [PubMed][Green Version]
- Li, Y.; Tian, S.; Douglas, S.D.; Ho, W.-Z. Morphine up-regulates expression of substance p and its receptor in human blood mononuclear phagocytes and lymphocytes. Cell. Immunol. 2000, 205, 120–127. [Google Scholar] [CrossRef] [PubMed]
- Walsh, D.A.; McWilliams, D.F. Tachykinins and the cardiovascular System. Curr. Drug Targets 2006, 7, 1031–1042. [Google Scholar] [CrossRef] [PubMed]
- Qian, J.; Ramroop, K.; McLeod, A.; Bandari, P.; Livingston, D.H.; Harrison, J.S.; Rameshwar, P. Induction of hypoxia-inducible factor-1α and activation of caspase-3 in hypoxia-reoxygenated bone marrow stroma is negatively regulated by the delayed production of substance P. J. Immunol. 2001, 167, 4600–4608. [Google Scholar] [CrossRef]
- Ostróżka-Cieślik, A.; Dolińska, B. Pharmacological benefits and risk of using hormones in organ perfusion and preservation solutions in the aspect of minimizing hepatic ischemia-reperfusion injury during storage. BioMed Res. Int. 2019, 2019, 1–16. [Google Scholar] [CrossRef]
- Minasian, S.M.; Galagudza, M.M.; Dmitriev, Y.V.; Karpov, A.A.; Vlasov, T.D. Preservation of the donor heart: From basic science to clinical studiem. Interact. Cardiovasc. Thorac. Surg. 2015, 20, 510–519. [Google Scholar]
- Schäfer, M.; Gebhard, M.-M.; Gross, W. The effect of melatonin on hearts in ischemia/reperfusion experiments without and with HTK cardioplegia. Bioelectrochemistry 2019, 129, 170–178. [Google Scholar] [CrossRef]
- Gao, S.; Li, P.; Pan, T.; Yang, C. Cardioprotective effects of melatonin on recovery of rat donor hearts after 12-hour preservation. J. Huazhong Univ. Sci. Technol. Med. Sci. 2003, 23, 407–410. [Google Scholar]

| Component | Blood | UW | HTK | Biolasol | Euro-Collins | Belzer MPS | Vasosol |
|---|---|---|---|---|---|---|---|
| IC/EX | EX | IC | EX | EX | IC | EX | EX |
| Electrolytes (mmol/L) | |||||||
| K+ | 5 | 125 | 10 | 10 | 115 | 25 | 28 |
| Na+ | 140 | 30 | 15 | 105 | 10 | 100 | 110 |
| Ca2+ | 2.5 | - | 0.015 | 0.5 | - | 0.5 | 0.5 |
| Mg2+ | 0.9–1.2 | 5 | 4 | 5 | - | 5 | 5 |
| Cl− | 103 | 20 | 32 | 10.5 | 15 | 1 | 1 |
| SO42− | 0.5 | 5 | - | - | - | - | - |
| Colloids (g/L) | |||||||
| HES | - | 50 | - | - | - | 0.25 | - |
| Pentastarch | - | - | - | - | - | - | 50 |
| Dextran 70 | - | - | - | 0.7 | - | - | - |
| Albumine | 42 | - | - | - | - | - | - |
| Globuline | 24 | - | - | - | - | - | - |
| ROS scavengers (mmol/L) | |||||||
| Allopurinol | - | 1 | - | - | - | - | - |
| Glutathione | - | 3 | - | - | - | - | - |
| Mannitol | - | - | 30 | - | - | 30 | 30 |
| Tryptophan | - | - | 2 | - | - | - | - |
| N-acetylocysteine | - | - | - | - | - | - | 70 [mg] |
| Buffers (mmol/L) | |||||||
| Histidine | - | - | 198 | - | - | - | - |
| HPO42-/H2PO4- | 1.12–1.45 | 25 | - | - | 58 | 25 | 25 |
| HCO3- | 27 | - | - | 5 | 10 | - | - |
| HEPES | - | - | - | - | - | 10 | 10 |
| Impermeants (mmol/L) | |||||||
| Lactobionate | - | 100 | - | - | - | - | 70 |
| Raffinose | - | 30 | - | - | - | - | - |
| Citrate | - | - | - | 30 | - | - | - |
| Glucose | 7 | - | - | 167 | 195 | 10 | - |
| Gluconate | - | - | - | - | - | 85 | 90 |
| Ribose | - | - | - | - | - | 5 | 5 |
| Dextrose | - | - | - | - | - | 10 | 10 |
| Additives (mmol/L) | |||||||
| Adenine | - | - | - | - | - | 5 | 5 |
| Adenosine | - | 5 | - | - | - | - | - |
| l-Arginine | - | - | - | - | - | - | 5 [mg] |
| Ketoglutarate | - | - | 1 | - | - | - | 1 [mg] |
| EDTA | - | - | - | 5 | - | - | - |
| Fumarate | - | - | - | 5 | - | - | - |
| l-Glutamine | - | - | - | - | - | - | 2 |
| Nitroglycerin | - | - | - | - | - | - | 5 [mg] |
| Prostaglandin E1 | - | - | - | - | - | - | 0.001 [mg] |
| pH | 7.4 | 7.4 | 7.2 | 7.4 | 7.3 | 7.4 | N/A |
| Viscosity (cP) | 1.60 | 5.01 | 1.68 | 2.90 | N/A | N/A | N/A |
| COP (mm Hg) | 28 (36.6 °C) | 31.9 (5 °C) | 1.45 (5 °C) | N/A | N/A | N/A | N/A |
| Osmolality (mOsm/kg H2O) | 308 | 320 | 310 | 330 | 406 | 300 | 300 |
| Type Hormone /Trophic Factor | Chemical Class | Source | Mechanism of Hormone Action | Plasma/Serum Concentration | Circulating Half-Life | Distribution | Functions | Physiological Effects on the Organs | References |
|---|---|---|---|---|---|---|---|---|---|
| Melatonin | Amine | Pineal gland | Cyclic AMP | 0–20 pg/mL during the day 20–100 pg/mLat night | Endogenous melatonin: 30–60 min Exogenous melatonin: 12–48 min | Cerebrospinal fluid, bile, follicular fluid, semen, amniotic fluid, preovulatory follicles, breast milk, renal | Sleep cycles; Multidirectional effects | Stabilizes cell membranes; Scavenges ROS; Regulates redox network; Prevention of apoptosis; Influence on immunological system; | [33,34,35,36,37,38,39,40,41,42,43,44,45,46] |
| Prolactin (PRL) | Peptide | Pituitary, anterior | Tyrosine kinase mechanism | women: 10–25 ng/mL men: 10–20 ng/mL | 20 – 50 min | Central nervous system, adrenal glands, skin, bone tissue, lungs, heart, skeletal muscles, liver, salivary glands, pancreatic islets, gastrointestinal tract, kidneys (proximal kidney tubules, distal tubules, renal cortex tubules), bladder, lymphatic system, ovaries, fallopian tubes, mammary gland, uterine endometrium, placenta, foetal membranes, testes, epididymis, seminal vesicles | Stimulates lactation; Multidirectional effects | Neurotransmitter; Immunomodulator;Metabolism regulator; Prevention of apoptosis; | [47,48,49,50,51,52,53,54,55,56,57,58] |
| Thyrotropin (TSH) | Glycoprotein | Pituitary, anterior | Cyclic AMP | 0.35–4.94 µU/mL | 55 min | Thyroid follicular cells, osteoblasts, osteoclasts, adipose tissue, retro-orbital tissue, lymphocytes, thymus, pituitary, testes, kidney, brain, adipose cells, fibroblasts, heart, human skin | Stimulates synthesis and secretion of thyroid hormones | Immunomodulator; Regulatory effects on metabolic and inflammatory processes; | [59,60,61,62,63,64,65,66,67,68,69,70,71,72,73,74,75,76,77,78,79,80,81,82] |
| Corticotropin (ACTH) | Peptide | Pituitary, anterior | Cyclic AMP | <46 pg/mL | 10 min | Adrenal cortex, skin, adipocytes | Stimulates synthesis and secretion of adrenal cortical hormones | Immunomodulator; Regulatory effects on metabolic and inflammatory processes; | [83,84,85,86,87,88,89,90,91,92,93] |
| Prostaglandin E-1 | Lipid hormone-like molecules | Almost all body cells | Cyclic AMP | Endogenous < 0.25 ng/mL | 42 s | Myometrium, pulmonary veins, colon, skin, mast cells, plasma membrane, leukocytes, smooth muscle, central nervous system, reproductive system, bones, cardiovascular system, kidney, urinary bladder, cell nuclei membranes | Anti-inflammatory role | Anti-inflammatory effect; Antiproliferative effect; Vasodilatory effect; | [94,95,96,97,98,99,100,101,102,103,104,105,106] |
| Tumour growth factor β (TGF-β) | Peptide | Platelets, most cell types | Serine kinase mechanism | <0.2 ng/mL | 2–3 min | Fibroblasts, endothelial cells, keratinocytes, lymphocytes, monocytes | Involved in cell proliferation, differentiation and apoptosis | Regulates fibroblast activity; Regulates keratinocyte proliferation, Prevents immune mediated apoptosis by infiltrating lymphocytes; Promotes matrix synthesis; Regulates the production of antibodies; Stimulates the processes of angiogenesis and hematopoiesis; | [107,108,109,110,111,112,113,114,115,116,117] |
| Nerve growth factor β (NGF-β) | Peptide | A protein secreted by a neuron’s target tissue | Tyrosine kinase mechanism | 0.05 pg/mL | 5 min | Nervous system (including sympathetic ganglia), kidney, spleen, liver, salivary gland | Maintenance of sympathetic and sensory neurons | Influences the endocrine and immune systems; Regulates the response to tissue damage and inflammation; | [118,119,120,121,122,123,124,125,126] |
| Epidermal growth factor (EGF) | Peptide | Keratinocytes, macrophages | Tyrosine kinase mechanism | women: 604 pg/mL men: 780 pg/mL | 8 min | Epithelium, endothelial cells, liver, thyroid | Involved in cell proliferation, differentiation and apoptosis | Regulates mesenchymal and epithelial cells proliferation; | [127,128,129,130,131,132,133,134,135,136,137] |
| Insulin-like growth factor-1 (IGF-1) | Peptide | Liver skeletal muscle, fibroblasts, macrophages | Tyrosine kinase mechanism | 183–850 ng/mL | 10 min | Growth cartilage, liver, kidney (proximal tubule cells), lungs, heart, testes | Pleiotropic effect | Regulates keratinocyte proliferation; Regulates fibroblast proliferation; Regulates endothelial cell activity; Stimulates tissue repair processes; Increases glycolysis; Reduces lipolysis; Stimulates the immune system; Stimulates cell enzyme systems; | [138,139,140,141,142,143,144,145,146,147,148,149,150] |
| Hepatocyte growth factor (HGF) | Peptide | Multiple cells | Tyrosine kinase mechanism | 0.4–0.8 ng/mL | 5 min | Fibroblasts, epithelial and endothelial cells, fat-accumulating cells in the liver, bone marrow stromal cells | Involved in cell proliferation, differentiation and apoptosis | Mediates angiogenesis; Mediates regeneration cells; Acts as a mitogen, motogen, and morphogen in many cells and tissues; | [151,152,153,154,155] |
| Bovine neutrophil peptide-1 (BNP-1) | Peptide | Myocardial cardiomyocytes | Cyclic BMP | <200 pg/mL | 22 min | Blood vessels, endothelium, brain, eye, kidneys, adrenals, lungs, adipose tissue, smooth muscle cells | Regulates of blood pressure and circulating blood volume | Inhibits the activity of the sympathetic nervous system, renin-angiotensin-aldosterone system; Inhibits fibrosis processes in the heart and blood vessels; Increases urinary excretion of water and Na+ ions as a result of increased glomerular filtration and reduced Na+ and water resorption in the distal renal tubules; antiproliferative effects | [156,157,158,159,160,161,162,163,164,165] |
| Author, Year of Publication | Hormone/Trophic Factors | Species | Preservation Solution Modification/Cold Ischemia | Outcome Measures, (Intervention, I/Control, C) | Hormone/Trophic Factors Dose | Drugs/Substances Used Simultaneously/Dose | Effects of Hormone/Trophic Factors |
|---|---|---|---|---|---|---|---|
| Aslaner et al. 2013 [46] | Melatonin | Rat | UW /2 h, 24 h, 36 h, 48 h, 4 °C/SCS | I: UW + MEL C1: Ringer Lactate C2: UW | 30 mg/L | - | Prevented enzyme elevation Decreased lipid peroxidation Decreased level of MDA Prevented pathological kidney injury |
| Caban et al. 2010 [57] | Prolactin | Pig | HTK/24 h; 48 h, 4–6 °C/SCS | I: HTK + PRL C1: Ringer C2: HTK | 0.2 mg/dL 0.02 mg/dL 0.01 mg/dL | - | Protective effect of PRL with the 0.02 mg/dL dose Lower AST, LDH and K+ after 24h No changes observed in 48h |
| Ryszka et al. 2016 [58] | Pig | Biolasol /24h, 4 °C/SCS | I: Biolasol + rh-PRL C: Biolasol | 1 μg/L | - | Increased ALT, AST during perfusion and preservation Decreased ALT, AST during reperfusion Decreased pH and osmolarity Increased K+, decreased Na+ | |
| Ostróżka-Cieślik et al. 2018 [4] | Pig | Biolasol /48 h, 4 °C/SCS | I: Biolasol + vit.C + PRL C1: Biolasol C2: Biolasol + vit.C | 1 μg/L | Vitamin C 0.088g/L | Lower levels of AST, ALT Maintenance of the normal cytoskeleton Synergistic effect of PRL with vitamin C | |
| Caban et al. 2013 [93] | Thyrotropin | Pig | HTK /24 h and 48 h, 4 °C/SCS | I: HTK + TSH C1: Ringer C2: HTK | 1 μg/dL | - | Lower protein concentrations Lower concentrations of AST Decreased anaerobic metabolism Stabilization of the metabolic rate |
| Caban et al. 2013 [93] | Corticotropin | Pig | HTK /24h and 48h, 4 °C/SCS | I: HTK + ACTH C1: Ringer C2: HTK | 1 μg/dL | - | Lower protein concentrations Decreased anaerobic metabolism Stabilization of the metabolic rate |
| Polyak et al. 1999 [103] | Prostaglandin E-1 | Human | Belzer/pulsatile perfusion, 4 °C, 60 beats/min with 1 L solution/MP; UW/ 12 h, 4 °C/SCS | I: Belzer + PGE-1 C: BelzerI: UW + PGE-1 C: UW | - | - | Increased renal flow (MP) Decreased renal resistance (MP) Reduced cellular calcium extrusion (MP) Improved early graft function in ECD kidneys (MP) |
| Guarrera et al. 2004 [104] | Human | Vasosol, /pulsatile perfusion 4–6 °C, 60 beats/min with 1 L solution/MP | I: VSL with PGE-1 C: Belzer | - | - | Decreased level of creatinine Improved early graft function | |
| Polyak et al. 2008 [105] | Dog | Vasosol /24 h, 4 °C/SCS | I: VSLwith PGE-1 C: UW | 0.001 mg | - | Decreased level of serum creatinine Decreased level of blood urea nitrogen Decreased level of tissue myeloperoxidase concentrations | |
| Polyak et al. 2008 [106] | Dog | Vasosol /in situ | I: VSLwith PGE-1 C: 0.9% NaCl | 0.001 mg | Decreased level of serum creatinine Decreased level of blood urea nitrogen Mild ultrastructural disruptions Improved early graft function | ||
| Petrinec et al. 1996 [150] | Trophic Factors | Dog | Euro-Collins /24h, 4 °C/SCS | I: Euro − Collins + IGF-1 C: Euro − Collins + acetic acid | IGF-1: 10−7 mol/L | - | Lower serum creatinine levels Lower blood urea nitrogen levels Inulin clearance was greater Improved histologic characteristics Improved post autotransplant kidney function (at 5 days) |
| McAnulty et al. 2002 [137] | Dog | UW /4 days, 4 °C/SCS | I: UW + TF C: UW | NGF β: 20 µg/L EGF: 10µg/L SP: 2.5 mg/L IGF-1: 10 µg/L BNP-1: 1 mg/L | - | Prolongation of storage duration (up to 6 days) Improved post transplant kidney function | |
| Waller et al. 2007 [126] | CKPTC | UW /3 days, 0–2 °C/SCS | I: UW + TF C: UW | NGF β: 20 µg/L SP: 2.5 µg/L IGF-1: 10 µg/L | Bactenecin: 1 mg/L | Decreased content of H2O2 Reduced free radical production Increased cell viability after recovery from cold ischemic storage | |
| Nakatani et al. 2002 [155] | Dog | Euro-Collins /3h, 4 °C/SCS | I: Euro − Collins + HGF C: HGF/arterial infusion | HGF: 60 µg | - | Accelerated recovery of renal blood flow Accelerated glomerular filtration rate | |
| Kwon et al. 2007 [116] | MDCK | UW /4 days, 4 °C/SCS | I: UW + TF C: UW | TGF β: 20 µg/L SP: 2.5 µg/L IGF- 1: 10 µg/L BNP-1: 1 µg/L | - | Protected mitochondrial function Suppressed caspase 3 enzyme activity Reduced early apoptotic changes | |
| Kwon et al. 2008 [117] | CKPTC | UW /4 days, 4 °C/SCS | I: UW + TF C: UW | NGF: 20 µg/L SP: 2.5 µg/L, IGF-1: 10 µg/L BNP-1: 1 µg/L | - | Decreased ERK 1 and 2 activity Limited ERK 1/2 and p38 MAPK Restricted increases in HO-1 phosphorylation |
© 2020 by the authors. Licensee MDPI, Basel, Switzerland. This article is an open access article distributed under the terms and conditions of the Creative Commons Attribution (CC BY) license (http://creativecommons.org/licenses/by/4.0/).
Share and Cite
Ostróżka-Cieślik, A.; Dolińska, B. The Role of Hormones and Trophic Factors as Components of Preservation Solutions in Protection of Renal Function before Transplantation: A Review of the Literature. Molecules 2020, 25, 2185. https://doi.org/10.3390/molecules25092185
Ostróżka-Cieślik A, Dolińska B. The Role of Hormones and Trophic Factors as Components of Preservation Solutions in Protection of Renal Function before Transplantation: A Review of the Literature. Molecules. 2020; 25(9):2185. https://doi.org/10.3390/molecules25092185
Chicago/Turabian StyleOstróżka-Cieślik, Aneta, and Barbara Dolińska. 2020. "The Role of Hormones and Trophic Factors as Components of Preservation Solutions in Protection of Renal Function before Transplantation: A Review of the Literature" Molecules 25, no. 9: 2185. https://doi.org/10.3390/molecules25092185
APA StyleOstróżka-Cieślik, A., & Dolińska, B. (2020). The Role of Hormones and Trophic Factors as Components of Preservation Solutions in Protection of Renal Function before Transplantation: A Review of the Literature. Molecules, 25(9), 2185. https://doi.org/10.3390/molecules25092185
