The Mineral Profile of Polish Beers by Fast Sequential Multielement HR CS FAAS Analysis and Its Correlation with Total Phenolic Content and Antioxidant Activity by Chemometric Methods
Abstract
1. Introduction
- To develop the fast FAAS method for sequential determination of macro- and microelements in beers, which could be used in routine laboratories for food analysis,
- To study the total phenolic content and antioxidant properties of Polish beers in relation to the type, color, alcohol and extract contents, and method of fermentation,
- To investigate the possible relationship between the macro- and microelements and phenolic compounds.
2. Results and Discussion
2.1. Development of Sequential Methods for the Determination of Macro- and Microelements in Beer
2.2. Determination of the Total Content of Macro- and Microelements in Beer
2.3. Determination of the Total Phenolic Content and the Total Antioxidant Activity
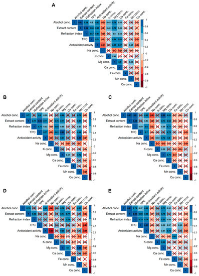
2.4. Chemometric Analysis
3. Materials and Methods
3.1. Samples
3.2. Instrumentation
3.3. Reagents and Materials
3.4. Procedures
3.4.1. Preparation of Beer Samples for Analysis
3.4.2. Determination of Elements by HR CS FAAS
3.4.3. Determination of the Total Phenolic Content
3.4.4. Determination of the Total Antioxidant Capacity
3.5. Statistical Analysis
4. Conclusions
Supplementary Materials
Author Contributions
Funding
Conflicts of Interest
References
- Browary Polskie. Raport: Podsumowanie Analizy Wybranych Wskaźników Wpływu Przemysłu Piwowarskiego na Polską Gospodarkę i Otoczenie. 2018. Available online: https://browary-polskie.pl/wp-content/uploads/2018/11/Raport-Deloitte.pdf (accessed on 21 March 2020). (In Polish).
- Buiatti, S. Beer composition: An overview. In Beer in Health and Disease Prevention; Preedy, V.R., Ed.; Academic Press: Cambridge, MA, USA, 2009; pp. 213–225. [Google Scholar] [CrossRef]
- Passaghe, P.; Bertoli, S.; Tubaro, F.; Buiatti, S. Monitoring of some selected heavy metals throughout the brewing process of craft beers by inductively coupled plasma mass spectrometry. Eur. Food Res. Technol. 2015, 241, 199–215. [Google Scholar] [CrossRef]
- Čejka, P.; Horák, T.; Dvořák, J.; Čulík, J.; Jurková, M.; Kellner, V.; Hašková, D. Monitoring of the distribution of some heavy metals during brewing process. Ecol. Chem. Eng. S 2011, 18, 67–74. [Google Scholar]
- Cacho, J.; Castells, J.E.; Esteban, A.; Laguna, B.; Sagrista, N. Iron, copper, and manganese influence on wine oxidation. Am. J. Enol. Vitic. 1995, 46, 380–384. [Google Scholar]
- Zhao, H. Endogenous antioxidants and antioxidant activities of beers. In Processing and Impact on Antioxidants in Beverages, 1st ed.; Preedy, V.R., Ed.; Academic Press: Cambridge, MA, USA, 2014; pp. 15–24. [Google Scholar] [CrossRef]
- Mitić, S.S.; Paunović, D.D.; Pavlović, A.N.; Tošić, S.B.; Stojković, M.B.; Mitić, M.N. Phenolic profiles and total antioxidant capacity of marketed beers in Serbia. Int. J. Food Prop. 2014, 17, 908–922. [Google Scholar] [CrossRef]
- de Córdova, F.M.L.; Medina, R.M. Analytical methods for determination of polyphenols in beer. In Processing and Impact on Antioxidants in Beverages, 1st ed.; Preedy, V.R., Ed.; Academic Press: Cambridge, MA, USA, 2014; pp. 289–299. [Google Scholar] [CrossRef]
- Alcázar, A.; Pablos, F.; Martin, M.J.; Gonzalez, A.G. Multivariate characterisation of beers according to their mineral content. Talanta 2002, 57, 45–52. [Google Scholar] [CrossRef]
- Bellido-Milla, D.; Onate-Jaen, A.; Palacios-Santander, J.M.; Palacios-Tejero, D.; Hernandez-Artiga, M.P. Beer digestion for metal determination by atomic spectrometry and residual organic matter. Microchim. Acta 2004, 144, 183–190. [Google Scholar] [CrossRef]
- Pohl, P.; Prusisz, B. Chemical fractionation of Cu, Fe and Mn in canned Polish beers. J. Food Compos. Anal. 2010, 23, 86–94. [Google Scholar] [CrossRef]
- Nascentes, C.C.; Kamogawa, M.Y.; Fernandes, K.G.; Arruda, M.A.Z.; Nogueira, A.R.A.; Nobrega, J.A. Direct determination of Cu, Mn, Pb, and Zn in beer by thermospray flame furnace atomic absorption spectrometry. Spectrochim. Acta B 2005, 60, 749–753. [Google Scholar] [CrossRef]
- de Oliveira Borges, S.S.; Beinner, M.A.; Silva, J.B. Direct method for determination of Al, Cd, Cu, and Pb in beers in situ digested by GF AAS using permanent modifiers. Biol. Trace Elem. Res. 2015, 167, 155–163. [Google Scholar] [CrossRef]
- Asfaw, A.; Wibetoe, G. Direct analysis of beer by ICP-AES: A very simple method for determination of Cu, Mn and Fe. Microchim. Acta 2005, 152, 61–68. [Google Scholar] [CrossRef]
- Markovski, J.; Markovski, M.; Knežević, B.; Hristovski, K.D. Metals in selected beers commercially available in the US: Unmonitores sources of concerning exposure. Maced. J. Chem. Chem. Eng. 2018, 37, 159–172. [Google Scholar] [CrossRef]
- Wyrzykowska, B.; Szymczyk, K.; Ichichashi, H.; Falandysz, J.; Skwarzec, B.; Yamasaki, S. Application of ICP sector field MS and principal component analysis for studying interdependences among 23 trace elements in Polish beers. J. Agric. Food Chem. 2001, 49, 3425–3431. [Google Scholar] [CrossRef] [PubMed]
- Voica, C.; Magdas, D.A.; Feher, I. Metal content and stable isotope determination in some commercial beers from Romanian markets. J. Chem. 2015. [Google Scholar] [CrossRef]
- Rodrigo, S.; Young, S.D.; Talaverano, M.I.; Broadley, M.R. The influence of style and origin on mineral composition of beers retailing in the UK. Eur. Food Res. Technol. 2017, 243, 931–939. [Google Scholar] [CrossRef]
- Matsushige, I.; de Oliveira, E. Determination of trace elements in Brazilian beers by ICP-AES. Food Chem. 1993, 47, 205–207. [Google Scholar] [CrossRef]
- Heitmann, U.; Welz, B.; Borges, D.L.G.; Lepri, F.G. Feasibility of peak volume, side pixel and multiple peak registration in high-resolution continuum source atomic absorption spectrometry. Spectrochim. Acta B 2007, 62, 1222–1230. [Google Scholar] [CrossRef]
- Raposo, J.L., Jr.; de Oliveira, S.R.; Caldas, N.M.; Gomes Neto, J.A. Evaluation of alternate lines of Fe for sequential multi-element determination of Cu, Fe, Mn and Zn in soil extracts by high resolution continuum source flame atomic absorption, spectrometry. Anal. Chim. Acta 2008, 627, 198–202. [Google Scholar] [CrossRef]
- Resano, M.; Florez, M.R.; Garcia-Ruiz, E. High-resolution continuum source atomic absorption spectrometry for the simultaneous or sequential monitoring of multiple lines. A critical review of current possibilities. Spectrochim. Acta B 2013, 88, 85–97. [Google Scholar] [CrossRef]
- Frentiu, T.; Ponta, M.; Hategan, R. Validation of an analytical method based on the high-resolution continuum source flame atomic absorption spectrometry for the fast-sequential determination of several hazardous/priority hazardous metals in soil. Chem. Cent. J. 2013, 7, 43. [Google Scholar] [CrossRef]
- de Oliveira, S.R.; Raposo, J.L., Jr.; Gomes Neto, J.A. Fast sequential multi-element determination of Ca, Mg, K, Cu, Fe, Mn and Zn for foliar diagnosis using high-resolution continuum source flame atomic absorption spectrometry: Feasibility of secondary lines, side pixel registration and least-squares background correction. Spectrochim. Acta B 2009, 64, 593–596. [Google Scholar] [CrossRef]
- de Oliveira, S.R.; Gomes Neto, J.A.; Nobrega, J.N.; Jones, B.T. Determination of macro- and micronutrients in plant leaves by high-resolution continuum source flame atomic absorption spectrometry combining instrumental and sample preparation strategies. Spectrochim. Acta B 2010, 65, 316–320. [Google Scholar] [CrossRef]
- Peña-Vázquez, E.; Barciela-Alonso, M.C.; Pita-Calvo, C.; Domínguez-González, R.; Bermejo-Barrera, P. Use of high-resolution continuum source flame atomic absorption spectrometry (HR-CS FAAS) for sequential multi-element determination of metals in seawater and wastewater samples. J. Appl. Spectrosc. 2015, 82, 681–686. [Google Scholar] [CrossRef]
- Pohl, P.; Dzimitrowicz, A.; Jamróz, P.; Greda, K. Development and optimization of simplified method of fast sequential HR-CS-FAAS analysis of apple juices on the content of Ca, Fe, K, Mg, Mn and Na with the aid of response surface methodology. Talanta 2018, 189, 182–189. [Google Scholar] [CrossRef]
- Alcázar, A.; Jurado, J.M.; Palacios-Morillo, A.; de Pablos, F.; Martín, M.J. Recognition of the geographical origin of beer based on support vector machines applied to chemical descriptors. Food Control 2012, 23, 258–262. [Google Scholar] [CrossRef]
- Moura-Nunes, N.; Brito, T.C.; da Fonseca, N.D.; de Aguiar, P.F.; Monteiro, M.; Perrone, D.; Torres, A.G. Phenolic compounds of Brazilian beers from different types and styles and application of chemometrics for modeling antioxidant capacity. Food Chem. 2016, 199, 105–113. [Google Scholar] [CrossRef]
- Polak, J.; Bartoszek, M.; Stanimirova, I. A study of the antioxidant properties of beers using electron paramagnetic resonance. Food Chem. 2013, 141, 3042–3049. [Google Scholar] [CrossRef]
- Szabó, E.; Sipos, P. Mineral and polyphenol contents of self-brewed and commercial beer samples. J. MacroTrends Appl. Sci. 2014, 2, 1–9. [Google Scholar] [CrossRef]
- Pohl, P. Determination and fractionation of metals in beer—a review. Food Addit. Contam. 2008, 25, 693–703. [Google Scholar] [CrossRef]
- United States Environmental Protection Agency. Method 3050B: Acid Digestion of Sediments, Sludges, and Soils, Revision 2; United States Environmental Protection Agency: Washington, DC, USA, 1996. Available online: https://www.epa.gov/sites/production/files/2015-06/documents/epa-3050b.pdf (accessed on 23 March 2020).
- US Food and Drug Administration Guidance for Industry: A Food Labeling Guide (14. Appendix F: Calculate the Percent Daily Value for the Appropriate Nutrients). Available online: https://www.fda.gov/regulatory-information/search-fda-guidance-documents/guidance-industry-food-labeling-guide (accessed on 15 July 2020).
- Rajkowska, M.; Holak, M.; Protasowicki, M. Macro- and microelements in some selected assortments of beer. Zywn. Nauk. Technol. Ja. 2009, 2, 112–118. (In Polish) [Google Scholar]
- Styburski, D.; Janda, K.; Baranowska-Bosiacka, I.; Łukomska, A.; Dec, K.; Goschorska, M.; Michalkiewicz, B.; Ziętek, P.; Gutowska, I. Beer as a potential source of macroelements in a diet: The analysis of calcium, chlorine, potassium, and phosphorus content in a popular low-alcoholic drink. Eur. Food Res. Technol. 2018, 244, 1853–1860. [Google Scholar] [CrossRef]
- Priest, F.G.; Stewart, G.G. Handbook of Brewing, 2nd ed.; CRC Press: Boston, MA, USA, 2006. [Google Scholar] [CrossRef]
- Dabina-Bicka, I.; Karklina, D.; Kruma, Z.; Dimins, F. Bioactive compounds in Latvian beer. Proc. Latv. Univ. Agric. 2013, 30, 35–42. [Google Scholar] [CrossRef]
- Piazzon, A.; Forte, M.; Nardini, M. Characterization of phenolics content and antioxidant activity of different beer types. J. Agric. Food Chem. 2010, 58, 10677–10683. [Google Scholar] [CrossRef] [PubMed]
- Neto, J.R.O.; de Oliveira, T.S.; Ghedini, P.C.; Vaz, B.G.; de Souza Gil, E. Antioxidant and vasodilatory activity of commercial beers. J. Funct. Foods 2017, 34, 130–138. [Google Scholar] [CrossRef]
- Vinson, J.A.; Mandarano, M.; Hirst, M.; Trevithick, J.R.; Bose, P. Phenol antioxidant quantity and quality in foods: Beers and the effect of two types of beer on an animal model of atherosclerosis. J. Agric. Food Chem. 2017, 51, 5528–5533. [Google Scholar] [CrossRef] [PubMed]
- Pérez-Ráfols, C.; Saurina, J. Liquid chromatographic fingerprints and profiles of polyphenolic compounds applied to the chemometric characterization and classification of beers. Anal. Methods 2015, 7, 8733–8739. [Google Scholar] [CrossRef]
- Bertuzzi, T.; Mulazzi, A.; Rastelli, S.; Donadini, G.; Rossi, F.; Spigno, G. Targeted healthy compounds in small and large-scale brewed beers. Food Chem. 2020, 310, 125935. [Google Scholar] [CrossRef]
- Pieszko, C.; Kurek, T. Wpływ procesów przetwórczych na zawartość polifenoli w piwach. Bromatol. Chem. Toksykol. 2011, 44, 199–203. (In Polish) [Google Scholar]
- Ditrych, M.; Kordialik-Bogacka, E.; Czyżowska, A. Antiradical and reducing potential of commercial beers. Czech J. Food Sci. 2015, 33, 261–266. [Google Scholar] [CrossRef]
- Zhao, H.; Chen, W.; Lu, J.; Zhao, M. Phenolic profiles and antioxidant activities of commercial beers. Food Chem. 2010, 119, 1150–1158. [Google Scholar] [CrossRef]
- Pai, T.V.; Sawant, S.Y.; Ghatak, A.A.; Chaturvedi, P.A.; Gupte, A.M.; Desai, N.S. Characterization of Indian beers: Chemical composition and antioxidant potential. J. Food Sci. Technol. 2015, 52, 1414–1423. [Google Scholar] [CrossRef]
- Niño-Medina, G.; Romo-Longoria, J.D.; Ramírez-González, I.V.; Martínez-Reyna, O.O. Phenolic content and antioxidant capacity level in commercial Mexican Lager beers. J. Am. Soc. Brew. Chem. 2017, 75, 156–158. [Google Scholar] [CrossRef]
- Rodrigues, J.E.; Gil, A.M. NMR methods for beer characterization and quality control. Magn. Reson. Chem. 2011, 49 (Suppl. 1), S37–S45. [Google Scholar] [CrossRef] [PubMed]
- Evans, J.D. Straightforward Statistics for the Behavioral Sciences; Brooks/Cole Publishing Company: Pacific Grove, CA, USA, 1996. [Google Scholar]
- Sulaiman, S.F.; Yusoff, N.A.M.; Eldeen, I.M.; Seow, E.M.; Sajak, A.A.B.; Supriatno; Ooi, K.L. Correlation between total phenolic and mineral contents with antioxidant activity of eight Malaysian bananas (Musa sp.). J. Food Compos. Anal. 2011, 24, 1–10. [Google Scholar] [CrossRef]
- Kostic, D.; Velickovic, J.M.; Mitic, S.S.; Mitic, M.N.; Randjelovic, S.S.; Arsic, B.B.; Pavlovic, A.N. Correlation among phenolic, toxic metals and antioxidant activity of the extracts of plant species from Southeast Serbia. Bull. Chem. Soc. Ethiop. 2013, 27, 169–178. [Google Scholar] [CrossRef][Green Version]
- Perna, A.; Simonetti, A.; Intaglietta, I.; Sofo, A.; Gambacorta, E. Metal content of southern Italy honey of different botanical origins and its correlation with polyphenol content and antioxidant activity. Int. J. Food Sci. Technol. 2012, 47, 1909–1917. [Google Scholar] [CrossRef]
- Pohl, P.; Sergiel, I. Evaluation of the total content and the operationally defined species of copper in beers and wines. J. Agric. Food Chem. 2009, 57, 9378–9384. [Google Scholar] [CrossRef]
- Sungur, S.; Uzar, A. Investigation of complexes tannic acid and myricetin with Fe(III). Spectrochim. Acta A 2008, 69, 225–229. [Google Scholar] [CrossRef] [PubMed]
- Strong, G.; England, K. (Eds.) Beer Style Guidelines; Beer Judge Certification Program (BJCP. Inc.): St. Louis Park, MN, USA, 2015; Available online: https://www.bjcp.org/docs/2015_Guidelines_Beer.pdf (accessed on 21 March 2020).
- Djeridane, A.; Yousfi, M.; Nadjemi, B.; Boutassouna, D.; Stocker, P.; Vidal, N. Antioxidant activity of some Algerian medicinal plants extracts containing phenolic compounds. Food Chem. 2006, 97, 654–660. [Google Scholar] [CrossRef]
- Re, R.; Pellegrini, N.; Proteggente, A.; Pannala, A.; Yang, M.; Rice-Evans, C. Antioxidant activity applying an improved ABTS radical cation decolorization assay. Free Radical. Biol. Med. 1999, 26, 1231–1237. [Google Scholar] [CrossRef]
- R Core Team. A Language and Environment for Statistical Computing; R Version 3.6.1; Action of the Toes; R Foundation for Statistical Computing: Vienna, Austria, 2019; Available online: https://www.R-project.org/ (accessed on 5 July 2019).
- Wei, T.; Simko, V. R Package “Corrplot”: Visualization of a Correlation Matrix; Version 0.84; CRAN: Vienna, Austria, 2017; Available online: https://cran.r-project.org/web/packages/corrplot/ (accessed on 17 October 2017).
- Lê, S.; Josse, J.; Husson, F. FactoMineR: An R package for multivariate analysis. J. Stat. Softw. 2008, 25, 1–18. [Google Scholar] [CrossRef]
- Kassambara, A.; Mundt, F. Factoextra: Extract and Visualize the Results of Multivariate Data Analyses; R Package Version 1.0.6; CRAN: Vienna, Austria, 2019; Available online: https://CRAN.R-project.org/package=factoextra (accessed on 16 January 2020).
Sample Availability: Not Available. |



| Element | Wavelength, nm | Number of Pixels | Slope, L/mg | Linear Calibration Range, mg/L | Working Calibration Range, mg/L | LOD 1, µg/L | LOQ 2, µg/L | Precision, % (n = 7) | Between-Day Precision, % (n = 5) | Reproducibility in Beer, % (n = 3) |
|---|---|---|---|---|---|---|---|---|---|---|
| Sequential Determination of 8 Elements in 1% HCl | ||||||||||
| Na | 330.2370 | 5 | 0.0127 | 1.0–40.0 | 1.0–66.0 | 12 | 40 | 0.9 | 5.1 | 1.8 |
| K | 404.4140 | 3 | 0.0046 | 10–200 | 10–200 | 34 | 128 | 0.6 | 8.0 | 1.1 |
| Mg | 202.5820 | 5 | 0.0729 | 1.0–7.0 | 1.0–12.0 | 24 | 80 | 2.3 | 1.4 | 1.1 |
| Ca | 422.6728 | 5 | 0.0538 | 1.0–8.0 | 1.0–35.0 | 3.6 | 12 | 3.2 | 3.8 | - |
| Mn | 279.4820 | 7 | 0.5611 | 0.05–0.6 | 0.05–2.5 | 0.26 | 0.88 | 0.6 | 3.7 | - |
| Fe | 248.3281 | 7 | 0.2029 | 0.05–2.0 | 0.05–6.1 | 3.5 | 11 | 0.4 | 2.7 | - |
| Cu | 324.7542 | 3 | 0.2765 | 0.01–1.2 | 0.01–2.6 | 16 | 54 | 2.3 | 5.2 | - |
| Zn | 213.8572 | 3 | 0.8715 | 0.01–0.5 | 0.01–1.6 | 1.7 | 5.7 | 2.1 | 4.8 | - |
| Sequential Determination of 3 Microelements in 10% HNO3 | ||||||||||
| Mn | 279.4820 | 7 | 0.6172 | 0.05–0.6 | 0.05–2.2 | 0.45 | 1.52 | 0.6 | 4.5 | 0.9 |
| Fe | 248.3281 | 7 | 0.2110 | 0.05–2.0 | 0.05–6.1 | 2.8 | 9.4 | 0.9 | 3.6 | 1.9 |
| Cu | 324.7542 | 3 | 0.2889 | 0.01–1.2 | 0.01–2.6 | 6.7 | 22.4 | 2.2 | 4.7 | 4.5 |
| Determination of Ca in 1% HCl + 1% La | ||||||||||
| Ca | 422.6728 | 5 | 0.0365 | 0.5–20 | - | 85 | 285 | 0.9 | 1.3 | 7.3 |
| No. | Type | Type of Malt | Fermentation Method | Color | |||||
|---|---|---|---|---|---|---|---|---|---|
| Pilsner | Barley | Pale Ale | Munich | Wheat | Carmel | ||||
| 1 | Lager | + | bottom | pale | |||||
| 2 | Ale 1 | + | + | + | + | top | pale | ||
| 3 | Lager | + | bottom | pale | |||||
| 4 | Lager | + | bottom | pale | |||||
| 5 | Lager | + | bottom | pale | |||||
| 6 | Ale 1 | + | + | + | + | + | top | pale | |
| 7 | Lager | + | + | bottom | pale | ||||
| 8 | Ale 1 | + | + | + | + | top | pale | ||
| 9 | Lager 1 | + | + | + | bottom | pale | |||
| 10 | Ale 1 | + | + | + | + | + | top | pale | |
| 11 | Lager | + | bottom | pale | |||||
| 12 | Lager | + | bottom | pale | |||||
| 13 | Ale 1 | + | + | + | + | top | pale | ||
| 14 | Ale | + | + | top | pale | ||||
| 15 | Ale 1 | + | + | top | pale | ||||
| 16 | Lager | + | + | + | bottom | dark | |||
| 17 | Ale 1 | + | + | + | + | top | dark | ||
| 18 | Lager 1 | + | top | dark | |||||
| 19 | Lager 1 | + | + | + | + | bottom | dark | ||
| 20 | Ale 1 | + | + | top | dark | ||||
| 21 | Ale 1 | + | + | + | + | + | top | dark | |
| 22 | Ale 1 | + | + | + | top | dark | |||
| 23 | Lager 2 | + | + | bottom | dark | ||||
| 24 | Lager 2 | + | + | + | bottom | dark | |||
| 25 | Lager 2 | + | + | + | + | bottom | dark | ||
| 26 | Lager 3 | + | bottom | dark | |||||
| 27 | Lager 3 | + | + | + | bottom | dark | |||
| 28 | Lager 3 | + | + | + | bottom | dark | |||
| 29 | Lager 3 | + | + | bottom | dark | ||||
| No. | pH | Alcohol Conc. (% v/v) | Density (g/mL) | Extract (%) | Refractive Index | Total Phenolic Content (mg/L) ± SD | Antioxidant Activity (μmol TE/L) ± SD |
|---|---|---|---|---|---|---|---|
| 1 | 4.28 | 4.2 | 1.0045 | 10 | 1.340 | 518 ± 5 | 51.6 ± 0.7 |
| 2 | 4.27 | 4.3 | 1.0069 | 10 | 1.340 | 484 ± 15 | 46.1 ± 3.1 |
| 3 | 4.09 | 5.2 | 1.0040 | 11.3 | 1.341 | 613 ± 8 | 80.5 ± 4.3 |
| 4 | 4.27 | 6 | 1.0062 | 12 | 1.341 | 540 ± 10 | 54.9 ± 2.4 |
| 5 | 4.21 | 6 | 1.0075 | 12.1 | 1.343 | 542 ± 12 | 56.2 ± 1.2 |
| 6 | 4.54 | 5.3 | 1.0104 | 12.5 | 1.343 | 529 ± 30 | 57.1 ± 2.3 |
| 7 | 4.25 | 6 | 1.0083 | 13.2 | 1.342 | 598 ± 2 | 66.8 ± 0.9 |
| 8 | 4.45 | 5.2 | 1.0096 | 13.8 | 1.345 | 630 ± 15 | 61.2 ± 0.5 |
| 9 | 4.46 | 5 | 1.0097 | 13.8 | 1.344 | 682 ± 37 | 53.2 ± 2.1 |
| 10 | 4.33 | 5.5 | 1.0040 | 14 | 1.342 | 660 ± 18 | 104 ± 2 |
| 11 | 4.25 | 6.5 | 1.0102 | 14.5 | 1.344 | 763 ± 17 | 81.2 ± 0.7 |
| 12 | 4.42 | 7.4 | 1.0121 | 14.5 | 1.343 | 786 ± 11 | 74.3 ± 2.2 |
| 13 | 4.38 | 6 | 1.0027 | 15 | 1.342 | 625± 21 | 58.9 ± 3.9 |
| 14 | 4.42 | 6 | 1.0177 | 16 | 1.346 | 896 ± 10 | 104 ± 1 |
| 15 | 4.49 | 8.4 | 1.0155 | 18.1 | 1.347 | 859 ± 5 | 89.4 ± 0.8 |
| 16 | 4.21 | 4.1 | 1.0213 | 11.9 | 1.343 | 1044 ± 36 | 103 ± 2 |
| 17 | 4.15 | 5 | 1.0071 | 12.8 | 1.341 | 743 ± 8 | 76.3 ± 1.1 |
| 18 | 4.19 | 5.2 | 1.0259 | 14.8 | 1.347 | 759 ± 12 | 67.7 ± 1.8 |
| 19 | 4.26 | 5.5 | 1.0115 | 12.8 | 1.343 | 816 ± 2 | 76.0 ± 1.6 |
| 20 | 4.25 | 5.6 | 1.0070 | 13.1 | 1.343 | 473 ± 3 | 72.8 ± 0.5 |
| 21 | 3.91 | 5.2 | 1.0065 | 13.5 | 1.340 | 627 ± 25 | 55.4 ± 0.5 |
| 22 | 4.19 | 6.4 | 1.0150 | 14.8 | 1.345 | 307 ± 16 | 108 ± 2 |
| 23 | 4.32 | 6.5 | 1.0156 | 15.1 | 1.346 | 1185 ± 15 | 146 ± 2 |
| 24 | 4.12 | 7 | 1.0127 | 16 | 1.345 | 708 ± 16 | 69.9 ± 2.2 |
| 25 | 4.53 | 6.5 | 1.0193 | 16 | 1.345 | 894 ± 22 | 108 ± 1 |
| 26 | 4.50 | 8 | 1.0225 | 18.1 | 1.348 | 927 ± 25 | 123 ± 1 |
| 27 | 4.36 | 9.5 | 1.0121 | 21 | 1.348 | 1266 ± 24 | 142 ± 2 |
| 28 | 4.15 | 8.9 | 1.0231 | 22 | 1.351 | 974 ± 5 | 106 ± 1 |
| 29 | 4.14 | 9.2 | 1.0140 | 22 | 1.349 | 1108 ± 28 | 145 ± 3 |
| Overall mean | 4.29 | 6.19 | 1.0118 | 14.64 | 1.344 | 743 | 84.1 |
| Min | 3.91 | 4.10 | 1.0040 | 10.00 | 1.340 | 307 | 46.1 |
| Q1 | 4.19 | 5.20 | 1.0070 | 12.80 | 1.342 | 598 | 55.9 |
| Q2 | 4.27 | 6.00 | 1.0104 | 14.00 | 1.343 | 708 | 76.0 |
| Q3 | 4.42 | 6.50 | 1.0155 | 16.00 | 1.346 | 894 | 104 |
| Max | 4.54 | 9.50 | 1.0259 | 22.00 | 1.351 | 1266 | 146 |
| No. | Metal conc. (mg/L) ± SD | Metal conc. (μg/L) ± SD | |||||
|---|---|---|---|---|---|---|---|
| Na | K | Mg | Ca | Fe | Mn | Cu | |
| 1 | 21.7 ± 0.2 | 469 ± 4 | 80.2 ± 1.2 | 41.3 ± 2.3 | 69.5 ± 0.6 | 108 ± 0 | 30.1 ± 1.8 |
| 2 | 46.8 ± 0.1 | 481 ± 3 | 64.0 ± 1.0 | 31.5 ± 0.6 | 220 ± 4 | 67.3 ± 0.3 | 70.5 ± 4.8 |
| 3 | 16.6 ± 0.3 | 410 ± 3 | 106 ± 1 | 103 ± 0 | 63.6 ± 5.2 | 144 ± 0 | 55.1 ± 3.0 |
| 4 | 74.2 ± 1.3 | 595 ± 2 | 108 ± 1 | 67.8 ± 3.9 | 159 ± 2 | 122 ± 2 | 63.2 ± 1.8 |
| 5 | 25.8 ± 0.1 | 515 ± 6 | 97.7 ± 0.3 | 45.8 ± 0.8 | 1872 ± 2 | 146 ± 1 | 33.3 ± 0.1 |
| 6 | 44.5 ± 0.5 | 541 ± 4 | 87.1 ± 1.0 | 30.3 ± 0.7 | 150 ± 0 | 145 ± 1 | 84.1 ± 2.9 |
| 7 | 70.3 ± 1.6 | 533 ± 2 | 131 ± 2 | 41.9 ± 1.3 | 419 ± 3 | 159 ± 3 | 53.8 ± 3.6 |
| 8 | 74.0 ± 2.0 | 685 ± 8 | 99.6 ± 1.0 | 47.8 ± 1.1 | 193 ± 1 | 127 ± 2 | 65.6 ± 0.8 |
| 9 | 30.4 ± 1.0 | 585 ± 3 | 122 ± 3 | 34.5 ± 1.0 | 159 ± 1 | 76.2 ± 0.7 | 85.8 ± 3.1 |
| 10 | 32.3 ± 0.3 | 609 ± 2 | 110 ± 1 | 38.9 ± 3.8 | 301 ± 3 | 155 ± 0 | 36.1 ± 2.3 |
| 11 | 33.6 ± 0.2 | 515 ± 4 | 122 ± 2 | 108.0 ± 6 | 365 ± 6 | 148 ± 2 | 76.7 ± 4.5 |
| 12 | 21.3 ± 0.3 | 554 ± 1 | 158 ± 2 | 53.0 ± 1 | 153 ± 3 | 181 ± 3 | 75.9 ± 2.7 |
| 13 | 49.4 ± 0.8 | 640 ± 5 | 99.5 ± 0.2 | 32.6 ± 2.4 | 135 ± 1 | 125 ± 1 | 63.3 ± 1.5 |
| 14 | 20.3 ± 0.8 | 792 ± 11 | 141 ± 1 | 58.2 ± 1.5 | 157 ± 5 | 235 ± 2 | 53.3 ± 2.3 |
| 15 | 46.4 ± 1.1 | 815 ± 1 | 131 ± 1 | 56.0 ± 1.9 | 397 ± 2 | 225 ± 2 | 38.4 ± 1.4 |
| 16 | 22.5 ± 0.4 | 367 ± 10 | 106 ± 2 | 63.1 ± 0.3 | 252 ± 2 | 277 ± 1 | 21.0 ± 0.7 |
| 17 | 43.5 ± 0.6 | 536 ± 5 | 84.3 ± 2.7 | 27.3 ± 0.3 | 135 ± 1 | 65.4 ± 0.2 | 13.3 ± 1.1 |
| 18 | 61.0 ± 1.4 | 427 ± 6 | 95.8 ± 0.1 | 54.2 ± 1 | 508 ± 6 | 81.4 ± 0.5 | 43.5 ± 1.9 |
| 19 | 54.2 ± 1.1 | 520 ± 13 | 112.4 ± 0.9 | 42.6 ± 0.4 | 238 ± 10 | 153 ± 1 | 20.0 ± 0.3 |
| 20 | 7.75 ± 0.04 | 528 ± 6 | 102 ± 2 | 19.1 ± 1.6 | 1199 ± 13 | 181 ± 1 | 68.5 ± 0.3 |
| 21 | 63.6 ± 2.3 | 428 ± 10 | 108 ± 0 | 43.3 ± 4.6 | 272 ± 6 | 255 ± 1 | 33.3 ± 2.2 |
| 22 | 32.8 ± 0.2 | 512 ± 4 | 120 ± 0 | 56.4 ± 3.5 | 62.4 ± 1.7 | 277 ± 1 | 40.8 ± 0.5 |
| 23 | 31.0 ± 1.1 | 624 ± 2 | 127 ± 1 | 117.2 ± 4.1 | 362 ± 0 | 151 ± 1 | 37.3 ± 1.7 |
| 24 | 10.9 ± 0.1 | 491 ± 3 | 123 ± 4 | 50.3 ± 3.5 | 134 ± 2 | 126 ± 2 | 53.0 ± 2.7 |
| 25 | 15.0 ± 0.3 | 689 ± 17 | 140 ± 1 | 93.1 ± 3.4 | 116 ± 5 | 114 ± 2 | 33.7 ± 5.7 |
| 26 | 34.0 ± 1.2 | 742 ± 5 | 169 ± 0 | 114 ± 0 | 220 ± 17 | 144 ± 6 | 66.9 ± 9.2 |
| 27 | 17.6 ± 0.1 | 855 ± 16 | 155 ± 1 | 103 ± 2 | 286 ± 13 | 207 ± 10 | 41.3 ± 0.7 |
| 28 | 32.9 ± 0.5 | 519 ± 17 | 113 ± 1 | 84.3 ± 1 | 303 ± 3 | 141 ± 1 | 12.1 ± 0.1 |
| 29 | 17.5 ± 0.4 | 491 ± 3 | 134 ± 1 | 66.5 ± 0.1 | 140 ± 0 | 174 ± 0 | 21.7 ± 0.6 |
| Overall mean | 36.3 | 568 | 115 | 59.4 | 312 | 156 | 48.0 |
| Min | 7.75 | 367 | 64.0 | 19.1 | 62.4 | 65.4 | 12.1 |
| Q1 | 21.3 | 491 | 99.6 | 41.3 | 140 | 125 | 33.3 |
| Q2 | 32.8 | 533 | 112 | 53.0 | 220 | 146 | 43.5 |
| Q3 | 46.8 | 624 | 131 | 67.8 | 303 | 181 | 65.6 |
| Max | 74.2 | 855 | 169 | 117 | 1872 | 277 | 85.8 |
| Country of Origin | Na | K | Mg | Ca | Fe | Mn | Cu | Reference |
|---|---|---|---|---|---|---|---|---|
| Poland (n = 30) | 0.045–0.530 (0.130) M | 0.053–0.47 (0.160) M | 0.029–0.150 (0.060) M | [16] | ||||
| Brazil (n = 4) | 0.11–0.348 | 0.038–0.155 | [12] | |||||
| Poland (n = 18) | 172–518 (309)m | 92–220 (132)m | 0.05–0.45 (0.14) m | 0.03–0.15 (0.12) m | 0.01–0.09 (0.04) m | [35] | ||
| Poland (n = 6) | 0.208–0.345 | 0.070–0.165 | 0.072–0.114 | [11] | ||||
| Germany (n = 15) | 30.4–77.7 (46.3)M | 442.8–570.3 (493.8) M | 66.8–126.7 (105.6) M | 45.9–95.8 (61.6) M | 0.07–1.41 (0.42) M | 0.05–0.26 (0.18) M | [28] | |
| Portugal (n = 18) | 8.4–129.6 (24.1) M | 255.2–443.1 (354) M | 58.3–113.8 (88.8) M | 28–93 (54.8) M | 0.05–0.88 (0.24) M | 0.06–0.19 (0.13) M | ||
| Spain (n = 35) | 251–563.5 (425.3) M | 43.1–210.4 (94) M | 21.8–108.5 (48.2) M | 0.03–0.3 (0.16) M | 0.03–0.35 (0.14) M | |||
| Distributed in Romania (n=20) | 29.8–197.0 | 22.5–84.7 | 11.2–62.2 | 0.2–4.2 | 0.0042–0.2317 | 0.026–0.073 | [17] | |
| Britain Spain Germany | 21.90–230 3.95–103 1.19–120 | 135–1100 22.9–496 22.9–496 | 60–200 42.0–110 23.7–266 | 40–140 9.0–86.2 3.80–108 | [17] | |||
| Portugal (n = 4) | 19–191 | 38–52 | [36] | |||||
| Thailand (n = 8) | 109–125 | 43–121 | ||||||
| Italy (n = 4) | 143–145 | 62–105 | ||||||
| Vietnam (n = 6) | 17.4–81.9 (46.8) M | 112–135 | 90–204 | |||||
| Distributed in UK (n = 125) | 19.1–53.2 (41)m | 239.8–626.2 (451) m | 57.3–99.8 (78) m | 24.1–61.5 (52) m | 0.198–4.073 | 0.09–0.35 | 0.003–0.633 | [18] |
| Germany (n = 13) | (19.1) m | (450.2) m | (79.5) m | (41.7) m | (0.579) m | (0.13) m | (0.400) m | |
| Belgium (n = 19) | (49.7) m | (504.2) m | (83.3) m | (54.8) m | (4.073) m | (0.35) m | (0.633) m | |
| UK (n = 53) | (48.3) m | (436.5) m | (73.6) m | (61.5) m | (0.554) m | (0.14) m | (0.003) m | |
| USA (n = 14) | (26.8) m | (626.2) m | (99.8) m | (38.7) m | (0.489) m | (0.25) m | (0.006) m |
| Question: | Does a Parameter in X Type of Beers Follow Normal Distribution? | |||||
| Statistical Test Name: | Shapiro–Wilk Test | |||||
| Parameter | X | W Statistics | p-Value | Answer | ||
| TPC | Light color (n = 15) | 0.92480 | 0.2279 | Yes | ||
| TPC | Dark color (n = 14) | 0.98313 | 0.9890 | Yes | ||
| TPC | Top fermentation (n = 12) | 0.97288 | 0.9385 | Yes | ||
| TPC | Bottom fermentation (n = 17) | 0.94575 | 0.3928 | Yes | ||
| Antioxidant activity | Light color (n = 15) | 0.89193 | 0.0717 | Yes | ||
| Antioxidant activity | Dark color (n = 14) | 0.91033 | 0.1593 | Yes | ||
| Antioxidant activity | Top fermentation (n = 12) | 0.90478 | 0.1828 | Yes | ||
| Antioxidant activity | Bottom fermentation (n = 17) | 0.89343 | 0.0528 | Yes | ||
| Question: | Does a Parameter in X and Y Types of Beers Have the Same Variance? | |||||
| Statistical Test Name: | F Test | |||||
| Parameter | X | Y | F Statistics | p-Value | Answer | |
| TPC | Light color | Dark color | 0.22285 | 0.0087 | No | |
| TPC | Top fermentation | Bottom fermentation | 0.51929 | 0.2736 | Yes | |
| Antioxidant activity | Light color | Dark color | 0.36796 | 0.0744 | Yes | |
| Antioxidant activity | Top fermentation | Bottom fermentation | 0.41894 | 0.1479 | Yes | |
| Question: | Does a Parameter in X and Y Types of Beers Follow the Same Distribution? | |||||
| Statistical Test Name: | Kolmogorov–Smirnov Two-Sample Test | |||||
| Parameter | X | Y | D Statistics | p-Value | Answer | |
| TPC | Light color | Dark color | 0.51905 | 0.0263 | No | |
| TPC | Top fermentation | Bottom fermentation | 0.42157 | 0.1195 | Yes | |
| Antioxidant activity | Light color | Dark color | 0.52857 | 0.0349 | No | |
| Antioxidant activity | Top fermentation | Bottom fermentation | 0.26961 | 0.6860 | Yes | |
| Question: | Does a Parameter in X and Y Types of Beers Have Equal/Lower Means? | |||||
| Statistical Test Name: | Welch Two-Sample t-Test | |||||
| Parameter | X | Y | t Statistics | p-Value 1 | p-Value 2 | Answer |
| TPC | Light color | Dark color | −2.4920 | 0.0225 | 0.0113 | Lower |
| TPC | Top fermentation | Bottom fermentation | −2.5150 | 0.0182 | 0.0091 | Lower |
| Antioxidant activity | Light color | Dark color | −3.1999 | 0.0043 | 0.0021 | Lower |
| Antioxidant activity | Top fermentation | Bottom fermentation | −1.5201 | 0.1402 | 0.0701 | Equal |
| Cluster | Category | Cla/Mod | Mod/Cla | Global | v-Test | p-Value |
|---|---|---|---|---|---|---|
| A | Type = Ale | 45.455 | 100 | 37.931 | 2.887 | 0.004 |
| A | Fermentation method = top | 41.667 | 100 | 41.379 | 2.713 | 0.007 |
| A | Style Pale Ale = Pale Ale | 75 | 60 | 13.793 | 2.558 | 0.011 |
| A | Color = light | 33.333 | 100 | 51.724 | 2.237 | 0.025 |
| A | Style Pilsner = Pilsner | 31.25 | 100 | 55.172 | 2.088 | 0.037 |
| A | Style Pilsner = non-Pilsner | 0 | 0 | 44.828 | −2.088 | 0.037 |
| A | Color = dark | 0 | 0 | 48.276 | −2.237 | 0.025 |
| A | Style Pale Ale = non-Pale Ale | 8 | 40 | 86.207 | −2.558 | 0.011 |
| A | Fermentation method = bottom | 0 | 0 | 58.621 | −2.713 | 0.007 |
| A | Type = Lager | 0 | 0 | 62.069 | −2.887 | 0.004 |
| B | Style Carmel = non-Carmel | 69.231 | 100 | 44.828 | 3.972 | 0.00007 |
| B | Type = Lager | 50 | 100 | 62.069 | 2.817 | 0.005 |
| B | Color = light | 53.333 | 88.889 | 51.724 | 2.576 | 0.010 |
| B | Style.Munich = non-Munich | 50 | 88.889 | 55.172 | 2.346 | 0.019 |
| B | Fermentation method = bottom | 47.059 | 88.889 | 58.621 | 2.120 | 0.034 |
| B | Fermentation method = top | 8.333 | 11.111 | 41.379 | −2.120 | 0.034 |
| B | Style.Munich = Munich | 7.692 | 11.111 | 44.828 | −2.346 | 0.019 |
| B | Color = dark | 7.143 | 11.111 | 48.276 | −2.576 | 0.010 |
| B | Type = Ale | 0 | 0 | 37.931 | −2.817 | 0.005 |
| B | Style Carmel = Carmel | 0 | 0 | 55.172 | −3.972 | 0.00007 |
| C | Style Munich = Munich | 46.154 | 100 | 44.828 | 2.910 | 0.004 |
| C | Color = dark | 42.857 | 100 | 48.276 | 2.731 | 0.006 |
| C | Style Carmel = Carmel | 37.5 | 100 | 55.172 | 2.390 | 0.017 |
| C | Style Pilsner = Pilsner | 37.5 | 100 | 55.172 | 2.390 | 0.017 |
| C | Style Carmel = non-Carmel | 0 | 0 | 44.828 | −2.390 | 0.017 |
| C | Style Pilsner = non-Pilsner | 0 | 0 | 44.828 | −2.390 | 0.017 |
| C | Color = light | 0 | 0 | 51.724 | −2.731 | 0.006 |
| C | Style Munich = non-Munich | 0 | 0 | 55.172 | −2.910 | 0.004 |
| D | Style Wheat = Wheat | 60 | 75 | 17.241 | 2.558 | 0.011 |
| D | Type = Ale | 36.364 | 100 | 37.931 | 2.460 | 0.014 |
| D | Fermentation method = top | 33.333 | 100 | 41.379 | 2.311 | 0.021 |
| D | Fermentation method = bottom | 0 | 0 | 58.621 | −2.311 | 0.021 |
| D | Type = Lager | 0 | 0 | 62.069 | −2.460 | 0.014 |
| D | Style Wheat = non-Wheat | 4.167 | 25 | 82.759 | −2.558 | 0.011 |
| E | Color = dark | 35.714 | 100 | 48.276 | 2.390 | 0.017 |
| E | Color = light | 0 | 0 | 51.724 | −2.390 | 0.017 |
| Cluster | Variable | Mean in Category | Overall Mean | v-Test | p-Value |
|---|---|---|---|---|---|
| A | Ca concentration | 36.214 ± 6.5 | 59.427 ± 27.518 | −2.037 | 0.042 |
| A | Mg concentration | 92.096 ± 15.817 | 115.469 ± 23.464 | −2.406 | 0.016 |
| B | Extract content | 12.911 ± 1.565 | 14.645 ± 3.067 | −2.007 | 0.045 |
| B | Antioxidant activity | 65.155 ± 11.044 | 84.08 ± 28.854 | −2.329 | 0.020 |
| C | Cu concentration | 29.05 ± 12.957 | 47.979 ± 20.882 | −2.450 | 0.014 |
| D | Mn concentration | 229.62 ± 34.033 | 155.566 ± 56.070 | 2.795 | 0.005 |
| E | Antioxidant activity | 132.40 ± 15.628 | 84.08 ± 28.854 | 4.044 | 0.00005 |
| E | Extract content | 19.64 ± 2.682 | 14.645 ± 3.067 | 3.934 | 0.00008 |
| E | Refraction index | 1.348 ± 0.002 | 1.344 ± 0.003 | 3.794 | 0.00014 |
| E | Alcohol concentration | 8.42 ± 1.083 | 6.193 ± 1.425 | 3.774 | 0.00016 |
| E | TPC | 1091.684 ± 126.617 | 743.255 ± 223.154 | 3.771 | 0.00016 |
| E | Ca concentration | 96.81 ± 19.001 | 59.427 ± 27.518 | 3.281 | 0.001 |
| E | Mg concentration | 139.746 ± 19.784 | 115.469 ± 23.464 | 2.499 | 0.012 |
© 2020 by the authors. Licensee MDPI, Basel, Switzerland. This article is an open access article distributed under the terms and conditions of the Creative Commons Attribution (CC BY) license (http://creativecommons.org/licenses/by/4.0/).
Share and Cite
Zambrzycka-Szelewa, E.; Nalewajko-Sieliwoniuk, E.; Zaremba, M.; Bajguz, A.; Godlewska-Żyłkiewicz, B. The Mineral Profile of Polish Beers by Fast Sequential Multielement HR CS FAAS Analysis and Its Correlation with Total Phenolic Content and Antioxidant Activity by Chemometric Methods. Molecules 2020, 25, 3402. https://doi.org/10.3390/molecules25153402
Zambrzycka-Szelewa E, Nalewajko-Sieliwoniuk E, Zaremba M, Bajguz A, Godlewska-Żyłkiewicz B. The Mineral Profile of Polish Beers by Fast Sequential Multielement HR CS FAAS Analysis and Its Correlation with Total Phenolic Content and Antioxidant Activity by Chemometric Methods. Molecules. 2020; 25(15):3402. https://doi.org/10.3390/molecules25153402
Chicago/Turabian StyleZambrzycka-Szelewa, Elżbieta, Edyta Nalewajko-Sieliwoniuk, Mariusz Zaremba, Andrzej Bajguz, and Beata Godlewska-Żyłkiewicz. 2020. "The Mineral Profile of Polish Beers by Fast Sequential Multielement HR CS FAAS Analysis and Its Correlation with Total Phenolic Content and Antioxidant Activity by Chemometric Methods" Molecules 25, no. 15: 3402. https://doi.org/10.3390/molecules25153402
APA StyleZambrzycka-Szelewa, E., Nalewajko-Sieliwoniuk, E., Zaremba, M., Bajguz, A., & Godlewska-Żyłkiewicz, B. (2020). The Mineral Profile of Polish Beers by Fast Sequential Multielement HR CS FAAS Analysis and Its Correlation with Total Phenolic Content and Antioxidant Activity by Chemometric Methods. Molecules, 25(15), 3402. https://doi.org/10.3390/molecules25153402

