Encapsulation of Upconversion Nanoparticles in Periodic Mesoporous Organosilicas
Abstract
:1. Introduction
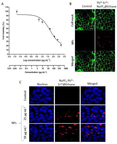
2. Results and Discussion
3. Materials and Methods
4. Conclusions
Author Contributions
Funding
Acknowledgments
Conflicts of Interest
References
- Du, X.; Li, X.; Xiong, L.; Zhang, X.; Kleitz, F.; Qiao, S.Z. Mesoporous silica nanoparticles with organo-bridged silsesquioxane framework as innovative platforms for bioimaging and therapeutic agent delivery. Biomaterials 2016, 91, 90–127. [Google Scholar] [CrossRef]
- Chen, Y.; Shi, J. Chemistry of mesoporous organosilica in nanotechnology: Molecularly organic-inorganic hybridization into frameworks. Adv. Mater. 2016, 28, 3235–3272. [Google Scholar] [CrossRef]
- Croissant, J.G.; Cattoen, X.; Man, M.W.C.; Durand, J.-O.; Khashab, N.M. Syntheses and applications of periodic mesoporous organosilica nanoparticles. Nanoscale 2015, 7, 20318–20334. [Google Scholar] [CrossRef]
- Zhu, J.; Niu, Y.; Li, Y.; Gong, Y.; Shi, H.; Huo, Q.; Liu, Y.; Xu, Q. Stimuli-responsive delivery vehicles based on mesoporous silica nanoparticles: Recent advances and challenges. J. Mater. Chem. B 2017, 5, 1339–1352. [Google Scholar] [CrossRef]
- Castillo, R.R.; Colilla, M.; Vallet-Regi, M. Advances in mesoporous silica-based nanocarriers for co-delivery and combination therapy against cancer. Expert Opin. Drug Deliv. 2017, 14, 229–243. [Google Scholar] [CrossRef] [PubMed]
- Pasqua, L.; Leggio, A.; Sisci, D.; Ando, S.; Morelli, C. Mesoporous silica nanoparticles in cancer therapy: Relevance of the targeting function. Mini-Rev. Med. Chem. 2016, 16, 743–753. [Google Scholar] [CrossRef] [PubMed]
- Moreira, A.F.; Dias, D.R.; Correia, I.J. Stimuli-responsive mesoporous silica nanoparticles for cancer therapy: A review. Microporous Mesoporous Mater. 2016, 236, 141–157. [Google Scholar] [CrossRef]
- Croissant, J.G.; Fatieiev, Y.; Almalik, A.; Khashab, N.M. Mesoporous silica and organosilica nanoparticles: Physical chemistry, biosafety, delivery strategies, and biomedical applications. Adv. Healthc. Mater. 2018, 7, 1700831. [Google Scholar] [CrossRef]
- Croissant, J.G.; Fatieiev, Y.; Khashab, N.M. Degradability and clearance of silicon, organosilica, silsesquioxane, silica mixed oxide, and mesoporous silica nanoparticles. Adv. Mater. 2017, 29, 1604634. [Google Scholar] [CrossRef]
- Xin, D.; Freddy, K.; Xiaoyu, L.; Hongwei, H.; Xueji, Z.; Shi-Zhang, Q. Disulfide-bridged organosilica frameworks: Designed, synthesis, redox-triggered biodegradation, and nanobiomedical applications. Adv. Funct. Mater. 2018, 28, 1707325. [Google Scholar] [CrossRef]
- Knezevic, N.Z.; Jimenez, C.M.; Albino, M.; Vukadinovic, A.; Mrakovic, A.; Illes, E.; Janackovic, D.; Durand, J.O.; Sangregorio, C.; Peddis, D. Synthesis and characterization of core-shell magnetic mesoporous silica and organosilica nanostructures. Mrs Adv. 2017, 2, 1037–1045. [Google Scholar] [CrossRef]
- Rahmani, S.; Chaix, A.; Aggad, D.; Hoang, P.; Moosa, B.; Garcia, M.; Gary-Bobo, M.; Charnay, C.; AlMalik, A.; Durand, J.O.; et al. Degradable gold core-mesoporous organosilica shell nanoparticles for two-photon imaging and gemcitabine monophosphate delivery. Mol. Syst. Des. Eng. 2017, 2, 380–383. [Google Scholar] [CrossRef]
- Croissant, J.; Salles, D.; Maynadier, M.; Mongin, O.; Hugues, V.; Banchard-Desce, M.; Cattoen, X.; Man, M.W.C.; Gallud, A.; Garcia, M.; et al. Mixed periodic mesoporous organosilica nanoparticles and core-shell systems, application to in vitro two-photon imaging, therapy, and drug delivery. Chem. Mater. 2014, 26, 7214–7220. [Google Scholar] [CrossRef]
- Mauriello-Jimenez, C.; Knezevic, N.Z.; Rubio, Y.G.; Szunerits, S.; Boukherroub, R.; Teodorescu, F.; Croissant, J.G.; Hocine, O.; Seric, M.; Raehm, L.; et al. Nanodiamond-periodic mesoporous organosilica nanoparticles (pmo) for two-photon photodynamic therapy (pdt) and drug delivery. J. Mater. Chem. B 2016, 4, 5803–5808. [Google Scholar] [CrossRef]
- Chen, G.Y.; Qju, H.L.; Prasad, P.N.; Chen, X.Y. Upconversion nanoparticles: Design, nanochemistry, and applications in theranostics. Chem. Rev. 2014, 114, 5161–5214. [Google Scholar] [CrossRef]
- Francolon, N.; Boyer, D.; Leccia, F.; Jouberton, E.; Walter, A.; Bordeianu, C.; Parat, A.; Felder-Flesch, D.; Begin-Colin, S.; Miot-Noirault, E.; et al. Preparation of core/shell nayf4:Yb,tm@dendrons nanoparticles with enhanced upconversion luminescence for in vivo imaging. Nanomed.-Nanotechnol. Biol. Med. 2016, 12, 2107–2113. [Google Scholar] [CrossRef]
- Gai, S.L.; Yang, G.X.; Yang, P.P.; He, F.; Lin, J.; Jin, D.Y.; Xing, B.G. Recent advances in functional nanomaterials for light-triggered cancer therapy. Nano Today 2018, 19, 146–187. [Google Scholar] [CrossRef]
- Ding, B.B.; Shao, S.; Yu, C.; Teng, B.; Wang, M.F.; Cheng, Z.Y.; Wong, K.L.; Ma, P.A.; Lin, J. Large-pore mesoporous-silica-coated upconversion nanoparticles as multifunctional immunoadjuvants with ultrahigh photosensitizer and antigen loading efficiency for improved cancer photodynamic immunotherapy. Adv. Mater. 2018, 30. [Google Scholar] [CrossRef]
- Gonzalez-Mancebo, D.; Becerro, A.I.; Cantelar, E.; Cusso, F.; Briat, A.; Boyer, D.; Ocana, M. Crystal structure, nir luminescence and x-ray computed tomography of nd3+:Ba0.3lu0.7f2.7 nanospheres. Dalton Trans. 2017, 46, 6580–6587. [Google Scholar] [CrossRef]
- Zhou, J.; Zhu, X.J.; Chen, M.; Sun, Y.; Li, F.Y. Water-stable naluf4-based upconversion nanophosphors with long-term validity for multimodal lymphatic imaging. Biomaterials 2012, 33, 6201–6210. [Google Scholar] [CrossRef]
- Croissant, J.; Cattoen, X.; Man, M.W.C.; Gallud, A.; Raehm, L.; Trens, P.; Maynadier, M.; Durand, J.-O. Biodegradable ethylene-bis(propyl)disulfide-based periodic mesoporous organosilica nanorods and nanospheres for efficient in-vitro drug delivery. Adv. Mater. 2014, 26, 6174–6178. [Google Scholar] [CrossRef] [PubMed]
- Guan, B.; Cui, Y.; Ren, Z.; Qiao, Z.-A.; Wang, L.; Liu, Y.; Huo, Q. Highly ordered periodic mesoporous organosilica nanoparticles with controllable pore structures. Nanoscale 2012, 4, 6588–6596. [Google Scholar] [CrossRef] [PubMed]
Sample Availability: Samples of the compounds are not available from the authors. |





© 2019 by the authors. Licensee MDPI, Basel, Switzerland. This article is an open access article distributed under the terms and conditions of the Creative Commons Attribution (CC BY) license (http://creativecommons.org/licenses/by/4.0/).
Share and Cite
Rahmani, S.; Mauriello Jimenez, C.; Aggad, D.; González-Mancebo, D.; Ocaña, M.; M. A. Ali, L.; Nguyen, C.; Becerro Nieto, A.I.; Francolon, N.; Oliveiro, E.; et al. Encapsulation of Upconversion Nanoparticles in Periodic Mesoporous Organosilicas. Molecules 2019, 24, 4054. https://doi.org/10.3390/molecules24224054
Rahmani S, Mauriello Jimenez C, Aggad D, González-Mancebo D, Ocaña M, M. A. Ali L, Nguyen C, Becerro Nieto AI, Francolon N, Oliveiro E, et al. Encapsulation of Upconversion Nanoparticles in Periodic Mesoporous Organosilicas. Molecules. 2019; 24(22):4054. https://doi.org/10.3390/molecules24224054
Chicago/Turabian StyleRahmani, Saher, Chiara Mauriello Jimenez, Dina Aggad, Daniel González-Mancebo, Manuel Ocaña, Lamiaa M. A. Ali, Christophe Nguyen, Ana Isabel Becerro Nieto, Nadège Francolon, Erwan Oliveiro, and et al. 2019. "Encapsulation of Upconversion Nanoparticles in Periodic Mesoporous Organosilicas" Molecules 24, no. 22: 4054. https://doi.org/10.3390/molecules24224054
APA StyleRahmani, S., Mauriello Jimenez, C., Aggad, D., González-Mancebo, D., Ocaña, M., M. A. Ali, L., Nguyen, C., Becerro Nieto, A. I., Francolon, N., Oliveiro, E., Boyer, D., Mahiou, R., Raehm, L., Gary-Bobo, M., Durand, J.-O., & Charnay, C. (2019). Encapsulation of Upconversion Nanoparticles in Periodic Mesoporous Organosilicas. Molecules, 24(22), 4054. https://doi.org/10.3390/molecules24224054

