Liquefaction of Biomass and Upgrading of Bio-Oil: A Review
Abstract
1. Introduction
2. Indirect Liquefaction
2.1. Reaction Process
2.2. Reaction Mechanism
3. Direct Liquefaction
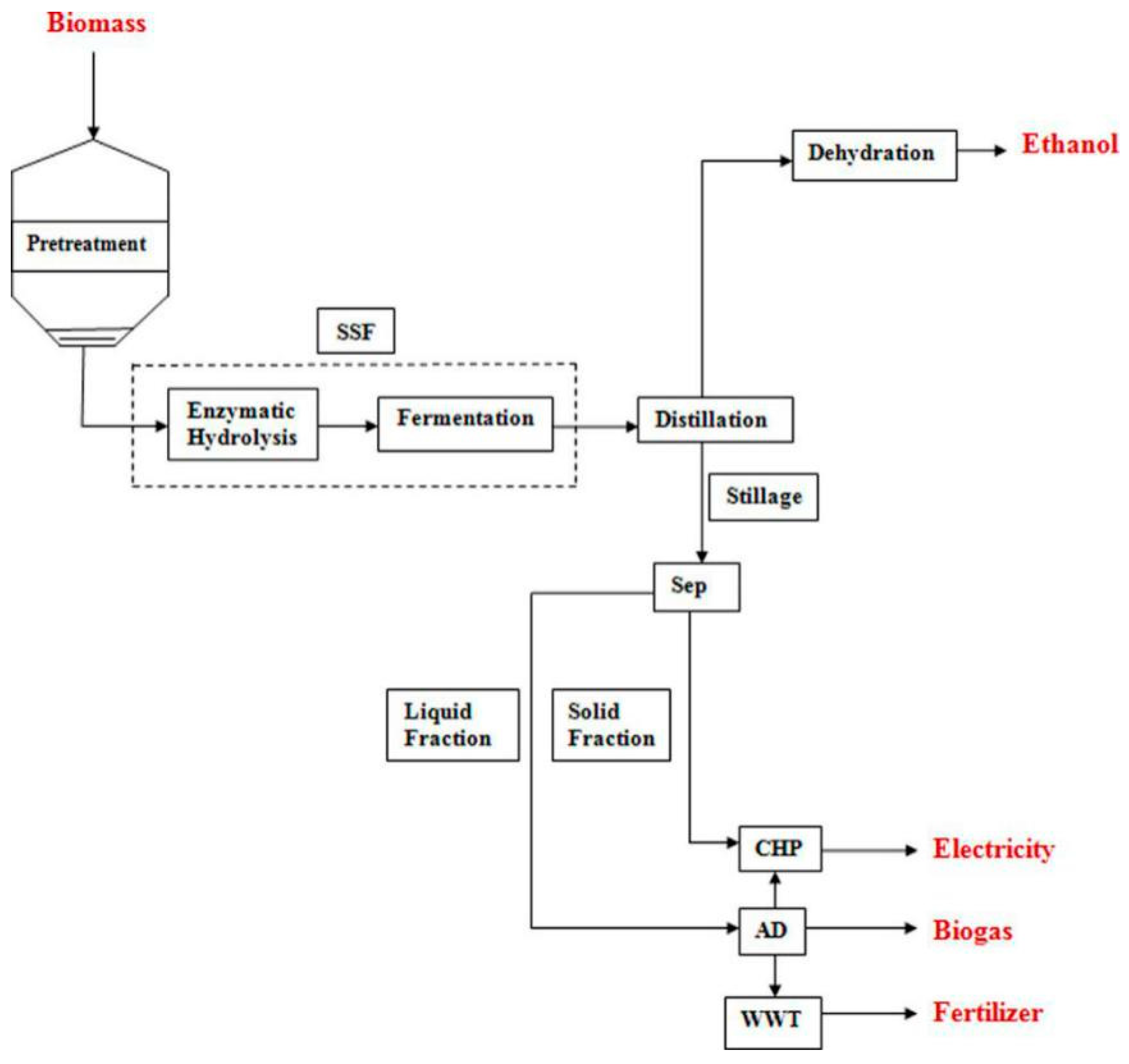
3.1. Hydrolysis-Fermentation Liquefaction
3.1.1. Main Steps
3.1.2. Pre-Treatment
3.2. Thermodynamic Liquefaction
3.2.1. Fast Pyrolysis
Operating Parameters
Reactor Types
3.2.2. Hydrothermal Liquefaction
Hydrothermal Processing
Operating Parameters
3.2.3. Upgrading of Bio-Oil
Bio-Oil Characteristics
Bio-Oil Upgrading
4. Conclusion and Recommendations for Future Work
4.1. Conclusion
4.2. Recommendations for Future Work
Supplementary Materials
Author Contributions
Funding
Acknowledgments
Conflicts of Interest
References
- Zhao, N.; Li, B. The effect of sodium chloride on the pyrolysis of rice husk. Appl. Energy 2016, 178, 346–352. [Google Scholar] [CrossRef]
- Bridgwater, A.V. Renewable fuels and chemicals by thermal processing of biomass. Chem. Eng. J. 2003, 91, 87–102. [Google Scholar] [CrossRef]
- Demirbaş, A. Biomass resource facilities and biomass conversion processing for fuels and chemicals. Energy Convers. Manag. 2001, 42, 1357–1378. [Google Scholar] [CrossRef]
- Mohan, D.; Pittman, C. Activated carbons and low cost adsorbents for remediation of tri- and hexavalent chromium from water. J. Hazard. Mater. 2006, 137, 762–811. [Google Scholar] [CrossRef] [PubMed]
- Liu, L.; Yang, X.; Hou, Q. Corn stalk conversion into 5-hydroxymethylfurfural by modified biochar catalysis in a multi-functional solvent. J. Clean. Prod. 2018, 187, 380–389. [Google Scholar] [CrossRef]
- Zhang, S.Q.; Yang, X.; Liu, L. Adsorption Behavior of Selective Recognition Functionalized Biochar to Cd(II) in Wastewater. Materials 2018, 11, 299. [Google Scholar] [CrossRef] [PubMed]
- Asadullah, M.; Ab Rasid, N.S.; Kadir, S.A.S.A.; Azdarpour, A. Production and detailed characterization of bio-oil from fast pyrolysis of palm kernel shell. Biomass Bioenergy 2013, 59, 316–324. [Google Scholar] [CrossRef]
- Gnansounou, E.; Dauriat, A. Ethanol fuel from biomass: A review. J. Sci. Ind. Res. 2005, 64, 809–821. [Google Scholar]
- Singh, R.; Shukla, A.; Tiwari, S.; Srivastava, M. A review on delignification of lignocellulosic biomass for enhancement of ethanol production potential. Renew. Sustain. Energy Rev. 2014, 32, 713–728. [Google Scholar] [CrossRef]
- Spivey, J.J.; Egbebi, A. Heterogeneous catalytic synthesis of ethanol from biomass-derived syngas. Chem. Soc. Rev. 2007, 36, 1514–1528. [Google Scholar] [CrossRef]
- Park, B.-G. A Hybrid Adsorbent-Membrane Reactor (HAMR) System for Hydrogen Production. Korean J. Chem. Eng. 2004, 21, 782–792. [Google Scholar] [CrossRef]
- Apanel, G.; Johnson, E. Direct methanol fuel cells—Ready to go commercial? Fuel Cells Bull. 2004, 2004, 12–17. [Google Scholar] [CrossRef]
- Deluga, G.A.; Salge, J.R.; Schmidt, L.D.; Verykios, X.E. Renewable hydrogen from ethanol by autothermal reforming. Science 2004, 303, 993–997. [Google Scholar] [CrossRef] [PubMed]
- Inui, T.; Yamamoto, T.; Inoue, M. Highly effective synthesis of ethanol by CO2-hydrogenation on well balanced multi-functional FT-type composite catalysts. Appl. Catal. A Gen. 1999, 186, 395–406. [Google Scholar]
- Mullins, D.R. Adsorption of CO and C2H4 on Rh-loaded thin-film dysprosium oxide. Surf. Sci. 2006, 600, 2718–2725. [Google Scholar] [CrossRef]
- Shi, B.; O’Brien, R.J.; Bao, S. Mechanism of the Isomerization of 1-Alkene during Iron-Catalyzed Fischer–Tropsch Synthesis. J. Catal. 2001, 199, 202–208. [Google Scholar] [CrossRef]
- Bridgwater, A.V. Review of fast pyrolysis of biomass and product upgrading. Biomass Bioenergy 2012, 38, 68–94. [Google Scholar] [CrossRef]
- South, C.R.; Hogsett, D.A.; Lynd, L.R. Continuous fermentation of cellulosic biomass to ethanol. Appl. Biochem. Biotechnol. 1993, 39–40, 587–600. [Google Scholar] [CrossRef]
- Chen, Y. Development and application of co-culture for ethanol production by co-fermentation of glucose and xylose: A systematic review. J. Ind. Microbiol. Biotechnol. 2011, 38, 581–597. [Google Scholar] [CrossRef]
- Dionisi, D.; Anderson, J.A.; Aulenta, F. The potential of microbial processes for lignocellulosic biomass conversion to ethanol: A review. J. Chem. Technol. Biotechnol. 2015, 90, 366–383. [Google Scholar] [CrossRef]
- Galbe, M.; Zacchi, G. Pretreatment: The key to efficient utilization of lignocellulosic materials. Biomass Bioenergy 2012, 46, 70–78. [Google Scholar] [CrossRef]
- Zhu, J.Y.; Pan, X.J. Woody biomass pretreatment for cellulosic ethanol production: Technology and energy consumption evaluation☆. Bioresour. Technol. 2010, 101, 4992–5002. [Google Scholar] [CrossRef] [PubMed]
- Lin, Y.; Tanaka, S. Ethanol fermentation from biomass resources: Current state and prospects. Appl. Microbiol. Biotechnol. 2006, 69, 627–642. [Google Scholar] [CrossRef] [PubMed]
- Sun, Y.; Cheng, J. Hydrolysis of Lignocellulosic Materials for Ethanol Production: A Review; Elsevier Ltd.: Oxford, UK, 2002; Volume 83, pp. 1–11. [Google Scholar]
- Hsu, T.; Guo, G.; Chen, W. Effect of dilute acid pretreatment of rice straw on structural properties and enzymatic hydrolysis. Bioresour. Technol. 2010, 101, 4907–4913. [Google Scholar] [CrossRef] [PubMed]
- Zhang, L.; Li, D.; Wang, L. Effect of steam explosion on biodegradation of lignin in wheat straw. Bioresour. Technol. 2008, 99, 8512–8515. [Google Scholar] [CrossRef] [PubMed]
- Cara, C.; Ruiz, E.; Ballesteros, I. Enhanced enzymatic hydrolysis of olive tree wood by steam explosion and alkaline peroxide delignification. Process Biochem. 2006, 41, 423–429. [Google Scholar] [CrossRef]
- Okano, K.; Kitagawa, M.; Sasaki, Y. Conversion of Japanese red cedar (Cryptomeria japonica) into a feed for ruminants by white-rot basidiomycetes. Anim. Feed Sci. Technol. 2005, 120, 235–243. [Google Scholar] [CrossRef]
- Zhu, J.Y.; Pan, X.; Zalesny, R.S. Pretreatment of woody biomass for biofuel production: Energy efficiency, technologies, and recalcitrance. Appl. Microbiol. Biotechnol. 2010, 87, 847–857. [Google Scholar] [CrossRef] [PubMed]
- Zhu, J.Y.; Wang, G.S.; Pan, X.J. Specific surface to evaluate the efficiencies of milling and pretreatment of wood for enzymatic saccharification. Chem. Eng. Sci. 2009, 64, 474–485. [Google Scholar] [CrossRef]
- Patel, M.; Kumar, A. Production of renewable diesel through the hydroprocessing of lignocellulosic biomass-derived bio-oil: A review. Renew. Sustain. Energy Rev. 2016, 58, 1293–1307. [Google Scholar] [CrossRef]
- Ohgren, K.; Galbe, M.; Zacchi, G. Optimization of steam pretreatment of SO2-impregnated corn stover for fuel ethanol production. Appl. Biochem. Biotechnol. 2005, 121–124, 1055–1067. [Google Scholar] [CrossRef]
- Zheng, M.; Li, X.; Li, L. Enhancing anaerobic biogasification of corn stover through wet state NaOH pretreatment. Bioresour. Technol. 2009, 100, 5140–5145. [Google Scholar] [CrossRef] [PubMed]
- Pan, X.; Xie, D.; Yu, R.W. The bioconversion of mountain pine beetle-killed lodgepole pine to fuel ethanol using the organosolv process. Biotechnol. Bioeng. 2008, 101, 39–48. [Google Scholar] [CrossRef] [PubMed]
- Mosier, N. Features of promising technologies for pretreatment of lignocellulosic biomass. Bioresour. Technol. 2005, 96, 673–686. [Google Scholar] [CrossRef] [PubMed]
- Klinke, H.B.; Ahring, B.K.; Schmidt, A.S. Characterization of degradation products from alkaline wet oxidation of wheat straw. Bioresour Technol. 2002, 82, 15–26. [Google Scholar] [CrossRef]
- Mosier, N.S.; Hendrickson, R.; Brewer, M. Industrial scale-up of pH-controlled liquid hot water pretreatment of corn fiber for fuel ethanol production. Appl. Biochem. Biotechnol. 2005, 125, 77–97. [Google Scholar] [CrossRef]
- van Walsum, G.P.; Allen, S.G.; Spencer, M.J. Conversion of lignocellulosics pretreated with liquid hot water to ethanol. Appl. Biochem. Biotechnol. 1996, 57–58, 157–170. [Google Scholar] [CrossRef]
- Imman, S.; Laosiripojana, N.; Champreda, V. Effects of Liquid Hot Water Pretreatment on Enzymatic Hydrolysis and Physicochemical Changes of Corncobs. Appl. Biochem. Biotechnol. 2018, 184, 432–443. [Google Scholar] [CrossRef]
- Marcotullio, G.; Krisanti, E.; Giuntoli, J. Selective production of hemicellulose-derived carbohydrates from wheat straw using dilute HCl or FeCl3 solutions under mild conditions. X-ray and thermo-gravimetric analysis of the solid residues. Bioresour. Technol. 2011, 102, 5917–5923. [Google Scholar] [CrossRef]
- Geddes, C.C.; Peterson, J.J.; Roslander, C. Optimizing the saccharification of sugar cane bagasse using dilute phosphoric acid followed by fungal cellulases. Bioresour. Technol. 2010, 101, 1851–1857. [Google Scholar] [CrossRef]
- Zhang, R.; Lu, X.; Liu, Y. Kinetic Study of Dilute Nitric acid Treatment of Corn Stover at Relatively High Temperature. Chem. Eng. Technol. 2011, 34, 409–414. [Google Scholar] [CrossRef]
- Zhao, Y.; Yu, Z.; Li, J. Dilute Acid Pretreatment, Enzymatic Saccharification and Fermentation of Elephantgrass and Sudangrass to Ethanol; International Conference on Biomass Energy: Guangzhou, China, 2008; pp. 803–806. [Google Scholar]
- Saha, B.C.; Cotta, M.A. Lime pretreatment, enzymatic saccharification and fermentation of rice hulls to ethanol. Biomass Bioenergy 2008, 32, 971–977. [Google Scholar] [CrossRef]
- Wyman, C.E.; Dale, B.E.; Elander, R.T. Comparative sugar recovery data from laboratory scale application of leading pretreatment technologies to corn stover. Bioresour. Technol. 2005, 96, 2026–2032. [Google Scholar] [CrossRef] [PubMed]
- Zhu, J.Y.; Pan, X.J.; Wang, G.S. Sulfite pretreatment (SPORL) for robust enzymatic saccharification of spruce and red pine. Bioresour. Technol. 2009, 100, 2411–2418. [Google Scholar] [CrossRef] [PubMed]
- Tabka, M.G.; Herpoël-Gimbert, I.; Monod, F. Enzymatic saccharification of wheat straw for bioethanol production by a combined cellulase xylanase and feruloyl esterase treatment. Enzyme Microb. Technol. 2006, 39, 897–902. [Google Scholar] [CrossRef]
- Ohgren, K.; Bura, R.; Saddler, J. Effect of hemicellulose and lignin removal on enzymatic hydrolysis of steam pretreated corn stover. Bioresour. Technol. 2007, 98, 2503–2510. [Google Scholar] [CrossRef] [PubMed]
- Monavari, S.; Galbe, M.; Zacchi, G. Impact of impregnation time and chip size on sugar yield in pretreatment of softwood for ethanol production. Bioresour. Technol. 2009, 100, 6312–6316. [Google Scholar] [CrossRef]
- Ewanick, S.M.; Bura, R.; Saddler, J.N. Acid-catalyzed steam pretreatment of lodgepole pine and subsequent enzymatic hydrolysis and fermentation to ethanol. Biotechnol. Bioeng. 2007, 98, 737–746. [Google Scholar] [CrossRef]
- Holtzapple, M.T.; Jun, J.H. The Ammonia Freeze Explosion (AFEX) process. Appl. Biochem. Biotechnol. 1991, 28–29, 59–74. [Google Scholar] [CrossRef]
- Teymouri, F.; Laureano-Perez, L.; Alizadeh, H. Optimization of the ammonia fiber explosion (AFEX) treatment parameters for enzymatic hydrolysis of corn stover. Bioresour. Technol. 2005, 96, 2014–2018. [Google Scholar] [CrossRef]
- Zhang, Y.H.; Ding, S.Y.; Mielenz, J.R. Fractionating recalcitrant lignocellulose at modest reaction conditions. Biotechnol. Bioeng. 2007, 97, 214–223. [Google Scholar] [CrossRef] [PubMed]
- Knez, Ž.; Markočič, E.; Hrnčič, M.K. High pressure water reforming of biomass for energy and chemicals: A short review. J. Supercrit. Fluids 2015, 96, 46–52. [Google Scholar] [CrossRef]
- Lian, X.; Xue, Y.; Zhao, Z. Progress on upgrading methods of bio-oil: A review. Int. J. Energy Res. 2017, 41, 1798–1816. [Google Scholar] [CrossRef]
- Li, X.; Xuan, K.; Zhu, Y. A mechanistic study on the decomposition of a model bio-oil compound for hydrogen production over a stepped Ni surface: Formic acid. Appl. Surf. Sci. 2018, 452, 87–95. [Google Scholar] [CrossRef]
- Pourzolfaghar, H.; Abnisa, F.; Wan Daud, W.M.A. Atmospheric hydrodeoxygenation of bio-oil oxygenated model compounds: A review. J. Anal. Appl. Pyrolysis 2018, 133, 117–127. [Google Scholar] [CrossRef]
- Ross, A.B.; Biller, P.; Kubacki, M.L. Hydrothermal processing of microalgae using alkali and organic acids. Fuel 2010, 89, 2234–2243. [Google Scholar] [CrossRef]
- Jiang, X.; Ellis, N. Upgrading Bio-oil through Emulsification with Biodiesel: Thermal Stability. Energy Fuels 2010, 24, 2699–2706. [Google Scholar] [CrossRef]
- Oasmaa, A.; Kuoppala, E.; Selin, J. Fast pyrolysis of forestry residue and pine. 4. improvement of the product quality by solvent addition. Energy Fuels 2004, 18, 1578–1583. [Google Scholar] [CrossRef]
- Toor, S.; Rosendahl, L.; Rudolf, A. Hydrothermal liquefaction of biomass: a review of subcritical water technologies. Energy 2011, 36, 2328–2342. [Google Scholar] [CrossRef]
- Nava, R.; Pawelec, B.; Castaño, P. Upgrading of bio-liquids on different mesoporous silica-supported CoMo catalysts. Appl. Catal. B: Environ. 2009, 92, 154–167. [Google Scholar] [CrossRef]
- Guo, X.; Zheng, Y.; Zhang, B. Analysis of coke precursor on catalyst and study on regeneration of catalyst in upgrading of bio-oil. Biomass Bioenergy 2009, 33, 1469–1473. [Google Scholar] [CrossRef]
- Vagia, E.C.; Lemonidou, A.A. Hydrogen production via steam reforming of bio-oil components over calcium aluminate supported nickel and noble metal catalysts. Appl. Catal. A Gen. 2008, 351, 111–121. [Google Scholar] [CrossRef]
- Saber, M.; Nakhshiniev, B.; Yoshikawa, K. A review of production and upgrading of algal bio-oil. Renew. Sustain. Energy Rev. 2016, 58, 918–930. [Google Scholar] [CrossRef]
- Zhu, X.; Lobban, L.; Mallinson, R.G. Bifunctional transalkylation and hydrodeoxygenation of anisole over a Pt/HBeta catalyst. J. Catal. 2011, 281, 21–29. [Google Scholar] [CrossRef]
- Laird, D.A.; Brown, R.C.; Amonette, J.E. Review of the pyrolysis platform for coproducing bio-oil and biochar. Biofuels Bioprod. Biorefin. 2009, 3, 547–562. [Google Scholar] [CrossRef]
- Zhang, H.; Xiao, R.; Huang, H. Comparison of non-catalytic and catalytic fast pyrolysis of corncob in a fluidized bed reactor. Bioresour. Technol. 2009, 100, 1428–1434. [Google Scholar] [CrossRef] [PubMed]
- Zhang, H.; Xiao, R.; Wang, D. Catalytic Fast Pyrolysis of Biomass in a Fluidized Bed with Fresh and Spent Fluidized Catalytic Cracking (FCC) Catalysts. Energy Fuels 2009, 23, 6199–6206. [Google Scholar] [CrossRef]
- Isahak, W.N.R.W.; Hisham, M.W.M.; Yarmo, M.A. A review on bio-oil production from biomass by using pyrolysis method. Renew. Sustain. Energy Rev. 2012, 16, 5910–5923. [Google Scholar] [CrossRef]
- Guedes, R.E.; Luna, A.S.; Torres, A.R. Operating parameters for bio-oil production in biomass pyrolysis: A review. J. Anal. Appl. Pyrolysis 2018, 129, 134–149. [Google Scholar] [CrossRef]
- Zhang, L.; Liu, R.; Yin, R. Upgrading of bio-oil from biomass fast pyrolysis in China: A review. Renew. Sustain. Energy Rev. 2013, 24, 66–72. [Google Scholar] [CrossRef]
- Zhang, S.; Yang, X.; Zheng, K. In-situ hydrogenation of furfural conversion to furfuryl alcohol via aqueous-phase reforming of methanol. Appl. Catal. A Gen. 2019, 581, 103–110. [Google Scholar] [CrossRef]
- Akhtar, J.; Saidina Amin, N. A review on operating parameters for optimum liquid oil yield in biomass pyrolysis. Renew. Sustain. Energy Rev. 2012, 16, 5101–5109. [Google Scholar] [CrossRef]
- Qu, T.; Guo, W.; Shen, L. Experimental Study of Biomass Pyrolysis Based on Three Major Components: Hemicellulose, Cellulose, and Lignin. Ind. Eng. Chem. Res. 2011, 50, 10424–10433. [Google Scholar] [CrossRef]
- Lyu, H.; Tang, J.; Huang, Y. Removal of hexavalent chromium from aqueous solutions by a novel biochar supported nanoscale iron sulfide composite. Chem. Eng. J. 2017, 322, 516–524. [Google Scholar] [CrossRef]
- Quan, C.; Gao, N.; Song, Q. Pyrolysis of biomass components in a TGA and a fixed-bed reactor: Thermochemical behaviors, kinetics, and product characterization. J. Anal. Appl. Pyrolysis 2016, 121, 84–92. [Google Scholar] [CrossRef]
- Stefanidis, S.D.; Kalogiannis, K.G.; Iliopoulou, E.F. A study of lignocellulosic biomass pyrolysis via the pyrolysis of cellulose, hemicellulose and lignin. J. Anal. Appl. Pyrolysis 2014, 105, 143–150. [Google Scholar] [CrossRef]
- Venderbosch, R.H.; Prins, W. Fast pyrolysis technology development. Biofuels Bioprod. Biorefin. 2010, 4, 178–208. [Google Scholar] [CrossRef]
- Lee, Y.; Park, J.; Ryu, C. Comparison of biochar properties from biomass residues produced by slow pyrolysis at 500 °C. Bioresour. Technol. 2013, 148, 196–201. [Google Scholar] [CrossRef]
- Fu, P.; Hu, S.; Xiang, J. FTIR study of pyrolysis products evolving from typical agricultural residues. J. Anal. Appl. Pyrolysis 2010, 88, 117–123. [Google Scholar] [CrossRef]
- Lu, Q.; Yang, X.; Zhu, X. Analysis on chemical and physical properties of bio-oil pyrolyzed from rice husk. J. Anal. Appl. Pyrolysis 2008, 82, 191–198. [Google Scholar] [CrossRef]
- Liu, L.; Zhang, S.; Yang, X. Cellulose isolation from corn stalk treated by alkaline biochars in solvent system. BioResources 2018, 13, 691–703. [Google Scholar] [CrossRef]
- Angın, D. Effect of pyrolysis temperature and heating rate on biochar obtained from pyrolysis of safflower seed press cake. Bioresour. Technol. 2013, 128, 593–597. [Google Scholar] [CrossRef] [PubMed]
- Tsai, W.; Lee, M.; Chang, Y. Fast pyrolysis of rice husk: Product yields and compositions. Bioresour. Technol. 2007, 98, 22–28. [Google Scholar] [CrossRef] [PubMed]
- Garg, R.; Anand, N.; Kumar, D. Pyrolysis of babool seeds (Acacia nilotica) in a fixed bed reactor and bio-oil characterization. Renew. Energy 2016, 96, 167–171. [Google Scholar] [CrossRef]
- Asadullah, M.; Rahman, M.A.; Ali, M.M. Production of bio-oil from fixed bed pyrolysis of bagasse. Fuel 2007, 86, 2514–2520. [Google Scholar] [CrossRef]
- Zheng, J.; Yi, W.; Wang, N. Bio-oil production from cotton stalk. Energy Convers. Manag. 2008, 49, 1724–1730. [Google Scholar] [CrossRef]
- Zheng, J.; Zhu, X.; Guo, Q. Thermal conversion of rice husks and sawdust to liquid fuel. Waste Manag. 2006, 26, 1430–1435. [Google Scholar] [CrossRef]
- Huang, X.; Cao, J.; Shi, P. Influences of pyrolysis conditions in the production and chemical composition of the bio-oils from fast pyrolysis of sewage sludge. J. Anal. Appl. Pyrolysis 2014, 110, 353–362. [Google Scholar] [CrossRef]
- Alvarez, J.; Lopez, G.; Amutio, M.; Bilbao, J.; Olazar, M. Bio-oil production from rice husk fast pyrolysis in a conical spouted bed reactor. Fuel 2014, 128, 162–169. [Google Scholar] [CrossRef]
- Abdullah, N.; Gerhauser, H. Bio-oil derived from empty fruit bunches. Fuel 2008, 87, 2606–2613. [Google Scholar] [CrossRef]
- Volli, V.; Singh, R.K. Production of bio-oil from de-oiled cakes by thermal pyrolysis. Fuel 2012, 96, 579–585. [Google Scholar] [CrossRef]
- Encinar, J.M.; González, J.F.; González, J. Fixed-bed pyrolysis of Cynara cardunculus L. Product yields and compositions. Fuel Process. Technol. 2000, 68, 209–222. [Google Scholar] [CrossRef]
- Encinar, J.M.; Beltrán, F.J.; Ramiro, A. Pyrolysisr/gasification of agricultural residues by carbon dioxide in the presence of different additives: Influence of variables. Fuel Process. Technol. 1998, 55, 219–233. [Google Scholar] [CrossRef]
- Islam, M.R.; Parveen, M.; Haniu, H. Properties of sugarcane waste-derived bio-oils obtained by fixed-bed fire-tube heating pyrolysis. Bioresour. Technol. 2010, 101, 4162–4168. [Google Scholar] [CrossRef] [PubMed]
- Pattiya, A.; Suttibak, S. Production of bio-oil via fast pyrolysis of agricultural residues from cassava plantations in a fluidised-bed reactor with a hot vapour filtration unit. J. Anal. Appl. Pyrolysis 2012, 95, 227–235. [Google Scholar] [CrossRef]
- Kim, S.W.; Koo, B.S.; Ryu, J.W. Bio-oil from the pyrolysis of palm and Jatropha wastes in a fluidized bed. Fuel Process. Technol. 2013, 108, 118–124. [Google Scholar] [CrossRef]
- Makibar, J.; Fernandez-Akarregi, A.R.; Amutio, M. Performance of a conical spouted bed pilot plant for bio-oil production by poplar flash pyrolysis. Fuel Process. Technol. 2015, 137, 283–289. [Google Scholar] [CrossRef]
- Apaydin-Varol, E.; Pütün, E.; Pütün, A.E. Slow pyrolysis of pistachio shell. Fuel 2007, 86, 1892–1899. [Google Scholar] [CrossRef]
- Jung, S.; Kang, B.; Kim, J. Production of bio-oil from rice straw and bamboo sawdust under various reaction conditions in a fast pyrolysis plant equipped with a fluidized bed and a char separation system. J. Anal. Appl. Pyrolysis 2008, 82, 240–247. [Google Scholar] [CrossRef]
- Heo, H.S.; Park, H.J.; Dong, J. Fast pyrolysis of rice husk under different reaction conditions. J. Ind. Eng. Chem. 2010, 16, 27–31. [Google Scholar] [CrossRef]
- Tripathi, M.; Sahu, J.N.; Ganesan, P. Effect of process parameters on production of biochar from biomass waste through pyrolysis: A review. Renew. Sustain. Energy Rev. 2016, 55, 467–481. [Google Scholar] [CrossRef]
- Onay, O. Influence of pyrolysis temperature and heating rate on the production of bio-oil and char from safflower seed by pyrolysis, using a well-swept fixed-bed reactor. Fuel Process. Technol. 2007, 88, 523–531. [Google Scholar] [CrossRef]
- Pattiya, A.; Sukkasi, S.; Goodwin, V. Fast pyrolysis of sugarcane and cassava residues in a free-fall reactor. Energy 2012, 44, 1067–1077. [Google Scholar] [CrossRef]
- Hou, Q.D.; Ju, M.T.; Li, W.Z.; Liu, L.; Chen, Y.; Yang, Q. Pretreatment of lignocellulosic biomass with ionic liquids and ionic liquid-based solvent systems. Molecules 2017, 22, 490. [Google Scholar] [CrossRef] [PubMed]
- Raja, S.A.; Kennedy, Z.R.; Pillai, B.C. Flash pyrolysis of jatropha oil cake in electrically heated fluidized bed reactor. Energy 2010, 35, 2819–2823. [Google Scholar] [CrossRef]
- Huang, A.; Hsu, C.; Hou, B. Production and separation of rice husk pyrolysis bio-oils from a fractional distillation column connected fluidized bed reactor. Powder Technol. 2018, 323, 588–593. [Google Scholar] [CrossRef]
- Pütün, A.E.; Özcan, A.; Gerçel, H.F.; Putun, E. Production of biocrudes from biomass in a fixed-bed tubular reactor: Product yields and compositions. Fuel 2001, 80, 1371–1378. [Google Scholar] [CrossRef]
- Shen, J.; Wang, X.; Garcia-Perez, M. Effects of particle size on the fast pyrolysis of oil mallee woody biomass. Fuel 2009, 88, 1810–1817. [Google Scholar] [CrossRef]
- Kang, B.; Lee, K.H.; Park, H.J. Fast pyrolysis of radiata pine in a bench scale plant with a fluidized bed: Influence of a char separation system and reaction conditions on the production of bio-oil. J. Anal. Appl. Pyrolysis 2006, 76, 32–37. [Google Scholar] [CrossRef]
- Abnisa, F.; Daud, W.M.A.W.; Husin, W.N.W. Utilization possibilities of palm shell as a source of biomass energy in Malaysia by producing bio-oil in pyrolysis process. Biomass Bioenergy 2011, 35, 1863–1872. [Google Scholar] [CrossRef]
- Bartoli, M.; Rosi, L.; Giovannelli, A. Production of bio-oils and bio-char from Arundo donax through microwave assisted pyrolysis in a multimode batch reactor. J. Anal. Appl. Pyrolysis 2016, 122, 479–489. [Google Scholar] [CrossRef]
- Wu, S.; Chang, C.; Chang, Y. Comparison of oil-tea shell and Douglas-fir sawdust for the production of bio-oils and chars in a fluidized-bed fast pyrolysis system. Fuel 2016, 175, 57–63. [Google Scholar] [CrossRef]
- Tsai, W.T.; Lee, M.K.; Chang, Y.M. Fast pyrolysis of rice straw, sugarcane bagasse and coconut shell in an induction-heating reactor. J. Anal. Appl. Pyrolysis 2006, 76, 230–237. [Google Scholar] [CrossRef]
- Açıkalın, K.; Karaca, F.; Bolat, E. Pyrolysis of pistachio shell: Effects of pyrolysis conditions and analysis of products. Fuel 2012, 95, 169–177. [Google Scholar] [CrossRef]
- Sricharoenchaikul, V.; Pechyen, C.; Aht-Ong, D. Preparation and Characterization of Activated Carbon from the Pyrolysis of Physic Nut (Jatropha curcas L.) Waste†. Energy Fuels 2008, 22, 31–37. [Google Scholar] [CrossRef]
- Zhang, S.; Yang, X.; Liu, L.; Zheng, K.; Ju, M.T.; Liu, J.P. Bisphenol S adsorption behavior on ferralsol and biochar modified soil with dissolved organic matter. Int. J. Env. Res. Pub. He. 2019, 16, 764. [Google Scholar] [CrossRef] [PubMed]
- Rüdisüli, M.; Schildhauer, T.J.; Biollaz, S.M.A. Scale-up of bubbling fluidized bed reactors—A review. Powder Technol. 2012, 217, 21–38. [Google Scholar] [CrossRef]
- Gerber, S.; Behrendt, F.; Oevermann, M. An Eulerian modeling approach of wood gasification in a bubbling fluidized bed reactor using char as bed material. Fuel 2010, 89, 2903–2917. [Google Scholar] [CrossRef]
- Nemtsov, D.A.; Zabaniotou, A. Mathematical modelling and simulation approaches of agricultural residues air gasification in a bubbling fluidized bed reactor. Chem. Eng. J. 2008, 143, 10–31. [Google Scholar] [CrossRef]
- Mastellone, M.L.; Zaccariello, L.; Arena, U. Co-gasification of coal, plastic waste and wood in a bubbling fluidized bed reactor. Fuel 2010, 89, 2991–3000. [Google Scholar] [CrossRef]
- Ly, H.V.; Kim, S.; Woo, H.C. Fast pyrolysis of macroalga Saccharina japonica in a bubbling fluidized-bed reactor for bio-oil production. Energy 2015, 93, 1436–1446. [Google Scholar] [CrossRef]
- Li, X.T.; Grace, J.R.; Lim, C.J. Biomass gasification in a circulating fluidized bed. Biomass Bioenergy 2004, 26, 171–193. [Google Scholar] [CrossRef]
- Lappas, A.A.; Samolada, M.C.; Iatridis, D.K. Biomass pyrolysis in a circulating fluid bed reactor for the production of fuels and chemicals. Fuel 2002, 81, 2087–2095. [Google Scholar] [CrossRef]
- Drift, A.V.D.; Doorn, J.V.; Vermeulen, J.W. Ten residual biomass fuels for circulating fluidized-bed gasification. Biomass Bioenergy 2001, 20, 45–56. [Google Scholar] [CrossRef]
- Kersten SR, A.; Prins, W.; van der Drift, B. Principles of a novel multistage circulating fluidized bed reactor for biomass gasification. Chem. Eng. Sci. 2003, 58, 725–731. [Google Scholar] [CrossRef]
- Youssef, M.A.; Wahid, S.S.; Mohamed, M.A. Experimental study on Egyptian biomass combustion in circulating fluidized bed. Appl. Energy 2009, 86, 2644–2650. [Google Scholar] [CrossRef]
- Janse, A.M.C.; de Jong, X.A.; Prins, W. Heat transfer coefficients in the rotating cone reactor. Powder Technol. 1999, 106, 168–175. [Google Scholar] [CrossRef]
- Janse, A.M.C.; Biesheuvel, P.M.; Prins, W.; van Swaaij, W.P.M. A novel interconnected fluidised bed for the combined flash pyrolysis of biomass and combustion of char. Chem. Eng. J. 2000, 76, 77–86. [Google Scholar] [CrossRef]
- Puy, N.; Murillo, R.; Navarro, M.V. Valorisation of forestry waste by pyrolysis in an auger reactor. Waste Manag. 2011, 31, 1339–1349. [Google Scholar] [CrossRef]
- Bhattacharya, P.; Steele, P.H.; Hassan, E.B.M. Wood/plastic copyrolysis in an auger reactor: Chemical and physical analysis of the products. Fuel 2009, 88, 1251–1260. [Google Scholar] [CrossRef]
- Veses, A.; Aznar, M.; Martínez, I. Catalytic pyrolysis of wood biomass in an auger reactor using calcium-based catalysts. Bioresour. Technol. 2014, 162, 250–258. [Google Scholar] [CrossRef] [PubMed]
- Li, B.; Lv, W.; Zhang, Q. Pyrolysis and catalytic upgrading of pine wood in a combination of auger reactor and fixed bed. Fuel 2014, 129, 61–67. [Google Scholar] [CrossRef]
- Garcı̀a-Pèrez, M.; Chaala, A.; Roy, C. Vacuum pyrolysis of sugarcane bagasse. J. Anal. Appl. Pyrolysis 2002, 65, 111–136. [Google Scholar] [CrossRef]
- Roy, C.; Chaala, A.; Darmstadt, H. The vacuum pyrolysis of used tires: End-uses for oil and carbon black products. J. Anal. Appl. Pyrolysis 1999, 51, 201–221. [Google Scholar] [CrossRef]
- Britt, P.F.; Buchanan, A.C.; Cooney, M.J. Flash Vacuum Pyrolysis of Methoxy-Substituted Lignin Model Compounds. J. Organic Chem. 2000, 65, 1376–1389. [Google Scholar] [CrossRef]
- Garcìa-Pérez, M.; Chaala, A.; Pakdel, H. Vacuum pyrolysis of softwood and hardwood biomass. J. Anal. Appl. Pyrolysis 2007, 78, 104–116. [Google Scholar] [CrossRef]
- Tekin, K.; Karagöz, S.; Bektaş, S. A review of hydrothermal biomass processing. Renew. Sustain. Energy Rev. 2014, 40, 673–687. [Google Scholar] [CrossRef]
- Akhtar, J.; Amin, N.A.S. A review on process conditions for optimum bio-oil yield in hydrothermal liquefaction of biomass. Renew. Sustain. Energy Rev. 2011, 15, 1615–1624. [Google Scholar] [CrossRef]
- Chan, Y.H.; Yusup, S.; Quitain, A.T. Bio-oil production from oil palm biomass via subcritical and supercritical hydrothermal liquefaction. J. Supercrit. Fluids 2014, 95, 407–412. [Google Scholar] [CrossRef]
- Xue, Y.; Chen, H.; Zhao, W. A review on the operating conditions of producing bio-oil from hydrothermal liquefaction of biomass. Int. J. Energy Res. 2016, 40, 865–877. [Google Scholar] [CrossRef]
- Zhang, S.; Yang, X.; Ju, M. Mercury adsorption to aged biochar and its management in China. Environ. Sci. Pollut. Res. 2019, 26, 4867–4877. [Google Scholar] [CrossRef] [PubMed]
- Chan, Y.H.; Yusup, S.; Quitain, A.T. Effect of process parameters on hydrothermal liquefaction of oil palm biomass for bio-oil production and its life cycle assessment. Energy Convers. Manag. 2015, 104, 180–188. [Google Scholar] [CrossRef]
- Elliott, D.C.; Biller, P.; Ross, A.B. Hydrothermal liquefaction of biomass: Developments from batch to continuous process. Bioresour. Technol. 2015, 178, 147–156. [Google Scholar] [CrossRef] [PubMed]
- Pham, M.; Schideman, L.; Scott, J. Chemical and Biological Characterization of Wastewater Generated from Hydrothermal Liquefaction of Spirulina. Environ. Sci. Technol. 2013, 47, 2131–2138. [Google Scholar] [CrossRef] [PubMed]
- Kang, S.; Yu, J. Hydrophobic organic compounds from hydrothermal liquefaction of bacterial biomass. Biomass Bioenergy 2015, 74, 92–95. [Google Scholar] [CrossRef]
- Karagoz, S.; Bhaskar, T.; Muto, A. Hydrothermal upgrading of biomass: Effect of KCO concentration and biomass/water ratio on products distribution. Bioresour. Technol. 2006, 97, 90–98. [Google Scholar] [CrossRef]
- Xu, C.; Etcheverry, T. Hydro-liquefaction of woody biomass in sub- and super-critical ethanol with iron-based catalysts. Fuel 2008, 87, 335–345. [Google Scholar] [CrossRef]
- Yu, Y.; Lou, X.; Wu, H. Some Recent Advances in Hydrolysis of Biomass in Hot-Compressed Water and Its Comparisons with Other Hydrolysis Methods. Energy Fuels 2008, 22, 46–60. [Google Scholar] [CrossRef]
- Sugano, M.; Takagi, H.; Hirano, K. Hydrothermal liquefaction of plantation biomass with two kinds of wastewater from paper industry. J. Mater. Sci. 2008, 43, 2476–2486. [Google Scholar] [CrossRef]
- Zhang, L.; Champagne, P.; Charles Xu, C. Bio-crude production from secondary pulp/paper-mill sludge and waste newspaper via co-liquefaction in hot-compressed water. Energy 2011, 36, 2142–2150. [Google Scholar] [CrossRef]
- Xiu, S.; Shahbazi, A.; Shirley, V. Hydrothermal pyrolysis of swine manure to bio-oil: Effects of operating parameters on products yield and characterization of bio-oil. J. Anal. Appl. Pyrolysis 2010, 88, 73–79. [Google Scholar] [CrossRef]
- Zhou, D.; Zhang, L.; Zhang, S. Hydrothermal Liquefaction of Macroalgae Enteromorpha prolifera to Bio-oil. Energy Fuels 2010, 24, 4054–4061. [Google Scholar] [CrossRef]
- Yin, S.; Dolan, R.; Harris, M. Subcritical hydrothermal liquefaction of cattle manure to bio-oil: Effects of conversion parameters on bio-oil yield and characterization of bio-oil. Bioresour. Technol. 2010, 101, 3657–3664. [Google Scholar] [CrossRef] [PubMed]
- Zhang, B.; von Keitz, M.; Valentas, K. Thermochemical liquefaction of high-diversity grassland perennials. J. Anal. Appl. Pyrolysis 2009, 84, 18–24. [Google Scholar] [CrossRef]
- Qu, Y.; Wei, X.; Zhong, C. Experimental study on the direct liquefaction of Cunninghamia lanceolata in water. Energy 2003, 28, 597–606. [Google Scholar] [CrossRef]
- Kersten, S.R.A.; Potic, B.; Prins, W. Gasification of Model Compounds and Wood in Hot Compressed Water. Ind. Eng. Chem. Res. 2006, 45, 4169–4177. [Google Scholar] [CrossRef]
- Xu, C.; Lancaster, J. Conversion of secondary pulp/paper sludge powder to liquid oil products for energy recovery by direct liquefaction in hot-compressed water. Water Res. 2008, 42, 1571–1582. [Google Scholar] [CrossRef]
- Zhang, R.; Zhang, H.; Su, X. Investigation on degradation of polyethylene to oil in a continuous supercritical water reactor. J. Fuel Chem. Technol. 2007, 35, 487–491. [Google Scholar] [CrossRef]
- Boocock, D.G.B.; Sherman, K.M. Further aspects of powdered poplar wood liquefaction by aqueous pyrolysis. Can. Soc. Chem. Eng. 1985, 63, 627–633. [Google Scholar] [CrossRef]
- Demirbas, A. Effect of initial moisture content on the yields of oily products from pyrolysis of biomass. J. Anal. Appl. Pyrolysis 2004, 71, 803–815. [Google Scholar] [CrossRef]
- Mani, S.; Tabil, L.G.; Sokhansanj, S. Grinding performance and physical properties of wheat and barley straws, corn stover and switchgrass. Biomass Bioenergy 2004, 27, 339–352. [Google Scholar] [CrossRef]
- Wang, C.; Pan, J.; Li, J.; Yang, Z. Comparative studies of products produced from four different biomass samples via deoxy-liquefaction. Bioresour. Technol. 2008, 99, 2778–2786. [Google Scholar] [CrossRef] [PubMed]
- Xu, Y.; Li, Y.; Wang, C. In-situ hydrogenation of model compounds and raw bio-oil over Ni/CMK-3 catalyst. Fuel Process. Technol. 2017, 161, 226–231. [Google Scholar] [CrossRef]
- Fisk, C.A.; Morgan, T.; Ji, Y. Bio-oil upgrading over platinum catalysts using in situ generated hydrogen. Appl. Catal. A Gen. 2009, 358, 150–156. [Google Scholar] [CrossRef]
- Feng, J.; Yang, Z.; Hse, C.; Su, Q.; Wang, K.; Jiang, J.; Xu, J. In situ catalytic hydrogenation of model compounds and biomass-derived phenolic compounds for bio-oil upgrading. Renew. Energy 2017, 105, 140–148. [Google Scholar] [CrossRef]
- Liu, L.; Ju, M.T.; Li, W.Z.; Liu, Y.L. Influence of solid alkali application on corn stalk dissolution and degradation in solvent systems. Polym. Degrad. Stabil. 2015, 120, 98–106. [Google Scholar] [CrossRef]
- Li, X.; Chen, G.; Liu, C.; Ma, W.C.; Yan, B.B.; Zhang, J.G. Hydrodeoxygenation of lignin-derived bio-oil using molecular sieves supported metal catalysts: A critical review. Renew. Sustain. Energy Rev. 2017, 71, 296–308. [Google Scholar] [CrossRef]
- Cao, J.; Zhao, X.; Morishita, K.; Li, L.Y.; Xiao, X.B.; Obala, R.; Wei, X.Y.; Takarda, T. Triacetonamine formation in a bio-oil from fast pyrolysis of sewage sludge using acetone as the absorption solvent. Bioresour. Technol. 2010, 101, 4242–4245. [Google Scholar] [CrossRef]
- Wang, S.; Gu, Y.; Liu, Q. Separation of bio-oil by molecular distillation. Fuel Process. Technol. 2009, 90, 738–745. [Google Scholar] [CrossRef]
- Elkasabi, Y.; Mullen, C.A.; Boateng, A.A. Distillation and Isolation of Commodity Chemicals from Bio-Oil Made by Tail-Gas Reactive Pyrolysis. ACS Sustain. Chem. Eng. 2014, 2, 2042–2052. [Google Scholar] [CrossRef]
- Eboibi, B.E.; Lewis, D.M.; Ashman, P.J.; Chinnasamy, S. Hydrothermal liquefaction of microalgae for biocrude production: Improving the biocrude properties with vacuum distillation. Bioresour. Technol. 2014, 174, 212–221. [Google Scholar] [CrossRef] [PubMed]
- Schulzke, T.; Conrad, S.; Westermeyer, J. Fractionation of flash pyrolysis condensates by staged condensation. Biomass Bioenergy 2016, 95, 287–295. [Google Scholar] [CrossRef]
- Liu, R.; Fei, W.; Shen, C. Influence of acetone addition on the physicochemical properties of bio-oils. J. Energy Inst. 2014, 87, 127–133. [Google Scholar] [CrossRef]
- Pidtasang, B.; Udomsap, P.; Sukkasi, S.; Chollacoop, N.; Pattiya, A. Influence of alcohol addition on properties of bio-oil produced from fast pyrolysis of eucalyptus bark in a free-fall reactor. J. Ind. Eng. Chem. 2013, 19, 1851–1857. [Google Scholar] [CrossRef]
- Lu, Q.; Li, W.; Zhu, X. Overview of fuel properties of biomass fast pyrolysis oils. Energy Convers. Manag. 2009, 50, 1376–1383. [Google Scholar] [CrossRef]
- Xu, Y.; Wang, Q.; Hu, X.; Liu, X.; Zhu, X.F. Characterization of the lubricity of bio-oil/diesel fuel blends by high frequency reciprocating test rig. Energy 2010, 35, 283–287. [Google Scholar] [CrossRef]
- Jiang, X.; Zhong, Z.; Ellis, N.; Wang, Q. Aging and Thermal Stability of the Mixed Product of the Ether-Soluble Fraction of Bio-Oil and Bio-Diesel. Chem. Eng. Technol. 2011, 34, 727–736. [Google Scholar] [CrossRef]
- Jiang, X.; Ellis, N. Upgrading Bio-oil through Emulsification with Biodiesel: Mixture Production. Energy Fuels 2010, 24, 1358–1364. [Google Scholar] [CrossRef]
- Xu, J.; Jiang, J.; Dai, W.; Zhang, T.J.; Xu, Y. Bio-Oil Upgrading by Means of Ozone Oxidation and Esterification to Remove Water and to Improve Fuel Characteristics. Energy Fuels 2011, 25, 1798–1801. [Google Scholar] [CrossRef]
- Xu, Y.; Wang, T.; Ma, L.; Zhang, Q.; Liang, W. Upgrading of the liquid fuel from fast pyrolysis of biomass over MoNi/γ-Al2O3 catalysts. Appl. Energy 2010, 87, 2886–2891. [Google Scholar] [CrossRef]
- Song, M.; Zhong, Z.; Dai, J. Different solid acid catalysts influence on properties and chemical composition change of upgrading bio-oil. J. Anal. Appl. Pyrolysis 2010, 89, 166–170. [Google Scholar] [CrossRef]
- Xiu, S.; Shahbazi, A. Bio-oil production and upgrading research: A review. Renew. Sustain. Energy Rev. 2012, 16, 4406–4414. [Google Scholar] [CrossRef]
- Zhang, Q.; Chang, J.; Wang, T.; Xu, Y. Review of biomass pyrolysis oil properties and upgrading research. Energy Convers. Manag. 2007, 48, 87–92. [Google Scholar] [CrossRef]
- Peng, J.; Chen, P.; Lou, H.; Zheng, X. Upgrading of Bio-oil over Aluminum Silicate in Supercritical Ethanol. Energy Fuels 2008, 22, 3489–3492. [Google Scholar] [CrossRef]
- Tang, Z.; Zhang, Y.; Guo, Q. Catalytic Hydrocracking of Pyrolytic Lignin to Liquid Fuel in Supercritical Ethanol. Ind. Eng. Chem. Res. 2010, 49, 2040–2046. [Google Scholar] [CrossRef]
- Zhang, J.; Luo, Z.; Dang, Q. Upgrading of Bio-oil over Bifunctional Catalysts in Supercritical Monoalcohols. Energy Fuels 2011, 26, 2990–2995. [Google Scholar] [CrossRef]
- Cui, H.; Ma, C.; Li, Z.; Yi, W. Effect of the reactive compounds in bio-oils on esterification of the contained carboxylic acids in supercritical methanol. J. Fuel Chem. Technol. 2011, 39, 347–354. [Google Scholar] [CrossRef]
- Li, W.; Pan, C.; Sheng, L. Upgrading of high-boiling fraction of bio-oil in supercritical methanol. Bioresour. Technol. 2011, 102, 9223–9228. [Google Scholar] [CrossRef]
- Cui, H.; Wang, J.; Wei, S. Upgrading bio-oil by esterification under supercritical CO2 conditions. J. Fuel Chem. Technol. 2010, 38, 673–678. [Google Scholar] [CrossRef]
- Wang, J.; Chang, J.; Fan, J. Upgrading of Bio-oil by Catalytic Esterification and Determination of Acid Number for Evaluating Esterification Degree. Energy Fuels 2010, 24, 3251–3255. [Google Scholar] [CrossRef]
- Xu, X.; Zhang, C.; Zhai, Y. Upgrading of Bio-Oil Using Supercritical 1-Butanol over a Ru/C Heterogeneous Catalyst: Role of the Solvent. Energy Fuels 2014, 28, 4611–4621. [Google Scholar] [CrossRef]
- Duan, P.; Savage, P.E. Upgrading of crude algal bio-oil in supercritical water. Bioresour. Technol. 2011, 102, 1899–1906. [Google Scholar] [CrossRef] [PubMed]
- George, W.H.; Sara, I.; Avelino, C. Synthesis of transportation fuels from biomass: Chemistry, catalysts, and engineering. Chem. Rev. 2006, 106, 4044–4098. [Google Scholar]
- Mortensen, P.M.; Grunwaldt, J.D.; Jensen, P.A.; Knudsen, K.G.; Jensen, A.D. A review of catalytic upgrading of bio-oil to engine fuels. Appl. Catal. A Gen. 2011, 407, 1–19. [Google Scholar] [CrossRef]
- Li, H.; Luo, H.; Zhuang, L.; Dai, W.L.; Qiao, M.H. Liquid phase hydrogenation of furfural to furfuryl alcohol over the Fe-promoted Ni-B amorphous alloy catalysts. J. Mol. Catal. A-Chem. 2003, 203, 267–275. [Google Scholar] [CrossRef]
- Huang, Y.; Xia, S.; Ma, P. Effect of zeolite solid acids on the in situ hydrogenation of bio-derived phenol. Catal. Commun. 2017, 89, 111–116. [Google Scholar] [CrossRef]
- Wang, F.; Zhang, Z. Catalytic Transfer Hydrogenation of Furfural into Furfuryl Alcohol over Magnetic γ-Fe2O3@HAP Catalyst. ACS Sustain. Chem. Eng. 2016, 5, 942–947. [Google Scholar] [CrossRef]
- Zhang, X.; Wang, T.; Ma, L.; Zhang, Q.; Jiang, T. Hydrotreatment of bio-oil over Ni-based catalyst. Bioresour. Technol. 2013, 127, 306–311. [Google Scholar] [CrossRef]
- Tang, Y.; Yu, W.; Mo, L.; Lou, H.; Zheng, X.M. One-Step Hydrogenation−Esterification of Aldehyde and Acid to Ester over Bifunctional Pt Catalysts: A Model Reaction as Novel Route for Catalytic Upgrading of Fast Pyrolysis Bio-Oil. Energy Fuels 2008, 22, 3484–3488. [Google Scholar] [CrossRef]
- Yu, W.; Tang, Y.; Mo, L.; Chen, P.; Lou, H.; Zheng, X.M. Bifunctional Pd/Al-SBA-15 catalyzed one-step hydrogenation–esterification of furfural and acetic acid: A model reaction for catalytic upgrading of bio-oil. Catal. Commun. 2011, 13, 35–39. [Google Scholar] [CrossRef]
- Yu, W.; Tang, Y.; Mo, L.; Chen, P.; Lou, H.; Zheng, X.M. One-step hydrogenation–esterification of furfural and acetic acid over bifunctional Pd catalysts for bio-oil upgrading. Bioresour. Technol. 2011, 102, 8241–8246. [Google Scholar] [CrossRef] [PubMed]
- Tang, Y.; Miao, S.; Shanks, B.H.; Zheng, X.M. Bifunctional mesoporous organic–inorganic hybrid silica for combined one-step hydrogenation/esterification. Appl. Catal. A Gen. 2010, 375, 310–317. [Google Scholar] [CrossRef]
- Tang, Y.; Miao, S.; Pham, H.N.; Datye, A. Enhancement of Pt catalytic activity in the hydrogenation of aldehydes. Appl. Catal. A Gen. 2011, 406, 81–88. [Google Scholar] [CrossRef]
- Jeon, S.; Park, Y.M.; Park, J.; Saravanan, K.; Jeong, H.K.; Bae, J.W. Synergistic effects of Nb2O5 promoter on Ru/Al2O3 for an aqueous-phase hydrodeoxygenation of glycerol to hydrocarbons. Appl. Catal. A Gen. 2018, 551, 49–62. [Google Scholar] [CrossRef]
- Wang, Y.; Fang, Y.; He, T.; Hu, H.Q.; Wu, J.H. Hydrodeoxygenation of dibenzofuran over noble metal supported on mesoporous zeolite. Catal. Commun. 2011, 12, 1201–1205. [Google Scholar] [CrossRef]
- Wang, W.; Yang, Y.; Luo, H.; Hu, T.; Liu, W.Y. Amorphous Co–Mo–B catalyst with high activity for the hydrodeoxygenation of bio-oil. Catal. Commun. 2011, 12, 436–440. [Google Scholar] [CrossRef]
- Wang, W.; Yang, Y.; Luo, H.; Hu, T.; Liu, W.Y. Preparation and hydrodeoxygenation properties of Co–Mo–O–B amorphous catalyst. React. Kinet. Mech. Catal. 2011, 102, 207–217. [Google Scholar] [CrossRef]
- Wang, S.; Guo, Z.; Cai, Q.; Guo, L. Catalytic conversion of carboxylic acids in bio-oil for liquid hydrocarbons production. Biomass Bioenergy 2012, 45, 138–143. [Google Scholar] [CrossRef]
- Xu, X.; Jiang, E.; Wang, M.; Li, B. Rich hydrogen production from crude gas secondary catalytic cracking over Fe/γ-Al2O3. Renew. Energy 2012, 39, 126–131. [Google Scholar]
- Butler, E.; Devlin, G.; Meier, D.; Mcdonnel, K. A review of recent laboratory research and commercial developments in fast pyrolysis and upgrading. Renew. Sustain. Energy Rev. 2011, 15, 4171–4186. [Google Scholar] [CrossRef]
- Hu, M.; Laghari, M.; Cui, B.; Xiao, B.; Zhang, B.P.; Guo, D.B. Catalytic cracking of biomass tar over char supported nickel catalyst. Energy 2018, 145, 228–237. [Google Scholar] [CrossRef]
- Lu, Q.; Guo, H.; Zhou, M.; Cui, M.; Dong, C.; Yang, Y.P. Selective preparation of monocyclic aromatic hydrocarbons from catalytic cracking of biomass fast pyrolysis vapors over Mo2N/HZSM-5 catalyst. Fuel Process. Technol. 2018, 173, 134–142. [Google Scholar] [CrossRef]
- Lu, Q.; Guo, H.; Zhou, M.; Cui, M.; Dong, C.; Yang, Y.P. Monocyclic aromatic hydrocarbons production from catalytic cracking of pine wood-derived pyrolytic vapors over Ce-Mo2N/HZSM-5 catalyst. Sci. Total Environ. 2018, 634, 141–149. [Google Scholar] [CrossRef] [PubMed]
- Wu, C.; Huang, Q.; Sui, M.; Yan, Y.; Wang, F. Hydrogen production via catalytic steam reforming of fast pyrolysis bio-oil in a two-stage fixed bed reactor system. Fuel Process. Technol. 2008, 89, 1306–1316. [Google Scholar] [CrossRef]
- Lan, P.; Xu, Q.; Zhou, M.; Lan, L.; Zhang, S.; Yan, Y. Catalytic Steam Reforming of Fast Pyrolysis Bio-Oil in Fixed Bed and Fluidized Bed Reactors. Chem. Eng. Technol. 2010, 33, 2021–2028. [Google Scholar] [CrossRef]
- Wang, Z.; Pan, Y.; Dong, T.; Zhu, X.F.; Kan, T.; Yuan, L.X.; Torimoto, Y.; Sadakata, M.; Li, Q.X. Production of hydrogen from catalytic steam reforming of bio-oil using C12A7-O-based catalysts. Appl. Catal. A Gen. 2007, 320, 24–34. [Google Scholar] [CrossRef]
- Zhang, Y.; Li, W.; Zhang, S.; Xu, Q.; Yan, Y. Steam Reforming of Bio-Oil for Hydrogen Production: Effect of Ni-Co Bimetallic Catalysts. Chem. Eng. Technol. 2012, 35, 302–308. [Google Scholar] [CrossRef]
- Kan, T.; Xiong, J.; Li, X. High efficient production of hydrogen from crude bio-oil via an integrative process between gasification and current-enhanced catalytic steam reforming. Int. J. Hydrogen Energy 2010, 35, 518–532. [Google Scholar] [CrossRef]
- Chen, T.; Wu, C.; Liu, R. Steam reforming of bio-oil from rice husks fast pyrolysis for hydrogen production. Bioresour. Technol. 2011, 102, 9236–9240. [Google Scholar] [CrossRef]
Sample Availability: Samples of the compounds are available from the authors. |










| Pretreatment | Yield of FS * | Chemical Recycling | Wastes | Investment | |
|---|---|---|---|---|---|
| Physical | Mechanical | - | ++ | ++ | + |
| Physico-chemical | Steam explosion | + | ++ | + | - |
| Ammonia fiber explosion | +/- | -- | + | - | |
| Carbonic Acid | ++ | ++ | ++ | + | |
| Chemical | Dilute acid | ++ | -- | - | +/- |
| Concentrated acid | ++ | -- | - | - | |
| Alkaline extraction | ++/+ | -- | - | ++ | |
| Wet oxidation | +/- | ++ | + | + | |
| Organosolv | ++ | -- | + | -- | |
| Raw Material | Temperature | Yield | Ref. |
|---|---|---|---|
| Rice husk | 450 | 70 wt. % | [91] |
| Plam | 500 | 72.4 | [92] |
| Neem deoiled cake | 400 | 40.2 | [93] |
| Cynara cardunculus L. | 400 | 46.23 | [94] |
| Olive bagasse | 600 | 46.3 | [95] |
| Sugarcane bagasse | 475 | 56 | [96] |
| Cassava rhizome | 472 | 63.23 | [97] |
| Cassava stalk | 472 | 61.39 | [97] |
| Jatropha seed shell cake | 470 | 48 | [98] |
| Poplar | 455 | 69 | [99] |
| Pistachio shell | 550 | 20.5 | [100] |
| Bamboo sawdust | 510 | 61 | [101] |
| Raw Material | Gas Flow Rate/Time | Yield of Bio-Oil | Ref |
|---|---|---|---|
| Safflower seed | 100 cm, 3/min | 67 wt. % | [104] |
| Palm kernel shell | 1 L/min | 50 wt. % | [7] |
| 1.5 L/min | 53 wt. % | ||
| 2 L/min | 57 wt. % | ||
| Sewage sludge | 300 mL/min | 45.3 wt. % | [6] |
| Rice husk | 3 L/min | 45 wt. % | [102] |
| 4 L/min | 47.5 wt. % | ||
| 5 L/min | 49 wt. % | ||
| Cassava stalk | 0.1 L/min | 48 wt. % | [105] |
| 0.5 L/min | 51 wt. % | ||
| 1.5 L/min | 53 wt. % | ||
| 3 L/min | 52 wt. % | ||
| Sugarcane bagasse | 5 s (8 L/min) | 56+1.3 wt. % | [106] |
| 10 s (4 L/min) | 52+2.5 wt. % | ||
| 20 s (2 L/min) | 47.5+28 wt. % | ||
| Jatropha cake | 1.25 m, 3/h | 37.78 wt. % | [107] |
| 1.75 m, 3/h | 64.25 wt. % | ||
| 2.4 m, 3/h | 30.5 wt. % | ||
| Babool seeds | 100 cm, 3/min | 44 wt. % | [86] |
| 400 cm, 3/min | 30 wt. % | ||
| Rice husk | 0.255 m/s | 19.5 wt. % | [108] |
| 0.340 m/s | 20.5 wt. % | ||
| 0.425 m/s | 17.9 wt. % | ||
| Euphorbia rigida | 400 cm, 3/min | 31.5 wt. % | [109] |
| Sunflower pressed bagasse | 200 cm, 3/min | 45.7 wt. % | |
| Hazelnut shells | 100 cm, 3/min | 23.1 wt. % |
| Raw Material | Reaction Time/min | Yield of Bio-Oil | Ref |
|---|---|---|---|
| Rice husk | 1 | 36 wt. % | [5] |
| 2 | 41 wt. % | ||
| 4 | 40 wt. % | ||
| 8 | 39 wt. % | ||
| Rice straw | 1 | 9 wt. % | [115] |
| 2 | 10 wt. % | ||
| 4 | 9.5 wt. % | ||
| 8 | 8 wt. % | ||
| Bagasse | 1 | 7 wt. % | |
| 2 | 16 wt. % | ||
| 4 | 11 wt. % | ||
| 8 | 10 wt. % | ||
| Coconut shell | 1 | 5 wt. % | |
| 2 | 13 wt. % | ||
| 4 | 7.5 wt. % | ||
| 8 | 11 wt. % | ||
| Pistachio shell | 10 | 52.96 wt. % | [116] |
| 20 | 53.08 wt. % | ||
| 50 | 50.13 wt. % | ||
| Physic nut | 15 | 27 wt. % | [117] |
| 240 | 22.5 wt. % | ||
| 30 | 28 wt. % | [118] | |
| 60 | 46 wt. % | ||
| 90 | 45.5 wt. % | ||
| 120 | 45 wt. % | ||
| 150 | 45.8 wt. % | ||
| Cassava stalk | 60 | 52 wt. % | [4] |
| 180 | 39.5 wt. % | ||
| Cassava rhizome | 60 | 50 wt. % | |
| 180 | 42 wt. % |
| Raw Material | Temperature | Yield | Ref. |
|---|---|---|---|
| Enteromorpha prolifa | 300 | 21 | [154] |
| Cattle manure | 315 | 38 | [155] |
| Grassland perennials | 300 | 77 | [156] |
| Eucalyptus | 305 | 36 | [151] |
| Cunninghamia lanceolata | 305 | 76 | [157] |
| Dunaliella tertiolecta | 360 | 22 | [152] |
| Properties | Bio-Oil | Heavy Petroleum Fuel Oil |
|---|---|---|
| pH | 3.8–4.0 | - |
| Acid value (mgKOH/g) | 1.8 | - |
| Density (g/cm3) | 1150–1200 at 40 °C | 940 |
| Viscosity (cP) | 650 at 40 °C | 180 at 40 °C |
| HHV (MJ/kg) | 28.42 | 40 |
| C (wt. %) | 66 | 85 |
| H (wt. %) | 11 | 11 |
| O (wt. %) | 12 | 1.0 |
| N (wt. %) | 9 | 0.3 |
| S (wt. %) | 1 | - |
| Water content (wt. %) | 13–12 | 0.1 |
| Ash content (wt. %) | 0.4–0.7 | 0.1 |
| Upgrading Techniques | Process Conditions | Pros. | Cons. |
|---|---|---|---|
| Extraction | Mild conditions, solvents | Extracts valuable chemicals from bio-oil | Low cost separation and refining techniques are still needed |
| Solvent addition | Mild conditions, polar solvents | Simple | No chemical reaction to convert or remove undesired compound within bio-oil |
| Emulsification | Mild conditions, surfactant | Simple | High energy consumption, no chemical reaction to convert or remove undesired |
| Esterification/alcoholysis | Mild conditions, alcohol | Relatively simple, mild conditions, low cost of alcohol if methanol is used | Not effective to remove nitrogen-containing compounds |
| Supercritical fluids (SCFs) | Relatively high pressure and temperature, organic solvents | Effective to increase HHV and reduce viscosity | Needs high pressure equipment, some solvents are expensive |
| Hydrotreating | Relatively high pressure and temperature, catalysts | Removes N, O, and S as NH3, H2O, and H2S, and increase HHV, commercialized already | Needs high pressure equipment, high cocking and catalyst deactivation |
| Catalytic cracking | Relatively high temperature, atmospheric pressure, catalysts, | Produces large amounts of light products | Needs high pressure equipment, catalyst deactivation |
| Steam reforming | High temperature, catalyst | Produces H2 as a clean energy resource | Needs high temperature equipment |
© 2019 by the authors. Licensee MDPI, Basel, Switzerland. This article is an open access article distributed under the terms and conditions of the Creative Commons Attribution (CC BY) license (http://creativecommons.org/licenses/by/4.0/).
Share and Cite
Zhang, S.; Yang, X.; Zhang, H.; Chu, C.; Zheng, K.; Ju, M.; Liu, L. Liquefaction of Biomass and Upgrading of Bio-Oil: A Review. Molecules 2019, 24, 2250. https://doi.org/10.3390/molecules24122250
Zhang S, Yang X, Zhang H, Chu C, Zheng K, Ju M, Liu L. Liquefaction of Biomass and Upgrading of Bio-Oil: A Review. Molecules. 2019; 24(12):2250. https://doi.org/10.3390/molecules24122250
Chicago/Turabian StyleZhang, Shiqiu, Xue Yang, Haiqing Zhang, Chunli Chu, Kui Zheng, Meiting Ju, and Le Liu. 2019. "Liquefaction of Biomass and Upgrading of Bio-Oil: A Review" Molecules 24, no. 12: 2250. https://doi.org/10.3390/molecules24122250
APA StyleZhang, S., Yang, X., Zhang, H., Chu, C., Zheng, K., Ju, M., & Liu, L. (2019). Liquefaction of Biomass and Upgrading of Bio-Oil: A Review. Molecules, 24(12), 2250. https://doi.org/10.3390/molecules24122250

