Nanocrystalline TiO2 Composite Films for the Photodegradation of Formaldehyde and Oxytetracycline under Visible Light Irradiation
Abstract
:1. Introduction
2. Experimental
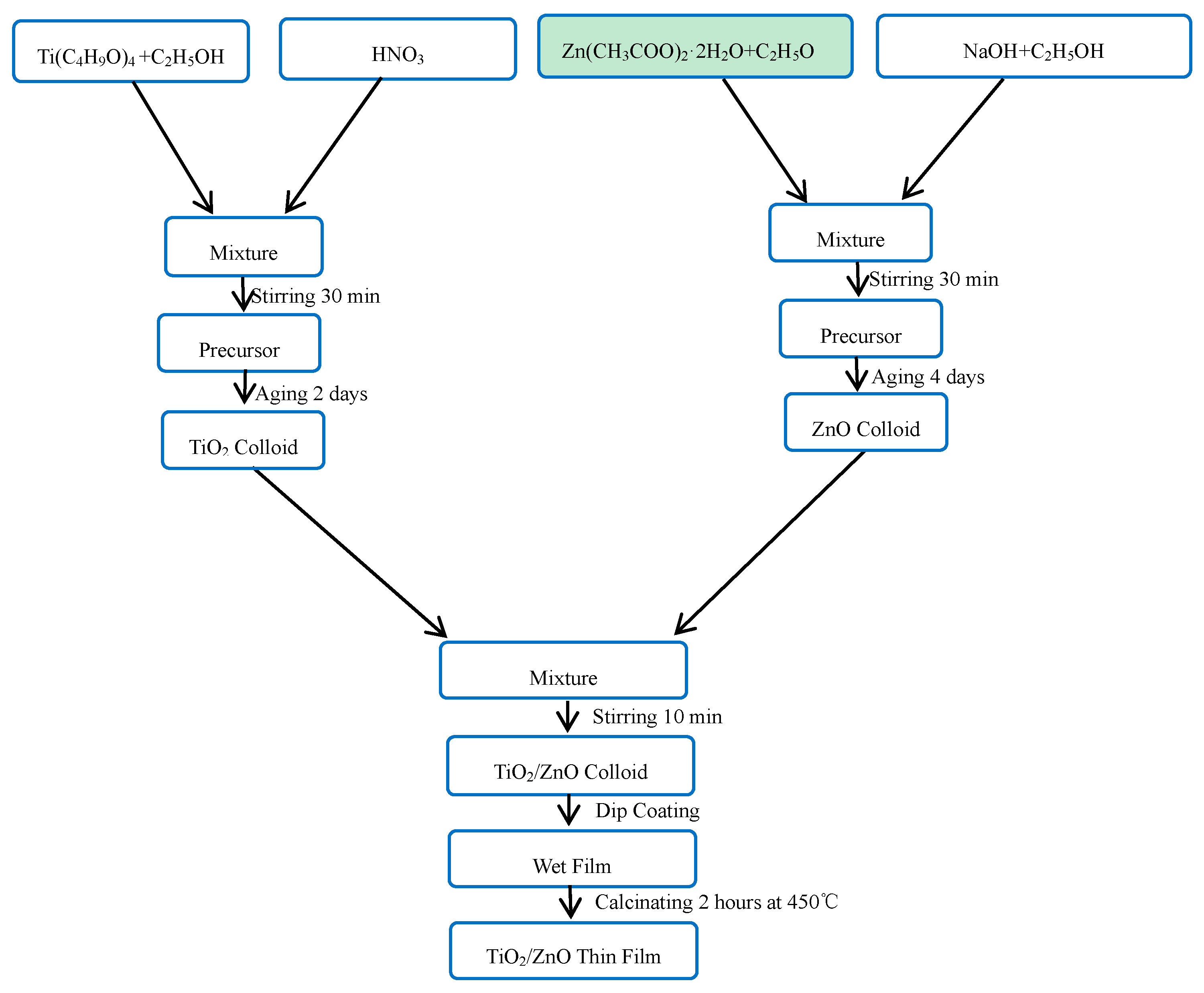
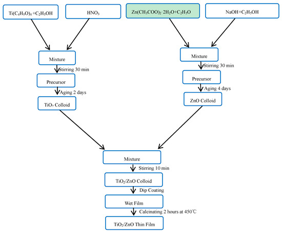
2.1. Film Preparation
2.2. Catalyst Characterization
2.3. Catalyst Test
3. Results and Discussion
3.1. Photocatalytic Activity
3.2. Sample Characterization
3.2.1. Optical Absorption
3.2.2. PL Analysis
3.2.3. Crystal Structure
3.2.4. Surface Morphology
3.2.5. XPS Study
3.2.6. Surface Areas
4. Conclusions
Acknowledgments
Author Contributions
Conflicts of Interest
References
- Chen, C.C.; Ma, W.H.; Zhao, J.C. Semiconductor-mediated photodegradation pollutants under visible-light irradiation. Chem. Soc. Rev. 2010, 39, 4206–4219. [Google Scholar] [CrossRef] [PubMed]
- Han, F.; Kambala, V.S.R.; Srinivasan, M.; Rajarathnam, D.; Naidu, R. Tailored titanium dioxide photocatalysts for the degradation of organic dyes in waste water treatment. Appl. Catal. A 2009, 359, 25–40. [Google Scholar] [CrossRef]
- Kong, X.B.; Li, F.; Qi, Z.N.; Qi, L.; Yao, M.M. SnO2-based thin films with excellent photocatalytic performance. J. Mater. Sci. Mater. Electron. 2017, 28, 7660–7667. [Google Scholar] [CrossRef]
- Ahmad, R.; Mohsin, M.; Ahmad, T.; Sardar, M. Alpha amylase assisted synthesis of TiO2 nanoparticles: Structural characterization and application as antibacterial agents. J. Hazard. Mater. 2015, 283, 171–177. [Google Scholar] [CrossRef] [PubMed]
- Yao, Y.; Guan, L.X.; Ma, Y.; Yao, M.M. Ce-S codoped TiO2-SiO2 composite nanocrystalline film with visible light photocatalytic activity. J. Mater. Sci. Mater. Electron. 2017, 28, 3013–3019. [Google Scholar] [CrossRef]
- Bettinelli, M.; Dallacasa, V.; Falcomer, D.; Fornasiero, P.; Gombac, V.; Montini, T.; Romano, L.; Speghini, A. Photocatalytic activity of TiO2 doped with boron and vanadium. J. Hazard. Mater. 2007, 146, 529–534. [Google Scholar] [CrossRef] [PubMed]
- Wang, D.T.; Li, X.; Chen, J.F.; Tao, X. Enhanced photoelectrocatalytic activity of reduced graphene oxide/TiO2 composite films for dye degradation. Chem. Eng. J. 2012, 198–199, 547–554. [Google Scholar] [CrossRef]
- Asahi, R.; Morikawa, T.; Ohwaki, T.; Aoki, K.; Taga, Y. Visible-light photocatalysis in nitrogen-doped titanium oxides. Science 2001, 293, 269–271. [Google Scholar] [CrossRef] [PubMed]
- Wang, F.; Jiang, Y.; Gautam, A.; Li, Y.; Amal, R. Exploring the origin of enhanced activity and reaction pathway for photocatalytic H2 production on Au/B-TiO2 catalysts. ACS Catal. 2014, 4, 1451–1457. [Google Scholar] [CrossRef]
- Lei, Y.; Zhao, G.; Liu, M.; Zhang, Z.; Tong, X.; Cao, T. Fabrication, Characterization, and Photoelectrocatalytic Application of ZnO Nanorods Grafted on Vertically Aligned TiO2 Nanotubes. J. Phys. Chem. C 2009, 113, 19067–19076. [Google Scholar] [CrossRef]
- Shen, S.J.; Yang, T.S.; Wong, M.S. Co-sputtered boron-doped titanium dioxide films as photocatalysts. Surf. Coat. Technol. 2016, 303, 184–190. [Google Scholar] [CrossRef]
- Li, F.; Li, H.; Guan, L.X.; Yao, M.M. Nanocrystalline Co2+/F− codoped TiO2-SiO2 composite films for environmental applications. Chem. Eng. J. 2014, 252, 1–10. [Google Scholar] [CrossRef]
- Zaleska, A.; Grabowska, E.; Sobczak, J.W.; Gazda, M.; Hupka, J. Photocatalytic activity of boron-modified TiO2 under visible light: The effect of boron content, calcination temperature and TiO2 matrix. Appl. Catal. B 2009, 89, 469–475. [Google Scholar] [CrossRef]
- Zhao, N.; Yao, M.M.; Li, F.; Lou, F.P. Microstructures and photocatalytic properties of Ag+ and La3+ surface codoped TiO2 films prepared by sol-gel method. J. Solid State Chem. 2011, 184, 2770–2775. [Google Scholar] [CrossRef]
- Li, H.; Zhang, W.; Guan, L.X.; Li, F.; Yao, M.M. Visible light active TiO2-ZnO composite films by cerium and fluorine codoping for photo-catalytic decontamination. Mater. Sci. Semicond. Process. 2015, 40, 310–318. [Google Scholar] [CrossRef]
- Zhao, C.; Pelaez, M.; Duan, X.D.; Deng, H.P.; O’Shea, K.; Fatta-Kassinos, D.; Dionysiou, D.D. Role of pH on photolytic and photocatalytic degradation of antibiotic oxytetracycline in aqueous solution under visible/solar light: Kinetics and mechanism studies. Appl. Catal. B 2013, 134–135, 83–92. [Google Scholar] [CrossRef]
- Guimaraes, J.R.; Farah, C.R.T.; Maniero, M.G.; Fadini, P.S. Degradation of formaldehyde by advanced oxidation processes. J. Environ. Manag. 2012, 107, 96–101. [Google Scholar] [CrossRef] [PubMed]
- Yan, X.D.; Zou, C.W.; Gao, X.D.; Gao, W. ZnO/TiO2 core-brush nanostructure: Processing, microstructure and enhanced photocatalytic activity. J. Mater. Chem. 2012, 22, 5629–5640. [Google Scholar] [CrossRef]
- Zheng, L.R.; Zheng, Y.H.; Chen, C.Q.; Zhan, Y.Y.; Lin, X.Y.; Zheng, Q.; Wei, K.M.; Zhu, J.T. Network Structured SnO2/ZnO Heterojunction Nanocatalyst with High Photocatalytic Activity. Inorg. Chem. 2009, 48, 1819–1825. [Google Scholar] [CrossRef] [PubMed]
- El-Sheikh, S.M.; Zhang, G.S.; El-Hosainy, H.M.; Ismail, A.A.; O’Shea, K.E.; Falaras, P.; Kontos, A.G.; Dionysiou, D.D. High performance sulfur, nitrogen and carbon doped mesoporous anatase-brookite TiO2 photocatalyst for removal of microcystin-LR under visible light irradiation. J. Hazard. Mater. 2014, 280, 723–773. [Google Scholar] [CrossRef] [PubMed]
- Seddigi, Z.S.; Bumajdad, A.; Ansari, S.P.; Ahmed, S.A.; Danish, E.Y.; Yarkandi, N.H.; Ahmed, S. Preparation and characterization of Pd doped ceria-ZnO nanocomposite catalyst for methyl tert-butyl ether (MTBE) photodegradation. J. Hazard. Mater. 2014, 264, 71–78. [Google Scholar] [CrossRef] [PubMed]
- Wu, Y.T.; Gong, Y.Y.; Liu, J.Q.; Zhang, Z.; Xu, Y.; Ren, H.; Li, C.; Niu, L.Y. B and Y co-doped TiO2 photocatalyst with enhanced photodegradation efficiency. J. Alloy Compd. 2017, 695, 1462–1469. [Google Scholar] [CrossRef]
- Zheng, X.Z.; Li, D.Z.; Li, X.F.; Chen, J.; Cao, C.S.; Fang, J.L.; Wang, J.B.; He, Y.H.; Zheng, Y. Construction of ZnO/TiO2 photonic crystal heterostructures for enhanced photocatalytic properties. Appl. Catal. B 2015, 168–169, 408–415. [Google Scholar] [CrossRef]
Sample Availability: Samples of the compounds are not available from the authors. |











© 2017 by the authors. Licensee MDPI, Basel, Switzerland. This article is an open access article distributed under the terms and conditions of the Creative Commons Attribution (CC BY) license (http://creativecommons.org/licenses/by/4.0/).
Share and Cite
Wei, M.; Peng, X.-L.; Liu, Q.-S.; Li, F.; Yao, M.-M. Nanocrystalline TiO2 Composite Films for the Photodegradation of Formaldehyde and Oxytetracycline under Visible Light Irradiation. Molecules 2017, 22, 950. https://doi.org/10.3390/molecules22060950
Wei M, Peng X-L, Liu Q-S, Li F, Yao M-M. Nanocrystalline TiO2 Composite Films for the Photodegradation of Formaldehyde and Oxytetracycline under Visible Light Irradiation. Molecules. 2017; 22(6):950. https://doi.org/10.3390/molecules22060950
Chicago/Turabian StyleWei, Min, Xue-Lei Peng, Qi-Sheng Liu, Fang Li, and Ming-Ming Yao. 2017. "Nanocrystalline TiO2 Composite Films for the Photodegradation of Formaldehyde and Oxytetracycline under Visible Light Irradiation" Molecules 22, no. 6: 950. https://doi.org/10.3390/molecules22060950
APA StyleWei, M., Peng, X.-L., Liu, Q.-S., Li, F., & Yao, M.-M. (2017). Nanocrystalline TiO2 Composite Films for the Photodegradation of Formaldehyde and Oxytetracycline under Visible Light Irradiation. Molecules, 22(6), 950. https://doi.org/10.3390/molecules22060950
