Cyclovirobuxine D Inhibits Cell Proliferation and Induces Mitochondria-Mediated Apoptosis in Human Gastric Cancer Cells
Abstract
:1. Introduction
2. Results
2.1. CVB-D Reduces Cell Viability and Colony Formation Ability of Gastric Cancer Cells


2.2. CVB-D Arrests Cell Cycle Progression of Gastric Cancer Cells
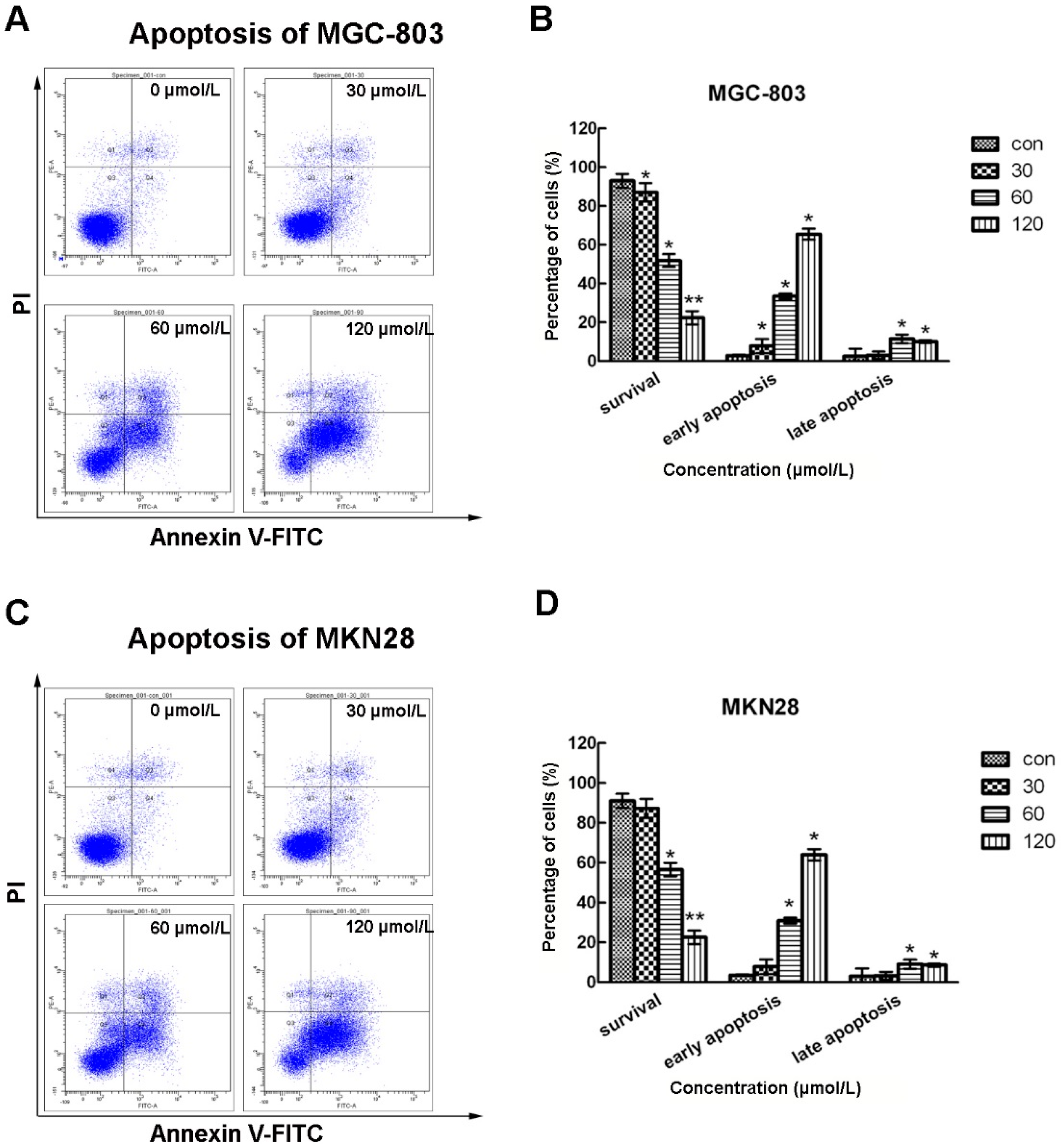
2.3. CVB-D Leads to Apoptosis of Gastric Cancer Cells


2.4. CVB-D Results in Loss of ΔΨm in Gastric Cancer Cells
2.5. CVB-D Induces Expression of Apoptosis-Related Proteins in Gastric Cancer Cells


3. Discussion
4. Experimental Section
4.1. Cell lines and Culture Conditions
4.2. MTT Assay
4.3. Crystal Violet Staining
4.4. Flow Cytometry
4.5. Western Blotting
4.6. Statistical Analysis
5. Conclusions
Acknowledgments
Author Contributions
Conflicts of Interest
References
- Herszenyi, L.; Tulassay, Z. Epidemiology of gastrointestinal and liver tumors. Eur. Rev. Med. Pharm. 2010, 14, 249–258. [Google Scholar]
- Catalano, V.; Labianca, R.; Beretta, G.D.; Gatta, G.; de Braud, F.; Van Cutsem, E. Gastric cancer. Crit. Rev. Oncol. Hemat. 2009, 71, 127–164. [Google Scholar] [CrossRef] [PubMed]
- De Vita, F.; Vecchione, L.; Galizia, G.; di Martino, N.; Fabozzi, T.; Catalano, G.; Ciardiello, F.; Orditura, M. Perspectives in adjuvant therapy of gastric cancer. Oncology 2009, 77 (Suppl. S1), 38–42. [Google Scholar] [CrossRef] [PubMed]
- Grossini, E.; Battaglia, A.; Brunelleschi, S.; Mary, D.A.; Molinari, C.; Viano, I.; Vacca, G. Coronary effects of cyclovirobuxine D in anesthetized pigs and in isolated porcine coronary arteries. Life Sci. 1999, 65, 59–65. [Google Scholar] [CrossRef]
- Shan, P.; Mao, R.B.; Xu, J.M.; Li, J.X. The beneficial effects of cyclovirobuxine D (CVBD) in coronary heart disease. A double blind analysis of 110 cases. J. Tradit. Chin. Med. 1984, 4, 15–19. [Google Scholar] [PubMed]
- Chen, Q.W.; Shan, H.L.; Sun, H.L.; Wang, H.; Yang, B.F. Effects of cyclovirobuxine D on intracellular Ca2+ and l-type Ca2+ current in rat ventricular cardiomyocytes. Acta Pharm. Sin. 2004, 39, 500–503. [Google Scholar]
- Grossini, E.; Avanzi, G.; Gallicchio, M.; Molinari, C.; Vacca, G.; Bellomo, G. Regulation of Ca2+ movements by cyclovirobuxine D in ECV304 endothelial cells. Pharmacol. Res. 2005, 52, 154–161. [Google Scholar] [CrossRef] [PubMed]
- Hu, D.; Liu, X.; Wang, Y.; Chen, S. Cyclovirobuxine D ameliorates acute myocardial ischemia by K(ATP) channel opening, nitric oxide release and anti-thrombosis. Eur. J. Pharmacol. 2007, 569, 103–109. [Google Scholar] [CrossRef] [PubMed]
- Yu, B.; Fang, T.H.; Lu, G.H.; Xu, H.Q.; Lu, J.F. Beneficial effect of cyclovirobuxine D on heart failure rats following myocardial infarction. Fitoterapia 2011, 82, 868–877. [Google Scholar] [CrossRef] [PubMed]
- Guo, Q.; Guo, J.; Yang, R.; Peng, H.; Zhao, J.; Li, L.; Peng, S. Cyclovirobuxine D Attenuates Doxorubicin-Induced Cardiomyopathy by Suppression of Oxidative Damage and Mitochondrial Biogenesis Impairment. Oxid. Med. Cell Longev. 2015. [Google Scholar] [CrossRef] [PubMed]
- Yue, Y.; Liu, R.; Liu, J.; Dong, Q.; Fan, J. Experimental and theoretical investigation on the interaction between cyclovirobuxine D and human serum albumin. Spectrochim. Acta A Mol. Biomol. Spectrosc. 2014, 128, 552–558. [Google Scholar] [CrossRef] [PubMed]
- Lu, J.; Sun, D.; Gao, S.; Gao, Y.; Ye, J.; Liu, P. Cyclovirobuxine D induces autophagy-associated cell death via the Akt/mTOR pathway in MCF-7 human breast cancer cells. J. Pharmacol. Sci. 2014, 125, 74–82. [Google Scholar] [CrossRef] [PubMed]
- Guo, D.; Li, J.R.; Wang, Y.; Lei, L.S.; Yu, C.L.; Chen, N.N. Cyclovirobuxinum D suppresses lipopolysaccharide-induced inflammatory responses in murine macrophages in vitro by blocking JAK-STAT signaling pathway. Acta Pharmacol. Sin. 2014, 35, 770–778. [Google Scholar] [CrossRef] [PubMed]
- Aaronson, D.S.; Horvath, C.M. A road map for those who don't know JAK-STAT. Science 2002, 296, 1653–1655. [Google Scholar] [CrossRef] [PubMed]
- Swiatek-Machado, K.; Kaminska, B. STAT signaling in glioma cells. Adv. Exp. Med. Biol. 2013, 986, 189–208. [Google Scholar] [PubMed]
- Boudny, V.; Kovarik, J. JAK/STAT signaling pathways and cancer. Janus kinases/signal transducers and activators of transcription. Neoplasma 2002, 49, 349–355. [Google Scholar] [PubMed]
- Wu, Q.; Wang, X.; Wan, D.; Li, J.; Yuan, Z. Crosstalk of JNK1-STAT3 is critical for RAW264.7 cell survival. Cell Signal 2014, 26, 2951–2960. [Google Scholar] [CrossRef] [PubMed]
- Baus, D.; Nonnenmacher, F.; Jankowski, S.; Döring, C.; Bräutigam, C.; Frank, M.; Hansmann, M.L.; Pfitzner, E. STAT6 and STAT1 are essential antagonistic regulators of cell survival in classical Hodgkin lymphoma cell line. Leukemia 2009, 23, 1885–1893. [Google Scholar] [CrossRef] [PubMed]
- Battle, T.E.; Frank, D.A. The role of STATs in apoptosis. Curr. Mol. Med. 2002, 2, 381–392. [Google Scholar] [CrossRef] [PubMed]
- Mui, A.L. The role of STATs in proliferation, differentiation, and apoptosis. Cell Mol. Life Sci. 1999, 55, 1547–1558. [Google Scholar] [CrossRef] [PubMed]
- Yu, B.; Ruan, M.; Zhou, L.; Xu, L.; Fang, T. Influence of cyclovirobuxine D on intracellular [Ca2+] regulation and the expression of the calcium cycling proteins in rat myocytes. Fitoterapia 2012, 83, 1653–1665. [Google Scholar] [CrossRef] [PubMed]
- Gelebart, P.; Kovács, T.; Brouland, J.P.; van Gorp, R.; Grossmann, J.; Rivard, N.; Panis, Y.; Martin, V.; Bredoux, R.; Enouf, J.; et al. Expression of endomembrane calcium pumps in colon and gastric cancer cells. Induction of SERCA3 expression during differentiation. J. Biol. Chem. 2002, 277, 26310–26320. [Google Scholar] [CrossRef] [PubMed]
- Monteith, G.R.; McAndrew, D.; Faddy, H.M.; Roberts-Thomson, S.J. Calcium and cancer: Targeting Ca2+ transport. Nat. Rev. Cancer 2007, 7, 519–530. [Google Scholar] [CrossRef] [PubMed]
- Chen, Y.F.; Chen, Y.T.; Chiu, W.T.; Shen, M.R. Remodeling of calcium signaling in tumor progression. J. Biomed. Sci. 2013, 20, 23. [Google Scholar] [CrossRef] [PubMed]
- Sample Availability: Sample of the cyclovirobuxine D (CVB-D) is available from the authors.
© 2015 by the authors. Licensee MDPI, Basel, Switzerland. This article is an open access article distributed under the terms and conditions of the Creative Commons by Attribution (CC-BY) license ( http://creativecommons.org/licenses/by/4.0/).
Share and Cite
Wu, J.; Tan, Z.; Chen, J.; Dong, C. Cyclovirobuxine D Inhibits Cell Proliferation and Induces Mitochondria-Mediated Apoptosis in Human Gastric Cancer Cells. Molecules 2015, 20, 20659-20668. https://doi.org/10.3390/molecules201119729
Wu J, Tan Z, Chen J, Dong C. Cyclovirobuxine D Inhibits Cell Proliferation and Induces Mitochondria-Mediated Apoptosis in Human Gastric Cancer Cells. Molecules. 2015; 20(11):20659-20668. https://doi.org/10.3390/molecules201119729
Chicago/Turabian StyleWu, Jie, Zhujun Tan, Jian Chen, and Cheng Dong. 2015. "Cyclovirobuxine D Inhibits Cell Proliferation and Induces Mitochondria-Mediated Apoptosis in Human Gastric Cancer Cells" Molecules 20, no. 11: 20659-20668. https://doi.org/10.3390/molecules201119729
APA StyleWu, J., Tan, Z., Chen, J., & Dong, C. (2015). Cyclovirobuxine D Inhibits Cell Proliferation and Induces Mitochondria-Mediated Apoptosis in Human Gastric Cancer Cells. Molecules, 20(11), 20659-20668. https://doi.org/10.3390/molecules201119729

