Next Article in Journal
The Entropy Density Behavior across a Plane Shock Wave
Next Article in Special Issue
The Role of Thermodynamic and Informational Entropy in Improving Real Estate Valuation Methods
Previous Article in Journal
Formation with Non-Collision Control Strategies for Second-Order Multi-Agent Systems
Previous Article in Special Issue
Extended Multicriteria Group Decision Making with a Novel Aggregation Operator for Emergency Material Supplier Selection
 
 
Font Type:
Arial Georgia Verdana
Font Size:
Aa Aa Aa
Line Spacing:
Column Width:
Background:
Article

A Multicriteria-Based Comparison of Electric Vehicles Using q-Rung Orthopair Fuzzy Numbers

1
Decision Science & Operations Management Area, Calcutta Business School, Diamond Harbour Road, Bishnupur Kolkata 743503, West Bengal, India
2
Marketing Area, Calcutta Business School, Diamond Harbour Road, Bishnupur Kolkata 743503, West Bengal, India
3
Military Academy, University of Defence in Belgrade, Veljka Lukica Kurjaka 33, 11040 Belgrade, Serbia
4
Department of Mathematics, National Institute of Technology, Durgapur 713209, West Bengal, India
5
Department of Public Safety, Government of Brčko District of Bosnia and Herzegovina, Bulevara Mira 1, 76100 Brčko, Bosnia and Herzegovina
*
Author to whom correspondence should be addressed.
Entropy 2023, 25(6), 905; https://doi.org/10.3390/e25060905
Submission received: 30 April 2023 / Revised: 30 May 2023 / Accepted: 1 June 2023 / Published: 6 June 2023
(This article belongs to the Special Issue Entropy Methods for Multicriteria Decision Making)

Abstract

The subject of this research is the evaluation of electric cars and the choice of car that best meets the set research criteria. To this end, the criteria weights were determined using the entropy method with two-step normalization and a full consistency check. In addition, the entropy method was extended further with q-rung orthopair fuzzy (qROF) information and Einstein aggregation for carrying out decision making under uncertainty with imprecise information. Sustainable transportation was selected as the area of application. The current work compared a set of 20 leading EVs in India using the proposed decision-making model. The comparison was designed to cover two aspects: technical attributes and user opinions. For the ranking of the EVs, a recently developed multicriteria decision-making (MCDM) model, the alternative ranking order method with two-step normalization (AROMAN), was used. The present work is a novel hybridization of the entropy method, full consistency method (FUCOM), and AROMAN in an uncertain environment. The results show that the electricity consumption criterion (w = 0.0944) received the greatest weight, while the best ranked alternative was A7. The results also show robustness and stability, as revealed through a comparison with the other MCDM models and a sensitivity analysis. The present work is different from the past studies, as it provides a robust hybrid decision-making model that uses both objective and subjective information.

1. Introduction

Environmental sustainability is a matter of paramount importance at all levels, such as those of the country, business, and society at large. In order to achieve sustainable development, it is important to consider environmental concerns in economic decisions. Transportation substantially impacts the growth of a country’s gross domestic product (GDP) [1]. However, specific consideration to environmental matters should also be paid. Sustainable transportation is an essential requirement for sustainable development, as transport-based carbon emissions are major causes of air quality problems. A recent report revealed that approximately 16 percent of total greenhouse gases worldwide are contributed by transport vehicles’ toxic fossil fuel emissions [2]. Sustainable transportation is defined as a transportation facility with nondeclining capital, where the capital includes human capital, monetary capital, and natural capital [3,4]. Using electric vehicles (EVs) while enhancing the generation of renewable energies can help reduce the carbon footprint and prevent the depletion of fossil resources [5,6,7,8].
As a consequence, EVs have garnered significant attention from designers and policymakers in the automotive industries, and there has been a substantial increase in the use of EVs over the last few years [9]. EVs are energy efficient and operate with less noise. The Government of India (GOI) has set an ambitious target to migrate to EV production by 2047, with an estimated reduction in oil expenditure of USD 60 billion and a reduction of 37 percent in emissions. Economically, the goal is to curb the over-reliance on crude oil imports to safeguard against currency fluctuations [10,11].
Given the importance of EVs, the extant literature shows an increasing number of contributions in related fields. For instance, Pevec et al. [12] provide a data-driven review of research on EVs from socioeconomic and sociotechnical perspectives to understand the acceptability and usage of EVs and to forecast future trends, estimate the price and capacity requirements, and discuss various issues related to charging station management. The authors observed the need for accurate open data and an appropriate general policy for charging station management. Khazaei [13] aimed to identify the factors influencing Malaysia’s decision to use EVs, mainly battery cars. The author noted the influence of resource requirements, awareness and knowledge, compatibility with existing technologies, and image in society. In this context, researchers [10] have also attempted to examine the influence of the perceived economic benefits on intention to purchase an EV. The authors found that the perceived economic benefits influence the buying decision, positively affecting the mediator variable, such as attitude. Other factors, such as social image and environmental concern, partially affect the decision.
Danielis et al. [14] focused on investigating the mindset of drivers and why they use EVs. The authors observed that price, fuel mileage, and driving range significantly impact drivers’ intentions. The authors also noted the influence of an unexpected variable: free parking. Ziemba [15] compared EVs based on technical, environmental, economic, and social attributes using multicriteria decision-making (MCDM) models and simulations. Singh et al. [16] extended the strand of literature on sustainable transportation and considered carbon emissions, fuel cost, energy efficiency, maintenance, safety, congestion, and noise to compare EVs and found that CO2 emissions were the priority criterion. Ziemba [17] adopted a fuzzy and stochastic approach to the EV selection problem from the perspective of consumer expectations. Kumar et al. [18] contemplated past research using a simulation framework and diffusion model to estimate the demand for EVs. The authors elaborated on improvements to charging infrastructure to promote the increased use of EVs. KV et al. [19] also pointed out the dominant effects of financial constraints, performance, charging infrastructure, environmental concerns, and social pressure on the behavioral intentions behind the use EVs. Dixit and Singh [20] put forth a machine learning framework to enfold the predictors of buying decisions and found the influence of demographic variables such as age, income level, and gender, in addition to factors found in past research. On a different note, Srivastava et al. [21] utilized a game theoretic model to demonstrate the need for the government to undertake hybrid tax-subsidy schemes to bolster the use of EVs. Recognizing the influence of charging infrastructure on the adoption of EVs, Koirala, and Tamang [22] found the importance of considering the payback period, land cost, and equipment cost when designing an effective charging system. Hamurcu and Eren [23] applied a lens of MCDM models to compare electric buses. Hezam et al. [24] found a notable impact of the social benefits, infrastructure of charging systems, and incentives of alternative fuel vehicle selection from a sustainability perspective.
In [25], the researchers emphasized the use of energy consumption as a criterion to compare EVs. A heat map and causal association analysis revealed that there was no correlation between energy consumption and charging speed, but there was a significant correlation with range and maximum velocity. In this regard, the authors [26] noted the effect of weather conditions, battery weight, vehicle load, and driving style on variations in the energy consumption.

1.1. Subject of Research

From the above discussion, it can be seen that there is growing interest in the identification of user intention to adopt EVs and the technical, managerial, and social factors for successfully embracing this technology and comparing various types of EVs. However, we noticed that the stated field of research is still in the beginning stages, and further exploration is warranted. In addition, we observed that there is an apparent lack of research that concentrates on combining both technical attributes and user intentions to compare EVs. Further, we found that factors such as the user friendliness of the technology and after sales support were not fully considered. These gaps in the literature motivated us to undertake the present work. We aimed to compare a set of 20 leading EVs (namely, electric cars) that are popularly used in emerging markets such as India based on technical attributes and user opinions. As we understand the selection of an EV depends on the satisfactory performance of several attributes or factors, the present work utilized an MCDM framework. Therefore, the current problem is characterized as the selection of the best possible choices through the performance-based ranking of i = 1 , 2 ,   ,   m   ( m = 20 ) alternative options subject to j = 1 , 2 ,   ,   n attributes, criteria, or factors. In this study, there were 13 attributes for technical performance and 13 factors for user-opinion-based comparison. The model can be represented as:
x 11 x 12 x 1 n x 21 x 22 x 2 n x m 1 x m 2 x m n m × n
The present work utilized both objective (secondary data) and subjective information (primary data) for the comparative analysis of the EVs. An objective-information-based model utilizes performance values, which are in the decision matrix, to derive the criteria weights. A subjective-information-based model utilizes user opinions to derive the criteria weights. Both methods have positive and negative aspects. Subjective-opinion-based methods are more flexible in nature, as they take into account the considerations of decision makers, although they are susceptible to subjective bias because of the opinion-based responses. On the other hand, objective-information-based methods do not suffer from this kind of opinion-based bias, but they are limited to the values in the decision matrix [27,28,29]. In this paper, we present a q-rung orthopair fuzzy set (qROFS)-based MCDM framework to offset the effect of imprecise information and uncertainty.

1.2. Application of Methods and Research Contribution

A qROFS [30] considers both the degrees of membership ( μ ) and nonmembership ( ϑ ), unlike classical fuzzy sets [31]. However, as an added development, unlike intuitionistic fuzzy sets [32] and Pythagorean fuzzy sets [33], it provides decision makers with flexibility in the selection of the values of μ and ϑ by adjusting the value of parameter q so that the limiting condition that the sum of the degree of the membership and nonmembership does not exceed 1 is met (i.e., μ q + ϑ q 1 ). Thus, qROFS helps in conducting a more granular analysis with precision while dealing with imprecise information. The extant literature shows increasing applications of qROFS for complex problem solving [34,35,36,37,38,39,40,41,42,43]. In the field of EVs, Deveci et al. [39,41] applied qROFS-based MCDM models to prioritize green transport options and the selection of autonomous vehicles. The preliminary concepts and definitions related to qROFS are provided in Appendix A.
In the field of MCDM, the criteria weights play a very important role. It actually prioritizes the weights of the criteria as per their importance. These criteria weights can be calculated with the two kinds of the information: objective information and subjective information. The present paper used a modified version of the widely used entropy method [44]. The entropy method determines the criteria weights based on the degree of the dispersion of the values. A higher level of dispersion indicates a higher amount of information contained in the corresponding criterion and, thereby, the criterion obtains a higher weight value. The advantage of the entropy method is that it works on asymmetrical information to measure the relative importance of the criteria in terms of their weights. However, despite its wide applications, the entropy method has received criticism. For instance, the presence of too many values of zero in the decision matrix jeopardizes the result. In addition, in many cases, some criteria receive excessively higher weights than the actual degree of differentiation [45]. In this paper, an extension of the classical entropy method is provided using two-step normalization for processing objective information. In addition, the steps of the full consistency method (FUCOM) [46] are infused to obtain a robust computation of the criteria weights. FUCOM provides decision makers with the ability to examine the deviation of the solution from the full consistency value (i.e., DFC) and uses fewer pairwise comparisons (n − 1) to better offset the subjective bias. Further, the extended entropy method with q-rung orthopair fuzzy numbers (qROFN) was used for the subjective-opinion-based analysis. Therefore, the proposed full consistent entropy method (F-Entropy) with qROFN provides a robust mechanism to determine the criteria weights, irrespective of the nature of the values in the decision matrix, and is able to offset the subjective bias when dealing with imprecise information. For the ranking of the alternative options, a very recently developed MCDM model, the alternative ranking order method accounting for two-step normalization (AROMAN) [47], was utilized. AROMAN provides the following benefits: use of a linear combination max–min type and vector normalization techniques to provide more flexibility and an accurate representation of the decision matrix through normalization and stable and robust solution. The present paper is a first attempt at technically extending the AROMAN method using qROFN. Further, for the aggregation of user opinions, the ongoing work applies the Einstein aggregation scheme, which further adds novelty to our approach. Researchers (for instance, Ref. [48]) have pointed out several advantages of Einstein aggregation operators such as better approximation than algebraic products and unions.
The advantages of this approach are reflected in more stable decision making, because the application of two normalizations brings stability in the final order of the alternatives. This is because different normalizations lead to different final orders. The use of two normalizations contributes to equalizing the value of the alternative, and based on this, any method can be used without the order of the alternatives remaining stable. This approach is very important for the evaluation of electric cars, because their technical characteristics are similar, which creates a problem for the decision maker. The limitation of this approach is that two normalizations must be calculated, not just one.
The research questions that the current work seeks to answer are:
-
What are the factors (technical and user based) that influence the EV selection?
-
How can an effective MCDM framework (workable with both objective and subjective information) be developed to address the EV selection problem?
-
To what extent doe EVs differ from each other based on technical attributes and user opinions?
The rest of this paper is organized as follows. In Section 2, we describe the methodology, while in Section 3 a summary of the results is presented. Section 4 provides a discussion of the findings while highlighting some of the implications of the research. Finally, Section 5 concludes the work and highlights a future research agenda.

2. Materials and Methods

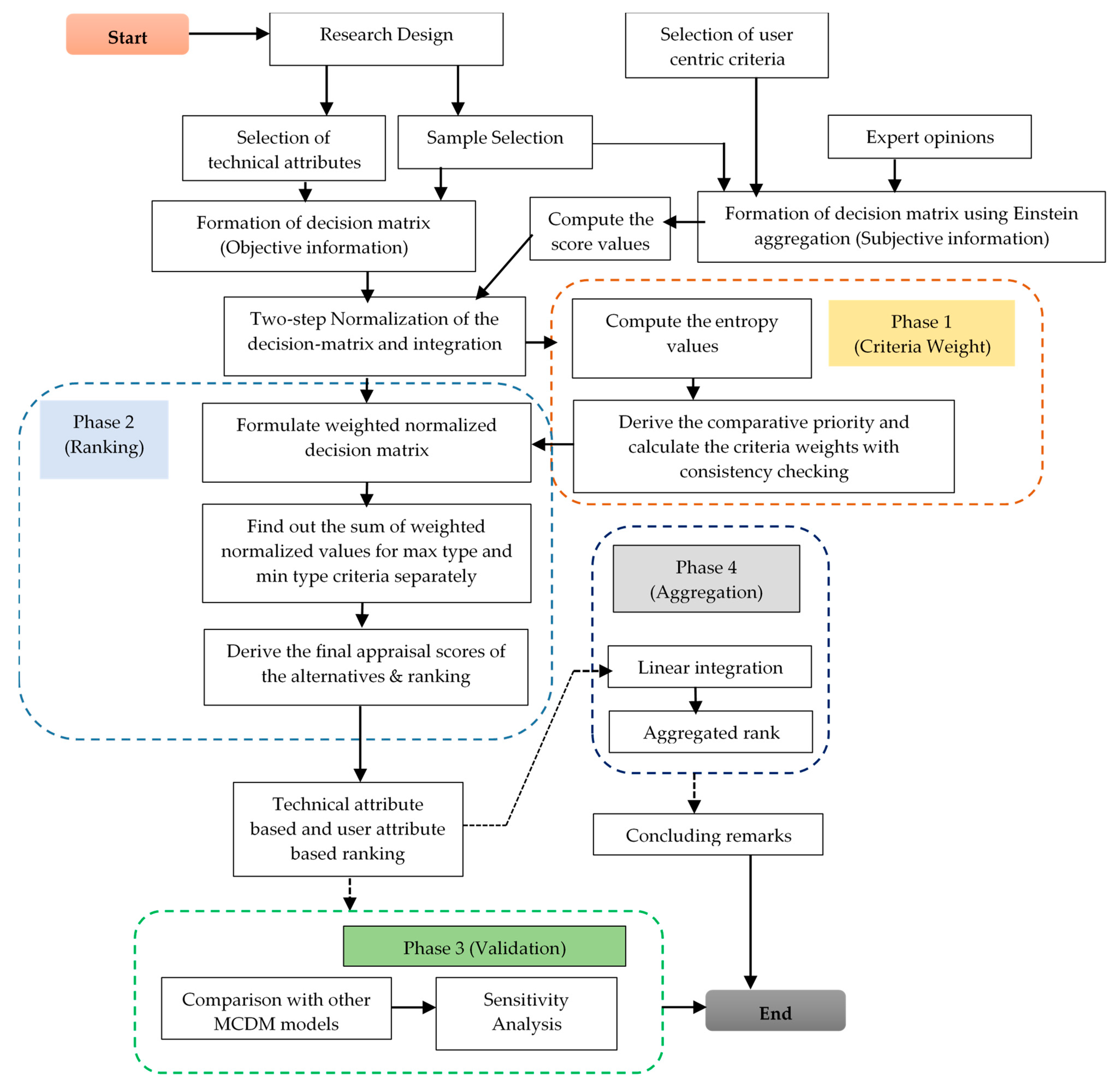
The current section provides a step-by-step description of the methodology followed in this paper, which is also pictorially portrayed in Figure 1.

2.1. Data

This paper considered the top 20 popular electric cars in India based on the listings available on a commonly used website (https://www.cardekho.com/, accessed on 3 January 2023) [49]. The experts who took part our study mentioned that the website [49] is a popular source for buyers to obtain information related to cars. Let us denote the sample units under comparison as A 1 , A 2 , A 3 ,   ,   A 20 . To maintain commercial confidentiality, the actual brand names are not disclosed in this paper. To compare the EVs, we first collected the technical information from the website mentioned above and also from the products’ technical specifications. In the next stage, we collected subjective opinions from three automobile experts regarding users’ ratings on various attributes for comparing the EVs. These experts have substantial experience (more than 15 years) in dealing with the customers and expertise in the technical aspects of the automobile industry including EVs. These three experts possess highly valued auto dealerships that sell EVs manufactured by popular brands over a wide geographical area in the eastern part of India. Hence, it can be justified to consider their opinions as resembling the views of a large number of users.
For the comparison of the EVs on the basis of the technical parameters, the present paper used a set of 13 attributes that were selected in line with the findings of previous research and, subsequently, finalized after expert discussion. The technical attributes are provided in Table 1. Based on the observations made in a previous work, we identified a list of 20 factors that influence buyers’ decisions. Through focus group discussions with the experts, a set of 13 factors from the point of view of customers were finally selected (Table 2), and most of these factors had been considered in previous research. Further to the discussions concerning previous research, we also considered UA2, UA5, and UA9 as influencing factors; these factors are the cornerstones of widely used technology acceptance theory, such as UTAUT theory [50]. The decision matrix for the technical attributes is provided in Appendix B.
For the comparison of the EVs based on the user opinions, the subject experts were requested to rate the EVs with respect to the criteria listed in Table 2. A five-point linguistic qROF scale was used, as shown in Table 3. The ratings of the alternatives by the experts for the criteria used for the comparison are given in Appendix C.

2.2. AROMAN Method

The computational steps for the AROMAN method are described below [47].
  • Step 1. Normalization of the decision matrix.
The AROMAN method uses two schemes for the normalization of the decision matrix: linear max–min and vector normalization. Let N = n i j m × n be the normalized decision matrix. The elements n i j can be found as:
n i j = β n i j ( 1 ) + ( 1 β ) n i j ( 2 ) 2 ;   i = 1 , 2 ,   ,   m ;   j = 1 , 2 ,   ,   n
Here, n i j ( 1 ) and n i j ( 2 ) are the normalized values of the elements of the initial decision matrix, as per Scheme 1 (i.e., linear max–min) and Scheme 2 (i.e., vector normalization), respectively. β is the weighting factor, such that β ( 0 , 1 ) . As recommended in [47], we took the initial value of β as 0.5. However, β can take any value within the stated range.
n i j ( 1 ) = x i j x j min x j max x j min ;   j j + x j max x i j x j max x j min ;   j j
n i j ( 2 ) = x i j i = 1 m x i j 2 ;   j = 1 , 2 ,   ,   n
  • Step 2. Formulation of the weighted normalized decision matrix.
The elements of the weighted normalized decision matrix V = v i j m × n can be obtained as:
v i j = w j n i j ;   i = 1 , 2 ,   ,   m ;   j = 1 , 2 ,   ,   n
  • Step 3. Determine the sum of the weighted normalized values for the max-type and min-type criteria, separately.
The sum for the max-type criteria:
P i = j = 1 n v i j + ;   j j + ;   i = 1 , 2 ,   ,   m
The sum for the min-type criteria:
L i = j = 1 n v i j ;   j j ;   i = 1 , 2 ,   ,   m
  • Step 4. Derive the final appraisal scores of the alternatives:
The final appraisal score for the i t h alternative can be obtained using the following definition:
S i = L i τ + P i ( 1 τ )
Here, τ ranges from 0 to 1 and is known as the coefficient degree of the criterion type. As suggested in [47], for the initial case we considered its value to be 0.5.
Decision rule: the higher its value, the better the alternative.

2.3. Entropy Method with Full Consistency and Two-Step Normalization

The computational steps are presented below.
  • Step 1. Standardization of the decision matrix.
Unlike the classical entropy method [44,45], this step involves a two-step normalization, as given by Equations (1)–(3).
  • Step 2. Calculation of the entropy values of the criteria.
The entropy value for the j t h criterion is computed as:
E j = k i = 1 m n i j ln ( n i j ) = i = 1 m n i j ln ( n i j ) m
Unlike the classical entropy approach, the weights of the criteria are computed using the following steps taken from the FUCOM model [46] to achieve the full consistency.
  • Step 3. Ordering of the criteria based on their relative priorities.
We used the entropy values of the criteria to set their relative priorities. The higher the entropy value, the higher the priority.
Let the relative priority order be C j ( 1 ) C j ( 2 ) C j ( r ) , where r denotes the ranking position of a particular criterion. There may be a case where two criteria have the same rank.
  • Step 4. Establish the comparative priority of the criteria.
The comparative priority (CP) of criteria C j with the r t h rank position with respect to the one with the ( r + 1 ) t h ranking position is denoted as ϕ r r + 1 .
It can be noted that the criterion with r = 1 (i.e., at the first position) has the top priority. The other criteria are compared with the criterion with the highest preference. The FUCOM method requires a total of ( n 1 ) pairwise comparisons.
  • Step 5. Computation of the final weights of the factors.
To calculate the final weights of the criteria, two conditions need to be met:
( a )   w r w r + 1 = ϕ r r + 1
( b )   w r w r + 2 = ϕ r r + 1 ϕ r + 1 r + 2   ( mathematical transitivity )
The full consistency is obtained if the deviation from the full consistency (i.e., DFC ( χ ) ) tends to zero. The final model is constructed as:
M i n χ s . t w j ( r ) w j ( r + 1 ) ϕ r r + 1 χ , j w j ( r ) w j ( r + 2 ) ϕ r r + 1 ϕ r + 1 r + 2 χ , j w j = 1 , w j 0 , j
By solving the final model, we obtain the weights for the criteria ( w j ).

2.4. qROF-Based Full Consistent Entropy and AROMAN Framework with Einstein Aggregation

  • Step 1. Aggregation of the opinions of the decision makers given in a qROFN linguistic scale, as provided in Table 3.
Suppose C j ( j = 1 , 2 ,   ,   n ) denotes the criteria (where n is finite). In our case, these are the user-centric criteria. e t ( t = 1 , 2 ,   ,   t ) is the number of experts. In this case, t = 3 . q i j r is the rating of the i t h alternative subject to the j t h criterion, given by the r t h expert.
Each of the responses received from the experts is a qROFN in nature. Then, by using the qROF Einstein-weighted average (qROFEWA), the aggregated rating (as a qROFN x q i j ) for the i t h alternative subject to the j t h criterion is obtained as [46]:
x q i j = q R O F E W A   ( 1 q i j , 2 q i j ,   ,   r q i j ) = t = 1 r ( 1 + μ i j t q ) ω t t = 1 r ( 1 μ i j t q ) ω t t = 1 r ( 1 + μ i j t q ) ω t + t = 1 r ( 1 μ i j t q ) ϖ t 1 q 2 t = 1 r ϑ i j t ω t q t = 1 r ( 2 ϑ i j t q ) ω t + t = 1 r ϑ i j t ω t q 1 q
Here, x q i j is the aggregated rating of the i t h alternative subject to the j t h criterion ( i = 1 , 2 ,   ,   m ;   j = 1 , 2 ,   ,   n ) and ω t is the importance of the t t h expert. We considered that all of the experts had equal importance. Therefore, after aggregation, we obtained the qROFN-based decision matrix.
  • Step 2. Obtain the scores of the elements of the qROFN-based decision matrix.
We used the following definition to obtain the score values of the elements of the qROFN-based decision matrix, as given in [54]:
x i j = ( μ i j q 2 ϑ i j q 1 ) 3 + λ 3 ( μ i j q + ϑ i j q + 2 ) ; λ [ 0 , 1 ]
Here, λ is a constant scalar value.
Next, the procedural steps of the full consistent entropy method with two-step normalizations were performed to obtain the criteria weights and, thereafter, the computational steps of the AROMAN method were conducted to determine the ranking of the alternatives.

3. Results

This section presents step by step the findings of the data analysis. First, the EVs are compared on the basis of their technical performance.

3.1. Evaluation of the Performance Based on Technical Attributes

The decision matrix is provided in Appendix B. Table 4 exhibits the elements of the normalized decision matrix, obtained using Equations (1)–(3). As recommended in [47], the initial value for β was taken as 0.5. However, β can take any value within the stated range.
Example of the calculation:
n 11 ( 1 ) = x 11 x 1 min x 1 max x 1 min = 114 90 1020 90 = 0.0258 n 11 ( 2 ) = x 11 i = 1 20 x i 1 2 = 114 5926664 = 0.0468 n 11 = β n 11 ( 1 ) + ( 1 β ) n 11 ( 2 ) 2 = 0.5 ( 0.0258 ) + ( 1 0.5 ) ( 0.0468 ) 2 = 0.0182
Similarly, the values of all of the other elements of the normalized decision matrix were calculated.
Next, we determined the weights of the criteria using our extended entropy method with two-step normalization and full consistency. Using Equation (8), the entropy values of the criteria were obtained. For example:
E 1 = k i = 1 20 n i j ln ( n i j ) = i = 1 m n i 1 ln ( n i 1 ) 20 = ( 4.9781 ) 20 = 1.66174 E 2 = 1.58534 ;   E 3 = 2.00484 ;   E 4 = 1.88651 ;   E 5 = 2.10671 ;   E 6 = 1.68761 ;   E 7 = 2.14716 E 8 = 2.10329 ;   E 9 = 1.87936 ;   E 10 = 2.23583 ;   E 11 = 2.31798 ;   E 12 = 2.28773 ;   E 13 = 2.10065
Then, using the entropy values, the comparative priorities of the criteria were set. It can be noted that the higher the entropy value, the higher the information contained in the corresponding criterion. Table 5 provides the weights of the technical attributes using the procedural steps of the FUCOM, as presented in Section 2.3. The final model was derived using Equations (9)–(11). The value of the DFC indicates that there was negligible deviation from the full consistent value despite having 13 criteria. In addition, the criteria weights were rationally distributed (i.e., no apparent outlier). Therefore, the outcome clearly suggests the robustness of the full consistent entropy method.
Final model:
M i n χ s . t w 11 w 12 1.0132 χ ; w 12 w 10 1.0232 χ ; w 10 w 7 1.0413 χ ; w 7 w 5 1.0192 χ ; w 5 w 8 1.0016 χ ; w 8 w 13 1.0013 χ ; w 13 w 3 1.0478 χ ; w 3 w 4 1.0627 χ ; w 4 w 9 1.0038 χ ; w 9 w 6 1.1136 χ ; w 6 w 1 1.0156 χ ; w 1 w 2 1.0482 χ ; w 11 w 10 1.0367 χ ; w 12 w 7 1.0655 χ ; w 10 w 5 1.0613 χ ; w 7 w 8 1.0209 χ ; w 5 w 13 1.0029 χ ; w 8 w 3 1.0491 χ ; w 13 w 4 1.1135 χ ; w 3 w 9 1.0668 χ ; w 4 w 6 1.1179 χ ; w 9 w 1 1.1310 χ ; w 6 w 2 1.0645 χ ;
Using the weights of the technical attributes, the final ranking of the EVs was determined. The computational steps of the AROMAN method, as given by Equations (4)–(7), were applied. Table 6 exhibits the weighted normalized decision matrix, and Table 7 shows the final appraisal scores and ranking of the EVs.
For example:
v 11 = w 1 n 11 = 0.06390 × 0.0182 = 0.0012 P 1 = j = 1 n v 1 j + ;   j j + = v 11 + v 12 + v 13 + + v 112 = 0.0012 + 0.0018 + + 0.0272 = 0.1371
It can be noted that TA1 to TA12 are the criteria of the max type. Here, only TA13 is a criterion of the min type. Therefore:
L 1 = j = 1 n v 1 j ;   j j = v 113 = 0.0201 S 1 = L 1 τ + P 1 ( 1 τ ) = ( 0.0201 ) 0.5 + ( 0.1371 ) ( 1 0.5 ) = 0.5119
Here, τ ranges from 0 to 1 and is known as a coefficient degree of the criterion type. As suggested in [47] for the initial case, its value is considered as 0.5.

3.2. Evaluation of the Performance Based on Users’ Opinions

In stage 2, the EVs were compared based on the opinions of users in a group decision-making environment utilizing an integrated framework of qROF-entropy with two-step normalization and AROMAN with Einstein aggregation. In the following, the findings at various steps of the process are presented.
First, we collected the opinions of the three experts, as provided in Appendix C. Next, the Einstein aggregation (EA) operation was applied to obtain an aggregated rating of each EV with respect to each criterion. The qROF decision matrix is presented in Table 8.
For example:
x q 11 = q R O F E W A   ( 1 q 11 , 2 q 11 , 3 q 11 ) = t = 1 3 ( 1 + μ 11 t q ) ω t t = 1 3 ( 1 μ 11 t q ) ω t t = 1 3 ( 1 + μ 11 t q ) ω t + t = 1 3 ( 1 μ 11 t q ) ϖ t 1 q 2 t = 1 3 ϑ 11 t ω t q t = 1 3 ( 2 ϑ i j t q ) ω t + t = 1 3 ϑ 11 t ω t q 1 q
We considered all of the experts to have equal importance. Therefore, ω 1 = ω 2 = ω 3 = 1 3 . In addition, q = 3 was also set to formulate the qROF decision matrix (Table 8). Then, the score values of all elements of the qROF decision matrix were calculated using Equation (13).
For example:
x 11 = ( μ 11 q 2 ϑ 11 q 1 ) 3 + λ 3 ( μ 11 q + ϑ 11 q + 2 ) = ( 0.3167 3 2 × 0.7414 3 1 ) 3 + 0.8 3 ( 0.3167 3 + 0.7414 3 + 2 ) = 0.0561
Here, λ is a constant scalar value. We assumed λ = 0.8 , as used in [54].
Table 9 represents the score-value-based decision matrix for comparison of the EVs.
Following similar calculations demonstrated in Section 3.1, the final appraisal scores of the EVs were obtained in order to rank them. Table 10 provides the criteria weights, and Table 11 presents the final rankings of the EVs.
Assuming τ = 0.5 .
The final rankings of the EVs (considering both the technical performance and user opinions) were obtained using the following relation:
S i ( f i n a l ) = ζ S i ( t e c h n i c a l ) + ( 1 ζ ) S i ( u s e r ) 2
where ζ can take any value between 0 and 1 depending on the choice of the decision makers. However, in this study we assumed that ζ = 0.5 , because the weights obtained by subjective and objective means were equally appreciated. Table 12 provides the final aggregated rankings of the EVs.
We also examined the consistency among the rankings of the EVs based on the technical attributes and user opinions using the Spearman’s rank correlation (SRC) test (see Table 13). The SRC test is a nonparametric counterpart of the Pearson’s product moment correlation test. The SRC test is performed in cases where the distribution is non-normal, one of the variables is discrete, or the variables are measured on the ordinal scale [55]. In this case, a comparison was made of the orders of the rankings provided by the different MCDM models and between the attractiveness of the EVs based on the technical attributes and user opinions. Hence, it was justified to use the SRC test for evaluating the comparability of the various models. The general definition of the coefficient of the SRC ( ρ ) is given by:
ρ = 1 6 d i 2 m ( m 2 1 )
where d i is the difference between two ranks for the i t h observation (i.e., a particular alternative in this study), and m is the number of observations.
It can be observed from Table 13 that there is a significant consistency of moderate strength between the rankings based on the technical attributes and user opinions.

3.3. Comparative Analysis with Other MCDM Models

To validate the results obtained using the entropy-AROMAN framework, a comparison was made with other the MCDM models, such as the multi-attributive border approximation area comparison (MABAC) [56], proximity indexed value (PIV) [57], and compromise ranking of alternatives from distance to ideal solution (CRADIS) [58] methods.
From Table 14, it can be seen that the results of the rankings with the AROMAN method do not differ significantly from the other models. Therefore, it can be contended that the AROMAN is a considerably reliable solution. The AROMAN method provides the following advantages compared with the MABAC, PIV, and CRADIS methods. AROMAN uses two different normalization schemes: linear max–min (LMM) and vector normalization (VN). As a result, it combats the effect of variations in the performance values (in the decision matrix) on the final order. Previous studies (for instance, [59,60,61]) required the selection of appropriate schemes for normalization and advocated for the use of a combination of normalization techniques instead of using a predefined approach. This helps the decision maker select the best possible solution. LMM is particularly advantageous for comparing the alternatives depending on their closeness to the target reference values (ideal or nonideal) and works well when negative values are present in the decision matrix. However, LMM does not capture the size effect of the criteria units, i.e., differences in the discrete degrees of the performance values of the alternatives under the effect of the criteria. VN is a computationally efficient and symmetric approach that helps in capturing the size effect. Hence, the advantages of AROMAN are reflected in more stable decision making, because the application of two normalizations results in stability in the final order of the alternatives. This is because the different normalizations lead to different final orders. The use of two normalizations contributes to equalizing the value of the alternatives, and based on this, any method can be used without the order of the alternatives remaining stable. Furthermore, AROMAN provides decision makers with flexibility on using thrust on a specific normalization scheme depending on the structure of the decision matrix and requirements of the given problem. In addition, it also separately calculates the sum of the weighted performance values for beneficial and nonbeneficial criteria and provides flexibility in the selection of the coefficient value for the derivation of the final appraisal score.

3.4. Sensitivity Analysis

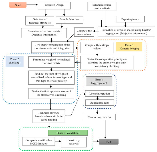
The outcomes of MCDM models often become unstable because of sudden changes in the governing conditions, such as changes in the criteria set, variations in the weights, selection of the alternatives, and addition/removal of elements of the decision matrix [62,63,64,65,66,67,68]. Therefore, it is important to carry out a sensitivity analysis (SA) to examine the stability of the solution. The present work follows the SA scheme adopted in [27]. This work includes a good number of external parameters. A sample demonstration of the SA for the user-opinion-based rankings result is provided below. Table 15 shows the SA scheme, and the results of the SA (i.e., the rankings of the EVs under various experimental cases) are also pictorially represented in Figure 2.
Figure 2 shows that most of the alternatives did not change their ranking positions irrespective of the changes in the values of the parameters. The top three and bottom three positions remained unaltered, which allows for the clear differentiation of the performers and nonperformers under all conditions for effective decision making. It can be observed that A2 and A3 showed sensitivity to the changes in the q-values, as they changed their positions. It can be observed that for the ordinary fuzzy sets (q = 1), A2 and A3 did not hold their initial positions. Given the changes in λ, there was a slight variation in the rankings order for A6 and A12, suggesting a change in the preferential orders of A6 and A12. On the other hand, A10 was only susceptible to changes in the value of τ. This means that for any alteration to the relative importance of the beneficial or nonbeneficial criteria effects, A10 showed a slightly better performance. It could also be observed that with variations in the value of ζ, the alternative A20 showed a minor variation in its ranking. However, all variations showed only minor changes in their ranking positions (one or two positions) which reflects the considerable stability of the results.

4. Discussion

In order for transport to be sustainable, it is necessary to choose those means of transport that do not harm the environment. EVs represent an alternative to classic transport, because they do not emit harmful gases into the atmosphere, and they contribute to the preservation of the environment [69]. In addition, these vehicles contribute to a reduction in costs, especially transport in urban areas [70]. This is because fossil fuel cars consume more in urban areas and pollute the environment more [71]. However, in addition to these positive aspects, EVs also have negative aspects, namely, car range, charging time, higher cost, and greater vehicle weight [72], while the increase in the number of EVs in the country increases the cost of electricity. Therefore, when choosing an EV, the technical characteristics of these vehicles must be taken into account.
From the analysis of technical performance, it was observed that battery, range, safety, and comfort took priority. However, we noticed some similarities when taking into consideration expert opinions related to users. We observed that cost, electricity consumption, features, aesthetics, and brand image were also priorities. These results support the views in [10,73,74,75]. We further noticed that technical-attribute-based rankings significantly maintained moderate consistency with user-opinion-based rankings. However, the final rankings were more related to the user opinions. Hence, it may be inferred that user opinions influence the choice of EVs. Technical attributes may further reinforce the purchase decision. From the overall rankings of the EVs, it was also noticed that the price of the car was not a top influence. In this regard, the present work adds value to the extant literature. Further, the results of the proposed model showed stability and robustness, as was evident from the validation test and sensitivity analysis. While our approach has many advantages, there are some disadvantages too. Our model poses a slightly higher computational complexity, as it involves hybridization.
The present work contributes to the growing strand of literature in the following ways. First, it provides an apparently rare integrated framework (based on technical attributes and user opinions) to compare popular EVs in India. Secondly, a new extension of the entropy method using two-step normalization with full consistency and qROFN is provided. Hybridization of the entropy method with FUCOM while using double normalizations has not been used in previous research. Third, a novel extension of the very recently developed AROMAN model with qROFN is formulated. Fourth, the current work is the first of its kind that uses a new hybrid entropy AROMAN framework with qROFN using the Einstein aggregation operator.
Our work has a number of technical and managerial implications. First, the present work sheds light on a user-opinion-based selection framework for comparing EVs that may help designers to focus on issues of priority. Secondly, the results may help decision makers formulate strategically appropriate marketing materials. Thirdly, the EA-based qROF entropy with full consistency and two-step normalization with AROMAN can help analysts solve real-life complex issues involving group decision making.
This work posits a number of future scopes of research. First, ongoing work may add further theoretical foundations for technological acceptance and user opinions to conduct a large-scale holistic comparison of EVs. Secondly, it may be interesting to compare the models to various EVs and then examine the commonalities and differences. Thirdly, based on user opinions, a comparison of EVs and the leading normal vehicles could be compared. Fourth, an in-depth exploratory study could be carried out to curate the opinions of users to compare the EVs before applying the MCDM. Fifth, the entropy–AR–MAN framework could be extended using other aggregation techniques (for example, Dombi) and/or other fuzzy numbers for application in real-life decision-making problems. Only a handful of experts (three) participated in this work. As a general scope, future work could include more experts to formulate a focus group discussion and subsequent model building.

5. Conclusions

Transportation is an integral part of all aspects of human life. Social well-being and trade and business largely depend on transportation systems. Over the last few decades, global warming has been a top priority for people, organizations, and national leaders. To safeguard lives and livelihoods, it is imperative to reduce carbon emissions and the greenhouse effect. Quite understandably, sustainable city planning to achieve net zero emissions is emphasized by countries (especially those experiencing rapid industrialization and urbanization) across the globe as a long-term strategic action goal. In this regard, transportation is a major area of focus, as it contributes significantly to total carbon emissions. To reduce the CO2 footprint for ensuring better air quality, electric cars (ECs) have emerged as a future alternative for sustainable transportation planning. Designing EVs is, today, a distinguished area. ECs are environmentally friendly, as they emit less CO2 and other toxic gases and do not use fossil fuels. To this end, the present paper applied a multicriteria decision-making (MCDM)-based framework for the comparison of the leading electric vehicles (EVs) used in India. The comparison was conducted using two dimensions: technical attributes and user opinions. Finally, the outcomes of both of these dimensions were combined to obtain the final rankings. The objective-information-based analysis was carried out for the technical performance analysis based on 12 max-type and one min-type criteria. In this regard, the present work extended the entropy method with two-step normalization and full consistency and used the same for the first time in combination with a very recently developed MCDM model: AROMAN. For the user-opinion-based analysis, qROFNs were used to extend the entropy method with an EA application. It was found that A7, A4, and A18 remained in the top three positions, while A20, A1, and A7 held the bottom three positions irrespective of the changes in the given conditions. It was also observed that A2 and A3 showed sensitivity to changes in the positions of the q-values. With changes in λ, there were slight variations in the order of the rankings for A6 and A12. A10 was only susceptible to changes in the value of τ. It was seen that with variation in the value of ζ, the alternative A20 showed a minor variation in its ranking. Further, the results of the rankings with AROMAN compared with the other MCDM models were found to be consistent. Hence, the results of the proposed model showed stability and robustness, as evident from the validation test and sensitivity analysis. The technical-attribute-based rankings significantly maintained a moderate consistency with the user-opinion-based rankings. However, the final rankings were more related to the user opinions. Hence, it may be inferred that user opinions influence the choice of EVs.

Author Contributions

Conceptualization, all authors; methodology, S.B. and D.B.; software, S.B. and D.B.; validation. S.B., D.B. and A.P.; formal analysis, S.B., A.S. and A.M.; investigation, S.K., D.B. and S.B.; resources, D.B., A.M. and A.P.; data curation, A.S.; writing—original draft preparation, S.B. and A.S.; writing—review and editing, D.B. and S.K.; visualization, S.B.; supervision, S.K., D.B. and A.P.; project administration, D.B., A.M. and A.P.; funding acquisition, D.B., A.M. and A.P. All authors have read and agreed to the published version of the manuscript.

Funding

This research received no external funding.

Institutional Review Board Statement

Not applicable.

Informed Consent Statement

Informed consent was obtained from all subjects involved in the study.

Data Availability Statement

Supporting information is provided. Further information is available upon request.

Acknowledgments

We acknowledge all anonymous reviewers for their valuable comments.

Conflicts of Interest

The authors declare no conflict of interest.

Appendix A. Preliminaries of qROFS

In this section, some preliminary concepts and operations of the qROFS are described briefly [30].
Definition A1. 
A q-ROFS is defined as:
A ˜ q = x , μ A ˜ q ( x ) , ϑ A ˜ q ( x ) ; x Χ
where Χ is the universe of discourse.
μ A ˜ q ( x ) : Χ [ 0 , 1 ]  and ϑ A ˜ q ( x ) : Χ [ 0 , 1 ] are the degree of membership (DoM) and degree of nonmembership (DoNM), respectively.
0 ( μ A ˜ q ( x ) ) q + ( ϑ A ˜ q ( x ) ) q 1 ; x Χ
The degree of indeterminacy (DoI) is given by:
π A ˜ q ( x ) = 1 μ A ˜ P ( x ) ) q ( ϑ A ˜ P ( x ) ) q q x Χ ; π A ˜ q ( x ) : Χ [ 0 , 1 ]
  • If q = 1 : A ˜ q is the Atanassov’s intuitionistic fuzzy set (IFS);
  • If q = 2 : A ˜ q is the Pythagorean fuzzy sets (PyFS);
  • If q = 3 : A ˜ q is converted into Fermatean fuzzy sets (FFS).
Let A q = μ , ϑ be a general qROFN representing the qROFS for convenience in explaining and applying the concepts while keeping the meaning of the terms and their fundamental definitions.
Definition A2. 
Basic operations of q-ROFN.
Let A q = μ , ϑ , A q 1 = μ 1 , ϑ 1 . A q 2 = μ 2 , ϑ 2 are the three q-ROFNs. Then, we have the following operations:
A q c = ϑ , μ
A q 1 A q 2 = μ 1 q + μ 2 q μ 1 q μ 2 q q , ϑ 1 ϑ 2
A q 1 A q 2 = μ 1 μ 2 , ϑ 1 q + ϑ 2 q ϑ 1 q ϑ 2 q q
α A q = 1 ( 1 μ q ) α q , ϑ α ;   α   is a constant
A q α = μ α , 1 ( 1 ϑ q ) α q
Definition A3. 
Score and accuracy function.
As per the definition provided by Peng and Dai [54], the definition of the score function (SF) is given below:
* = ( μ q 2 ϑ q 1 ) 3 + λ 3 ( μ q + ϑ q + 2 ) ; λ [ 0 , 1 ]
Here, λ is a constant scalar value.
The accuracy function (AF) is defined by Liu and Wang [76] as:
H = μ q + ϑ q ; H [ 0 , 1 ]
The rules for comparison are as follows:
If:
  • S F 1 S F 2 A q 1 A q 2 ;
  • Else if S F 1 S F 2 A q 1 A q 2 ;
  • Else if S F 1 = S F 2 then;
  • If A F 1 A F 2 A q 1 A q 2 .
Definition A4. 
qROF-weighted averaging operator (q-ROFWA).
The definition is provided by Liu and Wang [76]:
q R O F W A ( A q 1 , A q 2 ,   ,   A q r ) = ( 1 k = 1 r ( 1 μ k q ) w k ) 1 q , k = 1 r ϑ k w k
Here, w k is the weight of A q k .
Definition A5. 
Einstein sum and product.
The definitions, as provided in Weber [77], are given below:
Let a ,   b     [ 0 , 1 ] .
Then, the Einstein sum and product are derived as:
a ε b = a + b 1 + a b
a ε b = a b 1 + ( 1 a ) ( 1 b )
Definition A6. 
qROF-weighted aggregation.
The qROF Einstein-weighted average (qROFEWA) for the qROFNs A q 1 , A q 2 ,   ,   A q r is computed [48] as:
q R O F E W A   ( A q 1 , A q 2 ,   ,   A q r ) = i = 1 r ( 1 + μ i q ) w i i = 1 r ( 1 μ i q ) w i i = 1 r ( 1 + μ i q ) w i + i = 1 r ( 1 μ i q ) w i 1 q 2 i = 1 r ϑ i w i q i = 1 r ( 2 ϑ i q ) w i + i = 1 r ϑ i w i q 1 q
Similarly, the qROF Einstein-weighted geometric average (qROFEWG) for the qROFNs is defined as:
q R O F E W G   ( A q 1 , A q 2 ,   ,   A q r ) = 2 i = 1 r μ i w i q i = 1 r ( 2 μ i q ) w i + i = 1 r μ i w i q 1 q i = 1 r ( 1 + ϑ i q ) w i i = 1 r ( 1 ϑ i q ) w i i = 1 r ( 1 + ϑ i q ) w i + i = 1 r ( 1 ϑ i q ) w i 1 q

Appendix B

Table A1. Decision matrix for comparing the EVs based on technical attributes.
Table A1. Decision matrix for comparing the EVs based on technical attributes.
ModelTA1TA2TA3TA4TA5TA6TA7TA8TA9TA10TA11TA12TA13
A111473.75240243155.724001428550.10
A225014135040.5437924981628550.19
A324512735040.53129.924981628550.16
A41020751500107.85533.432101998552.00
A5660402.3414784184.916521978550.56
A6605320.657277.45003.529001988550.62
A7430335.347083.9541.55.728561988540.70
A8650482.844693.44204.129002188551.94
A9280173.844850.34618.525811768550.25
A1027018121132.62707.324951738450.51
A11696394.3656904704.829901868551.22
A12630321.850071398.56.130002168551.16
A1318093.8758071.7415828001748550.29
A1483063766093.44413.329032068541.87
A1563052366093.44444.129032078541.68
A1666430066095421.55.729282088551.11
A179020.11300152006.220121223220.05
A18760402.3500804635.128731898551.00
A19395134.153839.24527.926001768550.24
A209141.575102511011.226301413540.09

Appendix C

Table A2. Rating of the alternatives by expert 1.
Table A2. Rating of the alternatives by expert 1.
ModelUA1UA2UA3UA4UA5UA6UA7UA8UA9UA10UA11UA12UA13
A1VLVHHMLVLHVLLVLMVLVL
A2MHMMLLHVLLLMVLL
A3VLHHMMMVHLMVLMVLL
A4VHMVHHVHHVHVLLVHHMVH
A5MLLMVHLHHHHLLL
A6VHLVLLMHMHHHMML
A7VHMVHVHHHVHMMHMHM
A8MMHVHVHHVHVLVLHHMVH
A9MVLLMMMMHMMVHLVL
A10VLVLVLMMLMHMLHLL
A11HHHMHMVHVLVLMLVHH
A12MVHVHHVHHHMMMMMH
A13LHHMHHLMHLHLVL
A14HMMHHHVHMMMMMVH
A15HHMHHHHLMHVLMVH
A16MLLHLHHMMHLMH
A17VLVLMMVLMMMHVLMLVL
A18HMVHHHVHVHVLVLVHHMH
A19HVHHVLVLLHVHVHMVLVLL
A20VLHMVLMMHVHVHVLLVLVL
Table A3. Rating of the alternatives by expert 2.
Table A3. Rating of the alternatives by expert 2.
ModelUA1UA2UA3UA4UA5UA6UA7UA8UA9UA10UA11UA12UA13
A1VLVHHMLVLHVLLVLMVLVL
A2MHMMLLHVLLLMVLL
A3VLHMMMMVHLMVLMVLH
A4VHMHHHHVHLLVHHMH
A5MLLMMLHMHHLLL
A6VHLVLLHHMVHHHMML
A7VHMVHVHHHVHMMHMHM
A8LMHVHVHMVHVLVLHHMVH
A9HVLLMMHMHMMVHLVL
A10VLVLLMMLMHMMHLL
A11HHVHMHMVHVLVLLLVHH
A12MVHHHVHHHMMMMMH
A13LHHMHHLMHLHMVL
A14HMMHHHVHMMMMLVH
A15HHMHHHHLMHVLHVH
A16HLLHLHHMMHLMH
A17VLVLMMVLMMMHVLMLVL
A18HMVHHHVHVHVLVLVHHMVH
A19HVHHVLVLLHVHVHMVLVLM
A20VLHMVLMMHVHVHVLLVLVL
Table A4. Rating of the alternatives by expert 3.
Table A4. Rating of the alternatives by expert 3.
S/LUA1UA2UA3UA4UA5UA6UA7UA8UA9UA10UA11UA12UA13
A1LVHHMLVLHVLLVLMVLVL
A2LHMMLMHVLMLLVLL
A3VLVHHMMLVHLLVLMVLL
A4VHHVHHVHHVHVLLHHMVH
A5MLLMVHLHHHHLLL
A6VHLLLMHMHHHHML
A7VHMHVHHHVHMMHMHL
A8MMHVHVHHVHVLLHHMH
A9MVLLMMMLHLMVHLVL
A10VLVLVLMMLHHHLHLL
A11HHHMHMVHVLVLMLVHH
A12LVHVHHVHHHLMMMMH
A13MHHMHHLHHLHLVL
A14HMMHHHVHMMMMMVH
A15HHMHHHHLMHVLMVH
A16MLLHLVHHMMVHLMH
A17VLLMMVLLMMHVLMLVL
A18HLVHHHVHVHVLVLVHVHMH
A19HVHHVLVLLHVHVHMLVLL
A20VLHMVLMMHVHVHVLLVLVL

References

  1. Broniewicz, E.; Ogrodnik, K. A Comparative Evaluation of Multi-Criteria Analysis Methods for Sustainable Transport. Energies 2021, 14, 5100. [Google Scholar] [CrossRef]
  2. Ritchie, H.; Roser, M. CO2 and greenhouse gas emissions 2020. Available online: https://ourworldindata.org/ (accessed on 10 April 2021).
  3. Daly, H.E. Allocation, distribution, and scale: Towards an economics that is efficient, just, and sustainable. Ecol. Econ. 1992, 6, 185–193. [Google Scholar] [CrossRef]
  4. Pearce, D.W.; Atkinson, G.D. Capital theory and the measurement of sustainable development: An indicator of “weak” sus-tainability. Ecol. Econ. 1993, 8, 103–108. [Google Scholar] [CrossRef]
  5. Park, E.; Lim, J.; Cho, Y. Understanding the Emergence and Social Acceptance of Electric Vehicles as Next-Generation Models for the Automobile Industry. Sustainability 2018, 10, 662. [Google Scholar] [CrossRef]
  6. Li, W.; Lin, Z.; Cai, K.; Zhou, H.; Yan, G. Multi-Objective Optimal Charging Control of Plug-In Hybrid Electric Vehicles in Power Distribution Systems. Energies 2019, 12, 2563. [Google Scholar] [CrossRef]
  7. Taljegard, M.; Göransson, L.; Odenberger, M.; Johnsson, F. Electric Vehicles as Flexibility Management Strategy for the Electricity System—A Comparison between Different Regions of Europe. Energies 2019, 12, 2597. [Google Scholar] [CrossRef]
  8. Wang, Z.; Zhou, J.; Rizzoni, G. A review of architectures and control strategies of dual-motor coupling powertrain systems for battery electric cars. Renew. Sust. Energ. Rev. 2022, 162, 112455. [Google Scholar] [CrossRef]
  9. Omonov, F.A.; Dehqonov, Q.M. Electric Cars as the Cars of the Future. Eurasian J. Eng. Technol. 2022, 4, 128–133. [Google Scholar]
  10. Khurana, A.; Kumar, V.V.R.; Sidhpuria, M. A Study on the Adoption of Electric Vehicles in India: The Mediating Role of Attitude. Vis. J. Bus. Perspect. 2020, 24, 23–34. [Google Scholar] [CrossRef]
  11. Vidhi, R.; Shrivastava, P. A Review of Electric Vehicle Lifecycle Emissions and Policy Recommendations to Increase EV Penetration in India. Energies 2018, 11, 483. [Google Scholar] [CrossRef]
  12. Pevec, D.; Babic, J.; Podobnik, V. Electric Vehicles: A Data Science Perspective Review. Electronics 2019, 8, 1190. [Google Scholar] [CrossRef]
  13. Khazaei, H. The datasets of factors influencing adoption of electric Cars in Malaysia: A structural equation modelling (SEM) analysis. Data Brief 2019, 27, 104644. [Google Scholar] [CrossRef] [PubMed]
  14. Danielis, R.; Rotaris, L.; Giansoldati, M.; Scorrano, M. Drivers’ preferences for electric cars in Italy. Evidence from a country with limited but growing electric car uptake. Transp. Res. Part A Policy Pract. 2020, 137, 79–94. [Google Scholar] [CrossRef]
  15. Ziemba, P. Multi-Criteria Stochastic Selection of Electric Vehicles for the Sustainable Development of Local Government and State Administration Units in Poland. Energies 2020, 13, 6299. [Google Scholar] [CrossRef]
  16. Singh, A.; Gurtu, A.; Singh, R.K. Selection of sustainable transport system: A case study. Manag. Environ. Qual. Int. J. 2020, 32, 100–113. [Google Scholar] [CrossRef]
  17. Ziemba, P. Multi-criteria approach to stochastic and fuzzy uncertainty in the selection of electric vehicles with high social ac-ceptance. Expert Syst. Appl. 2021, 173, 114686. [Google Scholar] [CrossRef]
  18. Kumar, R.R.; Guha, P.; Chakraborty, A. Comparative assessment and selection of electric vehicle diffusion models: A global outlook. Energy 2022, 238, 121932. [Google Scholar] [CrossRef]
  19. KV, S.; Michael, L.K.; Hungund, S.S.; Fernandes, M. Factors influencing adoption of electric vehicles—A case in India. Cogent Eng. 2022, 9, 2085375. [Google Scholar] [CrossRef]
  20. Dixit, S.K.; Singh, A.K. Predicting Electric Vehicle (EV) Buyers in India: A Machine Learning Approach. Rev. Socionetwork Strat. 2022, 16, 221–238. [Google Scholar] [CrossRef]
  21. Srivastava, A.; Kumar, R.R.; Chakraborty, A.; Mateen, A.; Narayanamurthy, G. Design and selection of government policies for electric vehicles adoption: A global perspective. Transp. Res. Part E Logist. Transp. Rev. 2022, 161, 102726. [Google Scholar] [CrossRef]
  22. Koirala, K.; Tamang, M. Shabbiruddin Planning and establishment of battery swapping station—A support for faster electric vehicle adoption. J. Energy Storage 2022, 51, 104351. [Google Scholar] [CrossRef]
  23. Hamurcu, M.; Eren, T. Applications of the Moora and Topsis Methods for Decision of Electric Vehicles in Public Transportation Technology. Transport 2022, 37, 251–263. [Google Scholar] [CrossRef]
  24. Hezam, I.M.; Mishra, A.R.; Rani, P.; Cavallaro, F.; Saha, A.; Ali, J.; Strielkowski, W.; Štreimikienė, D. A Hybrid Intuitionistic Fuzzy-MEREC-RS-DNMA Method for Assessing the Alternative Fuel Vehicles with Sustainability Perspectives. Sustainability 2022, 14, 5463. [Google Scholar] [CrossRef]
  25. Skuza, A.; Jurecki, R.S. Analysis of factors affecting the energy consumption of an EV vehicle—A literature study. In IOP Conference Series: Materials Science and Engineering; IOP Publishing: Bristol, UK, 2022; Volume 1247, p. 012001. [Google Scholar] [CrossRef]
  26. Mądziel, M.; Campisi, T. Energy Consumption of Electric Vehicles: Analysis of Selected Parameters Based on Created Database. Energies 2023, 16, 1437. [Google Scholar] [CrossRef]
  27. Görçün, Ö.F.; Pamucar, D.; Biswas, S. The blockchain technology selection in the logistics industry using a novel MCDM framework based on Fermatean fuzzy sets and Dombi aggregation. Inf. Sci. 2023, 635, 345–374. [Google Scholar] [CrossRef]
  28. Ghosh, I.; Biswas, S. A novel framework of ERP implementation in Indian SMEs: Kernel principal component analysis and intuitionistic Fuzzy TOPSIS driven approach. Accounting 2017, 3, 107–118. [Google Scholar] [CrossRef]
  29. Biswas, S. Implications of industry 4.0 vis-à-vis lean six-Sigma: A multi-criteria group decision approach. In Proceedings of the JD Birla International Management Conference on “Strategic Management in Industry, Kolkata, India, 27 September 2019; Volume 4. [Google Scholar]
  30. Yager, R.R. Generalized Orthopair Fuzzy Sets. IEEE Trans. Fuzzy Syst. 2016, 25, 1222–1230. [Google Scholar] [CrossRef]
  31. Zadeh, L.A. Fuzzy sets. Inf. Control 1965, 8, 338–353. [Google Scholar] [CrossRef]
  32. Atanassov, K.T. Intuitionistic fuzzy sets. Fuzzy Sets Syst. 1986, 20, 87–96. [Google Scholar] [CrossRef]
  33. Yager, R.R. Pythagorean fuzzy subsets. In Proceedings of the 2013 Joint IFSA World Congress and NAFIPS Annual Meeting (IFSA/NAFIPS), Edmonton, AB, Canada, 24–28 June 2013; IEEE: Piscataway, NJ, USA, 2013; pp. 57–61. [Google Scholar]
  34. Garg, H. A new possibility degree measure for interval-valued q-rung orthopair fuzzy sets in decision-making. Int. J. Intell. Syst. 2021, 36, 526–557. [Google Scholar] [CrossRef]
  35. Garg, H.; Ali, Z.; Tahir, M. Algorithms for complex interval-valued q-rung orthopair fuzzy sets in decision making based on aggregation operators, AHP, and TOPSIS. Expert Syst. 2021, 38, e12609. [Google Scholar] [CrossRef]
  36. Khan, M.J.; Kumam, P.; Shutaywi, M. Knowledge measure for the q-rung orthopair fuzzy sets. Int. J. Intell. Syst. 2021, 36, 628–655. [Google Scholar] [CrossRef]
  37. Riaz, M.; Hamid, M.T.; Afzal, D.; Pamucar, D.; Chu, Y.-M. Multi-criteria decision making in robotic agri-farming with q-rung orthopair m-polar fuzzy sets. PLoS ONE 2021, 16, e0246485. [Google Scholar] [CrossRef] [PubMed]
  38. Cheng, S.; Jianfu, S.; Alrasheedi, M.; Saeidi, P.; Mishra, A.R.; Rani, P. A New Extended VIKOR Approach Using q-Rung Orthopair Fuzzy Sets for Sustainable Enterprise Risk Management Assessment in Manufacturing Small and Medium-Sized Enterprises. Int. J. Fuzzy Syst. 2021, 23, 1347–1369. [Google Scholar] [CrossRef]
  39. Deveci, M.; Gokasar, I.; Pamucar, D.; Biswas, S.; Simic, V. An Integrated Proximity Indexed Value and q-Rung Orthopair Fuzzy Decision-Making Model for Prioritization of Green Campus Transportation. In q-Rung Orthopair Fuzzy Sets: Theory and Applications; Springer Nature Singapore: Singapore, 2022; pp. 303–332. [Google Scholar] [CrossRef]
  40. Deveci, M.; Pamucar, D.; Cali, U.; Kantar, E.; Kölle, K.; Tande, J.O. Hybrid q-Rung Orthopair Fuzzy Sets Based CoCoSo Model for Floating Offshore Wind Farm Site Selection in Norway. CSEE J. Power Energy Syst. 2022, 8, 1261–1280. [Google Scholar]
  41. Deveci, M.; Pamucar, D.; Gokasar, I.; Koppen, M.; Gupta, B.B. Personal Mobility in Metaverse with Autonomous Vehicles Using Q-Rung Orthopair Fuzzy Sets Based OPA-RAFSI Model. In IEEE Transactions on Intelligent Transportation Systems; IEEE: Piscataway, NJ, USA, 2022; pp. 1–10. [Google Scholar] [CrossRef]
  42. Khan, M.R.; Wang, H.; Ullah, K.; Karamti, H. Construction Material Selection by Using Multi-Attribute Decision Making Based on q-Rung Orthopair Fuzzy Aczel–Alsina Aggregation Operators. Appl. Sci. 2022, 12, 8537. [Google Scholar] [CrossRef]
  43. Biswas, S.; Sanyal, A.; Božanić, D.; Puška, A.; Marinković, D. Critical Success Factors for 5G Technology Adaptation in Supply Chains. Sustainability 2023, 15, 5539. [Google Scholar] [CrossRef]
  44. Shannon, C.E. A mathematical theory of communication. Bell Syst. Tech. J. 1948, 27, 379–423. [Google Scholar] [CrossRef]
  45. Zhu, Y.; Tian, D.; Yan, F. Effectiveness of Entropy Weight Method in Decision-Making. Math. Probl. Eng. 2020, 2020, 1–5. [Google Scholar] [CrossRef]
  46. Pamučar, D.; Stević, Ž.; Sremac, S. A New Model for Determining Weight Coefficients of Criteria in MCDM Models: Full Consistency Method (FUCOM). Symmetry 2018, 10, 393. [Google Scholar] [CrossRef]
  47. Bošković, S.; Švadlenka, L.; Jovčić, S.; Dobrodolac, M.; Simić, V.; Bačanin, N. An Alternative Ranking Order Method Accounting for Two-Step Normalization (AROMAN)—A Case Study of the Electric Vehicle Selection Problem. IEEE Access 2023, 11, 39496–39507. [Google Scholar] [CrossRef]
  48. Du, W.S. A further investigation on q-rung orthopair fuzzy Einstein aggregation operators. J. Intell. Fuzzy Syst. 2021, 41, 6655–6673. [Google Scholar] [CrossRef]
  49. CarDekho. New Cars, Car Prices, Buy & Sell Used Cars in India. Available online: https://www.cardekho.com (accessed on 3 January 2023).
  50. Venkatesh, V.; Morris, M.G.; Davis, G.B.; Davis, F.D. User acceptance of information technology: Toward a unified view. MIS Q. 2003, 27, 425–478. [Google Scholar] [CrossRef]
  51. Turoń, K. Carsharing Vehicle Fleet Selection from the Frequent User’s Point of View. Energies 2022, 15, 6166. [Google Scholar] [CrossRef]
  52. Kubiczek, J.; Hadasik, B. Segmentation of Passenger Electric Cars Market in Poland. World Electr. Veh. J. 2021, 12, 23. [Google Scholar] [CrossRef]
  53. Grzelak, M.; Rykała, M. Modeling the Price of Electric Vehicles as an Element of Promotion of Environmental Safety and Climate Neutrality: Evidence from Poland. Energies 2021, 14, 8534. [Google Scholar] [CrossRef]
  54. Peng, X.; Dai, Y. Research on the assessment of classroom teaching quality with q-rung orthopair fuzzy information based on multiparametric similarity measure and combinative distance-based assessment. Int. J. Intell. Syst. 2019, 34, 1588–1630. [Google Scholar] [CrossRef]
  55. Sedgwick, P. Spearman’s rank correlation coefficient. BMJ 2014, 349, g7327. [Google Scholar] [CrossRef]
  56. Pamučar, D.; Ćirović, G. The selection of transport and handling resources in logistics centers using Multi-Attributive Border Approximation area Comparison (MABAC). Expert Syst. Appl. 2015, 42, 3016–3028. [Google Scholar] [CrossRef]
  57. Mufazzal, S.; Muzakkir, S. A new multi-criterion decision making (MCDM) method based on proximity indexed value for minimizing rank reversals. Comput. Ind. Eng. 2018, 119, 427–438. [Google Scholar] [CrossRef]
  58. Puška, A.; Božanić, D.; Mastilo, Z.; Pamučar, D. Extension of MEREC-CRADIS methods with double normalization-case study selection of electric cars. Soft Comput. 2023, 27, 7097–7113. [Google Scholar] [CrossRef]
  59. Liao, H.; Wu, X. DNMA: A double normalization-based multiple aggregation method for multi-expert multi-criteria decision making. Omega 2020, 94, 102058. [Google Scholar] [CrossRef]
  60. Saha, A.; Mishra, A.R.; Rani, P.; Hezam, I.M.; Cavallaro, F. A q-rung orthopair fuzzy fucom double normalization-based mul-ti-aggregation method for healthcare waste treatment method selection. Sustainability 2022, 14, 4171. [Google Scholar] [CrossRef]
  61. Budiman, E.; Hairah, U. Comparison of Linear and Vector Data Normalization Techniques in Decision Making for Learning Quota Assistance. J. Inf. Technol. Its Util. 2021, 4, 22–28. [Google Scholar] [CrossRef]
  62. Gupta, S.; Bandyopadhyay, G.; Biswas, S.; Mitra, A. An integrated framework for classification and selection of stocks for portfolio construction: Evidence from NSE, India. Decis. Mak. Appl. Manag. Eng. 2022, 6, 774–803. [Google Scholar] [CrossRef]
  63. Biswas, S.; Pamucar, D. A modified EDAS model for comparison of mobile wallet service providers in India. Financ. Innov. 2023, 9, 41. [Google Scholar] [CrossRef]
  64. Pamucar, D.; Žižović, M.; Biswas, S.; Božanić, D. A new logarithm methodology of additive weights (LMAW) for multi-criteria decision-making: Application in logistics. Facta Univ. Ser. Mech. Eng. 2021, 19, 361–380. [Google Scholar] [CrossRef]
  65. Puška, A.; Štilić, A.; Stojanović, I. Approach for multi-criteria ranking of Balkan countries based on the index of economic freedom. J. Decis. Anal. Intell. Comput. 2023, 3, 1–14. [Google Scholar] [CrossRef]
  66. Youssef, M.I.; Webster, B. A multi-criteria decision making approach to the new product development process in industry. Rep. Mech. Eng. 2022, 3, 83–93. [Google Scholar] [CrossRef]
  67. Biswas, S.; Joshi, N. A Performance based Ranking of Initial Public Offerings (IPOs) in India. J. Decis. Anal. Intell. Comput. 2023, 3, 15–32. [Google Scholar] [CrossRef]
  68. Pamučar, D.S.; Dimitrijević, S.R. Multiple-criteria model for optimal Anti Tank Ground missile weapon system procurement. Vojn. Glas. 2021, 69, 792–827. [Google Scholar] [CrossRef]
  69. Hooftman, N.; Oliveira, L.; Messagie, M.; Coosemans, T.; Van Mierlo, J. Environmental Analysis of Petrol, Diesel and Electric Passenger Cars in a Belgian Urban Setting. Energies 2016, 9, 84. [Google Scholar] [CrossRef]
  70. Nieuwenhuijsen, M.J. New urban models for more sustainable, liveable and healthier cities post covid19; reducing air pollution, noise and heat island effects and increasing green space and physical activity. Environ. Int. 2021, 157, 106850. [Google Scholar] [CrossRef]
  71. Russo, S.M.; Voegl, J.; Hirsch, P. A multi-method approach to design urban logistics hubs for cooperative use. Sustain. Cities Soc. 2021, 69, 102847. [Google Scholar] [CrossRef]
  72. Nour, M.; Chaves-Ávila, J.P.; Magdy, G.; Sánchez-Miralles, Á. Review of Positive and Negative Impacts of Electric Vehicles Charging on Electric Power Systems. Energies 2020, 13, 4675. [Google Scholar] [CrossRef]
  73. Helmers, E.; Marx, P. Electric cars: Technical characteristics and environmental impacts. Environ. Sci. Eur. 2012, 24, 14. [Google Scholar] [CrossRef]
  74. Ahmadi, P.; Cai, X.; Khanna, M. Multicriterion optimal electric drive vehicle selection based on lifecycle emission and lifecycle cost. Int. J. Energy Res. 2018, 42, 1496–1510. [Google Scholar] [CrossRef]
  75. Gelmanova, Z.S.; Zhabalova, G.G.; Sivyakova, G.A.; Lelikova, O.N.; Onishchenko, O.N.; Smailova, A.A.; Kamarova, S.N. Electric cars. Advantages and disadvantages. In Journal of Physics: Conference Series; IOP Publishing: Bristol, UK, 2018; Volume 1015, p. 052029. [Google Scholar]
  76. Liu, P.; Wang, P. Some q-Rung Orthopair Fuzzy Aggregation Operators and their Applications to Multiple-Attribute Decision Making. Int. J. Intell. Syst. 2018, 33, 259–280. [Google Scholar] [CrossRef]
  77. Weber, S. A general concept of fuzzy connectives, negations and implications based on t-norms and t-conorms. Fuzzy Sets Syst. 1983, 11, 115–134. [Google Scholar] [CrossRef]
Figure 1. Flowchart of the steps of the research methodology.
Figure 1. Flowchart of the steps of the research methodology.
Entropy 25 00905 g001
Figure 2. Results of the SA.
Figure 2. Results of the SA.
Entropy 25 00905 g002
Table 1. List of technical attributes (i.e., criteria) for comparison of the EVs.
Table 1. List of technical attributes (i.e., criteria) for comparison of the EVs.
S/LTechnical AttributeUOMEffect Direction References
TA1Max TorqueNewton-Meters (Nm) @rpm(+)[8,15,17]
TA2Max PowerBrake Horsepower (bhp) @rpm(+)[15,17,51]
TA3Boot Space(Liters)(+)[14,17]
TA4Battery Capacity (KWh)(+)[12,17,19]
TA5Range(km)(+)[10,14,17,25]
TA6Acceleration(sec)(+)[12,17,25]
TA7Wheel Base(mm)(+)[18,52]
TA8Wheel Size(Inch)(+)[14,52]
TA9No. of AirbagsNo(+)[14,22]
TA10Battery Warranty(Years) (+)[18,51]
TA11Seating CapacityNo(+)[15,17]
TA12No. of DoorsNo(+)[51,52,53]
TA13Price (Cr)Rs. Cr.(−)[12,14,17]
Table 2. List of factors (i.e., criteria) that influence customers’ choice of EV.
Table 2. List of factors (i.e., criteria) that influence customers’ choice of EV.
S/LUser-Centric CriteriaEffect Direction References
UA1Mileage (+)[14]
UA2User Friendliness of the Technology(+)[50]
UA3Compatibility with other Technologies(+)[15]
UA4Features(+)[14,22]
UA5Comfort during the Ride(+)[50]
UA6Aesthetics(+)[14,15]
UA7Brand Image(+)[15]
UA8Ease of Maintenance(+)[19]
UA9After Sales Support (+)[50]
UA10Safety(+)[16]
UA11Environment Friendliness(+)[15,16]
UA12Electricity Consumption(−)[16,26]
UA13Costing(−)[16,17,19,22]
Table 3. Five-point qROF linguistic scale.
Table 3. Five-point qROF linguistic scale.
Linguistic DescriptionCodeµϑ
Very LowVL0.250.85
LowL0.400.70
ModerateM0.550.55
HighH0.700.40
Very HighVH0.850.25
Table 4. Normalized decision matrix (technical attributes).
Table 4. Normalized decision matrix (technical attributes).
ModelTA1TA2TA3TA4TA5TA6TA7TA8TA9TA10TA11TA12TA13
A10.01820.03000.04320.04320.15800.12420.16960.09940.04970.30850.30770.30940.2483
A20.06870.06370.11680.10060.24320.25660.18740.16120.04970.30850.30770.30940.2417
A30.06680.05670.11680.10060.15590.29270.18740.16120.04970.30850.30770.30940.2439
A40.35470.36880.21720.33500.32430.03200.31630.25390.33280.30850.30770.30940.1095
A50.22100.19440.15960.23120.23000.09210.03410.25390.25190.30850.30770.30940.2149
A60.20060.15350.26540.22920.28720.03600.26020.25390.29240.30850.30770.30940.2101
A70.13560.16080.19710.25180.31620.12420.25220.25390.29240.30850.30770.21420.2046
A80.21730.23460.18110.28490.23140.06000.26020.31570.29240.30850.30770.30940.1142
A90.07980.08010.18240.13480.26000.23660.20240.19210.21150.30850.30770.30940.2378
A100.07610.08370.02380.07310.12660.18840.18680.19210.09010.30850.21280.30940.2185
A110.23440.19040.32160.27300.26630.08810.27650.22300.21150.30850.30770.30940.1665
A120.20990.15410.21720.20690.21630.14030.27830.31570.21150.30850.30770.30940.1709
A130.04270.04010.27080.20930.22790.21650.24210.19210.13060.30850.30770.30940.2344
A140.28420.31180.32430.28490.24600.02800.26070.28480.21150.30850.30770.21420.1190
A150.20990.25470.32430.28490.24810.06000.26070.28480.25190.30850.30770.21420.1329
A160.22250.14320.32430.29050.23240.12420.26530.28480.29240.30850.30770.30940.1746
A170.00920.00320.08330.01180.07770.14430.09930.03760.04970.02190.02310.02380.2525
A180.25820.19440.21720.23820.26140.10020.25530.22300.33280.30850.30770.30940.1830
A190.12260.06020.24270.09610.25370.21250.20590.19210.21150.30850.30770.30940.2382
A200.00960.01390.22390.04670.01480.34490.21130.09940.00920.02190.30770.21420.2490
Table 5. Weights of the technical attributes.
Table 5. Weights of the technical attributes.
CriterionEjφ (k/k + 1)w (k/k + 1)w (k/k + 2)w
TA112.31801.01321.01321.03670.08914
TA122.28771.02321.02321.06550.08798
TA102.23581.04131.04131.06130.08598
TA72.14721.01921.01921.02090.08257
TA52.10671.00161.00161.00290.08101
TA82.10331.00131.00131.04910.08088
TA132.10071.04781.04781.11350.08078
TA32.00481.06271.06271.06680.07709
TA41.88651.00381.00381.11790.07254
TA91.87941.11361.11361.13100.07227
TA61.68761.01561.01561.06450.06489
TA11.66171.04821.0482 0.06390
TA21.5853 0.06096
DFC0.00002 Σ1.0000
Table 6. Weighted normalized decision matrix (technical attributes).
Table 6. Weighted normalized decision matrix (technical attributes).
S/LTA1TA2TA3TA4TA5TA6TA7TA8TA9TA10TA11TA12TA13
A10.00120.00180.00330.00310.01280.00810.01400.00800.00360.02650.02740.02720.0201
A20.00440.00390.00900.00730.01970.01670.01550.01300.00360.02650.02740.02720.0195
A30.00430.00350.00900.00730.01260.01900.01550.01300.00360.02650.02740.02720.0197
A40.02270.02250.01670.02430.02630.00210.02610.02050.02410.02650.02740.02720.0088
A50.01410.01180.01230.01680.01860.00600.00280.02050.01820.02650.02740.02720.0174
A60.01280.00940.02050.01660.02330.00230.02150.02050.02110.02650.02740.02720.0170
A70.00870.00980.01520.01830.02560.00810.02080.02050.02110.02650.02740.01880.0165
A80.01390.01430.01400.02070.01870.00390.02150.02550.02110.02650.02740.02720.0092
A90.00510.00490.01410.00980.02110.01540.01670.01550.01530.02650.02740.02720.0192
A100.00490.00510.00180.00530.01030.01220.01540.01550.00650.02650.01900.02720.0177
A110.01500.01160.02480.01980.02160.00570.02280.01800.01530.02650.02740.02720.0135
A120.01340.00940.01670.01500.01750.00910.02300.02550.01530.02650.02740.02720.0138
A130.00270.00240.02090.01520.01850.01410.02000.01550.00940.02650.02740.02720.0189
A140.01820.01900.02500.02070.01990.00180.02150.02300.01530.02650.02740.01880.0096
A150.01340.01550.02500.02070.02010.00390.02150.02300.01820.02650.02740.01880.0107
A160.01420.00870.02500.02110.01880.00810.02190.02300.02110.02650.02740.02720.0141
A170.00060.00020.00640.00090.00630.00940.00820.00300.00360.00190.00210.00210.0204
A180.01650.01180.01670.01730.02120.00650.02110.01800.02410.02650.02740.02720.0148
A190.00780.00370.01870.00700.02060.01380.01700.01550.01530.02650.02740.02720.0192
A200.00060.00080.01730.00340.00120.02240.01740.00800.00070.00190.02740.01880.0201
Table 7. Ranking of the EVs (technical attributes).
Table 7. Ranking of the EVs (technical attributes).
ModelPiLiSiRankModelPiLiSiRank
A10.13710.02010.511918A110.23580.01350.60165
A20.17420.01950.557115A120.22620.01380.59317
A30.16890.01970.551416A130.19990.01890.584711
A40.26640.00880.61022A140.23720.00960.585110
A50.20240.01740.581613A150.23420.01070.58758
A60.22920.01700.60903A160.24310.01410.61181
A70.22090.01650.59866A170.04460.02040.354020
A80.23480.00920.580614A180.23440.01480.60574
A90.19890.01920.584612A190.20050.01920.58659
A100.14980.01770.519917A200.12000.02010.488219
Table 8. qROF decision matrix (aggregated response).
Table 8. qROF decision matrix (aggregated response).
ModelUA1UA2UA3UA4UA5UA6UA7
A10.31670.74140.85000.24940.70000.39580.55000.53550.40000.66400.25000.77740.70000.3958
A20.50990.57770.70000.39580.55000.53550.55000.53550.40000.66400.46160.62080.70000.3958
A30.25000.77740.76270.34020.65890.43920.55000.53550.55000.53550.50990.57770.85000.2494
A40.85000.24940.61010.48590.81150.29150.70000.39580.81150.29150.70000.39580.85000.2494
A50.55000.53550.40000.66400.40000.66400.55000.53550.78710.32510.40000.66400.70000.3958
A60.85000.24940.40000.66400.31670.74140.40000.66400.61010.48590.70000.39580.55000.5355
A70.85000.24940.55000.53550.81150.29150.85000.24940.70000.39580.70000.39580.85000.2494
A80.50990.57770.55000.53550.70000.39580.85000.24940.85000.24940.65890.43920.85000.2494
A90.61010.48590.25000.77740.40000.66400.55000.53550.55000.53550.61010.48590.50990.5777
A100.25000.77740.25000.77740.31670.74140.55000.53550.55000.53550.40000.66400.61010.4859
A110.70000.39580.70000.39580.76270.34020.55000.53550.70000.39580.55000.53550.85000.2494
A120.50990.57770.85000.24940.81150.29150.70000.39580.85000.24940.70000.39580.70000.3958
A130.46160.62080.70000.39580.70000.39580.55000.53550.70000.39580.70000.39580.40000.6640
A140.70000.39580.55000.53550.55000.53550.70000.39580.70000.39580.70000.39580.85000.2494
A150.70000.39580.70000.39580.55000.53550.70000.39580.70000.39580.70000.39580.70000.3958
A160.61010.48590.40000.66400.40000.66400.70000.39580.40000.66400.76270.34020.70000.3958
A170.25000.77740.31670.74140.55000.53550.55000.53550.25000.77740.50990.57770.55000.5355
A180.70000.39580.50990.57770.85000.24940.70000.39580.70000.39580.85000.24940.85000.2494
A190.70000.39580.85000.24940.70000.39580.25000.77740.25000.77740.40000.66400.70000.3958
A200.25000.77740.70000.39580.55000.53550.25000.77740.55000.53550.55000.53550.70000.3958
ModelUA8UA9UA10UA11UA12UA13
A10.25000.77740.40000.66400.25000.77740.55000.53550.25000.77740.25000.7774
A20.25000.77740.46160.62080.40000.66400.50990.57770.25000.77740.40000.6640
A30.40000.66400.50990.57770.25000.77740.55000.53550.25000.77740.54340.5682
A40.31670.74140.40000.66400.81150.29150.70000.39580.55000.53550.81150.2915
A50.65890.43920.70000.39580.70000.39580.40000.66400.40000.66400.40000.6640
A60.76270.34020.70000.39580.70000.39580.61010.48590.55000.53550.40000.6640
A70.55000.53550.55000.53550.70000.39580.55000.53550.70000.39580.50990.5777
A80.25000.77740.31670.74140.70000.39580.70000.39580.55000.53550.81150.2915
A90.70000.39580.50990.57770.55000.53550.85000.24940.40000.66400.25000.7774
A100.70000.39580.61010.48590.46160.62080.70000.39580.40000.66400.40000.6640
A110.25000.77740.25000.77740.50990.57770.40000.66400.85000.24940.70000.3958
A120.50990.57770.55000.53550.55000.53550.55000.53550.55000.53550.70000.3958
A130.61010.48590.70000.39580.40000.66400.70000.39580.46160.62080.25000.7774
A140.55000.53550.55000.53550.55000.53550.55000.53550.50990.57770.85000.2494
A150.40000.66400.55000.53550.70000.39580.25000.77740.61010.48590.85000.2494
A160.55000.53550.55000.53550.76270.34020.40000.66400.55000.53550.70000.3958
A170.55000.53550.70000.39580.25000.77740.55000.53550.40000.66400.25000.7774
A180.25000.77740.25000.77740.85000.24940.76270.34020.55000.53550.76270.3402
A190.85000.24940.85000.24940.55000.53550.31670.74140.25000.77740.46160.6208
A200.85000.24940.85000.24940.25000.77740.40000.66400.25000.77740.25000.7774
Table 9. Score-value-based decision matrix (user opinions).
Table 9. Score-value-based decision matrix (user opinions).
ModelUA1UA2UA3UA4UA5UA6UA7UA8UA9UA10UA11UA12UA13
A10.05610.56230.38100.23840.12130.02140.38100.02140.12130.02140.23840.02140.0214
A20.20240.38100.23840.23840.12130.16330.38100.02140.16330.12130.20240.02140.1213
A30.02140.45050.33780.23840.23840.20240.56230.12130.20240.02140.23840.02140.2229
A40.56230.29040.51070.38100.51070.38100.56230.05610.12130.51070.38100.23840.5107
A50.23840.12130.12130.23840.47890.12130.38100.33780.38100.38100.12130.12130.1213
A60.56230.12130.05610.12130.29040.38100.23840.45050.38100.38100.29040.23840.1213
A70.56230.23840.51070.56230.38100.38100.56230.23840.23840.38100.23840.38100.2024
A80.20240.23840.38100.56230.56230.33780.56230.02140.05610.38100.38100.23840.5107
A90.29040.02140.12130.23840.23840.29040.20240.38100.20240.23840.56230.12130.0214
A100.02140.02140.05610.23840.23840.12130.29040.38100.29040.16330.38100.12130.1213
A110.38100.38100.45050.23840.38100.23840.56230.02140.02140.20240.12130.56230.3810
A120.20240.56230.51070.38100.56230.38100.38100.20240.23840.23840.23840.23840.3810
A130.16330.38100.38100.23840.38100.38100.12130.29040.38100.12130.38100.16330.0214
A140.38100.23840.23840.38100.38100.38100.56230.23840.23840.23840.23840.20240.5623
A150.38100.38100.23840.38100.38100.38100.38100.12130.23840.38100.02140.29040.5623
A160.29040.12130.12130.38100.12130.45050.38100.23840.23840.45050.12130.23840.3810
A170.02140.05610.23840.23840.02140.20240.23840.23840.38100.02140.23840.12130.0214
A180.38100.20240.56230.38100.38100.56230.56230.02140.02140.56230.45050.23840.4505
A190.38100.56230.38100.02140.02140.12130.38100.56230.56230.23840.05610.02140.1633
A200.02140.38100.23840.02140.23840.23840.38100.56230.56230.02140.12130.02140.0214
Table 10. Criteria weights (user opinions).
Table 10. Criteria weights (user opinions).
CriteriaEjφ (k/k + 1)w (k/k + 1)w (k/k + 2)w
UA122.21461.08061.08061.08810.0944
UA132.04941.00691.00691.09930.0873
UA72.03531.09171.09171.11050.0867
UA61.86431.01721.01721.02350.0794
UA41.83281.00621.00621.02940.0781
UA51.82151.02301.02301.04530.0776
UA31.78051.02171.02171.02520.0759
UA111.74271.00341.00341.03050.0743
UA21.73671.02701.02701.07340.0740
UA91.69101.04521.04521.04550.0721
UA101.61801.00031.00031.10460.0689
UA11.61741.10421.1042 0.0689
UA81.4648 0.0624
DFC0.00003 Σ1.0000
Table 11. Rankings of the EVs (user opinions).
Table 11. Rankings of the EVs (user opinions).
ModelPiLiSiRankModelPiLiSiRank
A10.09420.04630.522017A110.13570.02640.530916
A20.09700.04380.520618A120.17650.03300.60164
A30.11910.04130.548213A130.14030.04340.58297
A40.19570.02970.61482A140.15930.02920.56999
A50.12670.04180.560211A150.14590.02740.547514
A60.14010.03940.57278A160.12770.03300.538915
A70.19620.03450.62871A170.07880.04420.491120
A80.17010.02970.58485A180.18870.03120.61113
A90.11890.04420.555212A190.14160.04270.58316
A100.09260.04180.508619A200.12030.04630.561910
Table 12. Aggregated final rankings of the EVs (technical performance and user opinions).
Table 12. Aggregated final rankings of the EVs (technical performance and user opinions).
ModelSi ModelSi
TechnicalUserFinalRankTechnicalUserFinalRank
A10.51190.52200.258518A110.60160.53090.283114
A20.55710.52060.269416A120.59310.60160.29874
A30.55140.54820.274915A130.58470.58290.29197
A40.61020.61480.30622A140.58510.56990.28889
A50.58160.56020.285511A150.58750.54750.283813
A60.60900.57270.29545A160.61180.53890.287710
A70.59860.62870.30681A170.35400.49110.211320
A80.58060.58480.29138A180.60570.61110.30423
A90.58460.55520.285012A190.58650.58310.29246
A100.51990.50860.257119A200.48820.56190.262517
Table 13. SRC test-I.
Table 13. SRC test-I.
Method
Coefficient Rank (User Opinions)
Spearman’s rhoRank (Technical Attributes)0.528 *
Sig. (2-tailed) 0.017
* Correlation is significant at the 0.05 level (2-tailed).
Table 14. SRC test-II.
Table 14. SRC test-II.
Method
Coefficient MABACPIVCRADIS
Spearman’s rhoAROMAN0.928 **0.905 **0.926 **
** Correlation is significant at the 0.01 level (2-tailed).
Table 15. Experimental results of the SA.
Table 15. Experimental results of the SA.
Parameter Values
Caseqλβτζ
Initial30.80.50.50.5
Exp. 110.80.50.50.5
Exp. 250.80.50.50.5
Exp. 3100.80.50.50.5
Exp. 430.90.50.50.5
Exp. 530.40.50.50.5
Exp. 630.80.30.50.5
Exp. 730.80.80.50.5
Exp. 830.80.50.90.5
Exp. 930.80.50.20.5
Exp. 1030.80.50.50.4
Exp. 1130.80.50.50.8
Disclaimer/Publisher’s Note: The statements, opinions and data contained in all publications are solely those of the individual author(s) and contributor(s) and not of MDPI and/or the editor(s). MDPI and/or the editor(s) disclaim responsibility for any injury to people or property resulting from any ideas, methods, instructions or products referred to in the content.

Share and Cite

MDPI and ACS Style

Biswas, S.; Sanyal, A.; Božanić, D.; Kar, S.; Milić, A.; Puška, A. A Multicriteria-Based Comparison of Electric Vehicles Using q-Rung Orthopair Fuzzy Numbers. Entropy 2023, 25, 905. https://doi.org/10.3390/e25060905

AMA Style

Biswas S, Sanyal A, Božanić D, Kar S, Milić A, Puška A. A Multicriteria-Based Comparison of Electric Vehicles Using q-Rung Orthopair Fuzzy Numbers. Entropy. 2023; 25(6):905. https://doi.org/10.3390/e25060905

Chicago/Turabian Style

Biswas, Sanjib, Aparajita Sanyal, Darko Božanić, Samarjit Kar, Aleksandar Milić, and Adis Puška. 2023. "A Multicriteria-Based Comparison of Electric Vehicles Using q-Rung Orthopair Fuzzy Numbers" Entropy 25, no. 6: 905. https://doi.org/10.3390/e25060905

APA Style

Biswas, S., Sanyal, A., Božanić, D., Kar, S., Milić, A., & Puška, A. (2023). A Multicriteria-Based Comparison of Electric Vehicles Using q-Rung Orthopair Fuzzy Numbers. Entropy, 25(6), 905. https://doi.org/10.3390/e25060905

Note that from the first issue of 2016, this journal uses article numbers instead of page numbers. See further details here.

Article Metrics

Back to TopTop