A Hybrid Parallel Balanced Phasmatodea Population Evolution Algorithm and Its Application in Workshop Material Scheduling
Abstract
1. Introduction
- In this paper, we combined the hybrid method and grouped-parallel strategy and apply both of them to the study of PPE for the first time, and on this basis, we proposed the hybrid parallel balanced phasmatodea population evolution algorithm (HP_PPE), which significantly improves the optimization ability of the original phasmatodea population evolution algorithm.
- Secondly, the newly proposed algorithm is applied to the AGV workshop material schedule for the first time, which expands the application scenario of HP_PPE in the workshop production scenario.
2. Related Work
2.1. Phasmatodea Population Evolution Algorithm (PPE)
2.2. Equilibrium Optimization Algorithm (EO)
2.3. AGV Workshop Material Scheduling
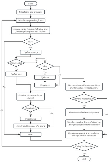
3. Hybrid Parallel Balancing Phasmatodea Algorithm
3.1. Hybrid Improvement Strategy
3.2. Parallel Communication Strategy
3.3. Implementation of Hybrid Parallel Improvement Strategy
3.3.1. Initialization
3.3.2. Construction of a Balanced Pool
3.3.3. Inter-Group Communication
| Algorithm 1: HP_PPE |
| 1. Initialize Np populations; 2. Initialize ev, p, k and a; 3. Group and initialize the position of the each group of populations randomly; |
| 4. Calculate fitness f (x), set the global optimal solution gbest and Ho; 5. for t = 2 to Maxgen do 6. for g = 1 to groups do 7. for i = 1 to num_pop/groups do 8. Update each x to newx; 9. Calculate new fitness f (newx), 10. update gbest and Ho; 11. Update ai and pi; 12. if f (newx) ≤ f (x) then 13. update x, x = newx, update f (x); 14. Update evi; 15. if f (newx) > f (x) then 16. if rd < pi then 17. Update x, x = newx, update f(x); 18. Update evi; 19. Randomly choose a solution xj, (j ≠ i); 20. if dist(xj, xi) < G then 21. Update pi, update evi; 22. if pi ≤ 0 or ai ≤ 0 or ai > 4 then 23. Eliminate xi and replace it; 24. find the equilibrium candidate populations of each group; 25. end for 26. end for 27. for g = 1 to groups do 28. Compare, find the equilibrium candidate populations of global |
| 29. and global optional value; 30. end for 31. Calculate the a2 32. if rem(iter,20) = 0 then 33. for g = 1 to groups do 34. each group is sorted according to the fitness value; 35. if iter <= 1/3Max_iter 36. use communication strategy one for half of the 37. populations in each group; 38. else iter > 1/3Max_iter 39. use communication strategy two for half of the 40. populations in each groups; 41. end if 42. end for 43. for g = 1 to groups do 44. for i = 1 to num_pop/groups do 45. Calculate the fitness value for each population after 46. the communication; 47. find the equilibrium candidate populations of each group 48. after the communication; 49. end for 50. end for 51. for g = 1 to groups do 52. Compare, find the equilibrium candidate populations of 53. global after the communication; 54. end for 55. end if 56. The optimal comparison between each population in each group, 57. and the individual population so far was conducted to select 58. the population with good fitness; 59. for g = 1 to groups do 60. Structural Equilibrium pool. 61. for i = 1 to num_pop/groups do 62. Update each population; 63. end for 64. end for 65. end for |
4. Experimental Analysis of HP_PPE
4.1. Benchmark Functions
4.2. Comparison with Other Standard Algorithms
- For the two comparative experiments in this section, the evaluation time of all algorithms is set as 20,000 times.
- The population size of all algorithms is set as 20.
- The dimension in Table 1 is set as 10.
- The dimension in Table 2 is set as 30.
- The independent running times of each algorithm on different functions is set as 30.
4.3. Convergence Analysis
4.4. Comparison with Parallel Algorithms
5. Applied to AGV Workshop Material Scheduling
5.1. Construction of AGV Workshop Material Scheduling Model
5.2. Experiment and Result Analysis
6. Conclusions
Author Contributions
Funding
Institutional Review Board Statement
Data Availability Statement
Conflicts of Interest
References
- Knypiński, K. Performance analysis of selected metaheuristic optimization algorithms applied in the solution of an unconstrained task. COMPEL-Int. J. Comput. Math. Electr. Electron. Eng. 2022, 41, 1271–1284. [Google Scholar] [CrossRef]
- Venkateswararao, B.; Devarapalli, R.; Márquez, F.P.G. Hybrid Approach with Combining Cuck-oo-Search and Grey-Wolf Optimizer for Solving Optimal Power Flow Problems. J. Electr. Eng. Technol. 2022, 18, 1637–1653. [Google Scholar] [CrossRef]
- Shehab, M.; Khader, A.T.; Al-Betar, M.A. A survey on applications and variants of the cuckoo search algorithm. Appl. Soft Comput. 2017, 61, 1041–1059. [Google Scholar] [CrossRef]
- Sağ, T.; Mehmet, Ç. Color image segmentation based on multiobjective artificial bee colony optimization. Appl. Soft Comput. 2015, 34, 389–401. [Google Scholar] [CrossRef]
- Dervis, K. Artificial bee colony algorithm. Scholarpedia 2010, 5, 6915. [Google Scholar]
- Rao, B.V.; Devarapalli, R.; Malik, H.; Bali, S.K.; Márquez, F.P.G.; Chiranjeevi, T. Wind integrated power system to reduce emission: An application of Bat algorithm. J. Intell. Fuzzy Syst. 2022, 42, 1041–1049. [Google Scholar] [CrossRef]
- Devarapalli, R.; Sinha, N.K.; Rao, B.V.; Knypinski, Ł.; Lakshmi, N.J.N.; Márquez, F.P.G. Allocation of real power generation based on computing over all generation cost: An approach of Salp Swarm Algorithm. Arch. Electr. Eng. 2021, 70, 337–349. [Google Scholar]
- Goel, S. Pigeon optimization algorithm: A novel approach for solving optimization problems. In Proceedings of the 2014 International Conference on Data Mining and Intelligent Computing (ICDMIC), Delhi, India, 5–6 September 2014. [Google Scholar] [CrossRef]
- Hu, X.-M.; Zhang, J.; Chen, H. Optimal Vaccine Distribution Strategy for Different Age Groups of Population: A Differential Evolution Algorithm Approach. Math. Probl. Eng. 2014, 2014, 1–7. [Google Scholar] [CrossRef]
- Qin, A.K.; Huang, V.L.; Suganthan, P.N. Differential Evolution Algorithm With Strategy Adaptation for Global Numerical Optimization. IEEE Trans. Evol. Comput. 2008, 13, 398–417. [Google Scholar] [CrossRef]
- Ezugwu, A.E.; Prayogo, D. Symbiotic organisms search algorithm: Theory, recent advances and applications. Expert Syst. Appl. 2019, 119, 184–209. [Google Scholar] [CrossRef]
- Meng, Z.; Pan, J.-S.; Xu, H. QUasi-Affine TRansformation Evolutionary (QUATRE) algorithm: A cooperative swarm based algorithm for global optimization. Knowl. -Based Syst. 2016, 109, 104–121. [Google Scholar] [CrossRef]
- Mahfoud, S.W.; Goldberg, D.E. Parallel recombinative simulated annealing: A genetic algorithm. Parallel Comput. 1995, 21, 1–28. [Google Scholar] [CrossRef]
- Abramson, D.; Abela, J. A Parallel Genetic Algorithm for Solving the School Timetabling Problem; Division of Information Technology, CSIRO: Canberra, Australia, 1991; pp. 1–11. [Google Scholar]
- Van Breedam, A. Improvement heuristics for the Vehicle Routing Problem based on simulated annealing. Eur. J. Oper. Res. 1995, 86, 480–490. [Google Scholar] [CrossRef]
- Chiang, W.-C.; Russell, R.A. Simulated annealing metaheuristics for the vehicle routing problem with time windows. Ann. Oper. Res. 1996, 63, 3–27. [Google Scholar] [CrossRef]
- Rashedi, E.; Nezamabadi-Pour, H.; Saryazdi, S. GSA: A Gravitational Search Algorithm. Inf. Sci. 2009, 179, 2232–2248. [Google Scholar] [CrossRef]
- Kaveh, A.; Talatahari, S. A novel heuristic optimization method: Charged system search. Acta Mech. 2010, 213, 267–289. [Google Scholar] [CrossRef]
- Faramarzi, A.; Heidarinejad, M.; Stephens, B.; Mirjalili, S. Equilibrium optimizer: A novel optimization algorithm. Knowl. -Based Syst. 2019, 191, 105190. [Google Scholar] [CrossRef]
- Menesy, A.S.; Sultan, H.M.; Kamel, S. Extracting Model Parameters of Proton Exchange Membrane Fuel Cell Using Equilibrium Optimizer Algorithm. In Proceedings of the 2020 International Youth Conference on Radio Electronics, Electrical and Power Engineering (REEPE), Moscow, Russia, 12–14 March 2020; pp. 1–7. [Google Scholar] [CrossRef]
- Song, P.-C.; Chu, S.-C.; Pan, J.-S.; Yang, H. Simplified Phasmatodea population evolution algorithm for optimization. Complex Intell. Syst. 2022, 8, 2749–2767. [Google Scholar] [CrossRef]
- Chu, S.C.; Xue, X.; Pan, J.S.; Wu, X. Optimizing ontology alignment in vector space. J. Internet Technol. 2020, 21, 15–22. [Google Scholar]
- Poli, R.; Kennedy, J.; Blackwell, T. Particle swarm optimization. Swarm Intell. 2007, 1, 33–57. [Google Scholar] [CrossRef]
- Wang, H.; Liang, M.; Sun, C.; Zhang, G.; Xie, L. Multiple-strategy learning particle swarm optimization for large-scale opti-mization problems. Complex Intell. Syst. 2021, 7, 1–16. [Google Scholar] [CrossRef]
- Qin, S.; Sun, C.; Zhang, G.; He, X.; Tan, Y. A modified particle swarm optimization based on decomposition with different ideal points for many-objective optimization problems. Complex Intell. Syst. 2020, 6, 263–274. [Google Scholar] [CrossRef]
- Dorigo, M.; Maniezzo, V.; Colorni, A. Ant system: Optimization by a colony of cooperating agents. IEEE Trans. Syst. Man Cybern. Part B Cybern. 1996, 26, 29–41. [Google Scholar] [CrossRef]
- Fu, Z.; Hu, P.; Li, W.; Pan, J.-S.; Chu, S.-C. Parallel Equilibrium Optimizer Algorithm and its application in Capacitated Vehicle Routing Problem. Intell. Autom. Soft Comput. 2021, 27, 233–247. [Google Scholar] [CrossRef]
- Yi, Z.; Hongda, Y.; Mengdi, S.; Yong, X. Hybrid Swarming Algorithm with Van Der Waals Force. Front. Bioeng. Biotechnol. 2022, 10, 1–6. [Google Scholar] [CrossRef]
- Cetinbas, I.; Tamyurek, B.; Demirtas, M. The Hybrid Harris Hawks Optimizer-Arithmetic Optimization Algorithm: A New Hybrid Algorithm for Sizing Optimization and Design of Microgrids. IEEE Access 2022, 10, 19254–19283. [Google Scholar] [CrossRef]
- Liu, Y.; Dai, J.; Zhao, S.; Zhang, J.; Shang, W.; Li, T.; Zheng, Y.; Lan, T.; Wang, Z. Optimization of five-parameter BRDF model based on hybrid GA-PSO algorithm. Optik 2020, 219, 164978. [Google Scholar] [CrossRef]
- Jin, J.; Zhang, X.H. Multi agv scheduling problem in automated container terminal. J. Mar. Sci. Technol. 2016, 24, 5. Available online: https://jmstt.ntou.edu.tw/journal/vol24/iss1/5 (accessed on 10 December 2022).
- Le-Anh, T.; De Koster, M. A review of design and control of automated guided vehicle systems. Eur. J. Oper. Res. 2006, 171, 1–23. [Google Scholar] [CrossRef]
- Wang, F.; Zhang, Y.; Su, Z. A novel scheduling method for automated guided vehicles in workshop environments. Int. J. Adv. Robot. Syst. 2019, 16. [Google Scholar] [CrossRef]
- Wu, G.; Mallipeddi, R.; Suganthan, P.N. Problem Definitions and Evaluation Criteria for the CEC 2017 Competition on Constrained Real-Parameter Optimization; Technical Report; National University of Defense Technology: Changsha, China; Kyungpook National University: Daegu, Republic of Korea; Nanyang Technological University: Singapore, 2017. [Google Scholar]
- Pan, J.-S.; Song, P.-C.; Chu, S.-C.; Peng, Y.-J. Improved Compact Cuckoo Search Algorithm Applied to Location of Drone Logistics Hub. Mathematics 2020, 8, 333. [Google Scholar] [CrossRef]
- Abdulwahab, H.A.; Noraziah, A.; Alsewari, A.A.; Salih, S.Q. An Enhanced Version of Black Hole Algorithm via Levy Flight for Optimization and Data Clustering Problems. IEEE Access 2019, 7, 142085–142096. [Google Scholar] [CrossRef]
- Hatamlou, A. Black hole: A new heuristic optimization approach for data clustering. Inf. Sci. 2013, 222, 175–184. [Google Scholar] [CrossRef]
- Mirjalili, S.; Lewis, A. The whale optimization algorithm. Adv. Eng. Softw. 2016, 95, 51–67. [Google Scholar] [CrossRef]
- Zhan, Z.H.; Zhang, J.; Li, Y.; Chung, H.S.H. Adaptive particle swarm optimization. IEEE Trans. Syst. Man Cybern. Part B 2009, 39, 1362–1381. [Google Scholar] [CrossRef]
- Derrac, J.; García, S.; Molina, D.; Herrera, F. A practical tutorial on the use of nonparametric statistical tests as a methodology for comparing evolutionary and swarm intelligence algorithms. Swarm Evol. Comput. 2011, 1, 3–18. [Google Scholar] [CrossRef]
- Lalwani, S.; Sharma, H.; Satapathy, S.C.; Deep, K.; Bansal, J.C. A Survey on Parallel Particle Swarm Optimization Algorithms. Arab. J. Sci. Eng. 2019, 44, 2899–2923. [Google Scholar] [CrossRef]
- Chai, Q.-W.; Chu, S.-C.; Pan, J.-S.; Hu, P.; Zheng, W.-M. A parallel WOA with two communication strategies applied in DV-Hop localization method. EURASIP J. Wirel. Commun. Netw. 2020, 2020, 50. [Google Scholar] [CrossRef]
- Yang, Q.; Chu, S.-C.; Pan, J.-S.; Chen, C.-M. Sine Cosine Algorithm with Multigroup and Multistrategy for Solving CVRP. Math. Probl. Eng. 2020, 2020, 8184254. [Google Scholar] [CrossRef]








| No. | Type | Functions |
|---|---|---|
| F1 | Unimodal Functions | Shifted and Rotated Bent Cigar Function |
| F2 | Shifted and Rotated Sum of Different Power Function * | |
| F3 | Shifted and Rotated Zakharov Function | |
| F4 | Simple Multimodal Functions | Shifted and Rotated Rosenbrock’s Function |
| F5 | Shifted and Rotated Rastrigin’s Function | |
| F6 | Shifted and Rotated Expanded Scaffer’s F6 Function | |
| F7 | Shifted and Rotated Lunacek Bi_Rastrigin Function | |
| F8 | Shifted and Rotated Non-Continuous Rastrigin’s Function | |
| F9 | Shifted and Rotated Levy Function | |
| F10 | Shifted and Rotated Schwefel’s Function | |
| F11 | Hybrid Functions | Hybrid Function 1 (N = 3) |
| F12 | Hybrid Function 2 (N = 3) | |
| F13 | Hybrid Function 3 (N = 3) | |
| F14 | Hybrid Function 4 (N = 4) | |
| F15 | Hybrid Function 5 (N = 4) | |
| F16 | Hybrid Function 6 (N = 4) | |
| F17 | Hybrid Function 6 (N = 5) | |
| F18 | Hybrid Function 6 (N = 5) | |
| F19 | Hybrid Function 6 (N = 5) | |
| F20 | Hybrid Function 6 (N = 6) | |
| F21 | Composition Functions | Composition Function 1 (N = 3) |
| F22 | Composition Function 2 (N = 3) | |
| F23 | Composition Function 3 (N = 4) | |
| F24 | Composition Function 4 (N = 4) | |
| F25 | Composition Function 5 (N = 5) | |
| F26 | Composition Function 6 (N = 5) | |
| F27 | Composition Function 7 (N = 6) | |
| F28 | Composition Function 8 (N = 6) | |
| F29 | Composition Function 9 (N = 3) | |
| F30 | Composition Function 10 (N = 3) |
| F(x) | APSO | WOA | BH | EBH | CCS | PPE | HP_PPE | ||||||
|---|---|---|---|---|---|---|---|---|---|---|---|---|---|
| F1 | 2.5780 × 10³ | > | 6.2338 × 106 | < | 5.3197 × 108 | < | 4.8922 × 103 | > | 1.5447 × 104 | > | 5.5384 × 103 | > | 6.6144 × 104 |
| F2 | 200.0024 | > | 5.0351 × 105 | < | 1.0925 × 107 | < | 233.4492 | < | 2.4830 × 103 | < | 210.3234 | > | 221.7403 |
| F3 | 300.0551 | > | 2.7675 × 103 | < | 2.9433 × 103 | < | 300.0000 | > | 410.6009 | < | 300.0253 | > | 304.1250 |
| F4 | 401.9578 | > | 434.0236 | < | 458.8530 | < | 405.0587 | < | 411.3768 | < | 407.0841 | < | 404.6802 |
| F5 | 556.9483 | < | 559.3323 | < | 550.4430 | < | 536.8469 | < | 546.8702 | < | 529.8673 | > | 530.7990 |
| F6 | 607.7350 | < | 635.5455 | < | 630.7529 | < | 623.7923 | < | 631.1905 | < | 602.5282 | < | 601.6631 |
| F7 | 743.5262 | < | 784.6253 | < | 759.5797 | < | 760.6150 | < | 803.7964 | < | 727.5505 | < | 726.1186 |
| F8 | 846.2986 | < | 843.1856 | < | 831.9381 | < | 831.7152 | < | 833.7346 | < | 819.1048 | < | 816.0479 |
| F9 | 1.1640 × 103 | < | 1.4532 × 103 | < | 1.0743 × 103 | < | 1.1991 × 103 | < | 1.4386 × 103 | < | 922.7870 | < | 906.2824 |
| F10 | 2.1503 × 103 | < | 2.1505 × 103 | < | 2.2245 × 103 | < | 2.0846 × 103 | < | 2.0511 × 103 | < | 1.8003 × 103 | < | 1.7245 × 103 |
| F11 | 1.1388 × 103 | < | 1.2071 × 103 | < | 1.1764 × 103 | < | 1.1967 × 103 | < | 1.2134 × 103 | < | 1.1251 × 103 | < | 1.1234 × 103 |
| F12 | 1.7411 × 104 | < | 3.8184 × 106 | < | 1.2980 × 106 | < | 9.4809 × 105 | < | 2.2751 × 103 | < | 2.5444 × 104 | < | 1.6041 × 104 |
| F13 | 4.8410 × 103 | > | 2.0652 × 104 | < | 1.4149 × 104 | < | 1.3826 × 104 | < | 1.9960 × 104 | < | 9.2302 × 103 | < | 4.9364 × 103 |
| F14 | 1.4488 × 103 | > | 1.9297 × 103 | < | 2.9113 × 103 | < | 1.7254 × 103 | > | 1.6755 × 103 | > | 1.4703 × 103 | > | 1.9291 × 103 |
| F15 | 1.5143 × 103 | > | 8.0922 × 103 | < | 1.1019 × 104 | < | 3.7836 × 103 | < | 3.7061 × 103 | < | 1.5514 × 103 | > | 2.3897 × 103 |
| F16 | 1.9080 × 103 | < | 1.8771 × 103 | < | 1.8719 × 103 | < | 1.8073 × 103 | < | 1.7789 × 103 | > | 1.8437 × 103 | < | 1.7908 × 103 |
| F17 | 1.7950 × 103 | < | 1.8162 × 103 | < | 1.7939 × 103 | < | 1.7984 × 103 | < | 1.7771 × 103 | < | 1.7567 × 103 | < | 1.7509 × 103 |
| F18 | 9.1038 × 103 | < | 1.5625 × 104 | < | 8.2555 × 103 | < | 2.5033 × 104 | < | 3.2619 × 104 | < | 1.1399 × 104 | < | 5.4399 × 103 |
| F19 | 2.9469 × 103 | > | 4.4361 × 104 | < | 7.9903 × 103 | < | 4.9336 × 103 | < | 4.2507 × 103 | < | 2.1573 × 103 | > | 3.7627 × 103 |
| F20 | 2.1158 × 103 | < | 2.1927 × 103 | < | 2.1017 × 103 | < | 2.1515 × 103 | < | 2.1097 × 103 | < | 2.0706 × 103 | < | 2.0569 × 103 |
| F21 | 2.3436 × 103 | < | 2.3232 × 103 | < | 2.2295 × 103 | > | 2.2481 × 103 | > | 2.2034 × 103 | > | 2.3021 × 103 | < | 2.2902 × 103 |
| F22 | 2.6464 × 103 | < | 2.4197 × 103 | < | 2.3414 × 103 | < | 2.3082 × 103 | < | 2.3136 × 103 | < | 2.3043 × 103 | > | 2.3049 × 103 |
| F23 | 2.7347 × 103 | < | 2.6526 × 103 | < | 2.6798 × 103 | < | 2.6444 × 103 | < | 2.6579 × 103 | < | 2.6499 × 103 | < | 2.6418 × 103 |
| F24 | 2.8222 × 103 | < | 2.7751 × 103 | < | 2.6583 × 103 | > | 2.7209 × 103 | < | 2.5215 × 103 | > | 2.7280 × 103 | < | 2.7207 × 103 |
| F25 | 2.9215 × 103 | < | 2.9345 × 103 | < | 2.9479 × 103 | < | 2.9357 × 103 | < | 2.9351 × 103 | < | 2.9295 × 103 | < | 2.9096 × 103 |
| F26 | 3.3712 × 103 | < | 3.6168 × 103 | < | 3.1596 × 103 | < | 3.0091 × 103 | < | 3.1325 × 103 | < | 2.9663 × 103 | < | 2.8676 × 103 |
| F27 | 3.1906 × 103 | < | 3.1378 × 103 | < | 3.1685 × 103 | < | 3.1106 × 103 | > | 3.1129 × 103 | > | 3.1382 × 103 | < | 3.1372 × 103 |
| F28 | 3.3782 × 103 | < | 3.4140 × 103 | < | 3.2421 × 103 | < | 3.2967 × 103 | < | 3.2058 × 103 | > | 3.3009 × 103 | < | 3.2269 × 103 |
| F29 | 3.3472 × 103 | < | 3.3964 × 103 | < | 3.2738 × 103 | < | 3.2740 × 103 | < | 3.2380 × 103 | < | 3.2542 × 103 | < | 3.2332 × 103 |
| F30 | 3.7910 × 105 | < | 1.3732 × 106 | < | 1.3877 × 106 | < | 9.6717 × 105 | < | 2.8117 × 105 | < | 2.6690 × 105 | < | 1.9652 × 105 |
| </=/> | 22/0/8 | 30/0/0 | 28/0/2 | 25/0/5 | 23/0/7 | 22/0/8 | - | ||||||
| F(x) | APSO | WOA | BH | EBH | CCS | PPE | HP_PPE | ||||||
|---|---|---|---|---|---|---|---|---|---|---|---|---|---|
| F1 | 8.7770 × 103 | > | 1.1805 × 109 | < | 1.2814 × 1010 | < | 4.0908 × 103 | > | 5.0862 × 106 | < | 2.0950 × 105 | > | 4.1310 × 106 |
| F2 | 218.8960 | > | 5.0621 × 1032 | < | 3.8516 × 1040 | < | 1.1854 × 1015 | < | 3.7737 × 1031 | < | 2.2261 × 1012 | > | 1.3860 × 1013 |
| F3 | 4.5606 × 103 | > | 2.3633 × 105 | < | 7.3016 × 104 | < | 7.1105 × 103 | > | 8.7552 × 104 | < | 7.2491 × 103 | > | 1.1754 × 104 |
| F4 | 482.3065 | > | 774.8969 | < | 3.0501 × 103 | < | 494.6746 | > | 530.0303 | < | 508.6853 | > | 522.9445 |
| F5 | 792.5104 | < | 833.0313 | < | 773.8702 | < | 723.7200 | < | 785.4899 | < | 677.8883 | < | 675.6955 |
| F6 | 623.5470 | > | 679.6597 | < | 671.2125 | < | 656.3925 | < | 668.3710 | < | 642.0989 | < | 640.1540 |
| F7 | 964.6982 | > | 1.2737 × 103 | < | 1.1831 × 103 | < | 1.1591 × 103 | < | 1.3495 × 103 | < | 976.2660 | > | 977.9216 |
| F8 | 1.0424 × 103 | < | 1.0391 × 103 | < | 1.0299 × 103 | < | 976.9357 | < | 987.3624 | < | 939.2946 | < | 937.0133 |
| F9 | 7.6037 × 103 | < | 1.0526 × 104 | > | 6.7611 × 103 | < | 5.3157 × 103 | < | 6.8942 × 103 | < | 4.2115 × 103 | > | 4.6635 × 103 |
| F10 | 5.2695 × 103 | < | 7.0705 × 103 | < | 7.6673 × 103 | < | 5.5310 × 103 | < | 5.6721 × 103 | < | 4.9834 × 103 | < | 4.7256 × 103 |
| F11 | 1.2273 × 103 | > | 5.2209 × 103 | < | 2.6162 × 103 | < | 1.3134 × 103 | < | 1.5067 × 103 | < | 1.2336 × 103 | > | 1.2475 × 103 |
| F12 | 4.2016 × 105 | > | 1.9182 × 108 | < | 2.2066 × 109 | < | 1.2938 × 107 | < | 3.7364 × 107 | < | 2.2810 × 106 | < | 1.7365 × 106 |
| F13 | 1.5019 × 104 | > | 1.1449 × 106 | < | 5.3896 × 108 | < | 1.2394 × 105 | < | 1.6483 × 105 | < | 3.3412 × 104 | < | 3.3070 × 104 |
| F14 | 3.0582 × 104 | > | 2.5465 × 106 | < | 4.6671 × 105 | < | 4.3822 × 104 | > | 2.8609 × 105 | < | 1.4801 × 104 | > | 7.8681 × 104 |
| F15 | 1.1475 × 104 | < | 1.1390 × 106 | < | 2.0054 × 104 | < | 4.8117 × 104 | < | 5.4937 × 104 | < | 7.6309 × 103 | < | 3.3261 × 103 |
| F16 | 3.0370 × 103 | < | 4.2136 × 103 | < | 4.2478 × 103 | < | 3.4134 × 103 | < | 3.6435 × 103 | < | 2.8134 × 103 | < | 2.6949 × 103 |
| F17 | 2.4174 × 103 | < | 2.6527 × 103 | < | 2.7703 × 103 | < | 2.4361 × 103 | < | 2.8097 × 103 | < | 2.2966 × 103 | < | 2.2524 × 103 |
| F18 | 2.4008 × 105 | > | 8.9304 × 106 | < | 8.8726 × 105 | < | 6.8510 × 105 | < | 3.2000 × 106 | < | 2.5478 × 105 | > | 3.6297 × 105 |
| F19 | 1.0555 × 104 | < | 9.1050 × 106 | < | 9.5380 × 105 | < | 5.2232 × 105 | < | 3.8705 × 106 | < | 5.6581 × 103 | < | 5.5680 × 103 |
| F20 | 2.7245 × 103 | < | 2.8685 × 103 | < | 2.6924 × 103 | < | 2.7382 × 103 | < | 2.6837 × 103 | < | 2.6208 × 103 | < | 2.6040 × 103 |
| F21 | 2.6034 × 103 | < | 2.6145 × 103 | < | 2.6047 × 103 | < | 2.5087 × 103 | < | 2.5752 × 103 | < | 2.4621 × 103 | > | 2.4753 × 103 |
| F22 | 7.1563 × 103 | < | 7.8469 × 103 | < | 6.5478 × 103 | < | 5.6361 × 103 | < | 6.9669 × 103 | < | 4.4150 × 103 | > | 4.5172 × 103 |
| F23 | 3.4232 × 103 | < | 3.0807 × 103 | > | 3.3474 × 103 | < | 3.0424 × 103 | > | 3.1508 × 103 | < | 3.0993 × 103 | > | 3.1144 × 103 |
| F24 | 3.5234 × 103 | < | 3.1915 × 103 | > | 3.5856 × 103 | < | 3.1820 × 103 | > | 3.3307 × 103 | < | 3.2577 × 103 | < | 3.2302 × 103 |
| F25 | 2.8990 × 103 | > | 3.0769 × 103 | < | 3.1925 × 103 | < | 2.9199 × 103 | > | 2.9463 × 103 | < | 2.9285 × 103 | > | 2.9323 × 103 |
| F26 | 7.6952 × 103 | < | 8.2106 × 103 | < | 8.3646 × 103 | < | 6.7678 × 103 | < | 7.7051 × 103 | < | 5.6433 × 103 | < | 5.1623 × 103 |
| F27 | 3.4687 × 103 | > | 3.4352 × 103 | > | 4.1485 × 103 | < | 3.3944 × 103 | > | 3.3005 × 103 | > | 3.6061 × 103 | < | 3.4742 × 103 |
| F28 | 3.1710 × 103 | > | 3.4867 × 103 | < | 4.1489 × 103 | < | 3.2589 × 103 | > | 3.3250 × 103 | < | 3.2730 × 103 | < | 3.2640 × 103 |
| F29 | 4.3101 × 103 | < | 5.2795 × 103 | < | 5.6814 × 103 | < | 4.6004 × 103 | < | 5.0842 × 103 | < | 4.1059 × 103 | < | 4.0950 × 103 |
| F30 | 1.0730 × 104 | > | 3.1793 × 107 | < | 1.7950 × 107 | < | 3.5444 × 106 | < | 9.5391 × 106 | < | 1.0825 × 105 | < | 2.2837 × 104 |
| </=/> | 15/0/15 | 26/0/4 | 30/0/0 | 21/0/9 | 29/0/1 | 17/0/13 | - | ||||||
| Algorithm | Unimodal | Multimodal | Hybrid | Composition | Win |
|---|---|---|---|---|---|
| HP_PPE | 0 | 5 | 5 | 5 | 15 |
| APSO | 2 | 1 | 3 | 0 | 6 |
| CCS | 0 | 0 | 1 | 3 | 4 |
| PPE | 0 | 1 | 1 | 1 | 3 |
| EBH | 1 | 0 | 0 | 1 | 2 |
| WOA | 0 | 0 | 0 | 0 | 0 |
| BH | 0 | 0 | 0 | 0 | 0 |
| Algorithm | Unimodal | Multimodal | Hybrid | Composition | Win |
|---|---|---|---|---|---|
| APSO | 2 | 3 | 4 | 3 | 12 |
| HP_PPE | 0 | 3 | 5 | 2 | 10 |
| PPE | 0 | 1 | 1 | 2 | 4 |
| EBH | 1 | 0 | 0 | 2 | 3 |
| CCS | 0 | 0 | 0 | 1 | 1 |
| WOA | 0 | 0 | 0 | 0 | 0 |
| BH | 0 | 0 | 0 | 0 | 0 |
| Comparison | R+ | R− | p-Value | Sig. |
|---|---|---|---|---|
| HP_PPE versus APSO | 302 | 163 | 0.1529 | ≈ |
| HP_PPE versus WOA | 462 | 3 | 2.3534 × 10−6 | + |
| HP_PPE versus BH | 447 | 18 | 1.0246 × 10−5 | + |
| HP_PPE versus EBH | 374 | 91 | 0.0036 | + |
| HP_PPE versus CCS | 360 | 105 | 0.0087 | + |
| HP_PPE versus PPE | 282 | 183 | 0.3086 | ≈ |
| Comparison | R+ | R− | p-Value | Sig. |
|---|---|---|---|---|
| HP_PPE versus APSO | 231 | 234 | 0.9754 | ≈ |
| HP_PPE versus WOA | 459 | 6 | 3.1817 × 10−6 | + |
| HP_PPE versus BH | 465 | 0 | 1.7344 × 10−6 | + |
| HP_PPE versus EBH | 337 | 128 | 0.0316 | + |
| HP_PPE versus CCS | 454 | 11 | 5.2165 × 10−6 | + |
| HP_PPE versus PPE | 212 | 253 | 0.4217 | ≈ |
| F(x) | PPSO | MMSCA | PWOA | HP_PPE | |||
|---|---|---|---|---|---|---|---|
| F1 | 1.8595 × 103 | > | 2.4656 × 108 | < | 4.2927 × 107 | < | 6.6144 × 104 |
| F2 | 224.2367 | < | 3.8383 × 105 | < | 7.3928 × 106 | < | 221.7403 |
| F3 | 300.1454 | > | 606.7382 | < | 2.0033 × 103 | < | 304.1250 |
| F4 | 408.7630 | < | 418.4225 | < | 420.9497 | < | 404.6802 |
| F5 | 559.6310 | < | 533.1216 | < | 550.2127 | < | 530.7990 |
| F6 | 635.8977 | < | 610.7840 | < | 623.9905 | < | 601.6631 |
| F7 | 751.0268 | < | 754.6577 | < | 770.2714 | < | 726.1186 |
| F8 | 831.2424 | < | 825.7253 | < | 833.0629 | < | 816.0479 |
| F9 | 1.1617 × 103 | < | 932.0829 | < | 1.3119 × 103 | < | 906.2824 |
| F10 | 2.2004 × 103 | < | 1.7965 × 103 | < | 2.0385 × 103 | < | 1.7245 × 103 |
| F11 | 1.1491 × 103 | < | 1.1455 × 103 | < | 1.1917 × 103 | < | 1.1234 × 103 |
| F12 | 1.2447 × 104 | > | 2.0371 × 106 | < | 3.0906 × 106 | < | 1.6041 × 104 |
| F13 | 2.8311 × 103 | > | 6.1275 × 103 | < | 1.1159 × 104 | < | 4.9364 × 103 |
| F14 | 1.4867 × 103 | > | 1.4878 × 103 | > | 1.9257 × 103 | > | 1.9291 × 103 |
| F15 | 1.6374 × 103 | > | 1.6298 × 103 | > | 4.8050 × 103 | < | 2.3897 × 103 |
| F16 | 1.8739 × 103 | < | 1.6490 × 103 | > | 1.8140 × 103 | < | 1.7908 × 103 |
| F17 | 1.7782 × 103 | < | 1.7540 × 103 | < | 1.7800 × 103 | < | 1.7509 × 103 |
| F18 | 6.5632 × 103 | < | 3.0830 × 104 | < | 2.0578 × 104 | < | 5.4399 × 103 |
| F19 | 2.8965 × 103 | > | 2.0029 × 103 | > | 1.2560 × 104 | < | 3.7627 × 103 |
| F20 | 2.1749 × 103 | < | 2.0614 × 103 | < | 2.1420 × 103 | < | 2.0569 × 103 |
| F21 | 2.3201 × 103 | < | 2.2051 × 103 | > | 2.3179 × 103 | < | 2.2902 × 103 |
| F22 | 2.3500 × 103 | < | 2.3140 × 103 | < | 2.3601 × 103 | < | 2.3049 × 103 |
| F23 | 2.7285 × 103 | < | 2.6409 × 103 | > | 2.6530 × 103 | < | 2.6418 × 103 |
| F24 | 2.6966 × 103 | > | 2.6416 × 103 | > | 2.7428 × 103 | < | 2.7207 × 103 |
| F25 | 2.9203 × 103 | < | 2.9234 × 103 | < | 2.9517 × 103 | < | 2.9096 × 103 |
| F26 | 3.1147 × 103 | < | 3.0036 × 103 | < | 3.1109 × 103 | < | 2.8676 × 103 |
| F27 | 3.1758 × 103 | < | 3.0988 × 103 | > | 3.1244 × 103 | > | 3.1372 × 103 |
| F28 | 3.3247 × 103 | < | 3.2075 × 103 | > | 3.4084 × 103 | < | 3.2269 × 103 |
| F29 | 3.2877 × 103 | < | 3.1801 × 103 | > | 3.3257 × 103 | < | 3.2332 × 103 |
| F30 | 1.3451 × 105 | > | 9.2503 × 104 | > | 2.0727 × 105 | < | 1.9652 × 105 |
| </=/> | 21/0/9 | 19/0/11 | 28/0/2 | - | |||
| F(x) | PPSO | MMSCA | PWOA | HP_PPE | |||
|---|---|---|---|---|---|---|---|
| F1 | 3.4046 × 106 | > | 1.0650 × 1010 | < | 4.8333 × 109 | < | 4.1310 × 106 |
| F2 | 4.5920 × 1017 | < | 2.0586 × 1032 | < | 2.1339 × 1032 | < | 1.3860 × 1013 |
| F3 | 6.7412 × 103 | > | 3.3366 × 104 | < | 1.6978 × 105 | < | 1.1754 × 104 |
| F4 | 513.5943 | > | 1.1586 × 103 | < | 962.2483 | < | 522.9445 |
| F5 | 732.4175 | < | 758.3829 | < | 796.3011 | < | 675.6955 |
| F6 | 661.4341 | < | 643.4638 | < | 666.1981 | < | 640.1540 |
| F7 | 1.0793 × 103 | < | 1.0897 × 103 | < | 1.2526 × 103 | < | 977.9216 |
| F8 | 982.1570 | < | 1.0315 × 103 | < | 1.0182 × 103 | < | 937.0133 |
| F9 | 5.3564 × 103 | < | 4.3691 × 103 | > | 7.0559 × 103 | < | 4.6635 × 103 |
| F10 | 5.3147 × 103 | < | 7.7807 × 103 | < | 6.5770 × 103 | < | 4.7256 × 103 |
| F11 | 1.2880 × 103 | < | 1.8636 × 103 | < | 3.9675 × 103 | < | 1.2475 × 103 |
| F12 | 1.4607 × 103 | < | 8.4850 × 108 | < | 2.7355 × 108 | < | 1.7365 × 103 |
| F13 | 9.8003 × 104 | < | 2.3672 × 108 | < | 8.0933 × 106 | < | 3.3070 × 104 |
| F14 | 1.0725 × 104 | > | 7.6207 × 104 | > | 1.2822 × 106 | < | 7.8681 × 104 |
| F15 | 2.9877 × 104 | < | 4.0385 × 106 | < | 5.6747 × 106 | < | 3.3261 × 103 |
| F16 | 3.0331 × 103 | < | 3.4025 × 103 | < | 3.4872 × 103 | < | 2.6949 × 103 |
| F17 | 2.4942 × 103 | < | 2.2533 × 103 | < | 2.6007 × 103 | < | 2.2524 × 103 |
| F18 | 1.5905 × 105 | > | 1.9971 × 106 | < | 3.5745 × 106 | < | 3.6297 × 105 |
| F19 | 1.1781 × 105 | < | 1.1985 × 107 | < | 2.2354 × 106 | < | 5.5680 × 103 |
| F20 | 2.8214 × 103 | < | 2.4882 × 103 | > | 2.8115 × 103 | < | 2.6040 × 103 |
| F21 | 2.5449 × 103 | < | 2.5371 × 103 | < | 2.5838 × 103 | < | 2.4753 × 103 |
| F22 | 6.0040 × 103 | < | 3.6261 × 103 | > | 6.5017 × 103 | < | 4.5172 × 103 |
| F23 | 3.3470 × 103 | < | 2.9525 × 103 | > | 3.0576 × 103 | > | 3.1144 × 103 |
| F24 | 3.3122 × 103 | < | 3.1304 × 103 | > | 3.1685 × 103 | > | 3.2302 × 103 |
| F25 | 2.9476 × 103 | < | 3.1492 × 103 | < | 3.1142 × 103 | < | 2.9323 × 103 |
| F26 | 6.1899 × 103 | < | 6.5017 × 103 | < | 7.8819 × 103 | < | 5.1623 × 103 |
| F27 | 3.5951 × 103 | < | 3.3662 × 103 | > | 3.4154 × 103 | > | 3.4742 × 103 |
| F28 | 3.2729 × 103 | < | 3.6907 × 103 | < | 3.6906 × 103 | < | 3.2640 × 103 |
| F29 | 4.7297 × 103 | < | 4.3966 × 103 | < | 4.8452 × 103 | < | 4.0950 × 103 |
| F30 | 1.6738 × 106 | < | 4.0668 × 107 | < | 1.2036 × 107 | < | 2.2837 × 104 |
| </=/> | 25/0/5 | 23/0/7 | 27/0/3 | - | |||
| Algorithm | Unimodal | Multimodal | Hybrid | Composition | Win |
|---|---|---|---|---|---|
| HP_PPE | 1 | 7 | 4 | 3 | 15 |
| MMSCA | 0 | 0 | 3 | 7 | 10 |
| PPSO | 2 | 0 | 3 | 0 | 5 |
| PWOA | 0 | 0 | 0 | 0 | 0 |
| Algorithm | Unimodal | Multimodal | Hybrid | Composition | Win |
|---|---|---|---|---|---|
| HP_PPE | 1 | 5 | 7 | 6 | 19 |
| MMSCA | 0 | 1 | 1 | 4 | 6 |
| PPSO | 2 | 1 | 2 | 0 | 5 |
| PWOA | 0 | 0 | 0 | 0 | 0 |
| Comparison | R+ | R− | p-Value | Sig. |
|---|---|---|---|---|
| HP_PPE versus PPSO | 290 | 175 | 0.2369 | ≈ |
| HP_PPE versus MMSCA | 251 | 214 | 0.7036 | ≈ |
| HP_PPE versus PWOA | 455 | 10 | 4.7292 × 10−6 | + |
| Comparison | R+ | R- | p-Value | Sig. |
|---|---|---|---|---|
| HP_PPE versus PPSO | 366 | 99 | 0.006 | + |
| HP_PPE versus MMSCA | 419 | 46 | 1.2506 × 104 | + |
| HP_PPE versus PWOA | 450 | 15 | 7.6909 × 106 | + |
| Sequence | 0 | 1 | 2 | 3 | 4 | 5 | 6 | 7 |
| Coordinate | (18,54) | (22,60) | (58,69) | (71,71) | (83,46) | (91,38) | (24,42) | (18,40) |
| Requirement | 0 | 89 | 14 | 28 | 33 | 21 | 41 | 57 |
| Data | PSO-Route | EO-Route | PEO-Route | HP_PPE-Route |
|---|---|---|---|---|
| A-n33-k5 | 1.2037 × 103 | 1.1153 × 103 | 1.1434 × 103 | 1.1072 × 103 |
| A-n37-k5 | 1.1118 × 103 | 1.0788 × 103 | 1.2195 × 103 | 1.0758 × 103 |
| A-n39-k5 | 1.5895 × 103 | 1.4251 × 103 | 1.6289 × 103 | 1.3870 × 103 |
| B-n35-k5 | 1.4140 × 103 | 1.1735 × 103 | 1.1848 × 103 | 1.0751 × 103 |
| B-n39-k5 | 1.2859 × 103 | 1.0835 × 103 | 1.0481 × 103 | 1.0460 × 103 |
| P-n20-k2 | 450.3385 | 493.5011 | 475.8411 | 449.5048 |
| P-n23-k8 | 573.645 | 486.8819 | 508.2372 | 465.0878 |
| Sequence | Coordinate | Requirement |
|---|---|---|
| 0 | (116.426549,39.779675) | 0 |
| 1 | (116.323645,39.961334) | 4 |
| 2 | (116.409614,39.942402) | 6 |
| 3 | (116.363324,39.976932) | 3 |
| 4 | (116.316225,39.936386) | 11 |
| 5 | (116.431244,39.986622) | 10 |
| 6 | (116.354304,40.006782) | 5 |
| 7 | (116.3259,39.930093) | 3 |
| 8 | (116.324696,39.845583) | 4 |
| 9 | (39.845583,39.986873) | 6 |
| 10 | (116.472828,39.988674) | 2 |
| PSO-Route | EO-Route | PEO-Route | HP_PPE-Route | |
|---|---|---|---|---|
| best | 199.9061 | 100.1945 | 100.2055 | 100.1712 |
| mean | 199.9495 | 100.4263 | 100.4707 | 100.3385 |
Disclaimer/Publisher’s Note: The statements, opinions and data contained in all publications are solely those of the individual author(s) and contributor(s) and not of MDPI and/or the editor(s). MDPI and/or the editor(s) disclaim responsibility for any injury to people or property resulting from any ideas, methods, instructions or products referred to in the content. |
© 2023 by the authors. Licensee MDPI, Basel, Switzerland. This article is an open access article distributed under the terms and conditions of the Creative Commons Attribution (CC BY) license (https://creativecommons.org/licenses/by/4.0/).
Share and Cite
Han, S.; Chen, S.; Yan, F.; Pan, J.; Zhu, Y. A Hybrid Parallel Balanced Phasmatodea Population Evolution Algorithm and Its Application in Workshop Material Scheduling. Entropy 2023, 25, 848. https://doi.org/10.3390/e25060848
Han S, Chen S, Yan F, Pan J, Zhu Y. A Hybrid Parallel Balanced Phasmatodea Population Evolution Algorithm and Its Application in Workshop Material Scheduling. Entropy. 2023; 25(6):848. https://doi.org/10.3390/e25060848
Chicago/Turabian StyleHan, Song, Shanshan Chen, Fengting Yan, Jengshyang Pan, and Yunxiang Zhu. 2023. "A Hybrid Parallel Balanced Phasmatodea Population Evolution Algorithm and Its Application in Workshop Material Scheduling" Entropy 25, no. 6: 848. https://doi.org/10.3390/e25060848
APA StyleHan, S., Chen, S., Yan, F., Pan, J., & Zhu, Y. (2023). A Hybrid Parallel Balanced Phasmatodea Population Evolution Algorithm and Its Application in Workshop Material Scheduling. Entropy, 25(6), 848. https://doi.org/10.3390/e25060848

