Linear Irreversible Thermodynamics: A Glance at Thermoelectricity and the Biological Scaling Laws
Abstract
:1. Introduction
2. Thermodynamics of Thermoelectric Phenomena: A Brief Overview
2.1. Fluxes and Thermoelectric Coefficients
2.2. Some Insights on Linear Irreversible Thermodynamics
Maximum Power Output
- Maximum power output (MPO):For this regime, when we maximize the power function, i.e., , the maximum is obtained when . Thus, if we substitute this value into Equations (11)–(13), we obtain the power output, efficiency, and entropy production, respectively, which have the the following expressions:and
- Maximum entropy production (MEP):For this regime, when we maximize the entropy production, i.e., , the maximum is obtained when . Thus, if we substitute this value into Equations (11)–(13), we obtain the power output, efficiency, and entropy production, respectively, which have the following expressions:and
- Maximum ecological function (MEF):For this regime, when we maximize the ecological function (), i.e., , the maximum is obtained when . Thus, if we substitute this value into Equations (11)–(13), we obtain the power output, efficiency, and entropy production, respectively, which have the following expressions:and
- Maximum efficient power (MEP):For this regime, when we maximize the efficient power function (), i.e., , the maximum is obtained when (this result is only yielded for the case in which for a different q value, and the value of x is given by ). Thus, if we substitute this value into Equations (11)–(13), we obtain the power output, efficiency, and entropy production, respectively, which have the following expressions:and
2.3. Linear Irreversible Thermodynamics and the Thermoelectric Generator
2.3.1. Maximum Power Output Regime
2.3.2. Maximum Ecological Function Regime
2.3.3. Maximum Efficient Power Regime
3. Allometric Laws
3.1. Introduction to the Allometric Laws
3.2. Metabolic Energy as a Non-Equilibrium Process
3.3. The Heat Capacity and Its Correspondence Withe Total Metabolic Rate
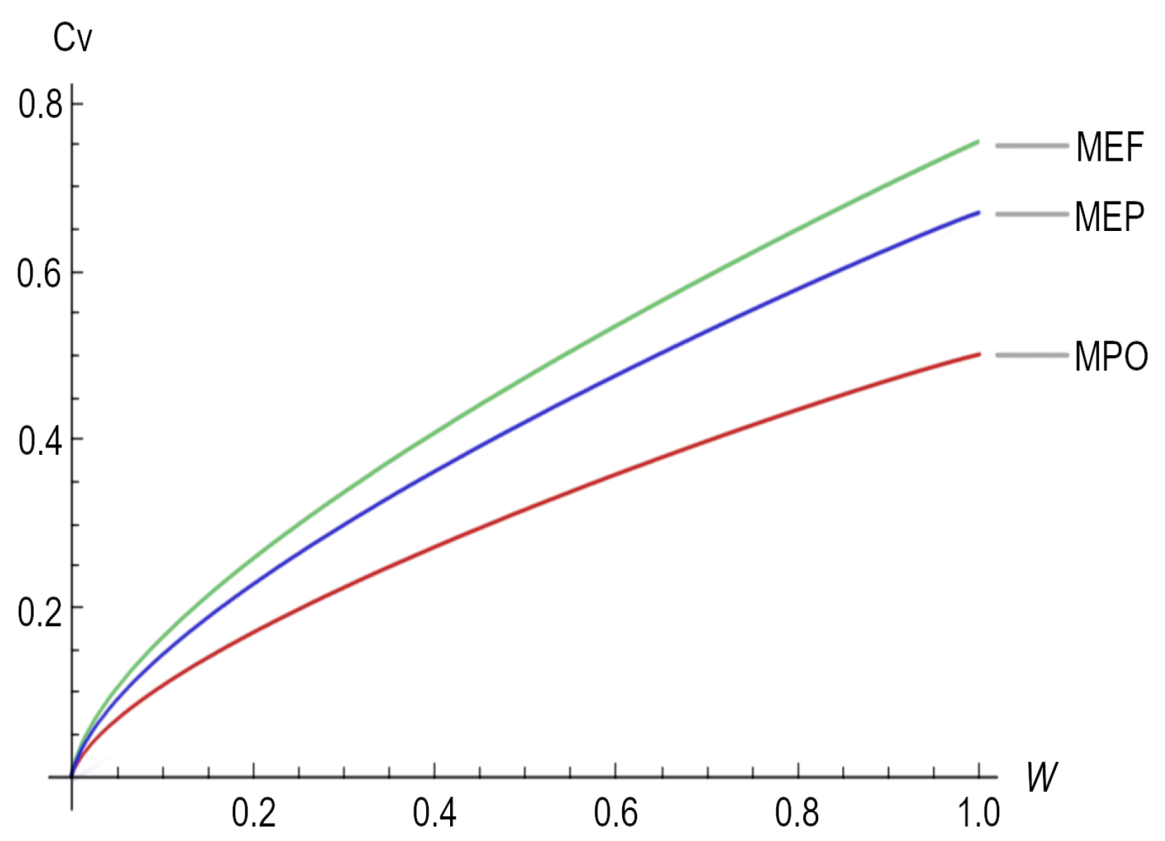
3.4. Different Thermodynamic Work Regimes in the Context of the Allometric Laws
3.4.1. Maximum Power Regime
3.4.2. Ecological Function Regime
3.4.3. Maximum Efficient Power Regime
4. Discussion and Concluding Remarks
Author Contributions
Funding
Institutional Review Board Statement
Data Availability Statement
Acknowledgments
Conflicts of Interest
References
- Seebeck, T.J. Über den Magnetismus der Galvanischen Kette; Nabu Press: New York, NY, USA, 1822; pp. 289–346. [Google Scholar]
- Peltier, J.C.A. Nouvelles expériences sur la caloricité des courants électrique. Ann. Chim. Phys. 1834, 56, 371–386. [Google Scholar]
- Thomson, W. On a Mechanical Theory of Thermo-electric Currents. Proc. R. Soc. Edinb. 1851, 3, 91–98. [Google Scholar] [CrossRef]
- Pisano, R.; Anakkar, A.; Pellegrino, E.M.; Nagels, M. Thermodynamic foundations of physical chemistry: Reversible processes and thermal equilibrium into the history. Found. Chem. 2019, 21, 297–323. [Google Scholar] [CrossRef]
- Brush, S.G. Irreversibility and indeterminism: Fourier to Heisenberg. J. Hist. Ideas 1976, 37, 603–630. [Google Scholar] [CrossRef]
- Onsager, L. Reciprocal relations in irreversible processes. I. Phys. Rev. 1931, 37, 405. [Google Scholar] [CrossRef]
- Sieniutycz, S.; Salamon, P. Finite-Time Thermodynamics and Thermoeconomics; Taylor & Francis: New York, NY, USA, 1990. [Google Scholar]
- Calvo-Hernández, A.; Roco, J.M.M.; Medina, A.; Sánchez-Salas, N. Heat engines and the Curzon-Ahlborn efficiency. Rev. Mex. Fis. 2014, 60, 384–389. [Google Scholar]
- Durmayaza, A.; Sogutb, O.S.; Sahin, B.; Yavuz, H. Optimization of thermal systems based on finite-time thermodynamics and thermoeconomics. Prog. Energy Combust. Sci. 2004, 30, 175–217. [Google Scholar] [CrossRef]
- Kaushik, S.C.; Tyagi, S.K.; Kumar, P. Finite Time Thermodynamics of Power and Refrigeration Cycles; Springer: Berlin/Heidelberg, Germany, 2017. [Google Scholar]
- Sieniutycz, S.; Jezowski, J. Energy Optimization in Process Systems and Fuel Cells; Elsevier: Amsterdam, The Netherlands, 2018. [Google Scholar]
- Curzon, F.; Ahlborn, B. Efficiency of a Carnot engine at maximum power output. Am. J. Phys. 1975, 43, 22–24. [Google Scholar] [CrossRef]
- Angulo-Brown, F. An ecological optimization criterion for finite-time heat engines. J. Appl. Phys. 1991, 69, 7465–7469. [Google Scholar] [CrossRef]
- Calvo-Hernández, A.; Medina, A.; Roco, J.M.M.; White, J.A.; Velasco, S. Unified optimization criterion for energy converters. Phys. Rev. E 2001, 63, 037102. [Google Scholar] [CrossRef]
- Yilmaz, T. A new performance criterion for heat engines: Efficient power. J. Energy Inst. 2006, 79, 38–41. [Google Scholar] [CrossRef]
- Andresen, B. Current trends in finite-time thermodynamics. Angew. Chem. Int. Ed. 2011, 50, 2690–2704. [Google Scholar] [CrossRef]
- Barranco-Jimenez, M.A.; Chimal-Eguia, J.C.; Angulo-Brown, F. The Gordon and Zarmi model for convective atmospheric cells under the ecological criterion applied to the planets of the solar system. Rev. Mex. Física 2006, 52, 205–212. [Google Scholar]
- Sánchez-Salas, N.; Chimal-Eguía, J.; Ramírez-Moreno, M. Optimum performance for energy transfer in a chemical reaction system. Phys. A Stat. Mech. Its Appl. 2016, 446, 224–233. [Google Scholar] [CrossRef]
- Kedem, O.; Caplan, S.R. Degree of coupling and its relation to efficiency of energy conversion. Trans. Faraday Soc. 1965, 61, 1897–1911. [Google Scholar] [CrossRef]
- Prigogine, I. Introduction to Thermodynamics of Irreversible Processes; Interscience Publishers: New York, NY, USA, 1961; Volume 7. [Google Scholar]
- Odum, H.T.; Pinkerton, R.C. Time’s speed regulator: The optimum efficiency for maximum power output in physical and biological systems. Am. Sci. 1955, 43, 331–343. [Google Scholar]
- Stucki, J.W. The optimal efficiency and the economic degrees of coupling of oxidative phosphorylation. Eur. J. Biochem. 1980, 109, 269–283. [Google Scholar] [CrossRef]
- Santillán, M.; Angulo-Brown, F. A thermodynamic approach to the compromise between power and efficiency in muscle contraction. J. Theor. Biol. 1997, 189, 391–398. [Google Scholar] [CrossRef]
- Caplan, S.R.; Essig, A. Bioenergetics and linear nonequilibrium thermodynamics. In Bioenergetics and Linear Nonequilibrium Thermodynamics; Harvard University Press: Cambridge, MA, USA, 2013. [Google Scholar]
- Chimal-Eguia, J.C.; Paez-Hernandez, R.; Ladino-Luna, D.; Velázquez-Arcos, J.M. Performance of a simple energetic-converting reaction model using linear irreversible thermodynamics. Entropy 2019, 21, 1030. [Google Scholar] [CrossRef]
- Lebon, G.; Jou, D.; Casas-Vázquez, J. Understanding Non-Equilibrium Thermodynamics; Springer: Berlin/Heidelberg, Germany, 2008; Volume 295. [Google Scholar]
- Arias-Hernandez, L.A.; Angulo-Brown, F.; Paez-Hernandez, R. First-order irreversible thermodynamic approach to a simple energy converter. Phys. Rev. E 2008, 77, 011123. [Google Scholar] [CrossRef]
- Luo, D.; Sun, Z.; Wang, R. Performance investigation of a thermoelectric generator system applied in automobile exhaust waste heat recovery. Energy 2022, 238, 121816. [Google Scholar] [CrossRef]
- Kleiber, M. The Fire of Life. An Introduction to Animal Energetics; Krieger Publishing Company: Malabar, FL, USA, 1961. [Google Scholar]
- Hemmingsen, A.M. Energy metabolism as related to body size and respiratory surface, and its evolution. Rep. Steno Meml. Hosp. 1960, 13, 1–110. [Google Scholar]
- Brody, S.; Lardy, H.A. Bioenergetics and growth. J. Phys. Chem. 1946, 50, 168–169. [Google Scholar] [CrossRef]
- Goupil, C.; Seifert, W.; Zabrocki, K.; Müller, E.; Snyder, G.J. Thermodynamics of thermoelectric phenomena and applications. Entropy 2011, 13, 1481–1517. [Google Scholar] [CrossRef]
- Rayleigh, L. XLIII. On the thermodynamic efficiency of the thermopile. Lond. Edinb. Dublin Philos. Mag. J. Sci. 1885, 20, 361–363. [Google Scholar] [CrossRef]
- Telkes, M. Power output of thermoelectric generators. J. Appl. Phys. 1954, 25, 1058–1059. [Google Scholar] [CrossRef]
- Joffe, A.F. The revival of thermoelectricity. Sci. Am. 1958, 199, 31–37. [Google Scholar] [CrossRef]
- Sherman, B.; Heikes, R.R.; Ure, R.W., Jr. Calculation of efficiency of thermoelectric devices. J. Appl. Phys. 1960, 31, 1–16. [Google Scholar] [CrossRef]
- Gordon, J. Generalized power versus efficiency characteristics of heat engines: The thermoelectric generator as an instructive illustration. Am. J. Phys. 1991, 59, 551–555. [Google Scholar] [CrossRef]
- Chen, J.; Yan, Z.; Wu, L. Nonequilibrium thermodynamic analysis of a thermoelectric device. Energy 1997, 22, 979–985. [Google Scholar] [CrossRef]
- Seifert, W.; Pluschke, V.; Goupil, C.; Zabrocki, K.; Müller, E.; Snyder, G.J. Maximum performance in self-compatible thermoelectric elements. J. Mater. Res. 2011, 26, 1933–1939. [Google Scholar] [CrossRef]
- Riffat, S.B.; Ma, X. Thermoelectrics: A review of present and potential applications. Appl. Therm. Eng. 2003, 23, 913–935. [Google Scholar] [CrossRef]
- Gonzalez-Hernandez, S.; Arias-Hernandez, L.A. Thermoelectric thomson relations revisited for a linear energy converter. J. Non-Equilib. Thermodyn. 2019, 44, 315–332. [Google Scholar] [CrossRef]
- Juárez-Huerta, V.; Sánchez-Salas, N.; Chimal-Eguía, J. Optimization Criteria and Efficiency of a Thermoelectric Generator. Entropy 2022, 24, 1812. [Google Scholar] [CrossRef]
- Pottier, N. Physique Statistique Hors D’équilibre-Processus Irréversibles Linéaires; EDP Sciences: Les Ulis, France, 2012. [Google Scholar]
- Dodds, P.S.; Rothman, D.H.; Weitz, J.S. Re-examination of the “3/4-law” of metabolism. J. Theor. Biol. 2001, 209, 9–27. [Google Scholar] [CrossRef]
- White, C.R.; Seymour, R.S. Mammalian basal metabolic rate is proportional to body mass2/3. Proc. Natl. Acad. Sci. USA 2003, 100, 4046–4049. [Google Scholar] [CrossRef]
- Demetrius, L. The origin of allometric scaling laws in biology. J. Theor. Biol. 2006, 243, 455–467. [Google Scholar] [CrossRef]
- Suarez, R.K.; Darveau, C.A. Multi-level regulation and metabolic scaling. J. Exp. Biol. 2005, 208, 1627–1634. [Google Scholar] [CrossRef]
- Callen, H.B.; Greene, R.F. On a theorem of irreversible thermodynamics. Phys. Rev. 1952, 86, 702. [Google Scholar] [CrossRef]
- Snyder, G.J.; Toberer, E.S. Complex thermoelectric materials. Nat. Mater. 2008, 7, 105–114. [Google Scholar] [CrossRef]
- Zhu, S.; Fan, Z.; Feng, B.; Shi, R.; Jiang, Z.; Peng, Y.; Gao, J.; Miao, L.; Koumoto, K. Review on wearable thermoelectric generators: From devices to applications. Energies 2022, 15, 3375. [Google Scholar] [CrossRef]
- Sattar, M.; Yeo, W.H. Recent advances in materials for wearable thermoelectric generators and biosensing devices. Materials 2022, 15, 4315. [Google Scholar] [CrossRef] [PubMed]
- Shakouri, A. Recent developments in semiconductor thermoelectric physics and materials. Annu. Rev. Mater. Res. 2011, 41, 399–431. [Google Scholar] [CrossRef]
- Luo, D.; Li, Y.; Yan, Y.; Hu, X.; Chen, W.H.; Ren, Y.; Cao, B.; Fan, X. Realizing ultrahigh ZT value and efficiency of the Bi2Te3 thermoelectric module by periodic heating. Energy Convers. Manag. 2023, 296, 117669. [Google Scholar] [CrossRef]
- Tilman, D.; HilleRisLambers, J.; Harpole, S.; Dybzinski, R.; Fargione, J.; Clark, C.; Lehman, C. Does metabolic theory apply to community ecology? It’s a matter of scale. Ecology 2004, 85, 1797–1799. [Google Scholar] [CrossRef]



| Working Regime | Plants | Mammals |
|---|---|---|
| MPO | = | |
| MEF | ||
| MEPF |
Disclaimer/Publisher’s Note: The statements, opinions and data contained in all publications are solely those of the individual author(s) and contributor(s) and not of MDPI and/or the editor(s). MDPI and/or the editor(s) disclaim responsibility for any injury to people or property resulting from any ideas, methods, instructions or products referred to in the content. |
© 2023 by the authors. Licensee MDPI, Basel, Switzerland. This article is an open access article distributed under the terms and conditions of the Creative Commons Attribution (CC BY) license (https://creativecommons.org/licenses/by/4.0/).
Share and Cite
Chimal-Eguia, J.C.; Páez-Hernández, R.T.; Pacheco-Paez, J.C.; Ladino-Luna, D. Linear Irreversible Thermodynamics: A Glance at Thermoelectricity and the Biological Scaling Laws. Entropy 2023, 25, 1575. https://doi.org/10.3390/e25121575
Chimal-Eguia JC, Páez-Hernández RT, Pacheco-Paez JC, Ladino-Luna D. Linear Irreversible Thermodynamics: A Glance at Thermoelectricity and the Biological Scaling Laws. Entropy. 2023; 25(12):1575. https://doi.org/10.3390/e25121575
Chicago/Turabian StyleChimal-Eguia, Juan Carlos, Ricardo Teodoro Páez-Hernández, Juan Carlos Pacheco-Paez, and Delfino Ladino-Luna. 2023. "Linear Irreversible Thermodynamics: A Glance at Thermoelectricity and the Biological Scaling Laws" Entropy 25, no. 12: 1575. https://doi.org/10.3390/e25121575
APA StyleChimal-Eguia, J. C., Páez-Hernández, R. T., Pacheco-Paez, J. C., & Ladino-Luna, D. (2023). Linear Irreversible Thermodynamics: A Glance at Thermoelectricity and the Biological Scaling Laws. Entropy, 25(12), 1575. https://doi.org/10.3390/e25121575

