A Survey of Hybrid Free Space Optics (FSO) Communication Networks to Achieve 5G Connectivity for Backhauling
Abstract
1. Introduction
Motivation and Contribution
2. Basic Requirements and Primary Concepts
2.1. Nomenclature
2.2. Light Source
2.3. Photodetector
- The optical preamplifier can be used to increase optical signal strength that has been diminished by different atmospheric circumstances, to successfully increase receiver sensitivity,
- Overcome eye-limit restrictions on transmitted laser power, and
- Suppress the limiting effect of the receiver thermal noise generated in the electronic amplifier.
2.4. Modulation
3. FSO Systems for 5G Backhauling Network
| Parameters | FSO | Optical Fiber | Microwave Radio | Coaxial Cable |
|---|---|---|---|---|
| Installation | Moderate | Difficult | Difficult | Moderate |
| Data Rate | Gbps | Independent | Gbps | Mbps |
| Security | Good | Very good | Poor | Good |
| Connectivity | P2P, P2MP short and long reach | P2P, P2MP short and long reach | P2P short reach | Multidrop short reach |
| Cost | Low | Very High | Very High | High |
| Maintenance | Low | Low | Low | Moderate |
| Bandwidth | Very High | Very High | Medium | High |
| Spectrum License | Not required | Not required | Required | Required |
4. Multiplexing
4.1. Multiple-Input Multiple-Output
4.2. Single-Input Multiple-Output
4.3. Multiple-Input Single-Output
5. FSO Networks with Relay Assist
Unmanned Aerial Vehicle
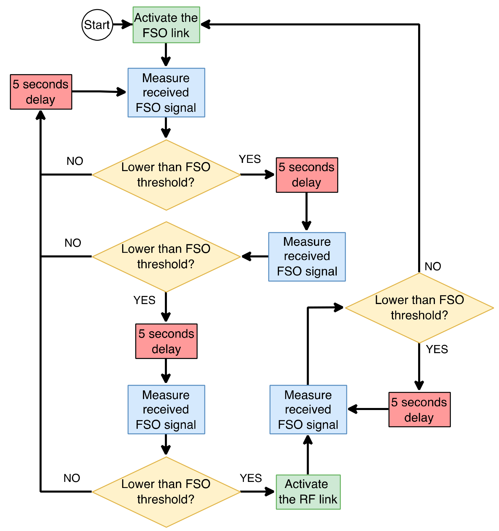
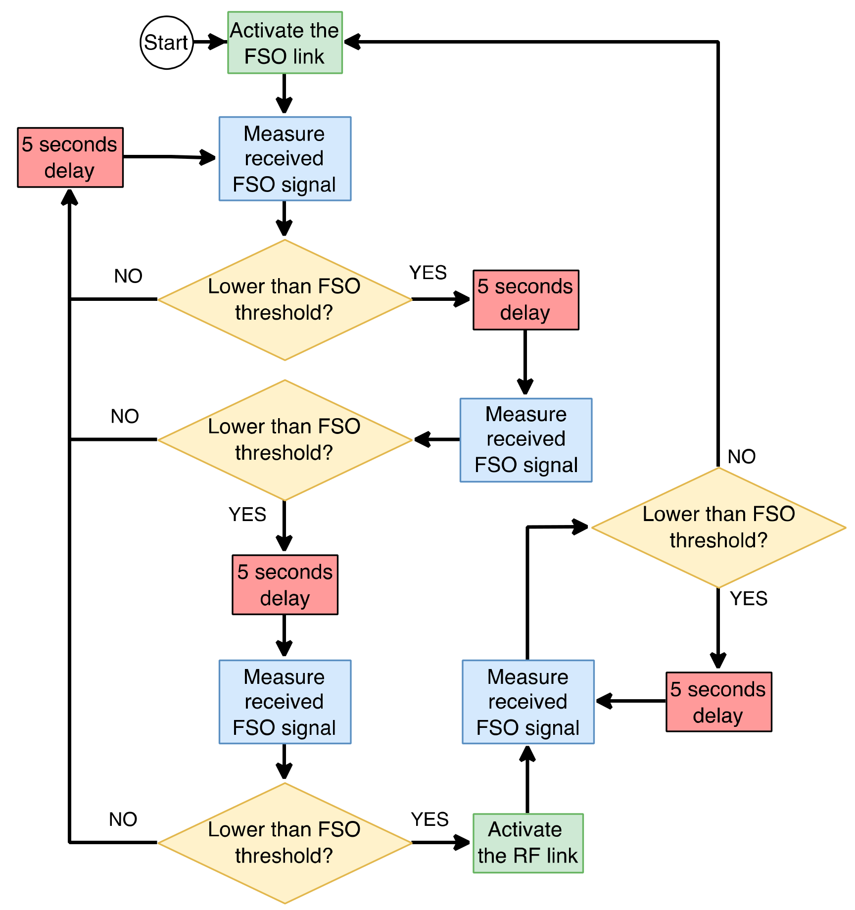
6. Hybrid FSO Networks
7. Using FSO Links Only
8. Fourth, Fifth and Sixth Generations
Using FSO Links Only in 5G Communication
9. Conclusions
Author Contributions
Funding
Institutional Review Board Statement
Data Availability Statement
Conflicts of Interest
Abbreviations
| 4-PAM | Four-Level Pulse Amplitude Modulation |
| 4G | Fourth-Generation |
| 5G | Fifth-Generation |
| 6G | Sixth-Generation |
| ABER | Average Bit Error Rate |
| AF | Amplify-And-Forward |
| AM | Adaptive Modulation |
| AP | Access Point |
| APD | Avalanche Photodiode |
| APDAGC | Avalanche Photodiode Adaptive Gain Control |
| ARQ | Automatic Repeat Request |
| ASE | Average Spectral Efficiency |
| ASER | Average Symbol Error Rate |
| AWG | Arbitrary Waveform Generator |
| AWGN | Additive White Gaussian Noise |
| BA | Buffer-Aided |
| BER | Bit Error Rate |
| BF | Beamforming |
| BICM | Bit–Interleaved Coded Modulation |
| BICM-ID | Bit Interleaved Coded Modulation with Iterative Decoding |
| BPF | Bandpass Filter |
| BPPM | Binary Pulse Position Modulation |
| BS | Base Station |
| C-RAN | Cloud Radio Access Network |
| CATV | Cable Television |
| CDF | Cumulative Distribution Function |
| CMCA | Centralized Maximal Cells Algorithm |
| CR | Cognitive Radio |
| CSI | Channel State Information |
| CU | Central Unit |
| DBPSK | Differential Binary Phase Shift Keying |
| DF | Decode-And-Forward |
| DFB LDs | Distributed Feedback Laser Diodes |
| EDFA | Erbium-Doped Fiber Amplifier |
| ESR | Ergodic Sum Rate |
| EXIT | Extrinsic Information Transfer |
| FEC | Forward Error Correction |
| FiWi | Fiber-Wireless |
| FPGA | Field Programmable Gate Array |
| FSO | Free Space Optical |
| GS | Ground Station |
| HAP | Hybrid Access Point |
| HAPS | High Altitude Platform Station |
| HARQ | Hybrid Automatic-Repeat Request |
| HD | Heterodyne Detection |
| HSM | Hybrid Spatial Modulation |
| IM/DD | Intensity Modulation with Direct Detection |
| IMD | Intermodulation Distortion |
| IoT | Internet Of Things |
| LD | Laser Diode |
| LDPC | Low-Density Parity-Check |
| LED | Light Emitting Diodes |
| LEO | Low Earth Orbit |
| LiFi | Light Fidelity |
| LOS | Line-Of-Sight |
| LTE | Long-Term Evolution |
| MGF | Moment Generating Function |
| MIMO | Multiple-Input Multiple-Output |
| MISO | Multiple-Input Single-Output |
| MMW | Millimeter-Wave |
| MPPM | Multiple Pulse Position Modulation |
| MRC | Maximum Ratio Combination |
| MRT | Maximum Ratio Transmission |
| MSIM | Multiple Subcarrier Intensity Modulation |
| MSM-RS | Mixed SIMO Relaying System |
| MSS-RS | Mixed SISO Relaying System |
| MU | Mobile User |
| NFP | Networked Flying Platform |
| NIR | Near Infrared |
| NLOS | Non-Line of Sight |
| NOMA | Non-Orthogonal Multiple Access |
| Non-BA | Non-Buffer-Aided |
| NR | New Radio |
| NRZ-OOK | Non-Return to Zero On-Off Keying |
| OAM | Orbital Angular Momentum |
| OAM | Optical Amplifier |
| OFDM | Orthogonal Frequency Division Multiplexing |
| OOK | On-Off Keying |
| OP | Outage Probability |
| OWC | Optical Wireless Communication |
| OWR | One-Way Relaying |
| P2MP | Point-To-Multipoint |
| P2P | Point-To-Point |
| PAPR | Peak-To-Average Power Ratio |
| Probability Distribution Function | |
| PDM | Polarization Division Multiplexing |
| PH | Power Hysteresis |
| PIN | Positive-Intrinsic-Negative Photodiode |
| PPM | Pulse Position Modulation |
| PSK | Phase Shift Keying |
| QAM | Quadrature Amplitude Modulation |
| QPD | Quadrant Photodetector |
| QPSK | Quadrature Phase Shift Keying |
| RAU | Remote Antenna Unit |
| RF | Radio Frequency |
| RSSI | Received Signal Strength Indication |
| RZ | Return To Zero |
| SATN | Satellite-Aerial-Terrestrial Network |
| SC | Selective Combining |
| SDMA | Space Division Multiple Access |
| SEP | Symbol Error Probability |
| SIC | Successive Interference Cancellation |
| SIM | Subcarrier Intensity Modulation |
| SIMO | Single-Input Multiple-Output |
| SINR | Signal-To-Interference-Plus-Noise Ratio |
| SISO | Single Input Single Output |
| SMF | Single-Mode Fiber |
| SMM | Spatial Mode Multiplexing |
| SNR | Signal To Noise Ratio |
| SOP | Secrecy Outage Probability |
| SPPM | Spatial Pulse Position Modulation |
| SPSC | Strictly Positive Secrecy Capacity |
| SR-ARQ | Selective Repeat Automatic Repeat Request |
| TCP | Transmission Control Protocol |
| TH | Time Hysteresis |
| TIA | Trans-Impedance Amplifier |
| TIC-TOC | Time-Controlled-Tactile Optical Access |
| TMA | Throughput Maximization Algorithm |
| TSS | Transmit Source Selection |
| TWR | Two-Way Relay |
| UAV | Unmanned Aerial Vehicle |
| UE | User Equipment |
| UV | Ultraviolet |
| VCM | Voice Coil Mirrors |
| VL | Visible Light |
| VLC | Visible Light Communication |
| VSB | Vestigial Sideband |
| WDM | Wavelength Division Multiplexing |
References
- Pirinen, P. A Brief Overview of 5G Research Activities. In Proceedings of the 1st International Conference on 5G for Ubiquitous Connectivity, Levi, Finland, 26–27 November 2014. [Google Scholar] [CrossRef]
- Shafi, M.; Molisch, A.F.; Smith, P.J.; Haustein, T.; Zhu, P.; De Silva, P.; Tufvesson, F.; Benjebbour, A.; Wunder, G. 5G: A Tutorial Overview of Standards, Trials, Challenges, Deployment, and Practice. IEEE J. Sel. Areas Commun. 2017, 35, 1201–1221. [Google Scholar] [CrossRef]
- Jaber, M.; Imran, M.A.; Tafazolli, R.; Tukmanov, A. 5G Backhaul Challenges and Emerging Research Directions: A Survey. IEEE Access 2016, 4, 1743–1766. [Google Scholar] [CrossRef]
- Zhang, D.; Zhou, Z.; Mumtaz, S.; Rodriguez, J.; Sato, T. One Integrated Energy Efficiency Proposal for 5G IoT Communications. IEEE Internet Things J. 2016, 3, 1346–1354. [Google Scholar] [CrossRef]
- Chang, Y.; Chen, H.; Zhao, F. Energy Efficiency Maximization of Full-Duplex and Half-Duplex D2D Communications Underlaying Cellular Networks. Mob. Inf. Syst. 2016, 2016, 1–15. [Google Scholar] [CrossRef]
- Andrews, J.G.; Buzzi, S.; Choi, W.; Hanly, S.V.; Lozano, A.; Soong, A.C.K.; Zhang, J.C. What Will 5G Be? IEEE J. Sel. Areas Commun. 2014, 32, 1065–1082. [Google Scholar] [CrossRef]
- Al-Fuqaha, A.; Guizani, M.; Mohammadi, M.; Aledhari, M.; Ayyash, M. Internet of Things: A Survey on Enabling Technologies, Protocols, and Applications. IEEE Commun. Surv. Tutor. 2015, 17, 2347–2376. [Google Scholar] [CrossRef]
- Schulz, P.; Matthe, M.; Klessig, H.; Simsek, M.; Fettweis, G.; Ansari, J.; Ashraf, S.A.; Almeroth, B.; Voigt, J.; Riedel, I.; et al. Latency Critical IoT Applications in 5G: Perspective on the Design of Radio Interface and Network Architecture. IEEE Commun. Mag. 2017, 55, 70–78. [Google Scholar] [CrossRef]
- Palattella, M.R.; Dohler, M.; Grieco, A.; Rizzo, G.; Torsner, J.; Engel, T.; Ladid, L. Internet of Things in the 5G Era: Enablers, Architecture, and Business Models. IEEE J. Sel. Areas Commun. 2016, 34, 510–527. [Google Scholar] [CrossRef]
- Hassan, W.A.; Jo, H.-S.; Tharek, A.R. The Feasibility of Coexistence Between 5G and Existing Services in the IMT-2020 Candidate Bands in Malaysia. IEEE Access 2017, 5, 14867–14888. [Google Scholar] [CrossRef]
- Ijaz, A.; Zhang, L.; Grau, M.; Mohamed, A.; Vural, S.; Quddus, A.U.; Imran, M.A.; Foh, C.H.; Tafazolli, R. Enabling Massive IoT in 5G and Beyond Systems: PHY Radio Frame Design Considerations. IEEE Access 2016, 4, 3322–3339. [Google Scholar] [CrossRef]
- Tsonev, D.; Videv, S.; Haas, H. Towards a 100 Gb/s visible light wireless access network. Opt. Express 2015, 23, 1627–1637. [Google Scholar] [CrossRef] [PubMed]
- Hanzo, L.; Haas, H.; Imre, S.; O’Brien, D.; Rupp, M.; Gyongyosi, L. Wireless Myths, Realities, and Futures: From 3G/4G to Optical and Quantum Wireless. Proc. IEEE 2012, 100, 1853–1888. [Google Scholar] [CrossRef]
- Uysal, M.; Nouri, H. Optical Wireless Communications—An Emerging Technology; IEEE: New York, NY, USA, 2014. [Google Scholar]
- Ancans, G. Spectrum Usage for 5G Mobile Communication Systems and Electromagnetic Compatibility with Existent Technologies. In Broadband Communications Networks: Recent Advances and Lessons from Practice; Springer: Berlin/Heidelberg, Germany, 2018. [Google Scholar] [CrossRef]
- Dahrouj, H.; Douik, A.; Rayal, F.; Al-Naffouri, T.Y.; Alouini, M.-S. Cost-effective hybrid RF/FSO backhaul solution for next generation wireless systems. IEEE Wirel. Commun. 2015, 22, 98–104. [Google Scholar] [CrossRef]
- Kahn, J.M.; Barry, J.R. Wireless infrared communications. Proc. IEEE 1997, 85, 265–298. [Google Scholar] [CrossRef]
- Chowdhury, M.Z.; Hasan, M.K.; Shahjalal Hossan, T.; Jang, Y.M. Optical Wireless Hybrid Networks: Trends, Opportunities, Challenges, and Research Directions. IEEE Commun. Surv. Tutor. 2020, 22, 930–966. [Google Scholar] [CrossRef]
- Takai, I.; Harada, T.; Andoh, M.; Yasutomi, K.; Kagawa, K.; Kawahito, S. Optical Vehicle-to-Vehicle Communication System Using LED Transmitter and Camera Receiver. IEEE Photonics J. 2014, 6, 1–14. [Google Scholar] [CrossRef]
- Han, D.; Fan, X.; Zhang, K.; Zhu, R. Research on multiple-scattering channel with Monte Carlo model in UV atmosphere communication. Appl. Opt. 2013, 52, 5516–5522. [Google Scholar] [CrossRef]
- Hamza, A.S.; Deogun, J.S.; Alexander, D.R. Wireless Communication in Data Centers: A Survey. IEEE Commun. Surv. Tutor. 2016, 18, 1572–1595. [Google Scholar] [CrossRef]
- Pathak, P.H.; Feng, X.; Hu, P.; Mohapatra, P. Visible Light Communication, Networking, and Sensing: A Survey, Potential and Challenges. IEEE Commun. Surv. Tutor. 2015, 17, 2047–2077. [Google Scholar] [CrossRef]
- Lee, I.E.; Guo, Y.; Ng, T.K.; Park, K.-H.; Alouini, M.-S.; Ooi, B.S. Near-Infrared Wireless Optical Communication with Particulates In-Suspension over the Underwater Channel. In Proceedings of the 2017 Conference on Lasers and Electro-Optics (CLEO), San Jose, CA, USA, 14–19 May 2017. [Google Scholar] [CrossRef]
- Zeng, Z.; Fu, S.; Zhang, H.; Dong, Y.; Cheng, J. A Survey of Underwater Optical Wireless Communications. IEEE Commun. Surv. Tutor. 2016, 19, 204–238. [Google Scholar] [CrossRef]
- Majumdar, A.K.; Ricklin, J.C. Free-Space Laser Communications; Springer: Berlin/Heidelberg, Germany, 2008. [Google Scholar] [CrossRef]
- Ghassemlooy, Z.; Arnon, S.; Uysal, M.; Xu, Z.; Cheng, J. Emerging Optical Wireless Communications-Advances and Challenges. IEEE J. Sel. Areas Commun. 2015, 33, 1738–1749. [Google Scholar] [CrossRef]
- Kaushal, H.; Kaddoum, G. Optical Communication in Space: Challenges and Mitigation Techniques. IEEE Commun. Surv. Tutor. 2016, 19, 57–96. [Google Scholar] [CrossRef]
- Kaymak, Y.; Rojas-Cessa, R.; Feng, J.; Ansari, N.; Zhou, M.C.; Zhang, T. A Survey on Acquisition, Tracking, and Pointing Mechanisms for Mobile Free-Space Optical Communications. IEEE Commun. Surv. Tutor. 2018, 20, 1104–1123. [Google Scholar] [CrossRef]
- Heatley, D.; Wisely, D.; Neild, I.; Cochrane, P. Optical wireless: The story so far. IEEE Commun. Mag. 1998, 36, 72–74, 79. [Google Scholar] [CrossRef]
- Borah, D.K.; Boucouvalas, A.C.; Davis, C.C.; Hranilovic, S.; Yiannopoulos, K. A review of communication-oriented optical wireless systems. EURASIP J. Wirel. Commun. Netw. 2012, 2012, 91. [Google Scholar] [CrossRef]
- Demers, F.; Yanikomeroglu, H.; St-Hilaire, M. A Survey of Opportunities for Free Space Optics in Next Generation Cellular Networks. In Proceedings of the 2011 Ninth Annual Communication Networks and Services Research Conference, Ottawa, ON, Canada, 2–5 May 2011; pp. 210–216. [Google Scholar] [CrossRef]
- Wu, S.; Wang, H.; Youn, C.-H. Visible light communications for 5G wireless networking systems: From fixed to mobile communications. IEEE Netw. 2014, 28, 41–45. [Google Scholar] [CrossRef]
- Al-Gailani, S.A.; Mohammad, A.B.; Shaddad, R.Q.; Jamaludin, M.Y. Single and multiple transceiver simulation modules for free-space optical channel in tropical malaysian weather. In Proceedings of the 2013 IEEE Business Engineering and Industrial Applications Colloquium (BEIAC), Langkawi, Malaysia, 7–9 April 2013; pp. 613–616. [Google Scholar]
- Zabidi, S.A.; Islam, R.; Al Khateeb, W.; Naji, A.W. Investigating of rain attenuation impact on Free Space Optics propagation in tropical region. In Proceedings of the 2011 4th International Conference on Mechatronics (ICOM), Kuala Lumpur, Malaysia, 17–19 May 2011; pp. 1–6. [Google Scholar]
- FSO History and Technology. Available online: http://www.laseroptronics.com/index.cfm/id/57-66.htm (accessed on 24 June 2022).
- Amirabadi, M.A.; Vakili, V.T. On the performance of a multi-user multi-hop hybrid FSO/RF communication system. Opt. Commun. 2019, 444, 172–183. [Google Scholar] [CrossRef]
- Leitgeb, E.; Gebhart, M.; Birnbacher, U.; Majumdar, A.K.; Ricklin, J.C. Optical Networks, Last Mile Access and Applications; Springer: Berlin/Heidelberg, Germany, 2005; pp. 273–302. [Google Scholar] [CrossRef]
- Petri, I.T.; Overcoming the Last Mile Problem. Knowledgebase. Available online: https://petri.com/overcoming-last-mile-problem (accessed on 19 May 2022).
- Zhang, Y.; Park, Y.; Kim, B.; Kim, K. Performance analysis of hybrid FSO/RF system. In Proceedings of the 2011 Third International Conference on Ubiquitous and Future Networks (ICUFN), Dalian, China, 15–17 June 2011; pp. 279–283. [Google Scholar] [CrossRef]
- Basahel, A.A.; Rafiqul, I.; Habaebi, M.H.; Zabidi, S.A. Availability modelling of terrestrial hybrid FSO/RF based on weather statistics from tropical region. IET Commun. 2020, 14, 1937–1941. [Google Scholar] [CrossRef]
- Alsemmeari, R.A.; Bakhsh, S.T.; Alsemmeari, H. Free Space Optics Vs Radio Frequency Wireless Communication. Int. J. Inf. Technol. Comput. Sci. 2016, 8, 1–8. [Google Scholar] [CrossRef]
- Alkholidi, A.G.; Altowij, K.S. Free Space Optical Communications—Theory and Practices. In Contemporary Issues in Wireless Communications; Springer: Berlin/Heidelberg, Germany, 2014. [Google Scholar] [CrossRef]
- Radio Connection Distance and RF Setup. Available online: https://www.satel.com/wp-content/uploads/2019/08/FAQ-0041_Radio-connection-distance-and-RF-setup_v.1.0.pdf (accessed on 24 June 2022).
- Street, A.M.; Stavrinou, P.N.; O’Brien, D.C.; Edwards, D.J. Indoor optical wireless systems—A review. Opt. Quantum Electron. 1997, 29, 349–378. [Google Scholar] [CrossRef]
- Yun, G.; Kavehrad, M. Spot-diffusing and fly-eye receivers for indoor infrared wireless communications. In Proceedings of the 1992 IEEE International Conference on Selected Topics in Wireless Communications, Vancouver, BC, Canada, 25–26 June 1992. [Google Scholar] [CrossRef]
- Yun, G.; Kavehrad, M. Indoor infrared wireless communications using spot diffusing and fly-eye receivers. Can. J. Electr. Comput. Eng. 1993, 18, 151–157. [Google Scholar] [CrossRef]
- Hou, R.; Chen, Y.; Wu, J.; Zhang, H. A Brief Survey of Optical Wireless Communication. In Proceedings of the 13th Australasian Symposium on Parallel and Distributed Computing (AusPDC 2015), Sydney, Australia, 27–30 January 2015. [Google Scholar]
- Elgala, H.; Mesleh, R.; Haas, H. Indoor optical wireless communication: Potential and state-of-the-art. IEEE Commun. Mag. 2011, 49, 56–62. [Google Scholar] [CrossRef]
- Mahdy, A.; Deogun, J. Wireless optical communications: A survey. In Proceedings of the 2004 IEEE Wireless Communications and Networking Conference (IEEE Cat. No.04TH8733), Atlanta, GA, USA, 21–25 March 2004. [Google Scholar] [CrossRef]
- Bergh, A.; Copeland, J. Optical sources for fiber transmission systems. Proc. IEEE 1980, 68, 1240–1247. [Google Scholar] [CrossRef]
- Van Etten, W.; van der Plaats, J. Fundamentals of Optical Fiber Communications; Prentice Hall: Hoboken, NJ, USA, 1991. [Google Scholar]
- Hecht, J. Understanding fiber optics. In Understanding Fiber Optics; Springer: Berlin/Heidelberg, Germany, 2015; p. 790. [Google Scholar]
- Miller, J.L. Principles of infrared technology: A practical guide to the state of the art. In Principles of Infrared Technology: A Practical Guide to the State of the Art; Springer: Berlin/Heidelberg, Germany, 1994; p. 578. [Google Scholar]
- Keiser, G. Optical Fiber Communications; Mcgraw-Hill Series in Electrical and Computer Engineering; Mcgraw-Hill College: New York, NY, USA, 1999. [Google Scholar]
- Ramaswami, R. Optical fiber communication: From transmission to networking. IEEE Commun. Mag. 2002, 40, 138–147. [Google Scholar] [CrossRef]
- O’Brien, D.; Faulkner, G.; Jim, K.; Zyambo, E.; Edwards, D.; Whitehead, M.; Stavrinou, P.; Parry, G.; Bellon, J.; Sibley, M.; et al. High-speed integrated transceivers for optical wireless. IEEE Commun. Mag. 2003, 41, 58–62. [Google Scholar] [CrossRef]
- Sze, S.M.; Ng, K.K. Physics of Semiconductor Devices; John Wiley & Sons: Hoboken, NJ, USA, 2007. [Google Scholar] [CrossRef]
- Senior, J.; Kazovsky, L. Optical Fiber Communications: Principles and Practice. Phys. Today 1987, 40, 128. [Google Scholar] [CrossRef]
- Valadas, R.T.; Tavares, A.R.; Duarte, A.M.D.O. Angle Diversity to Combat the Ambient Noise in Indoor Optical Wireless Communication Systems. Int. J. Wirel. Inf. Netw. 1997, 4, 275–288. [Google Scholar] [CrossRef]
- Bloom, S.; Korevaar, E.; Schuster, J.; Willebrand, H. Understanding the performance of free-space optics [Invited]. J. Opt. Netw. 2003, 2, 178–200. [Google Scholar] [CrossRef]
- Hranilovic, S. Wireless optical communication systems. Wirel. Opt. Commun. Syst. 2005, 1–197. [Google Scholar] [CrossRef]
- Bouchet, O. Free-Space Optics: Ppropagation and Communication; Springer: Berlin/Heidelberg, Germany, 2006; p. 219. [Google Scholar]
- Khalighi, M.A.; Uysal, M. Survey on Free Space Optical Communication: A Communication Theory Perspective. IEEE Commun. Surv. Tutor. 2014, 16, 2231–2258. [Google Scholar] [CrossRef]
- Ghassemlooy, Z.; Popoola, W.; Rajbhandari, S. Optical Wireless Communications: System and Channel Modelling with MATLAB®; CRC Press: Boca Raton, FL, USA, 2019. [Google Scholar] [CrossRef]
- Begley, D. Free-space laser communications: A historical perspective. In Proceedings of the 15th Annual Meeting of the IEEE Lasers and Electro-Optics Society, Glasgow, UK, 10–14 November 2002. [Google Scholar] [CrossRef]
- Laser, vs. LED: What’s the Difference?—Acupuncture Technology News. Available online: https://www.miridiatech.com/news/2019/09/laser-vs-led-whats-the-difference-2/ (accessed on 15 July 2022).
- Le Minh, H.; O’Brien, D.; Faulkner, G.; Bouchet, O.; Wolf, M.; Grobe, L.; Li, J. A 1.25-Gb/s Indoor Cellular Optical Wireless Communications Demonstrator. IEEE Photonics Technol. Lett. 2010, 22, 1598–1600. [Google Scholar] [CrossRef]
- Dimarzio, C.A. Optics for Engineers; CRC Press: Boca Raton, FL, USA, 2012. [Google Scholar]
- Tsonev, D.; Chun, H.; Rajbhandari, S.; McKendry, J.J.D.; Videv, S.; Gu, E.; Haji, M.; Watson, S.; Kelly, A.E.; Faulkner, G.; et al. A 3-Gb/s single-LED OFDM-based wireless VLC link using a gallium nitride μLED. IEEE Photon. Technol. Lett. 2014, 26, 637–640. [Google Scholar] [CrossRef]
- Singh, C.; John, J.; Singh, Y.N.; Tripathi, K.K. A Review of Indoor Optical Wireless Systems. IETE Tech. Rev. 2002, 19, 3–17. [Google Scholar] [CrossRef][Green Version]
- Langer, K.-D.; Grubor, J. Recent Developments in Optical Wireless Communications using Infrared and Visible Light. Int. Conf. Transparent Opt. Netw. 2007, 3, 146–151. [Google Scholar] [CrossRef]
- Khalid, A.M.; Cossu, G.; Corsini, R.; Choudhury, P.; Ciaramella, E. 1-Gb/s Transmission over a Phosphorescent White LED by Using Rate-Adaptive Discrete Multitone Modulation. IEEE Photonics J. 2012, 4, 1465–1473. [Google Scholar] [CrossRef]
- Energy Savings Forecast of Solid-State Lighting in General Illumination Applications; Navigant Consulting Inc.: Washington, DC, USA, 2014.
- Forrest, S.R. Optical detectors: Three contenders: Depending on the application, the photoeonductor, p-i-n diode, or avalanche photodiode may prove the best choice. IEEE Spectr. 1986, 23, 76–85. [Google Scholar] [CrossRef]
- Ferrante, C.; Virga, A.; Benfatto, L.; Martinati, M.; De Fazio, D.; Sassi, U.; Fasolato, C.; Ott, A.K.; Postorino, P.; Yoon, D.; et al. Raman spectroscopy of graphene under ultrafast laser excitation. Nat. Commun. 2018, 9, 308. [Google Scholar] [CrossRef]
- Koppens, F.; Mueller, T.; Avouris, P.; Ferrari, A.C.; Vitiello, M.S.; Polini, M. Photodetectors based on graphene, other two-dimensional materials and hybrid systems. Nat. Nanotechnol. 2014, 9, 780–793. [Google Scholar] [CrossRef]
- Liu, C.-H.; Chang, Y.-C.; Norris, T.B.; Zhong, Z. Graphene photodetectors with ultra-broadband and high responsivity at room temperature. Nat. Nanotechnol. 2014, 9, 273–278. [Google Scholar] [CrossRef]
- Khalighi, M.-A.; Gabriel, C.; Hamza, T.; Bourennane, S.; Leon, P.; Rigaud, V. Underwater wireless optical communication; recent advances and remaining challenges. In Proceedings of the 2014 IEEE 16th International Conference on Transparent Optical Networks (ICTON), Graz, Austria, 6–10 July 2014. [Google Scholar] [CrossRef]
- Sevincer, A.; Bhattarai, A.; Bilgi, M.; Yuksel, M.; Pala, N. LIGHTNETs: Smart LIGHTing and Mobile Optical Wireless NETworks—A Survey. IEEE Commun. Surv. Tutor. 2013, 15, 1620–1641. [Google Scholar] [CrossRef]
- Sufyan Islim, M.; Haas, H. Modulation Techniques for Li•Fi Modulation Techniques for Li•Fi Special Topic. ZTE Commun. 2016, 14. [Google Scholar]
- Li, J.; Liu, J.Q.; Taylor, D.P. Optical Communication Using Subcarrier PSK Intensity Modulation Through Atmospheric Turbulence Channels. IEEE Trans. Commun. 2007, 55, 1598–1606. [Google Scholar] [CrossRef]
- Xing, L.; Niu, Z.G.; Wang, H.; Tang, X.; Wang, G. Study on Wetland Extraction Using Optimal Features and Monthly Synthetic Landsat Data. Geogr. Geo Inf. Sci. 2018. [Google Scholar] [CrossRef]
- Bekkali, A.; Ben Naila, C.; Kazaura, K.; Wakamori, K.; Matsumoto, M. Transmission Analysis of OFDM-Based Wireless Services over Turbulent Radio-on-FSO Links Modeled by Gamma–Gamma Distribution. IEEE Photonics J. 2010, 2, 510–520. [Google Scholar] [CrossRef]
- Tsonev, D.; Sinanovic, S.; Haas, H. Complete Modeling of Nonlinear Distortion in OFDM-Based Optical Wireless Communication. J. Light. Technol. 2013, 31, 3064–3076. [Google Scholar] [CrossRef]
- Carruthers, J.; Kahn, J. Multiple-subcarrier modulation for nondirected wireless infrared communication. IEEE J. Sel. Areas Commun. 1996, 14, 538–546. [Google Scholar] [CrossRef]
- Yu, Z.; Baxley, R.J.; Zhou, G.T. Iterative Clipping for PAPR Reduction in Visible Light OFDM Communications. In Proceedings of the 2014 IEEE Military Communications Conference, Baltimore, MD, USA, 6–8 October 2014; pp. 1681–1686. [Google Scholar] [CrossRef]
- Dong, Z.; Li, X.; Yu, J.; Cao, Z.; Chi, N. 8 × 9.95-Gb/s Ultra-Dense WDM-PON on a 12.5-GHz Grid with Digital Pre-Equalization. IEEE Photonics Technol. Lett. 2012, 25, 194–197. [Google Scholar] [CrossRef]
- Zhang, J.; Yu, J.; Chi, N.; Chien, H.-C. Time-domain digital pre-equalization for band-limited signals based on receiver-side adaptive equalizers. Opt. Express 2014, 22, 20515–20529. [Google Scholar] [CrossRef]
- Willebrand, H.A.; Ghuman, B.S. Fiber optics without fiber. IEEE Spectr. 2001, 38, 40–45. [Google Scholar] [CrossRef]
- Sharma, V.; Kaur, G. High speed, long reach OFDM-FSO transmission link incorporating OSSB and OTSB schemes. Optik 2013, 124, 6111–6114. [Google Scholar] [CrossRef]
- Sahbudin, R.K.Z.; Kamarulzaman, M.; Hitam, S.; Mokhtar, M.; Anas, S.B.A. Performance of SAC OCDMA-FSO communication systems. Optik 2013, 124, 2868–2870. [Google Scholar] [CrossRef]
- Shaulov, G.; Patel, J.; Whitlock, B.; Mena, P.; Scarmozzino, R. Simulation-Assisted Design of Free Space Optical Transmission Systems. In Proceedings of the MILCOM 2005—2005 IEEE Military Communications Conference, Atlantic City, NJ, USA, 17–20 October 2006; pp. 918–922. [Google Scholar]
- Vigneshwaran, S.; Muthumani, I.; Raja, A.S. Investigations on Free space optics communication system. In Proceedings of the 2013 International Conference on Information Communication and Embedded Systems (ICICES), Chennai, India, 21–22 February 2013; pp. 819–824. [Google Scholar]
- Rahman, A.; Anuar, M.; Aljunid, S.; Junita, M. Study of rain attenuation consequence in free space optic transmission. In Proceedings of the 2008 6th National Conference on Telecommunication Technologies and 2008 2nd Malaysia Conference on Photonics, Putrajaya, Malaysia, 26–28 August 2008; pp. 64–70. [Google Scholar] [CrossRef]
- Kumar, N.; Rana, A.K. Impact of various parameters on the performance of free space optics communication system. Optik 2013, 124, 5774–5776. [Google Scholar] [CrossRef]
- Hassan, M.M.; Rather, G.M. Free Space Optics (FSO): A Promising Solution to First and Last Mile Connectivity (FLMC) in the Communication Networks. Int. J. Wirel. Microw. Technol. 2020, 10, 1–15. [Google Scholar] [CrossRef]
- Malik, A.; Singh, P. Free Space Optics: Current Applications and Future Challenges. Int. J. Opt. 2015, 2015, 1–7. [Google Scholar] [CrossRef]
- Singh, J.; Kumar, N. Performance analysis of different modulation format on free space optical communication system. Optik 2013, 124, 4651–4654. [Google Scholar] [CrossRef]
- Fadhil, H.A.; Amphawan, A.; Shamsuddin, H.A.; Abd, T.H.; Al-Khafaji, H.M.R.; Aljunid, S.; Ahmed, N. Optimization of free space optics parameters: An optimum solution for bad weather conditions. Optik 2013, 124, 3969–3973. [Google Scholar] [CrossRef]
- Hilt, A. Throughput Estimation of K-zone Gbps Radio Links Operating in the E-band. Inf. MIDEM J. Microelectron. Electron. Compon. Mater. 2022, 52, 29–39. [Google Scholar] [CrossRef]
- Electronic Communications Committee Recommendation (05)07 2009. Radio Frequency Channel Arrangements for Fixed Service Systems Operating in the Bands 71–76 and 81–86 GHz, Electronic Communications Committee within the Europe-an Conference of Postal and Telecommunications Administrations (CEPT). Available online: http://rfcmd.ru/Research/REC0507_final.htm (accessed on 24 June 2022).
- Ge, X.; Cheng, H.; Guizani, M.; Han, T. 5G wireless backhaul networks: Challenges and research advances. IEEE Netw. 2014, 28, 6–11. [Google Scholar] [CrossRef]
- Akyildiz, I.F.; Nie, S.; Lin, S.-C.; Chandrasekaran, M. 5G roadmap: 10 key enabling technologies. Comput. Netw. 2016, 106, 17–48. [Google Scholar] [CrossRef]
- Panwar, N.; Sharma, S.; Singh, A.K. A survey on 5G: The next generation of mobile communication. Phys. Commun. 2016, 18, 64–84. [Google Scholar] [CrossRef]
- Bliss, D.W.; Forsythe, K.W.; Chan, A.M. MIMO Wireless Communication. Lincoln Lab J. 2005, 15, 97–216. [Google Scholar]
- Fang, J.; Bi, M.; Xiao, S.; Yang, G.; Liu, L.; Zhang, Y.; Hu, W. Polar-Coded MIMO FSO Communication System over Gamma-Gamma Turbulence Channel With Spatially Correlated Fading. J. Opt. Commun. Netw. 2018, 10, 915–923. [Google Scholar] [CrossRef]
- Computerworld. How Polar Codes Work. Available online: https://www.computerworld.com/article/3228804/how-polar-codes-work.html (accessed on 2 May 2022).
- Saidi, H.; Hamdi, N. End-to-end performance of DF multihop hybrid RF/FSO system using MPPM coding and MIMO technique under dependent GG turbulence channels. Indones. J. Electr. Eng. Comput. Sci. 2020, 19, 811–818. [Google Scholar] [CrossRef]
- Souryal, M.R.; Vojčić, B.R. Performance of Amplify-and-Forward and Decode-and-Forward Relaying in Rayleigh Fading with Turbo Codes. In Proceedings of the 2006 IEEE International Conference on Acoustics Speech and Signal Processing Proceedings, Toulouse, France, 14–19 May 2006. [Google Scholar] [CrossRef]
- Al-Eryani, Y.F.; Salhab, A.M.; Zummo, S.A.; Alouini, M.-S. Protocol Design and Performance Analysis of Multiuser Mixed RF and Hybrid FSO/RF Relaying With Buffers. J. Opt. Commun. Netw. 2018, 10, 309–321. [Google Scholar] [CrossRef]
- Liang, H.; Li, Y.; Miao, M.; Gao, C.; Li, X. Unified Performance Analysis of MIMO Mixed RF/FSO Relaying System. Appl. Sci. 2021, 11, 3054. [Google Scholar] [CrossRef]
- Yousif, B.B.; Elsayed, E.E.; Alzalabani, M.M. Atmospheric turbulence mitigation using spatial mode multiplexing and modified pulse position modulation in hybrid RF/FSO orbital-angular-momentum multiplexed based on MIMO wireless communications system. Opt. Commun. 2018, 436, 197–208. [Google Scholar] [CrossRef]
- Shah, S.; Siddharth, M.; Vishwakarma, N.; Swaminathan, R.; Madhukumar, A.S. Adaptive-Combining-Based Hybrid FSO/RF Satellite Communication with and without HAPS. IEEE Access 2021, 9, 81492–81511. [Google Scholar] [CrossRef]
- Shi, W.; Kang, K.; Wang, Z.; Liu, W. Performance analysis of hybrid SIMO-RF/FSO communication system with fixed gain af relay. Curr. Opt. Photonics 2019, 3, 365–373. [Google Scholar] [CrossRef]
- Liang, H.; Gao, C.; Li, Y.; Miao, M.; Li, X. Performance analysis of mixed MISO RF/SIMO FSO relaying systems. Opt. Commun. 2020, 478, 126344. [Google Scholar] [CrossRef]
- Safari, M.; Uysal, M. Relay-assisted free-space optical communication. IEEE Trans. Wirel. Commun. 2008, 7, 5441–5449. [Google Scholar] [CrossRef]
- Karagiannidis, G.; Tsiftsis, T.; Sandalidis, H. Outage probability of relayed free space optical communication systems. Electron. Lett. 2006, 42, 994–996. [Google Scholar] [CrossRef]
- Karimi, M.; Nasiri-Kenari, M. Free Space Optical Communications via Optical Amplify-and-Forward Relaying. J. Light. Technol. 2010, 29, 242–248. [Google Scholar] [CrossRef]
- Peppas, K.P.; Stassinakis, A.N.; Nistazakis, H.E.; Tombras, G.S. Capacity Analysis of Dual Amplify-and-Forward Relayed Free-Space Optical Communication Systems over Turbulence Channels with Pointing Errors. J. Opt. Commun. Netw. 2013, 5, 1032–1042. [Google Scholar] [CrossRef]
- Boluda-Ruiz, R.; Garcia-Zambrana, A.; Castillo-Vázquez, C.; Castillo-Vázquez, B.; Hranilovic, S. Amplify-and-Forward Strategy Using MRC Reception over FSO Channels with Pointing Errors. J. Opt. Commun. Netw. 2018, 10, 545–552. [Google Scholar] [CrossRef]
- Abou-Rjeily, C.; Slim, A. Cooperative Diversity for Free-Space Optical Communications: Transceiver Design and Performance Analysis. IEEE Trans. Commun. 2010, 59, 658–663. [Google Scholar] [CrossRef]
- Bhatnagar, M.R. Performance Analysis of Decode-and-Forward Relaying in Gamma-Gamma Fading Channels. IEEE Photonics Technol. Lett. 2011, 24, 545–547. [Google Scholar] [CrossRef]
- Karimi, M.; Nasiri-Kenari, M. BER Analysis of Cooperative Systems in Free-Space Optical Networks. J. Light. Technol. 2009, 27, 5639–5647. [Google Scholar] [CrossRef]
- Kazemlou, S.; Hranilovic, S.; Kumar, S. All-Optical Multihop Free-Space Optical Communication Systems. J. Light. Technol. 2011, 29, 2663–2669. [Google Scholar] [CrossRef]
- Bayaki, E.; Michalopoulos, D.S.; Schober, R. EDFA-Based All-Optical Relaying in Free-Space Optical Systems. IEEE Trans. Commun. 2012, 60, 3797–3807. [Google Scholar] [CrossRef]
- Kashani, M.A.; Rad, M.M.; Safari, M.; Uysal, M. All-Optical Amplify-and-Forward Relaying System for Atmospheric Channels. IEEE Commun. Lett. 2012, 16, 1684–1687. [Google Scholar] [CrossRef]
- Bandele, O.J.; Desai, P.; Woolfson, M.S.; Phillips, A.J. Saturation in cascaded optical amplifier free-space optical communication systems. IET Optoelectron. 2016, 10, 71–79. [Google Scholar] [CrossRef]
- Dabiri, M.T.; Sadough, S.M.S. Performance Analysis of All-Optical Amplify and Forward Relaying over Log-Normal FSO Channels. J. Opt. Commun. Netw. 2018, 10, 79–89. [Google Scholar] [CrossRef]
- Huang, X.; Xie, X.; Song, J.; Duan, T.; Hu, H.; Xu, X.; Su, Y. Performance Comparison of All-Optical Amplify-and-Forward Relaying FSO Communication Systems With OOK and DPSK Modulations. IEEE Photonics J. 2018, 10, 1–11. [Google Scholar] [CrossRef]
- Ciaramella, E.; Arimoto, Y.; Contestabile, G.; Presi, M.; D’Errico, A.; Guarino, V.; Matsumoto, M. 1.28 terabit/s (32x40 Gbit/s) wdm transmission system for free space optical communications. IEEE J. Sel. Areas Commun. 2009, 27, 1639–1645. [Google Scholar] [CrossRef]
- Yiannopoulos, K.; Sagias, N.C.; Boucouvalas, A.C. Fade Mitigation Based on Semiconductor Optical Amplifiers. J. Light. Technol. 2013, 31, 3621–3630. [Google Scholar] [CrossRef]
- Boucouvalas, A.C.; Sagias, N.C.; Yiannopoulos, K. First order statistics of semiconductor optical amplifier assisted optical wireless systems under log-normal fading. In Proceedings of the 2013 2nd International Workshop on Optical Wireless Communications (IWOW), Newcastle upon Tyne, UK, 21–23 October 2013; pp. 142–146. [Google Scholar] [CrossRef]
- Amirabadi, M.A.; Vakili, V.T. Performance analysis of a novel hybrid FSO/RF communication system. IET Optoelectron. 2020, 14, 66–74. [Google Scholar] [CrossRef]
- Bhowal, A.; Kshetrimayum, R.S. Relay Based Hybrid FSO/RF Communication With Hybrid Spatial Modulation and Transmit Source Selection. IEEE Trans. Commun. 2020, 68, 5018–5027. [Google Scholar] [CrossRef]
- Simbase. Half Duplex. Available online: https://www.simbase.com/iot-glossary-dictionary/half-duplex (accessed on 11 November 2021).
- Huang, Q.; Lin, M.; Zhu, W.-P.; Cheng, J.; Alouini, M.-S. Uplink Massive Access in Mixed RF/FSO Satellite-Aerial-Terrestrial Networks. IEEE Trans. Commun. 2021, 69, 2413–2426. [Google Scholar] [CrossRef]
- Sharma, S.; Madhukumar, A.; Ramabadran, S. Performance optimisation for dual-hop hybrid FSO/RF system with selection combining. IET Optoelectron. 2020, 14, 422–433. [Google Scholar] [CrossRef]
- Sharma, S.; Madhukumar, A.; Swaminathan, R. Switching-Based Cooperative Decode-and-Forward Relaying for Hybrid FSO/RF Networks. J. Opt. Commun. Netw. 2019, 11, 267–281. [Google Scholar] [CrossRef]
- GaussianWaves. Maximum Ratio Combining (MRC) Architecture Simulation. Available online: https://www.gaussianwaves.com/2020/01/receiver-diversity-maximum-ratio-combining-mrc/ (accessed on 20 January 2022).
- Zhuang, Y.; Zhang, J. Secrecy Probability of a NOMA based FSO-RF Network with Amplify-and-Forward Relaying. In Proceedings of the 2021 3rd International Conference on Intelligent Control, Measurement and Signal Processing and Intelligent Oil Field (ICMSP), Xi’an, China, 23–25 July 2021; pp. 77–82. [Google Scholar] [CrossRef]
- Jamali, M.V.; Mahdavifar, H. Uplink Non-Orthogonal Multiple Access over Mixed RF-FSO Systems. IEEE Trans. Wirel. Commun. 2020, 19, 3558–3574. [Google Scholar] [CrossRef]
- Wang, Z.; Shi, W.; Liu, W.; Zhao, Y.; Kang, K. Performance analysis of full duplex relay assisted mixed RF/FSO system. Opt. Commun. 2020, 474, 126170. [Google Scholar] [CrossRef]
- GaussianWaves. Selection Combining—Architecture Simulation. Available online: https://www.gaussianwaves.com/2019/12/receiver-diversity-selection-combining/ (accessed on 20 February 2022).
- Tahami, A.; Dargahi, A.; Abedi, K.; Chaman-Motlagh, A. A new relay based architecture in hybrid RF/FSO system. Phys. Commun. 2019, 36, 100818. [Google Scholar] [CrossRef]
- IGI Global. What Is Outage Probability. Available online: https://www.igi-global.com/dictionary/performance-studies-for-spectrum-sharing-cognitive-radios-under-outage-probability-constraint/46151 (accessed on 5 July 2021).
- Chen, J.; Yang, L.; Wang, W.; Yang, H.-C.; Liu, Y.; Hasna, M.O.; Alouini, M.-S. A Novel Energy Harvesting Scheme for Mixed FSO-RF Relaying Systems. IEEE Trans. Veh. Technol. 2019, 68, 8259–8263. [Google Scholar] [CrossRef]
- Najafi, M.; Jamali, V.; Schober, R. Optimal Relay Selection for the Parallel Hybrid RF/FSO Relay Channel: Non-Buffer-Aided and Buffer-Aided Designs. IEEE Trans. Commun. 2017, 65, 2794–2810. [Google Scholar] [CrossRef]
- Nomikos, N.; Charalambous, T.; Krikidis, I.; Skoutas, D.N.; Vouyioukas, D.; Johansson, M.; Skianis, C. A Survey on Buffer-Aided Relay Selection. IEEE Commun. Surv. Tutor. 2015, 18, 1073–1097. [Google Scholar] [CrossRef]
- Odeyemi, K.; Owolawi, P.A. Error Performance of a Cooperative Diversity Mixed FSO/RF System over Gamma-Gamma and Nakagami-M Fading Channels. J. Commun. 2019, 14, 669–675. [Google Scholar] [CrossRef]
- Zedini, E.; Ansari, I.S.; Alouini, M.-S. Performance Analysis of Mixed Nakagami- m and Gamma–Gamma Dual-Hop FSO Transmission Systems. IEEE Photonics J. 2014, 7, 1–20. [Google Scholar] [CrossRef]
- Upadhya, A.; Gupta, J.; Dwivedi, V.K.; Alouini, M.-S. Impact of RF I/Q Imbalance on Interference-Limited Mixed RF/FSO TWR Systems With Non-Zero Boresight Error. IEEE Wirel. Commun. Lett. 2020, 10, 416–420. [Google Scholar] [CrossRef]
- Sarker, N.A.; Badrudduza, A.S.M.; Islam, S.M.R.; Kundu, M.K.; Ansari, I.S.; Kwak, K.-S. On the Intercept Probability and Secure Outage Analysis of Mixed (α – κ – μ)-Shadowed and Málaga Turbulent Models. IEEE Access 2021, 9, 133849–133860. [Google Scholar] [CrossRef]
- Alathwary, W.A.; Altubaishi, E.S. On the Performance Analysis of Decode-and-Forward Multi-Hop Hybrid FSO/RF Systems With Hard-Switching Configuration. IEEE Photonics J. 2019, 11, 1–12. [Google Scholar] [CrossRef]
- Torabi, M.; Effatpanahi, R. Performance analysis of hybrid RF–FSO systems with amplify-and-forward selection relaying. Opt. Commun. 2018, 434, 80–90. [Google Scholar] [CrossRef]
- Amirabadi, M.A.; Vakili, V.T. Performance of a relay-assisted hybrid FSO/RF communication system. Phys. Commun. 2019, 35, 100729. [Google Scholar] [CrossRef]
- Tonk, V.K.; Yadav, P.K. On the Performance of Hybrid RF/FSO Relay Algorithms for 5G Wireless Communication Systems. Int. J. Future Gener. Commun. Netw. 2017, 10, 41–50. [Google Scholar] [CrossRef]
- Mogadala, V.K.; Gottapu, S.R.; Chapa, B.P. Dual Hop Hybrid FSO/RF based Backhaul Communication System for 5G Networks. In Proceedings of the 2019 International Conference on Wireless Communications Signal Processing and Networking (WiSPNET), Chennai, India, 21–23 March 2019; pp. 229–232. [Google Scholar] [CrossRef]
- Roumelas, G.; Nistazakis, H.; Leitgeb, E.; Ivanov, H.; Volos, C.; Tombras, G. Serially DF relayed hybrid FSO/MMW links with Weibull fading, M-turbulence and pointing errors. Optik 2020, 216, 164531. [Google Scholar] [CrossRef]
- Morra, A.E.; Ahmed, K.; Hranilovic, S. Impact of Fiber Nonlinearity on 5G Backhauling via Mixed FSO/Fiber Network. IEEE Access 2017, 5, 19942–19950. [Google Scholar] [CrossRef]
- Lu, H.-H.; Huang, X.-H.; Li, C.-Y.; Liu, C.-X.; Lin, Y.-Y.; Chen, Y.-T.; Chang, P.-S.; Ko, T. Bi-Directional Fiber-FSO-5G MMW/5G New Radio Sub-THz Convergence. J. Light. Technol. 2021, 39, 7179–7190. [Google Scholar] [CrossRef]
- Song, S.; Liu, Y.; Song, Q.; Guo, L. Relay selection and link scheduling in cooperative free-space optical backhauling of 5G small cells. In Proceedings of the 2017 IEEE/CIC International Conference on Communications in China (ICCC), Qingdao, China, 22–24 October 2017; pp. 1–6. [Google Scholar] [CrossRef]
- Trinh, P.V.; Thang, T.C.; Pham, A.T. Mixed mmWave RF/FSO Relaying Systems over Generalized Fading Channels with Pointing Errors. IEEE Photonics J. 2016, 9, 1–14. [Google Scholar] [CrossRef]
- Pattanayak, D.R.; Dwivedi, V.K.; Karwal, V. Physical layer security of a two way relay based mixed FSO/RF network in the presence of multiple eavesdroppers. Opt. Commun. 2020, 463, 125429. [Google Scholar] [CrossRef]
- Jiang, T.; Zhao, L.; Liu, H.; Deng, D.; Luo, A.; Wei, Z.; Yang, X. Performance Improvement for Mixed RF–FSO Communication System by Adopting Hybrid Subcarrier Intensity Modulation. Appl. Sci. 2019, 9, 3724. [Google Scholar] [CrossRef]
- Bag, B.; Das, A.; Ansari, I.S.; Prokes, A.; Bose, C.; Chandra, A. Performance Analysis of Hybrid FSO Systems Using FSO/RF-FSO Link Adaptation. IEEE Photonics J. 2018, 10, 1–17. [Google Scholar] [CrossRef]
- Kumar, K.; Borah, D.K. Quantize and Encode Relaying Through FSO and Hybrid FSO/RF Links. IEEE Trans. Veh. Technol. 2014, 64, 2361–2374. [Google Scholar] [CrossRef]
- Al-Eryani, Y.F.; Salhab, A.M.; Zummo, S.A.; Alouini, M.-S. Two-Way Multiuser Mixed RF/FSO Relaying: Performance Analysis and Power Allocation. J. Opt. Commun. Netw. 2018, 10, 396–408. [Google Scholar] [CrossRef]
- Kiran, K.V.; Rathore, S.; Turuk, A.K.; Das, S. Development of a Hybrid FSO/RF System during Link Misalignment. In Proceedings of the 2017 International Conference on Networking and Network Applications (NaNA), Nathmandu, Nepal, 16–19 October 2017; pp. 138–140. [Google Scholar] [CrossRef]
- Trigui, I.; Affes, S.; Salhab, A.M.; Alouini, M.-S. Multi-User Mixed FSO-RF Systems with Aperture Selection under Poisson Field Interference. IEEE Access 2019, 7, 73764–73781. [Google Scholar] [CrossRef]
- Nguyen, T.K.; Nguyen, C.T.; Le, H.D.; Pham, A.T. TCP Performance over Satellite-Based Hybrid FSO/RF Vehicular Networks: Modeling and Analysis. IEEE Access 2021, 9, 108426–108440. [Google Scholar] [CrossRef]
- Makki, B.; Svensson, T.; Brandt-Pearce, M.; Alouini, M.-S. On the Performance of Millimeter Wave-Based RF-FSO Multi-Hop and Mesh Networks. IEEE Trans. Wirel. Commun. 2017, 16, 7746–7759. [Google Scholar] [CrossRef]
- Fawaz, W.; Abou-Rjeily, C.; Assi, C. UAV-Aided Cooperation for FSO Communication Systems. IEEE Commun. Mag. 2018, 56, 70–75. [Google Scholar] [CrossRef]
- Liu, X.; Gu, C.; Guo, K.; Cheng, M.; Lin, M.; Zhu, W.-P. Robust Beamforming and Outage Performance of Uplink Multiuser Satellite-Aerial-Terrestrial Networks with Mixed RF-FSO Channels. IEEE Photonics J. 2021, 13, 1–8. [Google Scholar] [CrossRef]
- Aghaei, M.R.; Hemmatyar, A.M.A.; Chamanmotlagh, A.; Fouladian, M. Analysis of adaptive multi-rate FSO/RF hybrid systems using Málaga- distribution model in turbulent channels. J. Mod. Opt. 2020, 67, 1159–1169. [Google Scholar] [CrossRef]
- Wu, H.; Kavehrad, M. Availability Evaluation of Ground-to-Air Hybrid FSO/RF Links. Int. J. Wirel. Inf. Netw. 2006, 14, 33–45. [Google Scholar] [CrossRef]
- Lee, J.-H.; Park, K.-H.; Ko, Y.-C.; Alouini, M.-S. Throughput Maximization of Mixed FSO/RF UAV-Aided Mobile Relaying With a Buffer. IEEE Trans. Wirel. Commun. 2020, 20, 683–694. [Google Scholar] [CrossRef]
- Jin, Y.; Lee, B. A comprehensive survey of issues in solid state drives. Adv. Comput. 2019, 114, 1–69. [Google Scholar] [CrossRef]
- Pai, V.U.; Sainath, B. UAV Selection and Link Switching Policy for Hybrid Tethered UAV-Assisted Communication. IEEE Commun. Lett. 2021, 25, 2410–2414. [Google Scholar] [CrossRef]
- Gu, Z.; Zhang, J.; Ji, Y.; Bai, L.; Sun, X. Network Topology Reconfiguration for FSO-Based Fronthaul/Backhaul in 5G+ Wireless Networks. IEEE Access 2018, 6, 69426–69437. [Google Scholar] [CrossRef]
- Alzenad, M.; Shakir, M.Z.; Yanikomeroglu, H.; Alouini, M.-S. FSO-Based Vertical Backhaul/Fronthaul Framework for 5G+ Wireless Networks. IEEE Commun. Mag. 2018, 56, 218–224. [Google Scholar] [CrossRef]
- 5G Network Architecture. Core, RAN, & Security Architecture for 5G. Available online: https://www.viavisolutions.com/en-us/5g-architecture (accessed on 19 August 2022).
- Safi, H.; Dargahi, A.; Cheng, J. Spatial Beam Tracking and Data Detection for an FSO Link to a UAV in the Presence of Hovering Fluctuations. arXiv 2019, arXiv:1904.037742019. [Google Scholar]
- Erdogan, E.; Altunbas, I.; Kabaoglu, N.; Yanikomeroglu, H. A Cognitive Radio Enabled RF/FSO Communication Model for Aerial Relay Networks: Possible Configurations and Opportunities. IEEE Open J. Veh. Technol. 2020, 2, 45–53. [Google Scholar] [CrossRef]
- Shah, S.A.W.; Khattab, T.; Shakir, M.Z.; Hasna, M.O. Association of networked flying platforms with small cells for network centric 5G+ C-RAN. In Proceedings of the 2017 IEEE 28th Annual International Symposium on Personal, Indoor, and Mobile Radio Communications (PIMRC), Montreal, QC, USA, 8–13 October 2017; pp. 1–7. [Google Scholar] [CrossRef]
- Ayyash, M.; Elgala, H.; Khreishah, A.; Jungnickel, V.; Little, T.; Shao, S.; Rahaim, M.; Schulz, D.; Hilt, J.; Freund, R. Coexistence of WiFi and LiFi toward 5G: Concepts, opportunities, and challenges. IEEE Commun. Mag. 2016, 54, 64–71. [Google Scholar] [CrossRef]
- Makki, B.; Svensson, T.; Eriksson, T.; Alouini, M.-S. On the Performance of RF-FSO Links with and without Hybrid ARQ. IEEE Trans. Wirel. Commun. 2016, 15, 4928–4943. [Google Scholar] [CrossRef]
- Hamza, A.S.; Khalifa, S.S.; Hamza, H.S.; Elsayed, K. A Survey on Inter-Cell Interference Coordination Techniques in OFDMA-Based Cellular Networks. IEEE Commun. Surv. Tutor. 2013, 15, 1642–1670. [Google Scholar] [CrossRef]
- Chen, C.; Videv, S.; Tsonev, D.; Haas, H. Fractional Frequency Reuse in DCO-OFDM-Based Optical Attocell Networks. J. Light. Technol. 2015, 33, 3986–4000. [Google Scholar] [CrossRef]
- Kazemi, H.; Haas, H. Downlink cooperation with fractional frequency reuse in DCO-OFDMA optical attocell networks. In Proceedings of the 2016 IEEE International Conference on Communications (ICC), Kuala Lumpur, Malaysia, 22–27 May 2016; pp. 1–6. [Google Scholar] [CrossRef]
- Liu, H.; Xia, P.; Chen, Y.; Wu, L. Interference graph-based dynamic frequency reuse in optical attocell networks. Opt. Commun. 2017, 402, 527–534. [Google Scholar] [CrossRef]
- Usman, M.; Yang, H.-C.; Alouini, M.-S. Practical Switching-Based Hybrid FSO/RF Transmission and Its Performance Analysis. IEEE Photonics J. 2014, 6, 1–13. [Google Scholar] [CrossRef]
- Chen, L.; Wang, W.; Zhang, C. Multiuser Diversity over Parallel and Hybrid FSO/RF Links and Its Performance Analysis. IEEE Photonics J. 2016, 8, 1–9. [Google Scholar] [CrossRef]
- Khalid, H.; Muhammad, S.S.; Nistazakis, H.E.; Tombras, G.S. Performance Analysis of Hard-Switching Based Hybrid FSO/RF System over Turbulence Channels. Computation 2019, 7, 28. [Google Scholar] [CrossRef]
- Eslami, A.; Vangala, S.; Pishro-Nik, H. Hybrid Channel Codes for Efficient FSO/RF Communication Systems. IEEE Trans. Commun. 2010, 58, 2926–2938. [Google Scholar] [CrossRef]
- Yasir, S.M.; Abas, N.; Rahman, A.; Saleem, M.S. Simulation analysis of adaptive FSO/RF hybrid link under diverse weather conditions of Lahore, Pakistan. Results Opt. 2020, 2, 100047. [Google Scholar] [CrossRef]
- What Is Forward Error Correction (FEC)?—Definition from Techopedia. Available online: https://www.techopedia.com/definition/824/forward-error-correction-fec (accessed on 10 March 2022).
- Nadeem, F.; Kvicera, V.; Awan, M.S.; Leitgeb, E.; Muhammad, S.S.; Kandus, G. Weather effects on hybrid FSO/RF communication link. IEEE J. Sel. Areas Commun. 2009, 27, 1687–1697. [Google Scholar] [CrossRef]
- Odeyemi, K.O.; Owolawi, P.A.; Olakanmi, O.O. Secrecy performance of cognitive underlay hybrid RF/FSO system under pointing errors and link blockage impairments. Opt. Quantum Electron. 2020, 52, 1–16. [Google Scholar] [CrossRef]
- Amirabadi, M.A.; Vakili, V.T. A novel hybrid FSO/RF communication system with receive diversity. Optik 2019, 184, 293–298. [Google Scholar] [CrossRef]
- Song, S.; Guo, L.; Xu, T.; Yang, Q.; Liu, Y. Experimental Demonstration of Hybrid FSO/RF System with Adaptive Link Selection and Switching. In Proceedings of the 2020 Asia Communications and Photonics Conference (ACP) and International Conference on Information Photonics and Optical Communications (IPOC), Beijing, China, 24–27 October 2020; p. T4C.1. [Google Scholar] [CrossRef]
- Grigoriu, L. Availability of a Hybrid FSO/RF Link While Using the Link’s Diversity for Packet Scheduling. Wirel. Commun. Mob. Comput. 2018, 2018, 1–12. [Google Scholar] [CrossRef]
- Chatzidiamantis, N.D.; Karagiannidis, G.K.; Kriezis, E.E.; Matthaiou, M. Diversity Combining in Hybrid RF/FSO Systems with PSK Modulation. In Proceedings of the 2011 IEEE International Conference on Communications (ICC), Kyoto, Japan, 5–9 June 2011; pp. 1–6. [Google Scholar] [CrossRef]
- Touati, A.; Hussain, S.J.; Touati, F.; Bouallegue, A. Atmospheric turbulence effect on hybrid FSO/RF systems. In Proceedings of the 2015 Twelfth International Conference on Wireless and Optical Communications Networks (WOCN), Bangalore, India, 9–11 September 2015; pp. 1–7. [Google Scholar] [CrossRef]
- Past Weather in Doha, Qatar—Yesterday or Further Back. Available online: https://www.timeanddate.com/weather/qatar/doha/historic (accessed on 10 January 2022).
- Shrivastava, S.K.; Sengar, S.; Singh, S.P. A new switching scheme for hybrid FSO/RF communication in the presence of strong atmospheric turbulence. Photonic Netw. Commun. 2018, 37, 53–62. [Google Scholar] [CrossRef]
- Shrivastava, S.K.; Sengar, S.; Singh, S.P.; Nath, S. Threshold optimization for modified switching scheme of hybrid FSO/RF system in the presence of strong atmospheric turbulence. Photonic Netw. Commun. 2020, 40, 1–11. [Google Scholar] [CrossRef]
- Rakia, T.; Yang, H.-C.; Alouini, M.-S.; Gebali, F. Outage Analysis of Practical FSO/RF Hybrid System With Adaptive Combining. IEEE Commun. Lett. 2015, 19, 1366–1369. [Google Scholar] [CrossRef]
- He, B.; Schober, R. Bit-interleaved coded modulation for hybrid RF/FSO systems. IEEE Trans. Commun. 2009, 57, 3753–3763. [Google Scholar] [CrossRef]
- Kumar, K.; Borah, D.K. Hybrid FSO/RF symbol mappings: Merging high speed FSO with low speed RF through BICM-ID. In Proceedings of the 2012 IEEE Global Communications Conference (GLOBECOM), Anaheim, CA, USA, 3–7 December 2012; pp. 2941–2946. [Google Scholar] [CrossRef]
- Zhang, W.; Hranilovic, S.; Shi, C. Soft-Switching Hybrid FSO/RF Links Using Short-Length Raptor Codes: Design and Implementation. IEEE J. Sel. Areas Commun. 2009, 27, 1698–1708. [Google Scholar] [CrossRef]
- Akbulut, A.; Ilk, H.G.; Art, F. Design, availability and reliability analysis on an experimental outdoor FSO/RF communication system. In Proceedings of the 2005 7th International Conference Transparent Optical Networks, Barcelona, Spain, 7 July 2005. [Google Scholar] [CrossRef]
- Hilt, A. Availability and Fade Margin Calculations for 5G Microwave and Millimeter-Wave Anyhaul Links. Appl. Sci. 2019, 9, 5240. [Google Scholar] [CrossRef]
- Hilt, A. Microwave Hop-Length and Availability Targets for the 5G Mobile Backhaul. In Proceedings of the 2019 42nd International Conference on Telecommunications and Signal Processing (TSP), Budapest, Hungary, 1–3 July 2019; pp. 187–190. [Google Scholar] [CrossRef]
- Li, H.; Zhang, J.; Hong, Q.; Zheng, H.; Zhang, J. Exploiting adaptive modulation in E-band software-defined backhaul network. In Proceedings of the 2018 IEEE 8th Annual Computing and Communication Workshop and Conference (CCWC), Las Vegas, NV, USA, 8–10 January 2018; pp. 1009–1013. [Google Scholar] [CrossRef]
- Hilt, A.; Varga, J.; Jaro, G. Availability-Aware E-band Wireless Extension of Fiber-Access. In Proceedings of the NOMS 2022-2022 IEEE/IFIP Network Operations and Management Symposium, Budapest, Hunagry, 25–29 April 2022; pp. 1–5. [Google Scholar] [CrossRef]
- Vangala, S.; Pishro-Nik, H. Optimal Hybrid RF-Wireless Optical Communication for Maximum Efficiency and Reliability. In Proceedings of the 2007 41st Annual Conference on Information Sciences and Systems, Baltimore, MD, USA, 14–16 March 2007; pp. 684–689. [Google Scholar] [CrossRef]
- Shokrollahi, A. Raptor codes. IEEE Trans. Inf. Theory 2006, 52, 2551–2567. [Google Scholar] [CrossRef]
- Abdulhussein, A.; Oka, A.; Nguyen, T.T.; Lampe, L. Rateless coding for hybrid free-space optical and radio-frequency communication. IEEE Trans. Wirel. Commun. 2010, 9, 907–913. [Google Scholar] [CrossRef]
- Khan, M.N.; Gilani, S.O.; Jamil, M.; Rafay, A.; Awais, Q.; Khawaja, B.A.; Uzair, M.; Malik, A.W. Maximizing Throughput of Hybrid FSO-RF Communication System: An Algorithm. IEEE Access 2018, 6, 30039–30048. [Google Scholar] [CrossRef]
- Rakia, T.; Gebali, F.; Yang, H.-C.; Alouini, M.-S. Cross Layer Analysis of P2MP Hybrid FSO/RF Network. J. Opt. Commun. Netw. 2017, 9, 234. [Google Scholar] [CrossRef]
- Abadi, M.M.; Ghassemlooy, Z.; Zvanovec, S.; Bhatnagar, M.R.; Wu, Y. Hard switching in hybrid FSO/RF link: Investigating data rate and link availability. In Proceedings of the 2017 IEEE International Conference on Communications Workshops (ICC Workshops), Paris, France, 21–25 May 2017; pp. 463–468. [Google Scholar] [CrossRef]
- Shakir, W.M.R. Performance Evaluation of a Selection Combining Scheme for the Hybrid FSO/RF System. IEEE Photonics J. 2017, 10, 1–10. [Google Scholar] [CrossRef]
- Song, S.; Liu, Y.; Xu, T.; Guo, L. Hybrid FSO/RF System Using Intelligent Power Control and Link Switching. IEEE Photonics Technol. Lett. 2021, 33, 1018–1021. [Google Scholar] [CrossRef]
- Khan, M.N.; Jamil, M.; Hussain, M. Adaptation of Hybrid FSO/RF Communication System Using Puncturing Technique. Radioengineering 2016, 25, 644–651. [Google Scholar] [CrossRef]
- Odeyemi, K.O.; Owolawi, P.A. Selection combining hybrid FSO/RF systems over generalized induced-fading channels. Opt. Commun. 2018, 433, 159–167. [Google Scholar] [CrossRef]
- Haluška, R.; Šuľaj, P.; Ovseník, Ľ.; Marchevský, S.; Papaj, J.; Doboš, Ľ. Prediction of Received Optical Power for Switching Hybrid FSO/RF System. Electronics 2020, 9, 1261. [Google Scholar] [CrossRef]
- Moradi, H.; Falahpour, M.; Refai, H.H.; Lopresti, P.G.; Atiquzzaman, M. Reconfiguration Modeling of Reconfigurable Hybrid FSO/RF Links. In Proceedings of the 2010 IEEE International Conference on Communications, Cape Town, South Africa, 23–27 May 2010; pp. 1–5. [Google Scholar] [CrossRef]
- Tokgoz, S.C.; Althunibat, S.; Miller, S.L.; Qaraqe, K.A. On the secrecy capacity of hybrid FSO-mmWave links with correlated wiretap channels. Opt. Commun. 2021, 499, 127252. [Google Scholar] [CrossRef]
- Tokgoz, S.C.; Althunibat, S.; Miller, S.L.; Qaraqe, K.A. Performance analysis of index modulation based link-selection mechanism for hybrid FSO-mmWave systems. Opt. Commun. 2020, 479, 126305. [Google Scholar] [CrossRef]
- Li, C.-Y.; Lu, H.-H.; Chou, C.-R.; Hsia, H.-M.; Feng, C.-Y.; Chen, Y.-H.; Huang, Y.-T.; Nainggolan, A. A Flexible Bidirectional Fiber-FSO-5G Wireless Convergent System. J. Light. Technol. 2021, 39, 1296–1305. [Google Scholar] [CrossRef]
- Kim, K.; Doo, K.-H.; Lee, H.H.; Kim, S.; Park, H.; Oh, J.-Y.; Chung, H.S. High Speed and Low Latency Passive Optical Network for 5G Wireless Systems. J. Light. Technol. 2018, 37, 2873–2882. [Google Scholar] [CrossRef]
- Li, C.-Y.; Wu, H.-W.; Lu, H.-H.; Tsai, W.-S.; Tsai, S.-E.; Xie, J.-Y. A Hybrid Internet/CATV/5G Fiber-FSO Integrated System With a Triple-Wavelength Polarization Multiplexing Scenario. IEEE Access 2019, 7, 151023–151033. [Google Scholar] [CrossRef]
- Tsai, W.-S.; Lu, H.-H.; Su, C.-W.; Wang, Z.-H.; Li, C.-Y. Centralized-Light-Source Two-Way PAM8/PAM4 FSO Communications With Parallel Optical Injection Locking Operation. IEEE Access 2019, 7, 36948–36957. [Google Scholar] [CrossRef]
- Lu, G.-W.; Luís, R.S.; Toda, H.; Cui, J.; Sakamoto, T.; Wang, H.; Ji, Y.; Yamamoto, N. Flexible generation of 28 Gbps PAM4 60 GHz/80 GHz radio over fiber signal by injection locking of direct multilevel modulated laser to spacing-tunable two-tone light. Opt. Express 2018, 26, 20603–20613. [Google Scholar] [CrossRef] [PubMed]
- Tong, Y.; Zhang, Q.; Wu, X.; Shu, C.; Tsang, H.K. 112 Gb/s 16-QAM OFDM for 80-km Data Center Interconnects Using Silicon Photonic Integrated Circuits and Kramers–Kronig Detection. J. Light. Technol. 2019, 37, 3532–3538. [Google Scholar] [CrossRef]
- Illi, E.; El Bouanani, F.; Ayoub, F. A performance study of a hybrid 5G RF/FSO transmission system. In Proceedings of the 2017 International Conference on Wireless Networks and Mobile Communications (WINCOM), Rabot, Morocco, 1–4 November 2017; pp. 1–7. [Google Scholar] [CrossRef]
- Kiasaleh, K. Hybrid ARQ for FSO Communications Through Turbulent Atmosphere. IEEE Commun. Lett. 2010, 14, 866–868. [Google Scholar] [CrossRef]
- Kaur, G.; Srivastava, D.; Singh, P.; Parasher, Y. Development of a novel hybrid PDM/OFDM technique for FSO system and its performance analysis. Opt. Laser Technol. 2018, 109, 256–262. [Google Scholar] [CrossRef]
- Sharma, K.; Grewal, S.K. A new ABER approximation of FSO system using PPM–GMSK hybrid modulation scheme under weak turbulence. Optik 2021, 248, 168129. [Google Scholar] [CrossRef]
- Nam, S.S.; Alouini, M.-S.; Ko, Y.-C. Performance Analysis of a Threshold-Based Parallel Multiple Beam Selection Scheme for WDM FSO Systems. IEEE Access 2018, 6, 21498–21517. [Google Scholar] [CrossRef]
- Zhang, D.; Mumtaz, S.; Huq, K. SISO to mmWave massive MIMO. In mmWave Massive MIMO; Academic Press: Cambridge, MA, USA, 2016; pp. 19–38. [Google Scholar] [CrossRef]
- Najafi, M.; Jamali, V.; Diamantoulakis, P.D.; Karagiannidis, G.K.; Schober, R. Non-orthogonal multiple access for FSO backhauling. In Proceedings of the 2018 IEEE Wireless Communications and Networking Conference (WCNC), Barcelona, Spain, 15–18 April 2018; pp. 1–6. [Google Scholar] [CrossRef]
- Esmail, M.A.; Ragheb, A.M.; Fathallah, H.A.; Altamimi, M.; Alshebeili, S.A. 5G-28 GHz Signal Transmission over Hybrid All-Optical FSO/RF Link in Dusty Weather Conditions. IEEE Access 2019, 7, 24404–24410. [Google Scholar] [CrossRef]
- Dat, P.T.; Fujita, H.; Matsumete, M.; Dien, N.V.; Hung, N.T.; Kanne, A.; Yama, N. Hybrid FSO/MMW system for high-speed and reliable mobile fronthaul system. IET Conf. Publ. 2019, 2019, CP765. [Google Scholar] [CrossRef]
- Chowdhury, M.Z.; Shahjalal, M.; Ahmed, S.; Jang, Y.M. 6G Wireless Communication Systems: Applications, Requirements, Technologies, Challenges, and Research Directions. IEEE Open J. Commun. Soc. 2020, 1, 957–975. [Google Scholar] [CrossRef]
- Siddique, U.; Tabassum, H.; Hossain, E.; Kim, D.I. Wireless backhauling of 5G small cells: Challenges and solution approaches. IEEE Wirel. Commun. 2015, 22, 22–31. [Google Scholar] [CrossRef]
- Lopes, C.H.d.S.; Lima, E.S.; Pereira, L.A.M.; Borges, R.M.; Ferreira, A.C.; Abreu, M.; Dias, W.D.; Spadoti, D.H.; Mendes, L.L.; Junior, A.C.S. Non-Standalone 5G NR Fiber-Wireless System Using FSO and Fiber-Optics Fronthauls. J. Light. Technol. 2020, 39, 406–417. [Google Scholar] [CrossRef]
- Yu, X.; Xiao, L.; Gao, S.; Song, Y.; Zhang, L.; Yao, H.; Wang, T.; Chen, X.; Jin, Z.; Zhou, C.; et al. Atmospheric Turbulence Suppression Algorithm Based on APD Adaptive Gain Control for FSO Links of 5G Floating Base Stations. IEEE Photonics J. 2020, 12, 1–11. [Google Scholar] [CrossRef]
- Singh, H.; Mittal, N.; Miglani, R.; Singh, H.; Gaba, G.S.; Hedabou, M. Design and Analysis of High-Speed Free Space Optical (FSO) Communication System for Supporting Fifth Generation (5G) Data Services in Diverse Geographical Locations of India. IEEE Photonics J. 2021, 13, 1–12. [Google Scholar] [CrossRef]
- Zhao, Z.; Zhang, Z.; Tan, J.; Liu, Y.; Liu, J. 200 Gb/s FSO WDM Communication System Empowered by Multiwavelength Directly Modulated TOSA for 5G Wireless Networks. IEEE Photonics J. 2018, 10, 1–8. [Google Scholar] [CrossRef]
- Schulz, D.; Jungnickel, V.; Alexakis, C.; Schlosser, M.; Hilt, J.; Paraskevopoulos, A.; Grobe, L.; Farkas, P.; Freund, R. Robust Optical Wireless Link for the Backhaul and Fronthaul of Small Radio Cells. J. Light. Technol. 2016, 34, 1523–1532. [Google Scholar] [CrossRef]




























| FSO Links | RF Links | |
|---|---|---|
| Typical Data Rate | 100 Mbps to ~Gbps | Less than 100 Mbps |
| Channel Security | High | Low |
| Component Dimension | Small | Large |
| Networking Architecture | Scalable | Non-scalable |
| Source of Signal Degradation | Atmospheric turbulence, obscuration, pointing error and geometric losses | Multipath fading, rain, and user interferences |
| Link Distance | Short-range | Long-range |
| Superiority | Unlicensed Band | Non line of sight |
| Type | Power (W) | Coverage Radius (km) | Users | Location |
|---|---|---|---|---|
| Picocell | 0.1–0.2 | 0.01–0.05 | 4–16 | Indoor public areas |
| Femtocell | 0.25 | 0.2 | 32–100 | High-capacity enterprise areas |
| Microcell | 2–10 | 2 | 200 | Utilized outdoor to increase signal coverage in locations that macro BSs do not or only partially reach |
| Macrocell | 40–100 | 10–40 | 1000+ | Outdoor |
| SISO | SIMO | MISO | MIMO | |
|---|---|---|---|---|
| Definition | Single-Input Single-Output | Single-Input Multiple-Output | Multiple-Input Single-Output | Multiple-Input Multiple-Output |
| Number of Transmitter Antennas | One | One | Multiple | Multiple |
| Number of Receiver Antennas | One | Multiple | One | Multiple |
| Channel Capacity | Low | Better than SISO | Better than SIMO | High |
| Ref. | FSO Link Distance (km) | RF Link Distance (km) | Max Data Rate | Fading Distribution | FSO Wavelength (nm) | RF Frequency (GHz) | Relay Type | Simulation Software | DC Bias |
|---|---|---|---|---|---|---|---|---|---|
| [106] | 8 | Na | 750 Mbps | GG | 785 | Na | Na | Monte-Carlo | |
| [108] | 1 | 1 | NDA | GG | NDA | NDA | DF | NDA | |
| [110] | 0.5 | NDA | 5 Byte/s/Hz | GG/Rayleigh | NDA | NDA | DF | Matlab | |
| [111] | NDA | NDA | 7.23 Byte/s/Hz | GG/Rayleigh | 1550 | NDA | DF | NDA | ✓ |
| [112] | 0.2 | 0.2 | 16 bit/s/Hz | GG/Rayleigh | 1550 | 150 | NDA | NDA | |
| [113] | 25 | 25 | NDA | GG/Rician | NDA | NDA | NDA | Monte-Carlo | |
| [114] | 1 | NDA | 12 bit/s/Hz | M/Rayleigh | 785 | NDA | AF | Monte-Carlo | |
| [115] | NDA | NDA | 13 bit/s/Hz | GG/Rayleigh | NDA | NDA | AF | NDA | |
| [133,134] | NDA | NDA | NDA | GG/Rayleigh | NDA | NDA | DF | Matlab | |
| [136] | NDA | 20 | 70 bit/s/Hz | GG/Nakagami-m | 1550 | 1.9 | AF | Matlab | |
| [137] | 3 | 3 | 1.8 bit/s/Hz | GG/Nakagami-m | 1550 | 60 | DF | Monte-Carlo | |
| [138] | NDA | NDA | NDA | GG/Nakagami-m | 1550 | 60 | DF | Monte-Carlo | ✓ |
| [140] | NDA | NDA | 1.8 bit/s/Hz | GG/Nakagami-m | NDA | NDA | AF | Monte-Carlo | |
| [142] | NDA | NDA | NDA | GG/Nakagami-m | NDA | NDA | NDA | Monte-Carlo | |
| [144] | 1 | 1 | NDA | GG/Rayleigh | 1550 | NDA | AF | Monte-Carlo | ✓ |
| [146] | NDA | NDA | NDA | GG/Rayleigh | NDA | NDA | NDA | Monte-Carlo | ✓ |
| [147] | 1 | 1 | 1Gbps | GG/Rician | 1550 | 3.5 | DF | NDA | |
| [149] | NDA | NDA | NDA | GG/Nakagami-m | NDA | NDA | AF | Monte-Carlo | ✓ |
| [150] | NDA | NDA | 9.2 bit/s/Hz | GG/Nakagami-m | NDA | NDA | AF | NDA | |
| [151] | NDA | NDA | NDA | GG/K | NDA | NDA | AF | Monte-Carlo | |
| [152] | NDA | NDA | 0.5 bit/s/Hz | Malaga/AKM | NDA | NDA | DF | Monte-Carlo | |
| [153] | 3.8 | 3.8 | 4.5 bit/s/Hz | GG/Nakagami-m | 1550 | 60 | DF | Monte-Carlo | |
| [154] | NDA | NDA | 4 bit/s/Hz | GG/Rayleigh | NDA | NDA | AF | Monte-Carlo | |
| [155] | NDA | NDA | NDA | GG/Rayleigh | NDA | NDA | AF | Matlab | ✓ |
| [156] | NDA | NDA | NDA | α-μ/Rayleigh | NDA | NDA | DF | NDA | |
| [157] | 1 | 1 | NDA | Log-normal/Rayleigh | NDA | NDA | DF | NDA | |
| [158] | NDA | NDA | NDA | Malaga/Weibull | NDA | NDA | DF | NDA | |
| [159] | NDA | NDA | 1.5 Gbps | GG/Rayleigh | NDA | NDA | AF | NDA | |
| [160] | O.5 | 0.001 | 40 Gbps | NDA | 1550 | 100 | NA | NDA | |
| [161] | NDA | NDA | 55 Gbps | Log-normal/Rician | 1550 | 10 | DF | NDA | |
| [162] | NDA | NDA | 20 bit/s/Hz | Malaga/Rician | NDA | 28 | AF | Monte-Carlo | ✓ |
| [163] | NDA | NDA | 1 bit/s/Hz | Malaga/Nakagami-m | NDA | NDA | DF | Monte-Carlo | |
| [171] | NDA | NDA | NDA | GG/Rician | NDA | NDA | DF | Matlab | |
| [165] | NDA | NDA | 9 bit/s/Hz | GG/Rayleigh | NDA | NDA | AF | Monte-Carlo | |
| [166] | NDA | NDA | NDA | GG/Rayleigh | NDA | NDA | QER | NDA | |
| [167] | 0.5 | NDA | 6 bit/s/Hz | GG/Rayleigh | NDA | NDA | NDA | Monte-Carlo | |
| [168] | NDA | NDA | NDA | NDA | 670 | 2.4 | Switch | Matlab | |
| [169] | NDA | 0.005 | NDA | GG/Nakagami-m | NDA | 28 and 38 | AF | Monte-Carlo | |
| [170] | 600 | 600 | 900 Mb/s | GG/Nakagami-m | 1550 | 2.4 | NDA | Monte-Carlo | |
| [36] | NDA | NDA | NDA | GG/Negative Exponential | NDA | NDA | AF | Matlab |
| Ref. | |
|---|---|
| Monte-Carlo | [182,192,198,228,229,239] |
| Matlab | [198,199,230,244] |
| DC Bias | [191,207] |
| Fading Distribution | FSO Link | RF Link |
|---|---|---|
| GG | [171,175,210,182,192,193,198,203,207,208,209,220,222,228,229,240,242] | |
| Rayleigh | [175,193,198,199,222] | |
| Weibull | [183] | [236] |
| Malaga-M | [173,225] | |
| Nakagami-m | [183,192,201,207,220,225,228,229,191] | |
| Log-Normal | [191,219,239,161] | |
| Negative Exponential | [199] | |
| Rician | [203,208,209,171] |
| Parameter | 4G | 5G | 6G |
|---|---|---|---|
| Peak Data Rate | 1 Gbps | 10 Gbps | 1 Tbps |
| Technology | LTE, Wi-max | IPv4 | IPv6 |
| End-To-End Latency | 100 ms | 10 ms | 1 ms |
| Satellite Integration | No | No | Fully |
| Artificial Intelligence | No | Partial | Fully |
| Driverless Vehicle | No | Partial | Fully |
| Haptic | No | Partial | Fully |
| Mobility | 350 km/h | 500 km/h | 1000 km/h |
| Connection Density | devices | devices | devices |
| Maximum Frequency | 6 GHz | 90 GHz | 10 THz |
Publisher’s Note: MDPI stays neutral with regard to jurisdictional claims in published maps and institutional affiliations. |
© 2022 by the authors. Licensee MDPI, Basel, Switzerland. This article is an open access article distributed under the terms and conditions of the Creative Commons Attribution (CC BY) license (https://creativecommons.org/licenses/by/4.0/).
Share and Cite
Aboelala, O.; Lee, I.E.; Chung, G.C. A Survey of Hybrid Free Space Optics (FSO) Communication Networks to Achieve 5G Connectivity for Backhauling. Entropy 2022, 24, 1573. https://doi.org/10.3390/e24111573
Aboelala O, Lee IE, Chung GC. A Survey of Hybrid Free Space Optics (FSO) Communication Networks to Achieve 5G Connectivity for Backhauling. Entropy. 2022; 24(11):1573. https://doi.org/10.3390/e24111573
Chicago/Turabian StyleAboelala, Omar, It Ee Lee, and Gwo Chin Chung. 2022. "A Survey of Hybrid Free Space Optics (FSO) Communication Networks to Achieve 5G Connectivity for Backhauling" Entropy 24, no. 11: 1573. https://doi.org/10.3390/e24111573
APA StyleAboelala, O., Lee, I. E., & Chung, G. C. (2022). A Survey of Hybrid Free Space Optics (FSO) Communication Networks to Achieve 5G Connectivity for Backhauling. Entropy, 24(11), 1573. https://doi.org/10.3390/e24111573

