Heat Transfer and Fluid Flow Characteristics of Microchannel with Oval-Shaped Micro Pin Fins
Abstract
:1. Introduction
2. Model Description
3. Numerical Solution and Procedures
- (1)
- The fluid flow in the channel is considered as three-dimensional steady laminar flow;
- (2)
- The fluid in this work is water, which can be considered as incompressible Newtonian fluid. Meanwhile, the temperature variations are in the range of 293–320 K, therefore, the viscosity variation with temperature can be assumed as linear, and other solid and fluid property parameters are assumed as constant;
- (3)
- The effects of gravity, volume force, surface tension, and thermal radiation are not taken into account.
3.1. Governing Equations
3.2. Boundary Conditions
3.3. Data Reduction
3.4. Grid Independence and CFD Simulations
4. Results and Discussion
4.1. Verification of Numerical Models
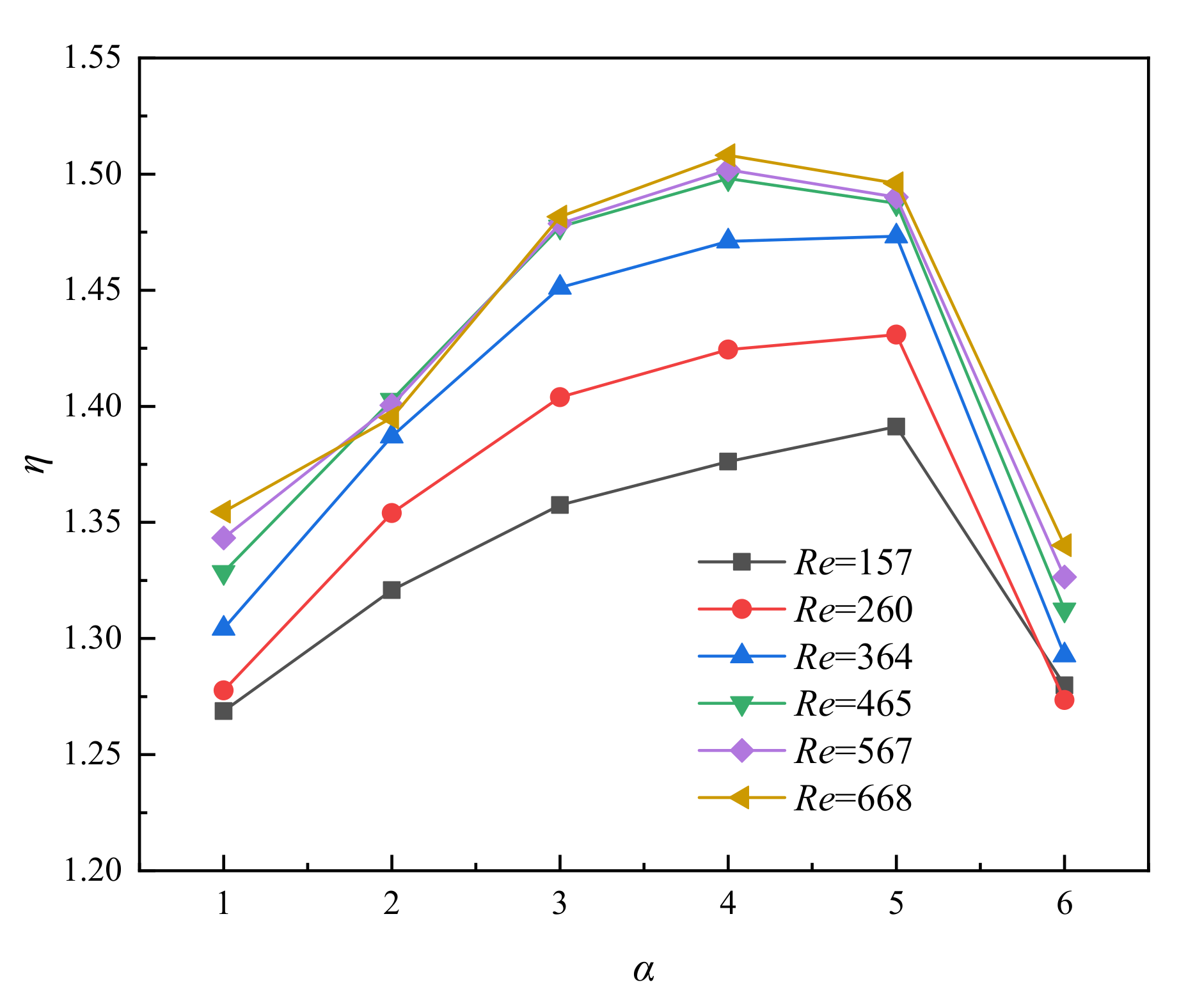
4.2. Thermo/Hydraulic Optimization of Fin Axial Length Ratio (α)
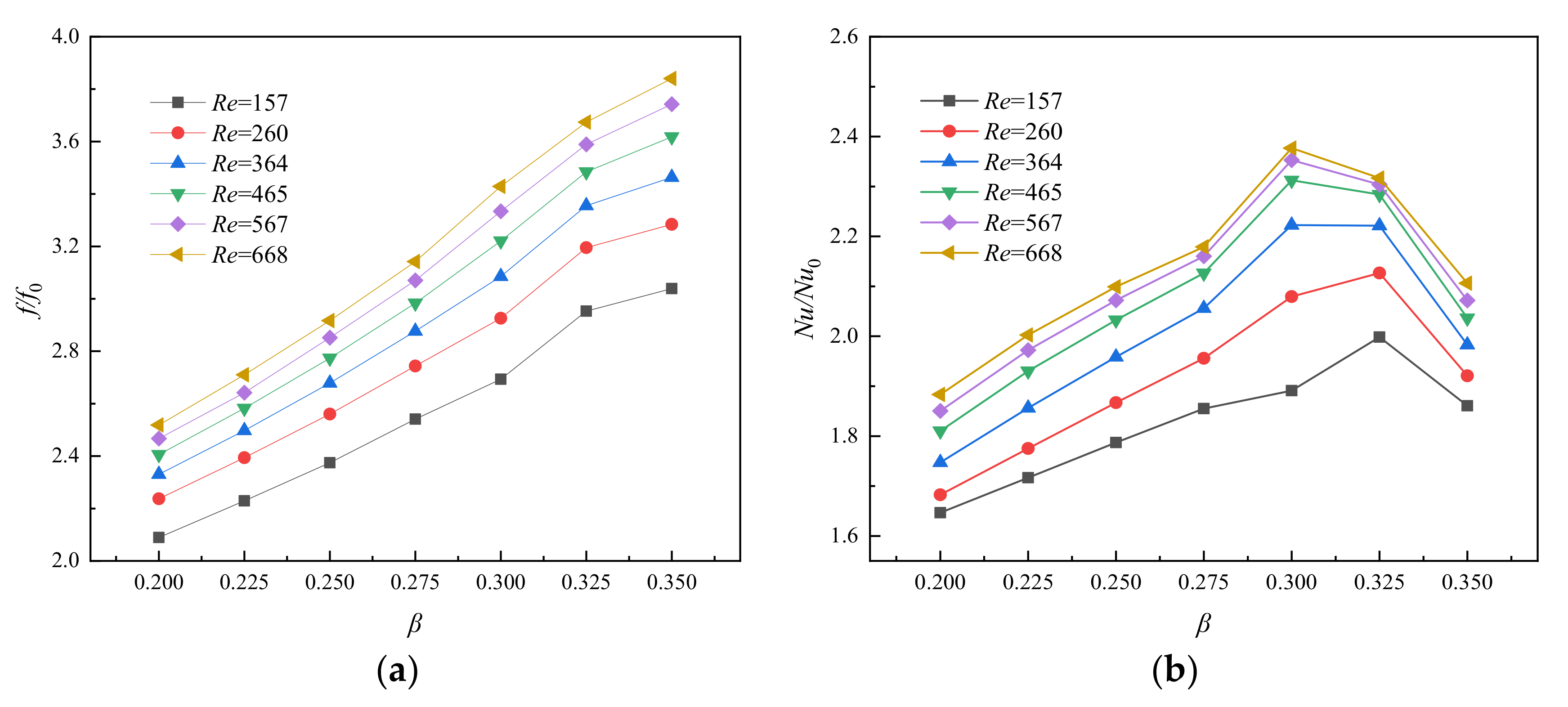
4.3. Thermo/Hydraulic Optimization of Fin width Ratio (β)
4.4. Thermo/Hydraulic Optimization of Fin Height Ratio (γ)
5. Conclusions
- (1)
- The oval-shaped micro pin fins are helpful to heat transfer enhancement due to flow separation, disturbance effect, and the vortexes in the mainstream. Compared to the smooth rectangular microchannel, the microchannel proposed in the present paper shows more uniform and lower temperature at the substrate of the heat sink and gets a better heat transfer performance.
- (2)
- In the range of parameters in this study, the friction factor increases as the fin width and height increases. However, with the increase of the fin axial length ratio, the friction factor first increases, then decreases and increases again, which suggests that extending the fin tail and making it closer to the streamlined will reduce the pump power to some extent.
- (3)
- With the increase of fin axial length and width ratio, the Nusselt number increases at first and then increases slightly, meanwhile, the thermal enhancement factor η shows a similar trend. At the high Re range, the MOPF with α = 4, β = 0.3, and γ = 1 has the best comprehensive performance, while at the low Re range, the MOPF with α = 5, β = 0.325, and γ = 1 shows the best overall performance.
Author Contributions
Funding
Institutional Review Board Statement
Informed Consent Statement
Data Availability Statement
Conflicts of Interest
Nomenclature
| Acon | Convection heat transfer area (m2) | Re | Reynolds number |
| Ab | heating area (m2) | Tf,m | average temperature of fluid (K) |
| Ab,pf | bottom area of micro pin fin (m2) | ΔT | temperature difference (K) |
| Ach | channel bottom surface area (m2) | u,v,w | velocity component in the x, y and z direction |
| AR | aspect ratio | W | width of MCHS (m) |
| cp | specific heat capacity (J/(kg·K)) | Wch | channel width (m) |
| Dh | hydrodynamic diameter (m) | Wsw | side wall width (m) |
| Dpf | the diameter of micro pin fin (m) | Greek symbols | |
| e | relative error | α | fin axis length ratio |
| f | friction factor | β | fin width ratio |
| h | heat transfer coefficient (W/(m2·K)) | γ | fin height ratio |
| H | height of the MCHS (m) | η | thermal enhancement factor |
| Hch | height of microchannel (m) | μ | dynamic viscosity (Pa·s) |
| Hpf | height of the micro pin fin (m) | ρ | density (kg/m3) |
| Hs | height of the substrate (m) | Subscript | |
| k | thermal conductivity (W/(m·K)) | app | apparent |
| L | length of the microchannel (m) | ave | average |
| L1 | space between micro pin fins (m) | b | baseplate |
| Nu | Nusselt number | f | fluid |
| Npf | number of micro pin fins | in | inlet |
| pp | pump power (W) | m | mean |
| Δp | pressure drop (Pa) | out | outlet |
| Pr | Prandtl number | pf | micro pin fin |
| Po | Poiseuille number | s | solid |
| q | heat flux (W/m2) | sw | side wall of the microchannel |
| Q | total heat input (W) | w | wall |
References
- Ndao, S.; Peles, Y.; Jensen, M.K. Multi-objective thermal design optimization and comparative analysis of electronics cooling technologies. Int. J. Heat Mass Transf. 2009, 52, 4317–4326. [Google Scholar] [CrossRef]
- Karathanassis, I.; Papanicolaou, E.; Belessiotis, V.; Bergeles, G. Multi-objective design optimization of a micro heat sink for Concentrating Photovoltaic/Thermal (CPVT) systems using a genetic algorithm. Appl. Therm. Eng. 2013, 59, 733–744. [Google Scholar] [CrossRef]
- Noh, M.; Hazwani, N.; Sidik, N.A.C. Numerical Simulation of Nanofluids for Improved Cooling Efficiency in Microchannel Heat Sink. Appl. Mech. Mater. 2014, 695, 403–407. [Google Scholar]
- Lu, Y.W.; Kandlikar, S.G. Nanoscale Surface Modification Techniques for Pool Boiling Enhancement—A Critical Review and Future Directions. Heat Transf. Eng. 2011, 32, 827–842. [Google Scholar] [CrossRef]
- Deng, D.; Pi, G.; Zhang, W.; Wang, P.; Fu, T. Numerical Study of Double-Layered Microchannel Heat Sinks with Different Cross-Sectional Shapes. Entropy 2019, 21, 16. [Google Scholar] [CrossRef] [PubMed] [Green Version]
- Gunnasegaran, P.; Mohammed, H.A.; Shuaib, N.H.; Saidur, R. The effect of geometrical parameters on heat transfer characteristics of microchannels heat sink with different shapes. Int. Commun. Heat Mass Transf. 2010, 37, 1078–1086. [Google Scholar] [CrossRef]
- Lin, L.; Zhao, J.; Lu, G.; Wang, X.D.; Yan, W.M. Heat transfer enhancement in microchannel heat sink by wavy channel with changing wavelength/amplitude. Int. J. Therm. Sci. 2017, 118, 423–434. [Google Scholar] [CrossRef]
- Ermagan, H.; Rafee, R. Numerical investigation into the thermo-fluid performance of wavy microchannels with superhydrophobic walls. Int. J. Therm. Sci. 2018, 132, 578–588. [Google Scholar] [CrossRef]
- Toghraie, D.; Abdollah, M.M.D.; Pourfattah, F.; Akbari, O.A.; Ruhani, B. Numerical investigation of flow and heat transfer characteristics in smooth, sinusoidal and zigzag-shaped microchannel with and without nanofluid. J. Therm. Anal. Calorim. 2018, 131, 2305–2315. [Google Scholar] [CrossRef]
- Srivastava, P.; Dewan, A. Effect of bifurcation on thermal characteristics of convergent-divergent shaped microchannel. ASME J. Therm. Sci. Eng. Appl. 2018, 10, 41008. [Google Scholar] [CrossRef]
- Li, Y.F.; Xia, G.D.; Ma, D.D.; Jia, Y.T.; Wang, J. Characteristics of laminar flow and heat transfer in microchannel heat sink with triangular cavities and rectangular ribs. Int. J. Heat Mass Transf. 2016, 98, 1–28. [Google Scholar] [CrossRef]
- Zhai, Y.L.; Xia, G.D.; Liu, X.F.; Li, Y.F. Heat transfer in the microchannels with fan-shaped reentrant cavities and different ribs based on field synergy principle and entropy generation analysis. Int. J. Heat Mass Transf. 2014, 68, 224–233. [Google Scholar] [CrossRef]
- Datta, A.; Sharma, V.; Sanyal, D.; Das, P. A conjugate heat transfer analysis of performance for rectangular microchannel with trapezoidal cavities and ribs. Int. J. Therm. Sci. 2019, 138, 425–446. [Google Scholar] [CrossRef]
- Wang, R.; Wang, W.; Wang, J.; Zhu, Z. Optimization of Trapezoidal Grooved Microchannel Heat Sink Using Nanofluids in a Micro Solar Cell. Entropy 2018, 20, 9. [Google Scholar] [CrossRef] [Green Version]
- Croce, G.; D’agaro, P.; Nonino, C. Three-dimensional roughness effect on microchannel heat transfer and pressure drop. Int. J. Heat Mass Transf. 2007, 50, 5249–5259. [Google Scholar] [CrossRef]
- Ghani, I.A.; Sidik, N.A.C.; Mamat, R.; Najafi, G.; Ken, T.L.; Asako, Y.; Japar, W.M.A.A. Heat transfer enhancement in microchannel heat sink using hybrid technique of ribs and secondary channels. Int. J. Heat Mass Transf. 2017, 114, 640–655. [Google Scholar] [CrossRef]
- Shi, X.; Li, S.; Mu, Y.; Yin, B. Geometry parameters optimization for a microchannel heat sink with secondary flow channel. Int. Commun. Heat Mass Transf. 2019, 104, 89–100. [Google Scholar] [CrossRef]
- Ali, N.; Bahman, A.M.; Aljuwayhel, N.F.; Ebrahim, S.A.; Mukherjee, S.; Alsayegh, A. Carbon-Based Nanofluids and Their Advances towards Heat Transfer Applications—A Review. Nanomaterials 2021, 11, 1628. [Google Scholar] [CrossRef]
- He, Z.; Yan, Y.; Zhang, Z. Thermal management and temperature uniformity enhancement of electronic devices by micro heat sinks, A review. Energy 2021, 216, 119223. [Google Scholar] [CrossRef]
- Vasilev, M.P.; Abiev, R.S.; Kumar, R. Effect of circular pin-fins geometry and their arrangement on heat transfer performance for laminar flow in microchannel heat sink. Int. J. Therm. Sci. 2021, 170, 107177. [Google Scholar] [CrossRef]
- Vilarrubí, M.; Riera, S.; Ibañez, M.; Omri, M.; Laguna, G.; Frechette, L.; Barrau, J. Experimental and numerical study of micro-pin-fin heat sinks with variable density for increased temperature uniformity. Int. J. Therm. Sci. 2018, 132, 424–434. [Google Scholar] [CrossRef]
- Prajapati, Y.K. Influence of fin height on heat transfer and fluid flow characteristics of rectangular microchannel heat sink. Int. J. Heat Mass Transf. 2019, 137, 1041–1052. [Google Scholar] [CrossRef]
- Ventola, L.; Dialameh, M.; Fasano, M.; Chiavazzo, E.; Asinari, P. Convective heat transfer enhancement by diamond shaped micro-protruded patterns for heat sinks: Thermal fluid dynamic investigation and novel optimization methodology. Appl. Therm. Eng. 2016, 93, 1254–1263. [Google Scholar] [CrossRef] [Green Version]
- Wang, X.; Jiang, H. Design of origami fin for heat dissipation enhancement. Appl. Therm. Eng. 2018, 145, 674–684. [Google Scholar] [CrossRef]
- Jia, Y.; Xia, G.; Li, Y.; Ma, D.; Cai, B. Heat transfer and fluid flow characteristics of combined microchannel with cone-shaped micro pin fins. Int. Commun. 2018, 92, 78–89. [Google Scholar] [CrossRef]
- Stoddard, M.C.; Yong, E.H.; Akkaynak, D.; Sheard, C.; Tobias, J.A.; Mahadevan, L. Avian egg shape, Form, function, and evolution. Science 2017, 356, 1249–1254. [Google Scholar] [CrossRef] [Green Version]
- Karwa, R.; Sharma, C.; Karwa, N. Performance Evaluation Criterion at Equal Pumping Power for Enhanced Performance Heat Transfer Surfaces. J. Sol. Energy 2013, 2013, 370823. [Google Scholar] [CrossRef] [Green Version]
- Shah, R.K.; London, A.L. Laminar Flow Forces Convection in Ducts; Academic Press: New York, NY, USA, 1978. [Google Scholar]
- Phillips, R.J. Microchannel Heat Sinks. Ph.D. Thesis, Massachusetts Institute of Technology, Cambridge, MA, USA, 1987. [Google Scholar]
- Kandlikar, S.; Garimella, S.; Li, D.; Colin, S.; King, M.R. Heat Transfer and Fluid Flow in Minichannels and Microchannels; Elsevier: Amsterdam, The Netherlands, 2006. [Google Scholar]
- Steinke, M.E.; Kandlikar, S.G. Single-phase liquid friction factors in microchannels. Int. J. Therm. Sci. 2006, 45, 1073–1083. [Google Scholar] [CrossRef]














| No. | Parameter | Value | No. | Parameter | Value |
|---|---|---|---|---|---|
| 1 | H | 0.35 mm | 6 | L1 | 0.8 mm |
| 2 | Hch | 0.2 mm | 7 | Wch | 0.2 mm |
| 3 | Hs | 0.15 mm | 8 | Wsw | 0.05 mm |
| 4 | Hpf | 0.1–0.2 mm | 9 | Rpf | 0.02–0.08 mm |
| 5 | L | 10 mm | 10 | Rpf,l | 0.03–0.18 mm |
| Grid Numbers × 106 | Nu | e% | Δp (Pa) | e% |
|---|---|---|---|---|
| 0.8563 | 11.10 | 4.86 | 16,784.23 | 5.06 |
| 1.6262 | 11.34 | 2.64 | 16,489.56 | 3.37 |
| 2.2358 | 11.57 | 0.95 | 16,096.45 | 1.01 |
| 2.8064 | 11.62 | 0.43 | 16,024.39 | 0.59 |
| 3.4142 | 11.64 | 15,934.27 |
Publisher’s Note: MDPI stays neutral with regard to jurisdictional claims in published maps and institutional affiliations. |
© 2021 by the authors. Licensee MDPI, Basel, Switzerland. This article is an open access article distributed under the terms and conditions of the Creative Commons Attribution (CC BY) license (https://creativecommons.org/licenses/by/4.0/).
Share and Cite
Jia, Y.; Huang, J.; Wang, J.; Li, H. Heat Transfer and Fluid Flow Characteristics of Microchannel with Oval-Shaped Micro Pin Fins. Entropy 2021, 23, 1482. https://doi.org/10.3390/e23111482
Jia Y, Huang J, Wang J, Li H. Heat Transfer and Fluid Flow Characteristics of Microchannel with Oval-Shaped Micro Pin Fins. Entropy. 2021; 23(11):1482. https://doi.org/10.3390/e23111482
Chicago/Turabian StyleJia, Yuting, Jianwei Huang, Jingtao Wang, and Hongwei Li. 2021. "Heat Transfer and Fluid Flow Characteristics of Microchannel with Oval-Shaped Micro Pin Fins" Entropy 23, no. 11: 1482. https://doi.org/10.3390/e23111482
APA StyleJia, Y., Huang, J., Wang, J., & Li, H. (2021). Heat Transfer and Fluid Flow Characteristics of Microchannel with Oval-Shaped Micro Pin Fins. Entropy, 23(11), 1482. https://doi.org/10.3390/e23111482
