Wave–Particle–Entanglement–Ignorance Complementarity for General Bipartite Systems
Abstract
1. Introduction
2. WPEI Complementarity for General Bipartite Systems
2.1. Some Clarifications of the Two-Qubit Systems
2.2. Generalized WPE Complementarity for Pure States of General Bipartite Systems
2.2.1. Generalized Local-Nonlocal Complementarity for Pure States
2.2.2. Generalized Local Complementarity
2.2.3. Generalized WPE Complementarity for Pure States
2.3. Generalized WPEI Complementarity for Mixed States of General Bipartite Systems
2.3.1. Entanglement–Mixedness Relation
2.3.2. Generalized Local-Nonlocal Complementarity for Mixed States
2.3.3. Generalized Local Complementarity
2.3.4. Generalized WPEI Complementarity for Mixed States
2.3.5. Summary
- One difference is that the equal-weight averages of the normalized single-partite properties (the predictability and the visibility) are replaced by the (possibly) unequal-weight averages. The relative weights depend on the dimensions of the two subsystems. Thus, the proportions of contribution of the two subsystems to the WPEI complementarity relation are different if they have different dimensions. This point is relevant, for instance, in the case when one subsystem represents a small system under study, while the other subsystem represents the measurement device with a large dimension (e.g., the which-way detector in the multi-beam interference experiment).
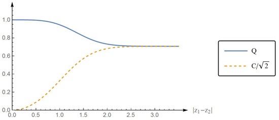
- The other difference is that the squared concurrence is replaced by the tangle . For two-qubit systems, these two measures of entanglement are the same. However, they differ for mixed states of general bipartite systems (and coincide only for pure states in general). We have argued, with the support of results in rank-2 states that the tangle, instead of the squared concurrence, is the more suitable (simple and powerful) entanglement measure to use in the formulation of the WPEI complementarity relation.
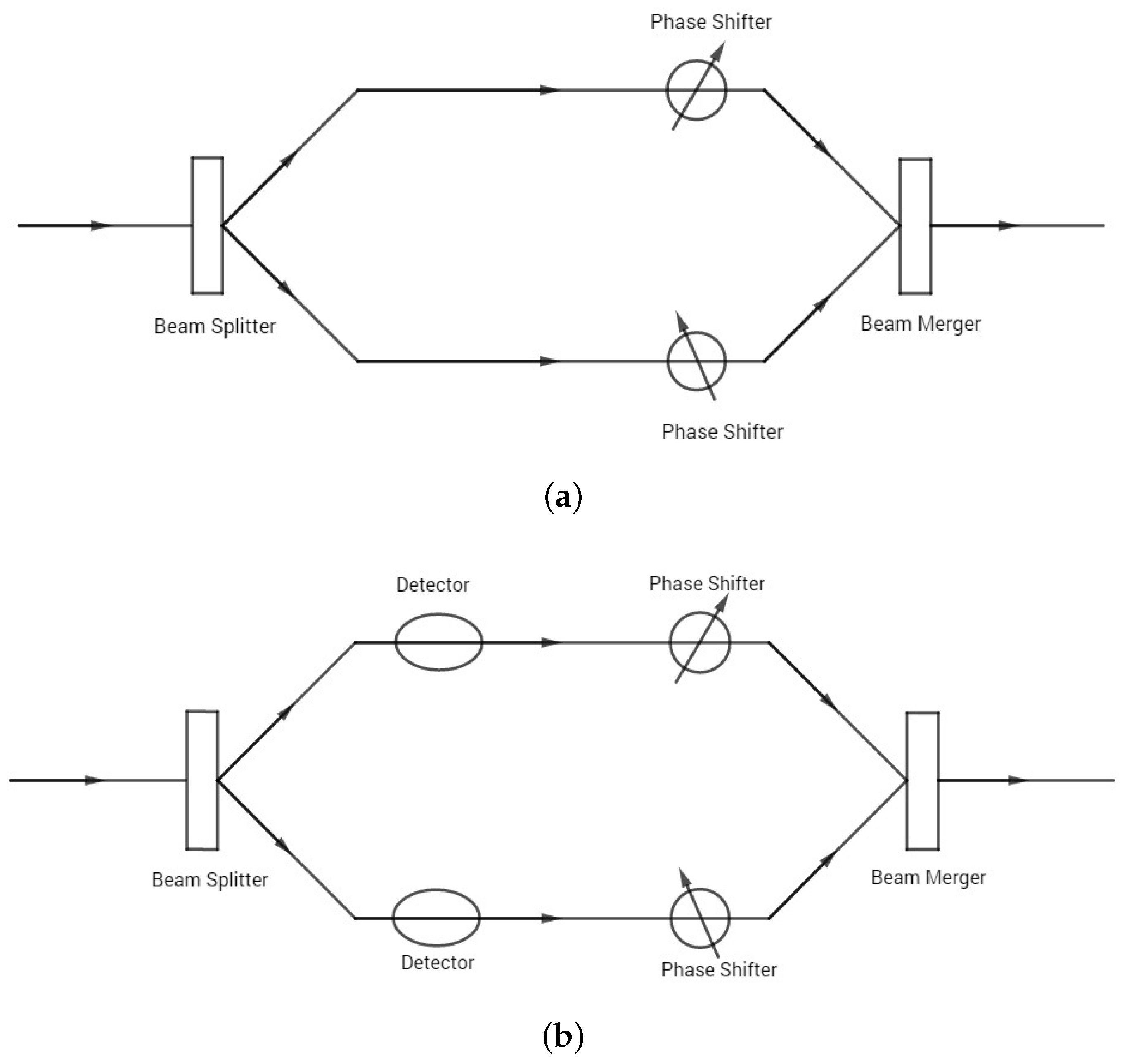
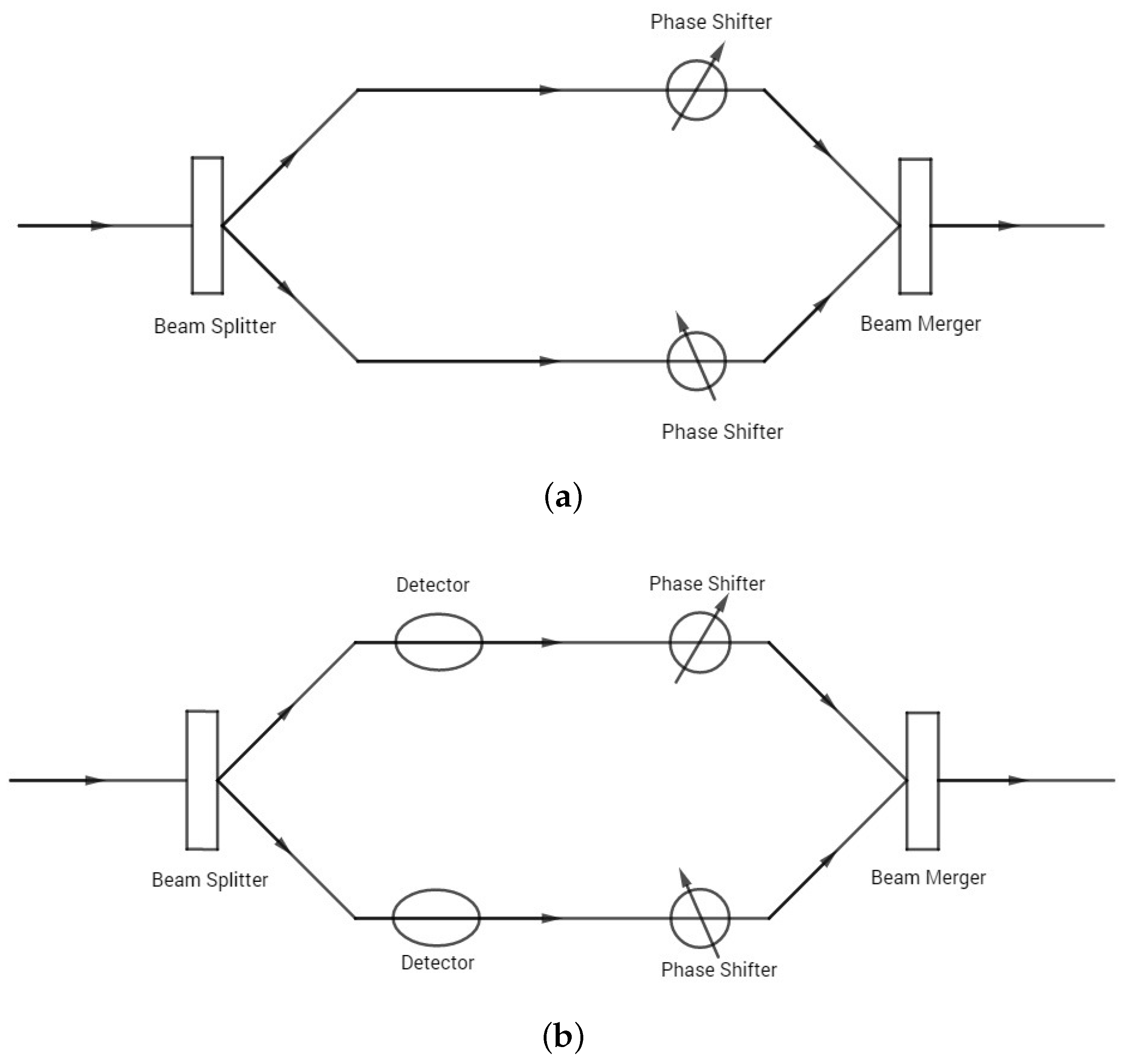
2.3.6. Schematic Representation of the WPEI Complementarity Relations
2.4. WPEI Complementarity for Hierarchical Bipartite Systems
2.5. WPEI Complementarity for Infinite-Dimensional Bipartite Systems
3. Examples
3.1. WPEI Complementarity in Rank-2 Mixed States of a Qubit–Qutrit System
3.1.1. Local Complementarity Relations within the Qubit
3.1.2. Local Complementarity Relations within the Qutrit
3.1.3. Tangle and Separate Uncertainty
3.1.4. Entanglement–Mixedness Relation
3.1.5. Local-Nonlocal Complementarity
3.1.6. WPEI Complementarity
3.2. WPE Complementarity Relations in Entangled Coherent States of a Pair of Quantons
3.2.1. Purity
3.2.2. Concurrence
3.2.3. Local-Nonlocal Complementarity Relation
3.2.4. Predictability
3.2.5. Visibility
3.2.6. Local Complementarity Relation
4. Discussion
4.1. Generalized Visibility and Predictability
4.2. WPM Complementarity Relation
5. Conclusions
- For multi-dimensional bipartite systems in pure states, we developed the extended form of the WPE complementarity relation, , from the local-nonlocal complementarity relation, , and the local complementarity relation, , using generalized measures of the relevant properties as summarized in Equations (29)–(33). The additional factor in the extended form reflects the asymmetry in the two subsystems when they have different dimensions.
- For multi-dimensional bipartite systems in mixed states, we formulated the generalized form of the WPEI complementarity relation, , together with the local-nonlocal complementarity relation, , and the entanglement–mixedness relation, , with the help of the single-partite complementarity relations: , , and . Compared to the case of two-qubit systems, the extended WPEI complementarity has the unequal-weight averages in place of the equal-weight averages, reflecting the possible difference in the subsystem dimensions. Moreover, the tangle has replaced the squared concurrence as the entanglement measure. These two measures agree for two-qubit systems, but differ for mixed states of general bipartite systems. We motivated and argued with the results in rank-2 states that the tangle gives a more powerful formulation of the WPEI complementarity. We also presented a graphical representation of all the relations relevant to the WPEI complementarity, shown in Figure 3.
- We further demonstrated how the WPEI complementarity can be applied to hierarchical bipartite systems (bipartite systems consisting of bipartite systems) and infinite-dimensional bipartite systems.
- The general formulation of the WPEI complementarity was illustrated with two specific examples worked out in detail. The first example is a qubit–qutrit system in rank-2 mixed states. The second example is a pair of infinite-dimensional quantons in entangled coherent states.
- We also discussed the relation of the present study to some previous work, with a focus on the measure matching issue in the formulation of the complementarity relations.
Author Contributions
Funding
Conflicts of Interest
Abbreviations
| WPE | wave–particle–entanglement |
| WPEI | wave–particle–entanglement–ignorance |
| WPM | wave–particle–mixedness |
Appendix A. Properties of the Function m(x,y)
References
- Bohr, N. The quantum postulate and the recent development of atomic theory. Nature 1928, 121, 580–590. [Google Scholar] [CrossRef]
- Wootters, W.K.; Zurek, W.H. Complementarity in the double-slit experiment: Quantum nonseparability and a quantitive statement of Bohr’s principle. Phys. Rev. D 1979, 19, 473–484. [Google Scholar] [CrossRef]
- Greenberger, D.M.; Yasin, A. Simultaneous wave and particle knowledge in a neutron interferometer. Phys. Lett. A 1988, 128, 391–394. [Google Scholar] [CrossRef]
- Jaeger, G.; Shimony, A.; Vaidman, L. Two interferometric complementarities. Phys. Rev. A 1995, 51, 54–67. [Google Scholar] [CrossRef] [PubMed]
- Englert, B.G. Fringe visibility and which-way information: An inequality. Phys. Rev. Lett. 1996, 77, 2154. [Google Scholar] [CrossRef] [PubMed]
- Englert, B.G.; Bergou, J.A. Quantitative quantum erasure. Opt. Commun. 2000, 179, 337–355. [Google Scholar] [CrossRef]
- Dürr, S. Quantitative wave–particle duality in multibeam interferometers. Phys. Rev. A 2001, 64, 042113. [Google Scholar] [CrossRef]
- Englert, B.G.; Kaszlikowski, D.; Kwek, L.C.; Chee, W.H. Wave–particle duality in multi-path interferometers: General concepts and three-path interferometers. Int. J. Quantum Inf. 2008, 6, 129–157. [Google Scholar] [CrossRef]
- Roy, P.; Qureshi, T. Path predictability and quantum coherence in multi-slit interference. Phys. Scr. 2019, 94, 095004. [Google Scholar] [CrossRef]
- Bera, M.N.; Qureshi, T.; Siddiqui, M.A.; Pati, A.K. Duality of quantum coherence and path distinguishability. Phys. Rev. A 2015, 92, 012118. [Google Scholar] [CrossRef]
- Siddiqui, M.A.; Qureshi, T. Three-slit interference: A duality relation. Prog. Theor. Exp. Phys. 2015, 2015, 083A02. [Google Scholar] [CrossRef]
- Bagan, E.; Bergou, J.A.; Cottrell, S.S.; Hillery, M. Relations between coherence and path information. Phys. Rev. Lett. 2016, 116, 160406. [Google Scholar] [CrossRef] [PubMed]
- Coles, P.J. Entropic framework for wave–particle duality in multipath interferometers. Phys. Rev. A 2016, 93, 062111. [Google Scholar] [CrossRef]
- Qureshi, T.; Siddiqui, M.A. Wave–particle duality in N-path interference. Ann. Phys. 2017, 385, 598–604. [Google Scholar] [CrossRef]
- Jakob, M.; Bergou, J.A. Quantitative complementarity relations in bipartite systems: Entanglement as a physical reality. Opt. Commun. 2010, 283, 827–830. [Google Scholar] [CrossRef]
- Fedrizzi, A.; Skerlak, B.; Paterek, T.; de Almeida, M.P.; White, A.G. Experimental information complementarity of two-qubit states. New J. Phys. 2011, 13, 053038. [Google Scholar] [CrossRef]
- Kaiser, F.; Coudreau, T.; Milman, P.; Ostrowsky, D.B.; Tanzilli, S. Entanglement-enabled delayed-choice experiment. Science 2012, 338, 637–640. [Google Scholar] [CrossRef]
- Banaszek, K.; Horodecki, P.; Karpinski, M.; Radzewicz, C. Quantum mechanical which-way experiment with an internal degree of freedom. Nat. Commun. 2013, 4, 2594. [Google Scholar] [CrossRef]
- Prabhu Tej, J.; Usha Devi, A.R.; Karthik, H.S.; Sudha; Rajagopal, A.K. Quantum which-way information and fringe visibility when the detector is entangled with an ancilla. Phys. Rev. A 2014, 89, 062116. [Google Scholar] [CrossRef]
- Tessier, T.E. Complementarity relations for multi-qubit systems. Found. Phys. Lett. 2005, 18, 107–121. [Google Scholar] [CrossRef][Green Version]
- Qian, X.-F.; Vamivakas, A.N.; Eberly, J.H. Entanglement limits duality and vice versa. Optica 2018, 5, 942–947. [Google Scholar] [CrossRef]
- Eberly, J.H.; Qian, X.-F.; Vamivakas, A.N. Polarization coherence theorem. Optica 2017, 4, 1113–1114. [Google Scholar] [CrossRef]
- Qian, X.-F.; Malhotra, T.; Vamivakas, A.N.; Eberly, J.H. Coherence constraints and the last hidden optical coherence. Phys. Rev. Lett. 2016, 117, 153901. [Google Scholar] [CrossRef] [PubMed]
- Peng, X.; Zhu, X.; Suter, D.; Du, J.; Liu, M.; Gao, K. Quantification of complementarity in multiqubit systems. Phys. Rev. A 2005, 72, 052109. [Google Scholar] [CrossRef]
- Peng, X.; Zhang, J.; Du, J.; Suter, D. Quantitative complementarity between local and nonlocal character of quantum states in a three-qubit system. Phys. Rev. A 2008, 77, 052107. [Google Scholar] [CrossRef]
- Rungta, P.; Buzek, V.; Caves, C.M.; Hillery, M.; Milburn, G.J. Universal state inversion and concurrence in arbitrary dimensions. Phys. Rev. A 2001, 64, 042315. [Google Scholar] [CrossRef]
- Rungta, P.; Caves, C.M. Concurrence-based entanglement measures for isotropic states. Phys. Rev. A 2003, 67, 012307. [Google Scholar] [CrossRef]
- Mintert, F.; Kuś, M.; Buchleitner, A. Concurrence of mixed bipartite quantum states in arbitrary dimensions. Phys. Rev. Lett. 2004, 92, 167902. [Google Scholar] [CrossRef]
- Englert, B.-G.; Aharonov, Y. The mean king’s problem: Prime degrees of freedom. Phys. Lett. A 2001, 284, 1–5. [Google Scholar] [CrossRef]
- Coffman, V.; Kundu, J.; Wootters, W.K. Distributed entanglement. Phys. Rev. A 2000, 61, 052306. [Google Scholar] [CrossRef]
- Osborne, T.J. Entanglement measure for rank-2 mixed states. Phys. Rev. A 2005, 72, 022309. [Google Scholar] [CrossRef]
- Hill, S.; Wootters, W.K. Entanglement of a pair of quantum bits. Phys. Rev. Lett. 1997, 78, 5022–5025. [Google Scholar] [CrossRef]
- Zhang, X.; Huang, J.; Zhuang, M.; Qin, X.; Lee, C. Wave–particle-mixedness complementarity. arXiv 2017, arXiv:1705.10462v1. [Google Scholar]
- Sanders, B.C. Review of entangled coherent states. J. Phys. A Math. Theor. 2012, 45, 244002. [Google Scholar] [CrossRef]
- Baumgratz, T.; Cramer, M.; Plenio, M.B. Quantifying coherence. Phys. Rev. Lett. 2014, 113, 140401. [Google Scholar] [CrossRef] [PubMed]






© 2020 by the authors. Licensee MDPI, Basel, Switzerland. This article is an open access article distributed under the terms and conditions of the Creative Commons Attribution (CC BY) license (http://creativecommons.org/licenses/by/4.0/).
Share and Cite
Wu, W.; Wang, J. Wave–Particle–Entanglement–Ignorance Complementarity for General Bipartite Systems. Entropy 2020, 22, 813. https://doi.org/10.3390/e22080813
Wu W, Wang J. Wave–Particle–Entanglement–Ignorance Complementarity for General Bipartite Systems. Entropy. 2020; 22(8):813. https://doi.org/10.3390/e22080813
Chicago/Turabian StyleWu, Wei, and Jin Wang. 2020. "Wave–Particle–Entanglement–Ignorance Complementarity for General Bipartite Systems" Entropy 22, no. 8: 813. https://doi.org/10.3390/e22080813
APA StyleWu, W., & Wang, J. (2020). Wave–Particle–Entanglement–Ignorance Complementarity for General Bipartite Systems. Entropy, 22(8), 813. https://doi.org/10.3390/e22080813

