Fractal and Entropy Analysis of the Dow Jones Index Using Multidimensional Scaling
Abstract
1. Introduction
2. Dataset and Methods
2.1. The DJIA Dataset
2.2. Distances
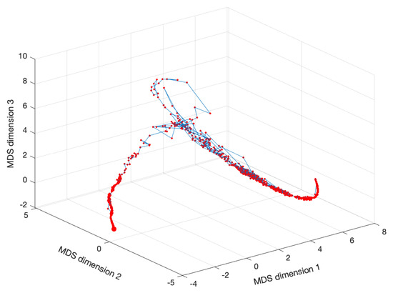
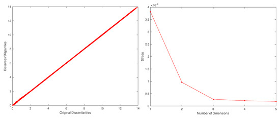
2.3. The MDS Loci
2.3.1. Data Pre-Processing Using
2.3.2. Data Pre-Processing Using
3. Fractal, Entropy, and Fractional Analysis
4. Conclusions
Funding
Conflicts of Interest
References
- Trippi, R. Chaos & Nonlinear Dynamics in the Financial Markets; Irwin Professional Publishing Company: Burr Ridge, IL, USA, 1995. [Google Scholar]
- Vialar, T. Complex and Chaotic Nonlinear Dynamics: Advances in Economics and Finance, Mathematics and Statistics; Springer: Berlin/Heidelberg, Germany, 2009. [Google Scholar]
- Bischi, G.I.; Chiarella, C.; Gardini, L. (Eds.) Nonlinear Dynamics in Economics, Finance and the Social Sciences; Springer: Berlin/Heidelberg, Germany, 2010. [Google Scholar]
- Meyers, R.A. (Ed.) Complex Systems in Finance and Econometrics; Springer: New York, NY, USA, 2010. [Google Scholar]
- Machado, J.A.T. Calculation of Fractional Derivatives of Noisy Data with Genetic Algorithms. Nonlinear Dyn. 2009, 57, 253–260. [Google Scholar] [CrossRef]
- Duarte, F.B.; Machado, J.A.T.; Duarte, G.M. Dynamics of the Dow Jones and the NASDAQ Stock Indexes. Nonlinear Dyn. 2010, 61, 691–705. [Google Scholar] [CrossRef]
- Machado, J.T.; Duarte, F.B.; Duarte, G.M. Analysis of stock market indices through multidimensional scaling. Commun. Nonlinear Sci. Numer. Simul. 2011, 16, 4610–4618. [Google Scholar] [CrossRef]
- Machado, J.A.T.; Duarte, G.M.; Duarte, F.B. Analysis of Financial Data Series Using Fractional Fourier Transform and Multidimensional Scaling. Nonlinear Dyn. 2011, 65, 235–245. [Google Scholar] [CrossRef]
- Machado, J.A.T.; Duarte, G.M.; Duarte, F.B. Identifying Economic Periods and Crisis with the Multidimensional Scaling. Nonlinear Dyn. 2011, 63, 611–622. [Google Scholar] [CrossRef]
- Machado, J.T.; Duarte, F.B.; Duarte, G.M. Analysis of Financial Indices by Means of The Windowed Fourier Transform. Signal Image Video Process. 2012, 6, 487–494. [Google Scholar] [CrossRef]
- Machado, J.T.; Duarte, G.M.; Duarte, F.B. Analysis of stock market indices with multidimensional scaling and wavelets. Math. Probl. Eng. 2012, 2012, 14. [Google Scholar]
- Machado, J.A.T.; Duarte, G.M.; Duarte, F.B. Fractional dynamics in financial indexes. Int. J. Bifurc. Chaos 2012, 22, 1250249. [Google Scholar] [CrossRef]
- Machado, J.T.; Duarte, F.B.; Duarte, G.M. Power Law Analysis of Financial Index Dynamics. Discret. Dyn. Nat. Soc. 2012, 2012, 12. [Google Scholar]
- Da Silva, S.; Matsushita, R.; Gleria, I.; Figueiredo, A.; Rathie, P. International finance, Lévy distributions, and the econophysics of exchange rates. Commun. Nonlinear Sci. Numer. Simul. 2005, 10, 355–466. [Google Scholar] [CrossRef]
- Chen, W.C. Nonlinear dynamics and chaos in a fractional-order financial system. Chaos Solitons Fractals 2008, 36, 1305–1314. [Google Scholar] [CrossRef]
- Piqueira, J.R.C.; Mortoza, L.P.D. Complexity analysis research of financial and economic system under the condition of three parameters’ change circumstances. Commun. Nonlinear Sci. Numer. Simul. 2012, 17, 1690–1695. [Google Scholar] [CrossRef]
- Ma, J.; Bangura, H.I. Complexity analysis research of financial and economic system under the condition of three parameters’ change circumstances. Nonlinear Dyn. 2012, 70, 2313–2326. [Google Scholar] [CrossRef]
- Ngounda, E.; Patidar, K.C.; Pindza, E. Contour integral method for European options with jumps. Commun. Nonlinear Sci. Numer. Simul. 2013, 18, 478–492. [Google Scholar] [CrossRef][Green Version]
- Horwich, P. Asymmetries in Time: Problems in the Philosophy of Science; The MIT Press: Cambridge, MA, USA, 1987. [Google Scholar]
- Reichenbach, H. The Direction of Time; University of California Press: New York, NY, USA, 1991. [Google Scholar]
- Dainton, B. Time and Space, 2nd ed.; Acumen Publishing, Limited: Chesham, UK, 2001. [Google Scholar]
- Callender, C. (Ed.) The Oxford Handbook of Philosophy of Time; Oxford University Press: New York, NY, USA, 2011. [Google Scholar]
- Torgerson, W. Theory and Methods of Scaling; Wiley: New York, NY, USA, 1958. [Google Scholar]
- Shepard, R.N. The analysis of proximities: Multidimensional scaling with an unknown distance function. Psychometrika 1962, 27, 219–246. [Google Scholar] [CrossRef]
- Kruskal, J. Multidimensional scaling by optimizing goodness of fit to a nonmetric hypothesis. Psychometrika 1964, 29, 1–27. [Google Scholar] [CrossRef]
- Sammon, J. A nonlinear mapping for data structure analysis. IEEE Trans. Comput. 1969, 18, 401–409. [Google Scholar] [CrossRef]
- Kruskal, J.B.; Wish, M. Multidimensional Scaling; Sage Publications: Newbury Park, CA, USA, 1978. [Google Scholar]
- Borg, I.; Groenen, P.J. Modern Multidimensional Scaling-Theory and Applications; Springer: New York, NY, USA, 2005. [Google Scholar]
- Saeed, N.; Nam, H.; Imtiaz, M.; Saqib, D.B.M. A Survey on Multidimensional Scaling. ACM Comput. Surv. CSUR 2018, 51, 47. [Google Scholar] [CrossRef]
- Mandelbrot, B.B.; Ness, J.W.V. The fractional Brownian motions, fractional noises and applications. SIAM Rev. 1968, 10, 422–437. [Google Scholar] [CrossRef]
- Mandelbrot, B.B. The Fractal Geometry of Nature; W. H. Freeman: New York, NY, USA, 1983. [Google Scholar]
- Berry, M.V. Diffractals. J. Phys. A Math. Gen. 1979, 12, 781–797. [Google Scholar] [CrossRef]
- Lapidus, M.L.; Fleckinger-Pellé, J. Tambour fractal: Vers une résolution de la conjecture de Weyl-Berry pour les valeurs propres du Laplacien. C. R. L’Académie Sci. Paris Sér. I Math. 1988, 306, 171–175. [Google Scholar]
- Schroeder, M. Fractals, Chaos, Power Laws: Minutes from an Infinite Paradise; W. H. Freeman: New York, NY, USA, 1991. [Google Scholar]
- Shannon, C.E. A mathematical theory of communication. Bell Syst. Tech. J. 1948, 27, 379–423, 623–656. [Google Scholar] [CrossRef]
- Khinchin, A.I. Mathematical Foundations of Information Theory; Dover: New York, NY, USA, 1957. [Google Scholar]
- Jaynes, E.T. Information Theory and Statistical Mechanics. Phys. Rev. 1957, 106, 620–630. [Google Scholar] [CrossRef]
- Rényi, A. On measures of information and entropy. In Proceedings of the fourth Berkeley Symposium on Mathematics, Statistics and Probability, Volume 1: Contributions to the Theory of Statistics, Berkeley, CA, USA, 20 June–30 July 1960; University of California Press: Berkeley, CA, USA, 1961; pp. 547–561. Available online: https://projecteuclid.org/euclid.bsmsp/1200512181 (accessed on 4 September 2020).
- Brillouin, L. Science and Information Theory; Academic Press: London, UK, 1962. [Google Scholar]
- Lin, J. Divergence measures based on the Shannon entropy. IEEE Trans. Inf. Theory 1991, 37, 145–151. [Google Scholar] [CrossRef]
- Beck, C. Generalised information and entropy measures in physics. Contemp. Phys. 2009, 50, 495–510. [Google Scholar] [CrossRef]
- Gray, R.M. Entropy and Information Theory; Springer: New York, NY, USA, 2011. [Google Scholar]
- Oldham, K.; Spanier, J. The Fractional Calculus: Theory and Application of Differentiation and Integration to Arbitrary Order; Academic Press: New York, NY, USA, 1974. [Google Scholar]
- Samko, S.; Kilbas, A.; Marichev, O. Fractional Integrals and Derivatives: Theory and Applications; Gordon and Breach Science Publishers: Amsterdam, The Netherlands, 1993. [Google Scholar]
- Miller, K.; Ross, B. An Introduction to the Fractional Calculus and Fractional Differential Equations; John Wiley and Sons: New York, NY, USA, 1993. [Google Scholar]
- Kilbas, A.; Srivastava, H.; Trujillo, J. Volume 204, North-Holland Mathematics Studies. In Theory and Applications of Fractional Differential Equations; Elsevier: Amsterdam, The Netherlands, 2006. [Google Scholar]
- Kochubei, A.; Luchko, Y. (Eds.) Volume 1, De Gruyter Reference. In Handbook of Fractional Calculus with Applications: Basic Theory; De Gruyter: Berlin, Germany, 2019. [Google Scholar]
- Kochubei, A.; Luchko, Y. (Eds.) Volume 2, De Gruyter Reference. In Handbook of Fractional Calculus with Applications: Fractional Differential Equations; De Gruyter: Berlin, Germany, 2019. [Google Scholar]
- Westerlund, S.; Ekstam, L. Capacitor theory. IEEE Trans. Dielectr. Electr. Insul. 1994, 1, 826–839. [Google Scholar] [CrossRef]
- Grigolini, P.; Aquino, G.; Bologna, M.; Luković, M.; West, B.J. A theory of 1/f noise in human cognition. Phys. A Stat. Mech. Its Appl. 2009, 388, 4192–4204. [Google Scholar] [CrossRef]
- West, B.J.; Grigolini, P. Complex Webs: Anticipating the Improbable; Cambridge University Press: New York, NY, USA, 2010. [Google Scholar]
- Tarasov, V. Fractional Dynamics: Applications of Fractional Calculus to Dynamics of Particles, Fields and Media; Springer: New York, NY, USA, 2010. [Google Scholar]
- Mainardi, F. Fractional Calculus and Waves in Linear Viscoelasticity: An Introduction to Mathematical Models; Imperial College Press: London, UK, 2010. [Google Scholar]
- Ortigueira, M.D. Fractional Calculus for Scientists and Engineers; Lecture Notes in Electrical Engineering; Springer: Dordrecht, The Netherlands, 2011. [Google Scholar]
- West, B.J. Fractional Calculus View of Complexity: Tomorrow’s Science; CRC Press: Boca Raton, FL, USA, 2015. [Google Scholar]
- Tarasov, V.E. (Ed.) Volume 4, De Gruyter Reference. In Handbook of Fractional Calculus with Applications: Applications in Physics, Part A; De Gruyter: Berlin, Germany, 2019. [Google Scholar]
- Tarasov, V.E. (Ed.) Volume 5, De Gruyter Reference. In Handbook of Fractional Calculus with Applications: Applications in Physics, Part B; De Gruyter: Berlin, Germany, 2019. [Google Scholar]
- Machado, J.A.T.; Mata, M.E. A multidimensional scaling perspective of Rostow’s forecasts with the track-record (1960s–2011) of pioneers and latecomers. In Dynamical Systems: Theory, Proceedings of the 12th International Conference on Dynamical Systems—Theory and Applications; Awrejcewicz, J., Kazmierczak, M., Olejnik, P., Mrozowski, J., Eds.; Łódź University of Technology: Łódź, Poland, 2013; pp. 361–378. [Google Scholar]
- Machado, J.A.T.; Mata, M.E. Analysis of World Economic Variables Using Multidimensional Scaling. PLoS ONE 2013, 10, e0121277. [Google Scholar] [CrossRef]
- Tenreiro Machado, J.A.; Lopes, A.M.; Galhano, A.M. Multidimensional scaling visualization using parametric similarity indices. Entropy 2015, 17, 1775–1794. [Google Scholar] [CrossRef]
- Mata, M.; Machado, J. Entropy Analysis of Monetary Unions. Entropy 2017, 19, 245. [Google Scholar] [CrossRef]
- Deza, M.M.; Deza, E. Encyclopedia of Distances; Springer: Berlin/Heidelberg, Germany, 2009. [Google Scholar]
- Cha, S.H. Measures between Probability Density Functions. Int. J. Math. Model. Methods Appl. Sci. 2007, 1, 300–307. [Google Scholar]
- Papoulis, A. Signal Analysis; McGraw-Hill: New York, NY, USA, 1977. [Google Scholar]
- Oppenheim, A.V.; Schafer, R.W. Digital Signal Processing; Prentice Hall: Upper Saddle River, NJ, USA, 1989. [Google Scholar]
- Parzen, E. Modern Probability Theory and Its Applications; Wiley-Interscience: New York, NY, USA, 1992. [Google Scholar]
- Pollock, D.S.; Green, R.C.; Nguyen, T. (Eds.) Handbook of Time Series Analysis, Signal Processing, and Dynamics (Signal Processing and Its Applications); Academic Press: London, UK, 1999. [Google Scholar]
- Small, M. Applied Nonlinear Time Series Analysis: Applications in Physics, Physiology and Finance; World Scientific Publishing: Singapore, 2005. [Google Scholar]
- Keene, O.N. The log transformation is special. Stat. Med. 1995, 14, 811–819. [Google Scholar] [CrossRef] [PubMed]
- Leydesdorff, L.; Bensman, S. Classification and powerlaws: The logarithmic transformation. J. Am. Soc. Inf. Sci. Technol. 2006, 57, 1470–1486. [Google Scholar] [CrossRef]
- Stango, V.; Zinman, J. Exponential Growth Bias and Household Finance. J. Financ. 2009, 64, 2807–2849. [Google Scholar] [CrossRef]
- Feng, C.; Wang, H.; Lu, N.; Chen, T.; He, H.; Lu, Y.; Tu, X.M. Log-transformation and its implications for data analysis. Shanghai Arch. Psychiatry 2014, 26, 105–109. [Google Scholar] [CrossRef] [PubMed]
- Lopes, A.; Machado, J.T.; Galhano, A. Empirical Laws and Foreseeing the Future of Technological Progress. Entropy 2016, 18, 217. [Google Scholar] [CrossRef]
- Machado, J.A.T. Complex Dynamics of Financial Indices. Nonlinear Dyn. 2013, 74, 287–296. [Google Scholar] [CrossRef]
- Machado, J.A.T. Relativistic Time Effects in Financial Dynamics. Nonlinear Dyn. 2014, 75, 735–744. [Google Scholar] [CrossRef]
- Ubriaco, M.R. Entropies based on fractional calculus. Phys. Lett. A 2009, 373, 2516–2519. [Google Scholar] [CrossRef]
- Machado, J.A.T. Fractional Order Generalized Information. Entropy 2014, 16, 2350–2361. [Google Scholar] [CrossRef]
- Karci, A. Fractional order entropy: New perspectives. Optik 2016, 127, 9172–9177. [Google Scholar] [CrossRef]
- Bagci, G.B. The third law of thermodynamics and the fractional entropies. Phys. Lett. A 2016, 380, 2615–2618. [Google Scholar] [CrossRef]
- Xu, J.; Dang, C. A novel fractional moments-based maximum entropy method for high-dimensional reliability analysis. Appl. Math. Model. 2019, 75, 749–768. [Google Scholar] [CrossRef]
- Xu, M.; Shang, P.; Qi, Y.; Zhang, S. Multiscale fractional order generalized information of financial time series based on similarity distribution entropy. Chaos Interdiscip. J. Nonlinear Sci. 2019, 29, 053108. [Google Scholar] [CrossRef] [PubMed]
- Machado, J.A.T.; Lopes, A.M. Fractional Rényi entropy. Eur. Phys. J. Plus 2019, 134. [Google Scholar] [CrossRef]
- Ferreira, R.A.C.; Machado, J.T. An Entropy Formulation Based on the Generalized Liouville Fractional Derivative. Entropy 2019, 21, 638. [Google Scholar] [CrossRef]
- Matouk, A. Complex dynamics in susceptible-infected models for COVID-19 with multi-drug resistance. Chaos Solitons Fractals 2020, 140, 110257. [Google Scholar] [CrossRef]
- Matouk, A.; Khan, I. Complex dynamics and control of a novel physical model using nonlocal fractional differential operator with singular kernel. J. Adv. Res. 2020, 24, 463–474. [Google Scholar] [CrossRef]
- Matouk, A.E. (Ed.) Advanced Applications of Fractional Differential Operators to Science and Technology; IGI Global: Hershey, PA, USA, 2020. [Google Scholar] [CrossRef]
- Valério, D.; Trujillo, J.J.; Rivero, M.; Machado, J.T.; Baleanu, D. Fractional Calculus: A Survey of Useful Formulas. Eur. Phys. J. Spec. Top. 2013, 222, 1827–1846. [Google Scholar] [CrossRef]












© 2020 by the author. Licensee MDPI, Basel, Switzerland. This article is an open access article distributed under the terms and conditions of the Creative Commons Attribution (CC BY) license (http://creativecommons.org/licenses/by/4.0/).
Share and Cite
Machado, J.A.T. Fractal and Entropy Analysis of the Dow Jones Index Using Multidimensional Scaling. Entropy 2020, 22, 1138. https://doi.org/10.3390/e22101138
Machado JAT. Fractal and Entropy Analysis of the Dow Jones Index Using Multidimensional Scaling. Entropy. 2020; 22(10):1138. https://doi.org/10.3390/e22101138
Chicago/Turabian StyleMachado, José A. Tenreiro. 2020. "Fractal and Entropy Analysis of the Dow Jones Index Using Multidimensional Scaling" Entropy 22, no. 10: 1138. https://doi.org/10.3390/e22101138
APA StyleMachado, J. A. T. (2020). Fractal and Entropy Analysis of the Dow Jones Index Using Multidimensional Scaling. Entropy, 22(10), 1138. https://doi.org/10.3390/e22101138
