A Novel Numerical Approach for a Nonlinear Fractional Dynamical Model of Interpersonal and Romantic Relationships
Abstract
:1. Introduction
2. Basic Definitions
3. Model Description
4. Basic Planof q-HASTM
5. q-HASTM Solution for Nonlinear Fractional Dynamical Model of Interpersonal and Romantic Relationships
6. Basic Idea of ADM
7. ADM Solution for Nonlinear Fractional Dynamical Model of Interpersonal and Romantic Relationship
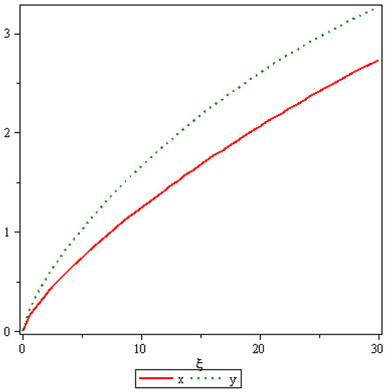
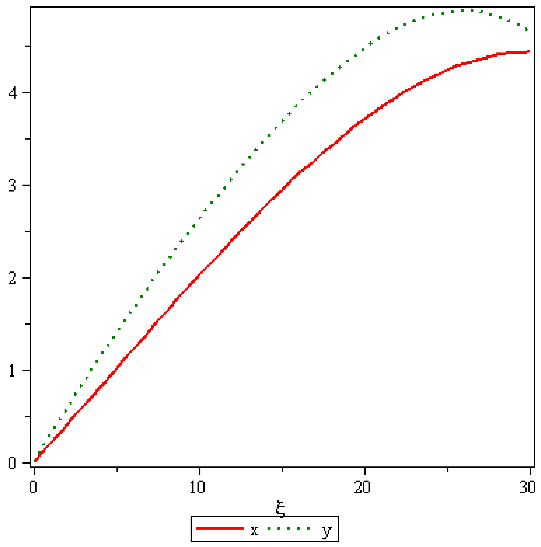
8. Numerical Simulations
9. Conclusions
Acknowledgments
Author Contributions
Conflicts of Interest
References
- Machado, J.A.T.; Lopes, A.M. Fractional Jensen–Shannon analysis of the scientific output of researchers in fractional calculus. Entropy 2017, 19, 127. [Google Scholar] [CrossRef]
- Wang, S.; Zhang, Y.; Yang, X.J.; Sun, P.; Dong, Z.C.; Liu, A.; Yuan, T.F. Pathological brain detection by a novel image feature-fractional Fourier entropy. Entropy 2015, 17, 8278–8296. [Google Scholar] [CrossRef]
- Zhan, X.; Ma, J.; Ren, W. Research entropy complexity about the nonlinear dynamic delay game model. Entropy 2017, 19, 22. [Google Scholar] [CrossRef]
- Zhang, Y.; Yang, X.J.; Cattani, C.; Rao, R.V.; Wang, S.; Phillips, P. Tea category identification using a novel fractional Fourier Entropy and Jaya algorithm. Entropy 2016, 18, 77. [Google Scholar] [CrossRef]
- Strogatz, S.H. Nonlinear Dynamics and Chaos: With Applications to Physics, Biology, Chemistry and Engineering; Reading, M.A., Ed.; Addison-Wesley: Boston, MA, USA, 1994. [Google Scholar]
- Rinaldi, S. Love dynamics: The case of linear couples. Appl. Math. Comput. 1998, 95, 181–192. [Google Scholar] [CrossRef]
- Cherif, A.; Barley, K. Stochastic nonlinear dynamics of interpersonal and romantic relationships. Appl. Math. Comput. 2011, 217, 6273–6281. [Google Scholar]
- Ozalp, N.; Koca, I. A fractional order nonlinear dynamical model of interpersonal relationships. Adv. Differ.Equ. 2012, 189, 1–7. [Google Scholar] [CrossRef]
- Podlubny, I. Fractional Differential Equations; Academic Press: New York, NY, USA, 1999. [Google Scholar]
- Caputo, M. Elasticita e Dissipazione; Zani-Chelli: Bologna, Italy, 1969. [Google Scholar]
- Miller, K.S.; Ross, B. An Introduction to the Fractional Calculus and Fractional Differential Equations; Wiley: New York, NY, USA, 1993. [Google Scholar]
- Kilbas, A.A.; Srivastava, H.M.; Trujillo, J.J. Theory and Applications of Fractional Differential Equations; Elsevier: Amsterdam, The Netherlands, 2006. [Google Scholar]
- Carvalho, A.; Pinto, C.M.A. A delay fractional order model for the co-infection of malaria and HIV/AIDS. Int. J. Dynam. Control 2017, 5, 168–186. [Google Scholar] [CrossRef]
- Singh, J.; Kumar, D.; Nieto, J.J. Analysis of an El Nino-Southern Oscillation model with a new fractional derivative. Chaos Soliton Fract. 2017, 99, 109–115. [Google Scholar] [CrossRef]
- Singh, J.; Kumar, D.; Qurashi, M.A.; Baleanu, D. A new fractional model for giving up smoking dynamics. Adv. Differ. Equ. 2017, 2017, 88. [Google Scholar] [CrossRef]
- Kumar, D.; Singh, J.; Baleanu, D. A hybrid computational approach for Klein-Gordon equations on Cantor sets. Nonlinear Dynam. 2017, 87, 511–517. [Google Scholar] [CrossRef]
- Srivastava, H.M.; Kumar, D.; Singh, J. An efficient analytical technique for fractional model of vibration equation. Appl. Math. Model. 2017, 45, 192–204. [Google Scholar] [CrossRef]
- Atangana, A.; Alkahtani, B.T. Analysis of non-homogenous heat model with new trend of derivative with fractional order. Chaos Soliton Fract. 2016, 89, 566–571. [Google Scholar]
- Singh, J.; Kumar, D.; Nieto, J.J. A reliable algorithm for local fractional Tricomi equation arising in fractal transonic flow. Entropy 2016, 18, 206. [Google Scholar] [CrossRef]
- Liao, S.J. Beyond Perturbation: Introduction to Homotopy Analysis Method; Chapman and Hall/CRC: Boca Raton, FL, USA, 2003. [Google Scholar]
- Liao, S.J. On the homotopy analysis method for nonlinear problems. Appl. Math. Comput. 2004, 147, 499–513. [Google Scholar] [CrossRef]
- El-Tawil, M.A.; Huseen, S.N. The q-homotopy analysis method (q- HAM). Int. J. Appl. Math. Mech. 2012, 8, 51–75. [Google Scholar]
- El-Tawil, M.A.; Huseen, S.N. On convergence of the q-homotopy analysis method. Int. J. Contem. Math. Sci. 2013, 8, 481–497. [Google Scholar] [CrossRef]
- Khan, M.; Gondal, M.A.; Hussain, I.; KarimiVanani, S. A new comparative study between homotopy analysis transform method and homotopy perturbation transform method on semi-infinite domain. Math. Comput. Model. 2012, 55, 1143–1150. [Google Scholar] [CrossRef]
- Rathore, S.; Kumar, D.; Singh, J.; Gupta, S. Homotopy analysis sumudu transform method for nonlinear equations. Int. J. Ind. Math. 2012, 4, 301–314. [Google Scholar]
- Zhao, D.; Singh, J.; Kumar, D.; Rathore, S.; Yang, X.J. An efficient computational technique for local fractional heat conduction equations in fractal media. J. Nonlinear Sci. Appl. 2017, 10, 1478–1486. [Google Scholar] [CrossRef]
- Watugala, G.K. Sumudu transform-a new integral transform to solve differential equations and control engineering problems. Math. Eng. Ind. 1998, 6, 319–329. [Google Scholar] [CrossRef]
- Asiru, M.A. Sumudu transform and the solution of integral equation of convolution type. Inter. J. Math. Educ. Sci. Tech. 2001, 32, 906–910. [Google Scholar] [CrossRef]
- Belgacem, F.B.M.; Karaballi, A.A. Sumudu transform fundament properties investigations and applications. Inter. J. Appl. Math. Stoch. Anal. 2006, 2006, 91083. [Google Scholar]
- Belgacem, F.B.M.; Karaballi, A.A.; Kalla, S.L. Analytical investigations of the Sumudu transform and applications to integral production equations. Math. Probl. Eng. 2003, 3, 103–118. [Google Scholar] [CrossRef]
- Srivastava, H.M.; Golmankhaneh, A.K.; Baleanu, D.; Yang, X.J. Local fractional Sumudu transform with application to IVPs on Cantor sets. Abstr. Appl. Anal. 2014, 2014, 620529. [Google Scholar] [CrossRef]
- Chaurasia, V.B.L.; Singh, J. Application of Sumudu transform in Schrödinger equation occurring in quantum mechanics. Appl. Math. Sci. 2010, 4, 2843–2850. [Google Scholar]
- Odibat, Z.; Bataineh, S.A. An adaptation of homotopy analysis method for reliable treatment of strongly nonlinear problems: Construction of homotopy polynomials. Math. Meth. Appl. Sci. 2015, 38, 991–1000. [Google Scholar] [CrossRef]
- Adomian, G. Solving Frontier Problems of Physics: The Decomposition Method; Kluwer Academic Publisher: Boston, MA, USA, 1994. [Google Scholar]
- Odibat, Z.; Momani, S. Numerical methods for nonlinear partial differential equations of fractional order. Appl. Math. Model. 2008, 32, 28–39. [Google Scholar] [CrossRef]











| ADM | q-HASTM(for and ) | q-HASTM(for and ) | |
|---|---|---|---|
| 0 | 0 | 0 | 0 |
| 2 | 0.4033806333 | 0.4033788000 | 0.4033790454 |
| 4 | 0.8110188698 | 0.8109674666 | 0.8109706878 |
| 6 | 1.219148908 | 1.218802800 | 1.218817897 |
| 8 | 1.624049986 | 1.622732800 | 1.622778592 |
| 10 | 2.022138493 | 2.018416666 | 2.018525638 |
| 12 | 2.410163488 | 2.401324800 | 2.401546847 |
| 14 | 2.785587314 | 2.766738800 | 2.767144981 |
| 16 | 3.147219587 | 3.109751466 | 3.110437747 |
| 18 | 3.496167079 | 3.425266800 | 3.426357807 |
| 20 | 3.837175265 | 3.708000000 | 3.709652760 |
| ADM | q-HASTM(for and ) | q-HASTM(for and ) | |
|---|---|---|---|
| 0 | 0 | 0 | 0 |
| 2 | 0.5829289274 | 0.5829274000 | 0.5829287007 |
| 4 | 1.134891434 | 1.134838400 | 1.134860301 |
| 6 | 1.659550026 | 1.659119400 | 1.659232190 |
| 8 | 2.159330141 | 2.157414400 | 2.157773939 |
| 10 | 2.635727526 | 2.629625000 | 2.630507313 |
| 12 | 3.089599578 | 3.073910400 | 3.075746263 |
| 14 | 3.521399539 | 3.486687400 | 3.490096920 |
| 16 | 3.931326626 | 3.862630400 | 3.868457617 |
| 18 | 4.319398257 | 4.194671400 | 4.204018861 |
| 20 | 4.685515415 | 4.474000000 | 4.488263354 |
© 2017 by the authors. Licensee MDPI, Basel, Switzerland. This article is an open access article distributed under the terms and conditions of the Creative Commons Attribution (CC BY) license (http://creativecommons.org/licenses/by/4.0/).
Share and Cite
Singh, J.; Kumar, D.; Qurashi, M.A.; Baleanu, D. A Novel Numerical Approach for a Nonlinear Fractional Dynamical Model of Interpersonal and Romantic Relationships. Entropy 2017, 19, 375. https://doi.org/10.3390/e19070375
Singh J, Kumar D, Qurashi MA, Baleanu D. A Novel Numerical Approach for a Nonlinear Fractional Dynamical Model of Interpersonal and Romantic Relationships. Entropy. 2017; 19(7):375. https://doi.org/10.3390/e19070375
Chicago/Turabian StyleSingh, Jagdev, Devendra Kumar, Maysaa Al Qurashi, and Dumitru Baleanu. 2017. "A Novel Numerical Approach for a Nonlinear Fractional Dynamical Model of Interpersonal and Romantic Relationships" Entropy 19, no. 7: 375. https://doi.org/10.3390/e19070375
APA StyleSingh, J., Kumar, D., Qurashi, M. A., & Baleanu, D. (2017). A Novel Numerical Approach for a Nonlinear Fractional Dynamical Model of Interpersonal and Romantic Relationships. Entropy, 19(7), 375. https://doi.org/10.3390/e19070375

