Method for Measuring the Information Content of Terrain from Digital Elevation Models
Abstract
:1. Introduction
- (1)
- First, we propose the definition of the terrain information content, which is based on the theory of geospatial information content. The terrain information content is defined based on three aspects: the syntactic information content, the semantic information content, and the pragmatic information content.
- (2)
- Second, we propose specific measurement methods for the terrain information content based on DEM. The methods for measuring the terrain information are expounded in detail from three aspects: the syntactic information content, the semantic information content, and the comprehensive information content.
- (3)
- Finally, experiments are carried out to verify the measurement methods for the terrain information content. First, for geomorphic analysis of the terrain information content, we suppose that the more complex the terrain surface, the richer the terrain information. Second, for the resolution analysis, we suppose that the finer the resolution, the richer the terrain information.
2. Study Basis
2.1. Geospatial Information Content
2.1.1. Introduction to Information Content
2.1.2. Geospatial Information Content
2.1.3. Basic Measurement Methods for Geospatial Information Content
2.2. Proposed Terrain Information Content

3. Method for Measuring Terrain Information Content
3.1. Terrain Syntactic Information Content
3.1.1. Terrain Geometric Information Content
3.1.2. Terrain Structure Information Content
3.1.3. Rendered Color Information Content


3.1.4. Terrain Syntactic Information Content
3.2. Terrain Semantic Information Content
3.2.1. SOA and SOS


3.2.2. Partition Method for SOS and SOA
3.2.3. Terrain Semantic Information Computation
3.3. General Information Content of Terrain
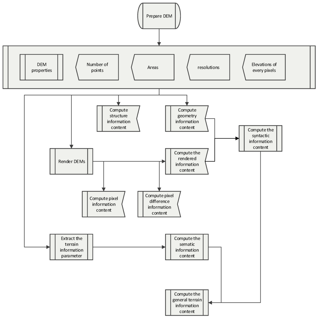
3.4. Method Implementation

4. Experimental Analysis
4.1. Different Geomorphic Terrain Information Content Analysis
4.1.1. Extraction of Results
- Plain area: For this type of geomorphic area, the area of the middle part of the Jiangsu plain in China is chosen as one of the study areas, for which the longitude is from 120.03° to 120.39°, and the latitude is from 32.53° to 32.835°.
- Tableland area: For the tableland area, the middle part of Anhui Province in China is chosen. It is a low altitude and proluvial tableland. Its region is from longitude 117.05° to 117.409° and latitude 31.724° to 32.03°.
- Hills area: The experimental area chosen for this geomorphic type is located in the east of Sichuan Province and adjacent to Chongqing in China. It is a low altitude region, with longitude from 105.115° to 105.474° and latitude from 30.042° to 30.354°.
- Low Relief Mountains: The northeast of Liaoning Province is chosen as the study area for this geomorphic area. It has low elevation and lies within longitude 124.568° to 124.927° and latitude 42.026° to 42.293°.
- Moderate Relief Mountains: For this geomorphic experimental region, the area of north Guangxi Province and adjacent to the south of the province is selected. It is a middle elevation area, with longitude from 105.734° to 106.093° and latitude from 24.472° to 24.802°.
- High Relief Mountains: This experimental area the area of northeast Qinghai Province adjacent to the southeast of Gansu Province is chosen. It is a high altitude area, with longitude from 101.908° to 102.267° and latitude from 37.178° to 37.464°.
- Very High Relief Mountains: For this types of geomorphic terrain, the chosen area is in the southeast of the Tibet plateau, lying in high altitude mountains. The longitude of this region is from 96.183° to 96.543°, and the latitude is from 28.387° to 28.703°.


| Geomorphic types | Information content | |||
|---|---|---|---|---|
| HGEO | HSTR | HREN | HSYS | |
| plain area | 2.076 | 3.085 | 1.009 | 2.057 |
| tableland area | 2.076 | 6.014 | 1.244 | 3.111 |
| hills area | 2.076 | 7.538 | 1.670 | 3.761 |
| low relief mountains | 2.076 | 8.918 | 2.014 | 4.336 |
| moderate relief mountains | 2.076 | 9.386 | 2.498 | 4.653 |
| high relief mountains | 2.076 | 10.529 | 4.139 | 5.581 |
| very high relief mountains | 2.076 | 11.255 | 4.704 | 6.012 |
| Geomorphic types | Information content | ||
|---|---|---|---|
| HSOS | HSOA | HSEM | |
| plain area | 0.011446 | 2.657806 | 1.334626 |
| tableland area | 0.086478 | 2.725792 | 1.406135 |
| hills area | 0.784252 | 2.942306 | 1.863279 |
| low relief mountains | 0.86868 | 2.942426 | 1.905553 |
| moderate relief mountains | 1.357056 | 2.905492 | 2.131274 |
| high relief mountains | 1.407882 | 2.803122 | 2.105502 |
| very high relief mountains | 1.588496 | 2.618376 | 2.103436 |
| Geomorphic types | Information content HT |
|---|---|
| plain area | 3.391 |
| tableland area | 4.518 |
| hills area | 5.625 |
| low relief mountains | 6.242 |
| moderate relief mountains | 6.785 |
| high relief mountains | 7.687 |
| very high relief mountains | 8.115 |
4.1.2. Analysis of Results



4.2. Resolution Analysis
4.2.1. Extraction of Results

| Resolution | HGEO | HSTR | HREN | HSYS |
|---|---|---|---|---|
| 30 m | 2.192 | 7.790 | 4.246 | 4.743 |
| 60 m | 1.992 | 7.784 | 4.381 | 4.719 |
| 120 m | 1.792 | 7.783 | 4.450 | 4.675 |
| 240 m | 1.592 | 7.779 | 4.478 | 4.617 |
| Resolution | HSOA | HSOS | HSEM |
|---|---|---|---|
| 30 m | 6.205 | 3.966 | 5.086 |
| 60 m | 5.957 | 2.544 | 4.251 |
| 120 m | 5.401 | 0.986 | 3.194 |
| 240 m | 4.597 | 0.021 | 2.309 |
| Resolution | HT |
|---|---|
| 30 m | 9.828 |
| 60 m | 8.969 |
| 120 m | 7.869 |
| 240 m | 6.925 |
4.2.2. Result Analysis



5. Discussion and Conclusions


Acknowledgments
Author Contributions
Conflicts of Interest
References
- Li, Z.; Zhu, Q.; Gold, C. Digital Terrain Modeling: Principles and Methodology; CRC Press: Boca Raton, FL, USA, 2005. [Google Scholar]
- Hutchinson, M.F.; Gallant, J.C. Digital elevation models and representation of terrain shape. In Terrain Analysis, Principles and Applications; Wiley: New York, NY, USA, 2000. [Google Scholar]
- Hengl, T.; Reuter, H.I. Geomorphometry: Concepts, Software, Applications; Elsevier: Amsterdam, The Netherlands, 2009. [Google Scholar]
- Wilson, J.P.; Gallant, J.C. Terrain Analysis: Principles and Applications; Wiley: New York, NY, USA, 2000. [Google Scholar]
- Zhou, Q.; Lees, B.; Tang, G. Advances in Digital Terrain Analysis; Springer: Berlin/Heidelberg, Germany, 2008. [Google Scholar]
- Lazaro, J.M.; Navarro, J.A.S.; Gil, A.G.; Romero, V.E. Developing and programming a watershed traversal algorithm (WTA) in GRID-DEM and adapting it to hydrological processes. Comput. Geosci. 2013, 51, 418–429. [Google Scholar] [CrossRef]
- Gao, M.; Zeilinger, G.; Xu, X.; Wang, Q.; Hao, M. DEM and GIS analysis of geomorphic indices for evaluating recent uplift of the northeastern margin of the Tibetan Plateau, China. Geomorphology 2013, 190, 61–72. [Google Scholar] [CrossRef]
- Clark, D. Identification of Quaternary scarps in southwest and central west Western Australia using DEM-based hill shading: Application to seismic hazard assessment and neotectonics. Int. J. Remote Sens. 2010, 31, 6297–6325. [Google Scholar] [CrossRef]
- Sukhov, V.I. Information capacity of a map entropy. Geod. Aerophotogr. 1967, 10, 212–215. [Google Scholar]
- Sukhov, V.I. Application of information theory in generalization of map contents. Int. Yearb. Cartogr. 1970, 10, 41–47. [Google Scholar]
- Fairbairn, D. Measuring map complexity. Cartogr. J. 2006, 43, 224–238. [Google Scholar] [CrossRef]
- Llibre, J.; Saghin, R. Results and open questions on some invariants measuring the dynamical complexity of a map. Fundam. Math. 2009, 206, 307–327. [Google Scholar] [CrossRef]
- Harrie, L.; Stigmar, H. An evaluation of measures for quantifying map information. ISPRS J. Photogramm. Remote Sens. 2010, 65, 266–274. [Google Scholar] [CrossRef]
- Bjørke, J.T. Framework for entropy-based map evaluation. Cartogr. Geogr. Inf. Syst. 1996, 23, 78–95. [Google Scholar] [CrossRef]
- Li, Z.L.; Huang, P.Z. Quantitative measures for spatial information of maps. Int. J. Geogr. Inf. Sci. 2002, 16, 699–709. [Google Scholar] [CrossRef]
- Neumann, J. Gnoseological aspects of improving the geometrical component of the space-time model in cartography. In Proceedings of the 13th International Cartographic Conference ICA, Morelia, Mexico, 12–21 October 1987; pp. 569–584.
- Neumann, J. The topological information content of a map/an attempt at a rehabilitation of information theory in cartography. Cartographica 1994, 31, 26–34. [Google Scholar] [CrossRef]
- Lin, Z.; Zhang, Y. Measurement of information and uncertainty of remote sensing and GIS data. Geomat. Inf. Sci. Wuhan Univ. 2006, 31, 569–572. [Google Scholar]
- Lin, Z.; Deng, B. Quantifying Degrees of Information in Remote Sensing Imagery. In Proceedings of the 8th International Symposium on Spatial Accuracy Assessment in Natural Resources and Environmental Sciences, Shanghai, China, 25–27 June 2008; pp. 201–205.
- Chen, Y.; Sun, K.; Lin, Z. Measures of information in remote sensing imagery. J. Comput. Inf. Syst. 2011, 7, 1648–1654. [Google Scholar]
- Ruiz, M.; Lopez, F.; Paez, A. Comparison of thematic maps using symbolic entropy. Int. J. Geogr. Inf. Sci. 2012, 26, 413–439. [Google Scholar] [CrossRef]
- Novoa, J.; Chokmani, K.; Nigel, R.; Dufour, P. Quality assessment from a hydrological perspective of a digital elevation model derived from WorldView-2 remote sensing data. Hydrol. Sci. J. 2015, 60, 218–233. [Google Scholar] [CrossRef]
- Chen, X.; Hu, T.; Ren, F.; Chen, D.; Li, L.; Gao, N. Landscape analysis of geographical names in Hubei province, China. Entropy 2014, 16, 6313–6337. [Google Scholar] [CrossRef]
- Shannon, C.E.; Weaver, W. The Mathematical Theory of Communication; The University of Illinois Press: Urbana, IL, USA, 1964. [Google Scholar]
- Head, C.G. Mapping as language or semiotic system: Review and comment. In Cognitive and Linguistic Aspects of Geographic Space; Mark, D.M., Frank, A.U., Eds.; Springer: Amsterdam, The Netherlands, 1991; Volume 63, pp. 237–262. [Google Scholar]
- Tang, G.; Yang, X. ArcGIS Geographic Information System Spatial Analysis Experiment Course; Science Press: Beijing, China, 2006. [Google Scholar]
- ArcGIS Help Library 10.1. Available online: http://resources.arcgis.com/en/help/main/10.1/index.html#//00qn0000001p000000 (accessed on 10 September 2015).
- Burrough, P.A.; McDonell, R.A. Principles of Geographical Information Systems; Oxford University Press: New York, NY, USA, 1998; p. 190. [Google Scholar]
- Li, B.; Pan, B.; Cheng, W.; Han, J.; Qi, D.; Zhu, C. Research on geomorphological regionalization of China. Acta Geogr. Sin. 2013, 68, 291–306. [Google Scholar]
- Wise, S. Information entropy as a measure of DEM quality. Comput. Geosci. 2012, 48, 102–110. [Google Scholar] [CrossRef]
- Sharma, A.; Tiwari, K.N.; Bhadoria, P.B.S. Determining the optimum cell size of digital elevation model for hydrologic application. J. Earth Syst. Sci. 2011, 120, 573–582. [Google Scholar] [CrossRef]
- Niedda, M. Upscaling hydraulic conductivity by means of entropy of terrain curvature representation. Water Resour. Res. 2004, 40. [Google Scholar] [CrossRef]
- Kidner, D.; Dorey, M.; Smith, D. What's the point? Interpolation and extrapolation with a regular grid DEM. In Proceedings of the 4th International Conference on GeoComputation, Fredericksburg, VA, USA, 25–28 July 1999.
- Podobnikar, T. Methods for visual quality assessment of a digital terrain mode. SAPI EN. S. Surveys Perspect. Integr. Environ. Soc. 2009, 2, 15–24. [Google Scholar]
© 2015 by the authors; licensee MDPI, Basel, Switzerland. This article is an open access article distributed under the terms and conditions of the Creative Commons Attribution license (http://creativecommons.org/licenses/by/4.0/).
Share and Cite
Hu, L.; He, Z.; Liu, J.; Zheng, C. Method for Measuring the Information Content of Terrain from Digital Elevation Models. Entropy 2015, 17, 7021-7051. https://doi.org/10.3390/e17107021
Hu L, He Z, Liu J, Zheng C. Method for Measuring the Information Content of Terrain from Digital Elevation Models. Entropy. 2015; 17(10):7021-7051. https://doi.org/10.3390/e17107021
Chicago/Turabian StyleHu, Lujin, Zongyi He, Jiping Liu, and Chunhua Zheng. 2015. "Method for Measuring the Information Content of Terrain from Digital Elevation Models" Entropy 17, no. 10: 7021-7051. https://doi.org/10.3390/e17107021
APA StyleHu, L., He, Z., Liu, J., & Zheng, C. (2015). Method for Measuring the Information Content of Terrain from Digital Elevation Models. Entropy, 17(10), 7021-7051. https://doi.org/10.3390/e17107021
