Abstract
Digital products companies are increasingly adopting subscription pricing, but consumers who pay the subscription service may not be able to access all digital products sold on the sales platform. This paper explores the question of why some digital products are not in the subscription service of the sales platform. To address this problem, we develop an analytical model to examine two strategies of the firm. One is that the firm does not add the new product into the subscription service, the other is that the firm adds the new product into the subscription service. By comparing the profits under two sets, we find the condition under which the firm should add the new digital product into the subscription service. The results show that if the percentage of existing subscribers is below a certain threshold, and the subscription price is over a certain threshold, it is better for the firm to add the new product into the subscription service. We also analyze how the main variables affect the firm’s profit and the piracy rate. Our research provides useful insights for firms in choosing pricing schemes for the newly released product and offers advice for policymakers on controlling the piracy rate of digital products industry.
1. Introduction
The rapid development of digital technologies in recent decades has enabled consumers to access a wide variety of digital products, such as software, digital music, digital film, and e-books. Digital content providers also adopt various pricing schemes for their digital products. Ownership and subscription are two prevalent pricing schemes used by most sales platforms of digital products. Under the ownership pricing model, as long as consumers purchase the digital product at the retail price, they can own the digital product forever. Under the subscription pricing model, consumers who paid the subscription fee have unlimited access to any digital product included in the subscription library during a subscription cycle. However, subscribers will be unable to access digital products beyond the subscription cycle unless they pay the subscription fee again or buy these products at retail prices.
Ownership is the most traditional pricing model and is still used today. The subscription model emerged gradually in the 1990s, and Salesforce was the first company to open this model. Salesforce boldly subverted the traditional sales model and launched the subscription model, which opened the transformation of the entire software industry. At the beginning, the model was only used by Salesforce. Then, Amazon, Google, Microsoft, and Adobe followed suit, and after 2010, basically the whole software industry has adopted the subscription method. Subscriptions are becoming popular in many industries, especially in the digital products industry. For example, cellular phones, the Internet, and pay TV adopted subscription-based services which are characterized by a dual pricing system, comprising a monthly access fee (rental) and a usage charge [1]. Apple, Amazon, and Netflix all have streaming content subscription services. In addition, many companies, including music creation platform Splice, have already adopted subscription models. For example, Antares Audio Technologies, a global leader in pitch correction and sound effects, launched a subscription service called Autotune Unlimited in August 2020 [2]; music technology company Native Instruments (NI) launched Komplete Now, a paid subscription service, in December 2021 [3]; Avid launched the Pro Tools subscription model in August 2022, and like many software giants in the creative tools space, Avid recently updated its pricing to a subscription model [4].
Most digital products firms adopted subscription-based services which are characterized by a dual pricing system, comprising a monthly access fee (subscription) and a usage charge (ownership). For example, consumers who subscribe to the Amazon Kindle Unlimited service can read all e-books included in Kindle library for free. Of course, consumers also have the option to buy any e-book by paying a retail price. Another example, the consumers can have unlimited access to an online library of songs that they can play, but cannot keep, through Apple Music if they pay a subscription fee, and they could also download any song through iTunes Store if they pay the retail price of the song.
It is remarkable, however, that not all e-books sold in Amazon Kindle Store can be found in Amazon Kindle Unlimited, and not all songs sold in iTunes Store can be listened to through Apple Music. Why can some digital products not be accessed by consumers through the subscription service? On the face of it, the main reason probably lies in that the sales platform does not obtain the copyrights of these digital products. Since both the sales platform and the proprietors can benefit from the sales of the digital product, we can explore the question by taking the sales platform and the proprietors as a whole. Thus, the precise question is why some sales platforms are unwilling to add all digital products into the subscription service. In addition, today’s computer technology and the rapid development of internet technology make digital products easily copied and distributed at a tiny marginal cost, which leads to widespread piracy in the digital product industry.
This paper explores the question why the subscription service of the sales platform does not cover all digital products in the presence of piracy. To put it another way, when the digital products firm releases a new digital product, he needs to decide whether to add the new product into the subscription service (the firm will be referred to as “he” and a consumer as “she” hereinafter). If the firm adds the newly released product into the subscription service, the existing subscribers do not need to pay extra for the product. Thus, the firm bears a probable profit loss from the existing subscribers who intended to buy the product at the retail price. On the other hand, some non-subscribers who had no intention of buying the product at the retail price may choose to access the product by paying the subscription fee. Since some consumers who could use the pirated product may become potential subscribers, the firm may obtain a new profit area from the subscription service. This paper investigates how the digital products firm makes pricing decisions when he releases a new product. Especially, we demonstrate how a digital content provider makes the trade-offs of retail and subscription to achieve a higher profit, as well as the corresponding optimal pricing for the digital product.
The rest of this paper is organized as follows. We review related work in Section 2. In Section 3, we describe the firm’s decision models: one is that the firm does not add the new product into the subscription service, the other is that the firm adds the product into the subscription service. In Section 4, we, respectively, solve the firm’s decision problems under two models, and give the optimal strategies of the firm by comparing the strategies under two models. In Section 5, we investigate the effects of different variables on the optimal strategies of the firm by inducting a comprehensive numerical analysis. Section 6 analyzes the corresponding managerial implications and points out our contributions to the related research. Finally, Section 7 concludes our study and indicates directions for possible future research.
2. Literature Review
There is a vast body of literature related to digital products. Our research is mainly related to three extant streams of research: (i) pricing model for digital products, (ii) digital piracy and pricing, and (iii) the combination of subscription and pricing.
2.1. Digital Product Pricing
There are some studies centering on pricing strategies of digital products. Sundararajan [5] uses an incomplete information model to analyze the optimal pricing strategies of information goods firms. The results show that fixed-fee pricing strategy maybe optimal for the firms under certain conditions. Yu et al. [6] study the optimal pricing for tied digital content and digital devices. The study finds that the price of the digital content has a great effect on the price of the digital device. References [7,8,9,10,11] incorporate network effects into the pricing models of digital products. They find that the network effects play a key role in firms’ offering decisions.
There are also some studies that center on the pricing for digital books. Hao and Fan [12] study the pricing strategies of e-books and e-readers by comparing two prevailing pricing models in the book industry (i.e., the agency model and the wholesale model). The result shows that the price of an e-book and the price of an e-reader are complementary. Tan and Carrillo [13] study the pricing of e-books and print books using a Stackelberg game model. Similarly, by comparing two prevailing pricing models, this study shows that the agency model is better for the firm in most cases. Zhang [14] investigates the pricing strategies of a monopolistic publisher for e-books and audiobooks. The results show that releasing a book in its audible version after its e-book version is better for the publisher under the condition that consumers have enough patience for the audiobook. In addition, References. [15,16] study the pricing strategies of e-books from the empirical perspective.
The above studies mainly center on the analysis of pricing strategies of digital products. These studies do not consider the impacts of piracy and do not involve the subscription service. This paper investigates whether a digital content provider should add a newly released product into the subscription service in the presence of piracy.
2.2. Digital Piracy and Pricing for Digital Product
Among the literature related to digital products, most studies put piracy and pricing together to analyze the optimal strategies of firms. Some studies analyze the impacts of piracy on firm’s decisions. Lahiri and Dey [17] use a rigorous economic model to analyze how piracy affects the firm’s decision on quality. The result shows that higher piracy rate can motivate the firm to develop a higher quality of his product. References [18,19] investigate the impacts of piracy on software firm’s decisions on upgrade strategy. Aversa et al. [20] utilize a comparative case study to analyze how piracy affects the responses of digital business model. Kim et al. [21] study how end-user piracy affects the firm’s pricing scheme. The result shows that it is better for the firm to eliminate piracy under certain cases in the posted pricing scheme. Jin et al. [22] analyze how piracy affects the efficacy of bundling of information goods. The results show that piracy can greatly reduce the desire for bundling to a monopolistic seller. Sharma et al. [23] investigate how a movie distributor decides to release a movie and make the distribution fee in the presence of end-user piracy. The results show that the optimal release time increases with the piracy rate, whereas the optimal distribution fee reduces non-linearly with the optimal release time. Reis et al. [24] study the impact of the domain name system batch filtering on piracy websites. The result shows that the intervention can reduce the Internet traffic significantly.
Some studies focus on the level of piracy control and pricing for digital products. Choi et al. [25] use a game-theoretic duopoly model to analyze how the different strategic interactions on the firm’s DRM protection level. The results show that if the government implements a stricter copyright enforcement policy, then the firm should adopt a lower level of DRM protection. Zhang [26] analyzes optimal pricing and DRM protection strategies of the players in a two-echelon digital product supply chain. Sun et al. [27] study a monopolist’s optimal pricing strategies and DRM protection level under uncertainty. Zhang et al. [28] investigate how the government’s copyright enforcement affects the firm’s optimal pricing and DRM protection level. Chai et al. [29] use a game tool to study the impact of piracy on the firm’s decision on the quality of the digital product. Taleizadeh et al. [30] analyze how piracy affects the equilibrium strategies of supply chain members. The results suggest that the manufacturer and the retailers should try their best to stop piracy.
The above studies mainly center on the analysis of piracy control and optimal pricing strategies of digital product firms. However, these studies do not involve the subscription service. This paper demonstrates how a digital content provider makes the trade-offs of retail and subscription to achieve a higher profit.
2.3. The Combination of Subscription and Pricing for Digital Product
There are some studies that compare the subscription model and pricing model of digital products. Niculescu et al. [31] explore the optimal ways of service subscription in competitive markets for subscription-based IT services. The study shows that the subscription for new consumers is more suitable for information dissemination than further price markdowns under certain conditions. Dou et al. [32] investigate whether an information product firm should adopt the selling model or the subscription (leasing) model for the digital product. The study uses a two-period game-theoretic model to identify the conditions under which each pricing model should be adopted by the firm. Lambrecht and Misra [33] examine whether adjusting the amount of the free digital content is better for the firm that offers both paid and free content based on the assumption that subscription fees may deter consumers. The results show that firms should offer more free content when the demand for the content is high. Wang et al. [34] investigate how ancillary services in its main product with options of pay-per-use and subscription affect consumer choices. The results show that the subscription of ancillary service can help firms better price discriminate across heterogeneous consumers. Li et al. [35] investigate how different factors affect the firm’s choice of pricing models by comparing three common pricing models of selling digital music: ownership, subscription, and a hybrid way which involves both. From the perspective of the knowledge recipient firms, Wu et al. [36] compare two common pricing models used by knowledge recipients: subscription and pay-per-use. The study gives the optimal pricing method for knowledge recipients. Feng et al. [37] analyze two subscription options which are differentiated in the renewal lengths. The results show that the two options strategy dominates the single option strategy when the basic value of the product and the unit misfit cost exceed certain thresholds.
The above studies mainly center on the comparison of different pricing models of digital product firms. However, these studies do not involve the piracy. The main advantages of the subscription model are that it can provide a more stable source of revenue for the company and reduce piracy to a certain extent. This paper investigates how the digital products firm makes pricing decisions in the presence of piracy when he releases a new product. Especially, we find the condition under which the firm should add the new digital product into the subscription service and give the corresponding optimal pricing strategies for the digital product.
3. Model Development
We consider a monopolistic digital content provider who produces and sells digital products. The firm offers both individually priced digital products and subscription services to consumers. However, the subscription service does not cover all digital products. When the firm is going to release a new product, he needs to decide whether to add the new product into the subscription service while the product is sold separately at a retail price and the optimal retail price of the product. Since piracy is common in the digital product industry, we consider there is a pirated product to compete with the legal product in the market. We wish to investigate how subscription service affects the decision of the firm by analyzing a utility-based consumer choice model.
3.1. Notation and Assumptions
We assume that the consumers have heterogeneous preferences for the digital product, which are characterized by each consumer’s valuation for the product. The valuation also denotes the consumer’s willingness to pay (WTP) for the legal product. We assume is uniformly distributed over the interval [0, 1]. In the market, there is a pirated product to compete with the legal product. Following prior research (references [17,28,30]), we assume that a consumer’s WTP for the pirated product is , where is the quality degradation parameter; and the consumer’s cost of using the pirated product is c and , which reflects the level of anti-piracy enforcement.
The potential consumers market is 1. We assume some consumers are existing subscribers. The percentage of these subscribers is λ. The rest 1−λ of the consumers are non-subscribers and they are potential subscribers. If the firm does not add the new product into the subscription service, then any consumer who wants to access the product, whether a subscriber or a non-subscriber, could only buy the legal product at the retail price or use the pirated product. If the firm adds the new product into the subscription service, then the consumers who are existing subscribers can use the legal product without any additional cost. However, the rest of the consumers have to pay a subscription fee S if they choose to access the legal product as new subscribers. Of course, the consumers also could choose to buy the legal product at the retail price or use the pirated product. In addition, the subscriber can use the product only during a subscription cycle, i.e., she cannot always own the legal product. For example, if you cancel an Apple Music subscription, you will no longer be able to access and play the songs in it. However, if you purchase a song from Apple Inc.’s iTunes store, where there are no restrictions on any song, you could own the song forever. Thus, we assume that if the consumer obtains the legal product as a subscriber, the valuation for the product will drop to , where . Moreover, we assume the subscriber’s valuation for the legal product is higher than her valuation for the pirated product, i.e., . We summarize our notation in Table 1.
Table 1.
Summary of Notation.
3.2. Model without Adding the Product in Subscription
If the firm does not add the new product into the subscription service, then the consumer faces three choices: buying the legal product, using the pirated version, or neither. Consumer v gets net utility when she buys the legal product, where p is the retail price of the digital product. Consumer v gets net utility when she uses the pirated product. If the consumer chooses no consumption, then her net utility is normalized to zero.
Considering individual rationality and incentive compatibility constraints, a consumer will purchase the legal product if and only if her valuation v satisfies the following constraints: and . The resulting demand for the legal product can be expressed accordingly as the following function: .
Similarly, a consumer will choose the pirated product if and only if her valuation v satisfies the following constraints: and . The resulting demand for the pirated product can be expressed as the following function: .
The marginal cost of the digital product is zero, and the development costs (fixed costs) are sunk. Thus, the profit of the monopolist is: .
3.3. Model with Adding the Product in Subscription
If the firm adds the new product into the subscription service, and he also sells the legal product at the retail price p, then the consumer faces four choices: buying the legal product, accessing the product as a subscriber, using the pirated product, or not buying anything. The utility consumer v buys the legal product is . If consumer v is an existing subscriber, the utility she uses the legal product is . If consumer v is not an existing subscriber, the utility she uses the legal product as a new subscriber is , where N denotes the consumers’ average quantity of using digital products during a subscription cycle, and . Consumer v gets net utility is when she uses the pirated product. If the consumer chooses no consumption, her net utility is 0.
For a consumer who is an existing subscriber, she will purchase the legal product at the retail price if and only if her valuation v satisfies the following constraint: . She will choose to access the legal product through the subscription service if and only if her valuation v satisfies the following constraint: . She never will choose to use the pirated product since she cannot obtain more utility from the pirated product than from the subscription service. Thus, in the segment of the consumers who are existing subscribers, the demand for accessing the legal product by paying the retail price is ; the demand for accessing the legal product through the subscription service is ; the demand for the pirated product is .
For a non-subscriber consumer, she will purchase the legal product if and only if her valuation v satisfies the following constraints: , and ; she will choose to access the legal product through the subscription service if and only if her valuation v satisfies the following constraints: , and ; she will choose to use the pirated product if and only if her valuation v satisfies the following constraints: , , and . Then, we can derive the demands for the legal product, the subscription service, and the pirated product, respectively.
Especially, the demand for the legal product in the segment of consumers who are non-subscribers is as follows:
The demand for the subscription service in the segment of consumers who are non-subscribers is as follows:
The demand for the pirated product in the segment of consumers who are non-subscribers is as follows:
The profit of the monopolist consists of two parts: one is from the consumers who buy the legal product at the retail price; another is from the consumers who are non-subscribers and choose the subscription service. Thus, the total profit of the firm is: .
4. Optimal Strategy Analysis
In this section, we solve the monopolist’s optimization problems of two models mentioned in the previous section and give the advice for the firm on how to choose which model by comparing the monopolist’s optimal profits of two models. To concentrate on analyzing the optimal strategy of the monopolist, we assume that throughout the rest of this paper.
4.1. Optimal Strategy under the Model without Adding the Product in Subscription
When the monopolist does not add the new product into the subscription service and only offers the product at a retail price to the consumers, he needs to determine the optimal retail price to maximize his total profit. Formally, he needs to solve the following optimization problem:
The following proposition presents the solution to this problem. The proof for this proposition and all subsequent results are provided in the Appendix A, Appendix B and Appendix C.
Proposition 1.
When the product is sold only through retail, the optimal pricing for the legal product is . The corresponding demands for the legal product and the pirated product, , and the optimal profit of the firm , are, respectively, as follows:
From Proposition 1, it can be seen that: all else being equal, as the pirated cost c increases, the optimal pricing for the legal product will rise, and the firm will also obtain more profit. This is intuitive, as a higher cost of using the pirated product, the demand for the pirated product will drop, which allows the firm to capture more consumers and then results in a higher demand for the legal product, thereby the firm can achieve more profit.
Taking the first-order derivative of with respect to q, we get . Thus, all else being equal, as the quality of the pirated product q increases, the firm will obtain less profit. The reason lies in that the higher quality of the pirated product will attract more consumers to use the pirated product, and that in turn reduces the demand for the legal product. In addition, to compete with the pirated product, the firm has to cut the price of the legal product, and then results in less profit of the firm.
4.2. Optimal Strategy under the Model with Adding the Product in Subscription
Given the subscription price S, if the monopolist decides to add the new product into the subscription library and also sells the legal product at the retail price p as well, he needs to determine the optimal retail price to maximize his total profit. Formally, he needs to solve the following optimization problem:
where are described in Section 3.2. The following proposition presents the solution to this problem.
Proposition 2.
When the product is sold through retail and subscription channels, there are the following results:
(1) When and , the optimal pricing for the legal product is ; the corresponding demand , , and the optimal profit of the firm , are, respectively, as follows:
(2) When , or, and , the optimal pricing for the legal product is ; the corresponding demand , , and the optimal profit of the firm , are, respectively, as follows:
From Proposition 2, it can be seen that: if the percentage of consumers who are existing subscribers is over a certain threshold, and the subscription price is also relatively high, there will be no non-subscribers to choose accessing the legal product through the subscription service. This is because the high subscription price will frighten off the non-subscribers. Once the subscription price exceeds a certain threshold, it will lead to that there are no non-subscribers to choose the subscription service. Moreover, at this time, all else being equal, as the pirated cost c increases, the optimal pricing for the legal product will rise, and the firm will also obtain more profit. The reason behind this result may be that: a higher retail price will discourage some existing subscribers from buying the legal product at the retail price, but a higher pirated cost will lead to more non-subscribers to choose buying the legal product even if the retail price is higher. Thus, the firm still can obtain more total profits by setting a higher price for the legal product.
On the other hand, if the percentage of consumers who are existing subscribers is relatively low, or this percentage is relatively high but the subscription price is sufficiently low, there will be some non-subscribers to choose accessing the legal product by paying the subscription fee and some other non-subscribers to choose buying the legal product at the retail price. Moreover, at this time, all else being equal, as the subscription price S drops, the optimal pricing for the legal product will also drop, but the firm does not necessarily obtain more total profits. The reason behind this result may be that: a lower subscription price will attract some non-subscribers from paying the subscription fee to access the legal product, thus the firm will cut the retail price of the legal product to hold more consumers, which in turn increases the demand for the legal product. However, the non-subscribers’ demand for the subscription service will not really increase, thus the firm will not necessarily obtain more total profits by lowering the retail price of the legal product.
4.3. Optimal Choice of the Firm
Let , where , , . By comparing the profits of Propositions 1 and 2, we can obtain the optimal choice of the firm as follows.
Proposition 3.
When the firm releases a new digital product into the market, his optimal choice is as follows:
(1) When and , or , the optimal choice of the monopolist is not to add the new product into the subscription service; the optimal price of the legal product , the demands for the legal product and the pirated product, , and the optimal profit of the firm , are, respectively, as follows:
(2) When and , the optimal choice of the monopolist is to add the product into the subscription service; the optimal price of the legal product , the total demands for the legal product and the pirated product, , , the demand for the subscription service , and the optimal profit of the firm , are, respectively, as follows:
Proposition 3 shows a main result: if the percentage of consumers who are existing subscribers is below a certain threshold, and the subscription price is over a certain threshold, it is better for the firm to add the new product into the subscription service; otherwise, the firm should not add the product into the subscription service. The reason behind this result may be that: the non-subscribers account for the firm’s profit because the firm cannot pocket extra profit from the existing subscribers. When the existing subscribers are few, adding the new product into the subscription service does not cause a significant loss for the firm. Moreover, when the subscription price is relatively high, it will frighten off some non-subscribers. At this time, adding the new product into the subscription service does not significantly affect the non-subscribers’ demand for the legal product by buying the product at the retail price. Instead, the firm gives more choices to the non-subscribers. Some non-subscribers whose intention is no consumption may choose to access the legal product by paying the subscription fee, which in turn increases the firm’s profit. At last, the firm can obtain more total profits from all consumers.
On the other hand, if there are many existing subscribers, the firm will lose more profit if he adds the new product into the subscription service because these existing subscribers can access the legal product at no extra cost. Even if there are few existing subscribers, it will attract more non-subscribers to access the legal product by becoming subscribers since the subscription fee is low enough. At this time, if the firm adds the new product into the subscription service, it will lose more profits from the non-subscribers. However, if the firm does not add the product into the subscription service, all consumers can only access the legal product by paying the retail price; at this time, the firm can make more total profits.
4.4. The Impacts of Main Variables on Firm’s Optimal Choice
Based on the above results shown in Proposition 3, we will analyze how the main variables affect the firm’s profit and the piracy rate. Specifically, when the firm decides not to add the new product into the subscription service, we mainly analyze the effects of the quality of the pirated product q and the pirated cost c. When the firm decides to add the new product into the subscription service, we mainly analyze the effects of the subscription price S, the percentage of consumers who are existing subscribers , and the consumers’ average quantity of using digital products during a subscription cycle N.
Here, let denote the piracy rate and the definition of the piracy rate is as follows.
Definition 1.
The piracy rate is measured by the ratio of the demand for the pirated product to the total demand for the product including the legal product and the pirated product.
Based on the first result of Proposition 3, when the firm decides not to add the new product into the subscription service, the piracy rate can be calculated as:
Based on the second result of Proposition 3, when the firm decides to add the new product into the subscription service, the piracy rate can be calculated as:
4.4.1. The Effects of Variables When the Product Is Not in Subscription
According to the firm’s profit formula shown in the first result of Proposition 3, we, respectively, take the first-order derivatives of with respect to q and c. After calculation, we get and .
According to the Formula (1), we, respectively, take the first-order derivatives of with respect to q and c. After calculation, we get , and if , if ; .
Thus, we have the following conclusions.
Conclusion 1.
If the firm decides not to add the new product into the subscription service, as the quality of the pirated product rises, the firm’s profit will fall, and the piracy rate will go up firstly and then drop.
Conclusion 2.
If the firm decides not to add the new product into the subscription service, as the pirated product’ cost increases, the firm’s profit will rise, the piracy rate will drop.
4.4.2. The Effects of Variables When the Product Is in Subscription
According to the firm’s profit formula shown in the second result of Proposition 3, we, respectively, take the first-order derivatives of with respect to S, and N. After simplification, we get . Note that , which leads to . Thus, we have . After calculation, we get . Similarly, after simplification we get . Note that , which leads to .
According to the Formula (2), we, respectively, take the first-order derivatives of with respect to S, and N. After calculation, we get , ,.
All up, we have the following conclusions.
Conclusion 3.
If the firm decides to add the new product into the subscription service, as the subscription price rises, both the firm’s profit and the piracy rate will also be increased.
Conclusion 4.
If the firm decides to add the new product into the subscription service, as the existing subscribers’ percentage rises, both the firm’s profit and the piracy rate will drop.
Conclusion 5.
If the firm decides to add the new product into the subscription service, as the consumers’ average quantity of using digital products during a subscription cycle rises, the firm’s profit will be increased, but the piracy rate will drop.
5. Numerical Simulation
In this section that follows, to help readers better understand the effects of main variables on the firm’s strategy, we present a comprehensive numerical simulation based on the above theoretical analysis. Python 3.12 was used for conducting this numerical simulation.
5.1. The Numerical Simulation When the Product Is Not in Subscription
In this case, the firm does not add the new product into the subscription service. We mainly analyze the effects of the quality of the pirated product q and the pirated cost c. On the basis of the formulas shown in the first result of Proposition 3 and Formula (1), we could obtain the following three-dimensional Figure 1, Figure 2 and Figure 3.
Figure 1.
The relations between the legal product’s optimal price and the pirated product’s quality q, the pirated cost c.
Figure 2.
The relations between the firm’s optimal profit and the pirated product’s quality q, the pirated cost c.
Figure 3.
The relations between the piracy rate and the pirated product’s quality q, the pirated cost c.
Figure 1 shows that the optimal pricing for the legal product will drop as the quality of the pirated product q increases, and the price will rise as the pirated cost c increases. Figure 2 shows that the optimal profit of the firm will be decreased with a rising pirated product’s quality q, and the profit will be increased with a rising pirated cost c. Figure 3 shows that the piracy rate will be increased firstly and then drops with increasing quality of the pirated product, and it will drop as the pirated product’ cost increases. These results are consistent with Conclusions 1 and 2.
We next explore the potential reasons for these results. In general, a rising quality of the pirated product will attract more consumers to use the pirated product, which leads to more intensive competition between the legal product and the pirated product. Thus, the firm has to cut the price of the legal product to hold consumers. It will result in that the demand for the legal product will not drop. In further, from the formulas shown in the first result of Proposition 3, it can be seen that: as the quality of the pirated product rises, the demand for the pirated product will increase firstly; but as the demand for the legal product continues to rise, the demand for the pirated product goes up a certain level and then slowly drops. The pirated product will cannibalize the market share of the legal product. Under the comprehensive function of multiple factors, the firm’s profit still will be lost as the quality of the pirated product increases, and the piracy rate in the market will first move up a certain level and then start to decline.
Similarly, as the pirated cost increases, the consumers cannot obtain more utility from the pirated product. This will drive some consumers away from the pirated product which leads to a falling demand for the pirated product and a rising demand for the legal product. At this time, the firm could set a higher price for the legal product to obtain more profit. Under the combined effects of demands changes in the pirated and legal products, the piracy rate will fall.
5.2. The Numerical Simulation When the Product Is in Subscription
In this case, the firm decides to add the new product into the subscription service. We mainly analyze the effects of the subscription price S, the percentage of consumers who are existing subscribers , and the consumers’ average quantity of using digital products during a subscription cycle N. Since there are multiple variables involved, we will make the numerical simulation by setting a specific set of values for the variables involved in the main result. Like Refs. [7,29], the simulated data used for carrying out the study are assumed to represent general cases as far as possible.
Especially, in view of the fact that most of the pirated products are of high quality because of more and more advanced technology, we set which denotes a relatively high quality of the pirated product. According to the assumption in Section 3.1 that the subscriber’s valuation for the legal product is higher than her valuation for the pirated product, then we set . We set to denote a medium level of the consumers’ average quantity of using digital products during a subscription cycle. In addition, the consumer’s cost of using the pirated product is relatively low when compared with the price of the legal product, then we set . Finally, we set to denote a medium percentage of existing subscribers.
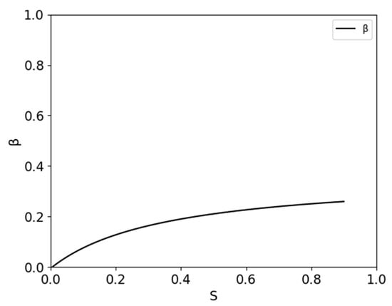
5.2.1. The Effects of the Subscription Price
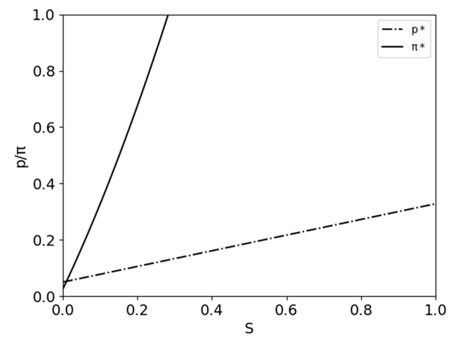
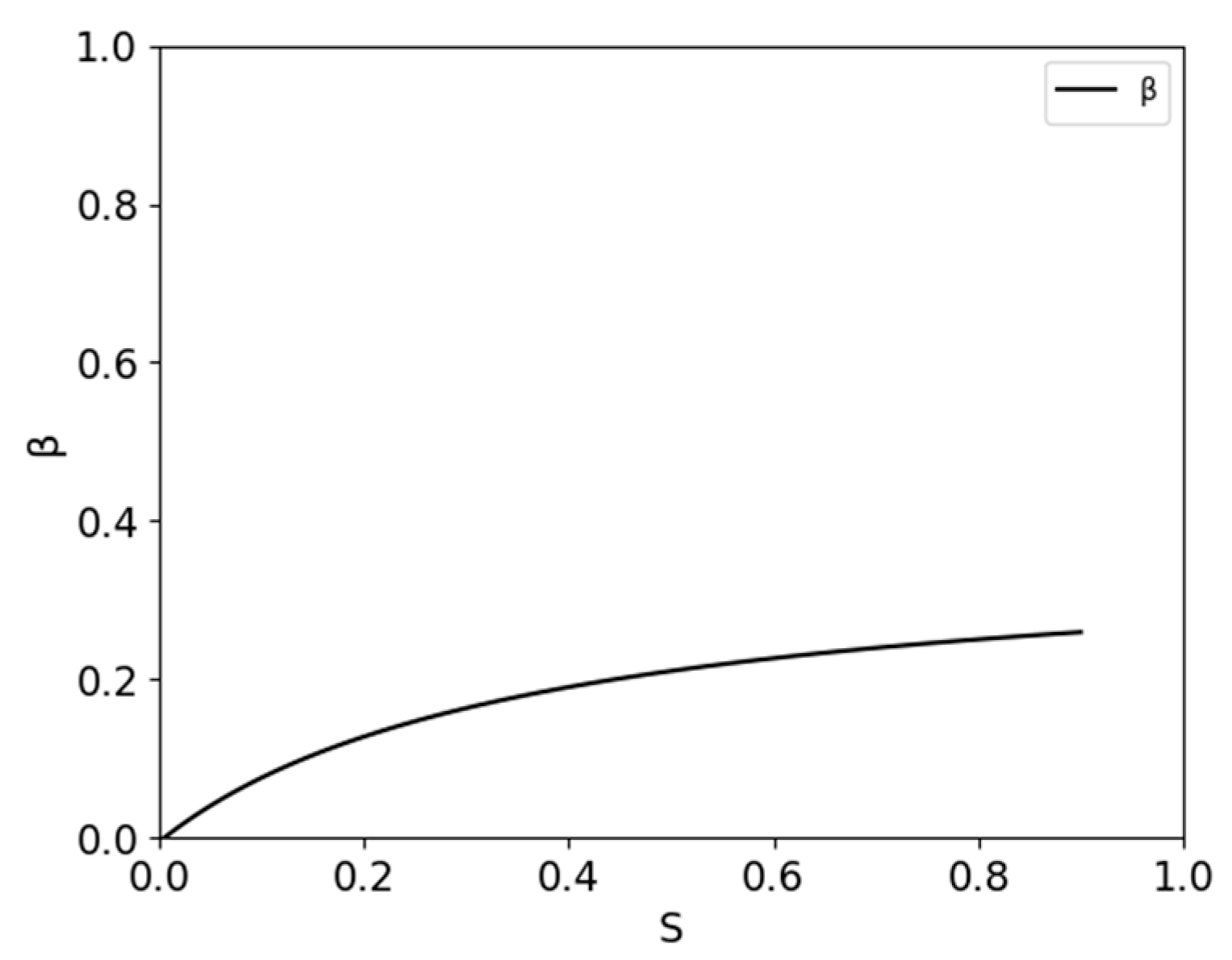
Given the following set of values , we test the effects of the subscription price S on the legal product’s optimal price , the firm’s optimal profit and the piracy rate . On the basis of the formulas shown in the second result of Proposition 3 and Formula (2), we could obtain the following Figure 4 and Figure 5.
Figure 4.
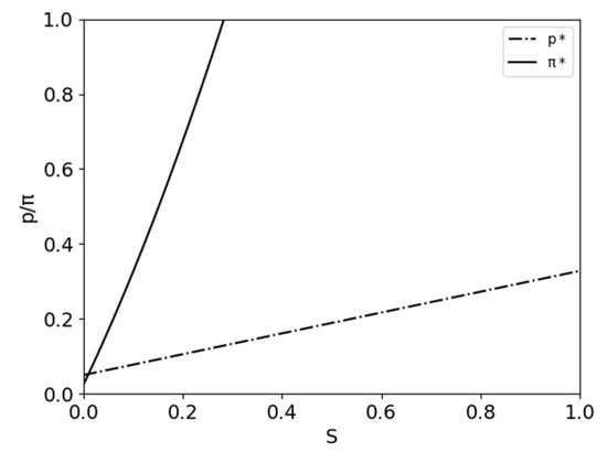
The relations between the legal product’s optimal price , the firm’s profit and the subscription price S.
Figure 5.
The relations between the piracy rate and the subscription price S.
Figure 4 provides an example of both the price of the legal product and the firm’s profit increasing with the subscription price. Figure 5 provides an example of the piracy rate rising with the subscription price. Figure 4 and Figure 5 display the implication of Conclusion 3. The reasons behind these results may lie in that: when the subscription price is higher, there will be fewer consumers to access the legal product by paying the subscription fee. At this time, the firm could set a higher retail price for the legal product to extract more consumer surplus. Even if the demand for the legal product may be decreased, the firm still can obtain more total profits from the higher subscription price and the higher retail price. As analyzed above, a rising subscription price will lead to a rising retail price of the legal product and a decreasing demand for the legal product. Rising subscription price and retail price of the legal product means that the consumers cannot obtain more utility from the legal product. It will lead to more consumers choosing to use the pirated product, which means that the demand for the pirated product will be increased with the subscription price. Under the combined effects of demands changes in the pirated and legal products, the piracy rate will rise. Thereby, the higher subscription price will result in a rising piracy rate.
5.2.2. The Effects of Existing Subscribers’ Percentage
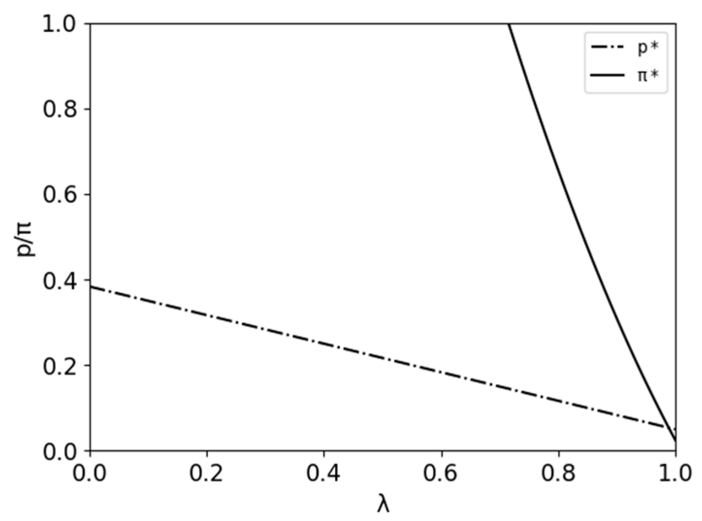
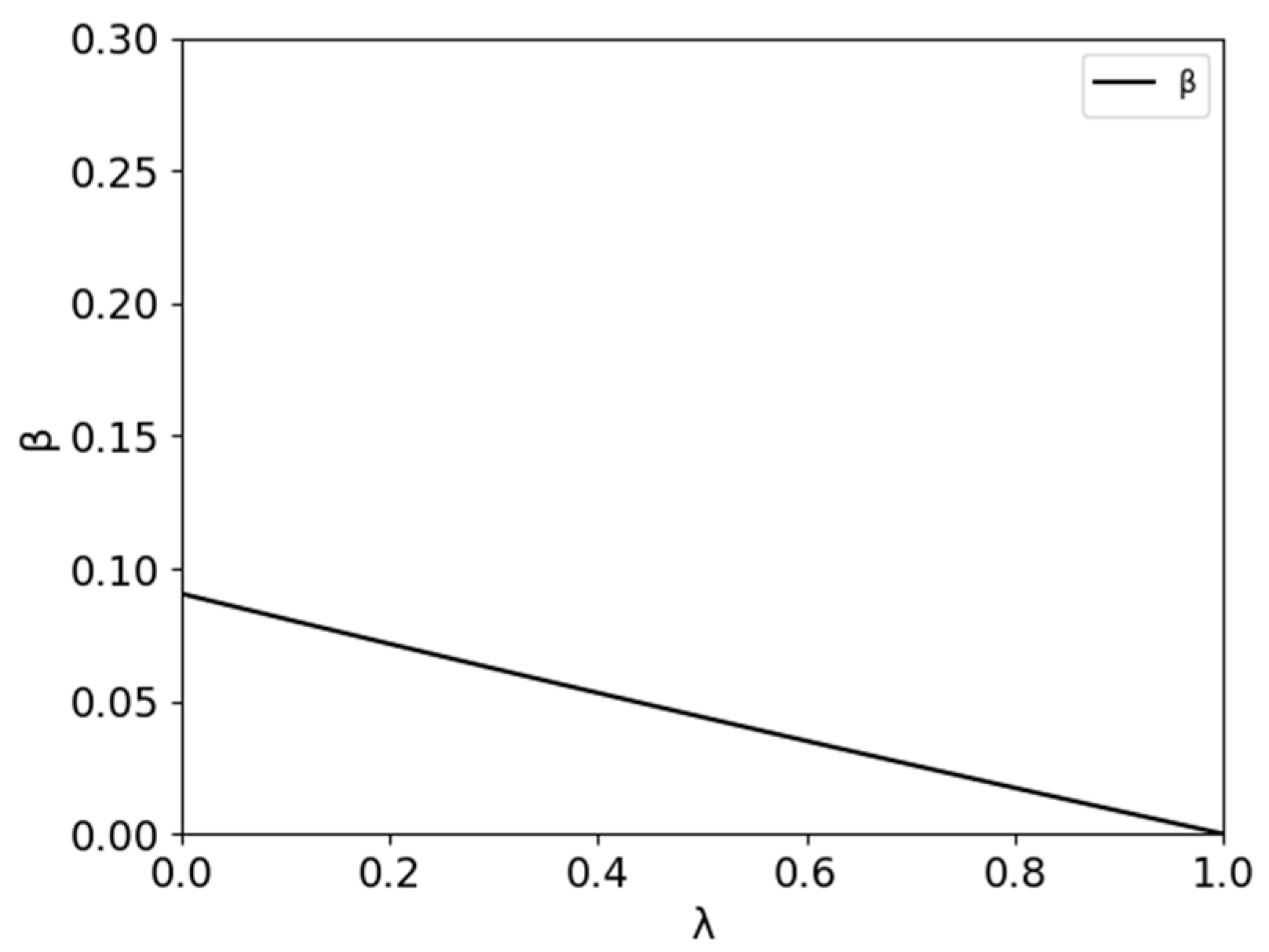
Given the following set of values , we test the effects of the existing subscribers’ percentage on the legal product’s optimal price , the firm’s optimal profit and the piracy rate . On the basis of the formulas shown in the second result of Proposition 3 and Formula (2), we could obtain the following Figure 6 and Figure 7.
Figure 6.
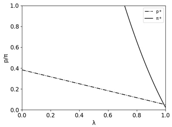
The relations between the legal product’ s price , the firm’s profit and the existing subscribers’ percentage .
Figure 7.
The relations between the piracy rate and the existing subscribers’ percentage .
Figure 6 provides an example of both the price of the legal product and the firm’s profit decreasing with the existing subscribers’ percentage. Figure 7 provides an example of the piracy rate falling with the existing subscribers’ percentage. Figure 6 and Figure 7 display the implication of Conclusion 4. The reasons behind these results may lie in that: as there are more existing subscribers, there will be few consumers to choose the legal product by paying the retail price. Thus, the firm has to lower the retail price of the legal product to attract more consumers. However, as the existing subscribers’ percentage rises, the firm has to bear the loss from selling the legal product at the retail price. Thus, the firm will not necessarily obtain more total profits by lowering the retail price of the legal product. As analyzed above, more existing subscribers will lead to a lower retail price of the legal product, which results in a rising demand for the legal product. Thereby, the total demand for the legal product will be increased, and the demand for the pirated product will be decreased. Finally, more existing subscribers will result in a falling piracy rate.
5.2.3. The Effects of Consumers’ Average Quantity of Using Products during a Subscription Cycle
Given the following set of values , we test the effects of the consumers’ average quantity of using digital products during a subscription cycle N on the legal product’s optimal price , the firm’s optimal profit and the piracy rate . On the basis of the formulas shown in the second result of Proposition 3 and Formula (2), we could obtain the following Figure 8 and Figure 9.
Figure 8.
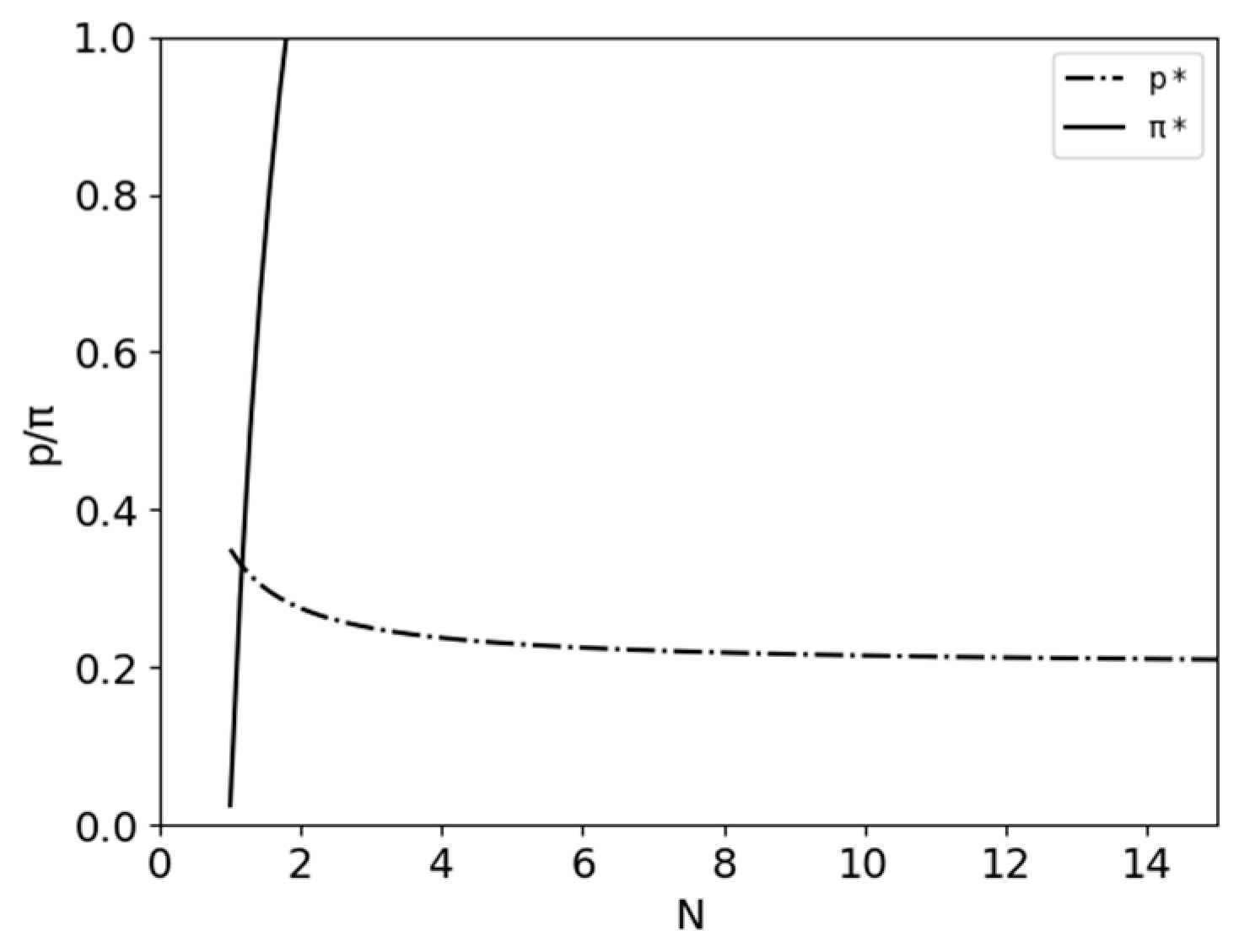
The relations between the legal product’ s optimal price , the firm’s profit and the average quantity N.
Figure 9.
The relations between the piracy rate and the average quantity N.
Figure 8 provides an example of the retail price of the legal product decreasing but the firm’s profit increasing with the consumers’ average quantity of using digital products during a subscription cycle. Figure 9 provides an example of the piracy rate falling with the consumers’ average quantity of using digital products during a subscription cycle. Figure 8 and Figure 9 display the implication of Conclusion 5. The reasons behind these results may lie in that: the consumers use more digital products during a subscription cycle, which means that the subscription service is more attractive than the retail for these consumers. To attract more consumers to buy the legal product at the retail price, the firm has to cut the retail price of the legal product. Lower retail prices can lead to an increase in demand for the legal product. Eventually, the firm can obtain more total profits from the legal product. In addition, the consumers use more digital products during a subscription cycle, which means that the average cost of using the legal product will be lower. At this time, as analyzed above, the firm will cut the retail price of the legal product. More cost-effective subscription prices and lower retail prices of the legal product will attract more consumers to use the legal product. Thus, the total demand for the legal product will be increased, and the demand for the pirated product will be decreased, which in turn results in a falling piracy rate.
6. Discussion
In this section, we give managerial implications based on the main results and discuss our contributions to related research.
6.1. Managerial Implications
Several broad insights can be gleaned from the main results obtained from the theoretical analysis in Section 4.3 and Section 4.4 and the numerical simulations in Section 5.
The importance of Proposition 3 lies in its decision-making advice for digital product firms. The firms should be fully clear about the percentage of consumers who are existing subscribers and the subscription price before they release a new product into the market. This main result suggests that if the number of existing subscribers is below a certain threshold, and the subscription price is over a certain threshold, the firm should adopt a dual pricing model for the newly released product comprising a fixed access fee (subscription) and a usage charge (ownership) because fewer existing subscribers and higher subscription price do not threaten the retail sales; otherwise, the firm should adopt a single retail pricing model for the new product. Proposition 3 provides reference for the thresholds of the percentage of existing subscribers and the subscription price.
If the firm decides to adopt a single retail pricing model for the newly released product, Conclusions 1 and 2 provide some suggestions for firms and policymakers. The profit-maximizing firm should devote to improving the quality of the product, such as, providing a more functional and market-friendly product to consumers, thereby setting the legal product apart from the pirated product and pulling open the disparity with the pirated product in quality. In addition, both the firm and the policy maker should try to increase the consumers’ cost of using the pirated product. For example, the firm could appropriately enhance the level of digital rights management on the legal product through technical means, thereby increasing the difficulty of using the pirated product. To control the piracy rate, the policymaker should adopt more severe measures for the consumers who use the pirated products, such as expanding the scope in deterring piracy or enhancing the fine for the illegal consumers.
If the firm decides to adopt a dual pricing model for the newly released product comprising subscription and ownership, Conclusions 3–5 provide some suggestions for firms and policymakers. The profit-maximizing firm should further enrich the subscription service to prompt subscribers to use more digital products during a subscription cycle. If there are more subscribers, the firm could set a higher retail price for the legal product to obtain more total profits. In addition, to control the piracy rate, the policymaker should communicate more with the firm and provide supplementary measures to encourage the firm to cut the subscription price, and so attract more consumers to choose the subscription service and prompt subscribers to use more digital products.
6.2. Theoretical Contributions
This study contributes to the literature in several ways. First, from a new perspective, we explore the question why the subscription service of the sales platform does not cover all digital products. The existing studies about subscription mainly center on the comparison of the subscription and other pricing models. Ref. [32] studies which of the selling model and the subscription model should be adopted by an information product firm. This study compares the firm’s profits under two models and finds the conditions under which each pricing model should be adopted by the firm. This research is conducted in the context of single-channel model. It does not consider the dual pricing system comprising subscription and ownership. Ref. [35] compares three pricing models of selling digital music: ownership, subscription, and a hybrid way which involves both. This study finds that the advertisement revenue rate is a key factor that determines which pricing model should be adopted by the firm. However, this research focuses on all digital products sold in the sales platform and assumes that all products are sold under the same pricing model. It does not consider the pricing model of a single product. Ref. [37] analyzes whether a monopolistic subscription-based digital product firm should provide both two subscription options which are characterized by the renewal lengths. This study makes a comparison between the single-option menu and the two-option menu. The single-option menu offers one option only, whereas the two-option menu offers both the short-length option and the long-length option. This study finds the conditions that the two options strategy dominates the single option strategy. However, this research focuses on the subscription model and does not involve the ownership model. These studies do not consider why not all digital products are included in the subscription service. Our research aims to explore whether a newly released product should be added in the subscription service while it is sold at the retail price.
Second, since the piracy is common in the digital product industry, we consider the effects of the piracy on a firm’s pricing decisions. The current studies about subscription do not involve the piracy, and the existing studies about piracy and pricing do not also involve the subscription. This paper, with the comprehensive concern of subscription and piracy, investigates whether the subscription service is suitable for a newly released digital product. To the best our knowledge, no papers have addressed the question of why not all digital products are included in the subscription service. This is the first work that investigates the condition under which the firm should add the digital product into the subscription service in the presence of piracy. We demonstrate how a digital content provider can manage the trade-offs of retail and subscription when a new digital product is released, as well as the corresponding optimal pricing for the digital product. The firm needs to decide whether to add the newly released product into the subscription service and the retail price of the product. Our result can help digital product firms choose the suitable pricing schemes for the newly released digital product, and offer the corresponding pricing advice. Our research also can provide reference for policymakers on controlling the piracy rate of digital products industry.
7. Conclusions
Most sales platforms of digital products adopt two pricing schemes: ownership and subscription. Under the ownership pricing scheme, the consumer can always own a digital product by paying the retail price of the product. Under the subscription pricing scheme, the consumer who paid the subscription service can have unlimited access to any digital product that is included in the digital library; but she cannot keep the digital product outside the subscription cycle. Notably, not all digital products sold on sales platforms can be found in the corresponding digital libraries. In addition, with the rapid development of digital technology and digital products can be copied with negligible cost, thus the piracy is particularly common in the digital product industry.
In this paper, we investigate why the sales platforms do not put all digital products into the digital library in the presence of piracy. Especially, we consider whether a newly released digital product should be added into the existing subscription service while the product is sold separately at a retail price. We build two models: one is that the firm does not add the new product into the subscription service; the other is that the firm adds the new product into the subscription service. By comparing the profits under the two models, we give the condition under which the firm should add the new digital product into the subscription service. We find that if the existing subscribers are relatively few, and the subscription price is relatively high, the firm should add the new product into the subscription service; otherwise, the product should not be added into the subscription service. In addition, we investigate how the main variables affect the optimal strategies of the firm. The main results show that: when the firm decides not to add the new product into the subscription service, as the quality of the pirated product increases, both the optimal pricing for the legal product and the firm’s profit will drop, but the piracy rate will be increased firstly and then drops; as the pirated product’ cost increases, both the price of the legal product and the firm’s profit will rise, but the piracy rate will drop. When the firm decides to add the new product into the subscription service, the firm’s profit will rise with the subscription price and the consumers’ average quantity of using digital products during a subscription cycle, but the firm’s profit will drop with the existing subscribers’ percentage; the piracy rate will rise with the subscription price, but the piracy rate will drop with the existing subscribers’ percentage and the consumers’ average quantity of using digital products during a subscription cycle. Our research provides useful insights for firms in choosing pricing schemes for the newly released product and pricing advice, and offers advice for policymakers on controlling the piracy rate of digital products industry.
This paper can be further extended in the following several directions. First, in this paper, we consider two main pricing schemes: ownership and subscription, we do not consider free trial with advertisements which is often used in some digital music and digital film platforms. It will be more complex to analyze and compare three models. Based on this study, we will explore this issue in our future research. Second, we consider a sales platform of digital products which both manufactures and sells the digital product to consumers. In the future research, we can consider manufacturers and retailers as separate players in the model. In addition, we focus on the case of monopoly in this study. It would be interesting to investigate how would the optimal strategies of the sales platform change if multiple sales platforms compete against each other in this model. Finally, our results are mainly derived based on the theoretical model; it is beneficial to engage in further empirical studies. We hope that the theoretical results in this paper can serve as the basis of future empirical study.
Author Contributions
Conceptualization, L.Z.; methodology, L.Z.; software, L.Z. and Y.Z.; validation, L.Z.; formal analysis, L.Z. and Y.Z.; investigation, L.Z. and Y.Z.; resources, L.Z.; data curation, L.Z. and Y.Z.; writing—original draft preparation, L.Z.; writing—review and editing, L.Z. and Y.Z.; visualization, L.Z.; supervision, L.Z.; project administration, L.Z.; funding acquisition, Y.Z. All authors have read and agreed to the published version of the manuscript.
Funding
This research was funded in part by MOE (Ministry of Education in China) Project of Humanities and Social Sciences [grant number 22YJC630203], and the Social Science Foundation of Hubei Province of China [grant number HBSKJJ20233291].
Institutional Review Board Statement
Not applicable.
Informed Consent Statement
Not applicable.
Data Availability Statement
All relevant data are within the paper.
Conflicts of Interest
The authors declare no conflicts of interest. The funders had no role in the design of the study; in the collection, analyses, or interpretation of data; in the writing of the manuscript; or in the decision to publish the results.
Appendix A
Proof of Proposition 1.
Recall that .
When , there is , thus . Taking the first-order derivative of with respect to p, and setting the derivation to zero, we get . However, is a valid interior solution only if , which immediately leads to .
Similarly, when , there is . Optimizing with respect to p, we get . However, this is a valid interior solution only if , which leads to . Now, if , is decreasing with p, while is increasing with p, thus, the optimal solution is .
Since there is , then . The corresponding demands for the legal product and the pirated product, , and the optimal profit of the firm can be derived as Proposition 1. □
Appendix B
Proof of Proposition 2.
Recall that , where are described in Section 3.2.
When , the profit is . Taking the first-order derivative of , and setting the derivation to zero, we get .
Since there is , then exceeds the constraint . Thus the profit function achieves its local maximum at .
When , the profit is . Taking the first-order derivative of , and setting the derivation to zero, we get .
When , the profit is . Taking the first-order derivative of , and setting the derivation to zero, we get .
There are , , where , , where .
Since , then
(1) when :
if , then , , thus the profit function achieves its maximum at ;
if , then ,
, thus we need to compare the profits ;
if , then , , thus the profit function achieves its maximum at .
(2) when :
if , then the profit function achieves its maximum at ;
if , then , , thus we need to compare the profits .
Since , where ,, ; and there are
; when ,
and when ; further, when ,
or , there is . Thus, we have:
when , the profit function achieves its maximum at ; when , the profit function achieves its maximum at if , and the profit function achieves its maximum at if .
Above all, we can obtain the results presented in Proposition 2. □
Appendix C
Proof of Proposition 3.
Let , ,
Since is decreasing with , and when , there is , then .
Since ,
where , , ; and there is , then
(1) when there is , there is , then if ; and if .
(2) when there is , there is ; since , then .
(3) when there is , there is ; since , then .
Above all, we can obtain the results presented in Proposition 3. □
References
- Danaher, P.J. Optimal Pricing of New Subscription Services: Analysis of a Market Experiment. Mark. Sci. 2002, 21, 119–138. [Google Scholar] [CrossRef]
- News Release. Introducing Auto-Tune® Hybrid: Optimized for Pro Tools, Included in Auto-Tune Unlimited. 2020. Available online: https://www.musicplayers.com/2020/11/introducing-auto-tune-hybrid-optimized-for-pro-tools-included-in-auto-tune-unlimited/ (accessed on 11 April 2024).
- Mcglynn, D. Native Instruments Launches Komplete Now Subscription Service. 2021. Available online: https://djmag.com/news/native-instruments-launches-komplete-now-subscription-service (accessed on 11 April 2024).
- Rodgers, J. Pro Tools: Subscription & Support Plans. 2022. Available online: https://www.soundonsound.com/pro-tools-1 (accessed on 11 April 2024).
- Sundararajan, A. Nonlinear Pricing of Information Goods. Manag. Sci. 2004, 50, 1660–1673. [Google Scholar] [CrossRef]
- Yu, A.; Hu, Y.; Fan, M. Pricing strategies for tied digital contents and devices. Decis. Support Syst. 2011, 51, 405–412. [Google Scholar] [CrossRef]
- Cheng, H.K.; Li, S.; Liu, Y. Optimal Software Free Trial Strategy: Limited Version, Time-locked, or Hybrid? Prod. Oper. Manag. 2015, 24, 504–517. [Google Scholar] [CrossRef]
- Zhang, Z.; Nan, G.; Li, M.; Tan, Y. Duopoly Pricing Strategy for Information Products with Premium Service: Free Product or Bundling? J. Manag. Inf. Syst. 2016, 33, 260–295. [Google Scholar] [CrossRef]
- Xu, B.; Yao, Z.; Tang, P. Pricing strategies for information products with network effects and complementary services in a duopolistic market. Int. J. Prod. Res. 2018, 56, 4243–4263. [Google Scholar] [CrossRef]
- Kong, J.; Yang, F.; Jin, M. Pricing, or time-to-market? Product introduction for quality differentiated products with delayed network effects. Comput. Ind. Eng. 2022, 168, 108070. [Google Scholar] [CrossRef]
- Zhang, L.; Fan, L. Strategic analysis of e-book pricing models in the presence of network externalities. Eur. J. Int. Manag. 2024, 22, 80–103. [Google Scholar] [CrossRef]
- Hao, L.; Fan, M. An Analysis of Pricing Models in the Electronic Book Market. MIS Q. 2014, 38, 1017–1032. [Google Scholar] [CrossRef]
- Tan, Y.; Carrillo, J.E. Strategic Analysis of the Agency Model for Digital Goods. Prod. Oper. Manag. 2017, 26, 724–741. [Google Scholar] [CrossRef]
- Zhang, L. Is It Better for a Publisher to Release an Audiobook after Its E-Book Version? Systems 2024, 12, 33. [Google Scholar] [CrossRef]
- Chen, H.; Hu, Y.J.; Smith, M.D. The Impact of E-book Distribution on Print Sales: Analysis of a Natural Experiment. Manag. Sci. 2019, 65, 19–31. [Google Scholar] [CrossRef]
- Li, H. Intertemporal Price Discrimination with Complementary Products: E-Books and E-Readers. Manag. Sci. 2019, 65, 2665–2694. [Google Scholar] [CrossRef]
- Lahiri, A.; Dey, D. Effects of Piracy on Quality of Information Goods. Manag. Sci. 2013, 59, 245–264. [Google Scholar] [CrossRef]
- Kogan, K.; Ozinci, Y.; Perlman, Y. Containing Piracy with Product Pricing, Updating and Protection Investments. Int. J. Prod. Econ. 2013, 144, 468–478. [Google Scholar] [CrossRef]
- Wu, D.; Nan, G.; Li, M. Optimal Software Upgrade Strategy: Should We Sell Products or Premium Services in the Presence of Piracy? Electron. Commer. Res. Appl. 2018, 28, 219–229. [Google Scholar] [CrossRef]
- Aversa, P.; Hervas-Drane, A.; Evenou, M. Business Model Responses to Digital Piracy. Calif. Manag. Rev. 2019, 61, 30–58. [Google Scholar] [CrossRef]
- Kim, B.C.; Park, S.E.; Straub, D.W. Pay-What-You-Want Pricing in the Digital Product Marketplace: A Feasible Alternative to Piracy Prevention? Inf. Syst. Res. 2022, 33, 784–793. [Google Scholar] [CrossRef]
- Jin, C.; Wu, C.A.; Lahiri, A. Piracy and Bundling of Information Goods. J. Manag. Inf. Syst. 2022, 39, 906–933. [Google Scholar] [CrossRef]
- Sharma, M.; Basu, S.; Chakraborty, S.; Bose, I. Determining the optimal release time of movies: A study of movie and market characteristics. Decis. Support Syst. 2023, 165, 113893. [Google Scholar] [CrossRef]
- Reis, F.; de Matos, M.G.; Ferreira, P. Controlling digital piracy via domain name system blocks: A natural experiment. J. Econ. Behav. Organ. 2024, 218, 89–103. [Google Scholar] [CrossRef]
- Choi, P.; Bae, S.H.; Jun, J. Digital piracy and firms’ strategic interactions: The effects of public copy protection and DRM similarity. Inf. Econ. Policy 2010, 22, 354–364. [Google Scholar] [CrossRef]
- Zhang, L. Protection in DRM and pricing strategies in a two-echelon digital product supply chain. Int. J. Syst. Sci. Oper. Logist. 2019, 6, 356–367. [Google Scholar] [CrossRef]
- Sun, D.; Easley, R.; Kim, B.C. Optimal Digital Rights Management with Uncertain Piracy. Decis. Sci. 2015, 46, 165–191. [Google Scholar] [CrossRef]
- Zhang, L.; Fan, L.; Peng, H.; Zhang, Y. Optimal piracy control and pricing strategies considering quality degradation: The effects of policy instruments. Electron. Commer. Res. Appl. 2021, 48, 101072. [Google Scholar] [CrossRef]
- Chai, Y.-X.; Ren, S.J.-F.; Zhang, J.-Q. The impacts of digital content piracy and copyright protection policies when consumers are loss averse. J. Ind. Manag. Optim. 2022, 18, 3587. [Google Scholar] [CrossRef]
- Taleizadeh, A.A.; Noori-Daryan, M.; Soltani, M.R.; Askari, R. Optimal pricing and ordering digital goods under piracy using game theory. Ann. Oper. Res. 2022, 315, 931–968. [Google Scholar] [CrossRef]
- Niculescu, M.F.; Shin, H.; Whang, S. Underlying Consumer Heterogeneity in Markets for Subscription-Based IT Services with Network Effects. Inf. Syst. Res. 2012, 23, 1322–1341. [Google Scholar] [CrossRef]
- Dou, Y.; Hu, Y.J.; Wu, D.J. Selling or Leasing? Pricing Information Goods with Depreciation of Consumer Valuation. Inf. Syst. Res. 2017, 28, 585–602. [Google Scholar] [CrossRef]
- Lambrecht, A.; Misra, K. Fee or Free: When Should Firms Charge for Online Content? Manag. Sci. 2017, 63, 1150–1165. [Google Scholar] [CrossRef]
- Wang, R.; Dada, M.; Sahin, O. Pricing Ancillary Service Subscriptions. Manag. Sci. 2019, 65, 4712–4732. [Google Scholar] [CrossRef]
- Li, S.; Luo, Q.; Qiu, L.; Bandyopadhyay, S. Optimal Pricing Model of Digital Music: Subscription, Ownership or Mixed? Prod. Oper. Manag. 2020, 29, 688–704. [Google Scholar] [CrossRef]
- Wu, C.; Cui, H.; Lu, Z.; Yang, X.; McMurtrey, M.E. Big Data Knowledge Pricing Schemes for Knowledge Recipient Firms. Comput. Mater. Contin. 2021, 69, 3275–3287. [Google Scholar] [CrossRef]
- Feng, N.; Su, J.; Feng, H.; Li, M. Designing subscription menu for software products: Whether to release a long-length option. Inf. Manag. 2022, 59. [Google Scholar] [CrossRef]
Disclaimer/Publisher’s Note: The statements, opinions and data contained in all publications are solely those of the individual author(s) and contributor(s) and not of MDPI and/or the editor(s). MDPI and/or the editor(s) disclaim responsibility for any injury to people or property resulting from any ideas, methods, instructions or products referred to in the content. |
© 2024 by the authors. Licensee MDPI, Basel, Switzerland. This article is an open access article distributed under the terms and conditions of the Creative Commons Attribution (CC BY) license (https://creativecommons.org/licenses/by/4.0/).








