Sign in to use this feature.

Years

Between: -

Subjects

remove_circle_outline
remove_circle_outline
remove_circle_outline
remove_circle_outline
remove_circle_outline
remove_circle_outline
remove_circle_outline
remove_circle_outline
remove_circle_outline

Journals

remove_circle_outline
remove_circle_outline
remove_circle_outline
remove_circle_outline
remove_circle_outline
remove_circle_outline
remove_circle_outline
remove_circle_outline
remove_circle_outline
remove_circle_outline
remove_circle_outline
remove_circle_outline
remove_circle_outline
remove_circle_outline
remove_circle_outline
remove_circle_outline
remove_circle_outline
remove_circle_outline

Article Types

Countries / Regions

remove_circle_outline
remove_circle_outline
remove_circle_outline
remove_circle_outline
remove_circle_outline
remove_circle_outline
remove_circle_outline
remove_circle_outline

Search Results (1,404)

Search Parameters:
Keywords = working conditions survey

Order results
Result details
Results per page
Select all
Export citation of selected articles as:
27 pages, 1418 KB  
Article
Orchestrating Digital Capabilities for Supply Chain Resilience: Evidence from China-Pakistan Economic Corridor
by Muhammad Inam Makki Khan, Qipeng Sun, Zeeshan Ahmed, Ruihan Zhang and Mishal Khosa
Systems 2025, 13(11), 981; https://doi.org/10.3390/systems13110981 (registering DOI) - 3 Nov 2025
Abstract
In the environment of modern climate uncertainty, institutional uncertainty, and digital disruption, resilience along the supply chain has become a strategic imperative for organisations operating in large-scale, high-risk infrastructure ecosystems. According to the dynamic capabilities’ theory, the current study examines the degree to [...] Read more.
In the environment of modern climate uncertainty, institutional uncertainty, and digital disruption, resilience along the supply chain has become a strategic imperative for organisations operating in large-scale, high-risk infrastructure ecosystems. According to the dynamic capabilities’ theory, the current study examines the degree to which big data analytics management capability (BDMC) supports supply chain resilience (SCR) through three intermediary mechanisms, including fintech adoption (FTA), circular economy activities (CEA), Internet of Things (IoT), and environmental dynamism acts as a moderating factor to determine the effect that external volatility conditions have on such associations. This study addresses several notable research gaps: (1) the insufficient theorization of how digital tools such as BDMC, FTA, IoT, and CEA interact in building SCR; (2) a lack of empirical clarity on the mediating mechanisms that link digital capabilities with resilience; and (3) limited understanding of the moderating role of environmental dynamism in volatile contexts like the CPEC. A survey was conducted among 441 mid and senior level professionals residing in Pakistan and working in industries related to the China-Pakistan economic corridor (CPEC). Structural equation modelling (SEM) revealed that BDMC has a significant, positive impact on SCR, as well as a mediated influence in this direction. Among mediating sets, the significant pathway discovered CEA supported by the next important pathway IoT and FTA, which also explained the layered (complementary) nature of both digital and sustainability targeting skills. Moreover, the factor of environmental dynamism was also found to have a positive moderating effect on the relationship between BDMC and SCR, indicating that the factor of dynamic capabilities becomes more significant in an environment where environmental uncertainty is high. The research questions driving this study are: (1) How does BDMC enable SCR in the CPEC context? (2) What are the mediating roles of FTA, CEA, and IoT in this relationship? (3) How does environmental dynamism moderate the BDMC-SCR nexus? Theoretically, this study extends DCT to an emerging megaproject context and conceptualizes BDMC as an orchestrating capability. The main innovation lies in integrating digital technologies and sustainability practices into a unified capability system, especially within high-risk, underdeveloped regions. The study provides a practical resilience roadmap for policymakers and firms, outlining the strategic integration of digital and circular practices, rather than merely adopting them. However, this study is limited by its cross-sectional survey design and its focus on a single geographic context, which may affect generalizability. Findings offer timely insights for resilience-building strategies in unstable organisational environments. Full article
Show Figures

Figure 1

17 pages, 1464 KB  
Article
Synergy and Attenuation of Work-Related Factors in Musculoskeletal Disorders: The Combined Risk Based on Data from the Korean Working Conditions Survey
by Eun-Soo Lee, Myong-Hwan Kim, Dongmug Kang, Youn-Hyang Lee, Yoon-Ji Kim, Se-Yeong Kim and Youngki Kim
Medicina 2025, 61(11), 1969; https://doi.org/10.3390/medicina61111969 - 2 Nov 2025
Abstract
Background and objectives: Musculoskeletal disorders (MSDs) account for more than 60% of compensated occupational diseases in Korea. Despite this burden, benchmarks of standardized ergonomic exposure and evidence on the combined effects of risk factors remain limited. This study aimed to construct a body [...] Read more.
Background and objectives: Musculoskeletal disorders (MSDs) account for more than 60% of compensated occupational diseases in Korea. Despite this burden, benchmarks of standardized ergonomic exposure and evidence on the combined effects of risk factors remain limited. This study aimed to construct a body part-specific ergonomic job exposure matrix (JEM) and evaluate the independent and interactive effects of ergonomic, demographic, and work-related factors. Materials and Methods: We analyzed the data of 210,500 workers from the 2nd–6th Korean Working Conditions Survey (2009–2020). A JEM for arms/neck, back, and legs was developed and validated (κ ≥ 0.79). Logistic regression models estimated adjusted odds ratios (aORs), and additive interactions were assessed using relative excess risk due to interaction (RERI), attributable proportion (AP), and the synergy index (SI). Results: High ergonomic exposure was strongly associated with MSDs across all body regions (aORs 2.3–2.5). Age > 45 years, long working hours (>52 h), and high job strain also increased risks (aORs 1.4–2.3). On the additive scale, ergonomic risk combined with older age showed consistent synergy (RERI up to 1.5; SI >1.5), whereas combinations with long working hours or job strain showed attenuation (RERI < 0; SI < 1). Women reported higher crude prevalence but lower adjusted odds (aOR ≈ 0.9). Conclusions: This nationally representative study demonstrates that ergonomic risk, age, long working hours, and job strain are major determinants of MSDs. The validated Korean JEM provides a standardized tool for surveillance and compensation. However, the cross-sectional design limits causal inference. Future longitudinal research with objective exposure measures is needed to strengthen causal inference and guide tailored prevention. Full article
14 pages, 263 KB  
Article
Mental Health Outcomes Among Physicians Following the COVID-19 Pandemic
by Politimi Kellartzi, Constantine Anetakis, Anna-Bettina Haidich, Vasileios Papaliagkas, Stella Mitka, Maria Anna Kyriazidi, Maria Nitsa and Maria Chatzidimitriou
COVID 2025, 5(11), 187; https://doi.org/10.3390/covid5110187 - 1 Nov 2025
Viewed by 43
Abstract
The COVID-19 pandemic exposed the fragility of global health systems, as physicians faced extremely challenging conditions including excessive workloads, infection risk, and high patient mortality. We conducted a cross-sectional survey that aimed to assess the post-pandemic prevalence of anxiety, depression, and post-traumatic stress [...] Read more.
The COVID-19 pandemic exposed the fragility of global health systems, as physicians faced extremely challenging conditions including excessive workloads, infection risk, and high patient mortality. We conducted a cross-sectional survey that aimed to assess the post-pandemic prevalence of anxiety, depression, and post-traumatic stress disorder (PTSD) in a sample of Greek physicians who worked on the frontline during the SARS-CoV-2 (COVID-19) pandemic. An online survey was conducted between 1 March and 31 July 2023, in which 200 Greek physicians were invited via e-mail to voluntarily answer a confidential online questionnaire, and 58 of them responded. The survey included two clinically validated tools: the Patient Health Questionnaire-4 (PHQ-4) and the Impact of Event Scale—Revised (IES-R). Univariate correlations of 26 exposure variables with anxiety, depression, combined anxiety/depression, and PTSD were performed. In total, 58 eligible physicians (46.6% female) participated in this study. The rates of anxiety, depression, combined anxiety/depression, and PTSD were 27.5% (95% CI: 16.7–40.9), 31.0% (19.5–44.5), 22.4% (12.5–35.3), and 24.1% (13.9–37.2), respectively. Notably none of the physicians working in a laboratory developed any mental health symptoms. The following factors were found to be associated with the development of higher mental health symptoms: age ≤ 30, employment in healthcare ≤ 10 years, working in COVID-19 wards, working in intensive care units or COVID-19 wards, a history of mental health symptoms, a history of physical conditions, shortages of materials and equipment for diagnosing or treating patients, development of a disease other than COVID-19, and the development of a new mental health condition during the pandemic (p < 0.05 for all associations). Our findings highlight the need to better prepare physicians with adequate materials, infrastructure, and psychological support such that, in a potential future health crisis, they will not be at such high risk of mental health problems. Full article
(This article belongs to the Section COVID Public Health and Epidemiology)
26 pages, 3341 KB  
Review
A Comprehensive Review of Rubber Contact Mechanics and Friction Theories
by Raffaele Stefanelli, Gabriele Fichera, Andrea Genovese, Guido Napolitano Dell’Annunziata, Aleksandr Sakhnevych, Francesco Timpone and Flavio Farroni
Appl. Sci. 2025, 15(21), 11558; https://doi.org/10.3390/app152111558 - 29 Oct 2025
Viewed by 221
Abstract
This review surveys theoretical frameworks developed to describe rubber contact and friction on rough surfaces, with a particular focus on tire–road interaction. It begins with classical continuum approaches, which provide valuable foundations but show limitations when applied to viscoelastic materials and multiscale roughness. [...] Read more.
This review surveys theoretical frameworks developed to describe rubber contact and friction on rough surfaces, with a particular focus on tire–road interaction. It begins with classical continuum approaches, which provide valuable foundations but show limitations when applied to viscoelastic materials and multiscale roughness. More recent formulations are then examined, including the Klüppel–Heinrich model, which couples fractal surface descriptions with viscoelastic dissipation, and Persson’s theory, which applies a statistical mechanics perspective and later integrates flash temperature effects. Grosch’s pioneering experimental work is also revisited as a key empirical reference linking friction, velocity, and temperature. A comparative discussion highlights the ability of these models to capture scale-dependent contact and energy dissipation while also noting practical challenges such as calibration requirements, parameter sensitivity, and computational costs. Persistent issues include the definition of cutoff criteria for roughness spectra, the treatment of adhesion under realistic operating conditions, and the translation of detailed power spectral density (PSD) data into usable inputs for predictive models. The review emphasizes progress in connecting material rheology, surface characterization, and operating conditions but also underscores the gap between theoretical predictions and real tire–road performance. Bridging this gap will require hybrid approaches that combine physics-based and data-driven methods, supported by advances in surface metrology, in situ friction measurements, and machine learning. Overall, the paper provides a critical synthesis of current models and outlines future directions toward more predictive and application-oriented tire–road friction modeling. Full article
Show Figures

Figure 1

29 pages, 2421 KB  
Article
Drivers of Milk Production Decisions on Polish Family Farms: A Classification Tree Approach
by Wojciech Sroka, Andrzej Parzonko, Tomasz Wojewodzic, Marta Czekaj, Lidia Luty and Adam Drab
Agriculture 2025, 15(21), 2250; https://doi.org/10.3390/agriculture15212250 - 28 Oct 2025
Viewed by 199
Abstract
Most Polish commercial dairy farms have expanded their production in recent years through herd increases and milk yield improvements. This study investigates internal and external drivers shaping farmers’ decisions regarding the future scale of milk production on family farms in Poland. The analysis [...] Read more.
Most Polish commercial dairy farms have expanded their production in recent years through herd increases and milk yield improvements. This study investigates internal and external drivers shaping farmers’ decisions regarding the future scale of milk production on family farms in Poland. The analysis is based on two sources of data. The primary input comes from a survey conducted in 2025 among 549 commercial dairy farms. To situate individual responses within a broader structural context, accounting data from 444 farms that continuously reported to the Polish FADN between 2005 and 2022 were used. Although not central to the analysis, these data illustrate long-term sectoral developments, particularly herd enlargement and resource concentration. The survey demonstrated a diversity of drivers shaping decisions to expand or stabilise milk production in the next five years. Farmers’ individual characteristics play a central role. The farmer’s perceived health and work ability (5-year horizon), as well as the availability of a successor, strongly influence the willingness to expand or maintain milk production levels. Other important factors include tangible resources, organisational capacity, and financial strength, such as herd size, agricultural land area, and investment capacity. This highlights the role of production potential and farm adaptability. External conditions such as land access, lease prices, and the market environment are not decisive by themselves but provide the background against which farmers evaluate their options. The study confirms that no single factor drives changes in dairy farms. What matters most is how farmers configure and align their available resources with external circumstances. The ability to combine human, physical, and financial capital in a coherent and strategic way is essential for shaping production strategies and ensuring the continuity of farm operations. Full article
(This article belongs to the Special Issue Economics of Milk Production and Processing)
Show Figures

Figure 1

19 pages, 743 KB  
Article
Synergizing Nature-Inspired Adaptive Facades: Harnessing Plant Responses for Elevated Building Performance in Alignment with Saudi Green Initiatives
by Abeer S. Y. Mohamed and Jamil Binabid
Buildings 2025, 15(21), 3878; https://doi.org/10.3390/buildings15213878 - 27 Oct 2025
Viewed by 262
Abstract
Saudi Arabia has a large part of the country’s power consumption in the building area, mainly operated by cooling demands under extreme climatic conditions, where the summer temperature is more than 45 °C and solar radiation peaks are more than 1200 W/MIC. Facing [...] Read more.
Saudi Arabia has a large part of the country’s power consumption in the building area, mainly operated by cooling demands under extreme climatic conditions, where the summer temperature is more than 45 °C and solar radiation peaks are more than 1200 W/MIC. Facing this challenge, this research examines the translation of biometric principles in the design of adaptive building construction for dry areas. We present a comprehensive, four-phase method structure: removing thermoregulatory and shading strategies from desert vegetation; computer display simulation using EnergyPlus 9.7.0 and CFD (ANSYS Fluent 2022 R2); and the development of an implementation guideline. Our findings achieve three central insights. First, the dynamic factor system, such as the electrochromic glazing tested in our student project, reduced the use of HVAC energy by 30%, while advanced materials, such as the polycarbonate panel, demonstrated notable thermal stability. Secondly, the synergy between cultural knowledge and technical performance proved to be decisive; vernacular-inspired Mushrabias improved generic louver not only in thermal efficiency but also in user acceptance, which increased the 97% approval rate in post-acquisition surveys. Finally, we demonstrate that scalability is economically viable, indicating a seven-year payback period for simulation, phase-transit material (PCM), which aligns with the budgetary realities of public and educational projects. By fusing the plant-induced strategies with rigorous computational modeling and real-world applications, the work provides actionable guidelines for permanent failure design in the warm-dry climate. It underlines that maximizing energy efficiency requires the cohesion of thermodynamic principles with the craft traditions of local architecture, an approach directly aligned with the Saudi Green Initiative and the ambitions of global carbon neutrality goals. Full article
(This article belongs to the Section Building Energy, Physics, Environment, and Systems)
Show Figures

Figure 1

23 pages, 509 KB  
Article
Management of Sustainable Development Goals as Indicators of Ecological Awareness: An Insight Through the 2030 Agenda
by Predrag Tončev, Vladimir Tomašević, Jelena Raut and Luka Latinović
Sustainability 2025, 17(21), 9520; https://doi.org/10.3390/su17219520 - 26 Oct 2025
Viewed by 267
Abstract
This study investigates how enterprises in the service (tertiary) sector in Vojvodina, Serbia, integrate and prioritize Sustainable Development Goals (SDGs), with a focus on ecological sustainability, under crisis conditions. Based on a questionnaire survey and factor analysis of 150 respondents, which identified four [...] Read more.
This study investigates how enterprises in the service (tertiary) sector in Vojvodina, Serbia, integrate and prioritize Sustainable Development Goals (SDGs), with a focus on ecological sustainability, under crisis conditions. Based on a questionnaire survey and factor analysis of 150 respondents, which identified four key sustainability dimensions explained 59.75% of total variance, were identified: Education and Energy (including SDG4—Quality Education and SDG7—Affordable and Clean Energy), Health and Social Well-being (including SDG3—Good Health and Well-being and SDG2—Zero Hunger), Ecological Sustainability and Nature Protection (including SDG6—Clean Water and Sanitation and SDG14—Life Below Water), and Economy and Climate Change (including SDG8—Decent Work and Economic Growth, SDG13—Climate Action, and SDG17—Partnerships for the Goals). The findings emphasize the multidimensional and interconnected nature of these dimensions and their role in enhancing organizational resilience. By linking crisis management strategies with SDG integration, the study provides both theoretical contributions and practical insights for managers aiming to improve sustainability performance in turbulent environments. Full article
Show Figures

Figure 1

29 pages, 1269 KB  
Review
From Science to Dressing Room: Dietary Supplements for Elite Soccer Performance
by Tindaro Bongiovanni, Federico Genovesi, Christopher Carling, Gianpiero Greco and Ralf Jäger
J. Funct. Morphol. Kinesiol. 2025, 10(4), 408; https://doi.org/10.3390/jfmk10040408 - 21 Oct 2025
Viewed by 1238
Abstract
Purpose: The aim of this review is to provide an overview of the effects of commonly used dietary supplements on soccer performance and to bridge the gap between scientific evidence and their practical application by practitioners working with elite soccer players. Methods: Relevant [...] Read more.
Purpose: The aim of this review is to provide an overview of the effects of commonly used dietary supplements on soccer performance and to bridge the gap between scientific evidence and their practical application by practitioners working with elite soccer players. Methods: Relevant literature involving dietary supplement use in soccer players was identified through searches of PubMed, EMBASE, Scopus, and Web of Science. Additionally, insights were gathered from a cross-sectional online questionnaire completed by practitioners (nutritionists, physicians, sport scientists, strength and conditioning coaches, and heads of performance) working with first-division men’s teams across five European leagues. Eligible respondents were over 18 years old with >2 years of experience in elite sport. The 20-question survey, designed on Qualtrics and pilot-tested for content validity, covered practitioner background, beliefs about supplementation, and real-world practices. The study was approved by the Ethical Independent Committee in Genoa, Italy (Ref. 2020/12). Results: Among performance-enhancing supplements, caffeine has been shown to improve endurance, sprint performance, power, and cognitive function, while creatine consistently enhances short-duration, high-intensity efforts. Beta-alanine and sodium bicarbonate help reduce the buildup of acidity in muscles during repeated high-intensity exercise, supporting repeated sprint performance. For hydration and endurance support, dietary nitrates improve blood flow and oxygen delivery to muscles, and glycerol enhances fluid retention in hot environments and during compressed match schedules, where players compete in multiple matches within a short recovery window. Regarding recovery aids, protein and tart cherry supplementation have been shown to accelerate recovery, reduce muscle damage, and support training adaptations. Field insights revealed that creatine and caffeine were widely adopted by practitioners (>90%), with protein powders also commonly recommended (>80%). In contrast, beta-alanine, tart cherry, and dietary nitrates were only partially integrated into daily practice (30%, 32%, and 48.5%, respectively), while sodium bicarbonate (24%) and glycerol (10.5%) were used by a minority. Conclusions: Although scientific evidence provides a strong foundation for the efficacy of dietary supplements, their translation into elite soccer practice is shaped by a range of practical factors, including cultural resistance, taste preferences, gastrointestinal side effects, established team routines, and individual player preferences. These findings highlight the importance of targeted education for players and staff, individualized supplementation plans, and close collaboration between nutritionists, coaches, and medical teams. However, our survey did not directly assess reasons for non-implementation. In addition to practical barriers reported by practitioners, unfamiliarity with current evidence likely contributes to this evidence–practice gap. Full article
(This article belongs to the Special Issue Health and Performance Through Sports at All Ages: 4th Edition)
Show Figures

Figure 1

32 pages, 1110 KB  
Article
Corporate Culture, Leadership, and Pathological Relationships: A Moderated Mediation Model of Employees’ Well-Being
by Jakub Michulek, Lubica Gajanova, Dominika Gajdosikova and Matus Senci
Adm. Sci. 2025, 15(10), 399; https://doi.org/10.3390/admsci15100399 - 17 Oct 2025
Viewed by 590
Abstract
This study investigates how corporate culture, work atmosphere, leadership, and pathological workplace relationships are linked to employees’ psychological well-being. Drawing on the JD-R framework and COR theory, we conceptualise supportive team dynamics and toxic interpersonal processes as parallel conditions shaping well-being at work. [...] Read more.
This study investigates how corporate culture, work atmosphere, leadership, and pathological workplace relationships are linked to employees’ psychological well-being. Drawing on the JD-R framework and COR theory, we conceptualise supportive team dynamics and toxic interpersonal processes as parallel conditions shaping well-being at work. Survey data from 441 Slovak employees were analysed using a dual-moderated mediation model. The results show that corporate culture is positively associated with well-being mainly through its relationship with the work atmosphere, confirming the mediating role of workplace climate. Leadership moderates this pathway by attenuating the indirect association between culture and well-being. Contrary to expectations, pathological relationships did not exhibit a significant moderating effect, indicating that their role may be more complex and context-dependent. These findings extend existing models of employee well-being by incorporating negative social phenomena to an integrative framework. The study underscores the importance of examining both supportive and toxic aspects of organisational life simultaneously. Practically, the results suggest that fostering a positive culture, a healthy work atmosphere, and effective leadership practices can jointly strengthen employees’ psychological well-being. Full article
(This article belongs to the Special Issue Human Capital Development—New Perspectives for Diverse Domains)
Show Figures

Figure 1

27 pages, 595 KB  
Article
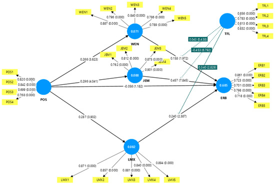
Rethinking Leadership Influence: The Moderating Role of Transformational Leadership in the Relationships Among Perceived Organizational Support, Psychological Mechanisms, and Extra-Role Behavior in Thailand’s Luxury Hotel Sector
by Kraiwut Nuchpramool, Robert Li-Wei Hsu and Shang-Pao Yeh
Sustainability 2025, 17(20), 9179; https://doi.org/10.3390/su17209179 - 16 Oct 2025
Viewed by 421
Abstract
Perceived organizational support (POS) is critical for fostering discretionary service behaviors, particularly in demanding contexts such as luxury hospitality. This study examines how POS influences extra-role behavior (ERB) among frontline hotel employees by testing the mediating roles of job embeddedness (JEM), leader–member exchange [...] Read more.
Perceived organizational support (POS) is critical for fostering discretionary service behaviors, particularly in demanding contexts such as luxury hospitality. This study examines how POS influences extra-role behavior (ERB) among frontline hotel employees by testing the mediating roles of job embeddedness (JEM), leader–member exchange (LMX), and work engagement (WEN), along with the moderating role of transformational leadership (TFL). Drawing on Conservation of Resources (COR) theory, survey data were collected from 170 full-time employees in five-star luxury hotels in Bangkok, Thailand, and analyzed using PLS-SEM. The results indicate that POS significantly predicts JEM, LMX, and WEN, and that each of these mechanisms, in turn, positively affects ERB. Moderation analysis further shows that TFL weakens the JEM–ERB link but strengthens the LMX–ERB relationship, while its interaction with WEN is nonsignificant. These findings suggest that structural mechanisms (POS and JEM) and relational quality (LMX) exert stronger effects than affective engagement in shaping discretionary service contributions. The study supports COR theory by showing that resources such as POS, JEM, and LMX foster discretionary service behavior. However, these effects are context-dependent, with transformational leadership serving as a boundary condition that may either enhance or diminish the translation of resources into extra-role contributions. Full article
Show Figures

Figure 1

23 pages, 476 KB  
Article
Digital Leadership, AI Integration, and Cyberloafing: Pathways to Sustainable Innovation in SMEs Within Resource-Constrained Economies
by Pshdar Hamza and Georgiana Karadas
Sustainability 2025, 17(20), 9171; https://doi.org/10.3390/su17209171 - 16 Oct 2025
Viewed by 369
Abstract
Sustainable innovation represents both a strategic priority and survival imperative for small- and medium-sized enterprises in resource-constrained economies. While digital transformation offers potential solutions, the synergistic effects of digital leadership, employee behaviors, and emerging technologies remain poorly understood. This study bridges this gap [...] Read more.
Sustainable innovation represents both a strategic priority and survival imperative for small- and medium-sized enterprises in resource-constrained economies. While digital transformation offers potential solutions, the synergistic effects of digital leadership, employee behaviors, and emerging technologies remain poorly understood. This study bridges this gap by developing and testing a behavioral-tech leadership framework grounded in the Job Demands-Resources (JD-R) model and Technology Acceptance Model. Analyzing survey data from 400 Iraqi SME employees using partial least squares structural equation modeling, we demonstrate that digital leadership directly enhances sustainable innovation while reducing counterproductive cyberloafing. Crucially, social cyberloafing, when properly managed, emerges as a positive mediator, improving employee well-being and creativity, particularly among mid-career and educated workers. Artificial Intelligence’s integration further amplifies these effects by optimizing operational efficiency and reducing human-resource strain. These findings challenge conventional perspectives by repositioning cyberloafing as a conditional resource within the JD-R framework and provide actionable insights for achieving sustainable innovation even in challenging environments. Practical implications include gender-inclusive digital leadership programs, ethical AI implementation guidelines and restorative cyberloafing policies. The study contributes to United Nations Sustainable Development Goals 8 (decent work), 9 (industry innovation) and 12 (responsible consumption) while highlighting the transformative potential of human-centric digital strategies in resource-constrained contexts. Full article
Show Figures

Figure 1

15 pages, 918 KB  
Article
Management Commitment to Compliance with Occupational Safety and Health Laws and Regulations in Polish Rock Mining Companies
by Paweł Strzałkowski, Paweł Bęś, Magdalena Sitarska, Justyna Woźniak, Katarzyna Pactwa, Żaklina Konopacka and Kamila Niemiec
Sustainability 2025, 17(20), 9168; https://doi.org/10.3390/su17209168 - 16 Oct 2025
Viewed by 298
Abstract
Compliance with occupational safety and health (OSH) standards and safe employee behaviour largely depend on the level of management’s commitment to respecting occupational safety and health laws and regulations. A safe work environment is one that is consistent with the idea of sustainability [...] Read more.
Compliance with occupational safety and health (OSH) standards and safe employee behaviour largely depend on the level of management’s commitment to respecting occupational safety and health laws and regulations. A safe work environment is one that is consistent with the idea of sustainability and supports the implementation of the Sustainable Development Goals (SDGs), including in particular: SDG3 Good health and well-being, SDG8 Decent work and economic growth. and SDG16 Peace and justice. The purpose of this article is to provide an employee assessment of mine leaders commitment to creating safe working conditions as one element in shaping an OSH culture. The analysis is based on the results of a survey conducted in 21 rock quarries in Poland, which collected 444 questionnaires completed by employees at various organizational levels—from workers, managers, administrative and engineering employees. The questionnaire included basic socio-demographic characteristics and statements concerning the level of involvement of mine management in workers compliance with safety and health rules and regulations. The results of the survey indicate that in the analysed rock mines, the leaders fulfil their duties in accordance with OSH rules and regulations and organise the work of all employees at a high level of safety. Despite this, many survey participants do not see managers responding to unsafe behaviour by employees. Respondents indicate that the existence of OSH regulations and their enforcement by leaders is necessary to maintain a high level of safety in mines. This study has helped to characterise the state of rock mining in the context of creating a safety culture and can provide important information in the search for solutions to increase safety levels in Polish rock mining making it more sustainable. Full article
Show Figures

Figure 1

15 pages, 477 KB  
Article
Scenario-Based Ethical Reasoning Among Healthcare Trainees and Practitioners: Evidence from Dental and Medical Cohorts in Romania
by George-Dumitru Constantin, Bogdan Hoinoiu, Ioana Veja, Ioana Elena Lile, Crisanta-Alina Mazilescu, Ruxandra Elena Luca, Ioana Roxana Munteanu and Roxana Oancea
Healthcare 2025, 13(20), 2583; https://doi.org/10.3390/healthcare13202583 - 14 Oct 2025
Viewed by 399
Abstract
Background and Objectives: Clinical ethical judgments are often elicited through scenario-based (vignette-based) dilemmas that guide interpretation, reasoning, and moral judgment. Despite its importance, little is known about how healthcare professionals and students respond to such scenario-based dilemmas in Eastern European settings. This study [...] Read more.
Background and Objectives: Clinical ethical judgments are often elicited through scenario-based (vignette-based) dilemmas that guide interpretation, reasoning, and moral judgment. Despite its importance, little is known about how healthcare professionals and students respond to such scenario-based dilemmas in Eastern European settings. This study explored differences in ethical decision-making between senior medical/dental students and practicing clinicians in Romania, focusing on how scenarios-based dilemmas influence conditional versus categorical responses. Materials and Methods: A cross-sectional survey was conducted with 244 participants (51 senior students; 193 practitioners). Respondents completed a validated 35-item questionnaire presenting hypothetical ethical scenarios across seven domains: informed consent, confidentiality, medical errors, public health duties, end-of-life decisions, professional boundaries, and crisis ethics. Each scenario used a Yes/No/It depends response structure. Group comparisons were analyzed using chi-square and non-parametric tests (α = 0.05). Results: Scenario-based dilemmas elicited frequent conditional reasoning, with “It depends” emerging as the most common response (47.8%). Strong consensus appeared in rejecting concealment of harmful errors and in treating unvaccinated families, reflecting robust professional norms. Divergences arose in areas where scenario-based dilemmas emphasized system-level duties: students more often supported annual influenza vaccination (52.9% vs. 32.6%, p = 0.028) and organ purchase authorization (76.47% vs. 62. 18%, p = 0.043), while practitioners more frequently endorsed higher insurance contributions for unhealthy lifestyles (48.7% vs. 23.5%, p = 0.003). Conclusions: Scenario-based dilemmas strongly shape moral decision-making in healthcare. While students tended toward principle-driven transparency, practitioners showed pragmatic orientations linked to experience and system stewardship. To promote high-quality clinical work and align decision-making with best practice and health policy, our findings support institutional protocols for transparent error disclosure, continuing professional development in ethical communication, the possible adoption of annual influenza vaccination policies for healthcare personnel as policy options rather than categorical imperatives, and structured triage frameworks during crisis situations. These proposals highlight how scenario-based ethics training can strengthen both individual reasoning and systemic resilience. Full article
(This article belongs to the Special Issue Ethical Dilemmas and Moral Distress in Healthcare)
Show Figures

Figure 1

12 pages, 231 KB  
Article
Disparities in Healthcare Utilization by Settlement Type in Serbia
by Marijana Dabic, Gordana Djordjevic, Snezana Radovanovic, Olgica Mihaljevic, Milos Stepovic, Mateja Zdravkovic, Nebojsa Zdravkovic, Vladislava Stojic, Stefan Milojevic, Djordje Zdravkovic, Nela Djonovic, Dragan Knezevic, Svetlana Popovic, Katarina Janicijevic, Viktor Selakovic and Jovana Radovanovic
Healthcare 2025, 13(20), 2580; https://doi.org/10.3390/healthcare13202580 - 14 Oct 2025
Viewed by 375
Abstract
Background and Objectives: Urban–rural health disparities reflect differences in health outcomes, healthcare access, and socio-economic conditions between populations. In Serbia, limited research has quantified how socio-demographic and socio-economic characteristics influence settlement type and healthcare utilization. The aim of this study was to [...] Read more.
Background and Objectives: Urban–rural health disparities reflect differences in health outcomes, healthcare access, and socio-economic conditions between populations. In Serbia, limited research has quantified how socio-demographic and socio-economic characteristics influence settlement type and healthcare utilization. The aim of this study was to examine the relationship between settlement type and socio-demographic/socio-economic factors, and to assess whether these differences are reflected in patterns of healthcare utilization. Materials and Methods: Data were drawn from the 2019 Serbian National Health Survey, a nationally representative, stratified, two-stage random sample including 12,439 adults aged ≥20 years. Settlement type (urban vs. rural) was the primary dependent variable. Descriptive statistics, Chi-square and t-tests, and bivariate and multivariate logistic regression models were used to assess associations. Odds ratios (ORs) with 95% confidence intervals (CIs) were calculated, with significance set at p < 0.05. Results: Urban residence was more likely among unmarried individuals, those living in Šumadija/Central Serbia, and those with higher education. Primary or lower education reduced the odds of urban residence, and middle-income groups were less likely to live in urban areas compared to the richest. Settlement type was not significantly associated with hospital or day hospital use. However, rural residents had lower use of prescribed medicines, higher use of non-prescribed medicines, and more frequent physiotherapy visits. Private practice use was over twice as likely in urban settlements. Conclusions: To address urban–rural healthcare disparities in Serbia, targeted strategies could include enhancing health literacy in rural areas, incentivizing physicians to work in underserved regions, expanding telemedicine and mobile health services, improving access to prescribed medications, and strengthening public–private healthcare integration to ensure equitable access across all settlement types. Full article
20 pages, 558 KB  
Article
Perinatal Identification, Referral, and Integrated Management for Improving Depression: Development, Feasibility and Pilot Randomised Controlled Trial of the PIRIMID System
by Charlene Holt, Sarah Maher, Alan W. Gemmill, Lauren A. Booker, Sabine Braat, Digsu N. Koye, Bianca Pani, Anne Buist and Jeannette Milgrom
Healthcare 2025, 13(20), 2578; https://doi.org/10.3390/healthcare13202578 - 14 Oct 2025
Viewed by 394
Abstract
Background/Objectives: Postnatal depression imposes a substantial burden on wellbeing as well as costs estimated to exceed $7 billion for every one-year cohort of births in Australia. Despite this, most cases go untreated, a major barrier being the poor rate of treatment uptake. [...] Read more.
Background/Objectives: Postnatal depression imposes a substantial burden on wellbeing as well as costs estimated to exceed $7 billion for every one-year cohort of births in Australia. Despite this, most cases go untreated, a major barrier being the poor rate of treatment uptake. We developed and pilot tested an integrated screening and clinical decision support system (PIRIMID) to assist maternal and child health nurses (MCHNs) to create individualised management plans, with specific referral pathways, for women depressed postnatally. We assessed the feasibility of PIRIMID by examining acceptability for both nurses and women, ease of implementation, and referral rates, and we monitored treatment uptake and depression. Methods: An extensive co-design and consultation process was used to develop PIRIMID. A pilot cluster randomised controlled trial (RCT) was conducted comparing PIRIMID to Routine care, with partial crossover (PIRIMID followed by crossover to Routine care and Routine care followed by continued Routine care). A state-wide survey of MCHNs in Victoria, Australia, explored perceived benefits and barriers of PIRIMID from a consumer perspective. Results: Twelve MCHNs (PIRIMID: n = 6; Routine care: n = 6) and 229 women (conditions: PIRIMID, n = 52; Crossover Routine care, n = 42; Routine care, n = 57; Continued Routine care, n = 78) were recruited to the RCT. Median scores for depression, anxiety and stress symptoms were low and similar at all timepoints and conditions. PIRIMID was acceptable and helpful to MCHNs and women, and most MCHNs rated integration into their existing clinical systems as easy. There were trends in favour of higher referral rates by PIRIMID MCHNs (18%, 95% CI: 5–40) compared with other conditions (10–15%, 95% CIs: 6–29, 2–27, 6–26), but treatment uptake appeared similar across conditions. The statewide survey (n = 292) revealed that 84% of MCHNs would use PIRIMID, and the main potential barriers to use would be time constraints and technical issues. Conclusions: This pilot work indicates that PIRIMID shows promise as a feasible and acceptable tool to assist MCHNs to develop management plans for women depressed postnatally. Further research with adequate statistical power is needed to explore effects on treatment uptake with larger samples of postnatally depressed women. Full article
Show Figures

Figure 1

Back to TopTop