Sign in to use this feature.

Years

Between: -

Subjects

remove_circle_outline
remove_circle_outline
remove_circle_outline
remove_circle_outline
remove_circle_outline
remove_circle_outline
remove_circle_outline

Journals

Article Types

Countries / Regions

Search Results (27)

Search Parameters:
Keywords = word-of-mouth antecedents

Order results
Result details
Results per page
Select all
Export citation of selected articles as:
37 pages, 836 KB  
Article
Unpacking Customer Experience in Online Shopping: Effects on Satisfaction and Loyalty
by Paulo Botelho Pires, Beatriz Martins Perestrelo and José Duarte Santos
J. Theor. Appl. Electron. Commer. Res. 2025, 20(3), 245; https://doi.org/10.3390/jtaer20030245 - 6 Sep 2025
Cited by 1 | Viewed by 5026
Abstract
Drawing on experience–satisfaction–loyalty, this study models how specific digital retail interface attributes translate into behavioural outcomes. Survey data from Portuguese online shoppers were analysed with PLS-SEM to test a formative–reflective framework linking Interactivity and Technologies, Trust–Security–Privacy, Fulfilment and Service Quality, Usability and Web [...] Read more.
Drawing on experience–satisfaction–loyalty, this study models how specific digital retail interface attributes translate into behavioural outcomes. Survey data from Portuguese online shoppers were analysed with PLS-SEM to test a formative–reflective framework linking Interactivity and Technologies, Trust–Security–Privacy, Fulfilment and Service Quality, Usability and Web Design, Personalisation and Customisation and Omnichannel Integration to customer experience (CX), customer satisfaction (CS), customer loyalty (CL) and electronic word of mouth (eWOM). The model explains 62.6% of CX, 70.1% of CS and 66.7% of CL. CX is strongly associated with CS and CS, in turn, with CL; associations with eWOM are non-significant, revealing a theoretical blind spot around advocacy. Interactivity and Technologies, Trust–Security–Privacy and Fulfilment and Service Quality emerge as the most significant antecedents of CX, whereas Omnichannel Integration is inert. The findings advance digital commerce theory by decoupling advocacy from evaluative satisfaction and by reconceptualising integration as multidimensional. Practically, they prioritise investment in interactive, secure and fulfilment capabilities while signalling that loyalty is not associated with advocacy. This study concludes by outlining measurement refinements and longitudinal avenues to capture social–motivational drivers of eWOM. Full article
Show Figures

Figure 1

22 pages, 520 KB  
Article
Determinants of Student Loyalty and Word of Mouth in Dual VET Secondary Schools in Bulgaria
by Teofana Dimitrova, Iliana Ilieva and Valeria Toncheva
Adm. Sci. 2025, 15(9), 348; https://doi.org/10.3390/admsci15090348 - 4 Sep 2025
Cited by 1 | Viewed by 999
Abstract
In response to the growing importance of vocational education for youth employability, this study examines students’ perceptions of dual vocational education and training (dVET) in Bulgaria, focusing on the following determinants of student loyalty (SL) and word-of-mouth communication (WOM) in the secondary education [...] Read more.
In response to the growing importance of vocational education for youth employability, this study examines students’ perceptions of dual vocational education and training (dVET) in Bulgaria, focusing on the following determinants of student loyalty (SL) and word-of-mouth communication (WOM) in the secondary education context: brand associations, brand relevance, brand image, image of dVET, service quality, and student satisfaction, based on previously validated scales adapted to the Bulgarian context. A structured questionnaire was administered to a target population of 608 students across nine vocational secondary schools in the Plovdiv region. A total of 507 usable surveys were collected from students in 11th and 12th grades who were actively participating in work-based learning. Data were analyzed using Partial Least Squares Structural Equation Modeling (PLS-SEM) with the SmartPLS 4 software. The findings indicate that brand image is the strongest direct predictor of the image of dVET. Furthermore, student satisfaction stands out as the most influential antecedent of WOM. The indirect pathways from service quality to both SL and WOM, mediated by student satisfaction, underscore the pivotal role of satisfaction as a transmission mechanism. The study contributes to the limited empirical research on branding in dVET and offers insights for policymakers, school administrators, and employers seeking to improve the attractiveness of these pathways. Full article
(This article belongs to the Section Strategic Management)
Show Figures

Figure 1

20 pages, 593 KB  
Article
Antecedents of Electronic Word of Mouth (eWOM) Adoption in the Purchase of Cosmetics in Ecuador: Does Gender Moderate Relationships?
by Madelyn Mendoza-Moreira, Beatriz Moliner-Velázquez, Gloria Berenguer-Contri and Irene Gil-Saura
J. Theor. Appl. Electron. Commer. Res. 2025, 20(2), 88; https://doi.org/10.3390/jtaer20020088 - 1 May 2025
Viewed by 6108
Abstract
Social networks have emerged as a powerful tool for communication and marketing, enabling two-way user participation and fostering a conducive environment for electronic word of mouth (eWOM). This study examines how social influence, eWOM engagement, and perceived eWOM credibility affect its adoption, while [...] Read more.
Social networks have emerged as a powerful tool for communication and marketing, enabling two-way user participation and fostering a conducive environment for electronic word of mouth (eWOM). This study examines how social influence, eWOM engagement, and perceived eWOM credibility affect its adoption, while also exploring the moderating role of gender in these relationships. Using a sample of 371 cosmetics consumers in Ecuador, a causal model was estimated using the PLS method. The findings confirm that social influence significantly impacts eWOM engagement and credibility, contributing to its adoption. Additionally, gender moderates the relationship between informational influence and eWOM credibility. This study also highlights the need to replicate the model in different contexts and with more diverse samples to enhance the generalizability of the findings. By enriching Erkan and Evans’ IACM theoretical framework, this research extends the understanding of eWOM dynamics in the cosmetics sector. Moreover, it offers a comprehensive perspective on the eWOM adoption process by incorporating underexplored variables and providing empirical evidence from an understudied region, such as Latin America. Full article
(This article belongs to the Section Data Science, AI, and e-Commerce Analytics)
Show Figures

Figure 1

23 pages, 751 KB  
Article
Investigating Antecedents of Intention to Use Green Agri-Food Delivery Apps: Merging TPB with Trust and Electronic Word of Mouth
by Kamel Mouloudj, Maria Carmela Aprile, Ahmed Chemseddine Bouarar, Anuli Njoku, Marian A. Evans, Le Vu Lan Oanh, Dachel Martínez Asanza and Smail Mouloudj
Sustainability 2025, 17(8), 3717; https://doi.org/10.3390/su17083717 - 20 Apr 2025
Cited by 8 | Viewed by 2559
Abstract
The rapid expansion of digital platforms has significantly influenced consumer purchasing behaviors, particularly in the agri-food sector. Therefore, this paper investigates the key factors driving customers’ intention to use green agri-food delivery apps (GAFDAs) by integrating trust and electronic word of mouth (eWOM) [...] Read more.
The rapid expansion of digital platforms has significantly influenced consumer purchasing behaviors, particularly in the agri-food sector. Therefore, this paper investigates the key factors driving customers’ intention to use green agri-food delivery apps (GAFDAs) by integrating trust and electronic word of mouth (eWOM) into the Theory of Planned Behavior (TPB) framework. Additionally, this study examines gender as a moderating variable, assessing whether its influence alters the relationships between key determinants and behavioral intention. Data were collected from 252 Algerian consumers, and the proposed model was tested using SmartPLS 4 and SPSS 26.0. The results confirm that attitude, subjective norms, perceived behavioral control (PBC), trust, and eWOM positively and significantly influence the intention to use GAFDAs, with PBC emerging as the strongest predictor. Moreover, gender moderates the effect of trust on behavioral intention, with trust significantly influencing men’s adoption decisions but not those of females. In contrast, subjective norms and PBC are stronger predictors for female consumers. These findings highlight the importance of gender-specific marketing strategies to enhance GAFDA adoption. This study contributes to the literature by extending TPB with trust, eWOM, and gender moderation, offering valuable insights for marketers, policymakers, and app developers promoting sustainable food consumption. Full article
Show Figures

Figure 1

14 pages, 973 KB  
Article
Antecedents and Consequences of Attitudes toward Donation-Based Crowd-Funding Platforms
by Namhyun Um
J. Theor. Appl. Electron. Commer. Res. 2024, 19(4), 2799-2812; https://doi.org/10.3390/jtaer19040135 - 15 Oct 2024
Viewed by 3628
Abstract
The landscape of fundraising has undergone a transformative shift with the rise in donation-based crowdfunding platforms. This study investigates the multifaceted factors shaping individuals’ attitudes toward these platforms, with a focus on key antecedents. Examining their impact on donation intentions and electronic word-of-mouth [...] Read more.
The landscape of fundraising has undergone a transformative shift with the rise in donation-based crowdfunding platforms. This study investigates the multifaceted factors shaping individuals’ attitudes toward these platforms, with a focus on key antecedents. Examining their impact on donation intentions and electronic word-of-mouth intentions, this research draws from a sample of 326 college students. Our results affirm the critical roles of perceived usefulness, ease of use, credibility, and self-efficacy in influencing attitudes. Additionally, attitudes significantly contribute to both donation and electronic word-of-mouth intentions. Structural model modifications underscore the interdependence of these factors, enhancing the model fit. Our findings offer practical insights for platform administrators, campaign creators, and stakeholders engaged in online philanthropy, highlighting the importance of user-friendly designs, trust-building, and user confidence for successful crowdfunding campaigns. Full article
Show Figures

Figure 1

22 pages, 975 KB  
Article
Understanding the Dynamics of Brand Love in the Automobile Industry
by Mohamad Hashem, Carla Ruiz and Rafael Curras-Perez
J. Theor. Appl. Electron. Commer. Res. 2024, 19(2), 1142-1163; https://doi.org/10.3390/jtaer19020059 - 22 May 2024
Cited by 3 | Viewed by 6270
Abstract
Given the increasing competition and the impact of digital media in the automobile industry, dealerships need to understand the antecedents of customer happiness and brand love. The goals of the study are to analyse the combined influence of the cognitive and affective drivers [...] Read more.
Given the increasing competition and the impact of digital media in the automobile industry, dealerships need to understand the antecedents of customer happiness and brand love. The goals of the study are to analyse the combined influence of the cognitive and affective drivers of brand love for high-involvement products and its effects on behavioural intentions, paying special attention to the moderating role of susceptibility to information posted on social media. Using a sample of 317 Jordanian car buyers, a structural model is tested that confirms that the sales consultant’s empathy is a strong predictor of customer happiness during a car purchase and a stronger predictor of his/her trust in the car dealership. Happiness and trust translate into greater brand love, which in turn can generate resistance towards negative information posted on social media; positive electronic word-of-mouth; and willingness to pay more. Happiness fully mediated the relationship between empathy and car brand love. The effect of the impact of the perceived empathy of salespeople on customer happiness was stronger for consumers with low susceptibility to information posted on social media. This work expands the academic knowledge of the direct mediating and moderating effects of brand love. Full article
Show Figures

Figure 1

25 pages, 836 KB  
Article
Assessing Green Practices on Eco-Friendly Hotel Customer Loyalty: A Partial Least Squares Structural Equation Modeling and Fuzzy-Set Qualitative Comparative Analysis Hybrid Approach
by Ruiqi Chang, Razib Chandra Chanda, Ali Vafaei-Zadeh, Haniruzila Hanifah and Anderes Gui
Sustainability 2024, 16(9), 3834; https://doi.org/10.3390/su16093834 - 2 May 2024
Cited by 31 | Viewed by 17666
Abstract
With a global focus on environmental sustainability, hotels worldwide are actively transitioning their services from conventional to eco-friendly practices. This study aims to comprehensively understand the factors that contribute to visitors’ satisfaction in eco-friendly hotels and how this satisfaction influences customers’ future reactions [...] Read more.
With a global focus on environmental sustainability, hotels worldwide are actively transitioning their services from conventional to eco-friendly practices. This study aims to comprehensively understand the factors that contribute to visitors’ satisfaction in eco-friendly hotels and how this satisfaction influences customers’ future reactions towards such environmentally conscious establishments. Employing the Stimulus-Organism-Response theory, this study collected data from 277 respondents using a robust quantitative research strategy. A combined approach of Partial Least Squares Structural Equation Modeling (PLS-SEM) and Fuzzy-Set Qualitative Comparative Analysis (fsQCA) was employed, to uncover deep insights into visitors’ satisfaction and their reactions towards eco-friendly hotels. The PLS-SEM results reveal significant associations between customers’ satisfaction towards eco-friendly hotel services and service quality, green practices, perceived value, and environmental sensitivity. Moreover, this study highlights a positive correlation between satisfaction and crucial outcomes like revisit intention (RVI), willingness to pay a premium (WTPP), and word-of-mouth intention (WOMI). Complementing these findings, the fsQCA analysis uncovers intricate causal relationships among antecedents that influence customer satisfaction in eco-friendly hotels. By offering critical marketing insights, this study provides guidance for hotels, the tourism industry, and policymakers on attracting customers to eco-friendly hotels, to meet the increasing demands for environmental sustainability. Full article
(This article belongs to the Section Green Building)
Show Figures

Figure 1

19 pages, 1856 KB  
Review
“The Dark Side of the Brand” and Brand Hate: A Review and Future Research Agenda
by Cícero Eduardo Walter, Vera Teixeira Vale, Manuel Au-Yong-Oliveira, Cláudia Miranda Veloso and Bruno Barbosa Sousa
Adm. Sci. 2023, 13(11), 234; https://doi.org/10.3390/admsci13110234 - 1 Nov 2023
Cited by 10 | Viewed by 8016
Abstract
The present study aimed to analyze the current state of the art regarding brand hate with the main intention of identifying possible gaps to be explored in future studies. Brand hate can be described as a set of negative emotions on the part [...] Read more.
The present study aimed to analyze the current state of the art regarding brand hate with the main intention of identifying possible gaps to be explored in future studies. Brand hate can be described as a set of negative emotions on the part of consumers concerning a certain brand, whose implications involve a reduction in the profitability of companies, as well as of their market shares. From the research carried out in the Scopus and Web of Science databases, 90 publications related to the theme were identified, of which 25 were selected and read in full. The analyzed literature points out that research on the subject has focused almost exclusively on the development of the phenomenon and its consequences from the perspective of consumer behavior. Therefore, the emphasis has been on identifying its direct antecedents, on the effects of its mediators in a set of behaviors such as complaints, negative word of mouth, protests, sponsorship reduction and assignment, brand change, and wishes for revenge, among others. Few studies have been dedicated to understanding the direct effects of brand hate on consumer behavior, its evolution over time in different industries and contexts, who its mediators are, and how the phenomenon is perceived and managed from the perspective of the companies involved in this phenomenon, providing opportunities for future research. Full article
Show Figures

Figure 1

15 pages, 446 KB  
Article
Understanding the Impact of Online Communication Strategies on Consumer Purchase Intention for Green Cosmetics
by Sara Teixeira, Zaila Oliveira, Sandrina Teixeira and Sara Teixeira
Sustainability 2023, 15(20), 14784; https://doi.org/10.3390/su152014784 - 12 Oct 2023
Cited by 8 | Viewed by 9335
Abstract
Increased environmental awareness has increased the demand for green products, mainly cosmetics. This fact challenges companies to adapt to changes and consider environmental problems in their communication strategies to offer products that meet current trends in the consumer market. This implies the need [...] Read more.
Increased environmental awareness has increased the demand for green products, mainly cosmetics. This fact challenges companies to adapt to changes and consider environmental problems in their communication strategies to offer products that meet current trends in the consumer market. This implies the need to understand the antecedents of purchase intention better. This research was guided by the theory of planned behaviour (TPB) with the aim of understanding the impact of online communication strategies on consumer purchase intention of green cosmetics. Intention to purchase green cosmetics was measured, as were two of the main TPB constructs, specifically attitude and subjective norms. In addition, other variables were added to the study, such as electronic word of mouth (e-WOM), influencer marketing, and brand content. Data collected through an online survey (N = 151) were analysed using statistical techniques based on variance through partial least squares (PLS) using the SmartPLS3 v.3.3.9 software. The results show that the online communication strategies that impact the purchase intention of green cosmetics are e-WOM and brand content. In practice, the results obtained provide valuable information for professionals and academics, benefiting the perception of the factors that motivate the intention to purchase green cosmetics, contributing to the implementation of better online communication strategies. Full article
Show Figures

Figure 1

27 pages, 598 KB  
Article
Exploring the Mediating Effects of the Theory of Planned Behavior on the Relationships between Environmental Awareness, Green Advocacy, and Green Self-Efficacy on the Green Word-of-Mouth Intention
by Shih-Wei Wu and Pei-Yun Chiang
Sustainability 2023, 15(16), 12127; https://doi.org/10.3390/su151612127 - 8 Aug 2023
Cited by 31 | Viewed by 8353
Abstract
The concept of green and sustainable has long been a global trend in consumerism. This study examines the mediating variables involved in the Theory of Planned Behavior (namely attitude, subjective norms, and perceived behavioral control) to explore their mediating relationship with green word-of-mouth [...] Read more.
The concept of green and sustainable has long been a global trend in consumerism. This study examines the mediating variables involved in the Theory of Planned Behavior (namely attitude, subjective norms, and perceived behavioral control) to explore their mediating relationship with green word-of-mouth intention and the impact on subsequent green product purchase behavior. The aim is to clarify the antecedents of green word-of-mouth intention and the establishment of mediating variables in order to construct a framework for understanding the influence of consumers green product purchase decisions using Google online surveys and traditional paper surveys and subsequently analyze them via statistical software SPSS 23.0. The results indicated significant relationships between environmental awareness, green advocacy, green self-efficacy, and green word-of-mouth intention. Furthermore, attitude, subjective norms, and perceived behavioral control were found to mediate a partial mediating relationship between the antecedent variables and green word-of-mouth intention. This study also demonstrated the significant impact of green word-of-mouth intention on consumers green product purchase behavior. Full article
Show Figures

Figure 1

18 pages, 774 KB  
Article
Save the Trip to the Store: Sustainable Shopping, Electronic Word of Mouth on Instagram and the Impact on Cosmetic Purchase Intentions
by Eleanor Kohler, Emmanuel Mogaji and İsmail Erkan
Sustainability 2023, 15(10), 8036; https://doi.org/10.3390/su15108036 - 15 May 2023
Cited by 14 | Viewed by 7409
Abstract
The COVID-19 pandemic has forced many brands to stop using cosmetic testers to avoid the risk of spreading the infection, jeopardising the future of cosmetic testing. Consequently, consumers must find alternative methods to conduct their information searches and, more importantly, the prospects of [...] Read more.
The COVID-19 pandemic has forced many brands to stop using cosmetic testers to avoid the risk of spreading the infection, jeopardising the future of cosmetic testing. Consequently, consumers must find alternative methods to conduct their information searches and, more importantly, the prospects of shopping online without going to the store to test the product. With the enormous prospects of social media cosmetic electronic word of mouth (eWOM), it is imperative to examine the influence of cosmetic eWOM on social media and for cosmetic marketers to understand the antecedents that result in cosmetic consumers making a purchase. The adapted information adoption model was validated through structural equation modelling based on 341 eligible surveys. The results confirmed that information quality, source credibility, information usefulness, and information adoption are the key antecedents in eWOM on Instagram when investigating purchase intentions in the colour cosmetic industry. This study is one of the pioneers in empirically testing the relationship between information quality and source credibility on information usefulness and, subsequently, the relationship between information usefulness, information adoption, and purchase intentions in a western market based on the cosmetic industry. These new insights provide practical implications for a cosmetic marketer, suggesting the key variables leading to purchase intentions in cosmetic eWOM, which can be utilised in marketing techniques. Full article
(This article belongs to the Special Issue The Intersection of Product Quality and Consumer Behavior)
Show Figures

Figure 1

14 pages, 1006 KB  
Article
The Impact of ESG on Brand Trust and Word of Mouth in Food and Beverage Companies: Focusing on Jeju Island Tourists
by Gum-Kwang Bae, Sang-Mook Lee and Bui-Kim Luan
Sustainability 2023, 15(3), 2348; https://doi.org/10.3390/su15032348 - 27 Jan 2023
Cited by 40 | Viewed by 16050
Abstract
This study conducted to verfiy the structural causal relationship between the ESG attributes of food and beverage companies, trust, and word of mouth (WOM) as perceived by consumers visiting Jeju Island. The present study used respondents who understand ESG management and selected a [...] Read more.
This study conducted to verfiy the structural causal relationship between the ESG attributes of food and beverage companies, trust, and word of mouth (WOM) as perceived by consumers visiting Jeju Island. The present study used respondents who understand ESG management and selected a representative ESG management company in the food service business (e.g., Starbucks Reusable Cup or Samdasoo Unlabeled, etc.). A survey was requested from an online survey company, and total 521 participants were selected for the data analysis. The IBM 24.0 program and AMOS 22.0 program was employed to conduct statistic analysis. Present study demonstrated as follows. First, as a result of the hypothesis testing of the relationship between the three attributes of ESG and brand trust, the environmental factor (E) and the social factor (S) have a significant positive (+) effect on brand trust. Second, hypothesis testing on the relationship between the three attributes of ESG and the influence of WOM showed that environmental factors and social factors were critical antecedents of WOM. Next, verifying the hypothesis between brand trust and WOM, brand trust had a significant positive (+) effect on WOM. By verifying the hypotheses, the current study identified a critical relationship between the ESG management attributes of food and beverage companies and customers’ brand trust and WOM. These founding showed differences in the variables that directly affect brand trust and WOM among the ESG attributes recognized by tourists in Jeju Island about Jeju-based food and beverage companies practicing ESG management. Furthermore, it was confirmed that the value formed by these food and beverage companies’ ESG management activities could directly affect consumers’ brand trust and WOM intentions. Hence, the study intends to expand the range of ESG-related academic views and suggest meaningful marketing implications for various food and beverage companies that want to practice ESG management. Full article
Show Figures

Figure 1

18 pages, 617 KB  
Article
Personal and Emotional Values Embedded in Thai-Consumers’ Perceptions: Key Factors for the Sustainability of Traditional Confectionery Businesses
by Hiroko Oe, Yasuyuki Yamaoka and Hiroko Ochiai
Sustainability 2023, 15(2), 1548; https://doi.org/10.3390/su15021548 - 13 Jan 2023
Cited by 5 | Viewed by 4143
Abstract
The confectionery market in Thailand is being overpowered by Western confectioneries. This study proposes and verifies a model of the factors that define consumer behaviour towards traditional Thai confectioneries and consumer willingness to support them. In recent years, there has been a boom [...] Read more.
The confectionery market in Thailand is being overpowered by Western confectioneries. This study proposes and verifies a model of the factors that define consumer behaviour towards traditional Thai confectioneries and consumer willingness to support them. In recent years, there has been a boom in posting various aspects of Thai youth culture, including confectionery, on social networking services (SNS), especially Instagram. In major Thai cities, such as Bangkok, stores are being built with ‘Insta-image’ in mind, strengthening the younger generation’s inclination towards Western confectionery. Under these circumstances, the share of traditional confectioneries, which have long been familiar to Thai people, is declining. Based on survey data collected from 400 consumers in Bangkok, we designed a model to analyse the antecedent factors for consumers’ purchase intention and support behaviour for Thai traditional confectioneries, such as the word-of-mouth (WOM) approach and repeated purchase. Structural equation modelling (SEM) was conducted on the dataset to examine the antecedent factors’ impact on purchase intention and supportive actions. The results revealed that four latent factors, as determining antecedents of purchase intentions, had a significant impact on purchase intentions, resulting in loyalty and word-of-mouth behaviour. Among the determining factors, personal feelings and attachment to traditional confectionery were found to have the greatest impact, surpassing subjective norms. To expand the fan base of Thai traditional confectioneries and to support their businesses, appealing to the value of traditional confectioneries, nostalgic value and long-held Thai personal feelings to support traditional confectionery was found to be an effective marketing strategy for corporates. Such efforts are also meaningful in terms of maintaining the diversity of food culture in the face of increasing Westernisation and a decrease in unique food ingredients and food culture. Furthermore, according to this analysis, willingness to purchase is strongly linked to purchasing behaviour, and the cultivation and securing of loyal customers and their WOM recommendations are important for developing a customer base in the market. WOM recommendations by consumers can activate communication among customers and companies in the market, strengthen the community and stimulate the dissemination of information about traditional confectioneries. This study is expected to be a useful and valuable resource for the development of marketing strategies to ensure the sustainability of traditional confectionery in the Thai sweets market. Full article
Show Figures

Figure 1

15 pages, 628 KB  
Article
Antecedents of Rural Tourism Experience Memory: Tourists’ Perceptions of Tourism Supply and Positive Emotions
by Hang Chen, Yuewei Wang, Minglu Zou and Jiaxin Li
Behav. Sci. 2022, 12(12), 475; https://doi.org/10.3390/bs12120475 - 24 Nov 2022
Cited by 13 | Viewed by 4089
Abstract
Tourism experiences bring about physical or psychological feelings in tourists, which can not only leave tourists with deep memories, but also affect their behavioral intentions. Tourism experiences are meaningful only if they can be remembered and influence word of mouth and decision making. [...] Read more.
Tourism experiences bring about physical or psychological feelings in tourists, which can not only leave tourists with deep memories, but also affect their behavioral intentions. Tourism experiences are meaningful only if they can be remembered and influence word of mouth and decision making. A better understanding of what influences tourism experience memory will help optimize the supply and further development of tourism destinations. This study explores the antecedents of rural tourism experience memory from the tourism supply perspective, revealing the mechanism of effect of these antecedents on tourists’ tourism experience memory formation through a questionnaire-based survey of 556 participants in Xidi Village, China, and correlation and multiple regression analyses. The results show that perceptions about the supply of rural tourism destinations trigger positive emotions that, in turn, affect the formation of rural tourism experience memory. Through the mediating role of positive emotions, there is a significant correlation between perception of rural tourism destination supply and the formation of rural tourism experience memories. Full article
Show Figures

Figure 1

17 pages, 1010 KB  
Article
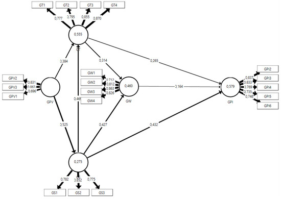
Green Marketing: Drivers in the Process of Buying Green Products—The Role of Green Satisfaction, Green Trust, Green WOM and Green Perceived Value
by Jose Antonio Román-Augusto, Camila Garrido-Lecca-Vera, Manuel Luis Lodeiros-Zubiria and Martin Mauricio-Andia
Sustainability 2022, 14(17), 10580; https://doi.org/10.3390/su141710580 - 25 Aug 2022
Cited by 40 | Viewed by 11541
Abstract
Green marketing is currently one of the most powerful strategies in the corporate world as it responds to a growing demand for green products. Therefore, this study aims to analyse the influence of green perceived value on green trust and green satisfaction, study [...] Read more.
Green marketing is currently one of the most powerful strategies in the corporate world as it responds to a growing demand for green products. Therefore, this study aims to analyse the influence of green perceived value on green trust and green satisfaction, study how both variables impact green word of mouth in turn and, at the same time, how the three variables influence green purchase intention. Data collection was carried out through a digital survey of buyers of green products. The hypotheses posed were solved with a PLS-SEM model through the Smart-PLS software. The results showed that green perceived value positively affects green trust and green satisfaction. Furthermore, green satisfaction was found to influence green trust and green WOM. Green trust also influences green WOM. Regarding the antecedents of green purchase intention, only green satisfaction and green trust showed a positive relationship. In contrast, green WOM did not show a relationship with green purchase intention. The article shows the importance of green satisfaction for green companies in achieving green purchase intention, green WOM and green trust. Green perceived value is also an important variable, as it is the trigger for the process that leads to green purchase intention. Full article
(This article belongs to the Section Economic and Business Aspects of Sustainability)
Show Figures

Figure 1

Back to TopTop