Sign in to use this feature.

Years

Between: -

Subjects

remove_circle_outline
remove_circle_outline
remove_circle_outline
remove_circle_outline
remove_circle_outline
remove_circle_outline
remove_circle_outline
remove_circle_outline
remove_circle_outline

Journals

remove_circle_outline
remove_circle_outline
remove_circle_outline
remove_circle_outline
remove_circle_outline
remove_circle_outline
remove_circle_outline
remove_circle_outline
remove_circle_outline

Article Types

Countries / Regions

remove_circle_outline
remove_circle_outline
remove_circle_outline
remove_circle_outline
remove_circle_outline
remove_circle_outline
remove_circle_outline
remove_circle_outline
remove_circle_outline

Search Results (1,898)

Search Parameters:
Keywords = virus neutralizing antibodies

Order results
Result details
Results per page
Select all
Export citation of selected articles as:
14 pages, 17923 KB  
Article
A Novel Bicistronic Adenovirus Vaccine Elicits Superior and Comprehensive Protection Against BVDV
by Mingguo Xu, Chuangfu Chen, Hengyun Gao, Hao Guo, Xueyu Tao, Huan Zhang, Yong Wang, Zhongchen Ma, Zhen Wang, Ningning Yang and Hui Zhang
Microorganisms 2026, 14(2), 378; https://doi.org/10.3390/microorganisms14020378 - 5 Feb 2026
Abstract
Bovine viral diarrhea virus (BVDV) is a major pathogen inflicting substantial economic losses on the global cattle industry. To develop a more effective vaccine, we constructed two novel bicistronic recombinant adenoviruses, rAdV-I E0+I E2 and rAdV-I E2+II E2, and systematically evaluated their immunogenicity [...] Read more.
Bovine viral diarrhea virus (BVDV) is a major pathogen inflicting substantial economic losses on the global cattle industry. To develop a more effective vaccine, we constructed two novel bicistronic recombinant adenoviruses, rAdV-I E0+I E2 and rAdV-I E2+II E2, and systematically evaluated their immunogenicity and protective efficacy in BALB/c mice. Both vaccine candidates, particularly rAdV-I E2+II E2, provoked a robust and rapid neutralizing antibody response that was significantly superior to a commercial inactivated vaccine. They also elicited a potent Th1-skewed cellular immune response, as indicated by significantly higher IFN-γ secretion, and a balanced profile of BVDV-specific IgG and its subclasses. Upon BVDV challenge, immunization with both recombinant vaccines, especially rAdV-I E2+II E2, resulted in a comprehensive reduction in viral loads across all tested tissues (blood, spleen, lungs, kidneys, and small intestine), demonstrating broader protection than the inactivated vaccine. Concordantly, histopathological analysis confirmed that vaccination preserved the normal architecture of the duodenum and spleen, preventing the significant pathological damage observed in the rAdV-empty negative control group. Our findings demonstrate that these adenovirus-vectored vaccines, particularly rAdV-I E2+II E2, induce a multifaceted and protective immune response, highlighting their promise as superior candidates against BVDV. Full article
(This article belongs to the Section Virology)
Show Figures

Figure 1

17 pages, 30860 KB  
Article
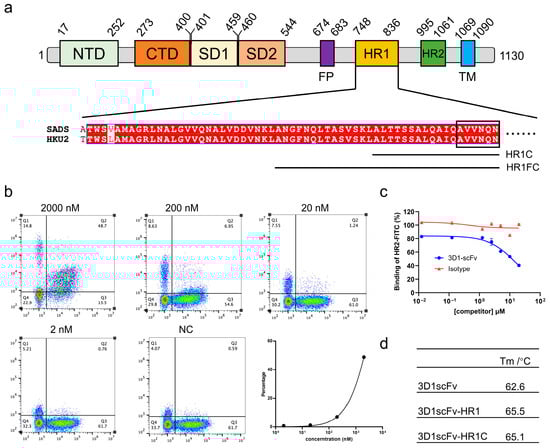
Elucidating the Molecular Mechanism of 3D1 Antibody Binding to a Swine Enteric Coronavirus Antigen
by Liangminghui Zhang, Ze Liang, Guang Yang and Lei Yan
Viruses 2026, 18(2), 208; https://doi.org/10.3390/v18020208 - 5 Feb 2026
Abstract
The broadly neutralizing monoclonal antibody 3D1 potently neutralizes SADS-CoV by targeting a conserved epitope within the heptad repeat 1 (HR1) domain of the viral spike protein. Structural and biophysical analyses demonstrate that 3D1 binds with high affinity to a specific linear β-turn motif [...] Read more.
The broadly neutralizing monoclonal antibody 3D1 potently neutralizes SADS-CoV by targeting a conserved epitope within the heptad repeat 1 (HR1) domain of the viral spike protein. Structural and biophysical analyses demonstrate that 3D1 binds with high affinity to a specific linear β-turn motif (residues A804–N809) in HR1. High-resolution crystallography reveals that this motif sits within a deep, electrostatically complementary paratope groove. Critically, 3D1 binding competitively inhibits the essential interaction between HR1 and HR2. Notably, its recognition is not dependent on HR1’s native helical conformation, as it maintains strong binding to conformationally constrained, stapled helical peptides. Collectively, the data indicate that 3D1 neutralizes by capturing a pre-hairpin intermediate state of HR1—a transition state between prefusion and postfusion forms—thereby sterically blocking the formation of the stable postfusion six-helix bundle that is essential for membrane fusion. This work defines a precise, structure-dependent neutralizing epitope and elucidates a mechanism of action that involves trapping a key fusion intermediate, offering a valuable template for the design of broad-spectrum coronavirus therapeutics. Full article
Show Figures

Figure 1

13 pages, 1666 KB  
Article
Development and Validation of a Population Assay for the Seroprevalence of Lumpy Skin Disease
by Manjunatha Reddy Gundallahalli Bayyappa, Sudeep Nagaraj, Shraddha Bijalwan, Chethan Kumar Harlipura Basavarajappa, Sathish Bhadravati Shivachandra and Baldev Raj Gulati
Microorganisms 2026, 14(2), 373; https://doi.org/10.3390/microorganisms14020373 - 5 Feb 2026
Abstract
Lumpy Skin Disease (LSD) is a transboundary bovine viral disease. It has a significant economic impact and is caused by the Lumpy Skin Disease Virus (LSDV). Effective surveillance tools are essential for the early detection of infection, outbreak control, and assessment of vaccination [...] Read more.
Lumpy Skin Disease (LSD) is a transboundary bovine viral disease. It has a significant economic impact and is caused by the Lumpy Skin Disease Virus (LSDV). Effective surveillance tools are essential for the early detection of infection, outbreak control, and assessment of vaccination coverage in endemic regions such as India. In this study, an in-house ELISA based on inactivated whole-virus antigen (WVA) was developed, optimized, and validated for the detection of LSDV antibodies in cattle. Its field applicability was assessed through a cross-sectional seroprevalence survey conducted across five Indian states. A local field isolate of LSDV (strain 5-Chitra) was cultured in MDBK cells, inactivated using binary ethylenimine (BEI), and used as the antigen source. The assay was optimized by checkerboard titration and evaluated against the Serum Neutralization Test (SNT). Diagnostic sensitivity and specificity were evaluated using the receiver operating characteristic (ROC) curve and area under the curve (AUC) analyses, while cross-reactivity was assessed using sera positive for HS, IBR, BQ, MCF, GTP, SPP, CE, FMD, and Brucellosis. Assay reproducibility was confirmed through inter- and intra-laboratory validation. For the seroprevalence study, 3230 cattle serum samples were collected using a stratified random sampling design across five Indian states, and logistic regression analysis of a subset of 1302 samples was performed to assess the influence of age and sex on LSDV seropositivity. Checkerboard titration identified optimal ELISA conditions at 50 ng of antigen per well, a 1:150 serum dilution, and a 1:10,000 dilution of anti-bovine HRP-conjugated secondary antibody. The WVA-ELISA demonstrated excellent diagnostic performance, with 100% sensitivity, 95% specificity, and no cross-reactivity with other ruminant bacterial or viral pathogens, and showed high laboratory reproducibility (κ > 0.96). Seroprevalence ranged from 50.6% to 71.1% across the five states, indicating widespread exposure to LSDV. Risk factor analysis revealed significantly higher odds of seropositivity among calves (≤1 year old) and female cattle, suggesting age- and sex-dependent susceptibility. Full article
Show Figures

Figure 1

15 pages, 4847 KB  
Article
A Novel Inactivated Vaccine Based on an Emerging PEDV GIIc Variant Provides Cross-Protection Against Heterologous GII Strains
by Jingjing Xu, Ningning Fu, Zimin Liu, Mengli Chen, Guijun Ma, Hehai Li, Jianghui Wang, Bo Yin, Zhen Zhang and Feifei Diao
Vaccines 2026, 14(2), 151; https://doi.org/10.3390/vaccines14020151 - 3 Feb 2026
Abstract
Background/Objectives: Porcine epidemic diarrhea virus (PEDV), particularly the emerging GII genotype, poses a severe threat to the swine industry in affected regions, primarily in Asia. Current vaccines based on classical strains often provide limited cross-protection against these heterogeneous variants, though it should be [...] Read more.
Background/Objectives: Porcine epidemic diarrhea virus (PEDV), particularly the emerging GII genotype, poses a severe threat to the swine industry in affected regions, primarily in Asia. Current vaccines based on classical strains often provide limited cross-protection against these heterogeneous variants, though it should be noted that these vaccines are primarily designed to induce maternal immunity in sows. The objective of this study was to develop a novel inactivated vaccine using an emerging PEDV GIIc variant and evaluate its immunogenicity and cross-protective efficacy against heterologous strains. Methods: A novel PEDV strain, designated PEDV-HeN2024, was isolated from clinical samples and identified through cell culture, immunofluorescence assay (IFA), genetic sequencing, and phylogenetic analysis. An inactivated vaccine was prepared by emulsifying the purified virus with ISA 201 VG adjuvant (1:1, v/v). Immunogenicity was assessed in piglets by measuring virus-neutralizing antibody titers and PEDV-specific IgG levels. Cross-protective efficacy was evaluated through in vitro neutralization assays and in vivo challenge studies with homologous GIIc and heterologous GIIa and GIIb strains. Results: The isolated PEDV-HeN2024 strain demonstrated pathogenicity, causing severe diarrhea and 100% mortality in PEDV-naïve neonatal piglets. Sera from vaccinated animals showed potent cross-neutralizing activity against homologous GIIc, as well as heterologous GIIa and GIIb strains. In challenge studies, vaccinated piglets were significantly protected against clinical disease, showing no diarrhea or viral shedding, and maintained normal intestinal architecture. Conclusions: The inactivated vaccine developed from the emerging PEDV GIIc variant elicits robust humoral immunity and provides cross-protection against prevalent heterologous GII strains. These findings highlight its potential as a promising spectrum vaccine candidate for controlling PEDV outbreaks. This study underscores the importance of using recently circulating strains for vaccine development to overcome the limitations of current vaccines. Full article
(This article belongs to the Special Issue Vaccine Development for Swine Viral Pathogens)
11 pages, 1145 KB  
Article
Enhancing Vaccine Immunogenicity of H9N2 Influenza HA by Locking Its Pre-Fusion Conformation via Cleavage Site Engineering
by Xiaoyu Xu, Weihuan Shao, Kehui Zhang, Meimei Wang, Mingqing Wu, Yixiang Wang, Guanlong Xu, Zhaofei Wang, Yuqiang Cheng, Heng’an Wang, Yaxian Yan, Jingjiao Ma and Jianhe Sun
Vet. Sci. 2026, 13(2), 147; https://doi.org/10.3390/vetsci13020147 - 3 Feb 2026
Abstract
Avian influenza (AI) significantly threatens poultry health and causes major economic losses in the poultry industry. Vaccination remains crucial for AI prevention and control. The major protective epitopes of influenza viruses are located on hemagglutinin (HA), a surface glycoprotein essential for viral infection. [...] Read more.
Avian influenza (AI) significantly threatens poultry health and causes major economic losses in the poultry industry. Vaccination remains crucial for AI prevention and control. The major protective epitopes of influenza viruses are located on hemagglutinin (HA), a surface glycoprotein essential for viral infection. Most influenza vaccines induce neutralizing antibodies against HA to block viral entry. HA maturation requires the HA0 precursor to be proteolytically cleaved at a conserved site by host proteases to yield HA1 and HA2 subunits. A subsequent acidic condition triggers HA conformational changes, enabling viral–host membrane fusion. However, whether HA conformational variations affect immunogenicity remains unclear. In this study, the cleavage site of the HA gene from an H9N2 avian influenza virus was modified to block the proteolytic cleavage of the HA protein. Our results revealed distinct proteolytic patterns of certain mutants, which exhibited either increased or decreased cleavage efficiencies compared to the wild-type (WT) HA. However, none of the mutants exhibited completely abolished HA0 cleavage. To assess the immunogenicity of these variants, BALB/c mice were immunized with DNA vaccines expressing either WT or mutant HA proteins. Strikingly, the mutant HA protein with a 19-amino-acid deletion Dlt5 (P6~P1, P1’~P′13) at the cleavage site exhibited reduced cleavage efficiency and induced significantly higher HI antibody titers compared to the WT. These results offer valuable perspectives for enhancing avian influenza vaccine efficacy through strategic modification of HA cleavage properties. Full article
Show Figures

Figure 1

21 pages, 6830 KB  
Article
Development of a Mucosal Immune-Enhancing Oral Vaccine Candidate Against Porcine Epidemic Diarrhea Virus Using Lactobacillus paracasei
by Yijie Yang, Ling Sui, Yuliang Zhao, Jiaxuan Li, Fengsai Li, Wen Cui, Yanping Jiang, Lijie Tang, Dianzhong Zheng and Xiaona Wang
Animals 2026, 16(3), 471; https://doi.org/10.3390/ani16030471 - 3 Feb 2026
Viewed by 48
Abstract
Porcine epidemic diarrhea virus (PEDV) is a highly infectious virus that leads to severe diarrhea and high death rates in neonatal piglets. Because PEDV primarily infects the intestinal mucosa, the induction of effective mucosal immunity through oral vaccination represents a promising strategy for [...] Read more.
Porcine epidemic diarrhea virus (PEDV) is a highly infectious virus that leads to severe diarrhea and high death rates in neonatal piglets. Because PEDV primarily infects the intestinal mucosa, the induction of effective mucosal immunity through oral vaccination represents a promising strategy for disease prevention. In this study, a recombinant Lactobacillus paracasei (L. paracasei) strain expressing a multicomponent fusion antigen composed of the PEDV S1 protein, M cell- and dendritic cell-targeting peptides, and the mucosal adjuvant LTB was constructed as a candidate oral vaccine. Pregnant mice orally immunized with the recombinant strain exhibited significantly increased levels of PEDV-specific serum IgG as well as secretory IgA (SIgA) in intestinal mucus and feces, both of which showed in vitro neutralizing activity. In addition, oral immunization markedly enhanced cellular immune responses, as indicated by elevated serum levels of IFN-γ, IL-2, IL-4, and IL-10. Notably, newborn mice delivered by immunized dams displayed significantly higher levels of PEDV-specific SIgA, demonstrating effective maternal antibody transfer. These results indicate that the recombinant L. paracasei strain can robustly induce humoral, cellular, and mucosal immune responses and confer maternal immune protection. This study emphasizes the possibility of oral vaccinations based on L. paracasei as a viable approach to the prevention and management of epidemic diarrhea in piglets. Full article
(This article belongs to the Section Pigs)
Show Figures

Graphical abstract

18 pages, 5981 KB  
Article
Characterization of the Genomics and Antigenicity of a Naturally Attenuated Gammacoronavirus Infectious Bronchitis Virus Strain in the Genotype GVI-1 Lineage
by Ting Xiong, Shuting Wu, Yanfen Lyu, Hongmei Li, Mengyao Jing, Zekun Yang, Fei Xu, Shuaibo Shi, Haixia Feng, Dingxiang Liu and Ruiai Chen
Viruses 2026, 18(2), 191; https://doi.org/10.3390/v18020191 - 30 Jan 2026
Viewed by 146
Abstract
Infectious bronchitis virus (IBV) causes a highly contagious disease in chickens. The prevalence of GVI-1 is increasing; however, the genomic characteristics and antigenic properties of this genotype strain remain insufficiently characterized. In this study, the genome characteristics and antigenic properties of a naturally [...] Read more.
Infectious bronchitis virus (IBV) causes a highly contagious disease in chickens. The prevalence of GVI-1 is increasing; however, the genomic characteristics and antigenic properties of this genotype strain remain insufficiently characterized. In this study, the genome characteristics and antigenic properties of a naturally attenuated CK/CH/SC/YC_GVI-1-DK/LMB20210104 (abbreviated as YC_GVI-1) strain were systematically analyzed. YC_GVI-1 occupies a distinct phylogenetic lineage and shares a similarity of 98.2%, the highest nucleotide sequence homology, with the reference strain CK/CH/FJ/202005 (accession number: MW791835.1). This strain was likely originated through a genetic recombination event between two major parental strains, CK/CH/FJ/202005 and CK/CH/GX/HX (accession number: PP817796.1). However, its S protein harbors ten unique amino acid substitutions, compared to the same protein in the other two virulent strains in the same genotype. AlphaFold3-based structural prediction reveals that one of these substitutions, methionine 485 to valine substitution, may induce a conformational change in the adjacent phenylalanine residue at position 431, resulting in a shift in the local secondary structure from β-sheet to random coil. Characterization of its antigenicity showed that this strain induces a strong humoral immune response, with neutralizing antibody titers of 26.40 against homologous strain YC_GVI-1 and 24.00 against heterologous strain JS96_GI-19. Furthermore, vaccination of chickens with this strain conferred complete protection (100%) against JS96_GI-19. The findings provide novel insights into the molecular evolution and antigenicity of YC_GVI-1, offering key information for improving IBV surveillance and vaccine development. Full article
(This article belongs to the Section Animal Viruses)
17 pages, 2901 KB  
Article
AddaVax, AddaS03, and Alum Effectively Enhance Cross-Reactive and Cross-Neutralizing Antibody Responses Against SARS-CoV-2 Induced by the Inactivated NDV-HXP-S Vaccine in Mice
by José Luis Martínez-Guevara, Tsoi Ying Lai, Mitali Mishra, Stefan Slamanig, Irene González-Domínguez, Adam Abdeljawad, Minh Thu Hoang, Gagandeep Singh, Shreyas Kowdle, Benhur Lee, Florian Krammer, Peter Palese and Weina Sun
Vaccines 2026, 14(2), 138; https://doi.org/10.3390/vaccines14020138 - 29 Jan 2026
Viewed by 297
Abstract
Background/Objectives: We previously developed a low-cost vaccine based on Newcastle disease virus expressing a stabilized pre-fusion spike of SARS-CoV-2 (NDV-HXP-S), which has shown safety and immunogenicity in pre-clinical and clinical studies. Due to the emergence of immune-evasive variants and the need to [...] Read more.
Background/Objectives: We previously developed a low-cost vaccine based on Newcastle disease virus expressing a stabilized pre-fusion spike of SARS-CoV-2 (NDV-HXP-S), which has shown safety and immunogenicity in pre-clinical and clinical studies. Due to the emergence of immune-evasive variants and the need to protect vulnerable populations, we evaluated adjuvanted NDV-HXP-S vaccine formulations to enhance and broaden immune responses. Methods: We tested the antibody responses of mice immunized intramuscularly with an inactivated NDV-HXP-S vaccine adjuvanted with AddaVax, AddaS03, Alhydrogel adjuvant 2% (Alum), or Quil-A. Results: AddaVax, AddaS03, and Alum induced the strongest IgG responses to the ancestral spike protein, boosted cross-reactive antibodies against both S1 and S2 subunits, and elicited high cross-neutralizing titers. Conclusions: The present results highlight the critical role of adjuvant selection in shaping both the magnitude and breadth of the immune response induced by the NDV-HXP-S vaccine. AddaVax, AddaS03, and Alum stand out as promising candidates to enhance NDV-HXP-S vaccine immunogenicity, with potential applications in booster strategies against SARS-CoV-2, enabling dose sparing and reducing costs. Full article
(This article belongs to the Section COVID-19 Vaccines and Vaccination)
Show Figures

Figure 1

23 pages, 1668 KB  
Article
Impact of Selenium and Vitamin E Deficiency on Zika Virus Pathogenesis and Immune Response in Mice
by Olukunle O. Oluwasemowo, Monica E. Graham, James B. Thissen, Aram Avila-Herrera, Jeffrey A. Kimbrel, Deepa K. Murugesh, Dina R. Weilhammer, Tanya Tanner, Nicole M. Collette and Monica K. Borucki
Viruses 2026, 18(2), 177; https://doi.org/10.3390/v18020177 - 28 Jan 2026
Viewed by 263
Abstract
Micronutrient status is recognized to influence host susceptibility to viral infections, yet its impact on Zika virus (ZIKV) pathogenesis remains incompletely understood. We investigated the effects of dietary selenium and combined selenium plus vitamin E deficiency on ZIKV infection outcomes in a type [...] Read more.
Micronutrient status is recognized to influence host susceptibility to viral infections, yet its impact on Zika virus (ZIKV) pathogenesis remains incompletely understood. We investigated the effects of dietary selenium and combined selenium plus vitamin E deficiency on ZIKV infection outcomes in a type I interferon α/β receptor knockout (Ifnar1−/−) murine model. Mice maintained on deficient diets exhibited significantly lower neutralizing antibody titers and reduced levels of key antiviral cytokines (IFN-γ, TNF-α, IFN-α, IFN-β, IL-12p70, CCL5) compared to controls. Correspondingly, higher viral RNA loads were detected in the brains of double-deficient mice, which also experienced greater weight loss and increased mortality. Deep sequencing revealed no major differences in overall viral genome diversity across diet groups; however, specific mutations, including V330L and D67E in the E gene, and V360I in the NS3 gene, were enriched or detected in nutritionally deficient animals. These findings suggest that antioxidant micronutrient deficiency impairs both humoral and cellular immune responses to ZIKV, potentially facilitating enhanced neuroinvasion. While the functional consequences of the identified mutations warrant further investigation, our results underscore the importance of adequate micronutrient intake for optimal antiviral defense. Further studies are needed to clarify the epidemiological significance of these observations. Full article
(This article belongs to the Section Human Virology and Viral Diseases)
16 pages, 438 KB  
Review
Advances in Adjuvanted Rabies Vaccines
by Yutian Wang, Hongliang Sun and Yehong Wu
Vaccines 2026, 14(2), 132; https://doi.org/10.3390/vaccines14020132 - 28 Jan 2026
Viewed by 221
Abstract
Rabies is an acute and fatal zoonotic disease caused by the rabies virus, responsible for approximately 59,000 deaths worldwide each year. Once clinical symptoms manifest, the case fatality rate approaches 100%. Vaccination remains the only effective strategy for prevention and control. Currently, human [...] Read more.
Rabies is an acute and fatal zoonotic disease caused by the rabies virus, responsible for approximately 59,000 deaths worldwide each year. Once clinical symptoms manifest, the case fatality rate approaches 100%. Vaccination remains the only effective strategy for prevention and control. Currently, human rabies vaccines approved by regulatory authorities such as the U.S. Food and Drug Administration (FDA), and the China National Medical Products Administration (NMPA) are all inactivated, adjuvant-free formulations. These vaccines are associated with several limitations, including weak immunogenicity, delayed induction of neutralizing antibodies, complex immunization schedules, and poor patient compliance. Adjuvants, as nonspecific immunoenhancers, can potentiate the immune response even at low antigen doses and reduce the number of required doses, offering a promising approach to overcome the aforementioned challenges. This article reviews recent advances in adjuvants suitable for rabies vaccines and discusses the key challenges currently faced in the development of adjuvanted rabies vaccines. Full article
(This article belongs to the Section Vaccine Advancement, Efficacy and Safety)
Show Figures

Figure 1

18 pages, 1350 KB  
Article
mRNA Vaccine Against Japanese Encephalitis Virus Genotype IV Protects Against Lethal Infection
by Abigail L. Cox, Wilson Nguyen, Lucy Wales-Earl, Bing Tang, Kexin Yan, Jonathan Peters, Alexander A. Khromykh, Romain Tropée, Nigel A. J. McMillan, Andreas Suhrbier and Daniel J. Rawle
Viruses 2026, 18(2), 171; https://doi.org/10.3390/v18020171 - 28 Jan 2026
Viewed by 402
Abstract
In 2022, Australia saw an unprecedented outbreak of Japanese encephalitis virus genotype IV (JEV GIV). The outbreak involved 42 human cases with 7 fatalities, as well as affecting >80 pig farms in New South Wales and Queensland. Herein, we designed, constructed, and tested [...] Read more.
In 2022, Australia saw an unprecedented outbreak of Japanese encephalitis virus genotype IV (JEV GIV). The outbreak involved 42 human cases with 7 fatalities, as well as affecting >80 pig farms in New South Wales and Queensland. Herein, we designed, constructed, and tested two JEV GIV mRNA vaccines encoding prME, which provided protection against a lethal JEV GIV challenge in an Ifnar-/- mouse model. The vaccines were not codon optimized and included either the Native (full-length) or a Shorter signal peptide, with the latter missing the N-terminal n-region. Two vaccinations with 5 µg of the Shorter vaccine provided neutralizing antibody responses that were significantly lower but overlapped with those seen after vaccination with Imojev, a live attenuated vaccine approved for use in humans. Both mRNA vaccines provided approximately a five to six log reduction in viremia, ≥80% protection against overt disease and weight loss, and mortality. The paper illustrates in-country mRNA vaccine generation in response to a local outbreak, with JEV mRNA vaccines potentially emerging to be easier to manufacture, cheaper, and more suitable for immunocompromised individuals. Full article
Show Figures

Figure 1

15 pages, 2106 KB  
Article
Bivalent RSVpreF Subunit Vaccine Safety and Immunogenicity in Seropositive 2–<18 Year Olds
by Julia Glanternik, Grant C. Paulsen, Shelly Senders, Michael Smith, Emma Shittu, Barbara A. Pahud, Lisa Pereira, Lesong Chen, Maria Maddalena Lino, Elena V. Kalinina, Danielle Baranova, Warren V. Kalina, Elie Needle, MaryAnn Murillo, John M. Leech, David Cooper, Kena A. Swanson, Annaliesa S. Anderson, Alejandra Gurtman and Iona Munjal
Vaccines 2026, 14(2), 128; https://doi.org/10.3390/vaccines14020128 - 28 Jan 2026
Viewed by 301
Abstract
Background/Objectives: We aimed to determine safe and immunogenic RSVpreF vaccine dose levels for further clinical development in 2–<18 year olds. Methods: The phase 1, age-descending, open-label Picasso trial evaluated different RSVpreF dose levels in respiratory syncytial virus (RSV)-seropositive 2–<5 year olds and 5–<18 [...] Read more.
Background/Objectives: We aimed to determine safe and immunogenic RSVpreF vaccine dose levels for further clinical development in 2–<18 year olds. Methods: The phase 1, age-descending, open-label Picasso trial evaluated different RSVpreF dose levels in respiratory syncytial virus (RSV)-seropositive 2–<5 year olds and 5–<18 year olds who were either healthy or had chronic medical conditions with increased RSV illness risk. Participants received a single dose of RSVpreF (60 µg or 120 µg dose level). The primary objective was to describe safety and tolerability at each dose level and age group, including frequencies of reactogenicity and adverse events (AEs). The secondary objective was to describe RSV neutralizing antibody responses at each dose level and age group 1 month after vaccination. Results: Overall, 127 participants received RSVpreF 60 µg (2–<5 year olds, n = 20; 5–<18 year olds, n = 35) or 120 µg (n = 24 and n = 48, respectively); 54% were male and 69% were White. Local reactions and systemic events were reported in 17–20% and 33–45% of 2–<5 year olds, respectively, and 49–56% and 52–60% of 5–<18 year olds; most were mild or moderate in severity. AEs were reported in 13–15% of 2–<5 year olds and 8–14% of 5–<18 year olds. No AEs leading to withdrawal or vaccine-related serious AEs were reported. RSV-A and RSV-B neutralizing titer geometric mean fold rises from before to 1 month after vaccination with RSVpreF 60 and 120 µg, which were 17.7–20.6 and 42.8–39.8, respectively, in 2–<5 year olds, and 19.0–23.5 and 20.3–20.3, respectively, in 5–<18 year olds. Conclusions: RSVpreF was safe, well tolerated, and elicited immune responses in RSV-seropositive 2–<18-year-old participants, supporting further clinical development in this pediatric population, including those with chronic conditions. Full article
(This article belongs to the Section Vaccine Advancement, Efficacy and Safety)
Show Figures

Figure 1

17 pages, 1234 KB  
Article
Long-Term Protective Immune Responses Induced by rBCG-RBD/rRBD Heterologous Prime/Boost Immunization Strategy: Fusion of RBD-Wuhan with LTB Adjuvant Induces Cross-Reactivity with SARS-CoV-2 Variant Omicron
by Giana Carla Gaboardi, Monalisa Martins Trentini, Alex Issamu Kanno, Luana Moraes, Arthur Daniel Januzzi, Lennon Ramos Pereira, Greicy Brisa Malaquias Dias, Luciano Fernandes Huergo, Sergio C. Oliveira, André Bafica and Luciana Cezar de Cerqueira Leite
Vaccines 2026, 14(2), 120; https://doi.org/10.3390/vaccines14020120 - 27 Jan 2026
Viewed by 210
Abstract
Background/Objectives: SARS-CoV-2, the causative agent of COVID-19, has been responsible for more than seven million deaths worldwide since its emergence. The Bacillus Calmette–Guérin (BCG) vaccine, used for over 100 years to prevent tuberculosis, induces a Th1-prominent immune response that is important for [...] Read more.
Background/Objectives: SARS-CoV-2, the causative agent of COVID-19, has been responsible for more than seven million deaths worldwide since its emergence. The Bacillus Calmette–Guérin (BCG) vaccine, used for over 100 years to prevent tuberculosis, induces a Th1-prominent immune response that is important for protection against Mycobacterium tuberculosis, other mycobacteria, and intracellular pathogens. BCG has also been shown to induce innate immune memory and heterologous protection against non-related infections. Additionally, BCG has been used as a vector to express heterologous proteins, showing protective effects against various diseases, particularly respiratory viral infections, including SARS-CoV-2. In this report, we constructed two recombinant BCG strains as potential vaccine candidates based on the receptor-binding domain (RBD) of the Spike antigen: one expressing only the RBD protein (rBCG-RBD) and another expressing the RBD protein in fusion with the LTB (Escherichia coli Labile Toxin subunit B) adjuvant (rBCG-LTB-RBD). Methods: We evaluated the induction of SARS-CoV-2-specific humoral and cellular immune responses using these vaccine candidates in a prime–boost strategy with a booster dose using the rRBD protein (produced in cell culture) and the Alum adjuvant. Antisera were evaluated for neutralization of the Wuhan and Omicron SARS-CoV-2 pseudotyped virus. Results: Either immunization scheme (rBCG-RBD/rRBD or rBCG-LTB-RBD/rRBD) induced high IgG antibody titers, with antibody neutralization against a Wuhan SARS-CoV-2 pseudotyped virus after 10 weeks. The antibody levels induced by rBCG-RBD/rRBD were maintained for up to 9 months. Interestingly, only the sera from mice receiving the prime–boost with rBCG-LTB-RBD/rRBD showed cross-reactive neutralization against the Omicron SARS-CoV-2 pseudotyped virus. Immunization with rBCG-RBD or rBCG-LTB-RBD and a rRBD booster dose promoted the induction of specific CD4+ and CD8+ T cells producing Th1/Th2 cytokines (IL-4, TNF-α and IFN-γ). Conclusions: Our study highlights the potential of the prime–boost immunization strategy using rBCG-RBD/rRBD to induce long-term immunity and rBCG-LTB-RBD/rRBD to induce cross-protection against different variants, both of which could serve as promising vaccine candidates. Full article
Show Figures

Figure 1

13 pages, 2471 KB  
Article
Vaccination with Lipid Nanoparticle-Delivered VP2-DNA Elicits Immune Protection in Chickens Against Novel Variant Infectious Bursal Disease Virus (nVarIBDV)
by Yulong Zhang, Ziwen Wu, Hangbo Yu, Guodong Wang, Runhang Liu, Dan Ling, Erjing Ke, Xianyun Liu, Tengfei Xu, Suyan Wang, Yuntong Chen, Yongzhen Liu, Hongyu Cui, Yanping Zhang, Yulu Duan, Yulong Gao and Xiaole Qi
Vaccines 2026, 14(2), 113; https://doi.org/10.3390/vaccines14020113 - 24 Jan 2026
Viewed by 276
Abstract
Background/Objective: Infectious bursal disease (IBD) is an acute and highly contagious immunosuppressive disease in chickens caused by infectious bursal disease virus (IBDV). In recent years, a novel variant IBDV (nVarIBDV) has emerged and spread widely, inducing severe immunosuppression and posing a substantial threat [...] Read more.
Background/Objective: Infectious bursal disease (IBD) is an acute and highly contagious immunosuppressive disease in chickens caused by infectious bursal disease virus (IBDV). In recent years, a novel variant IBDV (nVarIBDV) has emerged and spread widely, inducing severe immunosuppression and posing a substantial threat to the poultry industry. More importantly, owing to antigenic variations, nVarIBDV can escape the immune protection of the existing vaccines. Therefore, it is imperative to develop a new vaccine that is antigenically matched to nVarIBDV. Methods: The major protective antigen gene VP2 of the representative nVarIBDV strain SHG19 was inserted into the eukaryotic expression plasmid pCAGGS to construct the recombinant plasmid pCASHGVP2. Subsequently, pCASHGVP2 was encapsulated in lipid nanoparticles (LNPs) to form pCASHGVP2-LNP nanoparticles. Finally, using the SPF chicken model, the immune efficacy of pCASHGVP2-LNP was preliminarily assessed by administering two vaccine doses (10 and 20 μg) and two immunization regimens (single or double immunization). Results: Efficient VP2 protein expression from pCASHGVP2 was confirmed by in vitro transfection experiments. The prepared pCASHGVP2-LNP nanoparticles exhibited an optimal particle size distribution and acceptable polydispersity index, indicating a homogeneous formulation. Furthermore, animal experiments showed that the candidate DNA vaccine elicited specific neutralizing antibodies after double immunization and protected immunized chickens from disease induced by nVarIBDV challenge. Conclusions: This study reports the first development of an LNP-encapsulated VP2 DNA vaccine (pCASHGVP2-LNP) against nVarIBDV, highlighting its potential application for the prevention of nVarIBDV. Full article
(This article belongs to the Special Issue Advances in DNA Vaccine Research)
Show Figures

Figure 1

22 pages, 3540 KB  
Article
Targeted Removal of HCV E2 N2 N-Glycan Is Associated with Improved Immune Responses in Mice
by Yuan-Qin Min, Yu-Shan Ren, Wen-Wen Zhang, Yi-Dan Zhou and Min Liu
Biomolecules 2026, 16(2), 183; https://doi.org/10.3390/biom16020183 - 24 Jan 2026
Viewed by 237
Abstract
Hepatitis C virus (HCV) still lacks a licensed vaccine. The envelope glycoprotein E2 is a key neutralizing target, but its dense N-glycan shield can hinder epitope exposure. In this study, we revisit E2 glycan editing and examine whether single-site deletion preserves antigen integrity [...] Read more.
Hepatitis C virus (HCV) still lacks a licensed vaccine. The envelope glycoprotein E2 is a key neutralizing target, but its dense N-glycan shield can hinder epitope exposure. In this study, we revisit E2 glycan editing and examine whether single-site deletion preserves antigen integrity while improving immune responses in mice under a DNA immunization setting. Using a secreted E2 ectodomain (sE2384–661), we generated five N to D mutants at conserved sites (N1, N2, N4, N6, and N11) and evaluated them in a unified DNA immunization model with identical CpG content and delivery conditions across groups. The N2 mutant (N423, sE2-N2) maintained expression, secretion, and ER localization; furthermore, in mice, it was associated with higher anti-E2 titers and greater inhibition of H77 (genotype 1a) HCVcc at the tested dilutions, with limited activity against Con1 (1b). Cellular analyses showed increased IFN-γ ELISPOT counts and higher frequencies of granzyme B+/perforin+ CD8+ T cells after N2 immunization, while IL-4 remained low. Functionally, N2 elicited stronger specific lysis of CT26-sE2 targets in vitro and slowed CT26-sE2 tumor growth in vivo. In HCV-infected ICR4R+ mice, therapeutic vaccination with sE2-N2 reduced blood HCV RNA and hepatic readouts compared with sE2. A monoclonal antibody isolated from sE2-N2-immunized mice (1C1) neutralized HCVcc in vitro and, after passive transfer, lowered viremia and liver signals in infected mice. Collectively, these findings indicate that selective removal of the N2 glycan preserves antigen properties and is associated with improved humoral and cellular immunity and measurable in vivo activity, supporting targeted glycan editing as a practical strategy to refine E2-based HCV vaccines. Full article
Show Figures

Figure 1

Back to TopTop