Sign in to use this feature.

Years

Between: -

Subjects

remove_circle_outline
remove_circle_outline
remove_circle_outline
remove_circle_outline
remove_circle_outline
remove_circle_outline
remove_circle_outline

Journals

Article Types

Countries / Regions

Search Results (20)

Search Parameters:
Keywords = urine bag

Order results
Result details
Results per page
Select all
Export citation of selected articles as:
20 pages, 2026 KB  
Article
Temporal Urinary Metabolomic Profiling in ICU Patients with Critical COVID-19: A Pilot Study Providing Insights into Prognostic Biomarkers via 1H-NMR Spectroscopy
by Emir Matpan, Ahmet Tarik Baykal, Lütfi Telci, Türker Kundak and Mustafa Serteser
Curr. Issues Mol. Biol. 2026, 48(1), 112; https://doi.org/10.3390/cimb48010112 - 21 Jan 2026
Viewed by 112
Abstract
Although the impact of COVID-19, caused by SARS-CoV-2, may appear to have diminished in recent years, the emergence of new variants still continues to cause significant global health and economic challenges. While numerous metabolomic studies have explored serum-based alterations linked to the infection, [...] Read more.
Although the impact of COVID-19, caused by SARS-CoV-2, may appear to have diminished in recent years, the emergence of new variants still continues to cause significant global health and economic challenges. While numerous metabolomic studies have explored serum-based alterations linked to the infection, investigations utilizing urine as a biological matrix remain notably limited. This gap is especially significant given the potential advantages of urine, a non-invasive and easily obtainable biofluid, in clinical settings. In the context of patients in intensive care units (ICUs), temporal monitoring through such non-invasive samples may offer a practical and effective approach for tracking disease progression and tailoring therapeutic interventions. This study retrospectively explored the longitudinal metabolomic alterations in COVID-19 patients admitted to the ICU, stratified into three prognostic outcome groups: healthy discharged (HD), polyneuropathic syndrome (PS), and Exitus. A total of 32 urine samples, collected at four distinct time points per patient during April 2020 and preserved at −80 °C, were analyzed by proton nuclear magnetic resonance (1H-NMR) spectroscopy for comprehensive metabolic profiling. Statistical evaluation using two-way ANOVA and ANOVA–Simultaneous Component Analysis (ASCA) identified significant prognostic variations (p < 0.05) in the levels of taurine, 3-hydroxyvaleric acid and formic acid. Complementary supervised classification via random forest modeling yielded moderate predictive performance with out-of-bag error rate of 40.6% based on prognostic categories. Particularly, taurine, 3-hydroxyvaleric acid and formic acid levels were highest in the PS group. However, no significant temporal changes were observed for any metabolite in analyses. Additionally, metabolic pathway analysis conducted using the Kyoto Encyclopedia of Genes and Genomes (KEGG) database highlighted the “taurine and hypotaurine metabolism” pathway as the most significantly affected (p < 0.05) across prognostic classifications. Harnessing urinary metabolomics, as indicated in our preliminary study, could offer valuable insights into the dynamic metabolic responses of ICU patients, thereby facilitating more personalized and responsive critical care strategies in COVID-19 patients. Full article
(This article belongs to the Section Biochemistry, Molecular and Cellular Biology)
Show Figures

Figure 1

12 pages, 237 KB  
Review
Environmental Pawprint of Dogs as a Contributor to Climate Change
by Antonina Krawczyk, Bożena Nowakowicz-Dębek, Anna Chmielowiec-Korzeniowska and Hanna Bis-Wencel
Animals 2025, 15(21), 3152; https://doi.org/10.3390/ani15213152 - 30 Oct 2025
Viewed by 1106
Abstract
The environmental impact of companion animals has received little scientific attention compared to that of livestock, even though the global dog population is rapidly increasing, particularly in urban areas. This review addresses the overlooked contribution of dogs to environmental emissions, focusing on feces, [...] Read more.
The environmental impact of companion animals has received little scientific attention compared to that of livestock, even though the global dog population is rapidly increasing, particularly in urban areas. This review addresses the overlooked contribution of dogs to environmental emissions, focusing on feces, urine, packaging waste, and other care-related by-products. The current knowledge from livestock research provides useful analogies for understanding nutrient excretion and gaseous emissions from dog feces, and data on nitrogen and phosphorus inputs highlight their potential to pollute soil and water. We also examine the role of plastic waste from food packaging, waste bags, and accessories, which can degrade into microplastics, and discuss recent developments in biodegradable materials. Evidence shows that owner choices—such as diet composition, protein sources, and product selection—directly affect the environmental pawprint of dogs. Mitigation strategies include optimizing diets to reduce nutrient excretion, applying feed additives developed for livestock, and improving waste management through composting or the use of emission-reducing amendments. In conclusion, dogs should no longer be viewed merely as individual household companions but as a population with a measurable environmental pawprint. Including dogs in emission reporting systems would provide a more accurate basis for mitigation policies and sustainable urban planning. Full article
(This article belongs to the Section Companion Animals)
18 pages, 5172 KB  
Article
Can Ammonium Nitrate Be a Strategic Tool by Replacing Urea as a Nitrogen Supplementation Source to Beef Cattle in Intensified Grazing Systems?
by Willian Rufino Andrade, Analisa Vasques Bertoloni, Flavio Perna Junior, Althieres José Furtado, Ana Laura Januário Lelis, Murilo Trettel, Alexandre Berndt, Patricia Perondi Anchão Oliveira, Angélica Simone Cravo Pereira and Paulo Henrique Mazza Rodrigues
Fermentation 2025, 11(5), 261; https://doi.org/10.3390/fermentation11050261 - 6 May 2025
Cited by 1 | Viewed by 1484
Abstract
For cattle raised on tropical grass pastures, it is essential to explore strategies that circumvent climatic seasonality that affect forage availability and quality. We hypothesize that the intensification of grazing systems, with rotational and deferred methods, combined with ammonium nitrate or urea supplementation, [...] Read more.
For cattle raised on tropical grass pastures, it is essential to explore strategies that circumvent climatic seasonality that affect forage availability and quality. We hypothesize that the intensification of grazing systems, with rotational and deferred methods, combined with ammonium nitrate or urea supplementation, are excellent strategies to increase ruminal efficiency and animal productivity. For this purpose, 8 cattle with cannulas were distributed in rotational and deferred grazing systems, supplemented with urea or ammonium nitrate, and evaluated throughout the four seasons of the year over a period of two years. Dry matter intake and digestibility were measured using indigestible neutral detergent fiber, titanium dioxide and chromium oxide markers. Ruminal kinetics and degradability of DM and nutrients were measured using the nylon bag technique. Urine parameters were used to estimate microbial nitrogen compounds synthesis and efficiency of microbial protein synthesis. The rotational grazing improves NPN intake, NDF and ADF digestibility, and gross energy. Ammonium nitrate supplementation showed improved efficiency in microbial protein synthesis without negatively affecting feed intake, positioning it as a valuable nitrogen source for grazing cattle. Full article
(This article belongs to the Special Issue Ruminal Fermentation)
Show Figures

Figure 1

10 pages, 735 KB  
Perspective
Purple-Colored Urine Induced by Cefiderocol: A Case Report and Comprehensive Literature Review
by Elie Bou Sanayeh, Hadi Itani, Elie Moussa and Allison Glaser
Bacteria 2025, 4(1), 9; https://doi.org/10.3390/bacteria4010009 - 6 Feb 2025
Viewed by 2114
Abstract
Background: Purple urine discoloration, known as purple urine bag syndrome (PUBS), has various etiologies ranging from benign to serious conditions. We present a case of cefiderocol-induced PUBS and review the literature. Methods: A 56-year-old bedridden patient developed purplish urine discoloration three days after [...] Read more.
Background: Purple urine discoloration, known as purple urine bag syndrome (PUBS), has various etiologies ranging from benign to serious conditions. We present a case of cefiderocol-induced PUBS and review the literature. Methods: A 56-year-old bedridden patient developed purplish urine discoloration three days after initiating cefiderocol treatment for severe sepsis caused by carbapenem-resistant Acinetobacter baumannii/nosocomialis isolated from an infected sacral pressure ulcer. A comprehensive literature review of PubMed and Google Scholar was performed, with articles screened by two independent reviewers. Results: Our patient’s urine color cleared one day after cefiderocol discontinuation. Eight additional cases of cefiderocol-induced PUBS were identified in the literature. In all reported cases, urine discoloration resolved spontaneously within 1 to 3 days of cefiderocol cessation. Conclusions: Cefiderocol-induced PUBS is being increasingly recognized. While generally benign and self-limiting, it is crucial to exclude other potentially life-threatening diagnoses before attributing PUBS to cefiderocol. Full article
Show Figures

Figure 1

22 pages, 7006 KB  
Review
Body Fluid Collection Devices for Ostomy Patients: A Review
by Isaías Barbosa, Pedro Morais, Helena Torres, Jaime C. Fonseca and João L. Vilaça
Healthcare 2024, 12(21), 2175; https://doi.org/10.3390/healthcare12212175 - 31 Oct 2024
Cited by 1 | Viewed by 6247
Abstract
Background/Objectives: Abdominal ostomy surgery has a severe impact on individuals’ daily lives. These procedures are typically indicated for conditions such as cancer, inflammatory bowel disease, or traumatic injuries. They involve creating an artificial opening, denominated the stoma, in the abdominal area to divert [...] Read more.
Background/Objectives: Abdominal ostomy surgery has a severe impact on individuals’ daily lives. These procedures are typically indicated for conditions such as cancer, inflammatory bowel disease, or traumatic injuries. They involve creating an artificial opening, denominated the stoma, in the abdominal area to divert feces or urine, establishing a connection between the affected organs and the body’s exterior. Thus, specialized products to collect the body fluids are required, being effective and tailored products crucial to enhance the quality of life of such patients. Methods: This paper presents a review of fecal fluid collection devices and advanced technologies designed to assist patients with ostomies. The study aims to identify the known bags/devices and evaluate their attributed performance in enhancing the population’s physical and social quality of life. This review is based on a systematic search conducted between 20 February and 2 March 2024, in the PubMed, Scopus, Web of Science, Google Scholar, and Google Patents databases. Articles published within the last eight years from this period were included in the analysis. Results: The devices found in the study were classified as passive, requiring active monitoring by the user, and active, providing automated assistance. Three main categories were identified, reflecting the most significant concerns of patients: (1) devices that control fluid leakage, reducing peristomal dermatological problems; (2) devices that minimize odors and noise, reducing social embarrassment; and (3) devices that monitor fluid volume, helping with electrolyte balance, especially in patients with ileostomies. Conclusions: This study revealed that the existing devices meet primary collection and disposal needs. However, introducing smart devices could offer greater control and confidence to users, providing real-time information on gas pressure, stool texture, and accumulated volume. Thus, overall, the development of advanced technologies can significantly improve patients’ quality of life, restore social confidence, and enable a more effective management of the condition by sharing information with medical teams. Full article
Show Figures

Figure 1

13 pages, 286 KB  
Systematic Review
Klotho as an Early Marker of Acute Kidney Injury Following Cardiac Surgery: A Systematic Review
by Konstantinos S. Mylonas, Panagiotis Karakitsos, Alireza Tajik, Deanna Pagliuso, Hamidreza Emadzadeh, Ioanna Soukouli, Pouya Hemmati, Dimitrios V. Avgerinos, George T. Stavridis and John N. Boletis
J. Cardiovasc. Dev. Dis. 2024, 11(5), 135; https://doi.org/10.3390/jcdd11050135 - 28 Apr 2024
Cited by 1 | Viewed by 2277
Abstract
Acute kidney injury is a common complication following cardiac surgery (CSA-AKI). Serum creatinine levels require a minimum of 24–48 h to indicate renal injury. Nevertheless, early diagnosis remains critical for improving patient outcomes. A PRISMA-compliant systematic review of the PubMed and CENTRAL databases [...] Read more.
Acute kidney injury is a common complication following cardiac surgery (CSA-AKI). Serum creatinine levels require a minimum of 24–48 h to indicate renal injury. Nevertheless, early diagnosis remains critical for improving patient outcomes. A PRISMA-compliant systematic review of the PubMed and CENTRAL databases was performed to assess the role of Klotho as a predictive biomarker for CSA-AKI (end-of-search date: 17 February 2024). An evidence quality assessment of the four included studies was performed with the Newcastle–Ottawa scale. Among the 234 patients studied, 119 (50.8%) developed CSA-AKI postoperatively. Serum Klotho levels above 120 U/L immediately postoperatively correlated with an area under the curve (AUC) of 0.806 and 90% sensitivity. Additionally, a postoperative serum creatinine to Klotho ratio above 0.695 showed 94.7% sensitivity and 87.5% specificity, with an AUC of 92.4%, maintaining its prognostic validity for up to three days. Urinary Klotho immunoreactivity was better maintained in samples obtained via direct catheterization rather than indwelling catheter collection bags. Storage at −80 °C was necessary for delayed testing. Optimal timing for both serum and urine Klotho measurements was from the end of cardiopulmonary bypass to the time of the first ICU lab tests. In conclusion, Klotho could be a promising biomarker for the early diagnosis of CSA-AKI. Standardization of measurement protocols and larger studies are needed to validate these findings. Full article
(This article belongs to the Section Cardiac Surgery)
13 pages, 12487 KB  
Article
Using Bokashi and Cow Urine as Organic Low-Cost Amendments Can Enhance Arugula (Eruca sativa L.) Agronomic Traits but Not Always Total Polyphenols and Antioxidant Activity
by Fernando Teruhiko Hata, Diego Contiero da Silva, Natália Norika Yassunaka Hata, Michelle da Silva Pavinatto, Mariana Assis de Queiroz Cancian, Rogério Barbosa Macedo, Maurício Ursi Ventura, Juliano Tadeu Vilela de Resende and Wilma Aparecida Spinosa
Horticulturae 2024, 10(2), 155; https://doi.org/10.3390/horticulturae10020155 - 7 Feb 2024
Cited by 3 | Viewed by 2776
Abstract
Productive traits, total polyphenols (TPC), and antioxidant activity (DPPH) of arugula submitted to the combination (or not) of cow urine and doses of bokashi were evaluated in two experimental areas. Arugula was planted in cultivation bags with 55 dm3 of capacity in [...] Read more.
Productive traits, total polyphenols (TPC), and antioxidant activity (DPPH) of arugula submitted to the combination (or not) of cow urine and doses of bokashi were evaluated in two experimental areas. Arugula was planted in cultivation bags with 55 dm3 of capacity in protected cultivation. The treatments were bokashi doses (0, 10, 20, and 30 g) and use (or not) of cow urine diluted 1% in water. The variables evaluated were fresh leaf biomass (FLB), dry leaf biomass (DLM), plant height (PH), chlorophyll index, TPC, and DPPH. In area 1, all agronomic variables were increased at 30 g and 20 g bokashi doses. FLB was increased by 87 and 76% with 30 g of bokashi. Cow urine only increased PH. In area 2, the use of bokashi + cow urine increased FLB, DLB, and PH with a positive quadratic response. At the maximum point, the FLB was increased by 159% with 28.92 g of bokashi. Bokashi increased FLB and DLB in the two areas in all evaluated doses. For TPC, with the use of cow urine, 10 g of bokashi increased TPC by 14%. Without the use of cow urine, increases of 17 and 33% with 10 and 30 g of bokashi were observed. The 30 g of bokashi is recommended because of increased productive traits and TPC. Full article
Show Figures

Figure 1

9 pages, 1771 KB  
Case Report
Purple Urine Bag Syndrome in a Home-Dwelling Elderly Female with Lumbar Compression Fracture: A Case Report
by Milka B. Popović, Deana D. Medić, Radmila S. Velicki and Aleksandra I. Jovanović Galović
Healthcare 2023, 11(16), 2251; https://doi.org/10.3390/healthcare11162251 - 10 Aug 2023
Cited by 5 | Viewed by 6539
Abstract
Purple urine bag syndrome (PUBS) is an uncommon, but usually benign, underrecognized clinical condition with the distressing presentation of purple, blue or reddish discoloration of a patient’s catheter bag and tubing in the setting of catheter-associated urinary tract infections (UTIs). PUBS is the [...] Read more.
Purple urine bag syndrome (PUBS) is an uncommon, but usually benign, underrecognized clinical condition with the distressing presentation of purple, blue or reddish discoloration of a patient’s catheter bag and tubing in the setting of catheter-associated urinary tract infections (UTIs). PUBS is the result of the complex metabolic pathway of the dietary essential amino acid tryptophan. Its urinary metabolite, indoxyl sulfate, is converted into red and blue byproducts (indirubin and indigo) in the presence of the bacterial enzymes indoxyl sulfatase and phosphatase. The typical predisposing factors are numerous and include the following: female gender, advanced age, long-term catheterization and immobilization, constipation, institutionalization, dementia, increased dietary intake of tryptophan, chronic kidney disease, alkaline urine, and spinal cord injury (SCI). Here, we present a case of PUBS in a home-dwelling elderly female patient with a history of long-term immobility after a pathological spinal fracture, long-term catheterization, constipation, and malignant disease in remission. Urine culture was positive for Proteus mirabilis. This state can be alarming to both patients and physicians, even if the patient is asymptomatic. Healthcare professionals and caregivers need to be aware of this unusual syndrome as an indicator of bacteriuria in order to initiate proper diagnostics and treatment. Full article
(This article belongs to the Special Issue Urinary Tract Health and Care)
Show Figures

Figure 1

9 pages, 2836 KB  
Article
An IoT-Based Automatic and Continuous Urine Measurement System
by Alexander Lee, Melissa Lee and Hsi-Jen James Yeh
BioMedInformatics 2023, 3(2), 446-454; https://doi.org/10.3390/biomedinformatics3020030 - 5 Jun 2023
Cited by 8 | Viewed by 7851
Abstract
Urine output is an important indicator of renal function. In hospitals, urine is collected using a catheter connected to a urine collection bag that has volume gradation markings. This type of visual measurement has low levels of accuracy and is labor-intensive. This paper [...] Read more.
Urine output is an important indicator of renal function. In hospitals, urine is collected using a catheter connected to a urine collection bag that has volume gradation markings. This type of visual measurement has low levels of accuracy and is labor-intensive. This paper developed an Internet-of-Things enabled system that continuously monitors the urine volume collected via the urine collection system. The device is built utilizing a strain gauge load cell, an integrated circuit that contains an amplifier, analog-to-digital converter, and a WiFi-enabled microcontroller. The data is sent via wireless networking to a data collection and analysis server, which provides accurate analyses of urine output. A mobile application utilizing the Blynk.io system is used to display the data. This device and mobile application were built at a minimal cost of 26 USD. The device has been tested multiple times and reported urine output accurately, with minimal difference between actual versus measured volumes. In the future, further development of this device can provide hospitals and physicians worldwide with easy access to affordable, accurate, and real-time urine measurement, which would translate into better, life-saving medical care. Full article
(This article belongs to the Section Computational Biology and Medicine)
Show Figures

Figure 1

8 pages, 1017 KB  
Communication
Olfactory Enrichment in Hoary Foxes (Lycalopex vetulus LUND 1842): A Case Study
by Milene de Paula Figueira, Ita de Oliveira e Silva and Vanner Boere
Animals 2023, 13(9), 1530; https://doi.org/10.3390/ani13091530 - 3 May 2023
Viewed by 2198
Abstract
We have tested a method of olfactory environmental enrichment in hoary foxes used in other wild canids in captivity. The individuals were exposed to four olfactory stimuli (meat, mouse urine, cheese, and egg) that were wrapped in cotton bags outside the enclosures at [...] Read more.
We have tested a method of olfactory environmental enrichment in hoary foxes used in other wild canids in captivity. The individuals were exposed to four olfactory stimuli (meat, mouse urine, cheese, and egg) that were wrapped in cotton bags outside the enclosures at the zoo for five minutes. Behavioral observations were performed using the focal animal method, and all occurrences were recorded. The pre-exposure phase (Basal), exposure phase (Exp), and post-exposure phase and Basal phase (Pos) were analyzed for a period of five minutes. Behavioral responses were categorized as positive, negative, or other. Positive behavior tended to increase (p = 0.07) from the Basal phase to the Exp phase, but there was no statistical difference (p = 0.31) between the phases. Negative and other behavior did not differ statistically from the Basal phase to the Exp phase (N−, p = 0.32; Ot, p = 0.35) or Basal to the Pos phase (N−, p = 0.18; Ot, p = 0.92). The odors used seemed to elicit positive behavior weakly. Negative behavior was stable for the hoary foxes. The method failed to improve the hoary foxes’ welfare. Because their natural diet is based on insects and fruits, it is suggested that the stimuli used in this study have no appetitive value for hoary foxes. The method used with the same olfactory stimuli that were successful in other canid species is unsuitable for hoary foxes. Full article
Show Figures

Figure 1

13 pages, 255 KB  
Article
Life with an Indwelling Urinary Catheter: Experiences from Male Patients Attending the Urology Clinic at a Tertiary Hospital in Northwestern Tanzania—A Qualitative Study
by Asteria L. M. Ndomba, Rose M. Laisser, Eveline T. Konje, Joseph R. Mwanga and Stephen E. Mshana
Nurs. Rep. 2022, 12(4), 791-803; https://doi.org/10.3390/nursrep12040077 - 26 Oct 2022
Cited by 9 | Viewed by 5690
Abstract
Experiences from patients living with a long-term indwelling urinary catheter (IUC) at home among men attending urology clinics have not been reported. Evidence-based information on such experiences is important for improving nursing care in low- and middle-income countries such as Tanzania. Using a [...] Read more.
Experiences from patients living with a long-term indwelling urinary catheter (IUC) at home among men attending urology clinics have not been reported. Evidence-based information on such experiences is important for improving nursing care in low- and middle-income countries such as Tanzania. Using a descriptive phenomenological qualitative research design, we observed two main themes: “Adjustments to positive living with a catheter at home”, denoting that social interaction and psychological and spiritual support are important to positively live with the catheter, and “The home environment influences negative or positive living”, considering intimacy and altered body image to significantly influence the ability to practice sex, leading to wives’ self-sacrifice. Respondents experienced difficulties in living with a long-term IUC at home due to a lack of information from healthcare professionals on how to manage their catheters and urine bags. In adjusting to positive or negative living with a catheter at home, respondents had to figure out strategies to minimize psychological and emotional trauma and hasten the adjustment process. A clear guideline or checklist is needed to ensure that all important information is provided by health professionals at the time of discharge and during subsequent visits to patients on how to care for the catheter insertion sites and help them adjust to living with a long-term IUC. Full article
9 pages, 1198 KB  
Article
Use of Raman Spectroscopy, Scanning Electron Microscopy and Energy Dispersive X-ray Spectroscopy in a Multi-Technique Approach for Physical Characterization of Purple Urine Bag Syndrome
by Giuseppe Acri, Carlo Sansotta, Francesca Maria Salmeri, Marco Romeo, Elisa V. Ruello, Lucia Denaro and Barbara Testagrossa
Appl. Sci. 2022, 12(8), 4034; https://doi.org/10.3390/app12084034 - 16 Apr 2022
Cited by 5 | Viewed by 2664
Abstract
Purple urine bag syndrome (PUBS) is a rare condition characterized by purple discoloration of urine and urine bags. Although it is benign, it represents an alarming symptom to the patients and their relatives because of purple discoloration. We have physically characterized urine and [...] Read more.
Purple urine bag syndrome (PUBS) is a rare condition characterized by purple discoloration of urine and urine bags. Although it is benign, it represents an alarming symptom to the patients and their relatives because of purple discoloration. We have physically characterized urine and urine bags belonging to a patient suffering from PUBS using an approach that combines Raman spectroscopy (RS) and scanning electron microscopy (SEM) coupled with energy dispersive X-ray (EDX). Five “blue” discolored bags and one sterile urine bag, representing the control, were cut into 1 cm2 square samples and analyzed by using RS and SEM + EDX technique. RS enabled us to identify the presence of indigo, a metabolite of tryptophan, while SEM analysis showed the biofilm deposit, probably due to the presence of microorganisms, and the EDX measurements exhibited the elemental composition of the bags. In particular, urine bags before and after the presence of PUBS urine showed an increase of ~32% of Cl, ~33% of O, ~667% of Ca, ~65% of Al and Mg, while C decreased by about 41%. Our results, to be taken as a proof-of-principle study, are promising for the aim to characterizing the urine bags in a flexible, inexpensive, and comprehensive manner. Full article
Show Figures

Figure 1

10 pages, 1548 KB  
Communication
Clinical Evaluation of a Novel Urine Collection Kit Using Filter Paper in Neonates: An Observational Study
by Nobuhiko Nagano, Takayuki Imaizumi, Takuya Akimoto, Midori Hijikata, Ryoji Aoki, Ayako Seimiya, Aya Okahashi, Kaori Kawakami, Atsushi Komatsu, Kei Kawana and Ichiro Morioka
Children 2021, 8(7), 561; https://doi.org/10.3390/children8070561 - 29 Jun 2021
Cited by 4 | Viewed by 13293
Abstract
Urine bags are commonly used to collect urine samples from neonates. However, the sample can be contaminated by stool, or detachment of the bag due to body movement can lead to failure of the collection. A qualitative urine collection kit containing ten filter [...] Read more.
Urine bags are commonly used to collect urine samples from neonates. However, the sample can be contaminated by stool, or detachment of the bag due to body movement can lead to failure of the collection. A qualitative urine collection kit containing ten filter papers of 3.2 mm diameter was developed and clinically verified among 138 neonates. During a single diaper change (approximately 3 h), the rate of urine collection was calculated. Urine collection was considered to be successful if any filter paper in the urine collection sheet turned from blue to white. Of the 127 neonates who passed urine, 122 had a change in the filter paper. The urine collection rate was 96%, with changes in all 10 filter papers observed in 98 neonates (80%). Urine collection rate was not influenced by sex (p = 1.00), age at collection (p = 0.72), preterm birth (p = 1.00), low birth weight (p = 0.92), or fecal contamination (p = 1.00). The incidence of dermatitis was not higher than in the group in which urine bags were used (urine collection kit: 2/68 [3%]; urine bag: 5/68 [7%]; p = 0.44). Novel urine collection kits using filter paper can collect samples from neonates safely and with a high probability of success. Full article
(This article belongs to the Section Pediatric Nursing)
Show Figures

Figure 1

16 pages, 2502 KB  
Article
Integration of Urinary EN2 Protein & Cell-Free RNA Data in the Development of a Multivariable Risk Model for the Detection of Prostate Cancer Prior to Biopsy
by Shea P. Connell, Robert Mills, Hardev Pandha, Richard Morgan, Colin S. Cooper, Jeremy Clark, Daniel S. Brewer and The Movember GAP1 Urine Biomarker Consortium
Cancers 2021, 13(9), 2102; https://doi.org/10.3390/cancers13092102 - 27 Apr 2021
Cited by 10 | Viewed by 8138
Abstract
The objective is to develop a multivariable risk model for the non-invasive detection of prostate cancer prior to biopsy by integrating information from clinically available parameters, Engrailed-2 (EN2) whole-urine protein levels and data from urinary cell-free RNA. Post-digital-rectal examination urine samples collected as [...] Read more.
The objective is to develop a multivariable risk model for the non-invasive detection of prostate cancer prior to biopsy by integrating information from clinically available parameters, Engrailed-2 (EN2) whole-urine protein levels and data from urinary cell-free RNA. Post-digital-rectal examination urine samples collected as part of the Movember Global Action Plan 1 study which has been analysed for both cell-free-RNA and EN2 protein levels were chosen to be integrated with clinical parameters (n = 207). A previously described robust feature selection framework incorporating bootstrap resampling and permutation was applied to the data to generate an optimal feature set for use in Random Forest models for prediction. The fully integrated model was named ExoGrail, and the out-of-bag predictions were used to evaluate the diagnostic potential of the risk model. ExoGrail risk (range 0–1) was able to determine the outcome of an initial trans-rectal ultrasound guided (TRUS) biopsy more accurately than clinical standards of care, predicting the presence of any cancer with an area under the receiver operator curve (AUC) = 0.89 (95% confidence interval(CI): 0.85–0.94), and discriminating more aggressive Gleason ≥ 3 + 4 disease returning an AUC = 0.84 (95% CI: 0.78–0.89). The likelihood of more aggressive disease being detected significantly increased as ExoGrail risk score increased (Odds Ratio (OR) = 2.21 per 0.1 ExoGrail increase, 95% CI: 1.91–2.59). Decision curve analysis of the net benefit of ExoGrail showed the potential to reduce the numbers of unnecessary biopsies by 35% when compared to current standards of care. Integration of information from multiple, non-invasive biomarker sources has the potential to greatly improve how patients with a clinical suspicion of prostate cancer are risk-assessed prior to an invasive biopsy. Full article
(This article belongs to the Special Issue Urological Cancer 2021)
Show Figures

Figure 1

17 pages, 658 KB  
Article
Predicting the Risk of Chronic Kidney Disease (CKD) Using Machine Learning Algorithm
by Weilun Wang, Goutam Chakraborty and Basabi Chakraborty
Appl. Sci. 2021, 11(1), 202; https://doi.org/10.3390/app11010202 - 28 Dec 2020
Cited by 92 | Viewed by 11743
Abstract
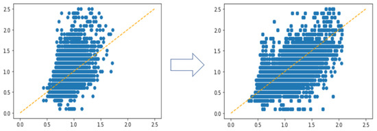
Background: Creatinine is a type of metabolite of blood that is strongly correlated to glomerular filtration rate (GFR). As measuring GFR is difficult, creatinine value is used for indirectly determining GFR and then the stage of chronic kidney disease (CKD). Adding a creatinine [...] Read more.
Background: Creatinine is a type of metabolite of blood that is strongly correlated to glomerular filtration rate (GFR). As measuring GFR is difficult, creatinine value is used for indirectly determining GFR and then the stage of chronic kidney disease (CKD). Adding a creatinine test into routine health examination could detect CKD. As more items for comprehensive examination means higher cost, creatinine testing is not included in the routine health examination in many countries. An algorithm based on common test results, without creatinine test, to evaluate the risk of CKD will increase the chance of its early detection and treatment. Methods: In this study, we used open source data containing 1 million samples. These data contain 23 health-related features, including common diagnostic test results provided by National Health Insurance Sharing Service (NHISS). A low GFR indicates possible chronic kidney disease (CKD). As is commonly accepted in the medical community, a GFR of 60 mL/min is used as the threshold, below which is considered to have CKD. In this study, the first step aims to build a regression model to predict the value of creatinine from 23 features, and then combine the predicted value of creatinine with the original 23 features to evaluate the risk of CKD. We will show by simulation that by the proposed method we can achieve better prediction results compared to direct prediction from 23 features. The data is extremely unbalanced for predicting the target variable creatinine. We used undersampling method and proposed a new cost-sensitive mean-squared error (MSE) loss function to deal with the problem. Regrading model selection, this work used three machine learning models: a bagging tree model named Random Forest, a boosting tree model named XGBoost, and a neural network based model named ResNet. To improve the result of the creatinine predictor, we averaged results from eight predictors, a method known as ensemble learning. Finally, the predicted creatinine and the original 23 features is used to predict the risk of CKD. Results: We optimized results of R-Squared (R2) value to select the appropriate undersampling strategy and the regression model for the regression stage of creatinine prediction. Ensembled model achieved the best performance of R2 of 0.5590. The six factors from 23 are selected from the top of the list of how strongly they affect the creatinine value. They are sex, age, hemoglobin, the level of urine protein, waist circumference, and habit of smoking. Using the predicted value of creatinine, an area under Receiver Operating Characteristic curve (AUC) of 0.76 is achieved while classifying samples for CKD. Conclusions: Using commonly available health parameters, the proposed system can assess the risk of CKD for public health. High-risk subjects can be screened and advised to take a creatinine test for further confirmation. In this way, we can reduce the impact of CKD on public health and facilitate early detection for many, where a blanket test of creatinine is not available for all. Full article
Show Figures

Figure 1

Back to TopTop