Sign in to use this feature.

Years

Between: -

Subjects

remove_circle_outline
remove_circle_outline
remove_circle_outline
remove_circle_outline

Journals

Article Types

Countries / Regions

Search Results (11)

Search Parameters:
Keywords = unipolar-to-bipolar converter

Order results
Result details
Results per page
Select all
Export citation of selected articles as:
13 pages, 3031 KB  
Article
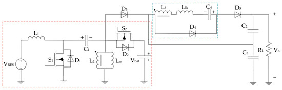
An Isolated Modular Multilevel DC Converter with Unipolar-to-Bipolar Conversion
by Haiqing Cai, Jingpeng Yue, Ranran An, Haohan Gu and Zihan Zhang
Electronics 2024, 13(24), 4993; https://doi.org/10.3390/electronics13244993 - 19 Dec 2024
Viewed by 1331
Abstract
Deep-sea offshore wind power generation has gained increasing attention in the past decade. The low cost and high efficiency of the DC grid system make it more competitive when the transmission distance is over 100 km. As the key enabler of the DC [...] Read more.
Deep-sea offshore wind power generation has gained increasing attention in the past decade. The low cost and high efficiency of the DC grid system make it more competitive when the transmission distance is over 100 km. As the key enabler of the DC grids, DC converters are necessitated to interconnect the DC lines with different voltage levels. Instead of using auxiliary circuits, this paper proposes a low-cost isolated modular multilevel DC converter (IMMDC) with unipolar-to-bipolar conversion topology to fit into the DC grids with different configurations. Moreover, the proposed DC-current-injection-based fault-tolerant scheme can maintain around 50% power transmission capability even under single pole open-circuit fault conditions for a certain period, enhancing the power supply continuity. The modularity and scalability of the proposed IMMDC topology can fit into different DC grid systems. The effectiveness and feasibility of the proposed topology and control strategy are verified using a 50 kV/±300 kV/100 MW MATLAB/Simulink 2022b simulation model. Full article
Show Figures

Figure 1

23 pages, 8001 KB  
Article
Multilevel Aircraft-Inverter Design Based on Wavelet PWM for More Electric Aircraft
by Nurbanu Catalbas, Ahmet Gungor Pakfiliz and Gokhan Soysal
Energies 2024, 17(9), 2054; https://doi.org/10.3390/en17092054 - 26 Apr 2024
Cited by 3 | Viewed by 3650
Abstract
This paper proposes a comprehensive power system designed for the use of a more electric aircraft power distribution system. Instead of traditional Nicad battery solutions as the energy source of the aircraft power system, lithium battery structures, which are a recent and promising [...] Read more.
This paper proposes a comprehensive power system designed for the use of a more electric aircraft power distribution system. Instead of traditional Nicad battery solutions as the energy source of the aircraft power system, lithium battery structures, which are a recent and promising solution in the field of aviation power systems, are modeled and analyzed. In this study, a WPWM-based, single-phase, multi-level pure sine wave static aircraft-inverter system is designed and integrated to improve the performance of conventional aircraft power systems. In the designed power system, a boost converter structure is proposed that boosts 28 VDC-to-270 VDC voltage coming from the lithium–ion battery pack and can reach a steady state in 0.032 s. The performance of the modeled WPWM-based aircraft-inverter system, compared to SPWM Bipolar and Unipolar switching techniques commonly used in single-phase inverter designs, reveals a THD reduction of approximately 27% with WPWM, resulting in a THD value below 2% for both load current and load voltage. As a result of the study, a power system that will enable the aircraft avionics, ventilation, and navigation systems to perform better than conventional power systems and comply with aircraft electric-power characteristic standards has been designed and detailed. Full article
(This article belongs to the Special Issue Power Electronics Converters for On-Board Electric Power Systems)
Show Figures

Figure 1

10 pages, 3716 KB  
Article
A Novel 6500 V SiC Trench MOSFET with Integrated Unipolar Diode for Improved Third Quadrant and Switching Characteristics
by Hao Wu, Xuan Li, Xiaochuan Deng, Yangyang Wu, Jiawei Ding, Wensong Peng and Bo Zhang
Micromachines 2024, 15(1), 92; https://doi.org/10.3390/mi15010092 - 31 Dec 2023
Cited by 1 | Viewed by 2392
Abstract
A 6500 V SiC trench MOSFET with integrated unipolar diode (UD-MOS) is proposed to improve reverse conduction characteristics, suppress bipolar degradation, and reduce switching loss. An N type base region under the trench dummy gate provides a low barrier path to suppress hole [...] Read more.
A 6500 V SiC trench MOSFET with integrated unipolar diode (UD-MOS) is proposed to improve reverse conduction characteristics, suppress bipolar degradation, and reduce switching loss. An N type base region under the trench dummy gate provides a low barrier path to suppress hole injection during the reverse conduction operation. The reverse conduction voltage VON is reduced to 1.11 V, and the reverse recovery charge (QRR) is reduced to 1.22 μC/cm2. The gate-to-drain capacitance (CGD) and gate-to-source capacitance (CGS) of the UD-MOS are also reduced to improve switching loss due to the thick oxide layer between the trench gate and dummy gate. The proposed device exhibits an excellent loss-related figure of merit (FOM). It provides a high-voltage SiC MOSFET prototype with potential performance advantages for voltage source converter-based high voltage direct current applications. Full article
(This article belongs to the Section D1: Semiconductor Devices)
Show Figures

Figure 1

19 pages, 4729 KB  
Review
Review on Non-Isolated Multiport Converters for Residential DC Microgrids
by Georgios Salagiannis and Emmanuel Tatakis
Energies 2024, 17(1), 222; https://doi.org/10.3390/en17010222 - 31 Dec 2023
Cited by 5 | Viewed by 2500
Abstract
Nowadays, energy sustainability needs drive the development of novel power system architectures that efficiently harvest and deliver green energy. Specifically, DC Microgrids (DC-MG) have emerged as promising bases for distributed power generation, especially in residential applications. The pivotal role of power conversion and [...] Read more.
Nowadays, energy sustainability needs drive the development of novel power system architectures that efficiently harvest and deliver green energy. Specifically, DC Microgrids (DC-MG) have emerged as promising bases for distributed power generation, especially in residential applications. The pivotal role of power conversion and the need for more affordable and compact converters has led to an increasing research interest. MultiPort Converters (MPCs) exhibit beneficial operational characteristics for these applications and, therefore, a plethora of different topologies is suggested in the literature. Even though there have been some attempts to organize and review the field status, the categorization is based on the existence or not of isolation between the converter’s ports, without providing insight on the topology conception. In this article, a literature review is conducted to specify the most suitable non-isolated MPC topologies for residential DC-MGs. Converters with a power rating ranging from 0.1 to 1 kW are compared based on technical features and categorized according to their topology derivation process. This procedure is performed separately for MPCs suitable for unipolar and bipolar DC Buses. The selected approach highlights the design basis for each MPC in a structured manner, facilitating further development of original converters by both new and experienced researchers. Full article
(This article belongs to the Section F3: Power Electronics)
Show Figures

Figure 1

17 pages, 4567 KB  
Article
A New Transformer-Less Single-Phase Photovoltaic Inverter to Improve the Performance of Grid-Connected Solar Photovoltaic Systems
by Mohua Biswas, Shuvra Prokash Biswas, Md. Rabiul Islam, Md. Ashib Rahman, Kashem M. Muttaqi and S. M. Muyeen
Energies 2022, 15(22), 8398; https://doi.org/10.3390/en15228398 - 10 Nov 2022
Cited by 17 | Viewed by 3266
Abstract
Photovoltaic (PV) energy systems have found diverse applications in fulfilling the increasing energy demand worldwide. Transformer-less PV inverters convert the DC energy from PV systems to AC energy and deliver it to the grid through a non-isolated connection. This paper proposes a new [...] Read more.
Photovoltaic (PV) energy systems have found diverse applications in fulfilling the increasing energy demand worldwide. Transformer-less PV inverters convert the DC energy from PV systems to AC energy and deliver it to the grid through a non-isolated connection. This paper proposes a new transformer-less grid-connected PV inverter. A closed-loop control scheme is presented for the proposed transformer-less inverter to connect it with the power grid. The proposed transformer-less inverter reduces extra leakage current and holds the common-mode voltage at a constant point. To eliminate extra leakage current, as well as achieve constant common-mode voltage, a midpoint clamping method is utilized to operate the inverter. The proposed transformer-less inverter is formed of seven insulated gate bipolar transistors (IGBTs) employing a unipolar sinusoidal pulse width modulation (SPWM) technique for switching purposes. An LCL filter is employed to reshape the two-level inverter output voltage and current to obtain closer sinusoidal waveforms. The output voltage and current total harmonic distortion (THD) of the proposed transformer-less inverter were found to be 1.25% and 0.94%, respectively, in the grid-connected mode. The leakage current elimination mechanism with the proposed transformer-less inverter is deeply analyzed in this paper. The performances of the proposed transformer-less inverter were evaluated with MATLAB/Simulink simulation and validated in a laboratory scale experiment. Full article
Show Figures

Figure 1

9 pages, 2470 KB  
Article
Temperature Stable Piezoelectric Imprint of Epitaxial Grown PZT for Zero-Bias Driving MEMS Actuator Operation
by Marco Teuschel, Paul Heyes, Samu Horvath, Christian Novotny and Andrea Rusconi Clerici
Micromachines 2022, 13(10), 1705; https://doi.org/10.3390/mi13101705 - 10 Oct 2022
Cited by 5 | Viewed by 2634
Abstract
In piezoelectric transducer applications, it is common to use a unipolar operation signal to avoid switching of the polarisation and the resulting nonlinearities of micro-electromechanical systems. However, semi-bipolar or bipolar operation signals have the advantages of less leakage current, lower power consumption and [...] Read more.
In piezoelectric transducer applications, it is common to use a unipolar operation signal to avoid switching of the polarisation and the resulting nonlinearities of micro-electromechanical systems. However, semi-bipolar or bipolar operation signals have the advantages of less leakage current, lower power consumption and no additional need of a DC−DC converter for low AC driving voltages. This study investigates the potential of using piezoelectric layers with an imprint for stable bipolar operation on the basis of epitaxially grown lead zirconate titanate cantilevers with electrodes made of a metal and metal oxide stack. Due to the manufacturing process, the samples exhibit high crystallinity, rectangular shaped hysteresis and a high piezoelectric response. Furthermore, the piezoelectric layers have an imprint, indicating a strong built-in field, which shifts the polarisation versus electric field hysteresis. To obtain the stability of the imprint, laser doppler vibrometry and switching current measurements were performed at different temperatures, yielding a stable imprinted electric field of −1.83 MV/m up to at least 100 °C. The deflection of the cantilevers was measured with a constant AC driving voltage while varying the DC bias voltage to examine the influence of the imprint under operation, revealing that the same high deflection and low nonlinearities, quantified by the total harmonic distortion, can be maintained down to low bias voltages compared to unipolar operation. These findings demonstrate that a piezoelectric layer with a strong imprint makes it possible to operate with low DC or even zero DC bias, while still providing strong piezoelectric response and linear behaviour. Full article
(This article belongs to the Special Issue Micromachined Acoustic Transducers for Audio-Frequency Range)
Show Figures

Figure 1

18 pages, 17832 KB  
Article
Power Transfer Control Strategy Based on True Bipolar MMC-MTDC System
by Can Ding, Xiaojian Tian, Taiping Nie and Zhao Yuan
Energies 2021, 14(24), 8306; https://doi.org/10.3390/en14248306 - 9 Dec 2021
Cited by 2 | Viewed by 2587
Abstract
The true bipolar modular multilevel converter-based multi-terminal direct current (MMC-MTDC) DC transmission line is prone to single-pole grounding fault, which may cause overload and overcurrent of the non-fault DC line with fault poles, resulting in system protection misoperation and system collapse. Therefore, the [...] Read more.
The true bipolar modular multilevel converter-based multi-terminal direct current (MMC-MTDC) DC transmission line is prone to single-pole grounding fault, which may cause overload and overcurrent of the non-fault DC line with fault poles, resulting in system protection misoperation and system collapse. Therefore, the power transfer control strategy should be adopted to improve system stability. In addition, considering that the commutator stations of true bipolar MMC-MTDC system may have unipolar faults, it is necessary to adopt the control strategy of inter-pole power transfer or inter-station power transfer to improve the transmission capacity of the system under fault conditions. In this paper, a power transfer control strategy is proposed, which is widely applicable to MMC-MTDC system. In the case of line fault, the power transfer takes into account the line power margin and the power margin of converter station. The inter-pole power transfer is better than the inter-station power transfer under the converter station fault condition, and the inter-station power transfer takes into account the priority of the power margin of the converter station. At the same time, based on the Zhangbei four-terminal flexible direct current transmission project, the Zhangbei four-terminal flexible direct current transmission system is built by using PSCAD/EMTDC, and the flexibility and effectiveness of the proposed strategy are verified by simulation. Full article
Show Figures

Figure 1

16 pages, 6094 KB  
Article
The Role of Front-End AC/DC Converters in Hybrid AC/DC Smart Homes: Analysis and Experimental Validation
by Vitor Monteiro, Luis F. C. Monteiro, Francesco Lo Franco, Riccardo Mandrioli, Mattia Ricco, Gabriele Grandi and João L. Afonso
Electronics 2021, 10(21), 2601; https://doi.org/10.3390/electronics10212601 - 25 Oct 2021
Cited by 18 | Viewed by 4738
Abstract
Electrical power grids are rapidly evolving into smart grids, with smart homes also making an important contribution to this. In fact, the well-known and emerging technologies of renewables, energy storage systems and electric mobility are each time more distributed throughout the power grid [...] Read more.
Electrical power grids are rapidly evolving into smart grids, with smart homes also making an important contribution to this. In fact, the well-known and emerging technologies of renewables, energy storage systems and electric mobility are each time more distributed throughout the power grid and included in smart homes. In such circumstances, since these technologies are natively operating in DC, it is predictable for a revolution in the electrical grid craving a convergence to DC grids. Nevertheless, traditional loads natively operating in AC will continue to be used, highlighting the importance of hybrid AC/DC grids. Considering this new paradigm, this paper has as main innovation points the proposed control algorithms regarding the role of front-end AC/DC converters in hybrid AC/DC smart homes, demonstrating their importance for providing unipolar or bipolar DC grids for interfacing native DC technologies, such as renewables and electric mobility, including concerns regarding the power quality from a smart grid point of view. Furthermore, the paper presents a clear description of the proposed control algorithms, aligned with distinct possibilities of complementary operation of front-end AC/DC converters in the perspective of smart homes framed within smart grids, e.g., enabling the control of smart homes in a coordinated way. The analysis and experimental results confirmed the suitability of the proposed innovative operation modes for hybrid AC/DC smart homes, based on two different AC/DC converters in the experimental validation. Full article
(This article belongs to the Special Issue Intelligent Energy Management System for Electric Vehicles)
Show Figures

Figure 1

11 pages, 3598 KB  
Article
A Bipolar ±13 mV Self-Starting and 85% Peak Efficiency DC/DC Converter for Thermoelectric Energy Harvesting
by Harald Dillersberger, Bernd Deutschmann and Douglas Tham
Energies 2020, 13(20), 5501; https://doi.org/10.3390/en13205501 - 20 Oct 2020
Cited by 13 | Viewed by 3903
Abstract
This paper presents a novel converter for boosting the low-voltage output of thermoelectric energy harvesters to power standard electronic circuits. The converter can start up from a fully depleted state of the system off a bipolar ±13 mV input and can boost it [...] Read more.
This paper presents a novel converter for boosting the low-voltage output of thermoelectric energy harvesters to power standard electronic circuits. The converter can start up from a fully depleted state of the system off a bipolar ±13 mV input and can boost it to output voltages of up to 5 V. The converter comprises two transformers, one for each polarity that are multiplexed between an oscillator (used during startup) and a flyback converter (used during normal operation). To eliminate leakage currents in the input stage, the unused converter is completely turned off at startup and both converters are automatically shut off if the input power is found to be too low. Measurement results of the converter designed in a 180 nm CMOS process demonstrate a peak end-to-end conversion efficiency of 85% and nearly perfect impedance matching over the full input voltage range. This is the first time that a converter for ultra-low bipolar input voltages achieves the same performance as a unipolar converter. Full article
(This article belongs to the Special Issue Current Researches on Integrated DC/DC Converters)
Show Figures

Figure 1

23 pages, 9777 KB  
Article
A High-Frequency Isolation (HFI) Charging DC Port Combining a Front-End Three-Level Converter with a Back-End LLC Resonant Converter
by Guowei Cai, Duolun Liu, Chuang Liu, Wei Li and Jiajun Sun
Energies 2017, 10(10), 1462; https://doi.org/10.3390/en10101462 - 22 Sep 2017
Cited by 7 | Viewed by 10630
Abstract
The high-frequency isolation (HFI) charging DC port can serve as the interface between unipolar/bipolar DC buses and electric vehicles (EVs) through the two-power-stage system structure that combines the front-end three-level converter with the back-end logical link control (LLC) resonant converter. The DC output [...] Read more.
The high-frequency isolation (HFI) charging DC port can serve as the interface between unipolar/bipolar DC buses and electric vehicles (EVs) through the two-power-stage system structure that combines the front-end three-level converter with the back-end logical link control (LLC) resonant converter. The DC output voltage can be maintained within the desired voltage range by the front-end converter. The electrical isolation can be realized by the back-end LLC converter, which has the bus converter function. According to the three-level topology, the low-voltage rating power devices can be adapted for half-voltage stress of the total DC grid, and the PWM phase-shift control can double the equivalent switching frequency to greatly reduce the filter volume. LLC resonant converters have advance characteristics of inverter-side zero-voltage-switching (ZVS) and rectifier-side zero-current switching (ZCS). In particular, it can achieve better performance under quasi-resonant frequency mode. Additionally, the magnetizing current can be modified following different DC output voltages, which have the self-adaptation ZVS condition for decreasing the circulating current. Here, the principles of the proposed topology are analyzed in detail, and the design conditions of the three-level output filter and high-frequency isolation transformer are explored. Finally, a 20 kW prototype with the 760 V input and 200–500 V output are designed and tested. The experimental results are demonstrated to verify the validity and performance of this charging DC port system structure. Full article
(This article belongs to the Collection Electric and Hybrid Vehicles Collection)
Show Figures

Figure 1

37 pages, 3048 KB  
Article
Topology of a Bidirectional Converter for Energy Interaction between Electric Vehicles and the Grid
by Jiuchun Jiang, Yan Bao and Le Yi Wang
Energies 2014, 7(8), 4858-4894; https://doi.org/10.3390/en7084858 - 30 Jul 2014
Cited by 60 | Viewed by 19859
Abstract
In vehicle-to-grid (V2G) systems, electric vehicles interact with the grid as distributed energy storage systems that offer many potential benefits. As an energy interface between a vehicle and the grid, the bidirectional converter plays a crucial role in their interaction. Its reliability, safety, [...] Read more.
In vehicle-to-grid (V2G) systems, electric vehicles interact with the grid as distributed energy storage systems that offer many potential benefits. As an energy interface between a vehicle and the grid, the bidirectional converter plays a crucial role in their interaction. Its reliability, safety, cost, efficiency, weight, size, harmonics, and other factors are of essential importance for V2G realization, especially for on-board operations. Beyond the common existing topologies for bidirectional chargers, this paper introduces a novel high-power-factor bidirectional single-stage full-bridge (BSS-FBC) topology, which offers advantages in power density, size, weight, cost, efficiency, power quality, dynamic characteristic, reliability, and complexity. Its operational principles and control strategies are presented. Harmonic analysis on the basis of double-Fourier integral is performed with detailed comparison of line current harmonic characteristics between the BSS-FBC topology and unipolar/bipolar controlled single-phase pulse width modulation (PWM) converters. A dynamic model of the topology is derived, its dynamic behavior analyzed, and its compensator design method developed. Simulation and experimental results are employed to verify the design and analysis. Design considerations for the key parameters are discussed. A 3.3 kW prototype is developed for this topology and validated in its vehicle applications. The results demonstrate clearly the benefits and advantages of the new topology. Full article
(This article belongs to the Special Issue Advances in Hybrid Vehicles)
Show Figures

Figure 1

Back to TopTop