Sign in to use this feature.

Years

Between: -

Subjects

remove_circle_outline
remove_circle_outline
remove_circle_outline
remove_circle_outline
remove_circle_outline

Journals

Article Types

Countries / Regions

Search Results (12)

Search Parameters:
Keywords = two-tailed unpaired t-test

Order results
Result details
Results per page
Select all
Export citation of selected articles as:
15 pages, 3006 KB  
Article
Metabolic Regulation of Influenza Vaccine Responses in Racially Diverse Hispanics
by Daniela Frasca, Maria Romero and Suresh Pallikkuth
Vaccines 2025, 13(9), 938; https://doi.org/10.3390/vaccines13090938 - 2 Sep 2025
Viewed by 784
Abstract
Background: Racial and ethnic differences in vaccine responses, particularly within Hispanic populations, remain underexplored. Disparities in immune function may be influenced by metabolic and inflammatory mechanisms. Methods: The current study investigated humoral immune responses to influenza vaccination in a diverse cohort of Hispanic [...] Read more.
Background: Racial and ethnic differences in vaccine responses, particularly within Hispanic populations, remain underexplored. Disparities in immune function may be influenced by metabolic and inflammatory mechanisms. Methods: The current study investigated humoral immune responses to influenza vaccination in a diverse cohort of Hispanic individuals from South Florida, encompassing both White and Black Hispanics. Antibody responses were assessed post-vaccination, and B cell phenotypes were analyzed to evaluate inflammatory and metabolic characteristics. In vitro experiments were conducted to determine whether blocking metabolic pathways could alter the inflammatory phenotype of B cells. Data were analyzed using an unpaired Student’s t-test (two-tailed), and correlation analysis was conducted with Pearson correlation. Results: Our findings indicated that Black Hispanic individuals exhibited significantly reduced antibody responses compared to White Hispanics (p < 0.01) following influenza vaccination. This diminished humoral response correlated with inversely with serum LDH (r = −0.58; p = 0.0005) and other intrinsic inflammatory phenotypes in blood-derived B cells and was supported by changes in metabolic activity. In vitro blockade of metabolic pathways effectively reduced the inflammatory phenotype of B cells from Black Hispanic individuals, suggesting a mechanistic link between metabolic dysfunction and impaired vaccine-induced immunity. Conclusion: This study is the first to reveal racial disparities in influenza vaccine responses within a Hispanic population, highlighting reduced antibody production in Black Hispanics. These findings suggest that metabolically driven B cell inflammation may play a critical role and point to potential therapeutic strategies to address disparities in vaccine-induced immunity. Full article
(This article belongs to the Special Issue Influenza Vaccines and Influenza Vaccination in Europe)
Show Figures

Figure 1

12 pages, 2050 KB  
Article
Assessing Educational Impact of Worldwide Webinar on Management of Myopia Progression in Children
by Meghal Gagrani, Jonathan Heston, Daisy Godts, David Granet, Dominique Bremond-Gignac, Ramesh Kekunnaya, Richard W. Hertle, Seo Wei Leo and Ken K. Nischal
Int. J. Environ. Res. Public Health 2024, 21(12), 1661; https://doi.org/10.3390/ijerph21121661 - 12 Dec 2024
Viewed by 1097
Abstract
Objective: To assess the educational impact of a worldwide webinar approach to myopia progression management in children <8 years and 8–12 years old. Design: Cross-sectional study. Methods: A self-administered survey was conducted for attendees of a 3 h worldwide webinar held in two [...] Read more.
Objective: To assess the educational impact of a worldwide webinar approach to myopia progression management in children <8 years and 8–12 years old. Design: Cross-sectional study. Methods: A self-administered survey was conducted for attendees of a 3 h worldwide webinar held in two parts on consecutive days on the management of myopia progression in children. The survey was administered before, immediately after completion of the webinar, and 8 weeks later; responses were recorded on a Likert scale. Questions were posed to assess (a) the confidence of attendees in managing myopia in children <12 years old, (b) attendees’ understanding of latest treatment options, (c) any improvement in attendees’ knowledge after the webinar, and (d) any changes made to practice 8 weeks after the webinar. Pre- and post-responses were analyzed using an unpaired two-tailed t-test. Results: The webinar had 701 and 606 global attendees on the first and second days, respectively. Based on a comparison of contact information, 372 attendees participated on days 1 and 2, meaning 288 and 233 participants attended only day 1 and day 2, respectively. There was a significant increase in the percentage of attendees who were “very confident” in managing myopia after the webinar (p < 0.05). Ninety-nine attendees completed the survey at 8 weeks. Of these, 76% believed that the webinar had “very significantly” or “significantly” improved their ability to manage pediatric myopia and 91% had implemented or intended to implement a change in their practice. The respondents who did not implement a change identified cost and patient compliance as the common barriers. Conclusion: There is a tsunami of research and management options in the field of myopia management at present. We demonstrate that an effective way of disseminating information and education about myopia management is a pre-designed comprehensive webinar held over two consecutive days. There is evidence that such a webinar may also influence a change in clinical practice. Full article
(This article belongs to the Special Issue 2nd Edition of Epidemiology and Global Health)
Show Figures

Figure 1

24 pages, 17126 KB  
Article
Characteristics of a Spray-Dried Porcine Blood Meal for Aedes aegypti Mosquitoes
by Alexander R. Weaver, Nagarajan R. Rajagopal, Roberto M. Pereira, Philip G. Koehler, Andrew J. MacIntosh, Rebecca W. Baldwin and Christopher D. Batich
Insects 2024, 15(9), 716; https://doi.org/10.3390/insects15090716 - 19 Sep 2024
Viewed by 1898
Abstract
Research into mosquito-borne illnesses faces hurdles because feeding fresh animal blood to rear female mosquitoes presents logistical, economic, and safety challenges. In this study, a shelf-stable additive (spray-dried porcine blood; SDPB) hypothesized to supply accessible hemoglobin was evaluated within an alternative meal (AM) [...] Read more.
Research into mosquito-borne illnesses faces hurdles because feeding fresh animal blood to rear female mosquitoes presents logistical, economic, and safety challenges. In this study, a shelf-stable additive (spray-dried porcine blood; SDPB) hypothesized to supply accessible hemoglobin was evaluated within an alternative meal (AM) containing whey powder and PBS for rearing the yellow fever mosquito Aedes aegypti. LC–MS/MS proteomics, microbial assays, and particle reduction techniques confirmed and characterized the functionality of hemoglobin in SDPB, while engorgement, fecundity, egg viability, and meal stability bioassays assessed AM performance. Chemical assays supported hemoglobin as the phagostimulant in SDPB with aggregates partially solubilized in the AM that can be more accessible via particle reduction. Unpaired two-tailed t-tests indicate that the AM stimulates oogenesis (t11 = 13.6, p = 0.003) and is stable under ambient (1+ y; t12 = 0.576, p = 0.575) and aqueous (14 d; t12 = 0.515, p = 0.639) conditions without decreasing fecundity. Egg hatch rates for the ninth generation of AM-reared Ae. aegypti were 50–70+%. With further development, this meal may serve as a platform for mass rearing or studying effects of nutritional additives on mosquito fitness due to its low cost and stability. Future work may examine tuning spray drying parameters and resulting impacts on hemoglobin agglomeration and feeding. Full article
(This article belongs to the Section Insect Pest and Vector Management)
Show Figures

Figure 1

14 pages, 3071 KB  
Article
Short-Term Clinical Results of Single-Injection Autologous Bone Marrow Aspirate Concentrate (BMAC) as a Therapeutic Option/Tool in Knee Osteoarthritis
by Krishna Subramanyam, Subhadra Poornima, Satish Kumar and Qurratulain Hasan
Biologics 2024, 4(2), 218-231; https://doi.org/10.3390/biologics4020015 - 19 Jun 2024
Cited by 1 | Viewed by 4087
Abstract
Purpose: Knee osteoarthritis (KOA) is a very common cartilage disorder affecting millions of people globally and is characterized by pain, stiffness, swelling, loss of articular cartilage, and osteophyte formation, resulting in disability. The presently available treatments for KOA are palliative. Hence, there is [...] Read more.
Purpose: Knee osteoarthritis (KOA) is a very common cartilage disorder affecting millions of people globally and is characterized by pain, stiffness, swelling, loss of articular cartilage, and osteophyte formation, resulting in disability. The presently available treatments for KOA are palliative. Hence, there is a need to explore a non-surgical treatment portfolio. Bone marrow aspirate concentrate (BMAC) is one of the predominant attention-drawing managements/treatments for KOA in recent times due to its potential advantages of disease-modifying and regeneration capacities. Principle: This study aimed to evaluate the role of single-injection autologous BMAC as a therapeutic option in the treatment of KOA and evaluate the functional and clinical outcomes of KOA patients. In this study, 132 patients with KOA (Kellgren and Lawrence (KL) grade II and III) were included as per the inclusion criteria. Autologous bone marrow was aspirated and separated, and concentrated bone marrow aspirate was administered into the knee joint of the affected individual. Results: At the end of the 12th month (end of the follow-up period), 95% of patients showed complete pain relief and improvement in joint function, which shows that the results were promising and encouraging. Unpaired t-test results also indicated that the two-tailed p-value is less than 0.0001, and the difference is extremely statistically significant. No adverse effects were observed in the study patients. Conclusions: BMAC therapy has potential, with satisfactory, efficient, and durable results in KL grades II and III in KOA patients. This can be a safe alternative therapy in the treatment of KOA, especially in the early grades of OA. In summary, to the best of our knowledge, this is the first study from India that evaluated BMAC efficacy both subjectively and objectively in KOA (KL-II and KL-III) patients. Full article
Show Figures

Graphical abstract

12 pages, 1138 KB  
Communication
Pressure-Dependent Elevation of Vasoactive Intestinal Peptide Level in Chicken Choroid
by Evgeny Privalov, Matthias Zenkel, Ursula Schloetzer-Schrehardt, Stefanie Kuerten, Antonio Bergua and Bettina Hohberger
Biology 2023, 12(4), 495; https://doi.org/10.3390/biology12040495 - 24 Mar 2023
Cited by 1 | Viewed by 1967
Abstract
Purpose: Autonomic control is important in maintaining ocular integrity. As recent data suggested that intrinsic choroidal neurons (ICN), an intrinsic choroidal autonomic control, may regulate choroidal thickening via release of the vasodilative vasoactive intestinal peptide (VIP), it was the aim of the study [...] Read more.
Purpose: Autonomic control is important in maintaining ocular integrity. As recent data suggested that intrinsic choroidal neurons (ICN), an intrinsic choroidal autonomic control, may regulate choroidal thickening via release of the vasodilative vasoactive intestinal peptide (VIP), it was the aim of the study to investigate the level of choroidal VIP (VIPchor) in the presence of an increased atmospheric pressure in a chicken model. Methods: Chicken choroidal whole mounts were exposed to ambient pressure (n = 20) and 40 mm Hg (n = 20) in a PC-controlled, open chamber system for 24 and 72 h, respectively. The VIP concentration was analyzed by ELISA, and the total protein concentration was measured by the BCA assay. Statistical analysis was done using an unpaired two-tailed t-test. Results: The pressurization systems enabled choroidal whole mount pressurization (40 mm Hg) with humidifying, pressure, temperature, and gas exchange. Overall, the VIPchor level concentration was significantly increased at 40 mmHg compared to the ambient pressure (30.09 ± 7.18 pg vs. 20.69 ± 3.24 pg; p < 0.0001). Subgroup analysis yielded a significantly increased VIPchor level at 40 mmHg compared to the ambient pressure after 24 h (28.42 ± 6.03 pg vs. 20.76 ± 4.06 pg; p = 0.005) and 72 h (31.77 ± 7.82 pg vs. 20.61 ± 2.12 pg; p = 0.002), respectively. The VIPchor elevation at 40 mm Hg ranged between 1.37- (24 h) and 1.54-fold (72 h) compared to the ambient pressure. No difference was observed between the VIPchor level at 24 h and 72 h (p > 0.05). Conclusions: The increase of the total choroidal VIP level, representing the intracellular VIP content, in the presence of an increased ambient pressure argues for a retention of VIP within the neurons, decreasing both vasodilatation and, consequently, choroid thickness. This finding might be a passive or even active function of ICN in the regulation of choroidal thickness, ocular integrity and IOP. Full article
Show Figures

Figure 1

31 pages, 3188 KB  
Article
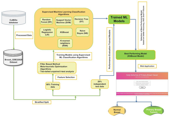
A Hybrid Machine Learning Approach to Screen Optimal Predictors for the Classification of Primary Breast Tumors from Gene Expression Microarray Data
by Nashwan Alromema, Asif Hassan Syed and Tabrej Khan
Diagnostics 2023, 13(4), 708; https://doi.org/10.3390/diagnostics13040708 - 13 Feb 2023
Cited by 19 | Viewed by 3582
Abstract
The high dimensionality and sparsity of the microarray gene expression data make it challenging to analyze and screen the optimal subset of genes as predictors of breast cancer (BC). The authors in the present study propose a novel hybrid Feature Selection (FS) sequential [...] Read more.
The high dimensionality and sparsity of the microarray gene expression data make it challenging to analyze and screen the optimal subset of genes as predictors of breast cancer (BC). The authors in the present study propose a novel hybrid Feature Selection (FS) sequential framework involving minimum Redundancy-Maximum Relevance (mRMR), a two-tailed unpaired t-test, and meta-heuristics to screen the most optimal set of gene biomarkers as predictors for BC. The proposed framework identified a set of three most optimal gene biomarkers, namely, MAPK 1, APOBEC3B, and ENAH. In addition, the state-of-the-art supervised Machine Learning (ML) algorithms, namely Support Vector Machine (SVM), K-Nearest Neighbors (KNN), Neural Net (NN), Naïve Bayes (NB), Decision Tree (DT), eXtreme Gradient Boosting (XGBoost), and Logistic Regression (LR) were used to test the predictive capability of the selected gene biomarkers and select the most effective breast cancer diagnostic model with higher values of performance matrices. Our study found that the XGBoost-based model was the superior performer with an accuracy of 0.976 ± 0.027, an F1-Score of 0.974 ± 0.030, and an AUC value of 0.961 ± 0.035 when tested on an independent test dataset. The screened gene biomarkers-based classification system efficiently detects primary breast tumors from normal breast samples. Full article
(This article belongs to the Section Machine Learning and Artificial Intelligence in Diagnostics)
Show Figures

Figure 1

11 pages, 1028 KB  
Article
Metal-on-Metal Hips: Ten-Year Clinical and Radiographic Outcomes of the ADEPT Metal-on-Metal Hip Resurfacing and Modular Total Hip Arthroplasty
by Fabio Mancino, Michael A. Finsterwald, Christopher W. Jones, Gareth H. Prosser and Piers J. Yates
J. Clin. Med. 2023, 12(3), 889; https://doi.org/10.3390/jcm12030889 - 22 Jan 2023
Cited by 5 | Viewed by 3496
Abstract
Background: The aim of this study is to update the 10-year follow-up survivorship and metal ions levels of a cohort of metal-on-metal (MoM) hip resurfacing (HR) and large-diameter-head (LDH) total hip arthroplasty (THA). Methods: The study is a retrospective analysis of prospectively collected [...] Read more.
Background: The aim of this study is to update the 10-year follow-up survivorship and metal ions levels of a cohort of metal-on-metal (MoM) hip resurfacing (HR) and large-diameter-head (LDH) total hip arthroplasty (THA). Methods: The study is a retrospective analysis of prospectively collected data that compared the outcomes of 24 MoM HR (21 patients) and 15 (11 patients) modular LHD MoM THA at >10 years follow-up. Baseline characteristics as well as intraoperative and postoperative information were collected, including complications, revisions, clinical and radiographic outcomes, and serum metal ions level (Cobalt, Chromium). Metal ion levels were compared using a two-tailed unpaired t-test and Wilcoxon signed-rank test (jamovi v2.3.3.0, Sydney, NSW, AU). Results: No significant differences were detected in gender, BMI, and ASA score between the two groups. Patients in the modular THA group were significantly older (57 years vs. 46 years; p < 0.05). The HR overall survivorship was 91.7% (22 of 24 hips) with survivorship from implant failure and/or aseptic loosening and/or metal debris related 100% of problems. The modular THA overall survivorship was 86.7% (13 of 15 hips) with survivorship from implant aseptic loosening and metal ions complications of 93.4% (14 of 15 hips). No significant difference was noted when comparing clinical outcomes. Metal ions were significantly lower in the HR group (Co 25.8 nmol/L vs. 89 nmol/L; p < 0.001–Cr 33.5 nmol/L vs. 55.2 nmol/L; p = 0.026). Conclusion: Both implants reported excellent and comparable clinical outcomes at >10 years follow-up. The Adept HR reported remarkable survivorship, in line with the registry data, proving once again its reliability in young active males. The modular LDH THA, despite being discontinued, presented higher reliability and a lower failure rate when compared with similar withdrawn MoM implants. Trunnionosis did not appear to be a significant problem in this particular modular design. Full article
(This article belongs to the Special Issue Hip Surgery: Clinical Treatment and Management)
Show Figures

Figure 1

29 pages, 2079 KB  
Article
A Hybrid Feature Selection Approach to Screen a Novel Set of Blood Biomarkers for Early COVID-19 Mortality Prediction
by Asif Hassan Syed, Tabrej Khan and Nashwan Alromema
Diagnostics 2022, 12(7), 1604; https://doi.org/10.3390/diagnostics12071604 - 30 Jun 2022
Cited by 11 | Viewed by 3291
Abstract
The increase in coronavirus disease 2019 (COVID-19) infection caused by severe acute respiratory syndrome coronavirus 2 (SARS-CoV-2) has placed pressure on healthcare services worldwide. Therefore, it is crucial to identify critical factors for the assessment of the severity of COVID-19 infection and the [...] Read more.
The increase in coronavirus disease 2019 (COVID-19) infection caused by severe acute respiratory syndrome coronavirus 2 (SARS-CoV-2) has placed pressure on healthcare services worldwide. Therefore, it is crucial to identify critical factors for the assessment of the severity of COVID-19 infection and the optimization of an individual treatment strategy. In this regard, the present study leverages a dataset of blood samples from 485 COVID-19 individuals in the region of Wuhan, China to identify essential blood biomarkers that predict the mortality of COVID-19 individuals. For this purpose, a hybrid of filter, statistical, and heuristic-based feature selection approach was used to select the best subset of informative features. As a result, minimum redundancy maximum relevance (mRMR), a two-tailed unpaired t-test, and whale optimization algorithm (WOA) were eventually selected as the three most informative blood biomarkers: International normalized ratio (INR), platelet large cell ratio (P-LCR), and D-dimer. In addition, various machine learning (ML) algorithms (random forest (RF), support vector machine (SVM), extreme gradient boosting (EGB), naïve Bayes (NB), logistic regression (LR), and k-nearest neighbor (KNN)) were trained. The performance of the trained models was compared to determine the model that assist in predicting the mortality of COVID-19 individuals with higher accuracy, F1 score, and area under the curve (AUC) values. In this paper, the best performing RF-based model built using the three most informative blood parameters predicts the mortality of COVID-19 individuals with an accuracy of 0.96 ± 0.062, F1 score of 0.96 ± 0.099, and AUC value of 0.98 ± 0.024, respectively on the independent test data. Furthermore, the performance of our proposed RF-based model in terms of accuracy, F1 score, and AUC was significantly better than the known blood biomarkers-based ML models built using the Pre_Surv_COVID_19 data. Therefore, the present study provides a novel hybrid approach to screen the most informative blood biomarkers to develop an RF-based model, which accurately and reliably predicts in-hospital mortality of confirmed COVID-19 individuals, during surge periods. An application based on our proposed model was implemented and deployed at Heroku. Full article
(This article belongs to the Topic Artificial Intelligence in Healthcare)
Show Figures

Figure 1

7 pages, 1226 KB  
Article
Arterial Aneurysm Localization Is Sex-Dependent
by Daniel Körfer, Caspar Grond-Ginsbach, Maani Hakimi, Dittmar Böckler and Philipp Erhart
J. Clin. Med. 2022, 11(9), 2450; https://doi.org/10.3390/jcm11092450 - 27 Apr 2022
Cited by 6 | Viewed by 2281
Abstract
The aim of this study was to investigate sex-dependent aneurysm distributions. A total of 3107 patients with arterial aneurysms were diagnosed from 2006 to 2016. Patients with anything other than true aneurysms, hereditary connective tissue disorders or vasculitides (n = 918) were [...] Read more.
The aim of this study was to investigate sex-dependent aneurysm distributions. A total of 3107 patients with arterial aneurysms were diagnosed from 2006 to 2016. Patients with anything other than true aneurysms, hereditary connective tissue disorders or vasculitides (n = 918) were excluded. Affected arterial sites and age at first aneurysm diagnosis were compared between women and men by an unpaired two-tailed t-test and Fisher’s exact test. The study sample consisted of 2189 patients, of whom 1873 were men (85.6%) and 316 women (14.4%) (ratio m:w = 5.9:1). Men had considerably more aneurysms in the abdominal aorta (83.4% vs. 71.1%; p < 0.001), common iliac artery (28.7% vs. 8.9%; p < 0.001), internal iliac artery (6.6% vs. 1.3%; p < 0.001) and popliteal artery (11.1% vs. 2.5%; p < 0.001). In contrast, women had a higher proportion of aneurysms in the ascending aorta (4.4% vs. 10.8%; p < 0.001), descending aorta (11.1% vs. 36.4%; p < 0.001), splenic artery (0.9% vs. 5.1%; p < 0.001) and renal artery (0.8% vs. 6.0%; p < 0.001). Age at disease onset and further aneurysm distribution showed no considerable difference. The infrarenal segment might be considered a natural border for aneurysm formation in men and women suspected to have distinct genetic, pathophysiologic and ontogenetic factors. Screening modalities for women at risk might need further adjustment, particularly thoracic cross-sectional imaging complementation. Full article
(This article belongs to the Special Issue Pathogenesis and Treatment of Abdominal Aortic Aneurysm)
Show Figures

Figure 1

11 pages, 3772 KB  
Article
Antimicrobial and Antibiofilm Properties of Graphene Oxide on Enterococcus faecalis
by Cecilia Martini, Francesca Longo, Raffaella Castagnola, Luca Marigo, Nicola Maria Grande, Massimo Cordaro, Margherita Cacaci, Massimiliano Papi, Valentina Palmieri, Francesca Bugli and Maurizio Sanguinetti
Antibiotics 2020, 9(10), 692; https://doi.org/10.3390/antibiotics9100692 - 13 Oct 2020
Cited by 20 | Viewed by 3637
Abstract
The aim of this study was to evaluate the antibacterial properties of graphene oxide (GO) against Enterococcus faecalis in vitro conditions and when used to coat dentin surface to prevent E. faecalis adhesion. The ATCC strain of E. faecalis 29212 has been used [...] Read more.
The aim of this study was to evaluate the antibacterial properties of graphene oxide (GO) against Enterococcus faecalis in vitro conditions and when used to coat dentin surface to prevent E. faecalis adhesion. The ATCC strain of E. faecalis 29212 has been used to perform a viability test. The pellet was suspended in ultrapure water, NaCl, PBS buffer, CaCl2 and MgCl2, Luria−Bertani broth solutions. The viability was evaluated by the colony forming unit counting method. Atomic force microscopy images and the measure of surface zeta potential variation were analyzed. Dentin discs were covered with a film of GO (n = 15) or were not treated (n = 15). Bacterial suspension was added to each sample of dentine discs and microbial counts were calculated. Statistically significant differences between two groups were assessed by a two-tailed unpaired t-test. Bacteria cell morphology was investigated with scanning electron microscopy. The highest growth inhibition was obtained in ddH2O and CaCl2 solution while, in PBS and NaCl, GO had poor antibacterial efficacy with a growth enhancing effect in the latter. GO on dentin discs demonstrated high antibacterial activity. GO film has demonstrated acceptable adhesion properties to root dentin and a role in the inhibition of bacterial film proliferation and biofilm formation. Full article
(This article belongs to the Special Issue Antibacterial Resistance and Novel Therapeutic Strategies)
Show Figures

Figure 1

16 pages, 1445 KB  
Article
Quick, Single-Frequency Dielectric Characterization of Blood Samples of Pediatric Cancer Patients by a Cylindrical Capacitor: Pilot Study
by Anooshe Ghanbarzadeh-Daghian, Mohammad Taghi Ahmadian and Ashkan Ghanbarzadeh-Dagheyan
Electronics 2020, 9(1), 95; https://doi.org/10.3390/electronics9010095 - 3 Jan 2020
Cited by 7 | Viewed by 4648
Abstract
In this paper, as an application in biometrics, the electrical capacitance of normal and cancerous blood samples is experimentally determined in order to test the null hypothesis that the electrical capacitance of the two samples differs. The samples taken from healthy donors and [...] Read more.
In this paper, as an application in biometrics, the electrical capacitance of normal and cancerous blood samples is experimentally determined in order to test the null hypothesis that the electrical capacitance of the two samples differs. The samples taken from healthy donors and patients diagnosed with different types of hematologic cancer are examined by a cylindrical capacitor with blood as its dielectric. The capacitance of these samples is measured at room temperature and a single frequency of 120 Hz, well below the frequency where β -dispersion starts, using a simple LCR meter device. The measurements indicate that the capacitance of the blood increases under applied electric field for a short period of time and asymptotically reaches its steady-state value. The measured values for the healthy group agreed with previous data in the literature. By the use of the unpaired two-tailed T-test, it is found that cancerous blood has higher values of capacitance when compared to normal samples ( p < 0.05 ). The reasons that might lead to such alterations are discussed from a biological perspective. Moreover, based on correlation calculations, a strong negative association is observed between blood capacitance and red blood cell (RBC) count in each group. Furthermore, sensitivity (SE) and specificity (SP) analysis demonstrates that for a threshold value between 15 and 17 for the capacitance value, both SE and SP are 100%. These preliminary findings on capacitance values may pave the way for the development of inexpensive and easy-to-use diagnosis tools for hematologic cancers at medical facilities and for in-home use, especially for children. Full article
(This article belongs to the Section Bioelectronics)
Show Figures

Graphical abstract

14 pages, 735 KB  
Article
Very Low-Protein Diet (VLPD) Reduces Metabolic Acidosis in Subjects with Chronic Kidney Disease: The “Nutritional Light Signal” of the Renal Acid Load
by Biagio Raffaele Di Iorio, Lucia Di Micco, Stefania Marzocco, Emanuele De Simone, Antonietta De Blasio, Maria Luisa Sirico, Luca Nardone and On behalf of UBI Study Group
Nutrients 2017, 9(1), 69; https://doi.org/10.3390/nu9010069 - 17 Jan 2017
Cited by 47 | Viewed by 13164
Abstract
Background: Metabolic acidosis is a common complication of chronic kidney disease; current guidelines recommend treatment with alkali if bicarbonate levels are lower than 22 mMol/L. In fact, recent studies have shown that an early administration of alkali reduces progression of CKD. The aim [...] Read more.
Background: Metabolic acidosis is a common complication of chronic kidney disease; current guidelines recommend treatment with alkali if bicarbonate levels are lower than 22 mMol/L. In fact, recent studies have shown that an early administration of alkali reduces progression of CKD. The aim of the study is to evaluate the effect of fruit and vegetables to reduce the acid load in CKD. Methods: We conducted a case-control study in 146 patients who received sodium bicarbonate. Of these, 54 patients assumed very low-protein diet (VLPD) and 92 were controls (ratio 1:2). We calculated every three months the potential renal acid load (PRAL) and the net endogenous acid production (NEAP), inversely correlated with serum bicarbonate levels and representing the non-volatile acid load derived from nutrition. Un-paired T-test and Chi-square test were used to assess differences between study groups at baseline and study completion. Two-tailed probability values ≤0.05 were considered statistically significant. Results: At baseline, there were no statistical differences between the two groups regarding systolic blood pressure (SBP), diastolic blood pressure (DBP), protein and phosphate intake, urinary sodium, potassium, phosphate and urea nitrogen, NEAP, and PRAL. VLPD patients showed at 6 and 12 months a significant reduction of SBP (p < 0.0001), DBP (p < 0.001), plasma urea (p < 0.0001) protein intake (p < 0.0001), calcemia (p < 0.0001), phosphatemia (p < 0.0001), phosphate intake (p < 0.0001), urinary sodium (p < 0.0001), urinary potassium (p < 0.002), and urinary phosphate (p < 0.0001). NEAP and PRAL were significantly reduced in VLPD during follow-up. Conclusion: VLPD reduces intake of acids; nutritional therapy of CKD, that has always taken into consideration a lower protein, salt, and phosphate intake, should be adopted to correct metabolic acidosis, an important target in the treatment of CKD patients. We provide useful indications regarding acid load of food and drinks—the “acid load dietary traffic light”. Full article
(This article belongs to the Special Issue Nutrition and Chronic Kidney Disease)
Show Figures

Figure 1

Back to TopTop