Sign in to use this feature.

Years

Between: -

Subjects

remove_circle_outline
remove_circle_outline
remove_circle_outline
remove_circle_outline
remove_circle_outline

Journals

Article Types

Countries / Regions

Search Results (11)

Search Parameters:
Keywords = tripartite motif-containing 2 (TRIM2)

Order results
Result details
Results per page
Select all
Export citation of selected articles as:
18 pages, 3452 KB  
Article
Proteomic Analysis Reveals That Dietary Supplementation with Fish Oil Enhances Lipid Metabolism and Improves Antioxidant Capacity in the Liver of Female Scatophagus argus
by Jingwei He, He Ma, Dongneng Jiang, Tuo Wang, Zhiyuan Li, Gang Shi, Yucong Hong, Chunhua Zhu and Guangli Li
Fishes 2025, 10(3), 128; https://doi.org/10.3390/fishes10030128 - 15 Mar 2025
Viewed by 1827
Abstract
The impact of dietary lipid sources on nutrient metabolism and reproductive development is a critical focus in aquaculture broodstock nutrition. Previous studies have demonstrated that fish oil supplementation modulates the expression of genes involved in steroid hormone synthesis, glucose, and lipid metabolism promoting [...] Read more.
The impact of dietary lipid sources on nutrient metabolism and reproductive development is a critical focus in aquaculture broodstock nutrition. Previous studies have demonstrated that fish oil supplementation modulates the expression of genes involved in steroid hormone synthesis, glucose, and lipid metabolism promoting ovarian development in female Scatophagus argus (spotted scat). However, the effects of fish oil on hepatic function at the protein level remain poorly characterized. In this study, female S. argus were fed diets containing 8% fish oil (FO, experimental group) or 8% soybean oil (SO, control group) for 60 days. Comparative proteomic analysis of liver tissue identified significant differential protein expression between groups. The FO group exhibited upregulation of lipid metabolism-related proteins, including COMM domain-containing protein 1 (Commd1), tetraspanin 8 (Tspan8), myoglobin (Mb), transmembrane protein 41B (Tmem41b), stromal cell-derived factor 2-like protein 1 (Sdf2l1), and peroxisomal biogenesis factor 5 (Pex5). Additionally, glucose metabolism-associated proteins, such as Sdf2l1 and non-POU domain-containing octamer-binding protein (Nono), were elevated in the FO group. Moreover, proteins linked to inflammation and antioxidant responses, including G protein-coupled receptor 108 (Gpr108), protein tyrosine phosphatase non-receptor type 2 (Ptpn2), Pex5, p120 catenin (Ctnnd1), tripartite motif-containing protein 16 (Trim16), and aquaporin 11 (Aqp11), were elevated in the FO group, while proteins involved in oxidative stress, such as reactive oxygen species modulator 1 (Romo1), cathepsin A (Ctsa), and Cullin 4A (Cul4a), were downregulated. These proteomic findings align with prior transcriptomic data, indicating that dietary fish oil enhances hepatic lipid metabolism, mitigates oxidative stress, and strengthens antioxidant capacity. Furthermore, these hepatic adaptations may synergistically support ovarian maturation in S. argus. This study provides novel proteomic-level evidence supporting the role of fish oil in modulating hepatic lipid and energy metabolism, thereby elucidating the role of fish oil in optimizing hepatic energy metabolism and redox homeostasis to influence reproductive processes, advancing our understanding of n-3 long-chain polyunsaturated fatty acids (n-3 LC-PUFA) in teleost liver physiology. Full article
(This article belongs to the Section Nutrition and Feeding)
Show Figures

Figure 1

24 pages, 10428 KB  
Article
Lycorine hydrochloride Suppresses the Proliferation and Invasion of Esophageal Cancer by Targeting TRIM22 and Inhibiting the JAK2/STAT3 and Erk Pathways
by Jingyan Liu, Liangxian Qiu, Jialing Chen and Tao Zeng
Cancers 2025, 17(5), 718; https://doi.org/10.3390/cancers17050718 - 20 Feb 2025
Cited by 4 | Viewed by 1674
Abstract
Background: Tumor metastasis and poor drug efficacy are two of the most common causes of therapeutic failure in cancer patients. The underlying molecular mechanism requires further exploration, and novel effective curative strategies are urgently needed. Nature is a rich source of novel drugs, [...] Read more.
Background: Tumor metastasis and poor drug efficacy are two of the most common causes of therapeutic failure in cancer patients. The underlying molecular mechanism requires further exploration, and novel effective curative strategies are urgently needed. Nature is a rich source of novel drugs, and Lycorine hydrochloride (Lyc.HCL) is a natural alkaloid with tremendous therapeutic potential. However, the molecular mechanisms of its antitumor activity are still unknown. In the current study, we investigated the effects and mechanisms of Lyc.HCL against esophageal squamous cell carcinomas (ESCCs), which pose serious threats to human life. Methods: An MTS assay and a clone formation assay were used to assess the viability of ESCC cell lines after Lyc.HCL treatment in vitro. Apoptosis and cell cycle regulation were analyzed using flow cytometry. Wound healing and Transwell assays were used to analyze cell migration, while invasion was analyzed using the Matrigel Transwell assay. We detected the expression of tripartite motif-containing 22 (TRIM22) through immunohistochemistry and Western blotting. A docking experiment was performed to explore the targets of Lyc.HCL. The expression levels of Janus kinase 2 (JAK2)/signal transducer and activator of transcription 3 (STAT3) and phosphoinositide 3-kinase (PI3K)/protein kinase B (AKT)/extracellular signal-regulated kinase (Erk) pathway components were detected through Western blotting. A rescue experiment was performed to determine the potential role of TRIM22. In addition, we explored the in vivo anti-ESCC effects and mechanism of Lyc.HCL by using it to treat tumor-bearing mice. Results: The Lyc.HCL treatment was found to inhibit esophageal squamous cell carcinoma cell proliferation both in vitro and in vivo by blocking the cell cycle at the G2 phase, inhibiting cell migration and invasion. We found that the TRIM22 protein was highly expressed in ESCCs but not in normal esophageal tissue. Lyc.HCL directly targeted TRIM22, decreasing the expression of TRIM22 and the JAK2/STAT3 and Erk signaling pathways, both in vitro and in vivo. Using animal experiments, we observed that the depletion of TRIM22 delayed tumor growth, but this effect was significantly reversed upon TRIM22 overexpression. Conclusions: Taken together, these findings demonstrate that Lyc.HCL can effectively suppress ESCC both in vitro and in vivo by targeting TRIM22 and regulating the JAK2/STAT3 and Erk pathways. These results suggest that Lyc.HCL may serve as a potential novel therapeutic for ESCC, with TRIM22 emerging as a promising target for treatment. Full article
(This article belongs to the Section Molecular Cancer Biology)
Show Figures

Figure 1

19 pages, 850 KB  
Review
Minimally Modified HIV-1 Infection of Macaques: Development, Utility, and Limitations of Current Models
by Manish Sharma, Mukta Nag and Gregory Q. Del Prete
Viruses 2024, 16(10), 1618; https://doi.org/10.3390/v16101618 - 16 Oct 2024
Cited by 4 | Viewed by 2950
Abstract
Nonhuman primate (NHP) studies that utilize simian immunodeficiency virus (SIV) to model human immunodeficiency virus (HIV-1) infection have proven to be powerful, highly informative research tools. However, there are substantial differences between SIV and HIV-1. Accordingly, there are numerous research questions for which [...] Read more.
Nonhuman primate (NHP) studies that utilize simian immunodeficiency virus (SIV) to model human immunodeficiency virus (HIV-1) infection have proven to be powerful, highly informative research tools. However, there are substantial differences between SIV and HIV-1. Accordingly, there are numerous research questions for which SIV-based models are not well suited, including studies of certain aspects of basic HIV-1 biology, and pre-clinical evaluations of many proposed HIV-1 treatment, prevention, and vaccination strategies. To overcome these limitations of NHP models of HIV-1 infection, several groups have pursued the derivation of a minimally modified HIV-1 (mmHIV-1) capable of establishing pathogenic infection in macaques that authentically recapitulates key features of HIV-1 in humans. These efforts have focused on three complementary objectives: (1) engineering HIV-1 to circumvent species-specific cellular restriction factors that otherwise potently inhibit HIV-1 in macaques, (2) introduction of a C chemokine receptor type 5 (CCR5)-tropic envelope, ideally that can efficiently engage macaque CD4, and (3) correction of gene expression defects inadvertently introduced during viral genome manipulations. While some progress has been made toward development of mmHIV-1 variants for use in each of the three macaque species (pigtail, cynomolgus, and rhesus), model development progress has been most promising in pigtail macaques (PTMs), which do not express an HIV-1-restricting tripartite motif-containing protein 5 α (TRIM5α). In our work, we have derived a CCR5-tropic mmHIV-1 clone designated stHIV-A19 that comprises 94% HIV-1 genome sequence and replicates to high acute-phase titers in PTMs. In animals treated with a cell-depleting CD8α antibody at the time of infection, stHIV-A19 maintains chronically elevated plasma viral loads with progressive CD4+ T-cell loss and the development of acquired immune-deficiency syndrome (AIDS)-defining clinical endpoints. However, in the absence of CD8α+ cell depletion, no mmHIV-1 model has yet displayed high levels of chronic viremia or AIDS-like pathogenesis. Here, we review mmHIV-1 development approaches, the phenotypes, features, limitations, and potential utility of currently available mmHIV-1s, and propose future directions to further advance these models. Full article
Show Figures

Figure 1

12 pages, 1557 KB  
Article
Tripartite Motif-Containing 2, a Glutamine Metabolism-Associated Protein, Predicts Poor Patient Outcome in Triple-Negative Breast Cancer Treated with Chemotherapy
by Brendah K. Masisi, Rokaya El Ansari, Lutfi Alfarsi, Ali Fakroun, Busra Erkan, Asmaa Ibrahim, Michael Toss, Ian O. Ellis, Emad A. Rakha and Andrew R. Green
Cancers 2024, 16(11), 1949; https://doi.org/10.3390/cancers16111949 - 21 May 2024
Cited by 3 | Viewed by 1966
Abstract
Background: Breast cancer (BC) remains heterogeneous in terms of prognosis and response to treatment. Metabolic reprogramming is a critical part of oncogenesis and a potential therapeutic target. Glutaminase (GLS), which generates glutamate from glutamine, plays a role in triple-negative breast cancer (TNBC). However, [...] Read more.
Background: Breast cancer (BC) remains heterogeneous in terms of prognosis and response to treatment. Metabolic reprogramming is a critical part of oncogenesis and a potential therapeutic target. Glutaminase (GLS), which generates glutamate from glutamine, plays a role in triple-negative breast cancer (TNBC). However, targeting GLS directly may be difficult, as it is essential for normal cell function. This study aimed to determine potential targets in BC associated with glutamine metabolism and evaluate their prognostic value in BC. Methods: The iNET model was used to identify genes in BC that are associated with GLS using RNA-sequencing data. The prognostic significance of tripartite motif-containing 2 (TRIM2) mRNA was assessed in BC transcriptomic data (n = 16,575), and TRIM2 protein expression was evaluated using immunohistochemistry (n = 749) in patients with early-stage invasive breast cancer with long-term follow-up. The associations between TRIM2 expression and clinicopathological features and patient outcomes were evaluated. Results: Pathway analysis identified TRIM2 expression as an important gene co-expressed with high GLS expression in BC. High TRIM2 mRNA and TRIM2 protein expression were associated with TNBC (p < 0.01). TRIM2 was a predictor of poor distant metastasis-free survival (DMFS) in TNBC (p < 0.01), and this was independent of established prognostic factors (p < 0.05), particularly in those who received chemotherapy (p < 0.05). In addition, TRIM2 was a predictor of shorter DMFS in TNBC treated with chemotherapy (p < 0.01). Conclusions: This study provides evidence of an association between TRIM2 and poor patient outcomes in TNBC, especially those treated with chemotherapy. The molecular mechanisms and functional behaviour of TRIM2 and the functional link with GLS in BC warrant further exploration using in vitro models. Full article
(This article belongs to the Special Issue Glutamine Metabolism in the Onset and Progression of Tumorigenesis)
Show Figures

Figure 1

16 pages, 4318 KB  
Article
TRIM2 Selectively Regulates Inflammation-Driven Pathological Angiogenesis without Affecting Physiological Hypoxia-Mediated Angiogenesis
by Nathan K. P. Wong, Emma L. Solly, Richard Le, Victoria A. Nankivell, Jocelyne Mulangala, Peter J. Psaltis, Stephen J. Nicholls, Martin K. C. Ng, Christina A. Bursill and Joanne T. M. Tan
Int. J. Mol. Sci. 2024, 25(6), 3343; https://doi.org/10.3390/ijms25063343 - 15 Mar 2024
Cited by 2 | Viewed by 2517
Abstract
Angiogenesis is a critical physiological response to ischemia but becomes pathological when dysregulated and driven excessively by inflammation. We recently identified a novel angiogenic role for tripartite-motif-containing protein 2 (TRIM2) whereby lentiviral shRNA-mediated TRIM2 knockdown impaired endothelial angiogenic functions in vitro. This study [...] Read more.
Angiogenesis is a critical physiological response to ischemia but becomes pathological when dysregulated and driven excessively by inflammation. We recently identified a novel angiogenic role for tripartite-motif-containing protein 2 (TRIM2) whereby lentiviral shRNA-mediated TRIM2 knockdown impaired endothelial angiogenic functions in vitro. This study sought to determine whether these effects could be translated in vivo and to determine the molecular mechanisms involved. CRISPR/Cas9-generated Trim2−/− mice that underwent a periarterial collar model of inflammation-induced angiogenesis exhibited significantly less adventitial macrophage infiltration relative to wildtype (WT) littermates, concomitant with decreased mRNA expression of macrophage marker Cd68 and reduced adventitial proliferating neovessels. Mechanistically, TRIM2 knockdown in endothelial cells in vitro attenuated inflammation-driven induction of critical angiogenic mediators, including nuclear HIF-1α, and curbed the phosphorylation of downstream effector eNOS. Conversely, in a hindlimb ischemia model of hypoxia-mediated angiogenesis, there were no differences in blood flow reperfusion to the ischemic hindlimbs of Trim2−/− and WT mice despite a decrease in proliferating neovessels and arterioles. TRIM2 knockdown in vitro attenuated hypoxia-driven induction of nuclear HIF-1α but had no further downstream effects on other angiogenic proteins. Our study has implications for understanding the role of TRIM2 in the regulation of angiogenesis in both pathophysiological contexts. Full article
(This article belongs to the Special Issue Arteriogenesis, Angiogenesis and Vascular Remodeling)
Show Figures

Graphical abstract

17 pages, 1667 KB  
Article
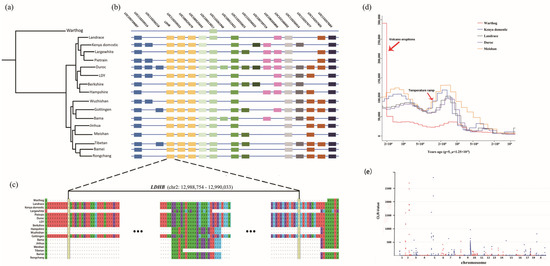
Comparative Genomic Analysis of Warthog and Sus Scrofa Identifies Adaptive Genes Associated with African Swine Fever
by Wen Feng, Lei Zhou, Pengju Zhao, Heng Du, Chenguang Diao, Yu Zhang, Zhen Liu, Wenjiao Jin, Jian Yu, Jianlin Han, Edward Okoth, Raphael Mrode and Jian-Feng Liu
Biology 2023, 12(7), 1001; https://doi.org/10.3390/biology12071001 - 14 Jul 2023
Cited by 7 | Viewed by 4166
Abstract
Background: As warthogs (Phacochoerus africanus) have innate immunity against African swine fever (ASF), it is critical to understand the evolutionary novelty of warthogs to explain their specific ASF resistance. Methods: Here, we present two completed new genomes of one warthog and [...] Read more.
Background: As warthogs (Phacochoerus africanus) have innate immunity against African swine fever (ASF), it is critical to understand the evolutionary novelty of warthogs to explain their specific ASF resistance. Methods: Here, we present two completed new genomes of one warthog and one Kenyan domestic pig as fundamental genomic references to elucidate the genetic mechanisms of ASF tolerance. Results: Multiple genomic variations, including gene losses, independent contraction, and the expansion of specific gene families, likely molded the warthog genome to adapt to the environment. Importantly, the analysis of the presence and absence of genomic sequences revealed that the DNA sequence of the warthog genome had an absence of the gene lactate dehydrogenase B (LDHB) on chromosome 2 compared with the reference genome. The overexpression and siRNA of LDHB inhibited the replication of the African swine fever virus. Combined with large-scale sequencing data from 42 pigs worldwide, the contraction and expansion of tripartite motif-containing (TRIM) gene families revealed that TRIM family genes in the warthog genome are potentially responsible for its tolerance to ASF. Conclusion: Our results will help improve the understanding of genetic resistance to ASF in pigs. Full article
(This article belongs to the Section Bioinformatics)
Show Figures

Figure 1

16 pages, 4884 KB  
Article
Overexpression of TRIM16 Reduces the Titer of H5N1 Highly Pathogenic Avian Influenza Virus and Promotes the Expression of Antioxidant Genes through Regulating the SQSTM1-NRF2-KEAP1 Axis
by Yanwei Liu, Yifan Wei, Ziwei Zhou, Yongxia Gu, Zifeng Pang, Ming Liao and Hailiang Sun
Viruses 2023, 15(2), 391; https://doi.org/10.3390/v15020391 - 30 Jan 2023
Cited by 13 | Viewed by 3375
Abstract
Oxidative stress plays a vital role in viral replication. Tripartite motif containing 16 (TRIM16) is involved in diverse cellular processes. However, the role of TRIM16 in oxidative stress induced by infection of the highly pathogenic H5N1 avian influenza virus (HPAIV) is unclear. We [...] Read more.
Oxidative stress plays a vital role in viral replication. Tripartite motif containing 16 (TRIM16) is involved in diverse cellular processes. However, the role of TRIM16 in oxidative stress induced by infection of the highly pathogenic H5N1 avian influenza virus (HPAIV) is unclear. We found that under conditions of H5N1 HPAIV infection, reactive oxygen species (ROS) levels in A549 cells peaked at 24 h post infection (hpi), and antioxidant genes’ expression levels were down-regulated. Overexpression of TRIM16 in A549 cells resulted in a decrease in the titter of H5N1 HPAIV and led to significant up-regulation of the antioxidant genes’ expression levels, which indicates that TRIM16 positively regulates the sequestosome 1/Kelch-like associated enoyl-CoA hydratase 1 protein/nuclear factor erythrocyte 2-derived 2-like 2 (SQSTM1/NRF2/KEAP1) pathway. Under basal conditions, TRIM16 led to a modification of NRF2 through an increase in K63-linked poly-ubiquitination of NRF2. Collectively, our findings provide new insight into understanding TRIM16′s role in anti-oxidative stress in H5N1 HPAIV infected A549 cells. Full article
(This article belongs to the Section Animal Viruses)
Show Figures

Figure 1

15 pages, 22881 KB  
Article
Engagement of the G3BP2-TRIM25 Interaction by Nucleocapsid Protein Suppresses the Type I Interferon Response in SARS-CoV-2-Infected Cells
by Zening Yang, Jing Li, Jiali Li, Huiwen Zheng, Heng Li, Qingrun Lai, Yanli Chen, Li Qin, Yuanyuan Zuo, Lei Guo, Haijing Shi and Longding Liu
Vaccines 2022, 10(12), 2042; https://doi.org/10.3390/vaccines10122042 - 29 Nov 2022
Cited by 11 | Viewed by 3376
Abstract
The nucleocapsid (N) protein contributes to key steps of the SARS-CoV-2 life cycle, including packaging of the virus genome and modulating interactions with cytoplasmic components. Expanding knowledge of the N protein acting on cellular proteins and interfering with innate immunity is critical for [...] Read more.
The nucleocapsid (N) protein contributes to key steps of the SARS-CoV-2 life cycle, including packaging of the virus genome and modulating interactions with cytoplasmic components. Expanding knowledge of the N protein acting on cellular proteins and interfering with innate immunity is critical for studying the host antiviral strategy. In the study on SARS-CoV-2 infecting human bronchial epithelial cell line s1(16HBE), we identified that the N protein can promote the interaction between GTPase-activating protein SH3 domain–binding protein 2 (G3BP2) and tripartite motif containing 25 (TRIM25), which is involved in formation of the TRIM25-G3BP2-N protein interactome. Our findings suggest that the N protein is enrolled in the inhibition of type I interferon production in the process of infection. Meanwhile, upgraded binding of G3BP2 and TRIM25 interferes with the RIG-I-like receptor signaling pathway, which may contribute to SARS-CoV-2 escaping from cellular innate immune surveillance. The N protein plays a critical role in SARS-CoV-2 replication. Our study suggests that the N protein and its interacting cellular components has potential for use in antiviral therapy, and adding N protein into the vaccine as an antigen may be a good strategy to improve the effectiveness and safety of the vaccine. Its interference with innate immunity should be strongly considered as a target for SARS-CoV-2 infection control and vaccine design. Full article
Show Figures

Figure 1

13 pages, 1601 KB  
Article
A Subcellular Quantitative Proteomic Analysis of Herpes Simplex Virus Type 1-Infected HEK 293T Cells
by Weiwei Wan, Liangjie Wang, Xi Chen, Shenglin Zhu, Weijuan Shang, Gengfu Xiao and Lei-Ke Zhang
Molecules 2019, 24(23), 4215; https://doi.org/10.3390/molecules24234215 - 20 Nov 2019
Cited by 16 | Viewed by 4576
Abstract
Herpes simplex virus type 1 (HSV-1) is widespread double-stranded DNA (dsDNA) virus that establishes life-long latency and causes diverse severe symptoms. The mechanisms of HSV-1 infection and HSV-1’s interactions with various host cells have been studied and reviewed extensively. Type I interferons were [...] Read more.
Herpes simplex virus type 1 (HSV-1) is widespread double-stranded DNA (dsDNA) virus that establishes life-long latency and causes diverse severe symptoms. The mechanisms of HSV-1 infection and HSV-1’s interactions with various host cells have been studied and reviewed extensively. Type I interferons were secreted by host cells upon HSV infection and play a vital role in controlling virus proliferation. A few studies, however, have focused on HSV-1 infection without the presence of interferon (IFN) signaling. In this study, HEK 293T cells with low toll-like receptor (TLR) and stimulator of interferon genes protein (STING) expression were infected with HSV-1 and subjected to a quantitative proteomic analysis. By using a subcellular fractionation strategy and high-performance mass spectrometry, a total of 6607 host proteins were quantified, of which 498 proteins were differentially regulated. A bioinformatics analysis indicated that multiple signaling pathways might be involved in HSV-1 infection. A further functional study indicated the role of Interferon-induced transmembrane protein 3 (IFITM3), Coiled-coil-helix-coiled-coil-helix domain-containing protein 2 (CHCHD2), and Tripartite motif-containing protein 27 (TRIM27) in inhibiting viral DNA replication and proliferation. Our data provide a global view of host responses to HSV-1 infection in HEK 293T cells and identify the proteins involved in the HSV-1 infection process. Full article
(This article belongs to the Section Analytical Chemistry)
Show Figures

Figure 1

17 pages, 24489 KB  
Article
Exploring the Roles of CREBRF and TRIM2 in the Regulation of Angiogenesis by High-Density Lipoproteins
by Nathan K. P. Wong, Helena Cheung, Emma L. Solly, Laura Z. Vanags, William Ritchie, Stephen J. Nicholls, Martin K. C. Ng, Christina A. Bursill and Joanne T. M. Tan
Int. J. Mol. Sci. 2018, 19(7), 1903; https://doi.org/10.3390/ijms19071903 - 28 Jun 2018
Cited by 16 | Viewed by 6312
Abstract
Angiogenesis, the process of forming new blood vessels, is crucial in the physiological response to ischemia, though it can be detrimental as part of inflammation and tumorigenesis. We have previously shown that high-density lipoproteins (HDL) modulate angiogenesis in a context-specific manner via distinct [...] Read more.
Angiogenesis, the process of forming new blood vessels, is crucial in the physiological response to ischemia, though it can be detrimental as part of inflammation and tumorigenesis. We have previously shown that high-density lipoproteins (HDL) modulate angiogenesis in a context-specific manner via distinct classical signalling pathways, enhancing hypoxia-induced angiogenesis while suppressing inflammatory-driven angiogenesis. Whether additional novel targets exist to account for these effects are unknown. A microarray approach identified two novel genes, cyclic-adenosine-monophosphate-response-element-binding protein 3 regulatory factor (CREBRF) and tripartite motif-containing protein 2 (TRIM2) that were upregulated by reconstituted HDL (rHDL). We measured CREBRF and TRIM2 expression in human coronary artery endothelial cells following incubation with rHDL and exposure to either hypoxia or an inflammatory stimulus. We found that CREBRF and TRIM2 mRNA were significantly upregulated by rHDL, particularly in response to its phospholipid component 1-palmitoyl-2-linoleoyl-phosphatidylcholine, however, protein expression was not significantly altered. Knockdown of TRIM2 impaired endothelial cell tubulogenesis in vitro in both hypoxia and inflammation, implying a necessary role in angiogenesis. Furthermore, TRIM2 knockdown attenuated rHDL-induced tubule formation in hypoxia, suggesting that it is important in mediating the pro-angiogenic action of rHDL. Our study has implications for understanding the regulation of angiogenesis in both of these pathophysiological contexts by HDL. Full article
(This article belongs to the Special Issue Cholesterol and Lipoprotein Metabolism)
Show Figures

Graphical abstract

16 pages, 2897 KB  
Article
De Novo Transcriptome Analysis Shows That SAV-3 Infection Upregulates Pattern Recognition Receptors of the Endosomal Toll-Like and RIG-I-Like Receptor Signaling Pathways in Macrophage/Dendritic Like TO-Cells
by Cheng Xu, Øystein Evensen and Hetron Mweemba Munang’andu
Viruses 2016, 8(4), 114; https://doi.org/10.3390/v8040114 - 21 Apr 2016
Cited by 28 | Viewed by 10212
Abstract
A fundamental step in cellular defense mechanisms is the recognition of “danger signals” made of conserved pathogen associated molecular patterns (PAMPs) expressed by invading pathogens, by host cell germ line coded pattern recognition receptors (PRRs). In this study, we used RNA-seq and the [...] Read more.
A fundamental step in cellular defense mechanisms is the recognition of “danger signals” made of conserved pathogen associated molecular patterns (PAMPs) expressed by invading pathogens, by host cell germ line coded pattern recognition receptors (PRRs). In this study, we used RNA-seq and the Kyoto encyclopedia of genes and genomes (KEGG) to identify PRRs together with the network pathway of differentially expressed genes (DEGs) that recognize salmonid alphavirus subtype 3 (SAV-3) infection in macrophage/dendritic like TO-cells derived from Atlantic salmon (Salmo salar L) headkidney leukocytes. Our findings show that recognition of SAV-3 in TO-cells was restricted to endosomal Toll-like receptors (TLRs) 3 and 8 together with RIG-I-like receptors (RLRs) and not the nucleotide-binding oligomerization domain-like receptors NOD-like receptor (NLRs) genes. Among the RLRs, upregulated genes included the retinoic acid inducible gene I (RIG-I), melanoma differentiation association 5 (MDA5) and laboratory of genetics and physiology 2 (LGP2). The study points to possible involvement of the tripartite motif containing 25 (TRIM25) and mitochondrial antiviral signaling protein (MAVS) in modulating RIG-I signaling being the first report that links these genes to the RLR pathway in SAV-3 infection in TO-cells. Downstream signaling suggests that both the TLR and RLR pathways use interferon (IFN) regulatory factors (IRFs) 3 and 7 to produce IFN-a2. The validity of RNA-seq data generated in this study was confirmed by quantitative real time qRT-PCR showing that genes up- or downregulated by RNA-seq were also up- or downregulated by RT-PCR. Overall, this study shows that de novo transcriptome assembly identify key receptors of the TLR and RLR sensors engaged in host pathogen interaction at cellular level. We envisage that data presented here can open a road map for future intervention strategies in SAV infection of salmon. Full article
(This article belongs to the Section Animal Viruses)
Show Figures

Figure 1

Back to TopTop