Sign in to use this feature.

Years

Between: -

Subjects

remove_circle_outline
remove_circle_outline
remove_circle_outline
remove_circle_outline
remove_circle_outline
remove_circle_outline
remove_circle_outline
remove_circle_outline
remove_circle_outline

Journals

Article Types

Countries / Regions

Search Results (85)

Search Parameters:
Keywords = traffic noise annoyance

Order results
Result details
Results per page
Select all
Export citation of selected articles as:
26 pages, 1938 KB  
Article
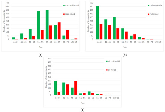
Noise Annoyance and Sleep Disturbance Due to Road Traffic and Railway Noise in Germany
by Sarah Leona Benz, Julia Kuhlmann, Jonas Bilik, Manfred Liepert and Dirk Schreckenberg
Int. J. Environ. Res. Public Health 2025, 22(9), 1366; https://doi.org/10.3390/ijerph22091366 - 30 Aug 2025
Viewed by 1341
Abstract
Environmental noise exposure is omnipresent, but the type of noise source and its appraisal may differ in varying contexts. For instance, studies have found significant differences in annoyance ratings between urbanisation levels. In this article, a re-analysis of existing survey data is presented, [...] Read more.
Environmental noise exposure is omnipresent, but the type of noise source and its appraisal may differ in varying contexts. For instance, studies have found significant differences in annoyance ratings between urbanisation levels. In this article, a re-analysis of existing survey data is presented, assessing noise annoyance and sleep disturbance from road traffic and railway noise in a random sample stratified by rural, suburban, and inner-city areas. Noise exposure was estimated using modelled Lden and Lnight levels. Exposure–response curves showed greater annoyance at lower road traffic noise levels compared to the WHO guidelines (10% highly annoyed at 35 dB Lden vs. WHO 53 dB Lden). Railway noise annoyance aligned with the WHO estimates; however, sleep disturbance was lower at comparable exposure levels (3% highly sleep-disturbed at 53 dB Lnight vs. WHO 44 dB). This re-analysis provides robust exposure–response relationships. The findings indicate higher levels for road traffic noise annoyance in Germany compared to international standards. A resulting policy implication is to link regular population surveys to noise action planning as a form of public participation. This approach enables the development of measures tailored to local conditions and supports the estimation of potential impacts, such as the number of people who may benefit from reduced noise exposure. Full article
(This article belongs to the Special Issue Community Response to Environmental Noise)
Show Figures

Figure 1

22 pages, 3489 KB  
Article
Assessing Annoyance and Sleep Disturbance Related to Changing Aircraft Noise Context: Evidence from Tan Son Nhat Airport
by Thulan Nguyen, Tran Thi Hong Nhung Nguyen, Makoto Morinaga, Yasuhiro Hiraguri and Takashi Morihara
Int. J. Environ. Res. Public Health 2025, 22(8), 1296; https://doi.org/10.3390/ijerph22081296 - 19 Aug 2025
Viewed by 1308
Abstract
This study examines the impact of aircraft noise on annoyance and sleep disturbances among residents near Tan Son Nhat Airport in Ho Chi Minh City, Vietnam, from 2019 to 2023. It aims to assess the specific effects of aircraft noise exposure on sleep [...] Read more.
This study examines the impact of aircraft noise on annoyance and sleep disturbances among residents near Tan Son Nhat Airport in Ho Chi Minh City, Vietnam, from 2019 to 2023. It aims to assess the specific effects of aircraft noise exposure on sleep quality, as well as changes in exposure due to reduced air traffic during the COVID-19 pandemic. Surveys conducted before and during the pandemic revealed that, despite lower noise levels, residents continued to report high levels of annoyance, indicating a complex exposure-response relationship. This study evaluates both the impact of aircraft noise levels and the role of non-acoustic factors in mitigating sleep disturbances and shaping residents’ responses over time. The study’s findings support the applicability of WHO guidelines in this context and emphasize the importance of considering both noise reduction and community engagement in noise management strategies. Full article
(This article belongs to the Special Issue Community Response to Environmental Noise)
Show Figures

Figure 1

19 pages, 6870 KB  
Article
Impact of Urban Elevated Complex Roads on Acoustic Environment Quality in Adjacent Areas: A Field Measurement Study
by Guangrui Yang, Lingshan He, Yimin Wang and Qilin Liu
Buildings 2025, 15(15), 2662; https://doi.org/10.3390/buildings15152662 - 28 Jul 2025
Viewed by 1283
Abstract
The current focus of urban environmental governance is on the traffic noise pollution caused by road transportation. Elevated complex roads, defined as transportation systems comprising elevated roads and underlying ground-level roads, exhibit unique traffic noise distribution characteristics due to the presence of double-decked [...] Read more.
The current focus of urban environmental governance is on the traffic noise pollution caused by road transportation. Elevated complex roads, defined as transportation systems comprising elevated roads and underlying ground-level roads, exhibit unique traffic noise distribution characteristics due to the presence of double-decked roads and viaducts. This study conducted noise measurements at two sections of elevated complex roads in Guangzhou, including assessing noise levels at the road boundaries and examining noise distribution at different distances from roads and building heights. The results show that the horizontal distance attenuation of noise in adjacent areas exhibits no significant difference from that of ground-level roads, but substantial discrepancies exist in vertical height distribution. The under-viaduct space experiences more severe noise pollution than areas above the viaduct height, and the installation of sound barriers alters the spatial distribution trend of traffic noise. Given that installing sound barriers solely on elevated roads is insufficient to improve the acoustic environment, systematic noise mitigation strategies should be developed for elevated composite road systems. Additionally, the study reveals that nighttime noise fluctuations are significantly greater than those during the day, further exacerbating residents’ noise annoyance. Full article
(This article belongs to the Special Issue Vibration Prediction and Noise Assessment of Building Structures)
Show Figures

Figure 1

31 pages, 2663 KB  
Article
Integrating Noise Pollution into Life Cycle Assessment: A Comparative Framework for Concrete and Timber Floor Construction
by Rabaka Sultana, Taslima Khanam and Ahmad Rashedi
Sustainability 2025, 17(14), 6514; https://doi.org/10.3390/su17146514 - 16 Jul 2025
Viewed by 918
Abstract
Despite the well-documented health risks of noise pollution, its impact remains overlooked mainly in life cycle assessment (LCA). This study introduces a methodological innovation by integrating both traffic and construction noise into the LCA framework for concrete construction, providing a more holistic and [...] Read more.
Despite the well-documented health risks of noise pollution, its impact remains overlooked mainly in life cycle assessment (LCA). This study introduces a methodological innovation by integrating both traffic and construction noise into the LCA framework for concrete construction, providing a more holistic and realistic evaluation of environmental and health impacts. By combining building information modeling (BIM) with LCA, the method automates material quantification and assesses both environmental and noise-related health burdens. A key advancement is the inclusion of health-based indicators, such as annoyance and sleep disturbance, quantified through disability-adjusted life years (DALYs). Two scenarios are examined: (1) a comparative analysis of concrete versus timber flooring and (2) end-of-life options (reuse vs. landfill). The results reveal that concrete has up to 7.4 times greater environmental impact than timber, except in land use. When noise is included, its contribution ranges from 7–33% in low-density regions (Darwin) and 62–92% in high-density areas (NSW), underscoring the critical role of local context. Traffic noise emerged as the dominant source, while equipment-related noise was minimal (0.3–1.5% of total DALYs). Timber slightly reduced annoyance but showed similar sleep disturbance levels. Material reuse reduced midpoint environmental impacts by 67–99.78%. Sensitivity analysis confirmed that mitigation measures like double glazing can cut noise-related impacts by 2–10% in low-density settings and 31–45% in high-density settings, validating the robustness of this framework. Overall, this study establishes a foundation for integrating noise into LCA, supporting sustainable material choices, environmentally responsible construction, and health-centered policymaking, particularly in noise-sensitive urban development. Full article
Show Figures

Figure 1

18 pages, 1179 KB  
Review
Soundscape Research in Streets: A Scoping Review
by Zeynep Sena Ozturk, Jian Kang and Francesco Aletta
Sustainability 2025, 17(8), 3329; https://doi.org/10.3390/su17083329 - 9 Apr 2025
Cited by 4 | Viewed by 2759
Abstract
Streets play a crucial role in shaping urban soundscapes, influencing individual wellbeing and urban sustainability. Although urban soundscapes have been widely studied, research focusing on street soundscapes remains limited. This scoping review aims to provide a comprehensive analysis of the main themes and [...] Read more.
Streets play a crucial role in shaping urban soundscapes, influencing individual wellbeing and urban sustainability. Although urban soundscapes have been widely studied, research focusing on street soundscapes remains limited. This scoping review aims to provide a comprehensive analysis of the main themes and methodologies used in recent street soundscape literature. Scopus and ScienceDirect databases were searched for journal articles and conference papers with the keywords “street and sound”. The review included articles published in English between 2000 and 2025. The selected studies focused on soundscapes in outdoor environments while offering insights into streetscape features. Articles that did not focus on perception of the street environment or report a sample size were excluded, resulting in 16 studies in the final review. Soundscapes were mostly examined in terms of noise annoyance (n = 6) and sound perception (n = 14), distinguishing between pleasant and unpleasant sounds. Natural elements are frequently identified as essential streetscape (n = 8) and soundscape components of streets (n = 3). These features are associated with positive perceptions, whereas traffic features are perceived negatively. The predominant methodological approach was laboratory studies (n = 10), with participant groups typically consisting of healthy adults. Sample sizes ranged from 10 to 1200. Overall, the literature points to a significant gap in research on the effect of street soundscapes on wellbeing, revealing that numerous streetscape characteristics remain unexplored and the link between soundscapes and street features has not been thoroughly examined. Full article
(This article belongs to the Special Issue Urban Noise Control, Public Health and Sustainable Cities)
Show Figures

Figure 1

20 pages, 6816 KB  
Article
Mapping Noise from Motorised Transport in the Context of Infrastructure Management
by Piotr Jaskowski, Marcin Koniak, Jonas Matijošius and Artūras Kilikevičius
Appl. Sci. 2025, 15(3), 1277; https://doi.org/10.3390/app15031277 - 26 Jan 2025
Cited by 1 | Viewed by 2018
Abstract
Noise pollution presents significant challenges for urban infrastructure management, highlighting the need for practical assessment tools such as noise maps. These maps enable the visualization and geo-referencing of noise levels, identifying areas requiring immediate intervention and long-term strategic responses. Road sections with traffic [...] Read more.
Noise pollution presents significant challenges for urban infrastructure management, highlighting the need for practical assessment tools such as noise maps. These maps enable the visualization and geo-referencing of noise levels, identifying areas requiring immediate intervention and long-term strategic responses. Road sections with traffic exceeding 3 million vehicles per year were selected for measurement. The findings are presented in detail, revealing that the Long-term Day-Night Average Noise Level (Lden) exceeds acceptable limits, affecting approximately 1.899 km2 and impacting around 1200 residents within the exceedance zone. Similarly, the equivalent noise level (LAeq) surpasses acceptable thresholds over an area of 1.220 km2, affecting an additional 700 residents. Notably, there were no exceedances of the key noise impact indicators, including high annoyance (HA), high sleep disturbance (HSD), and ischemic heart disease (IHD). Changes in traffic organisation were implemented to address areas that exceed the applicable noise standards, including a ban on trucks and the introduction of local speed limits. The measures have successfully mitigated the noise problem in Grodzisk County (Poland). Further anti-noise initiatives are planned, including planting vegetation along the roadways. Full article
(This article belongs to the Section Acoustics and Vibrations)
Show Figures

Figure 1

18 pages, 2059 KB  
Article
Estimation of the Occurrence and Significance of Noise Effects on Pedestrians Using Acoustic Variables Related to Sound Energy in Urban Environments
by Juan Miguel Barrigón Morillas, David Montes González, Rosendo Vílchez-Gómez and Guillermo Rey-Gozalo
Appl. Sci. 2024, 14(23), 11212; https://doi.org/10.3390/app142311212 - 2 Dec 2024
Cited by 2 | Viewed by 1409
Abstract
The impact of environmental noise on the health and well-being of people living in cities is an issue that has been addressed in the scientific literature to try to develop effective environmental policies. In this context, road traffic is the main source of [...] Read more.
The impact of environmental noise on the health and well-being of people living in cities is an issue that has been addressed in the scientific literature to try to develop effective environmental policies. In this context, road traffic is the main source of noise in urban environments, but it is not the only source of noise that pedestrians hear. This paper presents an experimental study using in situ surveys and acoustic measurements to analyse the capacity of acoustic variables related to sound energy to estimate the occurrence and importance of noise effects in urban environments. The results revealed that average sound energy indicators can be considered most significant in terms of the perception of the noise effects studied on pedestrians. When estimating noise effects from them, frequency weightings related to flat or nearly flat spectra (Z and C weightings) were found to provide better results than an A weighting; however, it was also concluded that if the average energy is considered, the use of a temporal I weighting did not lead to improvements. The perception of how noisy a street is, it is strongly associated with a low frequency, and annoyance was the effect that generally showed the strongest significant correlations with acoustic indicators. The indicators of minimum sound levels explained a larger proportion of the variability of noise effects than the indicators of maximum energy; they were even better in this regard than any of the average energy indicators in terms of explaining the variability of startle and annoyance in the ears, and they were found to be equivalent when interruption of a telephone conversation was assessed. Both acoustic variables associated with sound energy in different parts of the audible spectrum and Leq in each one-third octave band showed significant correlations with the effects of noise on pedestrians. Similarities in the structure of the spectra were found between some of these effects. Full article
(This article belongs to the Special Issue Recent Advances in Soundscape and Environmental Noise)
Show Figures

Figure 1

21 pages, 19898 KB  
Article
The Relevance of the Low-Frequency Sound Insulation of Window Elements of Façades on the Perception of Urban-Type Sounds
by Daniel de la Prida, María Ángeles Navacerrada, María Aguado-Yáñez, Luis Antonio Azpicueta-Ruiz, Antonio Pedrero and David Caballol
Buildings 2023, 13(10), 2561; https://doi.org/10.3390/buildings13102561 - 10 Oct 2023
Cited by 2 | Viewed by 2494
Abstract
The sound insulation of the façade and its elements is a very important characteristic, as it largely determines the degree of sound protection of the building’s interior from external noise sources. This feature, therefore, has a great influence on the acoustic comfort and [...] Read more.
The sound insulation of the façade and its elements is a very important characteristic, as it largely determines the degree of sound protection of the building’s interior from external noise sources. This feature, therefore, has a great influence on the acoustic comfort and health of the occupants. For this reason, it is very important that the way in which the sound insulation of the façade is quantified and represented corresponds to the way it is perceived. Although there have long been regulations describing how it should be measured and expressed through Single-Number Quantities (SNQs), there is much scientific debate about the appropriateness of current standardised methods for expressing sound insulation, in terms of whether they accurately represent human-perceived comfort. In this regard, much of the debate centres on the frequency range to be considered when expressing sound insulation, with no consensus as to whether the low-frequency bands (i.e., 50, 63, and 80 Hz) should be used for the calculation of façade sound insulation SNQs. In order to contribute to this knowledge, we conducted a listening test using a Two-Alternative Choice (2-AC) protocol on a sample of 100 participants to test whether participants’ annoyance with urban noise changed significantly with variations in window sound insulation only in the low-frequency range. The results of the experiment, analysed using Thurstonian models, showed that the influence of low frequencies is limited for the sound insulation of the tested window façade elements and urban-type noise of aircraft and mixed urban traffic at low speeds and only becomes relevant when the sound insulation of the elements is exceptionally low in the low-frequency range. Full article
(This article belongs to the Special Issue Acoustics and Noise Control in Buildings)
Show Figures

Figure 1

21 pages, 421 KB  
Article
Being a Fair Neighbor—Towards a Psychometric Inventory to Assess Fairness-Related Perceptions of Airports by Residents—Development and Validation of the Aircraft Noise-Related Fairness Inventory (fAIR-In)
by Dominik Hauptvogel, Dirk Schreckenberg, Tobias Rothmund, Marie-Therese Schmitz and Susanne Bartels
Int. J. Environ. Res. Public Health 2023, 20(12), 6113; https://doi.org/10.3390/ijerph20126113 - 13 Jun 2023
Cited by 2 | Viewed by 1977
Abstract
Aircraft noise causes a variety of negative health consequences, and annoyance is a central factor mediating stress-related health risks. Non-acoustic factors play an important role in the experience of annoyance where the aspect of fairness is assumed to be a vital component. This [...] Read more.
Aircraft noise causes a variety of negative health consequences, and annoyance is a central factor mediating stress-related health risks. Non-acoustic factors play an important role in the experience of annoyance where the aspect of fairness is assumed to be a vital component. This paper describes the development of the Aircraft Noise-related Fairness Inventory (fAIR-In) and examines its factorial validity, construct validity and predictive validity. The development of the questionnaire included expert consultations, statements from airport residents and a large-scale online survey around three German airports (N = 1367). Its items cover distributive, procedural, informational and interpersonal fairness. Via mailshot, almost 100,000 flyers were sent out in more (>55 dB(A) Lden)- and less (≤55 dB(A) Lden)-aircraft-noise-exposed areas around Cologne-Bonn, Dusseldorf and Dortmund Airport. Thirty-two items were carefully selected considering reliability, theoretical importance and factor loading calculated via exploratory factor analysis (EFA), with all facets achieving high internal consistency (α = 0.89 to 0.92). The factorial validity, analyzed via a confirmatory factor analysis (CFA), revealed that viewing distributive, procedural, informational and interpersonal fairness as distinct factors produced a better fit to the data than other categorizations with fewer factors. The fAIR-In shows adequate results in terms of construct validity and excellent results in terms of the predictive validity of annoyance by aircraft noise (r = −0.53 to r = −0.68), acceptance of airports and air traffic (r = 0.46 to r = 0.59) and willingness to protest (r = −0.28 to r = −0.46). The fAIR-In provides airport managers with a reliable, valid and easy-to-use tool to design, monitor and evaluate efforts to improve the neighborliness between an airport and its residents. Full article
(This article belongs to the Section Environmental Health)
28 pages, 2843 KB  
Article
Models of Aviation Noise Impact in the Context of Operation Decrease at Tan Son Nhat Airport
by Tran Thi Hong Nhung Nguyen, Bach Lien Trieu, Thu Lan Nguyen, Makoto Morinaga, Yasuhiro Hiraguri, Takashi Morihara, Yosiaki Sasazawa, Tri Quang Hung Nguyen and Takashi Yano
Int. J. Environ. Res. Public Health 2023, 20(8), 5450; https://doi.org/10.3390/ijerph20085450 - 10 Apr 2023
Cited by 1 | Viewed by 3649
Abstract
Air traffic bans in response to the spread of the coronavirus have changed the sound situation of urban areas around airports. This study aimed to investigate the effect of this unprecedented event on the community response to noise before and after the international [...] Read more.
Air traffic bans in response to the spread of the coronavirus have changed the sound situation of urban areas around airports. This study aimed to investigate the effect of this unprecedented event on the community response to noise before and after the international flight operation at Tan Son Nhat Airport (TSN) in March 2020. The “before” survey was conducted in August 2019, and the two “after” surveys were conducted in June and September 2020. Structural equation models (SEMs) for noise annoyance and insomnia were developed by linking the questionnaire items of the social surveys. The first effort aimed to achieve a common model of noise annoyance and insomnia, corresponding to the situation before and after the change, respectively. Approximately, 1200 responses were obtained from surveys conducted in 12 residential areas around TSN in 2019 and 2020. The average daily flight numbers observed in August 2019 during the two surveys conducted in 2020 were 728, 413, and 299, respectively. The sound pressure levels of the 12 sites around TSN decreased from 45–81 dB (mean = 64, SD = 9.8) in 2019 to 41–76 dB (mean = 60, SD = 9.8) and 41–73 dB (mean = 59, SD = 9.3) in June and September 2020, respectively. The SEM indicated that the residents’ health was related to increased annoyance and insomnia. Full article
(This article belongs to the Section Environmental Health)
Show Figures

Figure 1

16 pages, 1590 KB  
Article
Deep Learning-Based Road Traffic Noise Annoyance Assessment
by Jie Wang, Xuejian Wang, Minmin Yuan, Wenlin Hu, Xuhong Hu and Kexin Lu
Int. J. Environ. Res. Public Health 2023, 20(6), 5199; https://doi.org/10.3390/ijerph20065199 - 15 Mar 2023
Cited by 5 | Viewed by 3140
Abstract
With the development of urban road traffic, road noise pollution is becoming a public concern. Controlling and reducing the harm caused by traffic noise pollution have been the hot spots of traffic noise management research. The subjective annoyance level of traffic noise has [...] Read more.
With the development of urban road traffic, road noise pollution is becoming a public concern. Controlling and reducing the harm caused by traffic noise pollution have been the hot spots of traffic noise management research. The subjective annoyance level of traffic noise has become one of the most important measurements for evaluating road traffic pollution. There are subjective experimental methods and objective prediction methods to assess the annoyance level of traffic noise: the subjective experimental method usually uses social surveys or listening experiments in laboratories to directly assess the subjective annoyance level, which is highly reliable, but often requires a lot of time and effort. The objective method extracts acoustic features and predicts the annoyance level through model mapping. Combining the above two methods, this paper proposes a deep learning model-based objective annoyance evaluation method, which directly constructs the mapping between the noise and annoyance level based on the listening experimental results and realizes the rapid evaluation of the noise annoyance level. The experimental results show that this method has reduced the mean absolute error by 30% more than the regression algorithm and neural network, while its performance is insufficient in the annoyance interval where samples are lacking. To solve this problem, the algorithm adopts transfer learning to further improve the robustness with a 30% mean absolute error reduction and a 5% improvement in the correlation coefficient between the true results and predicted results. Although the model trained on college students’ data has some limitations, it is still a useful attempt to apply deep learning to noise assessment. Full article
(This article belongs to the Special Issue Influence of Traffic Noise on Residential Environment)
Show Figures

Figure 1

19 pages, 3724 KB  
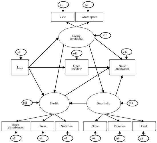
Article
How Do Road Traffic Noise and Residential Greenness Correlate with Noise Annoyance and Long-Term Stress? Protocol and Pilot Study for a Large Field Survey with a Cross-Sectional Design
by Javier Dopico, Beat Schäffer, Mark Brink, Martin Röösli, Danielle Vienneau, Tina Maria Binz, Silvia Tobias, Nicole Bauer and Jean Marc Wunderli
Int. J. Environ. Res. Public Health 2023, 20(4), 3203; https://doi.org/10.3390/ijerph20043203 - 11 Feb 2023
Cited by 14 | Viewed by 3352
Abstract
Urban areas are continuously growing, and densification is a frequent strategy to limit urban expansion. This generally entails a loss of green spaces (GSs) and an increase in noise pollution, which has negative effects on health. Within the research project RESTORE (Restorative potential [...] Read more.
Urban areas are continuously growing, and densification is a frequent strategy to limit urban expansion. This generally entails a loss of green spaces (GSs) and an increase in noise pollution, which has negative effects on health. Within the research project RESTORE (Restorative potential of green spaces in noise-polluted environments), an extended cross-sectional field study in the city of Zurich, Switzerland, is conducted. The aim is to assess the relationship between noise annoyance and stress (self-perceived and physiological) as well as their association with road traffic noise and GSs. A representative stratified sample of participants from more than 5000 inhabitants will be contacted to complete an online survey. In addition to the self-reported stress identified by the questionnaire, hair cortisol and cortisone probes from a subsample of participants will be obtained to determine physiological stress. Participants are selected according to their dwelling location using a spatial analysis to determine exposure to different road traffic noise levels and access to GSs. Further, characteristics of individuals as well as acoustical and non-acoustical attributes of GSs are accounted for. This paper presents the study protocol and reports the first results of a pilot study to test the feasibility of the protocol. Full article
(This article belongs to the Special Issue Urban Environmental Quality and Its Health Impacts)
Show Figures

Figure 1

12 pages, 1087 KB  
Article
The Effect of Land-Use Categories on Traffic Noise Annoyance
by Christoph Lechner and Christian Kirisits
Int. J. Environ. Res. Public Health 2022, 19(23), 15444; https://doi.org/10.3390/ijerph192315444 - 22 Nov 2022
Cited by 7 | Viewed by 1817
Abstract
Land-use categories are often used to define the exposure limits of national environmental noise policies. Often different guideline values for noise are applied for purely residential areas versus residential areas with mixed-use. Mixed-use includes living plus limited activities through crafts, commerce, trade, agriculture, [...] Read more.
Land-use categories are often used to define the exposure limits of national environmental noise policies. Often different guideline values for noise are applied for purely residential areas versus residential areas with mixed-use. Mixed-use includes living plus limited activities through crafts, commerce, trade, agriculture, and forestry activities. This differentiation especially when rating noise from road, railway, and air traffic might be argued by different expectations and therefore noise annoyance in those two categories while scientific evidence is missing. It should be tested on empirically derived data. Surveys from two studies in the state of Tyrol in urban and rural areas were retrospectively matched with spatial data to analyze the potential different influences on noise effects. Using non-parametric tests, the correlation between land-use category on self-reported noise sensitivity and noise annoyance was investigated. Exposure–response for the two analyzed land-use categories showed no significant impact on noise sensitivity and exposure–response relationships for the three traffic noise sources. Including only noise annoyance, there is not sufficient evidence to define different noise policies for those two land-use categories. Full article
(This article belongs to the Section Environmental Health)
Show Figures

Figure 1

18 pages, 502 KB  
Article
Pathways to Environmental Inequality: How Urban Traffic Noise Annoyance Varies across Socioeconomic Subgroups
by Peter Preisendörfer, Heidi Bruderer Enzler, Andreas Diekmann, Jörg Hartmann, Karin Kurz and Ulf Liebe
Int. J. Environ. Res. Public Health 2022, 19(22), 14984; https://doi.org/10.3390/ijerph192214984 - 14 Nov 2022
Cited by 8 | Viewed by 2395
Abstract
The article investigates how socioeconomic background affects noise annoyance caused by residential road traffic in urban areas. It is argued that the effects of socioeconomic variables (migration background, education, and income) on noise annoyance tend to be underestimated because these effects are mainly [...] Read more.
The article investigates how socioeconomic background affects noise annoyance caused by residential road traffic in urban areas. It is argued that the effects of socioeconomic variables (migration background, education, and income) on noise annoyance tend to be underestimated because these effects are mainly indirect. We specify three indirect pathways. (1) A “noise exposure path” assumes that less privileged households are exposed to a higher level of noise and therefore experience stronger annoyance. (2) A “housing attributes path” argues that less privileged households can shield themselves less effectively from noise due to unfavorable housing conditions and that this contributes to annoyance. (3) Conversely, an “environmental susceptibility path” proposes that less privileged people are less concerned about the environment and have a lower noise sensitivity, and that this reduces their noise annoyance. Our analyses rest on a study carried out in four European cities (Mainz and Hanover in Germany, Bern and Zurich in Switzerland), and the results support the empirical validity of the three indirect pathways. Full article
Show Figures

Figure 1

16 pages, 1809 KB  
Article
Effects of Soundscape Complexity on Urban Noise Annoyance Ratings: A Large-Scale Online Listening Experiment
by Andrew Mitchell, Mercede Erfanian, Christopher Soelistyo, Tin Oberman, Jian Kang, Robert Aldridge, Jing-Hao Xue and Francesco Aletta
Int. J. Environ. Res. Public Health 2022, 19(22), 14872; https://doi.org/10.3390/ijerph192214872 - 11 Nov 2022
Cited by 28 | Viewed by 4885
Abstract
Noise annoyance has been often reported as one of the main adverse effects of noise exposure on human health, and there is consensus that it relates to several factors going beyond the mere energy content of the signal. Research has historically focused on [...] Read more.
Noise annoyance has been often reported as one of the main adverse effects of noise exposure on human health, and there is consensus that it relates to several factors going beyond the mere energy content of the signal. Research has historically focused on a limited set of sound sources (e.g., transport and industrial noise); only more recently is attention being given to more holistic aspects of urban acoustic environments and the role they play in the noise annoyance perceptual construct. This is the main approach promoted in soundscape studies, looking at both wanted and unwanted sounds. In this study, three specific aspects were investigated, namely: (1) the effect of different sound sources combinations, (2) the number of sound sources present in the soundscape, and (3) the presence of individual sound source, on noise annoyance perception. For this purpose, a large-scale online experiment was carried out with 1.2k+ participants, using 2.8k+ audio recordings of complex urban acoustic environments to investigate how they would influence the perceived noise annoyance. Results showed that: (1) the combinations of different sound sources were not important, compared, instead, to the number of sound sources identified in the soundscape recording (regardless of sound sources type); (2) the annoyance ratings expressed a minimum when any two clearly distinguishable sound sources were present in a given urban soundscape; and (3) the presence (either in isolation or combination) of traffic-related sound sources increases noise annoyance, while the presence (either in isolation or combination) of nature-related sound sources decreases noise annoyance. Full article
(This article belongs to the Special Issue Understanding the Consequences of Noise Exposure Research)
Show Figures

Figure 1

Back to TopTop